Exploring the Biocontrol Potential of Phanerochaete chrysosporium against Wheat Crown Rot
Abstract
1. Introduction
2. Materials and Methods
2.1. Microorganism
2.2. Dual Culture Test and Observation of Mycelium Interaction
2.3. Fungal Volatile Organic Compound (VOC) Antifungal Experiment
2.4. Fungal Inhibition Experiment of Fermentation Products of P. chrysosporium
2.5. Transcriptome Analysis of Interaction between P. chrysosporium and F. pseudograminearum in Different Confrontation Periods
2.6. Pot Control Effect of P. chrysosporium on Wheat Stem Rot
2.6.1. Influence of P. chrysosporium on Growth of Wheat
2.6.2. P. chrysosporium Enhancement of Wheat Growth under F. pseudograminearum Stress
2.6.3. Quantification of F. pseudograminearum Colonization under P. chrysosporium Treatments
2.7. Statistical Analysis
3. Results
3.1. Tablet Confrontation Inhibition between P. chrysosporium and F. pseudograminearum
3.2. Effect of VOCs Produced by P. chrysosporium on Pathogen Growth
3.3. Inhibition of F. graminearum by P. chrysosporium Fermentation Products
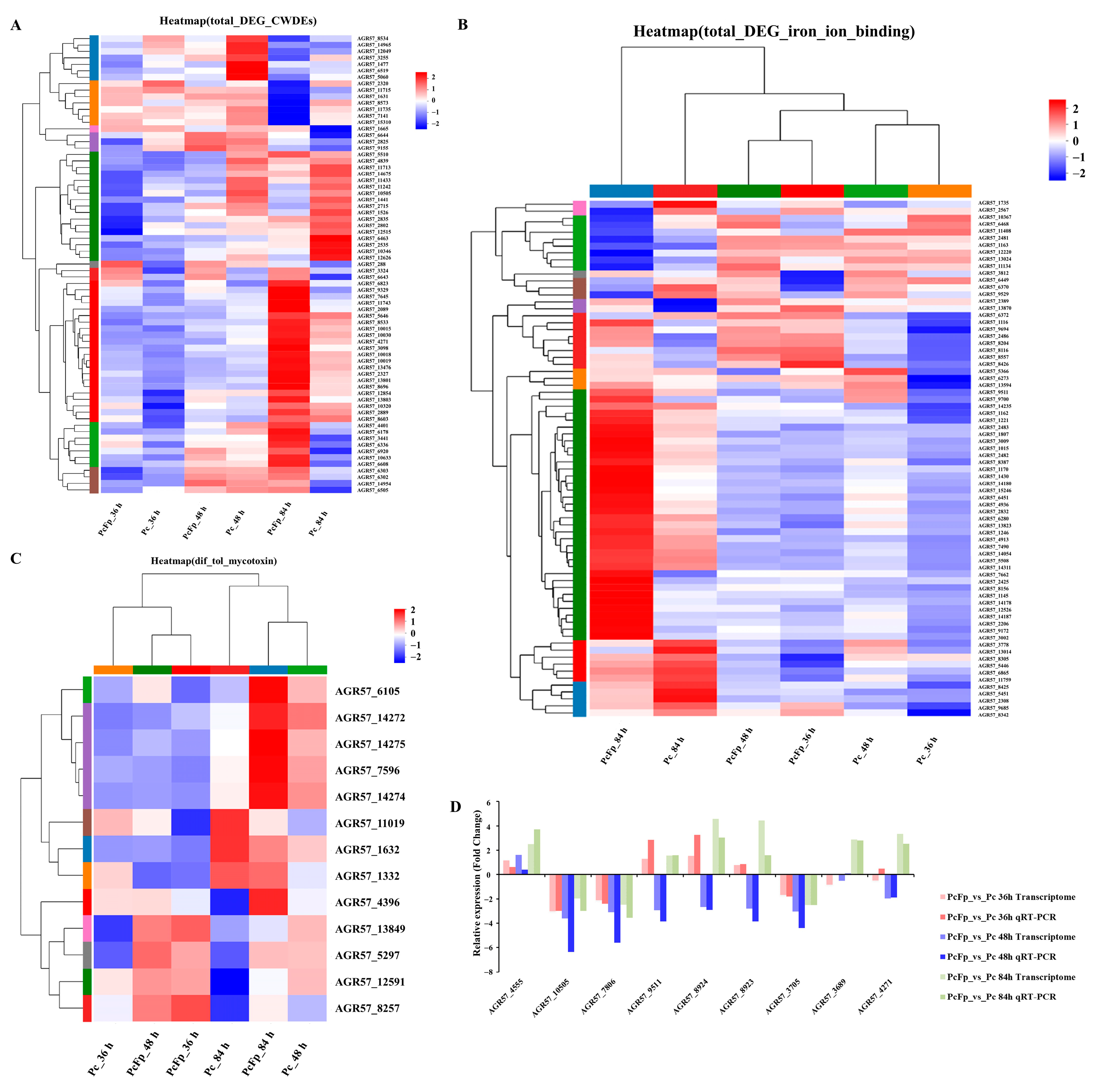
3.4. Transcriptome Analysis of Interactions between P. chrysosporium and F. pseudograminearum at Various Confrontation Stages
3.5. P. chrysosporium’s Pot Control Effect on Wheat Stem Rot
3.5.1. Impact of P. chrysosporium on Growth of Wheat
3.5.2. P. chrysosporium Enhanced Resistance of Wheat Plants to Stem Base Rot
3.5.3. P. chrysosporium Promoted Antioxidant Enzyme Activity and Enhanced Defense Genes Expression in Wheat Plants under Pathogen Stress
3.5.4. P. chrysosporium Reduced Pathogen Colonization Levels in Wheat
4. Discussion
Supplementary Materials
Author Contributions
Funding
Institutional Review Board Statement
Informed Consent Statement
Data Availability Statement
Conflicts of Interest
References
- Meng, J.X.; Zan, F.F.; Liu, Z.R.; Zhang, Y.; Qin, C.C.; Hao, L.J.; Wang, Z.F.; Wang, L.M.; Liu, D.M.; Liang, S.; et al. Genomics Analysis Reveals the Potential Biocontrol Mechanism of Pseudomonas aeruginosa QY43 against Fusarium pseudograminearum. J. Fungi 2024, 10, 298. [Google Scholar] [CrossRef] [PubMed]
- Zhang, Z.Y.; Li, Y.G.; Xu, J.K.; Zou, H.H.; Guo, Y.; Mao, Y.H.; Zhang, J.; Cai, Y.Q.; Wang, J.X.; Zhu, C.H.; et al. The G143S mutation in cytochrome b confers high resistance to pyraclostrobin in Fusarium pseudograminearum. Pest Manag. Sci. 2024. online ahead of print. [Google Scholar] [CrossRef] [PubMed]
- Bourgeois, T.P.; Prado, S.; Suffert, F.; Salmon, S. The collembolan Heteromurus nitidus grazes the wheat fungal pathogen Zymoseptoria tritici on infected tissues: Opportunities and limitations for bioregulation. Pest Manag. Sci. 2024, 80, 3238–3245. [Google Scholar] [CrossRef] [PubMed]
- Figueroa, M.; Hammond-Kosack, K.E.; Solomon, P.S. A review of wheat diseases—A field perspective. Mol. Plant Pathol. 2018, 19, 1523–1536. [Google Scholar] [CrossRef]
- Saad, A.; Christopher, J.; Martin, A.; McDonald, S.; Percy, C. Fusarium pseudograminearum and F. culmorum affect the root system architecture of bread wheat. Crop J. 2023, 11, 316–321. [Google Scholar]
- Xiong, Y.; McCarthy, C.; Humpal, J.; Percy, C. A review on common root rot of wheat and barley in Australia. Plant Pathol. 2023, 72, 1347–1364. [Google Scholar] [CrossRef]
- Kazan, K.; Gardiner, D.M. Fusarium crown rot caused by Fusarium pseudograminearum in cereal crops: Recent progress and future prospects. Mol. Plant Pathol. 2018, 19, 1547–1562. [Google Scholar] [CrossRef] [PubMed]
- Obanor, F.; Chakraborty, S. Aetiology and toxigenicity of Fusarium graminearum and F. pseudograminearum causing crown rot and head blight in Australia under natural and artificial infection. Plant Pathol. 2014, 63, 1218–1229. [Google Scholar] [CrossRef]
- Li, H.L.; Yuan, H.X.; Fu, B.; Xing, X.P.; Sun, B.J.; Tang, W.H. First Report of Fusarium pseudograminearum Causing Crown Rot of Wheat in Henan, China. Plant Dis. 2012, 96, 1065. [Google Scholar] [CrossRef]
- Bonaterra, A.; Badosa, E.; Daranas, N.; Francés, J.; Roselló, G.; Montesinos, E. Bacteria as Biological Control Agents of Plant Diseases. Microorganisms 2022, 10, 1759. [Google Scholar] [CrossRef]
- Cui, L.; Yang, C.; Wang, Y.; Ma, T.; Cai, F.; Wei, L.; Jin, M.; Osei, R.; Zhang, J.; Tang, M. Potential of an endophytic bacteria Bacillus amyloliquefaciens 3-5 as biocontrol agent against potato scab. Microb. Pathog. 2022, 163, 105382. [Google Scholar] [CrossRef] [PubMed]
- Eilenberg, J.; Hajek, A.; Lomer, C. Suggestions for unifying the terminology in biological control. BioControl 2001, 46, 387–400. [Google Scholar] [CrossRef]
- Legrand, F.; Picot, A.; Cobo-Díaz, J.F.; Chen, W.; Le Floch, G. Challenges facing the biological control strategies for the management of Fusarium head blight of cereals caused by Fusarium graminearum. Biol. Control 2017, 113, 26–38. [Google Scholar] [CrossRef]
- O’Brien, P.A. Biological control of plant diseases. Australas. Plant Path. 2017, 46, 293–304. [Google Scholar] [CrossRef]
- Ullah, H.; Yasmin, H.; Mumtaz, S.; Jabeen, Z.; Naz, R.; Nosheen, A.; Hassan, M.N. Multitrait Pseudomonas spp. Isolated from Monocropped Wheat (Triticum aestivum) Suppress Fusarium Root and Crown Rot. Phytopathology 2020, 110, 582–592. [Google Scholar] [CrossRef]
- Winter, M.; Samuels, P.L.; Otto-Hanson, L.K.; Dill-Macky, R.; Kinkel, L.L. Biocontrol of Fusarium crown and root rot of wheat by Streptomyces isolates—It’s complicated. Phytobiomes J. 2019, 3, 52–60. [Google Scholar] [CrossRef]
- Stummer, B.E.; Zhang, Q.; Zhang, X.; Warren, R.A.; Harvey, P.R. Quantification of Trichoderma afroharzianum, Trichoderma harzianum and Trichoderma gamsii inoculants in soil, the wheat rhizosphere and in planta suppression of the crown rot pathogen Fusarium pseudograminearum. J. Appl. Microbiol. 2020, 129, 971–990. [Google Scholar] [CrossRef]
- Federico, N.S.; Marcelo, C.; Karina, B.; Viviana, C.; Romina, G.; Raúl, S.L. The arbuscular mycorrhizal fungus Rhizophagus intraradices reduces the root rot caused by Fusarium pseudograminearum in wheat. Rhizosphere 2021, 19, 100369. [Google Scholar]
- Gu, H.P.; Yan, K.; You, Q.; Chen, Y.Z.; Pan, Y.H.; Wang, H.Z.; Wu, L.S.; Xu, J.M. Soil indigenous microorganisms weaken the synergy of Massilia sp. WF1 and Phanerochaete chrysosporium in phenanthrene biodegradation. Sci. Total Environ. 2021, 781, 146655. [Google Scholar] [CrossRef]
- Singh, D.; Chen, S.L. The white-rot fungus Phanerochaete chrysosporium: Conditions for the production of lignin-degrading enzymes. Appl. Microbiol. Biotechnol. 2008, 81, 399–417. [Google Scholar] [CrossRef]
- Kirkegaard, J.A.; Simpfendorfer, S.; Holland, J.; Bambach, R.; Moore, K.J.; Rebetzke, G.J. Effect of previous crops on crown rot and yield of durumand bread wheat in northern NSW. Aust. J. Agric. Res. 2004, 55, 321–334. [Google Scholar] [CrossRef]
- Pradeep Kumar, V.; Sridhar, M.; Ashis Kumar, S.; Bhatta, R. Elucidating the role of media nitrogen in augmenting the production of lignin-depolymerizing enzymes by white-rot fungi. Microbiol. Spectr. 2023, 11, e0141923. [Google Scholar] [CrossRef] [PubMed]
- Xu, S.X.; Zhang, S.M.; You, X.Y.; Jia, X.C.; Wu, K.; Yong, Y. Degradation of soil phenolic acids by Phanerochaete chrysosporium under continuous cropping of cucumber. J. Appl. Ecol. 2008, 19, 2480–2484. [Google Scholar]
- Li, P.; Chen, J.C.; Li, Y.; Zhang, K.; Wang, H.L. Possible mechanisms of control of Fusarium wilt of cut chrysanthemum by Phanerochaete chrysosporium in continuous cropping fields: A case study. Sci. Rep. 2017, 7, 15994. [Google Scholar] [CrossRef] [PubMed]
- Zhao, X.L.; Hou, D.Y.; Xu, J.Q.; Wang, K.X.; Hu, Z.J. Antagonistic Activity of Fungal Strains against Fusarium Crown Rot. Plants 2022, 11, 255. [Google Scholar] [CrossRef]
- Dhanabalan, S.; Muthusamy, K.; Iruthayasamy, J.; Kumaresan, P.V.; Ravikumar, C.; Kandasamy, R.; Natesan, S.; Periyannan, S. Unleashing Bacillus species as versatile antagonists: Harnessing the biocontrol potentials of the plant growth-promoting rhizobacteria to combat Macrophomina phaseolina infection in Gloriosa superba. Microbiol. Res. 2024, 283, 127678. [Google Scholar] [CrossRef]
- Sang, W.; Zhong, Z.F.; Linghu, K.; Xiong, W.; Tse, A.K.W.; Cheang, W.S.; Yu, H.; Wang, Y.T. Siegesbeckia pubescens Makino inhibits Pam3CSK4-induced inflammation in RAW 264.7 macrophages through suppressing TLR1/TLR2-mediated NF-κB activation. Chin. Med. 2018, 13, 37. [Google Scholar] [CrossRef]
- Song, C.; Zhang, Y.; Zhao, Q.; Chen, M.Y.; Zhang, Y.; Gao, C.C.; Jia, Z.H.; Song, S.S.; Guan, J.F.; Shang, Z.L. Volatile organic compounds produced by Bacillus aryabhattai AYG1023 against Penicillium expansum causing blue mold on the Huangguan pear. Microbiol. Res. 2024, 278, 127531. [Google Scholar] [CrossRef]
- Chai, X.L.; Cao, F.S.; Zhang, C.L.; Zhong, K.; Jiang, L.J. Investigating the use of Aspergillus niger fermentation broth as a washing treatment for arsenic and antimony co-contaminated soil. Environ. Sci. Pollut. Res. Int. 2023, 30, 82866–82877. [Google Scholar] [CrossRef]
- Yang, M.L.; Ren, W.J.; Li, G.Y.; Yang, P.; Chen, R.; He, H. The effect of structure and preparation method on the bioactivity of polysaccharides from plants and fungi. Food Funct. 2022, 13, 12541–12560. [Google Scholar] [CrossRef]
- Li, H.; McKee, L.S. Measuring Enzyme Kinetics of Glycoside Hydrolases Using the 3,5-Dinitrosalicylic Acid Assay. Methods Mol. Biol. 2023, 2657, 15–25. [Google Scholar]
- Zhang, X.Z.; Zhu, G.L.; Zhang, F.M.; Yu, D.Y.; Jia, X.Y.; Ma, B.W.; Chen, W.Z.; Cai, X.Y.; Mao, L.Z.; Zhuang, C.L.; et al. Identification of a novel immune-related transcriptional regulatory network in sarcopenia. BMC Geriatr. 2023, 23, 463. [Google Scholar] [CrossRef] [PubMed]
- Livak, K.J.; Schmittgen, T.D. Analysis of relative gene expression data using real-time quantitative PCR and the 2−ΔΔCT method. Methods 2001, 25, 402–408. [Google Scholar] [CrossRef] [PubMed]
- Hasan, R.; Lv, B.; Uddin, M.J.; Chen, Y.; Fan, L.; Sun, Z.; Sun, M.; Li, S. Monitoring Mycoparasitism of Clonostachys rosea against Botrytis cinerea Using GFP. J. Fungi 2022, 8, 567. [Google Scholar] [CrossRef]
- Wang, S.; Wu, M.; Zhong, S.; Sun, J.; Mao, X.; Qiu, N.; Zhou, F. A Rapid and Quantitative Method for Determining Seed Viability Using 2,3,5-Triphenyl Tetrazolium Chloride (TTC): With the Example of Wheat Seed. Molecules 2023, 28, 6828. [Google Scholar] [CrossRef] [PubMed]
- Bahrami, F.; Arzani, A.; Rahimmalek, M. Photosynthetic and yield performance of wild barley (Hordeum vulgare ssp. spontaneum) under terminal heat stress. Photosynthetica 2019, 57, 9–17. [Google Scholar]
- Agha, S.I.; Ullah, M.; Khan, A.; Jahan, N.; Ullah, S.M.; Tabassum, B.; Parveen, S.; Rehmat, Z.; Hussain, A.; Ahmed, S.; et al. Biocontrol rhizobacteria enhances growth and yield of wheat (Triticum aestivum) under field conditions against Fusarium oxysporum. Bioengineered 2023, 14, 2260923. [Google Scholar] [CrossRef]
- Li, J.L.; Xu, X.R.; Ma, Y.L.; Sun, Q.X.; Xie, C.J.; Ma, J. An Improved Inoculation Method to Detect Wheat and Barley Genotypes for Resistance to Fusarium Crown Rot. Plant Dis. 2022, 106, 1122–1127. [Google Scholar] [CrossRef]
- Zhang, D.; Qiang, R.; Zhao, J.; Zhang, J.L.; Cheng, J.N.; Zhao, D.M.; Fan, Y.N.; Yang, Z.H.; Zhu, J.H. Mechanism of a volatile organic compound (6-methyl-2-heptanone) emitted from Bacillus subtilis ZD01 against Alternaria solani in potato. Front. Microbiol. 2022, 12, 808337. [Google Scholar] [CrossRef]
- Alkher, H.; El Hadrami, A.; Rashid, K.Y.; Adam, L.R.; Daayf, F. Cross-pathogenicity of Verticillium dahliae between potato and sunflower. Eur. J. Plant Pathol. 2009, 124, 505–519. [Google Scholar] [CrossRef]
- Yang, Y.J.; Zhu, Y.L.; Ji, P.Y.; Li, A.Q.; Qiu, Z.Y.; Cheng, Y.Y.; Wang, R.; Ma, C.H.; Song, J.K.; Cui, Z.H.; et al. Mineral and Metabolome Analyses Provide Insights into the Cork Spot Disorder on ‘Akizuki’ Pear Fruit. Horticulturae 2023, 9, 818. [Google Scholar] [CrossRef]
- Niu, X.Q.; Pei, M.T.; Liang, C.Y.; Lv, Y.X.; Wu, X.Y.; Zhang, R.N.; Lu, G.D.; Yu, F.Y.; Zhu, H.; Qin, W.Q. Genetic Transformation and Green Fluorescent Protein Labeling in Ceratocystis paradoxa from Coconut. Int. J. Mol. Sci. 2019, 20, 2387. [Google Scholar] [CrossRef] [PubMed]
- Mansour, G.; Mahtab, O.; Payman, A.D.; Reza, O.; Khalil, K. Mechanisms underlying the protective effects of beneficial fungi against plant diseases. Biol. Control 2018, 117, 147–157. [Google Scholar]
- Thambugala, K.M.; Daranagama, D.A.; Phillips, A.J.L.; Kannangara, S.D.; Promputtha, I. Fungi vs. Fungi in Biocontrol: An Overview of Fungal Antagonists Applied Against Fungal Plant Pathogens. Front. Cell. Infect. Microbiol. 2020, 10, 604923. [Google Scholar] [CrossRef]
- Geiger, A.; Karácsony, Z.; Geml, J.; Váczy, K.Z. Mycoparasitism capability and growth inhibition activity of Clonostachys rosea isolates against fungal pathogens of grapevine trunk diseases suggest potential for biocontrol. PLoS ONE 2022, 17, e0273985. [Google Scholar] [CrossRef] [PubMed]
- Harwood, C.R.; Mouillon, J.M.; Pohl, S.; Arnau, J. Secondary metabolite production and the safety of industrially important members of the Bacillus subtilis group. FEMS Microbiol. Rev. 2018, 42, 721–738. [Google Scholar] [CrossRef]
- Jakubiec-Krzesniak, K.; Rajnisz-Mateusiak, A.; Guspiel, A.; Ziemska, J.; Solecka, J. Secondary Metabolites of Actinomycetes and their Antibacterial, Antifungal and Antiviral Properties. Pol. J. Microbiol. 2018, 67, 259–272. [Google Scholar] [CrossRef]
- Ahluwalia, V.; Kumar, J.; Rana, V.S.; Sati, O.P.; Walia, S. Comparative evaluation of two Trichoderma harzianum strains for major secondary metabolite production and antifungal activity. Nat. Prod. Res. 2015, 29, 914–920. [Google Scholar] [CrossRef] [PubMed]
- Rana, A.; Sudakov, K.; Carmeli, S.; Miyara, S.B.; Bucki, P.; Minz, D. Volatile organic compounds of the soil bacterium Bacillus halotolerans suppress pathogens and elicit defense-responsive genes in plants. Microbiol. Res. 2024, 281, 127611. [Google Scholar] [CrossRef]
- Werner, S.; Polle, A.; Brinkmann, N. Belowground communication: Impacts of volatile organic compounds (VOCs) from soil fungi on other soil-inhabiting organisms. Appl. Microbiol. Blot. 2016, 100, 8651–8665. [Google Scholar] [CrossRef]
- Rajani, P.; Rajasekaran, C.; Vasanthakumari, M.M.; Olsso, S.B.; Ravikanth, G.; Uma Shaanker, R. Inhibition of plant pathogenic fungi by endophytic Trichoderma spp. through mycoparasitism and volatile organic compounds. Microbiol. Res. 2021, 242, 126595. [Google Scholar] [CrossRef] [PubMed]
- Machado, A.S.; Valadares, F.; Silva, T.F.; Milagres, A.M.F.; Segato, F.; Ferraz, A. The Secretome of Phanerochaete chrysosporium and Trametes versicolor Grown in Microcrystalline Cellulose and Use of the Enzymes for Hydrolysis of Lignocellulosic Materials. Front. Bioeng. Biotechnol. 2020, 8, 826. [Google Scholar] [CrossRef]
- Tyrrell, J.; Callaghan, M. Iron acquisition in the cystic fibrosis lung and potential for novel therapeutic strategies. Microbiology 2016, 162, 191–205. [Google Scholar] [CrossRef] [PubMed]
- Freimoser, F.M.; Rueda-Mejia, M.P.; Tilocca, B.; Migheli, Q. Biocontrol yeasts: Mechanisms and applications. World J. Microbiol. Biotechnol. 2019, 35, 154. [Google Scholar] [CrossRef] [PubMed]
- Atanasova, L.; Le Crom, S.; Gruber, S.; Coulpier, F.; Seidl-Seiboth, V.; Kubicek, C.P.; Druzhinina, I.S. Comparative transcriptomics reveals different strategies of Trichoderma mycoparasitism. BMC Genom. 2013, 14, 121. [Google Scholar] [CrossRef]
- Emmanuel, O.C.; Babalola, O.O. Productivity and quality of horticultural crops through co-inoculation of arbuscular mycorrhizal fungi and plant growth promoting bacteria. Microbiol. Res. 2020, 239, 126569. [Google Scholar] [CrossRef]
- Mukherjee, A.; Verma, J.P.; Gaurav, A.K.; Chouhan, G.K.; Patel, J.S.; Hesham, A.E. Yeast a potential bio-agent: Future for plant growth and postharvest disease management for sustainable agriculture. Appl. Microbiol. Biotechnol. 2020, 104, 1497–1510. [Google Scholar] [CrossRef]
- Feng, C.H.; Xu, F.; Li, L.J.; Zhang, J.J.; Wang, J.M.; Li, Y.H.; Liu, L.L.; Han, Z.H.; Shi, R.J.; Wan, X.R.; et al. Biological control of Fusarium crown rot of wheat with Chaetomium globosum 12XP1-2-3 and its effects on rhizosphere microorganisms. Front. Microbiol. 2023, 14, 1133025. [Google Scholar] [CrossRef]
- Conrath, U.; Beckers, G.J.; Flors, V.; García-Agustín, P.; Jakab, G.; Mauch, F.; Newman, M.A.; Pieterse, C.M.; Poinssot, B.; Pozo, M.J.; et al. Priming: Getting ready for battle. Mol. Plant Microbe Interact. 2006, 19, 1062–1071. [Google Scholar] [CrossRef]
- Liu, Z.; Xu, N.; Pang, Q.Y.; Khan, R.A.A.; Xu, Q.S.; Wu, C.D.; Liu, T. A Salt-Tolerant Strain of Trichoderma longibrachiatum HL167 Is Effective in Alleviating Salt Stress, Promoting Plant Growth, and Managing Fusarium Wilt Disease in Cowpea. J. Fungi 2023, 9, 304. [Google Scholar] [CrossRef]
- Boamah, S.; Zhang, S.W.; Xu, B.L.; Li, T.; Calderón-Urrea, A. Trichoderma longibrachiatum (TG1) Enhances Wheat Seedlings Tolerance to Salt Stress and Resistance to Fusarium pseudograminearum. Front. Plant Sci. 2021, 12, 741231. [Google Scholar] [CrossRef] [PubMed]
- Li, Q.C.; Geng, W.; Hu, Z.Y.; Lu, Y.; Xie, H.; Deng, Z.; Yang, X.Y.; Li, Y.; Su, B.L. Increase of the degradation activity of Phanerochaete chrysosporium by hybridization with silica nanoparticles. J. Phys. Chem. Solids 2024, 188, 111898. [Google Scholar] [CrossRef]
- Kimotho, R.N.; Zheng, X.; Li, F.; Chen, Y.; Li, X. A potent endophytic fungus Purpureocillium lilacinum YZ1 protects against Fusarium infection in field-grown wheat. New Phytol. 2024, 243, 1899–1916. [Google Scholar] [CrossRef] [PubMed]
- Su, Y.; Xian, H.; Shi, S.; Zhang, C.; Manik, S.M.; Mao, J.; Zhang, G.; Liao, W.; Wang, Q.; Liu, H. Biodegradation of lignin and nicotine with white rot fungi for the delignification and detoxification of tobacco stalk. BMC Biotechnol. 2016, 16, 81. [Google Scholar] [CrossRef] [PubMed]










Disclaimer/Publisher’s Note: The statements, opinions and data contained in all publications are solely those of the individual author(s) and contributor(s) and not of MDPI and/or the editor(s). MDPI and/or the editor(s) disclaim responsibility for any injury to people or property resulting from any ideas, methods, instructions or products referred to in the content. |
© 2024 by the authors. Licensee MDPI, Basel, Switzerland. This article is an open access article distributed under the terms and conditions of the Creative Commons Attribution (CC BY) license (https://creativecommons.org/licenses/by/4.0/).
Share and Cite
Liu, L.; Jin, Y.; Lian, H.; Yin, Q.; Wang, H. Exploring the Biocontrol Potential of Phanerochaete chrysosporium against Wheat Crown Rot. J. Fungi 2024, 10, 641. https://doi.org/10.3390/jof10090641
Liu L, Jin Y, Lian H, Yin Q, Wang H. Exploring the Biocontrol Potential of Phanerochaete chrysosporium against Wheat Crown Rot. Journal of Fungi. 2024; 10(9):641. https://doi.org/10.3390/jof10090641
Chicago/Turabian StyleLiu, Lei, Yaqiong Jin, Huijuan Lian, Qianxi Yin, and Hailei Wang. 2024. "Exploring the Biocontrol Potential of Phanerochaete chrysosporium against Wheat Crown Rot" Journal of Fungi 10, no. 9: 641. https://doi.org/10.3390/jof10090641
APA StyleLiu, L., Jin, Y., Lian, H., Yin, Q., & Wang, H. (2024). Exploring the Biocontrol Potential of Phanerochaete chrysosporium against Wheat Crown Rot. Journal of Fungi, 10(9), 641. https://doi.org/10.3390/jof10090641
