Roles of Amino Acid Properties in Regulating the Gel Characteristics of Low-Salt Pacific White Shrimp (Litopenaeus vannamei) Surimi
Abstract
1. Introduction
2. Materials and Methods
2.1. Materials and Chemicals
2.2. Pretreatment of SSG
2.3. Gel Strength
2.4. Textural Properties
2.5. Cooking Loss
2.6. Water-Holding Capacity (WHC)
2.7. Water Distribution
2.8. Magnetic Resonance Imaging (MRI)
2.9. Chemical Forces
2.10. Fourier Transform Infrared Spectroscopy (FT-IR)
2.11. Raman Spectroscopy
2.12. Microstructure
2.13. In Vitro Simulated Digestibility
2.14. Extraction of Myofibrillar Proteins
2.15. Determination of pH of Myofibrillar Proteins
2.16. Determination of Turbidity of Myofibrillar Proteins
2.17. Determination of Solubility of Myofibrillar Proteins
2.18. Molecular Docking of L-Arg, L-Lys, and L-Pro with Myosin from Pacific White Shrimp (Litopenaeus vannamei)
2.19. Data Analysis
3. Results and Discussion
3.1. Appearance of Low-Salt SSG with Various Amino Acids
3.2. Gel Strength and TPA of Low-Salt SSG with Various Amino Acids
3.3. Cooking Loss and WHC of Low-Salt SSG with Various Amino Acids
3.4. Water Distribution and Water State of Low-Salt SSG with Various Amino Acids
3.5. Chemical Forces of Low-Salt SSG with Various Amino Acids
3.6. FT-IR Spectra of Low-Salt SSG with Various Amino Acids
3.7. Raman Spectra of Low-Salt SSG with Various Amino Acids
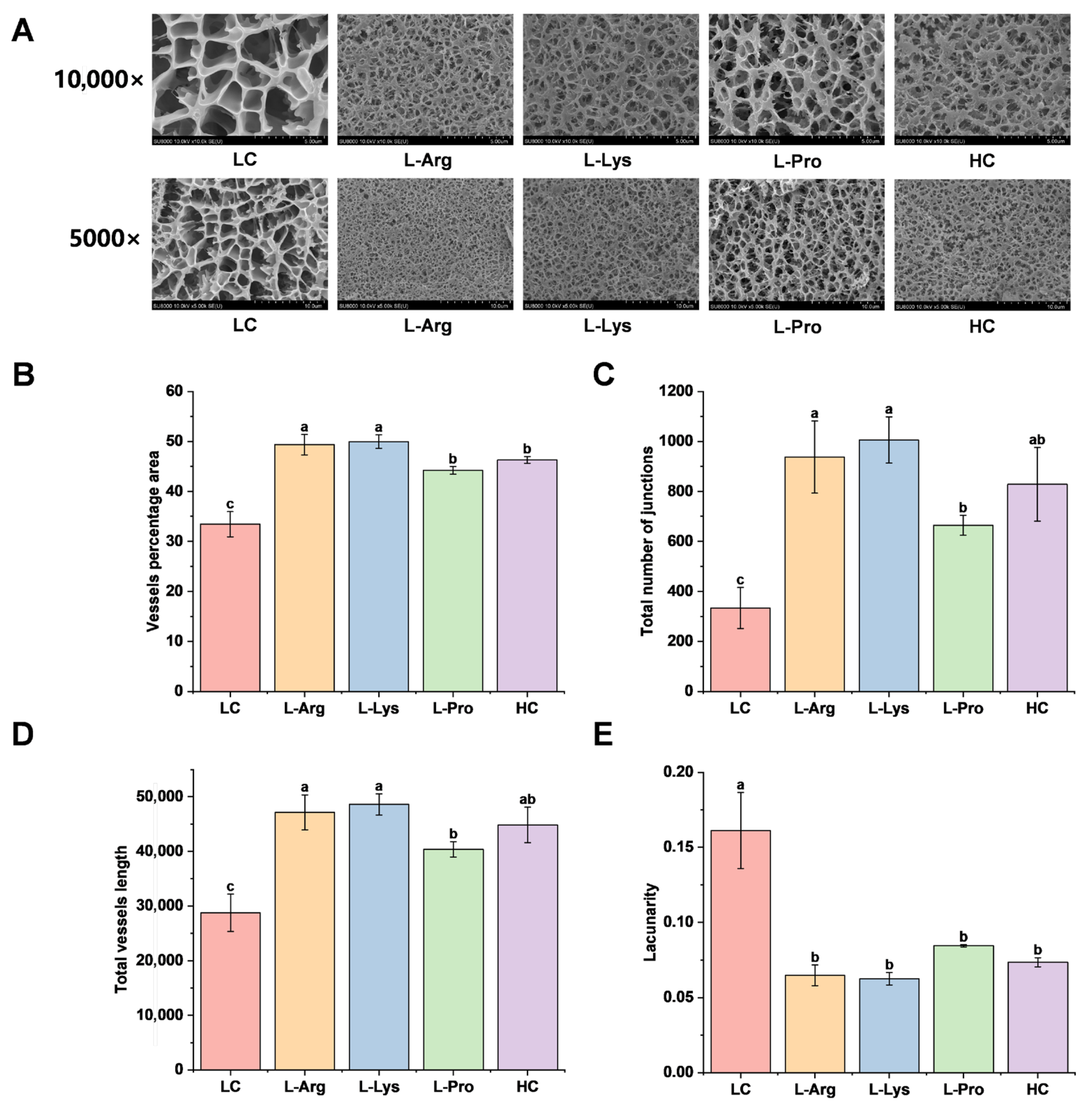
3.8. Microstructure of Low-Salt SSG with Various Amino Acids
3.9. Simulated In Vitro Digestibility of Low-Salt SSG with Various Amino Acids
3.10. pH Value of Myofibrillar Proteins Solution with Various Amino Acids
3.11. Solubility and Turbidity of Myofibrillar Protein Solution with Various Amino Acids
3.12. Molecular Docking of L-Arg, L-Lys, and L-Pro with Pacific White Shrimp Myosin
3.13. Principal Component Analysis
4. Conclusions
Supplementary Materials
Author Contributions
Funding
Institutional Review Board Statement
Informed Consent Statement
Data Availability Statement
Conflicts of Interest
Abbreviations
| L-Arg | L-arginine |
| L-Lys | L-lysine |
| L-Pro | L-proline |
| LC | low-salt control |
| HC | high-salt control |
| SH | sulfhydryl |
References
- Ma, L.K.; Zhang, B.; Deng, S.G.; Xie, C. Comparison of the cryoprotective effects of trehalose, alginate, and its oligosaccharides on peeled shrimp (Litopenaeus vannamei) during frozen storage. J. Food Sci. 2015, 80, C540–C546. [Google Scholar] [CrossRef]
- Li, E.C.; Xu, C.; Wang, X.D.; Wang, S.F.; Zhao, Q.; Zhang, M.L.; Qin, J.G.; Chen, L.Q. Gut microbiota and its modulation for healthy farming of Pacific White Shrimp Litopenaeus vannamei. Rev. Fish. Sci. Aquac. 2018, 26, 381–399. [Google Scholar] [CrossRef]
- Xiao, H.; Yang, Y.; Yu, J.; Hu, M.Y.; Xue, Y.; Xue, C.H. Alaska pollock surimi addition affects Pacific white shrimp (Litopenaeus vannamei) surimi gel properties. Rheol. Acta 2021, 60, 741–749. [Google Scholar] [CrossRef]
- Zhang, Y.J.; Liu, F.H.; Guo, Y.H.; Sun, J.N.; Li, J.; Mao, X.Z. Ultrasound modification of a dual-protein hybrid: Structural-functional synergy for developing low-fat, high-protein shrimp products. Ultrason. Sonochem. 2025, 122, 107614. [Google Scholar] [CrossRef] [PubMed]
- Sun, X.D.; Holley, R.A. Factors influencing gel formation by myofibrillar proteins in muscle foods. Compr. Rev. Food Sci. Food Saf. 2011, 10, 33–51. [Google Scholar] [CrossRef]
- Tahergorabi, R.; Beamer, S.K.; Matak, K.E.; Jaczynski, J. Salt substitution in surimi seafood and its effects on instrumental quality attributes. LWT Food Sci. Technol. 2012, 48, 175–181. [Google Scholar] [CrossRef]
- Lou, X.W.; Yang, Q.L.; Sun, Y.Y.; Pan, D.D.; Cao, J.X. The effect of microwave on the interaction of flavour compounds with G-actin from grass carp (Catenopharyngodon idella). J. Sci. Food Agric. 2017, 97, 3917–3922. [Google Scholar] [CrossRef]
- Grzegorz, P.; Nadezda, K.; Eberhard, R.; Annett, M.; Fedorova, O.V.; Bagrov, A.Y.; Diana, L.; Peter, S.; Marie-Luise, G.W. High salt intake causes adverse fetal programming-vascular effects beyond blood pressure. Nephrol. Dial. Transpl. 2012, 27, 3464–3476. [Google Scholar]
- Gao, X.; Xie, Y.P.; Yin, T.; Hu, Y.; You, J.; Xiong, S.B.; Liu, R. Effect of high intensity ultrasound on gelation properties of silver carp surimi with different salt contents. Ultrason. Sonochem. 2021, 70, 105326. [Google Scholar] [CrossRef]
- Chong, B.; Jayabaskaran, J.; Jauhari, S.M.; Chan, S.P.; Goh, R.; Kueh, M.T.W.; Li, H.; Chin, Y.H.; Kong, G.; Anand, V.V.; et al. Global burden of cardiovascular diseases: Projections from 2025 to 2050. Eur. J. Prev. Cardiol. 2024, 32, 1001–1015. [Google Scholar] [CrossRef]
- WHO. Global Sodium Benchmarks for Different Food Categories; World Health Organization: Geneva, Switzerland, 2021. [Google Scholar]
- Monto, A.R.; Li, M.Z.; Wang, X.; Wijaya, G.Y.A.; Shi, T.; Xiong, Z.Y.; Yuan, L.; Jin, W.G.; Li, J.R.; Gao, R.C. Recent developments in maintaining gel properties of surimi products under reduced salt conditions and use of additives. Crit. Rev. Food Sci. 2021, 62, 8518–8533. [Google Scholar] [CrossRef]
- Arakawa, J.; Uegaki, M.; Ishimizu, T. Effects of L-arginine on solubilization and purification of plant membrane proteins. Protein Expres. Purif. 2011, 80, 91–96. [Google Scholar] [CrossRef] [PubMed]
- Bröer, S.; Gauthier, C.G. Amino acid homeostasis in mammalian cells with a focus on amino acid transport. J. Nutr. 2022, 152, 16–28. [Google Scholar] [CrossRef] [PubMed]
- Chen, L.; Li, R.; Zhou, C.L. L-Arginine and L-Lysine can weaken the intermolecular interactions of main myofibrillar proteins: The roles in improving the tenderness of pork Longissimus lumborum muscle. Int. J. Food Sci. Technol. 2023, 58, 3085–3096. [Google Scholar] [CrossRef]
- Zhou, Y.G.; Yang, H.S. Enhancing tilapia fish myosin solubility using proline in low ionic strength solution. Food Chem. 2020, 320, 126665. [Google Scholar] [CrossRef]
- Shi, H.B.; Zhang, R.Y.; Zheng, J.B.; Yao, X.Q.; Wang, W.; Tomasevic, I.; Sun, W.Z. Effects of NaCl partially substituted with KCl or MgCl2 on the properties, oral mastication, in vitro gastric digestion, and pepsin diffusion of myofibrillar protein gel. Food Chem. 2025, 482, 144232. [Google Scholar] [CrossRef]
- Liu, Y.; Zhang, L.D.; Wang, Y.R.; Zhou, T.Q.; Wang, Y.Q.; Yan, J.N.; Lai, B.; Wang, C.; Wu, H.T. Gelation improvement of low-salt Chinese shrimp (Fenneropenaeus chinensis) surimi gel by L-arginine. Food Chem. 2025, 465, 142020. [Google Scholar] [CrossRef]
- Zhang, B.; Guo, X.; Lin, J.X.; Sun, P.Z.; Ren, X.; Xu, W.; Tong, Y.; Li, D.M. Effect and synergy of different exogenous additives on gel properties of the mixed shrimp surimi (Antarctic krill and White shrimp). Int. J. Food Sci. Technol. 2022, 57, 5338–5348. [Google Scholar] [CrossRef]
- Shang, S.; Liu, Y.; Jiang, P.F.; Wang, Y.Y.; Fu, B.S.; Qi, L.B. Effects of partial replacement of unwashed Antarctic krill surimi by Litopenaeus vannamei surimi on the heat-induced gelling and three-dimensional-printing properties. J. Texture Stud. 2023, 54, 299–310. [Google Scholar] [CrossRef]
- Man, H.; Sun, P.Z.; Lin, J.X.; Ren, X.; Li, D.M. Based on hydrogen and disulfide-mediated bonds, l-lysine and l-arginine enhanced the gel properties of low-salt mixed shrimp surimi (Antarctic krill and Pacific white shrimp). Food Chem. 2024, 445, 138735. [Google Scholar] [CrossRef] [PubMed]
- Zhang, L.D.; Li, L.; Zhang, Q.; Wang, Y.Q.; Liu, Y.; Yan, J.N.; Lai, B.; Wang, C.; Wu, H.T. Impact of plant and animal proteins with transglutaminase on the gelation properties of clam Meretrix meretrix surimi. Food Biosci. 2024, 61, 104915. [Google Scholar] [CrossRef]
- Zhang, Z.J.; Wang, Y.Q.; Li, L.; Zheng, J.; Wang, C.; Lai, B.; Yan, J.N.; Wu, H.T. Gelation and film-forming properties of ternary composite gels constructed by scallop (Patinopecten yessoensis) protein hydrolysates, SDS, and polysaccharides. Food Hydrocoll. 2024, 154, 110080. [Google Scholar] [CrossRef]
- Song, L.L.; Yu, J.; Xie, H.L.; Zhang, R.F.; Xue, Y.; Xue, C.H. Physical properties and conformational changes of shrimp surimi from Litopenaeus vannamei during cold gelation. LWT Food Sci. Technol. 2022, 153, 112516. [Google Scholar] [CrossRef]
- Lee, Y.E.J.; Goh, H.M.; Huang, D.J. Pea protein soften surimi gels and improve in vitro digestibility: Potential high protein foods for elderly. Food Hydrocoll. 2025, 159, 110664. [Google Scholar] [CrossRef]
- Li, D.Y.; Tan, Z.F.; Liu, Z.Q.; Wu, C.; Liu, H.L.; Guo, C.; Zhou, D.Y. Effect of hydroxyl radical induced oxidation on the physicochemical and gelling properties of shrimp myofibrillar protein and its mechanism. Food Chem. 2021, 351, 129344. [Google Scholar] [CrossRef]
- Li, X.P.; Wang, W.H.; Wang, S.Y.; Shen, Y.Q.; Pan, J.F.; Dong, X.P.; Li, S.J. The solubility and structures of porcine myofibrillar proteins under low-salt processing conditions as affected by the presence of L-Lysine. Foods 2022, 11, 855. [Google Scholar] [CrossRef]
- Lanier, T.C.; Yongsawatdigul, J.; Carvajal, R.P. Surimi Gelation Chemistry. In Surimi and Surimi Seafood, 3rd ed.; Park, J.W., Ed.; CRC Press: Boca Raton, FL, USA, 2013; pp. 435–489. [Google Scholar]
- Wang, X.J.; Yi, Y.X.; Guo, C.F.; Wang, X.W.; Yu, J.Y.; Xia, S.Q. Enhanced sodium release and saltiness perception of surimi gels by microwave combined with water bath heating. Food Hydrocoll. 2023, 134, 108018. [Google Scholar] [CrossRef]
- Petcharat, T.; Benjakul, S. Effect of gellan and calcium chloride on properties of surimi gel with low and high setting phenomena. RSC Adv. 2017, 7, 52423–52434. [Google Scholar] [CrossRef]
- Jiang, Q.X.; Chen, N.; Gao, P.; Yu, D.W.; Yang, F.; Xu, Y.S.; Xia, W.S. Influence of L-arginine addition on the gel properties of reduced-salt white leg shrimp (Litopenaeus vannamei) surimi gel treated with microbial transglutaminase. LWT Food Sci. Technol. 2023, 173, 114310. [Google Scholar] [CrossRef]
- Yang, R.; Xu, A.Q.; Chen, Y.T.; Sun, N.; Zhang, J.J.; Jia, R.; Huang, T.; Yang, W.G. Effect of laver powder on textual, rheological properties and water distribution of squid (Dosidicus gigas) surimi gel. J. Texture Stud. 2020, 51, 968–978. [Google Scholar] [CrossRef]
- Wang, X.J.; Feng, T.T.; Wang, X.W.; Zhang, X.M.; Xia, S.Q. Gelation and microstructural properties of fish myofibrillar protein gels with the incorporation of l-lysine and l-arginine at low ionic strength. J. Sci. Food Agric. 2021, 101, 5469–5477. [Google Scholar] [CrossRef] [PubMed]
- Zhou, C.L.; Li, J.; Tan, S.J.; Sun, G.J. Effects of L-Arginine on physicochemical and sensory characteristics of pork sausage. Adv. J. Food Sci. Technol. 2014, 6, 660–667. [Google Scholar] [CrossRef]
- Li, S.Y.; Zheng, Y.D.; Xu, P.; Zhu, X.X.; Zhou, C.L. L-Lysine and L-arginine inhibit myosin aggregation and interact with acidic amino acid residues of myosin: The role in increasing myosin solubility. Food Chem. 2018, 242, 22–28. [Google Scholar] [CrossRef] [PubMed]
- Fu, Y.; Zheng, Y.D.; Lei, Z.; Xu, P.; Zhou, C.L. Gelling properties of myosin as affected by L-lysine and L-arginine by changing the main molecular forces and microstructure. Int. J. Food Prop. 2017, 20, S884–S898. [Google Scholar] [CrossRef]
- Li, M.M.; He, S.F.; Sun, Y.Y.; Pan, D.D.; Zhou, C.Y.; He, J. Effectiveness of L-arginine/L-lysine in retarding deterioration of structural and gelling properties of duck meat myofibrillar protein during freeze-thaw cycles. Food Biosci. 2023, 51, 102302. [Google Scholar] [CrossRef]
- Saibi, W.; Feki, K.; Yacoubi, I.; Brini, F. Bridging between proline structure, functions, metabolism, and involvement in organism physiology. Appl. Biochem. Biotechnol. 2015, 176, 2107–2119. [Google Scholar] [CrossRef]
- Marchetti, M.D.; Perez, C.J.; Marina, C.; Loredo, A.B.G. Multi-method evaluation of surimi quality from a bycatch species (Trachurus lathami): Physicochemical, textural, sensory, and thermal responses to washing conditions. Food Bioprod. Process. 2025, 153, 400–409. [Google Scholar] [CrossRef]
- Wang, M.Y.; Kang, J.C.; Chen, L.; He, G.C.; Liu, Y.P.; Fan, X.J.; Lv, X.; Xu, X.L.; Zhou, G.H.; Feng, X.C. Suppression mechanism of L-lysine on the Epigallocatechin-3-gallate-induced loss of myofibrillar protein gelling potential. Food Res. Int. 2023, 169, 112928. [Google Scholar] [CrossRef]
- Gao, R.C.; Wang, X.; Shi, T.; Wijaya, G.Y.A.; Bai, F.; Wang, J.L.; Jin, W.G.; Yuan, L. Enhanced physical properties of reduced-salt surimi gels from Amur sturgeon (Acipenser schrenckii) by L-arginine and L-histidine. J. Food Process. Pres. 2021, 45, e15887. [Google Scholar] [CrossRef]
- Abedi, E.; Pourmohammadi, K. Aggregation behaviors of sonicated tapioca starch with various strengths of Hofmeister salts under pre- and post-ultrasonic treatment. Food Hydrocoll. 2020, 105, 105826. [Google Scholar] [CrossRef]
- Ye, T.; Dai, H.M.; Lin, L.; Lu, J.F. Employment of κ-carrageenan and high pressure processing for quality improvement of reduced NaCl surimi gels. J. Food Process. Pres. 2019, 43, e14074. [Google Scholar] [CrossRef]
- Wu, W.M.; Jiang, Q.X.; Gao, P.; Yu, D.W.; Yang, F.; Xu, Y.S.; Xia, W.S. L-histidine-assisted ultrasound improved microstructure and gelation properties of reduced-salt surimi (Hypophthalmichthys molitrix) gel. Int. J. Food Sci. Technol. 2023, 58, 610–622. [Google Scholar] [CrossRef]
- Zhang, Z.Y.; Yang, Y.L.; Tang, X.Z.; Chen, Y.J.; You, Y. Chemical forces and water holding capacity study of heat-induced myofibrillar protein gel as affected by high pressure. Food Chem. 2015, 188, 111–118. [Google Scholar] [CrossRef] [PubMed]
- Zhu, J.C.; Cheng, Y.; Ouyang, Z.Y.; Yang, Y.X.; Ma, L.; Wang, H.X.; Zhang, Y.H. 3D printing surimi enhanced by surface crosslinking based on dry-spraying transglutaminase, and its application in dysphagia diets. Food Hydrocoll. 2023, 140, 108600. [Google Scholar] [CrossRef]
- Wang, X.; Xia, M.Q.; Zhou, Y.H.; Wang, L.M.; Feng, X.L.; Yang, K.; Ma, J.; Li, Z.S.; Wang, L.; Sun, W.Q. Gel properties of myofibrillar proteins heated at different heating rates under a low-frequency magnetic field. Food Chem. 2020, 321, 126728. [Google Scholar] [CrossRef] [PubMed]
- Lu, Y.P.; Wang, R.X.; Yang, C.Y.; Wang, S.M. Analysis of ligand-bound water molecules in high-resolution crystal structures of protein-ligand complexes. J. Chem. Inf. Model. 2007, 47, 668–675. [Google Scholar] [CrossRef] [PubMed]
- Lu, M.X.; Zhang, C.; Chen, B.Y.; Ai, C.; Chen, L.; Teng, H. Improvement of gelation properties of Penaeus vannamei surimi by magnetic field-assisted freezing in combination with curdlan. Int. J. Biol. Macromol. 2024, 257, 128323. [Google Scholar] [CrossRef]
- Sun, X.D.; Arntfield, S.D. Molecular forces involved in heat-induced pea protein gelation: Effects of various reagents on the rheological properties of salt-extracted pea protein gels. Food Hydrocoll. 2012, 28, 325–332. [Google Scholar] [CrossRef]
- Chen, Z.J.; Shi, X.D.; Xu, J.T.; Du, Y.M.; Yao, M.Y.; Guo, S.T. Gel properties of SPI modified by enzymatic cross-linking during frozenstorage. Food Hydrocoll. 2016, 56, 445–452. [Google Scholar] [CrossRef]
- Xu, Y.S.; Xia, W.S.; Yang, F.; Nie, X.H. Protein molecular interactions involved in the gel network formation of fermented silver carp mince inoculated with Pediococcus pentosaceus. Food Chem. 2010, 120, 717–723. [Google Scholar] [CrossRef]
- Guo, X.X.; Tao, S.; Pan, J.F.; Lin, X.P.; Ji, C.F.; Liang, H.P.; Dong, X.P.; Li, S.J. Effects of L-Lysine on the physiochemical properties and sensory characteristics of salt-reduced reconstructed ham. Meat Sci. 2020, 166, 108133. [Google Scholar] [CrossRef] [PubMed]
- Gao, R.C.; Wang, Y.M.; Mu, J.L.; Shi, T.; Yuan, L. Effect of L-histidine on the heat-induced aggregation of bighead carp (Aristichthys nobilis) myosin in low/high ionic strength solution. Food Hydrocoll. 2018, 75, 174–181. [Google Scholar] [CrossRef]
- Shi, T.; Xiong, Z.Y.; Jin, W.G.; Yuan, L.; Sun, Q.C.; Zhang, Y.H.; Li, X.T.; Gao, R.C. Suppression mechanism of L-arginine in the heat-induced aggregation of bighead carp (Aristichthys nobilis) myosin: The significance of ionic linkage effects and hydrogen bond effects. Food Hydrocoll. 2020, 102, 105596. [Google Scholar] [CrossRef]
- Abdelhedi, O.; Jemil, I.; Nasri, R.; Mora, L.; Jridi, M.; Mbarek, A.; Toldra, F.; Ayedi, M.A.; Nasri, M. Molecular forces study and microstructure and gelling properties of smooth hound protein gels prepared by heat-induced gelation process: Effect of pH variation on textural and functional properties. Process Biochem. 2016, 51, 1511–1520. [Google Scholar] [CrossRef]
- Xing, X.B.; Chitrakar, B.; Hati, S.; Xie, S.Y.; Li, H.B.; Li, C.T.; Liu, Z.B.; Mo, H.Z. Development of black fungus-based 3D printed foods as dysphagia diet: Effect of gums incorporation. Food Hydrocoll. 2022, 123, 107173. [Google Scholar] [CrossRef]
- Sokalingam, S.; Raghunathan, G.; Soundrarajan, N.; Lee, S.G. A study on the effect of surface lysine to arginine mutagenesis on protein stability and structure using green fluorescent protein. PLoS ONE 2012, 7, e40410. [Google Scholar] [CrossRef]
- Qian, X.X.; Lin, S.Y.; Chen, T.J.; Li, S.; Wang, S.; Li, C.Q.; Wang, R.M.; Sun, N. Evaluation of the texture characteristics and taste of shrimp surimi with partial replacement of NaCl by non-sodium metal salts. Food Chem. 2024, 459, 140403. [Google Scholar] [CrossRef]
- Shi, T.; Wang, X.; Li, M.Z.; Xiong, Z.Y.; Mcclements, D.J.; Bao, Y.L.; Song, T.; Li, J.R.; Yuan, L.; Jin, W.G.; et al. Mechanism of low-salt surimi gelation induced by microwave heating combined with l-arginine and transglutaminase: On the basis of molecular docking between L-arginine and myosin heavy chain. Food Chem. 2022, 391, 133184. [Google Scholar] [CrossRef]
- Yu, X.L.; Wang, Y.; Xie, Y.S.; Wei, S.B.; Ding, H.C.; Yu, C.X.; Dong, X.P. Gelation properties and protein conformation of grass carp fish ball as influenced by egg white protein. J. Texture Stud. 2022, 53, 277–286. [Google Scholar] [CrossRef]
- Niu, Z.T.; Yu, J.; Xue, Y.; Xue, C.H.; Mao, X.Z. Synergistic effects and interactions among components in the surimi/κ-carrageenan/soybean oil system. Food Hydrocoll. 2024, 156, 110250. [Google Scholar] [CrossRef]
- Lin, J.X.; Sun, P.Z.; Zhao, Y.F.; Du, X.P.; Ren, X.; Man, H.; Li, D.M. Effect of L-Lysine on heat-induced aggregation behavior of Antarctic Krill (Euphausia superba) myofibrillar protein. Food Bioprocess Technol. 2024, 17, 1448–1461. [Google Scholar] [CrossRef]
- Wang, R.; Guo, F.; Zhao, J.Y.; Feng, C.P. Myofibril degradation and structural changes in myofibrillar proteins of porcine longissimus muscles during frozen storage. Food Chem. 2024, 435, 137671. [Google Scholar] [CrossRef] [PubMed]
- Li, S.Y.; Li, L.X.; Zhu, X.X.; Ning, C.; Cai, K.Z.; Zhou, C.L. Conformational and charge changes induced by L-Arginine and L-Lysine increase the solubility of chicken myosin. Food Hydrocoll. 2019, 89, 330–336. [Google Scholar] [CrossRef]
- Yang, Q.; Zhou, W.X.; Hu, D.; Li, C.; Zhang, L.; Zhao, Y.Q.; Zou, S.B.; Liu, R.; Liu, Y.M.; Rong, J.H.; et al. Effects of EGCG/TGase on the physicochemical properties and in vitro dynamic digestion characteristics of water-saving rinsed surimi gels. Food Chem. 2025, 493, 145668. [Google Scholar] [CrossRef]
- Yu, W.Y.; Wang, Z.M.; Pan, Y.X.; Jiang, P.F.; Pan, J.F.; Yu, C.X.; Dong, X.P. Effect of κ-carrageenan on quality improvement of 3D printed Hypophthalmichthys molitrix-sea cucumber compound surimi product. LWT Food Sci. Technol. 2022, 154, 112279. [Google Scholar] [CrossRef]
- Htwe, K.K.; Yin, Y.T.; Duan, W.W.; Liu, Y.; Wei, S.; Xiao, N.Y.; Liu, S.C. Effect of dense phase carbon dioxide on the digestive properties of shrimpsurimi gels: Insight from digestive kinetic. Food Res. Int. 2025, 203, 115857. [Google Scholar] [CrossRef]
- Sun, P.Z.; Zhang, X.D.; Ren, X.; Cao, Z.Q.; Zhao, Y.F.; Man, H.; Li, D.M. Effect of basic amino acid pretreatment on the quality of canned Antarctic krill. Food Bioprocess Technol. 2023, 16, 1690–1702. [Google Scholar] [CrossRef]
- Yun, C.C.; Richardson, L.; Morrissey, M.T. Effects of pH and NaCl on gel strength of Pacific Whiting surimi. J. Aquat. Food Prod. Technol. 1994, 2, 19–35. [Google Scholar]
- Shi, T.; Xiong, Z.Y.; Liu, H.J.; Jin, W.G.; Mu, J.L.; Yuan, L.; Sun, Q.C.; McClements, D.J.; Gao, R.C. Ameliorative effects of L-arginine? On heat-induced phase separation of Aristichthys nobilis myosin are associated with the absence of ordered secondary structures of myosin. Food Res. Int. 2021, 141, 110154. [Google Scholar] [CrossRef]
- Novák, P.; Havlíček, V. 4-Protein Extraction and Precipitation. In Proteomic Profiling and Analytical Chemistry; Elsevier: Prague, Czech Republic, 2016; pp. 51–62. [Google Scholar]
- Buamard, N.; Javith, M.A.; Balange, A.K.; Krishna, G.; Benjakul, S. Effects of lysine and arginine on the properties of low-salt mince gel from striped catfish (Pangasianodon hypophthalmus). J. Food Sci. 2020, 85, 2681–2687. [Google Scholar] [CrossRef]
- Baker, D.; Sali, A. Protein structure prediction and structural genomics. Science 2001, 294, 93–96. [Google Scholar] [CrossRef]
- Pan, Y.M.; Sun, Q.X.; Liu, Y.; Wei, S.; Xia, Q.Y.; Zheng, O.Y.; Liu, S.C.; Ji, H.W.; Deng, C.J.; Hao, J.M. The relationship between rheological and textural properties of shrimp surimi adding starch and 3D printability based on principal component analysis. Food Sci. Nutr. 2021, 9, 2985–2999. [Google Scholar] [CrossRef]









| Type of Amino Acid | Hardness (g) | Springiness | Cohesiveness | Chewiness (g) |
|---|---|---|---|---|
| LC | 1613.57 ± 60.40 d | 0.81 ± 0.06 c | 0.64 ± 0.07 b | 691.84 ± 56.06 e |
| L-Arg | 2172.92 ± 48.15 b | 0.95 ± 0.04 a | 0.77 ± 0.01 a | 1457.46 ± 65.58 b |
| L-Lys | 2374.18 ± 99.60 a | 0.94 ± 0.03 a | 0.77 ± 0.01 a | 1686.02 ± 45.31 a |
| L-Pro | 1910.03 ± 55.52 c | 0.87 ± 0.04 bc | 0.65 ± 0.02 b | 814.69 ± 56.63 d |
| HC | 1902.27 ± 89.70 c | 0.93 ± 0.02 ab | 0.71 ± 0.01 a | 1170.37 ± 57.61 c |
| Types of Amino Acids | T21 (ms) | T22 (ms) | T23 (ms) |
|---|---|---|---|
| LC | 2.89 ± 1.37 a | 55.86 ± 2.38 ab | 1113.94 ± 125.99 a |
| L-Arg | 0.85 ± 0.06 b | 42.76 ± 1.78 c | 961.00 ± 78.85 bc |
| L-Lys | 0.58 ± 0.22 b | 41.73 ± 1.78 c | 871.50 ± 63.50 c |
| L-Pro | 2.17 ± 0.80 ab | 54.49 ± 0.00 b | 893.44 ± 73.30 c |
| HC | 1.22 ± 1.23 ab | 58.61 ± 0.00 a | 1082.66 ± 0.00 ab |
| Type of Amino Acid | α-Helix | β-Sheet | β-Turn |
|---|---|---|---|
| LC | 36.87 ± 1.08 d | 39.74 ± 3.15 c | 23.39 ± 2.08 a |
| L-Arg | 47.20 ± 0.09 b | 50.47 ± 0.13 ab | 2.33 ± 0.07 b |
| L-Lys | 48.87 ± 0.07 a | 48.25 ± 0.12 b | 2.88 ± 0.07 b |
| L-Pro | 37.79 ± 0.16 d | 41.66 ± 4.26 c | 20.55 ± 4.36 a |
| HC | 44.00 ± 0.12 c | 53.70 ± 0.23 a | 2.29 ± 0.10 b |
| Type of Amino Acid | LC | L-Arg | L-Lys | L-Pro | HC |
|---|---|---|---|---|---|
| I850/I830 I760/I1003 | 0.99 ± 0.03 ab 0.45 ± 0.05 a | 0.97 ± 0.01 bc 0.27 ± 0.01 c | 0.94 ± 0.01 c 0.36 ± 0.04 b | 1.01 ± 0.01 a 0.42 ±0.01 ab | 0.95 ± 0.02 c 0.46 ± 0.03 a |
Disclaimer/Publisher’s Note: The statements, opinions and data contained in all publications are solely those of the individual author(s) and contributor(s) and not of MDPI and/or the editor(s). MDPI and/or the editor(s) disclaim responsibility for any injury to people or property resulting from any ideas, methods, instructions or products referred to in the content. |
© 2026 by the authors. Licensee MDPI, Basel, Switzerland. This article is an open access article distributed under the terms and conditions of the Creative Commons Attribution (CC BY) license.
Share and Cite
Gu, Y.; Sun, W.; Jia, J.; Yan, J.; Lai, B.; Wu, H.; Wang, C. Roles of Amino Acid Properties in Regulating the Gel Characteristics of Low-Salt Pacific White Shrimp (Litopenaeus vannamei) Surimi. Foods 2026, 15, 400. https://doi.org/10.3390/foods15020400
Gu Y, Sun W, Jia J, Yan J, Lai B, Wu H, Wang C. Roles of Amino Acid Properties in Regulating the Gel Characteristics of Low-Salt Pacific White Shrimp (Litopenaeus vannamei) Surimi. Foods. 2026; 15(2):400. https://doi.org/10.3390/foods15020400
Chicago/Turabian StyleGu, Yiting, Wanying Sun, Jiao Jia, Jianan Yan, Bin Lai, Haitao Wu, and Ce Wang. 2026. "Roles of Amino Acid Properties in Regulating the Gel Characteristics of Low-Salt Pacific White Shrimp (Litopenaeus vannamei) Surimi" Foods 15, no. 2: 400. https://doi.org/10.3390/foods15020400
APA StyleGu, Y., Sun, W., Jia, J., Yan, J., Lai, B., Wu, H., & Wang, C. (2026). Roles of Amino Acid Properties in Regulating the Gel Characteristics of Low-Salt Pacific White Shrimp (Litopenaeus vannamei) Surimi. Foods, 15(2), 400. https://doi.org/10.3390/foods15020400
