Analysis of Volatile Profile and Aromatic Characteristics of Raw Pu-erh Tea during Storage Based on GC-MS and Odor Activity Value
Abstract
:1. Introduction
2. Materials and Methods
2.1. Chemicals and Reagents
2.2. Tea Samples
2.3. Extraction of Volatile Compounds by HS-SPME
2.4. Volatile Component Profiling via GC–MS
2.5. Identification and Annotation of Volatile Compounds
2.6. Calculation of Odor Activity Value (OAV) and Aroma Character Impact (ACI)
2.7. Statistical Analysis
3. Results and Discussions
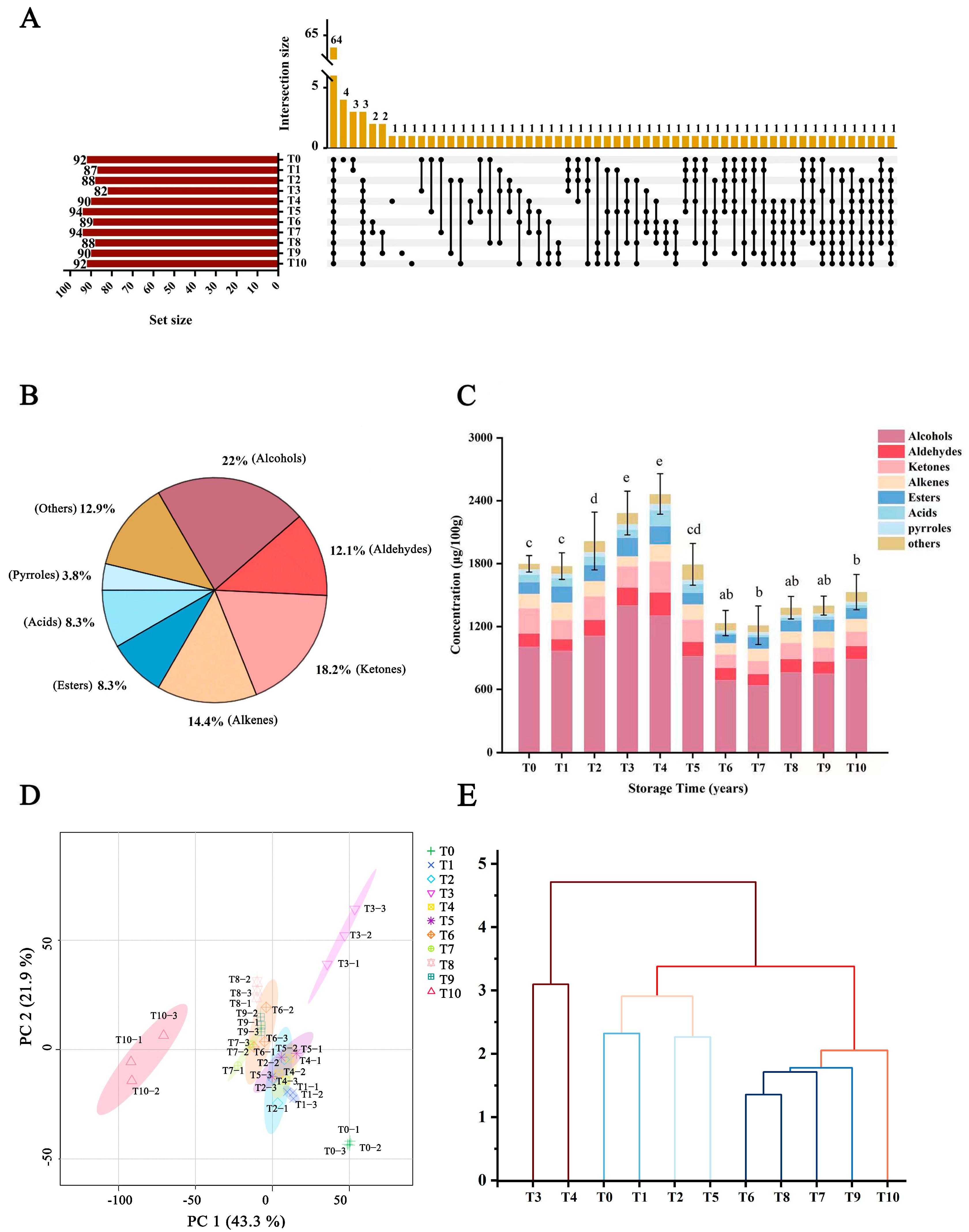
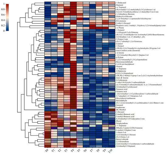
3.1. Volatile Profile of RAPT with Various Years of Storage
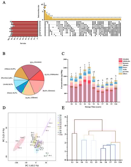
3.2. Dynamic Changes in Different Compounds during Storage
3.3. Aroma Characteristics of RAPT during Storage
3.4. Identification of the Key Aroma Characteristics of RAPT during Storage
3.5. Metabolic Pathways of the Key Aaroma Compounds
4. Conclusions
Supplementary Materials
Author Contributions
Funding
Data Availability Statement
Conflicts of Interest
References
- Wang, Q.; Qin, D.; Huang, G.; Jiang, X.; Fang, K.; Wang, Q.; Ni, E.; Li, B.; Pan, C.; Li, H.; et al. Identification and Characterization of the Key Volatile Flavor Compounds in Black Teas from Distinct Regions Worldwide. J. Food Sci. 2022, 87, 3433–3446. [Google Scholar] [CrossRef] [PubMed]
- Wong, M.; Sirisena, S.; Ng, K. Phytochemical Profile of Differently Processed Tea: A Review. J. Food Sci. 2022, 87, 1925–1942. [Google Scholar] [CrossRef] [PubMed]
- Lee, L.K.; Foo, K.Y. Recent Advances on the Beneficial Use and Health Implications of Pu-Erh Tea. Food Res. Int. 2013, 53, 619–628. [Google Scholar] [CrossRef]
- Ding, Q.; Zheng, W.; Zhang, B.; Chen, X.; Zhang, J.; Pang, X.; Zhang, Y.; Jia, D.; Pei, S.; Dong, Y.; et al. Comparison of Hypoglycemic Effects of Ripened Pu-Erh Tea and Raw Pu-Erh Tea in Streptozotocin-Induced Diabetic Rats. RSC Adv. 2019, 9, 2967–2977. [Google Scholar] [CrossRef]
- Karwowska, K.; Kozłowska-Tylingo, K.; Skotnicka, M.; Śmiechowska, M. Theogallin-to-Gallic-Acid Ratio as a Potential Biomarker of Pu-Erh Teas. Foods 2023, 12, 2453. [Google Scholar] [CrossRef] [PubMed]
- Yin, X.; Huang, J.; Huang, J.; Wu, W.; Tong, T.; Liu, S.; Zhou, L.; Liu, Z.; Zhang, S. Identification of Volatile and Odor-Active Compounds in Hunan Black Tea by SPME/GC-MS and Multivariate Analysis. LWT 2022, 164, 113656. [Google Scholar] [CrossRef]
- Gong, Z.; Watanabe, N.; Yagi, A.; Etoh, H.; Sakata, K.; Ina, K.; Liu, Q. Compositional Change of Pu-Erh Tea during Processing. Biosci. Biotechnol. Biochem. 1993, 57, 1745–1746. [Google Scholar] [CrossRef]
- Xu, Y.-Q.; Wang, C.; Li, C.-W.; Liu, S.-H.; Zhang, C.-X.; Li, L.-W.; Jiang, D.-H. Characterization of Aroma-Active Compounds of Pu-Erh Tea by Headspace Solid-Phase Microextraction (HS-SPME) and Simultaneous Distillation-Extraction (SDE) Coupled with GC-Olfactometry and GC-MS. Food Anal. Methods 2016, 9, 1188–1198. [Google Scholar] [CrossRef]
- Zhai, X.; Zhang, L.; Granvogl, M.; Ho, C.-T.; Wan, X. Flavor of Tea (Camellia Sinensis): A Review on Odorants and Analytical Techniques. Compr. Rev. Food Sci. Food Saf. 2022, 21, 3867–3909. [Google Scholar] [CrossRef]
- Fan, X.; Chen, N.; Cai, F.; Ren, F.; Zhong, J.; Wang, D.; Shi, L.; Ren, D.; Yi, L. Effects of Manufacturing on the Volatile Composition of Raw Pu-Erh Tea with a Focus on de-Enzyming and Autoclaving–Compressing Treatments. LWT 2021, 137, 110461. [Google Scholar] [CrossRef]
- Qi, D.; Miao, A.; Cao, J.; Wang, W.; Chen, W.; Pang, S.; He, X.; Ma, C. Study on the Effects of Rapid Aging Technology on the Aroma Quality of White Tea Using GC–MS Combined with Chemometrics: In Comparison with Natural Aged and Fresh White Tea. Food Chem. 2018, 265, 189–199. [Google Scholar] [CrossRef] [PubMed]
- Meng, T.; Zhipeng, X.; Ai, H.; Jiayu, C.; Tianji, Y.; Zhengquan, L. Effect of 1–20 Years Storage on Volatiles and Aroma of Keemun Congou Black Tea by Solvent Extraction-Solid Phase Extraction-Gas Chromatography-Mass Spectrometry. LWT 2021, 136, 110278. [Google Scholar] [CrossRef]
- Shen, S.; Wu, H.; Li, T.; Sun, H.; Wang, Y.; Ning, J. Formation of Aroma Characteristics Driven by Volatile Components during Long-Term Storage of An Tea. Food Chem. 2023, 411, 135487. [Google Scholar] [CrossRef] [PubMed]
- Cheng, L.; Wang, Y.; Zhang, J.; Zhu, J.; Liu, P.; Xu, L.; Wei, K.; Zhou, H.; Peng, L.; Zhang, J.; et al. Dynamic Changes of Metabolic Profile and Taste Quality during the Long-Term Aging of Qingzhuan Tea: The Impact of Storage Age. Food Chem. 2021, 359, 129953. [Google Scholar] [CrossRef] [PubMed]
- Guo, X.; Song, C.; Ho, C.-T.; Wan, X. Contribution of L-Theanine to the Formation of 2,5-Dimethylpyrazine, a Key Roasted Peanutty Flavor in Oolong Tea during Manufacturing Processes. Food Chem. 2018, 263, 18–28. [Google Scholar] [CrossRef] [PubMed]
- Li, J.; Gong, Y.; Li, J.; Fan, L. Stir-Frying Treatment Improves the Color, Flavor, and Polyphenol Composition of Flos Sophorae Immaturus Tea. J. Food Compos. Anal. 2023, 116, 105045. [Google Scholar] [CrossRef]
- Wang, D.; Wang, C.; Su, W.; Lin, C.-C.; Liu, W.; Liu, Y.; Ni, L.; Liu, Z. Characterization of the Key Aroma Compounds in Dong Ding Oolong Tea by Application of the Sensomics Approach. Foods 2023, 12, 3158. [Google Scholar] [CrossRef]
- Chen, L.; Ning, F.; Zhao, L.; Ming, H.; Zhang, J.; Yu, W.; Yi, S.; Luo, L. Quality Assessment of Royal Jelly Based on Physicochemical Properties and Flavor Profiles Using HS-SPME-GC/MS Combined with Electronic Nose and Electronic Tongue Analyses. Food Chem. 2023, 403, 134392. [Google Scholar] [CrossRef] [PubMed]
- Gong, Y.; Kerrihard, A.; Pegg, R. Characterization of the Volatile Compounds in Raw and Roasted Georgia Pecans by HS-SPME-GC-MS. J. Food Sci. 2018, 83, 2753–2760. [Google Scholar] [CrossRef]
- Lin, Y.; Wang, Y.; Huang, Y.; Song, H.; Yang, P. Aroma Identification and Classification in 18 Kinds of Teas (Camellia Sinensis) by Sensory Evaluation, HS-SPME-GC-IMS/GC × GC-MS, and Chemometrics. Foods 2023, 12, 2433. [Google Scholar] [CrossRef]
- Li, Y.; Wu, T.; Deng, X.; Tian, D.; Ma, C.; Wang, X.; Li, Y.; Zhou, H. Characteristic Aroma Compounds in Naturally Withered and Combined Withered γ-Aminobutyric Acid White Tea Revealed by HS-SPME-GC-MS and Relative Odor Activity Value. LWT 2023, 176, 114467. [Google Scholar] [CrossRef]
- van Den Dool, H.; Kratz, P.D. A Generalization of the Retention Index System Including Linear Temperature Programmed Gas—Liquid Partition Chromatography. J. Chromatogr. A 1963, 11, 463–471. [Google Scholar] [CrossRef] [PubMed]
- Liu, Y.; He, C.; Song, H. Comparison of SPME Versus SAFE Processes for the Analysis of Flavor Compounds in Watermelon Juice. Food Anal. Methods 2018, 11, 1677–1689. [Google Scholar] [CrossRef]
- Wang, C.; Li, J.; Wu, X.; Zhang, Y.; He, Z.; Zhang, Y.; Zhang, X.; Li, Q.; Huang, J.; Liu, Z. Pu-Erh Tea Unique Aroma: Volatile Components, Evaluation Methods and Metabolic Mechanism of Key Odor-Active Compounds. Trends Food Sci. Technol. 2022, 124, 25–37. [Google Scholar] [CrossRef]
- Wang, B.; Qu, F.; Wang, P.; Zhao, L.; Wang, Z.; Han, Y.; Zhang, X. Characterization Analysis of Flavor Compounds in Green Teas at Different Drying Temperature. LWT 2022, 161, 113394. [Google Scholar] [CrossRef]
- Ma, L.; Gao, M.; Zhang, L.; Qiao, Y.; Li, J.; Du, L.; Zhang, H.; Wang, H. Characterization of the Key Aroma-Active Compounds in High-Grade Dianhong Tea Using GC-MS and GC-O Combined with Sensory-Directed Flavor Analysis. Food Chem. 2022, 378, 132058. [Google Scholar] [CrossRef]
- Zhu, J.; Niu, Y.; Xiao, Z. Characterization of the Key Aroma Compounds in Laoshan Green Teas by Application of Odour Activity Value (OAV), Gas Chromatography-Mass Spectrometry-Olfactometry (GC-MS-O) and Comprehensive Two-Dimensional Gas Chromatography Mass Spectrometry (GC × GC-qMS). Food Chem. 2021, 339, 128136. [Google Scholar] [CrossRef]
- Liu, Y.; Chen, Q.; Liu, D.; Yang, L.; Hu, W.; Kuang, L.; Huang, Y.; Teng, J.; Liu, Y. Multi-Omics and Enzyme Activity Analysis of Flavour Substances Formation: Major Metabolic Pathways Alteration during Congou Black Tea Processing. Food Chem. 2023, 403, 134263. [Google Scholar] [CrossRef]
- Ren, Y.; Hou, Y.; Granato, D.; Zha, M.; Xu, W.; Zhang, L. Metabolomics, Sensory Evaluation, and Enzymatic Hydrolysis Reveal the Effect of Storage on the Critical Astringency-Active Components of Crude Pu-Erh Tea. J. Food Compos. Anal. 2022, 107, 104387. [Google Scholar] [CrossRef]
- Russo, P.; Tufariello, M.; Renna, R.; Tristezza, M.; Taurino, M.; Palombi, L.; Capozzi, V.; Rizzello, C.G.; Grieco, F. New Insights into the Oenological Significance of Candida Zemplinina: Impact of Selected Autochthonous Strains on the Volatile Profile of Apulian Wines. Microorganisms 2020, 8, 628. [Google Scholar] [CrossRef]
- Su, D.; Xu, T.; Li, Y.; Zhou, H. Flavor Evolution in Raw Pu-Erh Tea during Manufacturing Using Different Processing Types. LWT 2022, 154, 112905. [Google Scholar] [CrossRef]
- Flaig, M.; Qi, S.; Wei, G.; Yang, X.; Schieberle, P. Characterization of the Key Odorants in a High-Grade Chinese Green Tea Beverage (Camellia Sinensis; Jingshan Cha ) by Means of the Sensomics Approach and Elucidation of Odorant Changes in Tea Leaves Caused by the Tea Manufacturing Process. J. Agric. Food Chem. 2020, 68, 5168–5179. [Google Scholar] [CrossRef] [PubMed]
- Yang, P.; Song, H.; Lin, Y.; Guo, T.; Wang, L.; Granvogl, M.; Xu, Y. Differences of Characteristic Aroma Compounds in Rougui Tea Leaves with Different Roasting Temperatures Analyzed by Switchable GC-O-MS and GC × GC-O-MS and Sensory Evaluation. Food Funct. 2021, 12, 4797–4807. [Google Scholar] [CrossRef]
- Schwab, W.; Davidovich-Rikanati, R.; Lewinsohn, E. Biosynthesis of Plant-Derived Flavor Compounds. Plant J. 2008, 54, 712–732. [Google Scholar] [CrossRef]
- Chen, Q.; Zhu, Y.; Liu, Y.; Liu, Y.; Dong, C.; Lin, Z.; Teng, J. Black Tea Aroma Formation during the Fermentation Period. Food Chem. 2022, 374, 131640. [Google Scholar] [CrossRef] [PubMed]
- Guo, X.; Ho, C.-T.; Schwab, W.; Wan, X. Aroma Profiles of Green Tea Made with Fresh Tea Leaves Plucked in Summer. Food Chem. 2021, 363, 130328. [Google Scholar] [CrossRef]
- Hao, Z.; Feng, J.; Chen, Q.; Lin, H.; Zhou, X.; Zhuang, J.; Wang, J.; Tan, Y.; Sun, Z.; Wang, Y.; et al. Comparative Volatiles Profiling in Milk-Flavored White Tea and Traditional White Tea Shoumei via HS-SPME-GC-TOFMS and OAV Analyses. Food Chem. X 2023, 18, 100710. [Google Scholar] [CrossRef]
- Tatsu, S.; Matsuo, Y.; Nakahara, K.; Hofmann, T.; Steinhaus, M. Key Odorants in Japanese Roasted Barley Tea (Mugi-Cha)—Differences between Roasted Barley Tea Prepared from Naked Barley and Roasted Barley Tea Prepared from Hulled Barley. J. Agric. Food Chem. 2020, 68, 2728–2737. [Google Scholar] [CrossRef]
- Zheng, Y.; Zhang, C.; Ren, D.; Bai, R.; Li, W.; Wang, J.; Shan, Z.; Dong, W.; Yi, L. Headspace Solid-Phase Microextraction Coupled with Gas Chromatography-Mass Spectrometry (HS-SPME-GC-MS) and Odor Activity Value (OAV) to Reveal the Flavor Characteristics of Ripened Pu-Erh Tea by Co-Fermentation. Front. Nutr. 2023, 10. [Google Scholar] [CrossRef]




Disclaimer/Publisher’s Note: The statements, opinions and data contained in all publications are solely those of the individual author(s) and contributor(s) and not of MDPI and/or the editor(s). MDPI and/or the editor(s) disclaim responsibility for any injury to people or property resulting from any ideas, methods, instructions or products referred to in the content. |
© 2023 by the authors. Licensee MDPI, Basel, Switzerland. This article is an open access article distributed under the terms and conditions of the Creative Commons Attribution (CC BY) license (https://creativecommons.org/licenses/by/4.0/).
Share and Cite
Guo, J.; Yu, Z.; Liu, M.; Guan, M.; Shi, A.; Hu, Y.; Li, S.; Yi, L.; Ren, D. Analysis of Volatile Profile and Aromatic Characteristics of Raw Pu-erh Tea during Storage Based on GC-MS and Odor Activity Value. Foods 2023, 12, 3568. https://doi.org/10.3390/foods12193568
Guo J, Yu Z, Liu M, Guan M, Shi A, Hu Y, Li S, Yi L, Ren D. Analysis of Volatile Profile and Aromatic Characteristics of Raw Pu-erh Tea during Storage Based on GC-MS and Odor Activity Value. Foods. 2023; 12(19):3568. https://doi.org/10.3390/foods12193568
Chicago/Turabian StyleGuo, Jie, Zhihao Yu, Meiyan Liu, Mengdi Guan, Aiyun Shi, Yongdan Hu, Siyu Li, Lunzhao Yi, and Dabing Ren. 2023. "Analysis of Volatile Profile and Aromatic Characteristics of Raw Pu-erh Tea during Storage Based on GC-MS and Odor Activity Value" Foods 12, no. 19: 3568. https://doi.org/10.3390/foods12193568
APA StyleGuo, J., Yu, Z., Liu, M., Guan, M., Shi, A., Hu, Y., Li, S., Yi, L., & Ren, D. (2023). Analysis of Volatile Profile and Aromatic Characteristics of Raw Pu-erh Tea during Storage Based on GC-MS and Odor Activity Value. Foods, 12(19), 3568. https://doi.org/10.3390/foods12193568
