The Mechanism of Simvastatin-Mediated M1 Macrophage Polarization Contributing to Osteogenesis and Angiogenesis
Abstract
1. Introduction
2. Materials and Methods
2.1. Reagents
2.2. Cell Culture
2.3. Proliferation Assay
2.4. Flow Cytometry of Simvastatin-Treated M1 Type Macrophage
2.5. Western Blot Analysis of Simvastatin-Treated M1 Type Macrophage
2.6. Co-Culture Method
2.7. ALP Activity and Alizarin Red Staining Assay of MC3T3-E1
2.8. Migration Assay of HUVECs
2.9. Tubule Formation Experiments of HUVECs
2.10. Real-Time qPCR
2.11. Immunofluorescence Staining
2.12. Statistical Analysis
3. Results
3.1. Osteogenesis Effects of Simvastatin on MC3T3E1 Cells
3.2. Effects of Different Concentrations of Simvastatin on the Proliferation, Migration, and Tube Formation Ability of HUVEC Cells
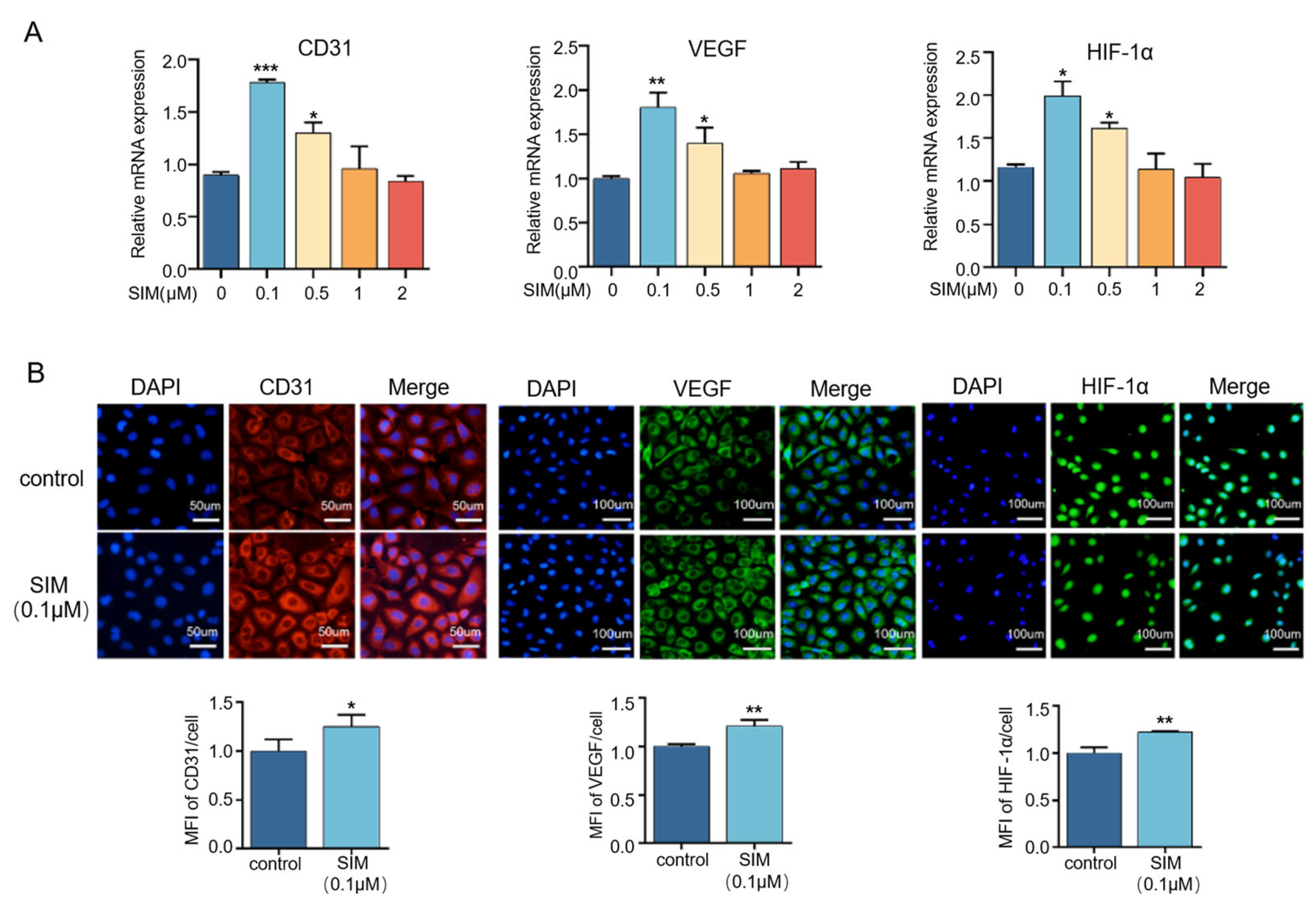
3.3. Effects of Different Concentrations of Simvastatin on the Secretion of Angiogenesis-Related Factors
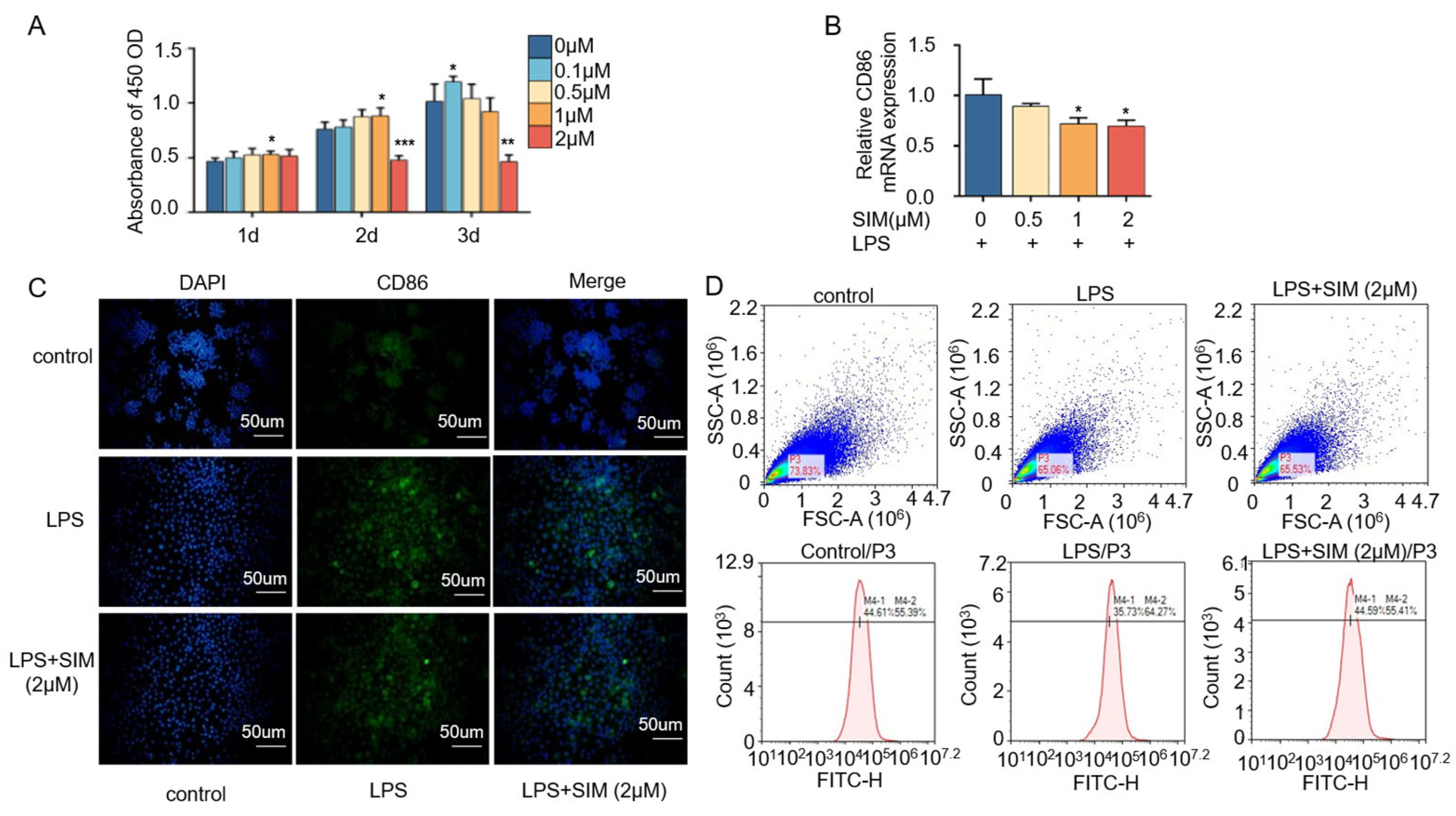
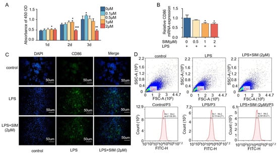
3.4. Simvastatin Modulates Macrophage Polarization
3.5. Simvastatin Promotes Osteogenesis by Regulating Macrophage Polarization
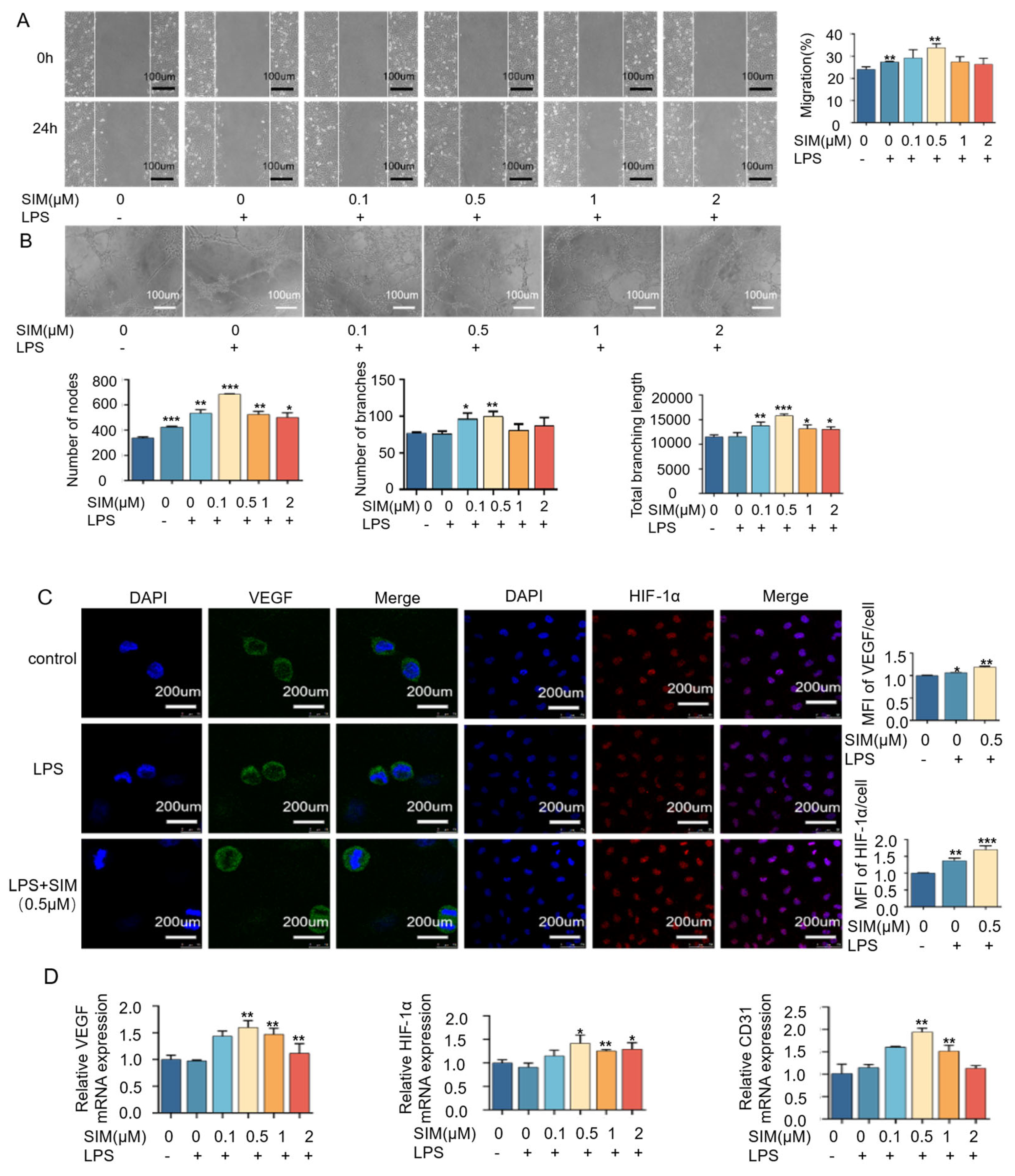
3.6. Simvastatin Regulates Macrophage Polarization to Promote Angiogenesis
4. Discussion
5. Conclusions
Author Contributions
Funding
Institutional Review Board Statement
Data Availability Statement
Conflicts of Interest
Abbreviations
| ALP | Alkaline Phosphatase |
| BMP2 | Bone Morphogenetic Protein-2 |
| CCK8 | Cell Counting Kit-8 |
| CD31 | Cluster of Differentiation 31 |
| CD86 | Cluster of Differentiation 86 |
| cDNA | Complementary DNA |
| DAPI | 4′,6-Diamidino-2-Phenylindole |
| DMEM | Dulbecco’s Modified Eagle Medium |
| ECM | Endothelial Cell Medium |
| FBS | Fetal Bovine Serum |
| GAPDH | Glyceraldehyde-3-Phosphate Dehydrogenase |
| HIF-1α | Hypoxia-Inducible Factor-1 Alpha |
| HMG-CoA | Hydroxymethylglutaryl-Coenzyme A |
| HUVECs | Human Umbilical Vein Endothelial Cells |
| IFN-γ | Interferon-gamma |
| IL | Interleukin |
| iNOS | Inducible Nitric Oxide Synthase |
| LPS | Lipopolysaccharide |
| MC3T3-E1 | Mouse Calvaria-derived Pre-osteoblastic Cell Line |
| M1 | Classically Activated Macrophage (Pro-inflammatory) |
| NO | Nitric Oxide |
| PBS | Phosphate Buffered Saline |
| PS | Penicillin-Streptomycin |
| ROS | Reactive Oxygen Species |
| SYBR | SYBR Green Nucleic Acid Stain |
| TNF-α | Tumor Necrosis Factor-alpha |
| VEGF | Vascular Endothelial Growth Factor |
References
- Tu, H.; Li, Y.L. Inflammation balance in skeletal muscle damage and repair. Front. Immunol. 2023, 14, 1133355. [Google Scholar] [CrossRef] [PubMed]
- Yang, B.; Rutkowski, N.; Elisseeff, J. The foreign body response: Emerging cell types and considerations for targeted therapeutics. Biomater. Sci. 2023, 11, 7730–7747. [Google Scholar] [CrossRef] [PubMed]
- Peña, O.A.; Martin, P. Cellular and molecular mechanisms of skin wound healing. Nat. Rev. Mol. Cell Biol. 2024, 25, 599–616. [Google Scholar] [CrossRef] [PubMed]
- Kloosterman, D.J.; Akkari, L. Macrophages at the interface of the co-evolving cancer ecosystem. Cell 2023, 186, 1627–1651. [Google Scholar] [CrossRef]
- Colin, S.; Chinetti-Gbaguidi, G.; Staels, B. Macrophage phenotypes in atherosclerosis. Immunol. Rev. 2014, 262, 153–166. [Google Scholar] [CrossRef]
- Peng, Y.; Zhou, M.; Yang, H.; Qu, R.; Qiu, Y.; Hao, J.; Bi, H.; Guo, D. Regulatory Mechanism of M1/M2 Macrophage Polarization in the Development of Autoimmune Diseases. Mediat. Inflamm. 2023, 2023, 8821610. [Google Scholar] [CrossRef]
- Sun, Y.; Li, J.; Xie, X.; Gu, F.; Sui, Z.; Zhang, K.; Yu, T. Macrophage-Osteoclast Associations: Origin, Polarization, and Subgroups. Front. Immunol. 2021, 12, 778078. [Google Scholar] [CrossRef]
- Xiang, X.; Pathak, J.L.; Wu, W.; Li, J.; Huang, W.; Wu, Q.; Xin, M.; Wu, Y.; Huang, Y.; Ge, L.; et al. Human serum-derived exosomes modulate macrophage inflammation to promote VCAM1-mediated angiogenesis and bone regeneration. J. Cell. Mol. Med. 2023, 27, 1131–1143. [Google Scholar] [CrossRef]
- Dong, B.; Wang, C.; Zhang, J.; Zhang, J.; Gu, Y.; Guo, X.; Zuo, X.; Pan, H.; Hsu, A.C.Y.; Wang, G.; et al. Exosomes from human umbilical cord mesenchymal stem cells attenuate the inflammation of severe steroid-resistant asthma by reshaping macrophage polarization. Stem. Cell Res. Ther. 2021, 12, 204. [Google Scholar] [CrossRef]
- Chow, S.K.; Wong, C.H.; Cui, C.; Li, M.M.; Wong, R.M.Y.; Cheung, W.H. Modulating macrophage polarization for the enhancement of fracture healing, a systematic review. J. Orthop. Translat. 2022, 36, 83–90. [Google Scholar] [CrossRef]
- Li, B.; Liu, F.; Ye, J.; Cai, X.; Qian, R.; Zhang, K.; Zheng, Y.; Wu, S.; Han, Y. Regulation of Macrophage Polarization Through Periodic Photo-Thermal Treatment to Facilitate Osteogenesis. Small 2022, 18, e2202691. [Google Scholar] [CrossRef] [PubMed]
- Weavers, H.; Martin, P. The cell biology of inflammation: From common traits to remarkable immunological adaptations. J. Cell Biol. 2020, 219, e202004003. [Google Scholar] [CrossRef] [PubMed]
- Chen, L.; Yu, C.; Xiong, Y.; Chen, K.; Liu, P.; Panayi, A.C.; Xiao, X.; Feng, Q.; Mi, B.; Liu, G. Multifunctional hydrogel enhances bone regeneration through sustained release of Stromal Cell-Derived Factor-1α and exosomes. Bioact. Mater. 2023, 25, 460–471. [Google Scholar] [CrossRef]
- Li, S.; Zhang, L.; Liu, C.; Kim, J.; Su, K.; Chen, T.; Zhao, L.; Lu, X.; Zhang, H.; Cui, Y.; et al. Spontaneous immunomodulation and regulation of angiogenesis and osteogenesis by Sr/Cu-borosilicate glass (BSG) bone cement to repair critical bone defects. Bioact. Mater. 2023, 23, 101–117. [Google Scholar] [CrossRef] [PubMed]
- Tuckermann, J.; Adams, R.H. The endothelium-bone axis in development, homeostasis and bone and joint disease. Nat. Rev. Rheumatol. 2021, 17, 608–620. [Google Scholar] [CrossRef]
- Ramasamy, S.K.; Kusumbe, A.P.; Wang, L.; Adams, R.H. Endothelial Notch activity promotes angiogenesis and osteogenesis in bone. Nature 2014, 507, 376–380. [Google Scholar] [CrossRef]
- Nguyen, L.H.; Annabi, N.; Nikkhah, M.; Bae, H.; Binan, L.; Park, S.; Kang, Y.; Yang, Y.; Khademhosseini, A. Vascularized bone tissue engineering: Approaches for potential improvement. Tissue Eng. Part B Rev. 2012, 18, 363–382. [Google Scholar] [CrossRef]
- Prisby, R.D. Bone Marrow Microvasculature. Compr. Physiol. 2020, 10, 1009–1046. [Google Scholar] [CrossRef]
- Watson, E.C.; Adams, R.H. Biology of Bone: The Vasculature of the Skeletal System. Cold Spring Harb. Perspect. Med. 2018, 8, a031559. [Google Scholar] [CrossRef]
- Pajarinen, J.; Lin, T.; Gibon, E.; Kohno, Y.; Maruyama, M.; Nathan, K.; Lu, L.; Yao, Z.; Goodman, S.B. Mesenchymal stem cell-macrophage crosstalk and bone healing. Biomaterials 2019, 196, 80–89. [Google Scholar] [CrossRef]
- Shimada, N.; Sakata, A.; Igarashi, T.; Takeuchi, M.; Nishimura, S. M1 macrophage infiltration exacerbate muscle/bone atrophy after peripheral nerve injury. BMC Musculoskelet. Disord. 2020, 21, 44. [Google Scholar] [CrossRef] [PubMed]
- Yao, Y.; Cai, X.; Ren, F.; Ye, Y.; Wang, F.; Zheng, C.; Qian, Y.; Zhang, M. The Macrophage-Osteoclast Axis in Osteoimmunity and Osteo-Related Diseases. Front. Immunol. 2021, 12, 664871. [Google Scholar] [CrossRef] [PubMed]
- Luo, F.; Chen, T.; Chen, S.; Bai, D.; Li, X. Regulation of osteoclast-mediated bone resorption by lipids. Bone 2025, 193, 117423. [Google Scholar] [CrossRef] [PubMed]
- Peng, Y.; Wu, S.; Li, Y.; Crane, J.L. Type H blood vessels in bone modeling and remodeling. Theranostics 2020, 10, 426–436. [Google Scholar] [CrossRef]
- Huang, Y.; He, B.; Wang, L.; Yuan, B.; Shu, H.; Zhang, F.; Sun, L. Bone marrow mesenchymal stem cell-derived exosomes promote rotator cuff tendon-bone healing by promoting angiogenesis and regulating M1 macrophages in rats. Stem Cell Res. Ther. 2020, 11, 496. [Google Scholar] [CrossRef]
- Meng, T.; He, D.; Han, Z.; Shi, R.; Wang, Y.; Ren, B.; Zhang, C.; Mao, Z.; Luo, G.; Deng, J. Nanomaterial-Based Repurposing of Macrophage Metabolism and Its Applications. Nano-Micro Lett. 2024, 16, 246. [Google Scholar] [CrossRef]
- Deng, H.; Guan, Y.; Dong, Q.; An, R.; Wang, J. Chitosan-based biomaterials promote bone regeneration by regulating macrophage fate. J. Mater. Chem. B 2024, 12, 7480–7496. [Google Scholar] [CrossRef]
- Maurya, S.K.; Chaudhri, S.; Kumar, S.; Gupta, S. Repurposing of Metabolic Drugs Metformin and Simvastatin as an Emerging Class of Cancer Therapeutics. Pharm. Res. 2025, 42, 49–67. [Google Scholar] [CrossRef]
- Sriwastava, S.; Elkhooly, M.; Amatya, S.; Shrestha, K.; Kagzi, Y.; Bhatia, D.; Gupta, R.; Jaiswal, S.; Lisak, R.P. Recent advances in the treatment of primary and secondary progressive Multiple Sclerosis. J. Neuroimmunol. 2024, 390, 578315. [Google Scholar] [CrossRef]
- Yu, W.L.; Sun, T.W.; Qi, C.; Zhao, H.K.; Ding, Z.Y.; Zhang, Z.W.; Sun, B.B.; Shen, J.; Chen, F.; Zhu, Y.J.; et al. Enhanced osteogenesis and angiogenesis by mesoporous hydroxyapatite microspheres-derived simvastatin sustained release system for superior bone regeneration. Sci. Rep. 2017, 7, 44129. [Google Scholar] [CrossRef]
- Diniz, J.A.; Dourado, A.; Barbirato, D.D.S.; da Silveira, K.G.; Vasconcellos, R.J.H.; Laureano Filho, J.R. Effect of simvastatin topical use on alveolar bone after tooth extraction: A scoping review. Clin. Oral Investig. 2024, 28, 86. [Google Scholar] [CrossRef] [PubMed]
- Garrett, I.R.; Gutierrez, G.; Mundy, G.R. Statins and bone formation. Curr. Pharm. Des. 2001, 7, 715–736. [Google Scholar] [CrossRef] [PubMed]
- Zhu, J.; Tan, J.; Zhang, C.; Jia, J.; Leng, H.; Xu, Y.; Song, C. Single Intraosseous Simvastatin Application Induces Endothelial Progenitor Cell Mobilization and Therapeutic Angiogenesis in a Diabetic Hindlimb Ischemia Rat Model. Plast. Reconstr. Surg. 2021, 148, 936e–945e. [Google Scholar] [CrossRef]
- Linnenberger, R.; Hoppstädter, J.; Wrublewsky, S.; Ampofo, E.; Kiemer, A.K. Statins and Bempedoic Acid: Different Actions of Cholesterol Inhibitors on Macrophage Activation. Int. J. Mol. Sci. 2021, 22, 12480. [Google Scholar] [CrossRef]
- Gregory, C.A.; Grady Gunn, W.; Peister, A.; Prockop, D.J. An Alizarin red-based assay of mineralization by adherent cells in culture: Comparison with cetylpyridinium chloride extraction. Anal. Biochem. 2004, 329, 77–84. [Google Scholar] [CrossRef]
- Qiao, L.J.; Kang, K.L.; Heo, J.S. Simvastatin promotes osteogenic differentiation of mouse embryonic stem cells via canonical Wnt/β-catenin signaling. Mol. Cells. 2011, 32, 437–444. [Google Scholar] [CrossRef]
- Zhang, S.; Guo, J.; He, Y.; Su, Z.; Feng, Y.; Zhang, L.; Zou, J.; Weng, X.; Yuan, Y. Roles of lncRNA in the crosstalk between osteogenesis and angiogenesis in the bone microenvironment. J. Zhejiang Univ. Sci. B 2025, 26, 107–123. [Google Scholar] [CrossRef]
- Back, L.S.; Manso, I.S.; Sordi, M.B.; Magrin, G.L.; Aragonês, Á.; Magini, R.S.; Gruber, R.; Cruz, A.C.C. Evaluating Bioassays for the Determination of Simvastatin‘s Osteogenic Activity: A Systematic Review. J. Funct. Biomater. 2025, 16, 61. [Google Scholar] [CrossRef]
- Zhang, M.; Bian, Y.Q.; Tao, H.M.; Yang, X.F.; Mu, W.D. Simvastatin induces osteogenic differentiation of MSCs via Wnt/β-catenin pathway to promote fracture healing. Eur. Rev. Med. Pharmacol. Sci. 2018, 22, 2896–2905. [Google Scholar]
- Melis, S.; Trompet, D.; Chagin, A.S.; Maes, C. Skeletal stem and progenitor cells in bone physiology, ageing and disease. Nat. Rev. Endocrinol. 2025, 21, 135–153. [Google Scholar] [CrossRef]
- Linfeng, L.; Xiaowei, Z.; Xueqin, C.; Xianfeng, Z. Simvastatin-loaded 3D aerogel scaffolds promote bone regeneration. Biomed. Mater. Eng. 2024, 35, 153–163. [Google Scholar] [CrossRef] [PubMed]
- Brown, L.F.; Detmar, M.; Claffey, K.; Nagy, J.A.; Feng, D.; Dvorak, A.M.; Dvorak, H.F. Vascular permeability factor/vascular endothelial growth factor: A multifunctional angiogenic cytokine. Regul. Angiogenesis 1997, 79, 233–269. [Google Scholar]
- Song, S.; Zhang, G.; Chen, X.; Zheng, J.; Liu, X.; Wang, Y.; Chen, Z.; Wang, Y.; Song, Y.; Zhou, Q. HIF-1α increases the osteogenic capacity of ADSCs by coupling angiogenesis and osteogenesis via the HIF-1α/VEGF/AKT/mTOR signaling pathway. J. Nanobiotechnol. 2023, 21, 257. [Google Scholar] [CrossRef]
- Ho, C.; Hsu, Y.C.; Tseng, C.C.; Wang, F.S.; Lin, C.L.; Wang, J.Y. Simvastatin alleviates diabetes-induced VEGF-mediated nephropathy via the modulation of Ras signaling pathway. Ren. Fail. 2008, 30, 557–565. [Google Scholar] [CrossRef][Green Version]
- Liu, Z.; Li, Y. Expression of the HIF-1α/VEGF pathway is upregulated to protect alveolar bone density reduction in nasal-obstructed rats. Histol. Histopathol. 2024, 39, 1053–1063. [Google Scholar]
- Zeng, X.; Liu, S.; Yang, H.; Jia, M.; Liu, W.; Zhu, W. Synergistic anti-tumour activity of ginsenoside Rg3 and doxorubicin on proliferation, metastasis and angiogenesis in osteosarcoma by modulating mTOR/HIF-1α/VEGF and EMT signalling pathways. J. Pharm. Pharmacol. 2023, 75, 1405–1417. [Google Scholar] [CrossRef]
- Hu, X.; He, Y.; Tong, Y.; Sun, N.; Ma, G.; Liu, H.; Kou, N. Fabrication and characterization of a multi-functional GBR membrane of gelatin-chitosan for osteogenesis and angiogenesis. Int. J. Biol. Macromol. 2024, 266, 130978. [Google Scholar] [CrossRef]
- Yang, M.; Zhu, L. Osteoimmunology: The Crosstalk between T Cells, B Cells, and Osteoclasts in Rheumatoid Arthritis. Int. J. Mol. Sci. 2024, 25, 2688. [Google Scholar] [CrossRef]
- Zhao, J.; Andreev, I.; Silva, H.M. Resident tissue macrophages: Key coordinators of tissue homeostasis beyond immunity. Sci. Immunol. 2024, 9, eadd1967. [Google Scholar] [CrossRef]
- Burgan, J.; Rahmati, M.; Lee, M.; Saiz, A.M. Innate immune response to bone fracture healing. Bone 2025, 190, 117327. [Google Scholar] [CrossRef]
- Gou, M.; Wang, H.; Xie, H.; Song, H. Macrophages in guided bone regeneration: Potential roles and future directions. Front. Immunol. 2024, 15, 1396759. [Google Scholar] [CrossRef] [PubMed]
- Liu, H.; Chen, H.; Han, Q.; Sun, B.; Liu, Y.; Zhang, A.; Fan, D.; Xia, P.; Wang, J. Recent advancement in vascularized tissue-engineered bone based on materials design and modification. Mater. Today Bio. 2023, 23, 100858. [Google Scholar] [CrossRef] [PubMed]
- Miron, R.J.; Bohner, M.; Zhang, Y.; Bosshardt, D.D. Osteoinduction and osteoimmunology: Emerging concepts. Periodontol 2000 2024, 94, 9–26. [Google Scholar] [CrossRef] [PubMed]
- Stefanowski, J.; Lang, A.; Rauch, A.; Aulich, L.; Köhler, M.; Fiedler, A.F. Spatial Distribution of Macrophages During Callus Formation and Maturation Reveals Close Crosstalk Between Macrophages and Newly Forming Vessels. Front. Immunol. 2019, 10, 2588. [Google Scholar] [CrossRef]
- Salloum, Z.; Dauner, K.; Li, Y.F.; Verma, N.; Valdivieso-González, D.; Almendro-Vedia, V.; Zhang, J.D.; Nakka, K.; Chen, M.X.; McDonald, J.; et al. Statin-mediated reduction in mitochondrial cholesterol primes an anti-inflammatory response in macrophages by upregulating Jmjd3. eLife 2024, 13, e85964. [Google Scholar] [CrossRef]






| Gene | Forward Primer (5’-3’) | Reverse Primer (3’-5’) |
|---|---|---|
| Mu GAPDH | AGGAGCGAGACCCCACTAACA | AGGGGGGCTAAGCAGTTGGT |
| Mu CD86 | CTGCTCATCATTGTATGTCAC | ACTGCCTTCACTCTGCATTTG |
| Mu BMP2 | AACGAGAAAAGCGTCAAGCC | AGGTGCCACGATCCAGTCAT |
| Mu VEGF | AGGAGTACCCCGACGAGATAGA | CACATCTGCTGTGCTGTAGGAA |
| Mu RUNX2 | AGCGGACGAGGCAAGAGTTT | AGGCGGGACACCTACTCTCATA |
| Mu ALP | TGAATCGGAACAACCTGACTGA | GAGCCTGCTTGGCCTTACC |
| Hu β-Actin | TGGCACCCAGCACAATGAA | CTAAGTCATAGTCCGCCTAGAAGCA |
| Hu VEGF | CTGCTCTACCTCCACCATGC | GGAAGATGTCCACCAGGGTC |
| Hu CD31 | CCAGGCCAGCAGTACCACTT | ACGTCTGAGTTCAGAGGCTCTTT |
| Hu HIF-1α | GGACAGTACAGGATGCTTGCC | TGCTGAATAATACCACTCACAACG |
Disclaimer/Publisher’s Note: The statements, opinions and data contained in all publications are solely those of the individual author(s) and contributor(s) and not of MDPI and/or the editor(s). MDPI and/or the editor(s) disclaim responsibility for any injury to people or property resulting from any ideas, methods, instructions or products referred to in the content. |
© 2025 by the authors. Licensee MDPI, Basel, Switzerland. This article is an open access article distributed under the terms and conditions of the Creative Commons Attribution (CC BY) license (https://creativecommons.org/licenses/by/4.0/).
Share and Cite
Zhu, S.; Tong, Y.; Huang, J.; He, Y.; Fu, W.; Zang, Y.; Liu, H. The Mechanism of Simvastatin-Mediated M1 Macrophage Polarization Contributing to Osteogenesis and Angiogenesis. Biomedicines 2025, 13, 1454. https://doi.org/10.3390/biomedicines13061454
Zhu S, Tong Y, Huang J, He Y, Fu W, Zang Y, Liu H. The Mechanism of Simvastatin-Mediated M1 Macrophage Polarization Contributing to Osteogenesis and Angiogenesis. Biomedicines. 2025; 13(6):1454. https://doi.org/10.3390/biomedicines13061454
Chicago/Turabian StyleZhu, Siyu, Yunmeng Tong, Jiaqian Huang, Yuzhu He, Wenqi Fu, Yaran Zang, and Huiying Liu. 2025. "The Mechanism of Simvastatin-Mediated M1 Macrophage Polarization Contributing to Osteogenesis and Angiogenesis" Biomedicines 13, no. 6: 1454. https://doi.org/10.3390/biomedicines13061454
APA StyleZhu, S., Tong, Y., Huang, J., He, Y., Fu, W., Zang, Y., & Liu, H. (2025). The Mechanism of Simvastatin-Mediated M1 Macrophage Polarization Contributing to Osteogenesis and Angiogenesis. Biomedicines, 13(6), 1454. https://doi.org/10.3390/biomedicines13061454

