Research on Green Supply Chain Financing Decisions Based on Inter-Chain Competition and Implicit Equity Consideration
Abstract
1. Introduction
2. Literature Review and Research Issues
2.1. Decision Coordination and Financing Decisions in the Green Supply Chain
- (i)
- Coordination of decision-making in the green supply chain
- (ii)
- Financing decisions in the green supply chain
2.2. Competitive Relationships Between Supply Chains and Their Effects
- (i)
- Study of competitive relationships among supply chains
- (ii)
- Study on the impact of competition among supply chains
2.3. The Meaning of Implicit Equity in Supply Chains and Its Implications
2.4. Presentation of the Problem
3. Model Assumptions and Definition of Variable Symbols
3.1. Analysis of Green Supply Chain Financing Model Based on Inter-Chain Competition
3.2. Determination of Implicit Equity in Green Supply Chains Based on Inter-Chain Competition
3.3. Assumptions (Summary of Main Assumptions in Appendix A)
- (i)
- The retailers and manufacturers are risk-neutral and perfectly rational, so their decision choices will depend entirely on maximizing their returns.
- (ii)
- The information available to members in the supply chains and between chains is perfectly symmetric.
- (iii)
- For the orders of the retailers, the manufacturers produce no product surplus, meaning that the market demand is equal to the number of orders.
- (iv)
- Considers two scenarios for implicit equity, with the first scenario being that the manufacturer owns the value of the implicit equity and the second scenario being that the retailer owns the value of the implicit equity.
3.4. Variable Symbols
4. A Decision Model for Green Supply Chain Financing Based on Inter-Chain Competition and Implicit Equity Considerations
4.1. Green Supply Chain Financing Decision Model Based on Inter-Chain Competition and Implicit Equity Considerations Under the No-Financing Model
4.2. Green Supply Chain Financing Decision Model Based on Inter-Chain Competition and Implicit Equity Considerations Under the Manufacturer Financing Model
4.2.1. Green Supply Chain Financing Decision Model Based on Inter-Chain Competition Consideration Under the Implicit Equity Value Owned by the Manufacturer
4.2.2. Green Supply Chain Financing Decision Model Based on Inter-Chain Competition Considering the Implicit Equity Value Owned by the Retailer
4.3. Green Supply Chain Financing Decision Model Based on Inter-Chain Competition and Implicit Equity Considerations Under Retailer Financing Model
4.3.1. Green Supply Chain Financing Decision Model Based on Inter-Chain Competition Consideration Under the Implicit Equity Value Owned by the Manufacturer
4.3.2. Green Supply Chain Financing Decision Model Based on Inter-Chain Competition Consideration Under the Implicit Equity Value Owned by the Retailer
5. Analysis of Green Supply Chain Financing Decisions Based on Inter-Chain Competition and Implicit Equity Consideration
5.1. Analysis of the Impact of Optimal Order Quantity on Green Supply Chain Financing Decisions
5.2. Analysis of the Impact of Product Greenness on Green Supply Chain Financing Decisions
5.3. Analysis of the Impact of Supply Chain Members’ Returns on Green Supply Chain Financing Decisions
6. Simulation Studies
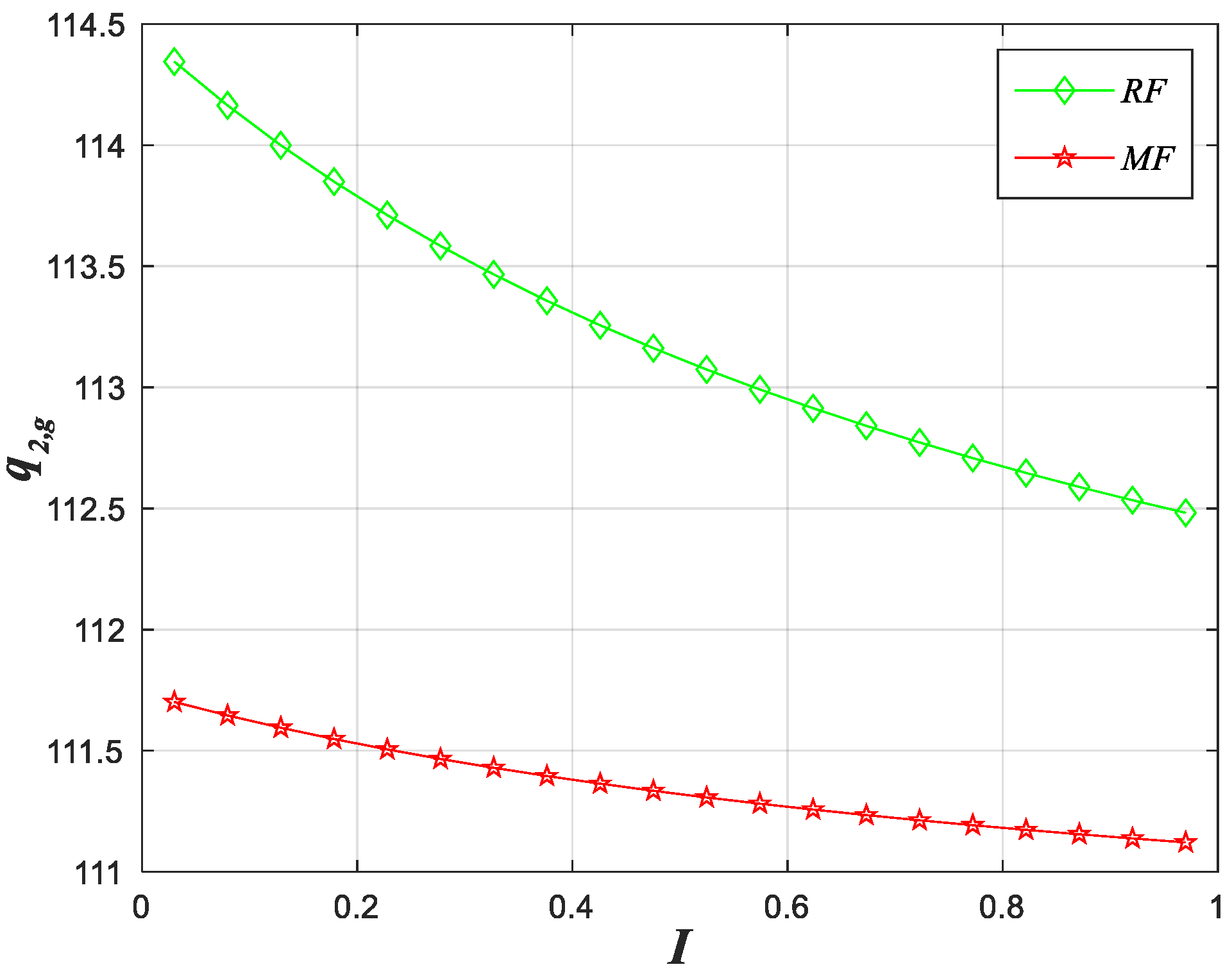
6.1. Analysis of the Impact of Consumer Green Preference and Capital Opportunity Cost on the Optimal Order Quantity of Green Supply Chain
6.2. Analysis of the Impact of Consumer Green Preference and Financial Opportunity Cost on Product Greenness in Green Supply Chain
6.3. Analysis of the Impacts of Consumer Green Preferences and Financial Opportunity Costs on the Benefits of Green Supply Chain Members
6.3.1. Analysis of the Impact of Financial Opportunity Costs on the Benefits of Green Supply Chain Members
6.3.2. Analysis of the Impact of Consumers’ Green Preferences on the Benefits of Green Supply Chain Members
6.4. Analysis of Green Supply Chain Equilibrium Financing Model
7. Conclusions
Author Contributions
Funding
Data Availability Statement
Conflicts of Interest
Appendix A
1 | The retailers and manufacturers are risk-neutral and perfectly rational, so their decision choices will depend entirely on maximizing their returns. |
2 | The information available to members in the supply chains and between chains is perfectly symmetric. |
3 | For the orders of the retailers, the manufacturers produce no product surplus, meaning that the market demand is equal to the number of orders. |
4 | We consider two scenarios for implicit equity, with the first scenario being that the manufacturer owns the value of the implicit equity and the second scenario being that the retailer owns the value of the implicit equity. |
5 | It is assumed that the green investment cost is , where C(e) is satisfied and ; as the product greenness increases, the green investment cost has an accelerating upward trend, while the amount of financing required is . |
6 | This refers to the methods of Shi et al. (2019) [37] and Wu et al. [18] regarding the inverse demand function, where the inverse demand functions of the two supply chains are and , respectively. The selling price (pi) of the retailer in its supply chain is affected by three factors, including the order quantity of its own supply chain (qi), the order quantity of the competitor’s supply chain (q3-i), and the product greenness (e). |
References
- Chen, K.B.; Kong, Y.Q.; Lei, D. Pricing and green input decisions of a competitive supply chain with consumers’ product preference and different channel powers. Chin. J. Manag. Sci. 2023, 31, 1–10. [Google Scholar] [CrossRef]
- Lin, Z.B.; Chen, C.Z. Study on the influence of the green development of industrial structure on green economy efficiency. J. Univ. Electron. Sci. Technol. (Soc. Sci. Ed.) 2021, 23, 19–26. [Google Scholar] [CrossRef]
- Wu, D.D.; Yang, L.; Olson, D.L. Green supply chain management under capital constraint. Int. J. Prod. Econ. 2019, 215, 3–10. [Google Scholar] [CrossRef]
- Meng, J.; Zhang, Y.; Zeng, B. Study on structure selection of product competition supply chain based on individualized demand. Chin. J. Manag. Sci. 2019, 27, 67–76. [Google Scholar] [CrossRef]
- Li, M.Q.; Li, D.F.; Nan, J.X. Competition of green supply chain and R&D cost sharing within a chain based on non-cooperative-cooperative biform game approach. Chin. J. Manag. Sci. 2023, 31, 1–13. [Google Scholar] [CrossRef]
- Yan, G.H.; Lin, M. Contract, trust and management in bilateral long-term transaction. Financ. Res. 2002, 37–43. [Google Scholar] [CrossRef]
- Taleizadeh, A.A.; Alizadeh-Basban, N.; Sarker, B.R. Coordinated contracts in a two-level green supply chain considering pricing strategy. Comput. Ind. Eng. 2018, 124, 249–275. [Google Scholar] [CrossRef]
- Mohsin, A.K.M.; Hossain, S.F.A.; Tushar, H.; Iqbal, M.M.; Hossain, A. Differential game model and coordination model for green supply chain based on green technology research and development. Heliyon 2021, 7, e07811. [Google Scholar] [CrossRef]
- Yu, N.N.; Wang, D.P.; Zhao, C. Study on coordination of dual-channel supply chain considering product green degree. Oper. Res. Manag. Sci. 2022, 31, 75–81. [Google Scholar] [CrossRef]
- Han, M.W.; Song, H.; Hu, X.Q.; Yang, X.Y. Optimal decision and coordination of dual-channel green supply chain with price reference effect under the targets of peaking carbon emissions and carbon neutral. J. Ind. Technol. Econ. 2023, 42, 3–15. [Google Scholar] [CrossRef]
- Zhang, B.; Qu, S. Green supply chain game: Decision-making and coordination mechanism design. Sustainability 2023, 15, 15608. [Google Scholar] [CrossRef]
- Yang, H.X.; Duan, W.Y. Research on financing mode for capital constraint manufacturer in green supply chain. Oper. Res. Manag. Sci. 2019, 28, 126–133. [Google Scholar] [CrossRef]
- Dressler, E.; Mugerman, Y. Doing the right thing? The voting power effect and institutional shareholder voting. J. Bus. Ethics 2023, 183, 1089–1112. [Google Scholar] [CrossRef]
- Li, S.; Li, M.; Ma, L.; Ding, J. Do institutional investor cliques prefer supply chain transparency? Econ. Lett. 2025, 248, 112246. [Google Scholar] [CrossRef]
- Reza-Gharehbagh, R.; Arisian, S.; Hafezalkotob, A.; Makui, A. Sustainable supply chain finance through digital platforms: A pathway to green entrepreneurship. Ann. Oper. Res. 2023, 331, 285–319. [Google Scholar] [CrossRef]
- Ji, J.N.; Tang, D.L.; Huang, J.S. Green credit financing and emission reduction decisions in a retailer-dominated supply chain with capital constraint. Sustainability 2022, 14, 10553. [Google Scholar] [CrossRef]
- Wu, C.; Xu, C.; Zhao, Q.; Zhu, J. Research on financing strategy under the integration of green supply chain and blockchain technology. Comput. Ind. Eng. 2023, 184, 109598. [Google Scholar] [CrossRef]
- McGuire, T.W.; Staelin, R. An industry equilibrium analysis of downstream vertical integration. Mark. Sci. 1983, 2, 161–191. [Google Scholar] [CrossRef]
- Fang, Y.; Shou, B. Managing supply uncertainty under supply chain Cournot competition. Eur. J. Oper. Res. 2015, 243, 156–176. [Google Scholar] [CrossRef]
- Jamali, M.B.; Rasti-Barzoki, M. A game theoretic approach for green and non-green product pricing in chain-to-chain competitive sustainable and regular dual-channel supply chains. J. Clean. Prod. 2018, 170, 1029–1043. [Google Scholar] [CrossRef]
- Feng, J.; Liu, B. Decision analysis of cooperative advertising for competitive supply chain considering long-term effects. Syst. Eng. Theory Pract. 2019, 39, 126–140. [Google Scholar] [CrossRef]
- Du, W.Y.; Zhang, Y.Y. Financing strategy of competitive supply chain based on financial constraint. Control Eng. Chain 2024, 31, 644–653. [Google Scholar] [CrossRef]
- Liu, H.Y.; Ji, S.F. Product selection and pricing policy of competitive supply chains considering consumers’ green preference. Chin. J. Manag. 2017, 14, 451–458. [Google Scholar] [CrossRef]
- Sarkar, S.; Bhadouriya, A. Manufacturer competition and collusion in a two-echelon green supply chain with production trade-off between non-green and green quality. J. Clean. Prod. 2020, 253, 119904. [Google Scholar] [CrossRef]
- Shang, W.F.; Wang, B.Y.; Xia, D.F. A game between green and non-green supply chains considering two-way government intervention and manufacturer competition. Front. Environ. Sci. 2022, 10, 1002124. [Google Scholar] [CrossRef]
- Yang, Z.H.; Feng, Z.B.; Shen, Q.; Dong, X.S. Optimal environmental technology investment of manufacturers in competitive supply chains. Chin. J. Manag. Sci. 2022, 30, 164–175. [Google Scholar] [CrossRef]
- Wang, S.J.; Liu, L.Z.; Wen, J.; Wang, G. Product pricing and green decision-making considering consumers’ multiple preferences under chain-to-chain competition. Kybernetes 2024, 53, 152–187. [Google Scholar] [CrossRef]
- Tang, H.; Ai, X.Z.; He, H.J.; Guo, S.B. Channel strategy selection of extended warranties considering chain-to-chain competition. J. Manag. Sci. China 2023, 26, 19–37. [Google Scholar] [CrossRef]
- Ng, C.K.; Smith, J.K.; Smith, R.L. Evidence on the determinants of credit terms used in interfirmtrade. J. Financ. 1999, 54, 1109–1129. [Google Scholar] [CrossRef]
- Wilner, B.S. The exploitation of relationships in financial distress: The case of trade credit. J. Financ. 2000, 55, 153–178. [Google Scholar] [CrossRef]
- Huyghebater, N.; Van Hulle, C.; Van De Gucht, L.M. The Demand for Debt Finance by Entrepreneurial Firms; Working Paper; KU Leuven: Leuven, Belgium, 2001. [Google Scholar]
- Liu, Z.; Cruz, J.M. Supply chain networks with corporate financial risks and trade credits under economic uncertainty. Int. J. Prod. Econ. 2012, 137, 55–67. [Google Scholar] [CrossRef]
- Wang, Z.R.; Tian, X.R.; Chen, X.H. Game theory analysis on accounts receivable financing of supply chain financing system considering implicit equity stake. Chin. J. Manag. Sci. 2015, 23, 1–8. [Google Scholar] [CrossRef]
- Hou, J.; Bai, X.B.; Hua, L.L. Research on the choice of financing mode considering implicit equity in e-commerce supply chain finance. Oper. Res. Manag. Sci. 2022, 31, 178–183. [Google Scholar] [CrossRef]
- Li, K.; Li, W.; An, G. Manufacturers’ pricing decisions under the chain-to-chain competition. J. Syst. Manag. 2017, 26, 771–778. [Google Scholar]
- Zhang, C.; Wang, Y.X.; Liu, T.L. Analysis of financing decision for green supply chain under the chain-to-chain competition. J. Ind. Eng. Eng. Manag. 2022, 36, 159–172. [Google Scholar] [CrossRef]
- Shi, X.; Dong, C.; Zhang, C.; Zhang, X. Who should invest in clean technologies in a supply chain with competition? J. Clean. Prod. 2019, 215, 689–700. [Google Scholar] [CrossRef]
- Wu, T.; Zhang, L.G.; Ge, T. Managing financing risk in capacity investment under green supply chain competition. Technol. Forecast. Soc. Change 2019, 143, 37–44. [Google Scholar] [CrossRef]
- Xiao, X.; Luo, J.W. Financing strategy for capital constrained manufacturer in the dual-channel supply chain. J. Syst. Manag. 2016, 25, 121–128+138. [Google Scholar]
- Heydari, J.; Govindan, K.; Aslani, A. Pricing and greening decisions in a three-tier dual channel supply chain. Int. J. Prod. Econ. 2019, 217, 185–196. [Google Scholar] [CrossRef]
Disclaimer/Publisher’s Note: The statements, opinions and data contained in all publications are solely those of the individual author(s) and contributor(s) and not of MDPI and/or the editor(s). MDPI and/or the editor(s) disclaim responsibility for any injury to people or property resulting from any ideas, methods, instructions or products referred to in the content. |
© 2025 by the authors. Licensee MDPI, Basel, Switzerland. This article is an open access article distributed under the terms and conditions of the Creative Commons Attribution (CC BY) license (https://creativecommons.org/licenses/by/4.0/).
Share and Cite
Wang, L.; Ma, B. Research on Green Supply Chain Financing Decisions Based on Inter-Chain Competition and Implicit Equity Consideration. Mathematics 2025, 13, 3316. https://doi.org/10.3390/math13203316
Wang L, Ma B. Research on Green Supply Chain Financing Decisions Based on Inter-Chain Competition and Implicit Equity Consideration. Mathematics. 2025; 13(20):3316. https://doi.org/10.3390/math13203316
Chicago/Turabian StyleWang, Liang, and Bo Ma. 2025. "Research on Green Supply Chain Financing Decisions Based on Inter-Chain Competition and Implicit Equity Consideration" Mathematics 13, no. 20: 3316. https://doi.org/10.3390/math13203316
APA StyleWang, L., & Ma, B. (2025). Research on Green Supply Chain Financing Decisions Based on Inter-Chain Competition and Implicit Equity Consideration. Mathematics, 13(20), 3316. https://doi.org/10.3390/math13203316