Abstract
The approximate pole/zero expressions are computed starting from the state or the “state-like” matrix. The attempts of open-circuit and short-circuit replacement of circuit elements are combined with those to cut row and column groups of the state matrix for poles or the “state-like” matrix for zeros, and with LR iterations. The expressions of all poles and zeros of a wide-band amplifier and an RLC band-stop filter are computed, obtaining significantly better results than those given by the best approach available, implemented in the Analog Insydes package.
MSC:
65F10; 68W30; 94C60
1. Introduction
A circuit function, F(s) = N(s)/D(s), is a ratio of polynomials in s, with the coefficients of D(s) and N(s) depending on circuit parameters. The poles are the roots of D(s), while the zeros are the roots of N(s). Since the degrees of D(s) and N(s) often exceed four, exact symbolic p/z (pole/zero) expressions generally do not exist. Because these formulas are very useful in designing various circuits like amplifiers and filters, approximate p/z expressions are necessary.
Some approaches to calculating these expressions involve working with symbolic circuit functions. A detailed explanation of these methods is provided in [1,2,3]. The simplest method is pole splitting, which assumes that the first one or two roots of D(s) or N(s) have moduli much smaller than the other roots; the approximate p/z expressions are obtained by solving a first- or second-degree equation. These expressions can be refined using Newton iterations [4], starting from a formula that is close enough in value to the exact p/z. However, this formula is only available in specific cases, such as those involving pole splitting. Other methods involve the simplification after generation (SAG) of F(s), including cancelation of entries in the determinant form of N(s) and D(s), which can result in factored expressions. However, these factors are not always simple enough to extract the targeted p/z [3]. These methods, along with simpler ones that use the SAG of F(s) as a whole, can lead to significant modifications or the loss of some p/z values [2].
Aiming to calculate more p/z expressions, a symbolic state matrix or an equivalent matrix has been used. The time constant matrix is utilized in [1], and the approximate symbolic expressions for its first and second largest eigenvalues, τ1 and τ2, are obtained by solving a quadratic equation; the other eigenvalues are ignored. The first two dominant poles are p1 = −1/τ1 and p2 = −1/τ2. For an RC circuit, the remaining poles are calculated similarly, shifting p1 and p2 to the origin by short-circuiting two capacitors.
Writing the nodal admittance matrix as YN(s) = A − s ∙ B, where A and B are matrices with symbolic entries in terms of circuit parameters, the poles of any circuit function are the roots of
which corresponds to the generalized eigenvalues of the matrix pencil (A, B). The simplification of the symbolic expression (1) until it can be expressed as a product of second-degree polynomials in s is used for calculating the symbolic expression of a p/z with its modulus near a user-specified value s0 [2]. This calculation is performed with a maximum user-defined relative error on the p/z modulus and is implemented in the commercial package Analog Insydes [5].
The symbolic LR algorithm involves the following steps: writing the symbolic state matrix A0, reducing the order of A0 through pole cluster identification, rearranging A0 so that its diagonal elements are in decreasing order of their magnitude, and performing LR iterations (A0 = L1 ∙ R1, R1 ∙ L1 = A1, A1 = L2 ∙ R2, …). These iterations ultimately converge to a matrix with real poles on the diagonal and complex poles as the eigenvalues of 2 × 2 diagonal blocks, with the remaining entries close to zero. As the symbolic LR iterations proceed, the entries in Ai develop increasingly complex expressions that may exceed the available computational resources. This occurs because some simplifications that could slow the convergence rate are made. This method is effective for sixth-order matrices of moderate complexity [6].
For a linear circuit , , where x is the state variable vector, A is the state matrix, u is the input vector with one component, y is the output vector with one component, and B, E, C, and d are matrices of appropriate dimensions. A is computed starting from a hybrid matrix with symbolic entries by the reduction to the row echelon form [7]. If d ≠ 0, the zeros are the eigenvalues of the “state-like” matrix A’:
Since (2) is invalid for d = 0, the Sandberg-So [8] and Davison [9] algorithms, which can find A’ in this case, have been implemented in the MAPLE software [7]. The symbolic LR algorithm has been improved in [10] by using matrices without an initial ordering of the diagonal elements (which may lead to additional iterations) and by replacing the eigenvalue cluster search with matrix order reduction through the elimination of one or two rows and columns (corresponding to a real eigenvalue or a complex pair of eigenvalues) during symbolic LR iterations.
The circuit size manageable with our algorithms [6,7,10] is extended in this paper by considering the replacement of some circuit elements with open or short circuits and performing simplifications focused solely on the error of the targeted real eigenvalue (or pair of complex eigenvalues). Section 2 introduces the new algorithm, while Section 3 provides two examples worked out with the proposed algorithm.
2. Algorithm
This algorithm calculates the approximate symbolic expression of a pole or a zero that is valid around a design point defined by the nominal values of the circuit parameters. If is a real p/z, the relative error of this expression at the design point is
where is the numerical value of the expression of in the design point, and is the exact value of (calculated as the eigenvalue of the state matrix with numerical entries). If is a complex p/z, the similar errors and for the pole modulus and phase are used.
The approximate symbolic expression of is computed as the eigenvalue of the state matrix using the following steps:
- Starting from a SPICE–like netlist [7], the symbolic state matrix, which contains all parameters as symbols, is written. The numerical values of the poles are then calculated as eigenvalues of the state matrix, where the entries are replaced with their respective parameter values.
- The symbolic parameters , …, , are selected in order of decreasing relative differential sensitivities of the modulus with respect to :their number M is set by the user. For a complex pole, the sensitivity of the phase, defined similarly, is also used. Any other choice of the set of symbolic parameters may be adopted, depending on the specific design problem.
- Attempts to simplify the circuit equations by replacing a circuit element with parameter by an open circuit are made; these attempts are performed for all non-symbolic parameters, in the increasing order of the moduli. An attempt is validated if , where is computed with (3), being the value with the above simplification, and is user-defined. The new form of the symbolic state matrix is generated after each successful attempt.
- Attempts to simplify circuit equations, replacing a circuit element with parameter by a short circuit are made; these attempts are performed for all non-symbolic parameters, in the increasing order of the moduli. An attempt is validated if , where is computed with (3), being the value with the above simplification, and is user-defined. The new form of the symbolic state matrix is generated after each successful attempt.
- Attempts to cut an as-large-as-possible group of the same index rows and columns are made, the remaining matrix having as an eigenvalue. Each attempt is validated if , where is computed with (3), being the value with the above simplification, and is user-defined. A reduced-order symbolic state matrix is generated after each successful attempt. If this matrix has order 1 or 2, the expression can be found straightforwardly.
- The symbolic LR iterations are performed using a simplified matrix from steps three to five. These iterations stop if , where is calculated using (3), is the numerical value of the symbolic expression of the modulus obtained after that iteration, and is user-defined. For complex eigenvalues, a similar phase error is used along with the modulus error. The user-defined simplification error during the LR iterations is . Attempts to cut groups of the same index rows and columns, as in step 5, are made after each LR iteration.
At first glance, steps three to five only involve numerical calculations, making step 2 seem unnecessary. However, the symbolic HYBRID algorithm [7], used in the second step, generates a minimum-complexity symbolic hybrid matrix, which then produces a minimum-complexity state matrix. This is very important because the complexity of symbolic calculations in LR iterations can exceed available computational resources.
A flowchart illustrating the logical relationships within the algorithm and the execution sequence of each step described in the text above is shown in Figure 1.
Figure 1.
The flowchart of the algorithm.
To acquire a more comprehensive understanding of the method’s details, the pseudo-code of the symbolic pole/zero extraction method is provided in Algorithm 1, for a pole . A zero can be derived using the same algorithm starting from the “state-like” matrix A’.
| Algorithm 1. Symbolic Pole/Zero Extraction for a pole |
| Read the SPICE–like netlist Generate the symbolic and the numeric state matrix A Calculate the numerical values of the poles as eigenvalues of A Select symbolic parameters , …, in the decreasing order of The circuit equations are simplified: for , by open-circuit if validate simplification else reject simplification end if end for for , by short-circuit if validate simplification else reject simplification end if end for for , cut row and column of the same index if validate cut try another cut else reject cut try another cut end if end for The symbolic pole is obtained: if = else if and are else symbolic LR iterations are performed end if |
Either from the initial data or after the simplifications in the second and third steps, a circuit with excess elements may result. Consider a circuit without inductors having capacitors C1, …, Cn, Cn+1, where only Cn+1 is an excess element. The equations of C1, …, Cn are , where x is the state vector, Δ = diag(C1, …, Cn), and y contains the capacitor currents [11,12]. Let for Cn+1, from the Kirchhoff’s second law, and given by the superposition theorem, where and have symbolic entries [12] and can be computed with the symbolic HYBRID software [7]. After some matrix algebra, it follows that
where I is the unity matrix of the appropriate order. This expression is valid for a circuit having many excess elements, too.
The approximate symbolic expression of is computed as the eigenvalue of the “state-like” matrix [7]. The procedures implementing this algorithm have been written in the MAPLE software.
Each parameter has a minimum tolerance and a maximum tolerance so that , where and . The errors of the p/z expressions are computed in the design point and in the corners corresponding to all combinations of the extreme values of . For example, a two-parameter formula is tested in , , , , and . Two expressions of the same p/z are compared using the following relative errors: the error in the design point en, the average error in all corners eac, the minimum error in a corner emc, and the maximum error in a corner eMc.
3. Application Cases
To evaluate the efficacy of the proposed method, it has been applied to two distinct circuits: a wide-band amplifier and a third-order band-stop Butterworth filter.
3.1. Wide-Band Amplifier
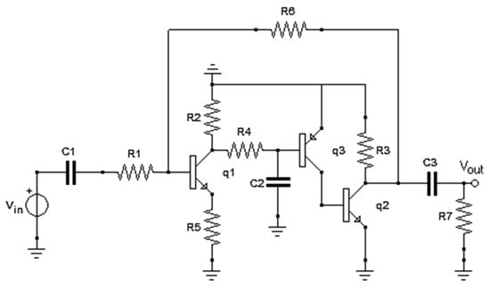
The approximate p/z expressions of the wide-band amplifier in Figure 2 are calculated using the proposed algorithm (PR) and the Analog Insydes method (AI). The small-signal transistor equivalent circuit is shown in Figure 3. The design parameters are C1 = 33 nF, R1 = 100 kΩ, C2 = 5.1 nF, R2 = 7.5 kΩ, C3 = 3.3 µF, R3 = 1 kΩ, R4 = 75 kΩ, R5 = 75 kΩ, R6 = 100 kΩ, R7 = 1 GΩ, Cbe = 100 pF, Rbe = 1 kΩ, Cbc = 3 fF, Rce = 80 kΩ, F = 50, and RE = 5Ω, and Vin is an AC voltage source with an amplitude of 1 V and zero-degree phase.
Figure 2.
Wide-band amplifier—small-signal equivalent circuit.
Figure 3.
Small-signal equivalent circuit for transistors.
The symbolic parameters have been chosen so that both algorithms can produce expressions containing them. These parameters are listed in Table 1 and Table 2, together with the relative differential p/z sensitivities with respect to them, and the errors en, emc, eMc, and eac. The corner errors are computed considering the usual tolerances as for all resistors in Figure 2, for all resistors in the small-signal equivalent circuit for transistors, for all capacitors, and for F.
Table 1.
Pole sensitivities and errors.
Table 2.
Zero sensitivities and errors.
The approximate symbolic expressions of all poles and zeros of the voltage gain are computed with the PR and AI algorithms.
The 9th-order state matrix of the small-signal equivalent circuit has one simple null eigenvalue, with the remaining ones being (−2.564 × 102, −5.131 × 105, −9.726 × 106, −1.802 × 108, −2.549 × 109, −1.521 × 1010, −3.394 × 1011, and −6.701 × 1013). These are the pole numerical values for , which, except for the greater-modulus one, have been obtained with HSPICE, also.
To improve the readability of this table, we incorporate graphical comparisons of PR errors versus AI errors for all the computed poles in Figure 4. Since the numerical values of the errors vary by several orders of magnitude, the best way to plot the graphs is to use a logarithmic scale on the y-axis.

Figure 4.
Pole errors.
As is easy to see, all the PR errors are smaller than the AI errors. Similar patterns can be observed for the zero errors, leading to the same conclusion.
The 8th-order “state-like” matrix for the computation of zeros has a double-null eigenvalue. As one null pole of is simplified with one null zero of , the zero values are (0.00, 2.108 × 107, −3.424 × 107, −4.676 × 108, −2.549 × 109, −5.309 × 1010, and −3.334 × 1013). These are the zero numerical values for , which, except for the greater-modulus one, have been obtained with HSPICE, also.
As the p/z expressions with more than three symbols cannot be easily displayed because of their huge dimensions, the p/z expressions containing those two or three symbols with the greatest-sensitivity moduli are given in Table 3 and Table 4. These formulas are obtained from those described in Table 1 and Table 2, using a simplification procedure. This procedure eliminates the least significant term in the numerator and in the denominator if it does not lead to a relative error of the p/z value, which is greater than the simplification error ens in the design point [6]. In this way, as many terms as possible are removed. The maximum relative error of a p/z symbolic expression in the design point is en if this formula results from those described in Table 1 and Table 2, replacing some symbolic parameters by their nominal values, or ens if it is obtained using the above simplification procedure.
Table 3.
Pole symbolic expressions and simplification errors.
Table 4.
Zero symbolic expressions and simplification errors.
Table 3 and Table 4 contain the approximate p/z expressions in increasing order of the p/z moduli. These tables contain both three-symbol formulas (3f) and two-symbol formulas (2f). If the 3fs, obtained with relatively small simplification errors, are simple enough to be displayed for both algorithms, their display has been preferred to that of 2fs.
If a 3f is too intricate (as that of p2 calculated with AI) or is obtained with a significantly greater ens than the corresponding 2f (as that of p3 calculated with PR), then the 2f is preferred. In general, the 2f and 3f expressions are obtained with different ens (as for p7).
The PR algorithm used the following errors to compute the symbolic expressions: εoM [1 × 10−3, 5 × 10−2], εshM [5 × 10−4, 1 × 10−3], εcutM [5 × 10−5, 5 × 10−2], εitM [1 × 10−2, 1 × 10−1], and εitS [2 × 10−2, 3 × 10−2]. The AI algorithm allows users to set only the relative error “MaxError” in the nominal point; in this example, the values “MaxError” [1 × 10−3, 1.1 × 10−1] have been employed. The 2fs and 3fs displayed in Table 3 and Table 4 have been simplified with ens [7 × 10−5, 6.5 × 10−2] for the PR algorithm and with ens [1 × 10−4, 1 × 10−1] for the AI algorithm. In order to illustrate how our program works, the computation of three p/z expressions (p1, p6, z2) is described in detail in the following paragraph:
(p1) Cbc1, Cbc2, Cbc3, Cbe1, Cbe2, and Rce1 are replaced by open circuits using εoM = 1 × 10−3, and RE3 is replaced by a short circuit using εshM = 5 × 10−4. The third-order state matrix of the new circuit has been written, and one row–column pair of it has been removed using εcutM = 5 × 10−3. One LR iteration has been performed with the remaining second-order matrix using εitM = 1 × 10−2 and εitS = 0; the symbolic pole expression, as described in Table 1, is its diagonal entry with the corresponding numerical value at the design point. The expression in Table 3 has been obtained with ens = 0.1%. This computation required 2.33 min. Setting εshM = 1 × 10−4 and using the same other errors, no short-circuit replacement has been made; the simplified pole symbolic expression obtained in 2.8 min is practically the same (a coefficient in the numerator is changed from −5.62 10−3 to −5.61 10−3). Still, the errors (computed with the non-simplified expression) are smaller: en = 0.073%, emc = 0.07%, eMc = 0.078%, and eac = 0.073%.
Many similar results show that, in general, the short-circuit replacement leads to a more significant error in the p/z expression than the open-circuit one.
(p6) C2, Cbe2, Cbc3, Rbe2, Rbe3, Rce2, Rce3, F2, and F3 are replaced by open circuits, working with εoM = 1 × 10−3. The fifth-order state matrix of the new circuit has been written. Furthermore, RE2 and RE3 have been replaced by short circuits, considering εshM = 5 × 10−4, with a new fifth-order state matrix being written. Three row–column pairs have been cut from this matrix using εcutM = 5 × 10−3. One LR iteration with εitM = 1 × 10−2 and εitS = 0 has been performed on the remaining second-order state matrix, obtaining the formula described in Table 1 with the simplified form in Table 3. A CPU time of 9.134 s has been used to obtain this result. A variant in which no element is replaced by an open circuit has also been considered. The short-circuit replacement of Rce3 has been performed using εshM = 1 × 10−3. A capacitor loop containing C2, Cbe3 || Cbc3, and Cbe2 resulted, with C2 being considered as the excess capacitor. The seventh-order state matrix of the modified circuit has been derived using Equation (5), where the matrices k0 and k2 were computed using the program reported in [7]. Six row–column pairs of this matrix have been cut considering εcutM = 5 × 10−2, and the expression of p6 has been found in 2.59 s as the remaining diagonal entry. The errors are two orders of magnitude greater than those in Table 1 (en = 0.15%, emc = 1.64%, eMc = 2.43%, eac = 2.00%).
(z2) Replacing R3, Rce2, Cbc1, Rce3, and Cbe3 by open circuits using εoM = 1 × 10−2, a sixth order “state-like” matrix is obtained with the Sandberg-So algorithm. For εshM = 1 × 10−3, no short-circuit replacement has been accepted. Using εcutM = 5 × 10−2, two row–column pairs have been cut. Four LR iterations have been performed with the remaining fourht-order matrix using εitM = 1 × 10−2 and εitS = 3 × 10−2. This computation lasted for 22.9 s.
All procedures were implemented in the MAPLE software on a computer with an I7 at 3.5 GHz processor and 8GB RAM (with a maximum of 2 GB used). The CPU times of AI are at least 50% smaller than those of the proposed algorithm.
The AI algorithm gives no formula for p5, p8, z2, z3, and z5. As can be observed from the above p/z numerical values, p5 and z5 have almost identical values (their computation with 50 digits gives p5 = −2.549188 × 109 and z5 = −2.549361 × 109). The AI algorithm cannot compute the approximate symbolic expressions of p5 and z5, which have almost identical values, due to the transfer function simplification. A term corresponding to p5 in the denominator is simplified with the term corresponding to z5 in the numerator. The p/z expressions computed by the AI for p8, z2, and z3 have en error greater than 100% and are omitted. The absolute value of z2 and z3 is almost the same, which is most likely the reason why AI cannot calculate their correct expressions. In some cases, the same 2f is computed with both algorithms (p3, z6). All formulas given by PR have smaller errors than those provided by AI, or the same ones.
For F1 = F2 = F3 = 400, p2 and p3 are a complex pair, whose sensitivities and errors are given in Table 5 and Table 6, where is the error module in the design point, is the average module error in all corners, is the minimum module error in a corner, and is the maximum module error in a corner. The errors with “A” superscript are for the argument. Their simplified symbolic expressions are written in Table 7, where .
Table 5.
Sensitivities and errors for |p2| = |p3|.
Table 6.
Sensitivities and errors for arg(p2) = −arg(p3).
Table 7.
Symbolic expressions for p2 and p3.
In many cases, a unique formula cannot be valid for a zone covering all intervals , k = 1, 2, …, with a set of formulas being needed. For example, if F1 = F2 = F3 = 154, no formula with an acceptable validity range for p2 and p3 can be obtained around the design point D0 (F2 = 154, Rbe1 = 1 kΩ). This is because in this region, we have both the real and complex values for p2 and p3. But some useful expressions in terms of F2 and Rbe1 can be found by considering two other design points, D1 (F2 = 140, Rbe1 = 1 kΩ) and D2 (F2 = 160, Rbe1 = 1 kΩ). The results are given in Table 8, Table 9, Table 10, Table 11 and Table 12.
Table 8.
Sensitivities and errors around D1.
Table 9.
Symbolic expressions around D1.
Table 10.
Sensitivities and errors for |p2| = |p3| around D2.
Table 11.
Sensitivities and errors for arg(p2) = −arg(p3) around D2.
Table 12.
Symbolic expressions around D2.
The modulus and the argument of each pole around D0 are shown in Figure 5, Figure 6, Figure 7 and Figure 8. Although a set of formulas for real poles around D1 is used along with another set for complex poles around D2, the errors in the numerical values are negligible.
Figure 5.
Modulus of p2 around D0.
Figure 6.
Argument of p2 around D0.
Figure 7.
Modulus of p3 around D0.
Figure 8.
Argument of p3 around D0.
3.2. Band-Stop Filter
Although the algorithm for calculating p/z symbolic expressions was initially developed for amplifiers, it can be adapted and modified to compute the p/z symbolic expressions of filters, such as the circuit shown in Figure 9 [13].
Figure 9.
Band-stop filter.
The following third-order band-stop Butterworth filter was simulated with HSPICE and an earlier version of the PR algorithm. The circuit parameters are C1 = 3.18 µF, C2 = 1.593 nF, C3 = 3.18 µF, L1 = 7.966 µH, L2 = 15.9 mH, L3 = 7.966 µH, RS = 50 Ω, and RL = 50 Ω, and Vin is an AC voltage source with a magnitude of 1 V and zero-degree phase.
The state matrix of the circuit is 6 × 6, indicating that this circuit has six poles. The numerical results obtained with these programs are summarized in Table 13 and Table 14.
Table 13.
Pole values.
Table 14.
Zero values.
The approximate symbolic expressions for the poles are listed in Table 15, and the approximate symbolic expressions for the zeros are presented in Table 16.
Table 15.
The approximate symbolic expressions of poles.
Table 16.
The approximate symbolic expressions of zeros.
Additional information about the settings used to obtain the p/z approximate symbolic expressions of this third-order band-stop Butterworth filter can be found in [13].
4. Discussion
Starting from a state or a “state-like” matrix with symbolic entries, the LR algorithm can, in principle, generate approximate p/z expressions containing at most one square root [6]. Writing this kind of matrix with symbols representing parameters for which the sensitivities of the targeted p/z are significant is not a difficult task, as the state matrix of the µA741 op-amp with 20 to 40 symbolic parameters has been obtained.
The main limitation of the LR algorithm is the increasing complexity of its matrix entries as the iterations progress, which can lead to exceeding available computational resources. Building on our previous work [6,7,8], we propose replacing certain circuit elements with open or short circuits and applying simplifications that focus solely on the error of the targeted eigenvalue, or complex pair of eigenvalues.
These techniques enabled the computation of approximate symbolic expressions for all eight poles and six zeros of the voltage gain of a three-transistor amplifier, as well as for all six poles and six zeros of a third-order band-stop Butterworth filter. Their p/z numerical values are in good agreement with those obtained using HSPICE software. In the case of the three-transistor amplifier, the approximate symbolic expressions of p/z were compared with those provided by the most advanced available algorithm [2], implemented in the Analog Insydes package, which could compute only six poles and three zeros. The errors relative to the exact numerical values were calculated for all symbolic expressions at the design point and at some corners defined by the maximum and minimum values of the symbolic parameters. The errors en, eac, emc, and eMc of our symbolic expressions are smaller than those from the Analog Insydes solutions. Additionally, our algorithm successfully computed the symbolic expressions for a pole and a zero with neighboring values, whereas the Analog Insydes algorithm was unable to do so. When both algorithms produced correct solutions, the Analog Insydes algorithm was at least twice as fast as ours. It was demonstrated how a set of formulas can be used when only one fails to cover a sufficiently large region in the parameter space; however, this technique is not generally valid. These results can be explained by considering the following factors:
- -
- The elimination of all terms containing a circuit parameter in is more or less equivalent to the replacement of the corresponding circuit element by an open circuit or by a short circuit.
- -
- The controlled cutting of some row–column pairs and the convergent LR iterations performed on moderate-complexity matrices are efficient procedures, having no correspondence in the Analog Insydes algorithm, which simplifies the symbolic expression “hoping that it will become” a first- or second-order polynomial in s [2].
- -
- The numerical value of the targeted p/z modified by a simplification attempt is computed by a fast iterative method in the Analog Insydes algorithm. At the same time, a more time-consuming standard procedure for eigenvalue computation is employed in the proposed algorithm for this purpose.
Even though we did not compare our results with those provided by the algorithm in [1], it is evident that
- -
- The transresistance computation in [1] is equivalent to our hybrid matrix computation [7].
- -
- The computation of two poles, followed by the short-circuit replacement of two capacitors, etc. [1], is a technique that can be used for some exceptional cases only, similar to the pole splitting, unlike the LR iterations and the associated techniques in our algorithm.
- -
- While in [1] a capacitor can be replaced by a short circuit only, our algorithm may replace any circuit element by a short circuit or an open circuit (which, in general, leads to less significant modifications of the p/z values—see the computation of p6 in our example).
It follows that our algorithm is more powerful than those in [1,2] and is also more time-consuming compared to the Analog Insydes one.
A program for the automatic symbolic simplification of analog circuits containing MOSFETs, utilizing modified nodal analysis (MNA) and ant colony optimization (ACO), is described in [14]. The circuit is analyzed using symbolic MNA to obtain the exact symbolic expressions. Some simplified symbolic expressions are obtained by minimizing the numerical mean square error between the exact expression and the simplified one, corresponding to a specific set of frequencies. In this way, the final simplification error rate can be controlled by the user. In [15], a mathematical circuit root simplification using an ensemble heuristic–metaheuristic algorithm is presented. The algorithm is capable of computing the symbolic expressions for the three poles and two zeros of a three-stage amplifier. All these symbolic computations in [14,15] are performed in MATLAB R2020b.
A methodology for modeling and optimizing power supply rejection (PSR) in low-dropout regulator (LDO) system-on-chip (SoC) applications is presented in [16]. The Power Management Unit becomes crucial for meeting the multiple requirements of various blocks. The supply ripple, which has a significant impact on analog/RF blocks, needs to be reduced to obtain an optimal PSR performance. Two design cases are studied: a PSR of −50 dB at 100 kHz and a full-spectrum PSR of −50 dB.
The paper [17] presents both the consistent and causal derivations of the Level 1 MOSFET behavior from a few equations, along with explanations that facilitate an understanding of this behavior, while minimizing reliance on the extensive formulas commonly found in semiconductor technology books. The MOSFET behavior, considering usual formulas such as those describing the BSIM model, may lead to interpretation problems. A combination of BSIM with a modified SPICE Level 3 AC model can solve this issue.
For manual analysis, the calculations in [16,17] are too complex, so using a computer program is practical. Therefore, a conversion was implemented for the symbolic analysis tool Analog Insydes [5], which is based on Mathematica.
These papers, published in recent years [14,15,16,17], along with their applications of symbolic computation, present the diversity of tool options in the field of circuit symbolic computation. Our work does not contrast or complement these other methodologies, instead it can be seen as a different approach to the same problem. Ultimately, the choice of a symbolic tool always remains at the researcher’s discretion.
5. Conclusions
An algorithm implemented in MAPLE that computes both numeric and p/z approximate symbolic expressions is presented in this paper. The pole symbolic expressions are computed starting from the state matrix, and the zero symbolic expressions are computed starting from the “state-like” matrix. The attempts of open-circuit and short-circuit replacement of circuit elements are combined with those to cut row and column groups of the state matrix or the “state-like” matrix, and with LR iterations. The numerical results are compared with those obtained using HSPICE software, while the symbolic expressions are compared with those obtained with Analog Insydes software. Besides the advantage of calculating the expressions of all poles and zeros of a circuit, the proposed method has the disadvantage of being more time-consuming compared to the Analog Insydes one.
The symbolic expressions of poles and zeros are beneficial for designers of analog circuits. These p/z expressions can be applied in many situations, such as solving stability problems, identifying circuit parameters, computing symbolic formulas for the settling time of Op-Amps, calculating the symbolic phase margin for Op-Amps [18], or deriving the symbolic expressions for damping factor and damping resistance in passive filters [19].
Future research will address the calculation of symbolic p/z expressions for other types of circuits, of larger sizes and with more symbols, along with their applications in circuit design.
Author Contributions
Conceptualization, F.C. and A.G.G.; methodology, F.C.; software, A.G.G.; validation, A.G.G.; formal analysis, F.C.; investigation, F.C.; resources, A.G.G.; writing—original draft preparation, F.C.; writing—review and editing, A.G.G.; visualization, A.G.G.; supervision, F.C. All authors have read and agreed to the published version of the manuscript.
Funding
This research was funded by the Romanian National Authority for Scientific Research, CNCS-UEFISCDI, grant number PN-II-RU-PD-2011-3-0246.
Data Availability Statement
The original contributions presented in the study are included in the article material; further inquiries can be directed to the corresponding author.
Conflicts of Interest
The authors declare no conflicts of interest.
Abbreviations
The following abbreviations are used in this manuscript:
| p/z | pole/zero |
| SAG | simplification after generation |
| PR | proposed algorithm |
| AI | Analog Insydes |
| OA | operational amplifier |
| MNA | modified nodal analysis |
| ACO | ant colony optimization |
| PSR | power supply rejection |
| LDO | low-dropout regulator |
| SoC | system-on-chip |
References
- Guerra, O.; Rodriguez-Garcia, J.D.; Fernandez, F.V.; Rodriguez-Vazquez, A. A symbolic pole/zero extraction methodology based on analysis of circuit time-constants. Analog. Integr. Circuits Signal Process. 2002, 31, 101–118. [Google Scholar] [CrossRef]
- Hennig, E. Symbolic Approximation and Modeling Techniques for Analysis and Design of Analog Circuits. Ph.D. Thesis, University of Kaiserslautern, Kaiserslautern, Germany, 2000. [Google Scholar]
- Fernández, F.V.; Sánchez-López, C.; Castro-López, R.; Roca-Moreno, E. Symbolic Pole/Zero Analysis. In Design of Analog Circuits through Symbolic Analysis; Fakhfakh, M., Tlelo-Cuautle, E., Fernández, F.V., Eds.; Bentham Books: Sharjah, United Arab Emirates, 2012; pp. 287–304. [Google Scholar][Green Version]
- Nebel, G.; Kleine, U.; Pfleiderer, H. Symbolic pole/zero calculation using SANTAFE. IEEE J. Solid-State Circuits 1995, 30, 752–761. [Google Scholar] [CrossRef]
- Analog Insydes. Available online: https://www.itwm.fraunhofer.de/en/departments/sys/products-and-services/analog-insydes.html (accessed on 15 July 2025).
- Constantinescu, F.; Nițescu, M.; Marin, C.V. Computation of approximate symbolic pole/zero expressions. Analog. Integr. Circuits Signal Process. 2004, 40, 255–264. [Google Scholar] [CrossRef]
- Gheorghe, A.G.; Constantinescu, F. Pole/zero computation for linear circuits. In Proceedings of the 6th European Symposium on Computer Modeling and Simulation, Valletta, Malta, 14–16 November 2012. [Google Scholar]
- Sanberg, I.W.; So, H.C. A two-sets-of-eigenvalues approach to the computer analysis of linear systems. IEEE Trans. Circuit Theory 1969, 16, 509–517. [Google Scholar] [CrossRef]
- Davison, E.J. On the calculation of zeros of a linear constant system. IEEE Trans. Circuit Theory 1971, 18, 183–184. [Google Scholar] [CrossRef]
- Gheorghe, A.G.; Constantinescu, F.; Nițescu, M. Improved LR Algorithm for Computation of the Approximate Symbolic Pole/Zero Expressions. In Proceedings of the AFRICON 2013, Pointe aux Piments, Mauritius, 9–12 September 2013. [Google Scholar]
- Cristea, P.D.; Tuduce, R. State equations of circuits with excess elements—Revisited. Rev. Roum. Sci. Techn. Electrotechn. Et Energ. 2011, 56, 219–228. [Google Scholar]
- Marin, M.E.; Staicu, C.S.; Gheorghe, A.G.; Constantinescu, F. Generation of State Equations for Circuits with Excess Elements. In Proceedings of the 2020 International Symposium on Fundamentals of Electrical Engineering (ISFEE), Bucharest, Romania, 5–7 November 2020; pp. 1–4. [Google Scholar]
- Gheorghe, A.G.; Marin, M.E.; Bortosu, C.G. Approximate Symbolic Pole/Zero Expressions of a Band-stop Filter. In Proceedings of the 2021 International Scientific Conference Electronics (ET), Sozopol, Bulgaria, 13–15 September 2021; pp. 1–5. [Google Scholar]
- Shokouhifar, M.; Jalali, A. Automatic symbolic simplification of analog circuits in MATLAB using ant colony optimization. In Proceedings of the 22nd Iranian Conference on Electrical Engineering (ICEE 2014), Tehran, Iran, 20–22 May 2014. [Google Scholar]
- Behmanesh-Fard, N.; Yazdanjouei, H.; Shokouhifar, M.; Werner, F. Mathematical Circuit Root Simplification Using an Ensemble Heuristic–Metaheuristic Algorithm. Mathematics 2023, 11, 1498. [Google Scholar] [CrossRef]
- Tan, J.; Sommer, R. Modeling of Low-dropout Regulator to Optimize Power Supply Rejection in System-on-Chip Applications. In Proceedings of the 15th International Conference on Synthesis, Modeling, Analysis and Simulation Methods and Applications to Circuit Design (SMACD), Lausanne, Switzerland, 15–18 July 2019. [Google Scholar]
- Gatermann, C.; Sommer, R. Teaching the MOSFET: A Circuit Designer’s View. In Proceedings of the 18th International Conference on Synthesis, Modeling, Analysis and Simulation Methods and Applications to Circuit Design (SMACD), Villasimius Sardinia, Italy, 12–15 June 2022. [Google Scholar]
- Gheorghe, A.G.; Constantinescu, F.; Marin, M.E. Symbolic Formulas for Settling Time and Phase Margin of Op-Amp with Arbitrary Number of Poles and Zeros. In Proceedings of the 2018 International Scientific Conference Electronics (ET), Sozopol, Bulgaria, 13–15 September 2018; pp. 1–5. [Google Scholar]
- Gheorghe, A.G.; Marin, M.E.; Bortosu, C.G. Symbolic Expression of Damping Factor and Damping Resistance of Passive High-Pass LCL Filters. In Proceedings of the 2024 International Symposium ELMAR, Zadar, Croatia, 16–18 September 2024; pp. 277–281. [Google Scholar]
Disclaimer/Publisher’s Note: The statements, opinions and data contained in all publications are solely those of the individual author(s) and contributor(s) and not of MDPI and/or the editor(s). MDPI and/or the editor(s) disclaim responsibility for any injury to people or property resulting from any ideas, methods, instructions or products referred to in the content. |
© 2025 by the authors. Licensee MDPI, Basel, Switzerland. This article is an open access article distributed under the terms and conditions of the Creative Commons Attribution (CC BY) license (https://creativecommons.org/licenses/by/4.0/).