Abstract
The Arithmetic Optimization Algorithm (AOA) is a novel metaheuristic inspired by mathematical arithmetic operators. Due to its simple structure and flexible parameter adjustment, the AOA has been applied to solve various engineering problems. However, the AOA still faces challenges such as poor exploitation ability and a tendency to fall into local optima, especially in complex, high-dimensional problems. In this paper, we propose a Hybrid Improved Arithmetic Optimization Algorithm (HIAOA) to address the issues of susceptibility to local optima in AOAs. First, grey wolf optimization is incorporated into the AOAs, where the group hunting behavior of GWO allows multiple individuals to perform local searches at the same time, enabling the solution to be more finely tuned and avoiding over-concentration in a particular region, which can improve the exploitation capability of the AOA. Second, at the end of each AOA run, the follower mechanism and the Cauchy mutation operation of the Sparrow Search Algorithm are selected with the same probability and perturbed to enhance the ability of the AOA to escape from the local optimum. The overall performance of the improved algorithm is assessed by selecting 23 benchmark functions and using the Wilcoxon rank-sum test. The results of the HIAOA are compared with other intelligent optimization algorithms. Furthermore, the HIAOA can also solve three engineering design problems successfully, demonstrating its competitiveness. According to the experimental results, the HIAOA has better test results than the comparator.
Keywords:
arithmetic optimization algorithm; grey wolf optimization algorithm; sparrow search algorithm; Cauchy variation; engineering design problems MSC:
65K10
1. Introduction
People have always been pursuing improvements in production efficiency and reductions in costs, and every industrial revolution has brought huge social and economic benefits; however, with the rapid development of modern science and society, complex optimization problems with multi-objective and large-scale characteristics have emerged. These problems often affect social production efficiency and cause a waste of resources. The global optimization problems arise in various practical applications in the real world, including machine learning [1], resource scheduling [2,3], path planning [4], community detection [5], and resource allocation [6]. However, these problems often exhibit multi-objective, large-scale, uncertain, and complex analytical characteristics [7]. This makes it difficult for traditional optimization algorithms that rely on explicitly defining and describing the problem in mathematical form to solve it [8]. In this context, metaheuristic algorithms are characterized by their powerful global search capability and adaptability, while becoming an important tool for solving global optimization problems [9]. The metaheuristic algorithms are global optimization methods designed based on three categories: natural evolution, physical phenomena, and swarm intelligence (SI) [10]. They have their own unique structure and can solve various optimization problems regardless of the type of problem.
In recent years, more optimization algorithms based on SI have been proposed and successfully applied to solve various problems in the real world [11,12,13]. These methods often search in swarm for the best solution to a problem. Therefore, the field of SI [14] has been studied by many researchers, and various swarm-based metaheuristic algorithms have been proposed, such as Particle Swarm Optimization (PSO) [15], Ant colony optimization [16], Grey Wolf Optimizer (GWO) [17], Sand Cat Swarm Optimization [18], Aquila Optimizer (AO) [19], Sea Horse Optimizer [20], Dung Beetle Optimizer (DBO) [21], the African Vultures Optimization Algorithm [22], Spider wasp Optimizer [23], and the Black Kite Algorithm (BKA) [24].
Although optimization algorithms are often regarded as black boxes that can flexibly solve various complex optimization problems, this does not guarantee that all the algorithms reported in the literature will obtain the global optimal solution to a variety of optimization problems [25]. Therefore, to better solve some problems or provide new solutions to these problems, many researchers modify existing algorithms or propose new algorithms. For example, Zhou et al. [26] proposed an Adaptive Differential Evolutionary Algorithm to solve the problem of assigning jobs to batches without breaking the machine capacity constraints, and then sequencing the batches to minimize the completion time. Yi et al. [27] proposed an improved version of the NSGA-III algorithm (INSGA-III) by introducing the concept of Stud and designing several improved crossover operators such as SBX, UC, and SI, which reduced the computational cost of the algorithm in solving large-scale optimization problems. Xing et al. [28] proposed a novel evolutionary approach (EA) called HHEA to study the multi-site capacity-constrained arc routing problem.
The Arithmetic Optimization Algorithm (AOA) [29] is an emerging swarm intelligence optimization method that aims to search the solution space of a problem using the distributional behavior of self-arithmetic operators including multiplication (M), division (D), subtraction (S), and addition (A). The AOA has a simple structure, flexible parameter settings, and a strong global search capability. However, the exploitation ability of the AOA is somewhat insufficient, and there are still some limitations in some complex high-dimensional and multi-peak problems, such as being prone to falling into local optimality and slow convergence [30]. The position update formula of the AOA lacks sufficient randomness for search agents, making it more prone to becoming trapped in local optima [31]. Moreover, the AOA’s inadequate exploitation of the search space limits its ability to consistently achieve optimal parameter values when applied to PID controller optimization [32]. Therefore, the AOA requires further improvement. As of today, the number of pertinent citations in the literature is approaching 2000. The AOA has been successfully applied in many fields, such as engineering design [33], neural networks [34], energy storage grids [35], feature recognition [36], image segmentation [37], and data clustering [38]. Some variants of the AOA have also been used to solve multi-objective optimization problems [39]. The AOA is hybridized with the Aquila algorithm (AO-AOA) to solve optimal power flow problems [40]. A new hybrid approach (AOA-HGS) using Hunger Games Search (HGS) and the AOA is used to perform unconstrained and constrained problems. The method was evaluated for its performance using 23 test functions [41]. As an enhanced version of the AOA, the chaotic AOA was used to improve its convergence speed and escape from local extremes [42]. It is noteworthy that the AOA has also been used as a strategy to improve other metaheuristic algorithms. The exploration phase of the Improved Arithmetic Optimization Algorithm (IAOA) has been incorporated into the learning phase of the Growth Optimizer (GO), forming a new hybrid algorithm, the Improved Hybrid Growth Optimizer (IHGO). This integration enhances the GO’s exploration capability while reducing unnecessary search efforts [43]. The IHGO has successfully solved four discrete optimization problems related to skeletal structures. The growing body of research on the AOA’s improvements and applications indicates that the AOA is emerging as a promising algorithm with significant research potential. Many researchers are working on enhancing its performance and expanding its applications through various improvement strategies.
With the widespread application of optimization algorithms in solving complex engineering design problems, enhancing algorithm performance has become a focal point of research. As mentioned above, the AOA often faces challenges like local optima traps and slow convergence when dealing with global optimization problems. To address these issues, various improvement methods have been proposed by researchers.
Considering that the strengths of the GWO lie primarily in its flexible search mechanisms and multi-leader collaboration strategy, which are particularly effective during the exploitation phase of optimization problems, this study aims to explore whether integrating GWO with the AOA can significantly enhance the AOA’s performance in solving global optimization problems. Moreover, the follower mechanism in the Sparrow Search Algorithm (SSA) simulates the behavior of followers tracking the leader sparrow. This mechanism facilitates deep exploitation in local areas, ensuring that the population does not prematurely converge to local optima. By enhancing the diversity of the search process, this mechanism improves the algorithm’s global search ability, helping to escape local optima.
Cauchy mutation is an adaptive search strategy that allows the algorithm to make larger jumps, helping it escape local optima when the local search becomes stagnated. The Cauchy distribution has heavy tails, meaning it occasionally generates long-range moves, which assist in guiding the algorithm out of local optima traps, thus improving global search capability.
This paper will analyze the follower mechanism of the Sparrow Search Algorithm (SSA) and Cauchy Mutation to evaluate their role in avoiding local optima.
The hypotheses of this study are as follows:
- Integrating GWO into the AOA can enhance the algorithm’s local search capability, thereby improving its overall performance.
- Incorporating the follower mechanism of the Sparrow Search Algorithm (SSA) and Cauchy Mutation helps reduce the risk of becoming trapped in local optima.
- The Hybrid Improved Arithmetic Optimization Algorithm (HIAOA), which combines these improvements, is expected to outperform existing optimization algorithms in both benchmark test functions and practical engineering problems.
To validate these hypotheses, this study will test the proposed HIAOA on 23 benchmark functions and apply it to several engineering design problems. The performance advantages of the HIAOA will be evaluated through comparisons with various existing optimization algorithms.
The remainder of this paper is organized as follows: Section 2 introduces the basic principles of AOAs and related work; Section 3 describes in detail the design and implementation of the improved algorithm; Section 4 analyzes the experimental results of the function test and performance evaluation and solves three practical engineering design cases by using the proposed algorithm; and Section 5 summarizes the work and suggests directions for future research.
2. Overview of AOA Theory
As a swarm-based metaheuristic algorithm, the AOA focuses on common simple operators such as addition, subtraction, multiplication, and division as a mathematical optimization method to determine the globally optimal solution from a set of candidate solutions [29]. The exploration phase of the algorithm is mainly determined by multiplication and division, while addition and subtraction dominate in the exploitation phase. The mathematical function, gas pedal (), is mainly used as a control parameter between exploration and exploitation to determine the exploitation of algorithms, as shown in Equation (1).
where, is the minimum value of the acceleration function, represents the maximum value of the acceleration function, denotes the maximum number of iterations, and is the current number of iterations.
2.1. Exploration Phase
The AOA uses multiplication and division to perform position updates in the exploration phase. The highly discrete values or decisions obtained by mathematical computation of multiplication and division operators, compared to addition and subtraction, tend to be highly decentralized when it comes to division, which helps the algorithm to explore the mechanism. In the exploration phase, the comparison of the random number and is used as the judgment condition. When , the algorithm executes the exploration phase. The formula is as follows:
where is the next iteration particle position, stands for the current optimal position, and are constants, and denote the upper and lower bounds of the boundary constraints, respectively, and generates a random number between 0 and 1. The division position update formula is the first formula in Equation (3), which is executed for < 0.5, otherwise the multiplication position update rule is executed. The mathematical optimization probability () is given by Equation (3) as an exploratory scaling parameter in Equation (2), and is a constant.
2.2. Exploitation Phase
As the development phase requires a high-density search around the possible solutions to find their global optimal solutions, the AOA mainly utilizes low-dispersion additive and subtractive search strategies to perform the development operation. The algorithm fulfils the development operation at . The specific formula refers to Equation (4); is a random number between 0 and 1.
The AOA pseudo-code flow is shown in Algorithm 1.
| Algorithm 1: The pseudo-code for the AOA |
| 1: Initialize the population size , the maximum iteration , the relevant parameters , , and |
| 2: Generate the positions of randomly |
| 3: while |
| 4: Estimate the fitness of each individual and update the best individual |
| 5: Update and by Equations (2) and (4), respectively |
| 6: Generate random values between [0, 1] ( and ) |
| 7: for = 1: |
| 8: if |
| 9: if |
| 10: Update the solution using division operation in Equation (3) |
| 11: else |
| 12: Update the solution using multiplication operation in Equation (3) |
| 13: end if |
| 14: else if |
| 15: Update the solution using subtraction operation in Equation (5) |
| 16: else |
| 17: Update the solution using addition operation in Equation (5) |
| 18: end if |
| 19: end if |
| 20: end for |
| 21: |
| 22: end while |
| 23: Return the best solution |
3. HIAOA
The AOA’s main advantage is its ability to explore division and multiplication operators efficiently. However, due to its low convergence accuracy and easy fall into local minima, it needs to be improved [32]. Hybrid methods are often used for algorithm improvement to utilize the strengths and overcome the weaknesses of the algorithms [44]. In the present work, the efficiency of basic AOA development is improved by combining the development mechanisms of GWO, whose main advantages are different effective development mechanisms that improve the focus of searching for local regions and avoiding falling into local optima. Moreover, the follower mechanism and the Cauchy variation operator in SSA are introduced into the AOA as a perturbation mechanism, and a greedy strategy is used to ascertain whether to keep this perturbation or not, which further improves the convergence and accuracy of the algorithm.
3.1. GWO
GWO is a swarm-based metaheuristic algorithm for modeling grey wolf social hierarchies and hunting strategies [17]. It is unique in that it simulates the hierarchy of grey wolf groups and classifies wolves into four classes based on fitness values, namely alpha wolf (α), beta wolf (β), delta wolf (δ), and omega wolf (ω). The alpha wolf is considered the best wolf (solutions); the beta wolf (β) and delta wolf (δ) follow the alpha wolf in that order, and the remaining grey wolves are labeled omega wolves (ω). In GWO, the best three solutions (i.e., α, β, and δ) from each generation are largely used to guide the optimization process.
Grey wolves hunt in groups according to their social hierarchy. Under the leadership of the alpha wolf, the wolves mainly adopt the three behaviors of rounding up, chasing, and attacking prey for hunting. The behavior of rounding up prey can be described by the following equation:
where is the current number of iterations, denotes the position of the grey wolf, is the position of the prey, and are coefficient vectors, and are random numbers in the range of [0, 1], and is a control parameter that decreases linearly from 2 to 0.
During the hunt, it can be assumed that the prey is near the positions of the α-wolf, β-wolf, and δ-wolf. The other wolves will update their positions based on the positions of these three lead wolves. The specific calculation process is as follows:
here , , and denote the positions of the α-wolf, β-wolf, and δ-wolf, respectively, and is the current wolf position. The next position update of an individual grey wolf is affected by the positions of these three lead wolves.
3.2. SSA
The Sparrow Search Algorithm (SSA) simulates the foraging behavior and role division of sparrows, including discoverer and follower sparrows, as well as alert sparrows (warning agents) [45]. In the SSA, the discoverers have the best fitness, accounting for 10–20% of the group. They are mainly responsible for finding new food resources, and show higher search ability and randomness. Followers are responsible for following the leader and foraging nearby, mainly performing utilization behaviors.
To obtain food, followers will follow the leader and compete for food () or forage alone () to increase their own predation rate. This mechanism allows the SSA to focus on the local optimum while also trying to find a better position in the local area.
The follower position update is represented by Equation (13):
where is the optimal position occupied by the leader (discoverer) and denotes the global worst position in the current iteration. is a 1 × d matrix with only one variable internal element and = .
3.3. Cauchy Mutation Operation
Mutation operators are adopted to enhance the diversity of algorithms in the search space [46]. For the AOA, mutation operators can better solve its shortcoming of being easily trapped in local extreme values. According to previous studies, Cauchy mutation (CM) and Gaussian mutation (GM) are two commonly used mutation operators and have been successfully used to improve a variety of metaheuristic algorithms [47,48,49].
Inspired by the literature [48,50], the CM often has better search capabilities than the GM. When the algorithm falls into an extreme value, the use of CM can better enable the algorithm to escape from the local optimum.
The probability density function of the CM is expressed by Equation (14):
where the value of is 1, is a random number between 0 and 1, and .
CM is used to perturb the algorithm with mutations, and CM operations are performed on the algorithm during its operation to enhance its exploration capability. Therefore, the position of the HIAOA using a CM mutation operator can be expressed as follows:
where is the position after mutation, and denotes a random distribution number drawn from the Cauchy distribution. After each update, a greedy mechanism is used to determine whether to keep the mutation position.
3.4. The Proposed HIAOA Method
The proposed HIAOA is described in detail with corresponding pseudo-code and flowcharts. The enhancement of the AOA is mainly achieved by mixing GWO, SSA, and CM operators. The AOA has excellent exploration performance, but its exploitation capability is somewhat lacking. In the exploitation phase, the exploitation of algorithms of the AOA (Equation (4)) is replaced by the update mechanism of GWO algorithms (Equations (7)–(12)) to improve its convergence accuracy. To prevent falling into a local optimum, the SSA follower mechanism (Equation (13)) and CM operator (Equation (15)) are selected after each iteration with the same probability of mutation. Actually, for both mechanisms the operation makes a decision about them after each iteration using the greedy mechanism and selects the better current solution.
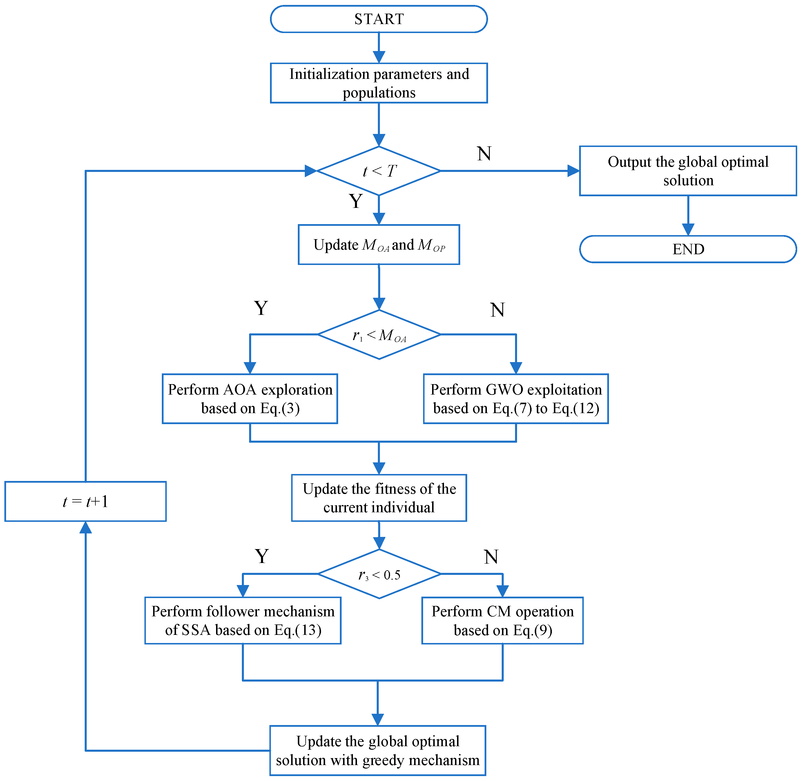
In Algorithm 2, the specific hybridization process of the HIAOA is described. Figure 1 shows the flowchart of the proposed HIAOA.
| Algorithm 2: The pseudo-code for the HIAOA |
| 1: Initialize the population size , the maximum iteration , the relevant parameters , , and |
| 2: Generate the positions of randomly |
| 3: while |
| 4: Estimate the fitness of each individual and update the best individual |
| 5: Update and by Equations (2) and (4), respectively |
| 6: Generate random values between [0, 1] ( and ) |
| 7: for = 1: |
| 8: if |
| 9: if |
| 10: Update the solution using division operation in Equation (3) |
| 11: else |
| 12: Update the solution using multiplication operation in Equation (3) |
| 13: end if |
| 14: else |
| 15: Update the parameters , , of GWO according to Equations (7)–(9) |
| 16: Update the position according to Equations (10)–(12) |
| 17: end if |
| 18: Update the current position and fitness of the individual |
| 19: if |
| 20: Update the current fitness value of individual according to Equation (13) |
| 21: else |
| 22: Update the position of the current individual according to Equation (15) |
| 23: end if |
| 24: Calculate the fitness of each individual |
| 25: Update the best solution if there is a better solution |
| 26: end for |
| 27: |
| 28: end while |
| 29: Return the best solution |
Figure 1.
The flowchart for the proposed HIAOA.
Time complexity is a measure used to evaluate how an algorithm’s running time increases with the size of the input. The time complexity of the improved HIAOA primarily depends on population initialization, fitness evaluation, population size N, maximum number of iterations T, and problem dimension D. The complexity of population initialization, similar to that of the AOA, is O(N⋅D). While fitness evaluation depends largely on the complexity of the specific optimization problem, the focus here is on the complexity of updating the solutions. The time complexity of the HIAOA is O(N⋅T⋅D). Since each complete iteration includes the steps of the AOA, GWO, and SSA, the overall time complexity remains linear. In comparison to using a single algorithm, the overall computational complexity does not increase significantly.
The HIAOA generates random values, , , and , and determines subsequent operations based on these values. Due to the uniform distribution of these random values, the algorithm achieves a balanced selection between different operations, ensuring the overall symmetry of its behavior. Over an extended runtime, all possible decision paths have an equal likelihood of being chosen, a mechanism that mathematically guarantees the algorithm’s balance and impartiality, thereby avoiding excessive reliance on specific operations.
Specifically, the algorithm decides between the division and multiplication operations of the Arithmetic Optimization Algorithm (AOA) based on the values of and . These operations are arithmetically symmetric, and they update the solution through different mathematical processes, ensuring that the algorithm does not favor one particular update method during long-term execution, thus enabling a balanced exploration of the solution space.
After completing the primary update steps, the HIAOA employs different additional strategies based on the value of , including the follower mechanism from the Sparrow Search Algorithm and the Cauchy mutation operation. The selection of these strategies is also symmetric, ensuring their balanced application within the overall algorithm.
4. Experimental Results and Discussions
Some other optimization algorithms are selected for comparative experiments on 23 benchmark functions and to assess the performance of the proposed HIAOA on three engineering design problems. This paper compares algorithms and their parameter settings in Table 1. These parameters are the recommended values adopted by the proponents of each algorithm as first published.
Table 1.
Parameter settings: comparator algorithms.
4.1. Comparison and Analysis of Benchmark Results
There are three types of test functions selected in this paper: single-peak (F1–F7), multi-peak (F8–F13), and fixed-dimensional multi-peak (F14–F23). These functions are used to assess the algorithm’s local search ability, global search ability, and the balance between the two, etc., according to their own characteristics. The specific function information [52] is expressed in detail. The names, domain value ranges, and optimal values of single-peak test function, multi-peak test function, and fixed-dimension multi-peak test function are given in Table 2, Table 3 and Table 4, respectively. To ensure the fairness of the experiment, the experimental algorithms are set to the same maximum number of iterations = 500 and population size = 30.
Table 2.
Unimodal test function.
Table 3.
Multimodal test function.
Table 4.
Fixed-dimensional multimodal functions.
4.1.1. Sensitivity Analysis
To evaluate the search performance and accuracy of the HIAOA across various problem dimensions, the algorithm was applied to both unimodal and multimodal benchmark functions with dimensions of 30, 100, and 500. This was performed to assess the algorithm’s sensitivity to changes in problem dimensions during benchmark testing. The appropriate problem dimension for further experimentation was determined based on the algorithm’s computational time and the best-obtained solutions. The maximum number of iterations was uniformly set to t = 500, and the optimal dimension was selected for subsequent experiments. In the tables the bold values indicate the best-found solutions for each benchmark function when the population size is 30. The experimental results are presented in Table 5.
Table 5.
Experimental testing of the HIAOA under different problem dimensions.
As shown in Table 5, the MIWOA demonstrates higher solution accuracy and shorter running time when the problem dimension is 30. As the problem dimension increases, the difficulty of optimization for the HIAOA also increases, leading to longer running times and lower solution accuracy. Conversely, when the dimension is set to 30, the algorithm performs with shorter running times. Overall, considering both the algorithm’s exploitation capability on unimodal functions and its global search ability and avoidance of local optima on multimodal functions, it is more reasonable to select a dimension of 30 for subsequent comparison experiments.
4.1.2. Performance Verification of Different Strategies to Improve the AOA
To validate the effectiveness of different improvement strategies in the HIAOA for enhancing the performance of the AOA, a comparative experiment was conducted between the hybrid algorithm that only integrates GWO into the AOA (GWOAOA), the AOA, and the HIAOA. The comparison was performed using the benchmark functions listed in Table 2 and Table 3. The population size N, problem dimension D, and maximum number of for all algorithms were set to 30, 30, and 500, respectively. Each algorithm was independently run 30 times, and the mean (Mean) and standard deviation (Std) of the results are provided in Table 6. The best solution obtained by each algorithm is highlighted in bold.
Table 6.
Comparison results of different improvement strategies.
According to the performance index results in Table 6, the GWOAOA is on par with the AOA in the 13 benchmark function tests, but its ranking in functions F1–F3, F7, F8, and F10 is higher than that of the AOA. Both have their own characteristics. This shows that the improvement strategy of integrating GWO into the AOA is effective, but the scope of applicable problems is limited. The optimization effect of the HIAOA is significant, ranking 1 in all 13 test functions, and even reaching the theoretical optimality in the function optimization accuracy of F1, F3–F6, and F8–F10. Even if the optimization accuracy of the HIAOA does not reach the theoretical optimality in the remaining test functions, its convergence accuracy is not weaker than the AOA and GWOAOA. It proves that the HIAOA has better convergence and stability. The effectiveness of the HIAOA is verified.
4.1.3. Experimental Comparison and Analysis in Different Dimensions
According to previous research, the AOA achieved the best ranking in the evaluation of 30 dimensions [29]. In this section, we evaluate the selected optimization algorithms on the test functions (F1–F13) using 30, 50, and 100 dimensions, respectively, and run each algorithm independently 30 times in solving the test functions to validate the effectiveness of the proposed HIAOA improvement. The mean (Mean) and standard deviations (Std) of the solutions solved by each algorithm under 30, 50, and 100 dimensions are listed in Table 7, Table 8, and Table 9, respectively. The performance test results under a fixed-dimensional multi-peak function are also given in Table 6.
Table 7.
Test results of each algorithm on F1–F13 and fixed-dimensional multi-peak functions (F14–F23) (D = 30).
Table 8.
Test results of each algorithm on F1–F13 (D = 50).
Table 9.
Test results of each algorithm on F1–F13 (D = 100).
Table 7 lists the experimental results of eight optimization algorithms on 23 test functions. The best results are marked and the performance of these algorithms is ranked. In Table 7, Rank denotes the algorithm performance ranking on individual test functions, Mean Rank is the overall average ranking, and Final Rank is the final one. The algorithm performance ranking in the subsequent tables will not explain the interpretation of Rank in this paper. The test results of the three groups of functions are analyzed as follows:
- Single-peak test functions (F1–F7) are a type of test function commonly used in optimization algorithm evaluation. They are characterized by having only one global optimal solution and no complex valley and peak structures. Single-peak test functions are mainly employed to evaluate the local search (exploitation) ability of an algorithm. From the algorithm performance test results of single-peak functions, the proposed HIAOA has excellent overall performance compared with the comparison algorithms. In particular, the HIAOA achieved surprising results in terms of mean and standard deviation, and its optimization accuracy even reached the theoretical optimal value. The HIAOA also achieved excellent results. The SSA achieved the best results. Therefore, the results show that the proposed algorithm has better local development capabilities than the comparators assessed in the present work.
- The main feature of multimodal test functions (F8–F13) is that they contain multiple local optimal points and one or more global optimal points. This type of function is used to evaluate the algorithm’s global search ability and ability to avoid local optimal traps. In multimodal functions, the global optimal point may be hidden in a complex search space and difficult to find directly. From the test results, the HIAOA ranks first. The performances of the SSA, BKA, and AOA are similar to that of the HIAOA. Except for GWO, PSO, and GOOSE, the performance of the remaining algorithms is comparable and ranks first. The SSA achieves the best results, evincing the strong competitive advantage of the HIAOA in global exploration ability and local escape ability.
- Fixed-dimensional multimodal functions (F14–F23) are mainly used to evaluate the performance of algorithms in specific dimensions, especially the balance between exploration and development of algorithms. The test results show that the overall performance of the HIAOA remains good. Except for F16, F17, F18, and F19, which are not much different from the previous algorithm, the HIAOA performs better than the comparison algorithm in almost all the fixed-dimensional multimodal functions tested this time. BKA obtains the best results on F14, and performs similarly to the HIAOA on F20, F21, and F23. The test results also verify that the HIAOA has a good ability to balance algorithm exploration and development.
To visualize the difference between the convergence speed and accuracy of different algorithms and the HIAOA, the convergence curves of the best fitness values of the benchmark test functions (F1–F13) solved by different algorithms are given in Figure 2. From Figure 2, the proposed HIAOA has faster convergence speed and optimization accuracy, and can find the theoretical optimal value of the objective function with fewer iterations on some of the functions. The performance of the HIAOA, when compared to the other seven optimization algorithms on the test functions, mostly generates the best result. The main reason for this is that the HIAOA has excellent exploration and development capabilities, thanks to its combination of the advantages of GWO and SSA to compensate for its lack of development capabilities.
Figure 2.
Convergence of eight algorithms from F1 to F13. The convergence curves represent the situations where the algorithms find the best fitness in the same number of iterations. The iterative convergence curves of each algorithm for unimodal function are (a–g), and the iterative convergence curves of each algorithm for multimodal function are (h–m).
The performance of the HIAOA and the comparison algorithms in different dimensions is further assessed. Under the conditions of dimension 50 (Table 8) and 100 (Table 9), the HIAOA still shows strong competitiveness, and its comprehensive performance rankings are all located in first place, especially in the single-peak function; although its accuracy gradually decreases as the dimension increases, it maintains a high convergence accuracy relative to the comparison algorithm proposed herein. The results in Table 8 show that the HIAOA ranks first in the performance of the remaining single-peak functions except F6; however, the average value of the solution is similar to that of the first-ranked SSA in terms of F6. The results in Table 8 are summarized as follows: among the multi-peak functions, the SSA, BKA, AOA, and HIAOA have comparable performances for the SSA on F9, F10, and F11. The SSA gives the best results for the multi-peak functions F22 and F23. The results are presented in Table 8.
Likewise, according to the results in Table 9 we also find that the HIAOA obtains the best results on both F1 to F12. The proposed algorithm performs very well in comparison to the remaining algorithms. The data results show that the proposed algorithm is competitive and the proposed improvement strategy is effective. It is noteworthy that the optimal value of a function is affected by its dimension. Therefore, the optimal values found in different dimensions are not the same, which we need to take into account.
4.1.4. Convergence Analysis
Whether the optimization algorithm can find the global optimal solution in a reasonable time is an important indication of its convergence degree. At the early stage of solving the problem, the HIAOA finds preliminary feasible solutions in the search space as much as possible with the help of the powerful exploration mechanism of the AOA. Since the HIAOA conducts a local search (perturbation variant) in the vicinity of the explored points after each exploration and adopts the greedy mechanism to keep the optimal solution found this time, it does not miss the opportunity to update the globally optimal solution. We select unimodal functions F1 and F3, and multimodal function F8, respectively. When the dimension D is 30, the search history, average fitness, search trajectory curve, and corresponding function graph of the HIAOA are illustrated in Figure 3, Figure 4, and Figure 5, respectively.
Figure 3.
HIAOA search history, trajectory, and average fitness on F1.
Figure 4.
HIAOA search history, trajectory, and average fitness on F3.
Figure 5.
HIAOA search history, trajectory, and average fitness on F8.
The single-peak function is free of peaks and valleys and can be adequately employed to evaluate the local exploitation of the algorithm. As shown in Figure 3 and Figure 4, the local exploitation ability of the HIAOA is competitive, with most particles quickly converging to the global optimum point. The multi-peak test function mainly contains multiple local extreme values and one or more global optimal points, which is helpful for evaluating the algorithm’s global search ability and ability to stay away from local optimal traps. Figure 5 demonstrates that the HIAOA stagnates at the local extremes early on, and quickly jumps out of the local optimum and eventually converges to the global optimum point due to its excellent local escaping ability. This further verifies that the improvement strategy proposed in this paper effectively enhances the performance of the AOA.
4.1.5. Analysis of Significance
Besides evaluating the algorithm’s performance across the previously mentioned dimensions, we also utilized the Wilcoxon rank-sum test to assess its significance. This non-parametric statistical test is used to compare the distributions of two independent samples [53]. The HIAOA is compared with each of the other algorithms pairwise to determine if there is a significant difference between them, based on a preset significance level of = 0.05. When 0.05, it indicates a significant difference in the performance of the two algorithms; otherwise, it suggests there is no significant difference between them. The results of the rank-sum test for the statistical test functions F1–F13 in 30 dimensions and the fixed-dimension functions F14–F23 are listed in Table 9. The symbols + and − indicate that the optimization search results of the HIAOA differ significantly and are not significantly different from those of the comparator algorithms, respectively.
As displayed in Table 10, except for functions F9–F11 where the SSA, BKA, AOA, and HIAOA show no significant difference in optimization results, the p-values for most tested functions are less than 0.05. This indicates that the optimization results of the HIAOA on most of the functions are significantly different from those of the comparator algorithms.
Table 10.
Wilcoxon rank-sum test results.
4.2. HIAOA for Solving Engineering Problems
The proposed algorithm is used to solve three engineering design problems to verify the capability of the HIAOA in solving real-world problems. Each problem is solved by subjecting the HIAOA to the same maximum number of iterations, T = 500, and population size, N = 30, and run independently for 30 times, as in the function test. The obtained results are compared with the solutions provided by other algorithms in the literature. The following subsections demonstrate the comparison of the results of the proposed HIAOA with others.
4.2.1. Pressure Vessel Design Problems
The pressure vessel design problem is a prevalent issue that many researchers have used in their studies to validate the effectiveness of their new optimization algorithms [54]. The problem involves four main variables: shell thickness Ts, head thickness Th, inner radius R, and vessel length L. The objective is to minimize the total cost of designing the pressure vessel, which is an optimization problem, and the specific information related to this problem and the meaning of the constraints represented by the variables is given elsewhere [55].
Objective function:
Decision variables:
Constraints:
Table 11 lists the results of comparisons of the proposed algorithm (HIAOA) with other algorithms proposed in the literature for solving the pressure vessel problem. The results in Table 11 imply that the HIAOA finds almost better results than the comparison algorithms and can find a lower total cost.
Table 11.
Comparison of results of different algorithms for solving pressure vessel design problems.
4.2.2. Welded Beam Design Problems
The main objective of the welded beam design problem is primarily to minimize the overall fabrication cost of the welded beam while satisfying all specified constraints. The problem includes four primary variables: weld height (h), weld length (l), beam height (t), and beam width (b). The specific constraint variables and their meanings in this problem are described elsewhere [59]. The mathematical model is as follows:
Objective function:
Decision variables:
Constraints:
in which
where σmax = 30,000 psi, P = 6000 lb, L = 14 in, E = 30e6 psi, G = 12e6 psi, δmax = 0.25 in, τmax = 13,000 psi.
Table 12 presents the comparative results of applying the HIAOA and other algorithms from the literature to solve the welded beam design problem. The results indicate that the HIAOA achieves superior solutions for the welded beam design problem compared to other optimization algorithms.
Table 12.
Comparison of results of different algorithms for solving the welded beam design problem.
4.2.3. Three-Bar Truss Design Problem
The three-bar truss is usually a simple plane truss structure consisting of three bars forming a triangle. Its design variables usually include the cross-sectional area or size of the bars, and the goal is to minimize the total mass of the three-bar truss. The total mass is expressed as the sum of the masses of each bar, while satisfying stress and geometric constraints. The specific constraint variables and their meanings in this problem can be found elsewhere [61]. This problem is described by the following mathematical model:
Objective function:
Decision variables:
Constraints:
where l = 1000 mm, P = 2 kN/cm2, σ = 2 kN/cm2.
Table 13 lists the comparative results of applying the HIAOA and other algorithms from the literature to solve the three-bar truss design problem. The outcomes demonstrate that the HIAOA can generate superior solutions for this problem compared to other optimization algorithms.
Table 13.
Comparison of results of different algorithms for solving the three-bar truss design problem.
5. Conclusions and Potential Future Research
An HIAOA is proposed to address the drawbacks of AOAs, such as poor exploitation and tendency to fall into local optima. We embed the exploitation mechanism of GWO into an AOA, and after each optimization, the follower mechanism of SSA and Cauchy mutation operation with equal probability are used to perturb it. Finally, the greedy mechanism is used to select the optimal solution.
The proposed HIAOA algorithm was compared with the GWOAOA and AOA using different improvement strategies on 13 benchmark test functions. The experimental results demonstrate that the GWOAOA outperforms the AOA in solving certain optimization problems, indicating the effectiveness of the GWOAOA modification. However, the data also reveal that the HIAOA significantly surpasses both the GWOAOA and AOA in terms of performance and stability. This validates the positive impact of incorporating the SSA mechanism and Cauchy mutation in escaping local optima. Afterwards, the HIAOA is also used to conduct experimental comparisons with seven other intelligent optimization algorithms on 23 benchmark test functions to analyze the competitiveness of the HIAOA in local search and global exploration. Afterwards, the Wilcoxon rank-sum test is employed to estimate the statistical differences between the HIAOA and other algorithms to confirm that the improvement strategy proposed herein represents an improvement on the AOA. The experimental results demonstrate that the HIAOA exhibits superior convergence accuracy and stability, and the convergence curve also verifies that the HIAOA allows faster convergence. Finally, the HIAOA is utilized to address three engineering design problems. The results demonstrate that the HIAOA achieves superior solutions compared to algorithms proposed in the literature for these engineering problems, indicating its potential as a novel and effective method for practical problem-solving.
Although this study attempts to integrate parts of the development and exploration mechanisms from GWO and SSA into the Arithmetic Optimization Algorithm (AOA), the experimental results demonstrate that the proposed improvement strategies effectively enhance the performance of the AOA. However, there are still some limitations. For instance, the HIAOA incorporates additional mechanisms such as GWO, the SSA’s follower mechanism, and Cauchy mutation, which may increase computational complexity. In practical applications, particularly for large-scale problems, this added computational cost could impact the algorithm’s efficiency. Future research could explore ways to reduce the computational overhead while maintaining performance, such as optimizing the algorithm’s implementation or adopting more efficient computational strategies.
Additionally, the performance of HIAOA is sensitive to parameter settings, which may affect the stability and robustness of the algorithm across different problem instances. Further studies should conduct a comprehensive sensitivity analysis of the algorithm’s parameters and explore adaptive parameter-tuning methods to improve its stability and generalization capabilities. Furthermore, while this study evaluated the HIAOA using 23 benchmark functions and several engineering design problems, these tests may not fully cover all real-world scenarios. Future work will expand the experimental scope to assess the HIAOA’s performance in a broader range of application areas and diverse real-world problems to further verify its effectiveness and applicability.
In the present research, we integrate some of the mechanisms of GWO and SSA into the AOA, and the experimental results demonstrate that this enhancement strategy effectively enhances the AOA’s performance. In the subsequent research, the search strategy of arithmetic optimization will continue to be improved and optimized to enhance the stability and balance of the algorithm. Furthermore, based on the fact that the mathematical function gas pedal of AOAs is a simple linear structure, we will explore more effective parameter tuning and self-adaptive strategies, and pull to adjust the focus of the algorithms on exploration and exploitation of algorithms at different stages, to improve the applicability and robustness of the algorithms to different problems. Finally, we will further expand the range of application of the AOA in various fields, such as feature selection, power model parameter optimization, deep learning, and other practical problems, to promote the wider application of the algorithm in practice.
Author Contributions
Conceptualization, Y.Z. and L.X.; Funding acquisition, L.X.; Investigation, Y.Z.; Methodology, Y.Z. and L.X.; Resources, L.X.; Supervision, L.X.; Validation, Y.Z.; Visualization, Y.Z.; Writing—original draft, Y.Z.; Writing—review and editing, Y.Z. and L.X. All authors have read and agreed to the published version of the manuscript.
Funding
This research was funded by the Science and Technology Innovation Team of Shaanxi Province, grant number 2023-CX-TD-07; the Key R&D Program Projects in Shaanxi Province, grant number 2024GH-ZDXM-48; the National Natural Science Foundation of China, grant number 61773120; the Special Projects in Key Fields of Universities in Guangdong, grant number 2021ZDZX1019; and the Natural Science Foundation Project of Hunan Province, grant number 2024JJ5109 and 2024JJ7098.
Data Availability Statement
Data are contained within the article.
Conflicts of Interest
The authors declare no conflicts of interest.
References
- Wu, X.; Feng, Z.; Chen, H.; Qin, Y.; Zheng, S.; Wang, L.; Liu, Y.; Skibniewski, M.J. Intelligent Optimization Framework of near Zero Energy Consumption Building Performance Based on a Hybrid Machine Learning Algorithm. Renew. Sustain. Energy Rev. 2022, 167, 112703. [Google Scholar] [CrossRef]
- Song, Y.; Ou, J.; Pedrycz, W.; Suganthan, P.N.; Wang, X.; Xing, L.; Zhang, Y. Generalized Model and Deep Reinforcement Learning-Based Evolutionary Method for Multitype Satellite Observation Scheduling. IEEE Trans. Syst. Man Cybern. Syst. 2024, 54, 2576–2589. [Google Scholar] [CrossRef]
- Yao, F.; Du, Y.; Li, L.; Xing, L.; Chen, Y. General Modeling and Optimization Technique for Real-World Earth Observation Satellite Scheduling. Front. Eng. Manag. 2023, 10, 695–709. [Google Scholar] [CrossRef]
- Yan, Z.; Yan, J.; Wu, Y.; Cai, S.; Wang, H. A Novel Reinforcement Learning Based Tuna Swarm Optimization Algorithm for Autonomous Underwater Vehicle Path Planning. Math. Comput. Simul. 2023, 209, 55–86. [Google Scholar] [CrossRef]
- Gharehchopogh, F.S. An Improved Harris Hawks Optimization Algorithm with Multi-Strategy for Community Detection in Social Network. J. Bionic Eng. 2023, 20, 1175–1197. [Google Scholar] [CrossRef]
- Teekaraman, Y.; Manoharan, H.; Basha, A.R.; Manoharan, A. Hybrid Optimization Algorithms for Resource Allocation in Heterogeneous Cognitive Radio Networks. Neural Process. Lett. 2023, 55, 3813–3826. [Google Scholar] [CrossRef]
- Wan, M.; Ye, C.; Peng, D. Multi-Period Dynamic Multi-Objective Emergency Material Distribution Model under Uncertain Demand. Eng. Appl. Artif. Intell. 2023, 117, 105530. [Google Scholar] [CrossRef]
- Kumar, P.; Govindaraj, V.; Erturk, V.S.; Nisar, K.S.; Inc, M. Fractional Mathematical Modeling of the Stuxnet Virus Along with an Optimal Control Problem. Ain Shams Eng. J. 2023, 14, 102004. [Google Scholar] [CrossRef]
- Huang, J.; Hu, H. Hybrid Beluga Whale Optimization Algorithm with Multi-Strategy for Functions and Engineering Optimization Problems. J. Big Data 2024, 11, 3. [Google Scholar] [CrossRef]
- Wang, G.-G. Moth Search Algorithm: A Bio-Inspired Metaheuristic Algorithm for Global Optimization Problems. Memetic Comput. 2018, 10, 151–164. [Google Scholar] [CrossRef]
- Shams, M.Y.; El-Kenawy, E.-S.M.; Ibrahim, A.; Elshewey, A.M. A Hybrid Dipper Throated Optimization Algorithm and Particle Swarm Optimization (Dtpso) Model for Hepatocellular Carcinoma (Hcc) Prediction. Biomed. Signal Process. Control 2023, 85, 104908. [Google Scholar] [CrossRef]
- Li, W.; Jing, J.; Chen, Y.; Chen, X.; Moshayedi, A.J. Evolutionary Experience-Driven Particle Swarm Optimization with Dynamic Searching. Complex Syst. Model. Simul. 2023, 3, 307–326. [Google Scholar] [CrossRef]
- Xing, L.-N.; Rohlfshagen, P.; Chen, Y.-W.; Yao, X. A Hybrid Ant Colony Optimization Algorithm for the Extended Capacitated Arc Routing Problem. IEEE Trans. Syst. Man Cybern. Part B (Cybern.) 2011, 41, 1110–1123. [Google Scholar] [CrossRef]
- Beni, G.; Wang, J. Swarm Intelligence in Cellular Robotic Systems. In Robots and Biological Systems: Towards a New Bionics? Springer: Berlin/Heidelberg, Germany, 1993; pp. 703–712. [Google Scholar]
- Kennedy, J.; Eberhart, R. Particle Swarm Optimization. In Proceedings of the ICNN’95-International Conference on Neural Networks, Perth, Australia, 27 November–1 December 1995; Volume 4, pp. 1942–1948. [Google Scholar] [CrossRef]
- Dorigo, M.; Birattari, M.; Stutzle, T. Ant Colony Optimization. IEEE Comput. Intell. Mag. 2006, 1, 28–39. [Google Scholar] [CrossRef]
- Mirjalili, S.; Mirjalili, S.M.; Lewis, A. Grey Wolf Optimizer. Adv. Eng. Softw. 2014, 69, 46–61. [Google Scholar] [CrossRef]
- Seyyedabbasi, A.; Kiani, F. Sand Cat Swarm Optimization: A Nature-Inspired Algorithm to Solve Global Optimization Problems. Eng. Comput. 2023, 39, 2627–2651. [Google Scholar] [CrossRef]
- Abualigah, L.; Yousri, D.; Elaziz, M.A.; Ewees, A.A.; Al-Qaness, M.A.; Gandomi, A.H. Aquila Optimizer: A Novel Meta-Heuristic Optimization Algorithm. Comput. Ind. Eng. 2021, 157, 107250. [Google Scholar] [CrossRef]
- Zhao, S.; Zhang, T.; Ma, S.; Wang, M. Sea-Horse Optimizer: A Novel Nature-Inspired Meta-Heuristic for Global Optimization Problems. Appl. Intell. 2023, 53, 11833–11860. [Google Scholar] [CrossRef]
- Xue, J.; Shen, B. Dung Beetle Optimizer: A New Meta-Heuristic Algorithm for Global Optimization. J. Supercomput. 2023, 79, 7305–7336. [Google Scholar] [CrossRef]
- Abdollahzadeh, B.; Gharehchopogh, F.S.; Mirjalili, S. African Vultures Optimization Algorithm: A New Nature-Inspired Metaheuristic Algorithm for Global Optimization Problems. Comput. Ind. Eng. 2021, 158, 107408. [Google Scholar] [CrossRef]
- Abdel-Basset, M.; Mohamed, R.; Jameel, M.; Abouhawwash, M. Spider Wasp Optimizer: A Novel Meta-Heuristic Optimization Algorithm. Artif. Intell. Rev. 2023, 56, 11675–11738. [Google Scholar] [CrossRef]
- Wang, J.; Wang, W.-C.; Hu, X.-X.; Qiu, L.; Zang, H.-F. Black-Winged Kite Algorithm: A Nature-Inspired Meta-Heuristic for Solving Benchmark Functions and Engineering Problems. Artif. Intell. Rev. 2024, 57, 98. [Google Scholar] [CrossRef]
- Braik, M.; Sheta, A.; Al-Hiary, H. A Novel Meta-Heuristic Search Algorithm for Solving Optimization Problems: Capuchin Search Algorithm. Neural Comput. Appl. 2021, 33, 2515–2547. [Google Scholar] [CrossRef]
- Zhou, S.; Xing, L.; Zheng, X.; Du, N.; Wang, L.; Zhang, Q. A Self-Adaptive Differential Evolution Algorithm for Scheduling a Single Batch-Processing Machine with Arbitrary Job Sizes and Release Times. IEEE Trans. Cybern. 2021, 51, 1430–1442. [Google Scholar] [CrossRef] [PubMed]
- Yi, J.-H.; Xing, L.-N.; Wang, G.-G.; Dong, J.; Vasilakos, A.V.; Alavi, A.H.; Wang, L. Behavior of Crossover Operators in Nsga-Iii for Large-Scale Optimization Problems. Inf. Sci. 2020, 509, 470–487. [Google Scholar] [CrossRef]
- Xing, L.; Rohlfshagen, P.; Chen, Y.; Yao, X. An Evolutionary Approach to the Multidepot Capacitated Arc Routing Problem. IEEE Trans. Evol. Comput. 2010, 14, 356–374. [Google Scholar] [CrossRef]
- Abualigah, L.; Diabat, A.; Mirjalili, S.; Elaziz, M.A.; Gandomi, A.H. The Arithmetic Optimization Algorithm. Comput. Methods Appl. Mech. Eng. 2021, 376, 113609. [Google Scholar] [CrossRef]
- Kaveh, A.; Hamedani, K.B. Improved Arithmetic Optimization Algorithm and Its Application to Discrete Structural Optimization. Structures 2022, 35, 748–764. [Google Scholar] [CrossRef]
- Zheng, R.; Jia, H.; Abualigah, L.; Liu, Q.; Wang, S. An Improved Arithmetic Optimization Algorithm with Forced Switching Mechanism for Global Optimization Problems. Math. Biosci. Eng. 2022, 19, 473–512. [Google Scholar] [CrossRef]
- Issa, M. Enhanced Arithmetic Optimization Algorithm for Parameter Estimation of Pid Controller. Arab. J. Sci. Eng. 2023, 48, 2191–2205. [Google Scholar] [CrossRef]
- Hu, G.; Zhong, J.; Du, B.; Wei, G. An Enhanced Hybrid Arithmetic Optimization Algorithm for Engineering Applications. Comput. Methods Appl. Mech. Eng. 2022, 394, 114901. [Google Scholar] [CrossRef]
- Khatir, S.; Tiachacht, S.; Le Thanh, C.; Ghandourah, E.; Mirjalili, S.; Wahab, M.A. An Improved Artificial Neural Network Using Arithmetic Optimization Algorithm for Damage Assessment in Fgm Composite Plates. Compos. Struct. 2021, 273, 114287. [Google Scholar] [CrossRef]
- Kharrich, M.; Abualigah, L.; Kamel, S.; AbdEl-Sattar, H.; Tostado-Véliz, M. An Improved Arithmetic Optimization Algorithm for Design of a Microgrid with Energy Storage System: Case Study of El Kharga Oasis, Egypt. J. Energy Storage 2022, 51, 104343. [Google Scholar] [CrossRef]
- Dahou, A.; Al-Qaness, M.A.; Elaziz, M.A.; Helmi, A. Human Activity Recognition in Ioht Applications Using Arithmetic Optimization Algorithm and Deep Learning. Measurement 2022, 199, 111445. [Google Scholar] [CrossRef]
- Otair, M.; Abualigah, L.; Tawfiq, S.; Alshinwan, M.; Ezugwu, A.E.; Abu Zitar, R.; Sumari, P. Adapted Arithmetic Optimization Algorithm for Multi-Level Thresholding Image Segmentation: A Case Study of Chest X-Ray Images. Multimed. Tools Appl. 2024, 83, 41051–41081. [Google Scholar] [CrossRef]
- Abualigah, L.; Altalhi, M. A Novel Generalized Normal Distribution Arithmetic Optimization Algorithm for Global Optimization and Data Clustering Problems. J. Ambient. Intell. Humaniz. Comput. 2024, 15, 389–417. [Google Scholar] [CrossRef]
- Barua, S.; Merabet, A. Lévy Arithmetic Algorithm: An Enhanced Metaheuristic Algorithm and Its Application to Engineering Optimization. Expert Syst. Appl. 2024, 241, 122335. [Google Scholar] [CrossRef]
- Ahmadipour, M.; Othman, M.M.; Bo, R.; Javadi, M.S.; Ridha, H.M.; Alrifaey, M. Optimal Power Flow Using a Hybridization Algorithm of Arithmetic Optimization and Aquila Optimizer. Expert Syst. Appl. 2024, 235, 121212. [Google Scholar] [CrossRef]
- Mahajan, S.; Abualigah, L.; Pandit, A.K. Hybrid Arithmetic Optimization Algorithm with Hunger Games Search for Global Optimization. Multimed. Tools Appl. 2022, 81, 28755–28778. [Google Scholar] [CrossRef]
- Aydemir, S.B. A Novel Arithmetic Optimization Algorithm Based on Chaotic Maps for Global Optimization. Evol. Intell. 2023, 16, 981–996. [Google Scholar] [CrossRef]
- Kaveh, A.; Hamedani, K.B. A Hybridization of Growth Optimizer and Improved Arithmetic Optimization Algorithm and Its Application to Discrete Structural Optimization. Comput. Struct. 2024, 303, 107496. [Google Scholar] [CrossRef]
- Yu, X.; Xu, W.; Li, C. Opposition-Based Learning Grey Wolf Optimizer for Global Optimization. Knowl.-Based Syst. 2021, 226, 107139. [Google Scholar] [CrossRef]
- Xue, J.; Shen, B. A Novel Swarm Intelligence Optimization Approach: Sparrow Search Algorithm. Syst. Sci. Control. Eng. 2020, 8, 22–34. [Google Scholar] [CrossRef]
- Li, K.; Li, S.; Huang, Z.; Zhang, M.; Xu, Z. Grey Wolf Optimization Algorithm Based on Cauchy-Gaussian Mutation and Improved Search Strategy. Sci. Rep. 2022, 12, 18961. [Google Scholar] [CrossRef]
- Shan, W.; He, X.; Liu, H.; Heidari, A.A.; Wang, M.; Cai, Z.; Chen, H. Cauchy Mutation Boosted Harris Hawk Algorithm: Optimal Performance Design and Engineering Applications. J. Comput. Des. Eng. 2023, 10, 503–526. [Google Scholar] [CrossRef]
- Salgotra, R.; Singh, U. Application of Mutation Operators to Flower Pollination Algorithm. Expert Syst. Appl. 2017, 79, 112–129. [Google Scholar] [CrossRef]
- Zhang, X.; Xu, Y.; Yu, C.; Heidari, A.A.; Li, S.; Chen, H.; Li, C. Gaussian Mutational Chaotic Fruit Fly-Built Optimization and Feature Selection. Expert Syst. Appl. 2020, 141, 112976. [Google Scholar] [CrossRef]
- Sapre, S.; Mini, S. Opposition-Based Moth Flame Optimization with Cauchy Mutation and Evolutionary Boundary Constraint Handling for Global Optimization. Soft Comput. 2019, 23, 6023–6041. [Google Scholar] [CrossRef]
- Hamad, R.K.; Rashid, T.A. Goose Algorithm: A Powerful Optimization Tool for Real-World Engineering Challenges and Beyond. Evol. Syst. 2024, 15, 1249–1274. [Google Scholar] [CrossRef]
- Suganthan, P.N.; Hansen, N.; Liang, J.J.; Deb, K.; Chen, Y.P.; Auger, A.; Tiwari, S. Problem Definitions and Evaluation Criteria for the Cec 2005 Special Session on Real-Parameter Optimization. Nat. Comput. 2005, 341–357, 341–357. [Google Scholar]
- Noroozi, M.; Mohammadi, H.; Efatinasab, E.; Lashgari, A.; Eslami, M.; Khan, B. Golden Search Optimization Algorithm. IEEE Access 2022, 10, 37515–37532. [Google Scholar] [CrossRef]
- Wang, H.; Li, C.; Liu, Y.; Zeng, S. A Hybrid Particle Swarm Algorithm with Cauchy Mutation. In Proceedings of the 2007 IEEE Swarm Intelligence Symposium, Honolulu, HI, USA, 1–5 April 2007; pp. 356–360. [Google Scholar] [CrossRef]
- Che, Y.; He, D. An Enhanced Seagull Optimization Algorithm for Solving Engineering Optimization Problems. Appl. Intell. 2022, 52, 13043–13081. [Google Scholar] [CrossRef]
- Li, S.; Chen, H.; Wang, M.; Heidari, A.A.; Mirjalili, S. Slime Mould Algorithm: A New Method for Stochastic Optimization. Future Gener. Comput. Syst. 2020, 111, 300–323. [Google Scholar] [CrossRef]
- Mirjalili, S.; Lewis, A. The Whale Optimization Algorithm. Adv. Eng. Softw. 2016, 95, 51–67. [Google Scholar] [CrossRef]
- Zhao, W.; Wang, L.; Zhang, Z. Artificial Ecosystem-Based Optimization: A Novel Nature-Inspired Meta-Heuristic Algorithm. Neural Comput. Appl. 2020, 32, 9383–9425. [Google Scholar] [CrossRef]
- Yildiz, A.R. Comparison of Evolutionary-Based Optimization Algorithms for Structural Design Optimization. Eng. Appl. Artif. Intell. 2013, 26, 327–333. [Google Scholar] [CrossRef]
- Faramarzi, A.; Heidarinejad, M.; Mirjalili, S.; Gandomi, A.H. Marine Predators Algorithm: A Nature-Inspired Metaheuristic. Expert Syst. Appl. 2020, 152, 113377. [Google Scholar] [CrossRef]
- Yildirim, A.E.; Karci, A. Application of Three Bar Truss Problem among Engineering Design Optimization Problems Using Artificial Atom Algorithm. In Proceedings of the 2018 International Conference on Artificial Intelligence and Data Processing (IDAP), Malatya, Turkey, 28–30 September 2018; pp. 1–5. [Google Scholar] [CrossRef]
- Mirjalili, S. Moth-Flame Optimization Algorithm: A Novel Nature-Inspired Heuristic Paradigm. Knowl.-Based Syst. 2015, 89, 228–249. [Google Scholar] [CrossRef]
- Saremi, S.; Mirjalili, S.; Lewis, A. Grasshopper Optimisation Algorithm: Theory and Application. Adv. Eng. Softw. 2017, 105, 30–47. [Google Scholar] [CrossRef]
- Bhargava, V.; Fateen, S.; Bonilla-Petriciolet, A. Cuckoo Search: A New Nature-Inspired Optimization Method for Phase Equilibrium Calculations. Fluid Phase Equilibria 2013, 337, 191–200. [Google Scholar] [CrossRef]
- Mirjalili, S.; Mirjalili, S.M.; Hatamlou, A. Multi-Verse Optimizer: A Nature-Inspired Algorithm for Global Optimization. Neural Comput. Appl. 2016, 27, 495–513. [Google Scholar] [CrossRef]
- Sadollah, A.; Bahreininejad, A.; Eskandar, H.; Hamdi, M. Mine Blast Algorithm: A New Population Based Algorithm for Solving Constrained Engineering Optimization Problems. Appl. Soft Comput. 2013, 13, 2592–2612. [Google Scholar] [CrossRef]
Disclaimer/Publisher’s Note: The statements, opinions and data contained in all publications are solely those of the individual author(s) and contributor(s) and not of MDPI and/or the editor(s). MDPI and/or the editor(s) disclaim responsibility for any injury to people or property resulting from any ideas, methods, instructions or products referred to in the content. |
© 2024 by the authors. Licensee MDPI, Basel, Switzerland. This article is an open access article distributed under the terms and conditions of the Creative Commons Attribution (CC BY) license (https://creativecommons.org/licenses/by/4.0/).




