Abstract
Inclusive internal resources moderate teachers’ mental health and predict teachers’ inclusive practices. Therefore, it is important to enhance inclusive internal resources during the beginning of initial teaching experiences. Applying the job demands–resources (JD-R) theory to explain strain and the theory of planned behavior to elucidate behavior, it can be assumed that teachers’ inclusive resources lead to a reduction in negative strain, an increase in positive strain and efficient (intended) inclusive practices as occupational outcomes. However, there is a lack of scientific evidence to support this assumption among pre-service teachers. To ensure that student teachers had teaching experiences in inclusive settings, the present study was conducted after pre-service teachers’ final teaching practicum in the university phase of teacher education. A total of 294 pre-service elementary school teachers from one university in Germany participated. Structural equation models suggested that inclusive self-efficacy expectations and attitudes towards inclusion predicted students intended inclusive practices, but so did professional engagement as a positive strain. While professional engagement only correlated with inclusive self-efficacy expectations, the self-perceived stress intensity of a challenging student as negative strain negatively correlated with inclusive self-efficacy expectations and personal resistance.
1. Introduction
Dealing successfully with the diverse needs of students while maintaining good health is a central demand for teachers, thus requiring resources. The study of these resources in the context of inclusive education is receiving increasing international intention [1,2,3,4,5]. Internal inclusive resources, such as inclusive teachers’ self-efficacy expectations, attitudes toward inclusion and self-regulation skills, are essential for teachers’ strain [1,2,6] and teachers’ planned and actual behavior in inclusive settings [7,8,9]. In order to prepare teachers for inclusive demands and inclusive teaching, and thus design preventive training, it is crucial to address health- and teaching-relevant resources during the university phase of teacher education. However, there is currently little empirical evidence on the extent to which inclusive teacher self-efficacy expectations, attitudes toward inclusion and self-regulation skills have an impact on the personal strain and intended inclusive practices among pre-service teachers. The present study aims to address this gap by modeling inclusive teacher self-efficacy expectations, attitudes toward inclusions and self-regulation skills as internal inclusive resources of pre-service teachers and linking them to personal strain and intended inclusive practices.
2. Theoretical and Empirical Background
The relationship between resources, demands, strain and occupational outcomes is commonly explained and tested within the leading framework of the job demands–resources model (JDRM) [10,11,12]. The JDRM distinguishes between demands and resources [10,11,12]. In this context, demands are not inherently negative [12,13] but can become subjective stressors as a result of an individual evaluation process, leading to negative strain, such as emotional exhaustion [12]. Resources moderate the influence of demands on strain, thus buffering negative strain and promoting positive strain, e.g., engagement [10,11]. Furthermore, both negative and positive strain [11] promote occupational outcomes [11,12]. While this area of research is largely underexplored in the teaching profession [11], studies with teachers nevertheless suggest links between personal strain and teacher behavior [14,15].
The job demands–resources model has been applied to teachers in general [16] and, in part, to teachers working with children with special educational needs in inclusive settings [3,4,5]. However, research on the applicability of the JDRM to pre-service teachers is currently limited. While many studies with student teachers use the adapted study demands–resources model [17,18] to refer to general study conditions [19], Römer et al. [20] adapted the JDRM for student teachers in the practicum semester. However, there is a lack of empirical evidence on how the JDRM applies to student teachers with diverse teaching experiences in inclusive settings.
This study applies a broad understanding of inclusive education. In contrast to a narrow understanding that focuses only on including children with special educational needs in regular classrooms [21,22,23], a broad understanding of inclusive education encompasses the equitable treatment of all students regardless of specific heterogeneity markers [21]. Consequently, teachers in regular classes engage with students with different heterogeneity markers such as gender, migrant background, race, class or (dis)ability [24]. For the most part, students have more than one heterogeneity marker and show complex patterns of characteristics [24]. A broader understanding of inclusion encompasses this idea and acknowledges that teachers engage with the diverse needs of all students and include all children, irrespective of specific characteristics of heterogeneity [21,22,24].
For the present study, I formulated a heuristic inclusion-specific model (Figure 1) for pre-service teachers with teaching experience. This heuristic model adopts the central assumptions of the JDRM regarding the interrelationships between demands, resources, strain and occupational outcomes. Specifically, the model proposes that student teachers’ inclusive internal resources moderate the impact of inclusive demands on strain, thereby buffering negative and facilitating positive strain. Strain, in turn, may have direct professional consequences in inclusive settings. Since professional outcomes take the form of behaviors or actions in the classroom [11], this study additionally relies on the theory of planned behavior as a theoretical framework [25,26] for the group of pre-service teachers. According to this theory, the intention to perform a behavior precedes the actual behavior. This intention is considered to be a particularly important behavioral variable [27] and is dependent on attitudes towards the behavior, subjective norms and perceived behavioral control (i.e., self-efficacy expectations) [25,26]. Therefore, the heuristic model further posits a direct effect of internal inclusive resources on the intended behavior of student teachers.
Figure 1.
Heuristic model of the present study (adapted from [10,11,26]).
The specification and assumptions of the heuristic model, including its constructs and interrelationships, will be further explained in the following sections according to the theoretical logic of the heuristic model. First, the constructs and interrelationships of the model will be established using selected research on teachers, as there is already a large body of research on teachers compared to the group of student teachers. Then, the state of research on student teachers is reviewed in order to identify the specific desiderata for this group.
2.1. Inclusive Demands and Strain of (Beginning) Teachers
Inclusive demands can be defined as inclusion-related tasks [3], which may encompass a variety of aspects, such as diagnostics, individualized support, the adaptation of teaching strategies, differentiation measures and collaboration in multi-professional teams [4,28]. In general, this implies that dealing with a heterogeneity of students and addressing the needs of all diverse learners is an overarching inclusive demand, which is, therefore, a key focus of this study. International and German studies focusing on the demands of teachers have shown that dealing with a heterogeneity of students and children with diverse needs can lead to negative strain [1,29,30,31]. According to a study carried out by Martschinke et al. [32], German primary school teachers not only describe special educational needs as a challenging characteristic of students, but also refer to problematic family backgrounds, social–emotional problems, disruptive classroom behavior and children’s learning and achievement problems as challenging student characteristics. It is noteworthy that the children identified as having these challenging characteristics were often described as exhibiting multiple challenging characteristics, rather than a single one, in the study. Other German and international studies have shown that the behavior and number of children with behavioral problems and learning and performance difficulties can be associated with negative strain [1,29,31]. Martschinke et al. [32] also found a moderate correlation between the self-perceived stress intensity of a challenging student and a teacher’s general well-being. Empirical evidence from studies on student teachers and beginning teachers during their second practical phase of teacher education in Germany highlights similar findings. Specifically, the diverse learning needs of students, challenging student behavior, the motivations of diverse students and dealing with heterogeneity in a class [33,34,35,36] are perceived as demands and potential sources of strain. Additionally, within a narrow understanding of inclusive settings, student teachers anticipate teaching children with challenging behaviors and intellectual disabilities as an inclusive demand [37,38].
2.2. Inclusive Internal Resources and Strain of (Beginning) Teachers
In addition to the associations between inclusive demands and strain, the heuristic model of the present study (Figure 1) posits the moderating role of inclusive internal resources in the development of strain. Internal resources are cognitively represented, diagnosable, and linked to specific activities [11]. Essentially, internal resources encompass different facets of professional competence [2,39], namely professional knowledge, motivational orientations, beliefs and values and self-regulation skills. The importance of motivational orientations, beliefs and values, and self-regulation skills, both in general and in inclusive settings, will be discussed in the following sections in terms of strain.
Empirical studies conducted with teachers, trainee teachers and student teachers have shown that teachers’ self-efficacy expectations, often measured as motivational orientations in professional competence models [39], have a weakening effect on negative strain and a strengthening effect on positive strain [16,20,36,40,41,42]. In educational settings, teachers’ self-efficacy refers to teachers’ beliefs in their own abilities to cope with new or challenging demands, organize students’ learning and influence student outcomes [43,44,45,46]. Peperkorn et al. [4] examined the importance of general self-efficacy expectations in inclusive settings among teachers and found that they had a small moderating effect on negative strain and were positively correlated with job satisfaction. However, since self-efficacy expectations are often domain-specific [16], inclusive self-efficacy expectations need to be addressed. For teaching heterogeneous learning groups, situation-specific self-efficacy expectations are particularly important [47] as they enable teachers to adapt teaching practices to individual needs and the needs of all students [2,37]. Overall, studies on inclusive self-efficacy expectations point to their moderating effect among teachers in inclusive settings within a narrow understanding of inclusion [1,5]. Although there are only a few studies on the interrelationships between inclusive self-efficacy expectations and strain among elementary school student teachers, inclusive self-efficacy expectations in practicum have been related to positive strain satisfaction with career choice [36]. Additionally, inclusive self-efficacy expectations tend to be positive among student teachers [37,48,49].
Teachers’ attitudes toward inclusion represent another important resource in inclusive settings among teachers [2,6]. According to Montano and Kasprzyk [50], attitudes are formed based on an individual’s beliefs about the outcomes or attributes of performing a behavior, which are weighted by their evaluations of those outcomes or attributes. In the context of inclusive education, teachers’ attitudes toward inclusion specifically relate to their individual evaluation of whether to approve or disapprove of teaching diverse students [51]. In the context of professional competence, attitudes are characterized as beliefs and values [39]. A preliminary study conducted with student teachers during their student teaching practicum revealed that attitudes towards inclusion were the sole predictor of emotional exhaustion, while inclusive self-efficacy expectations were not [36]. Overall, student teachers tend to have neutral-to-positive attitudes towards inclusion within a narrow understanding [37,48]; however, they also express concerns, especially when faced with behavioral difficulties [37]. Similarly, implementing inclusion may raise concerns, particularly among elementary teacher students [52]. Nevertheless, research examining student teachers’ attitudes toward inclusion in terms of a broad understanding of inclusion is rare [23].
In addition, self-regulation skills [39] are crucial for coping with demands in inclusive settings [1,2,39,53]. In this context, the term personal resistance refers to an individual’s ability to disengage from vocational concerns [54] (p. 152). According to Schaarschmidt [55], personal resistance is represented by the ability to distance oneself, the tendency to persevere in the face of failure, proactive problem-solving and inner calm and balance. Inclusive settings require teachers to have self-regulation skills, which they perceive to be relevant and helpful, both in general [1] and when dealing with challenging students and situations [2]. No studies known to the author have specifically examined the role of self-regulation skills among pre-service teachers in inclusive settings; however, the importance of this resource for pre-service teachers and trainee teachers can be inferred from studies that lack a specific reference to inclusion. For example, an intervention study conducted by Beuchel et al. [56] showed that mindfulness training for trainee teachers is beneficial for managing classroom disruptions.
2.3. Indented Inclusive Practices as Occupational Outcome
Inclusive demands, inclusive resources and strain also have consequences for teachers’ occupational behaviors and instruction [11]. Currently, international and national studies have shown that negative strain can lead to less student-centered teaching behavior [14], an increase in undisciplined student behavior, an unfavorable classroom climate [57] and low teaching quality [15]. However, there is a lack of research on the effects of strain in inclusive settings.
When dealing with diverse learners, it is crucial to implement inclusive practices that focus on adapting teaching and learning activities to the strengths of all students [58]. Arguably, strain can also positively or negatively affect inclusive practices. The current research landscape provides various definitions and conceptualizations of inclusive practices [9,28,59]. For instance, Finkelstein et al. [59] use the term inclusive practices to refer to teacher actions and behaviors that enable children to learn together in the classroom, regardless of their specific heterogeneity characteristics. The authors further categorize inclusive practices into five observable aspects, including teamwork and collaboration, determining progress, instructional support, organizational practices and social, emotional and behavioral support. Lindner and Schwab [28], on the other hand, describe differentiation and individualization as inclusive practices related to these five dimensions. Differentiation and individualization are, in turn, characterized by collaboration and co-teaching, grouping, modification (e.g., content, instruction), individual motivation and feedback and personnel support of students [60]. In addition, inclusive practices aim to promote the participation and equal treatment of all children [61]. For the purposes of this study, I define inclusive practices as practices that differentiate and individualize learning based on individual student needs in a field of tension between the needs of each child and the shared learning of all children. The aspects of collaboration and teamwork are not included in this definition.
In general, attitudes towards inclusion and inclusive self-efficacy expectations are two factors that can explain both teachers’ intentions to use inclusive practices and their actual use by teachers. However, the explanatory contribution of these variables varies and is partly divergent. In a quantitative questionnaire study, Hellmich et al. [7] found that attitudes toward inclusion and inclusive self-efficacy expectations predicted the intention to include a child with learning difficulties. In contrast, Knauder and Koschmieder [8] found that only attitudes toward supporting children individually predicted teachers’ intentions to use inclusive practices. A similar picture emerges when considering the self-reported actual use of inclusive practices. For example, Schwab and Alnahdi [9] showed that only inclusive teachers’ self-efficacy expectations, not their attitudes towards inclusion, explained the use of inclusive practices. Conversely, Hellmich et al. [7] found that only attitudes toward inclusion explained self-reported daily behaviors in inclusive elementary schools.
Currently, intended inclusive practices among pre-service teachers are relatively under-researched. Knigge and Rotter [62] discovered that student teachers with high self-efficacy expectations tended to plan student-centered lessons, while those with low self-efficacy expectations focused more on instructional lessons that emphasized teaching the material. However, attitudes toward inclusion did not play a significant role in lesson planning. In an international study of student teachers from Australia, India, Canada and Hong Kong, Sharma et al. [27] demonstrated that inclusive self-efficacy expectations and attitudes toward inclusion could predict students’ intended inclusive practices. Among these factors, inclusive self-efficacy expectations had the most significant explanatory power for students’ intended inclusive practices.
3. Research Gap and Research Questions
Inclusive demands and inclusive internal resources can positively or negatively affect personal strain and impact professional outcomes for teachers. Research suggests that inclusive demands may include coping with the heterogeneity of students and diverse students’ needs. Promising internal inclusive resources for coping with these demands include self-efficacy expectations, attitudes towards inclusion and personal resistance, with varying degrees of importance. Most current studies focus on personal strain, with little research on the professional outcomes of strain in inclusive settings. Thus, there is a lack of research on how intended or actual inclusive practices may be affected by personal strain. Both self-efficacy expectations and attitudes towards inclusion play a crucial role in the development of strain and the intention to use inclusive practices. Furthermore, the majority of both international and national studies on demands and resources use a narrow understanding of inclusion, focusing on the challenge of including children with disabilities. However, an examination of relations within a broader understanding of inclusion, which involves the challenge of addressing the needs of all students irrespective of any specific markers of heterogeneity, is currently lacking. Moreover, existing research on the JDRM has chiefly relied on teachers’ data, neglecting student teachers. Although student teachers work in a protected environment [40], they still gain experience with inclusive demands, report personal strain and plan and use inclusive practices during and at the end of the practical phases of their studies [27,36]. In addition, research suggests that pre-service teachers already have inclusive resources, which moderate the relationship between demands and strain in preliminary studies with teachers and initial studies with student teachers. Thus, testing the assumptions of the JDRM makes sense for the future design of preventive training.
For the purposes of this study, the heuristic model (see Figure 1) is specified, along with these desiderate and previous research with teachers and student teachers (see Figure 2). Dealing with the heterogeneity of learners and meeting the needs of diverse students is considered a crucial inclusive demand (c.f. Section 2.1). However, the study does not survey the frequency of occurrence of this demand. Therefore, to assess the negative consequences of this demand in forms of strain, I use pre-service teachers’ self-reported stress levels when dealing with challenging students, following the work of Martschinke et al. [32]. The following hypotheses assume the direct effects of internal inclusive resources (inclusive self-efficacy expectations, attitudes towards inclusion, personal resistance) on personal negative (self-perceived stress intensity of a challenging student) and positive (professional engagement) strain and occupational outcomes (intended inclusive practice) in pre-service teachers. In addition, the study examines the mediating effects of personal strain on intended inclusive practices.
Figure 2.
Specified heuristic model of the study. Variables and correlations that were not considered are shaded in grey.
- The internal resources’ inclusive self-efficacy expectations, attitudes towards inclusion and personal resistance have a significant direct effect on student teachers’ intended inclusive practices.
- (a) The internal resources’ inclusive self-efficacy expectations, attitudes towards inclusion and personal resistance have a significant direct effect on the negative strain of the self-perceived stress intensity of a challenging student. (b) The effect of internal resources on intended inclusive practices is mediated significantly by the self-perceived stress intensity of a challenging student.
- (a) The internal resources’ inclusive self-efficacy expectations, attitudes towards inclusion and personal resistance have a significant direct effect on the positive strain of professional engagement. (b) The effect of internal resources on intended inclusive practices is significantly mediated by professional engagement.
4. Materials and Methods
4.1. Sample and Design
The sample consisted of 294 elementary school student teachers (nfemale = 249; nmale = 45) from a Bavarian university. Student teachers participated in this cross-sectional study in February 2021 and 2022. To ensure that the sample had initial practical experience, the student teachers participated in the online survey after the last practical phase of their studies. During practical phases, student teachers in Bavaria observe an experienced teacher and conduct lessons on their own. At the time of the survey, the student teachers were, on average, in their seventh and, therefore, last semester of study (M = 6.88, Min = 3, Max = 12, SD = 0.38) and were, on average, 24 years old (M = 24.24, Min = 21, Max = 48, SD = 4.26).
4.2. Measures
The questionnaire included established instruments as well as newly developed scales and items. However, within the established instruments, not all of the items were utilized. Table 1 provides an overview of the scales that were employed.
Table 1.
Overview of the scales.
4.2.1. Independent Variables: Internal Inclusive Resources
To measure inclusive self-efficacy expectations related to teaching in heterogeneous learning groups, the study used nine items selected from the German IHSA survey instrument [47]. The selected items related to teaching in a group that includes students with learning and achievement problems as well as behavioral problems. Attitudes toward inclusion were assessed using selected subscales of the German KIESEL scale [48]. The scale consisted of nine items, linguistically adapted to a broad understanding of inclusion [2]. Personal resistance was explored with six items, including the ability to distance oneself and the tendency to resign in the face of failure, derived from the German AVEM questionnaire [53]. The scale was linguistically adapted to refer to challenging students. All the scales employed a four-point Likert format (1: strongly agree, 4: strongly disagree) and showed good reliability values (Cronbach’s α ranging between 0.79 and 0.83).
4.2.2. Mediating Variables: Negative and Positive Strain
The study assumes that dealing with the heterogeneity of students and dealing with children with diverse needs is an inclusive demand, which can lead to an increased self-perceived stress intensity due to a challenging student [32]. To measure this negative strain in a standardized way among student teachers, the study employed a newly developed scale using case vignettes. The case vignettes represented one key aspect and other complementary aspects of challenging students identified by Martschinke et al. [32] (cf. Section 2.1). Specifically, the present study focuses on case vignettes, where learning and achievement problems, as well as behavioral problems (cf. Table 2), were the key characteristics of a challenging student. However, the used case vignettes included multiple challenging characteristics of a student, such as problems with the German language. The scale included eight items in a four-point Likert scale format (1: strongly disagree to 4: strongly agree) to assess pre-service teachers’ anticipated self-perceived intensity when expecting the student to be in their class and in different classroom situations.
Table 2.
Case vignettes for children with learning and achievement problems and behavioral problems.
Positive strain was assessed in terms of professional engagement, which is defined as a person’s willingness to invest resources [54] (p. 153). The scale consisted of five items from the German AVEM instrument [53]. The items were minimally adapted and used a four-point Likert scale (1: strongly disagree to 4: strongly agree). The scale showed acceptable reliability, with a Cronbach’s alpha of 0.77.
4.2.3. Dependent Variables: Occupational Outcome
To assess intended inclusive practices, 19 items were initially developed based on the German translation of the IPOCS scale [63] and Görel‘s [64] dealing with heterogeneity scale. Scales measuring the quality characteristics of effective teaching also formed theoretical anchor points, with a focus on adaptively dealing with heterogeneity and diversity [65,66]. Test–theoretic item analyses led to the exclusion of three items. Subsequent EFA excluded two additional items due to insufficient factor loadings. Finally, two items were excluded due to their content, resulting in a final set of twelve items for the intended inclusive practice scale for further analyses. The items were rated on a four-point Likert scale (1: strongly disagree to 4: strongly agree) and covered the planning and design of strength-oriented, differentiating, and individualized instruction for individual children as well as for all children (α = 0.91).
4.3. Data Analysis
The hypotheses were tested using two structural equation models (SEM) in Mplus (version 8). In all models, internal inclusive resources were used as independent variables and the intended inclusive practices were set as the dependent variable. The first model solely tested the direct effects of internal inclusive resources on intended inclusive practices. To determine whether the direct effects of the internal resources persist in the presence of positive and negative strain, the second model adds these variables as mediators. In this second model, the direct effects were tested first, followed by the mediated effects. Due to the small sample size, item parceling was used, with two to three item parcels being formed per construct, following the approach of Little et al. [67,68]. Exploratory factor analyses were conducted to examine the uni- or multi-dimensional factor structure of the constructs. The scales of intended inclusive practices, attitudes toward inclusion and professional engagement showed a unidimensional structure. Therefore, the balancing approach for parcel-building was used [68]. The scales of self-efficacy expectation in heterogeneous groups, personal resistance and the self-perceived stress intensity of a challenging student showed a multidimensional structure. As a result, the Domain-representative Approach [67,68] was used. Several fit indices were used to evaluate the models, including means square error of approximation (RMSEA), comparative fit index (CFI), Tucker–Lewis index (TLI) and standardized root mean square residual (SRMS). Chi-squared test specifications were calculated but are omitted for interpretation due to their tendency to yield significant results in small samples, even when other model fit indices suggest otherwise [69,70].
Less than 5% of the data were missing, and a missing data analysis conducted based on the work of Little [71] indicated that the missing values were randomly missing (Little’s MCAR test: χ2 = 485.39, df = 479, p = 0.41). Full-information maximum likelihood was used to estimate the missing data. In addition, since the assumptions of normal distribution were violated, robust standard error (MLR) was used.
5. Results
5.1. Descriptive Statistics
Table 3 reports the descriptive results, while Table 4 indicates the correlations between the observed variables. The data indicate that students hold positive self-efficacy expectations in heterogeneous groups and have favorable attitudes toward inclusion. However, student teachers’ personal resistance is only slightly above the theoretical mean of the scale. The self-perceived stress intensity of a challenging student as an indicator of negative strain is less pronounced. Professional engagement as an indicator of positive strain is favorably pronounced. In terms of intended inclusive practices, student teachers report a strong intention to use a high level of inclusive practices in their classrooms.
Table 3.
Means, minimum, maximum and standard deviations.
Table 4.
Pearson correlations among variables.
Inclusive self-efficacy expectations and attitudes toward inclusion significantly positively correlate with intended inclusive practices. There is no significant correlation between personal resistance and intended inclusive practices. While the self-perceived stress intensity of a challenging student correlates negatively, professional engagement correlates positively with intended inclusive practices. All internal resources show a negative correlation with the self-perceived stress intensity of a challenging student. Furthermore, inclusive self-efficacy expectations and attitudes toward inclusion correlate with professional engagement; however, no significant relationship is found between personal resistance and professional engagement.
5.2. Model Results
The first model (Figure 3) assumes, according to the first hypothesis, that the internal resources self-efficacy expectations in heterogeneous groups, attitudes toward inclusion and personal resistance predict intended inclusive practices. The fit statistics of model 1 (χ2 (48) = 66.79, p ≤ 0.05, RMSEA = 0.04, CFI = 0.99, TLI = 0.98, SRMR = 0.04) are acceptable [69,70]. Only the resources’ self-efficacy expectations in heterogeneous groups (β = 0.25, p ≤ 0.01) and inclusive attitudes (β = 0.33, p ≤ 0.001) correlate with intended inclusive practices. Together, they explain 22% of the variance in intended inclusive practices. Contrary to the theoretical assumption, the path between personal resistance and intended inclusive practices is not significant.
Figure 3.
Model 1 with direct effects of internal resources on intended inclusive practice. Note: Non-significant paths (p > 0.05) are represented with dotted lines. ** p ≤ 0.01 *** p ≤ 0.001.
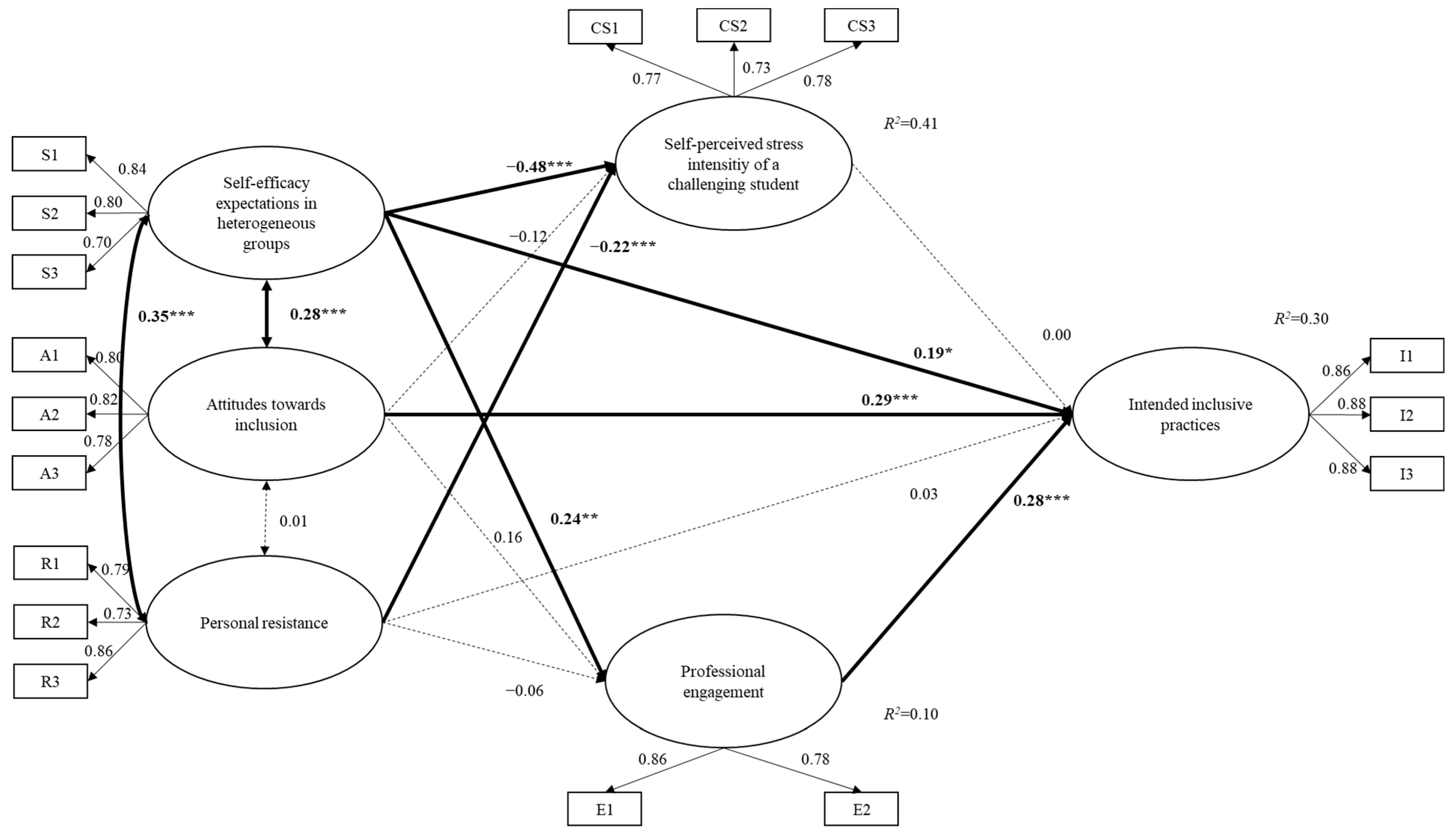
Model 2 (Figure 4) tests hypotheses 2 and 3. Compared to model 1, the fit statistics of model 2 decrease slightly (χ2 (105) = 159.13, p ≤ 0.001, RMSEA = 0.04, CFI = 0.98, TLI = 0.97, SRMR = 0.04). The internal resources’ self-efficacy expectations in heterogeneous groups (β = −0.48, p ≤ 0.001) and personal resistance (β = −0.22, p ≤ 0.001) explain 41% of the variance in the self-perceived stress intensity of a challenging student. However, attitudes toward inclusion are not predictive (Hypothesis 2a). Contrary to the Pearson correlations between the variables (Table 4), the path between the self-perceived stress intensity of a challenging student and intended inclusive practices was not significant. Furthermore, there was no indirect effect of self-efficacy expectations (β = −0.00, p = 0.96), attitudes toward inclusion (β = 0.00, p = 0.96) or personal resistance (β = −0.00, p = 0.96) on intended inclusive practices through the self-perceived stress intensity of a challenging student. In this case, the mediation assumption (Hypothesis 2b) is rejected. Furthermore, model 2 tests the direct effects of inclusive self-efficacy expectations, attitudes towards inclusion and personal resistance on professional engagement (Hypothesis 3a) and the indirect effects of these internal resources on intended inclusive practices through professional engagement (Hypothesis 3b). While the path between self-efficacy expectations in heterogeneous groups and professional engagement is significant (β = 0.24, p ≤ 0.01), the paths between attitudes towards inclusion, as well as personal resistance and professional engagement, are not significant (Hypothesis 3a). There is no indirect effect of attitudes towards inclusion (β = 0.04, p = 0.11) or personal resistance (β = −0.02, p = 0.44) on intended inclusive practices through professional engagement. However, a significant, but not substantial, indirect effect of self-efficacy expectations in heterogeneous groups (β = 0.07, p ≤ 0.01) on intended inclusive practices through professional engagement is found, demonstrating a partial mediation between these variables (Hypothesis 3b). Although the direct effect between all internal resources on intended inclusive practices from model 1 is maintained in model 2, the effect of self-efficacy expectations in heterogeneous groups and attitudes decreases. However, model 2 explains a higher proportion of the variance in intended inclusive practices (R2 = 0.30). Thus, in model 2, self-efficacy expectations in heterogeneous groups (β = 0.19, p ≤ 0.05), attitudes towards inclusion (β = 0.29, p ≤ 0.001) and professional engagement (β = 0.28, p ≤ 0.001) are predictive of student teachers’ intended inclusive practices.
Figure 4.
Model 2 with (a) direct effect of internal resources on self-perceived stress intensity of a challenging student as negative strain and professional engagement and (b) stress intensity of a challenging student and professional engagement as mediator. Note: Non-significant paths (p > 0.05) are represented with dotted lines. * p ≤ 0.05 ** p ≤ 0.01 *** p ≤ 0.001.
6. Summary and Discussion
The present study aimed to examine the importance of internal inclusive resources in relation to positive and negative strain and the professional outcomes of intending to use inclusive practices among student teachers. Therefore, the study utilized a heuristic model (cf. Figure 1 and Figure 2) that integrated two theoretical perspectives: the JD-R theory [10] and the theory of planned behavior [25,26].
As per Hypothesis 1, significant predictors of intended inclusive practices among student teachers included attitudes toward inclusion and inclusive self-efficacy expectations. These findings complement initial research findings among student teachers, suggesting that inclusive self-efficacy expectations, in particular, are predictive of intended inclusive practices [27,62]. The results further indicated that attitudes toward inclusion slightly prove to be an even stronger predictor than inclusive self-efficacy expectations for the intention to differentiate and individualize learning based on students’ individual needs. This is interesting because it is partially in line with existing research on teachers’ intention to support children individually [8]. Thus, teacher education should not focus solely on the promotion of inclusive self-efficacy expectations but should also address attitudes toward inclusion to support student teachers’ intention to individualize and differentiate their teaching in the future. Although personal resistance was included in the prediction of intended inclusive practices, the results did not show any significant associations. This may be due to the cross-sectional design of the study. For example, Beuchel et al. [56] demonstrated that mindfulness training for trainee teachers only had a positive impact on teaching in the long term. Mindfulness skills can aid cognitive and emotional distancing from occupational concerns, including personal resistance [56]. Therefore, longitudinal data should be used to explore whether personal resistance during the university phase of teacher education can predict future (intended) inclusive practices. However, this result is consistent with the theory of planned behavior [25,26], which does not include self-regulation skills as an explanatory variable. Once the mediating variables were added to the model (Model 2), the direct effects of attitudes toward inclusion and inclusive self-efficacy expectations on intended inclusive practices were reduced but remained statistically significant. This finding provides additional support for Hypothesis 1 and the theoretical integration of JD-R theory and the theory of planned behavior insofar as student teachers’ perception of attitudes and self-efficacy expectations continue to have a direct impact on their intention, even with the inclusion of strain.
Furthermore, this study contributes to the explanation of strain experienced by student teachers within a broader framework of inclusion. Specifically, the study emphasizes the importance of personal resistance for student teachers, which is an under-researched and under-addressed resource at the university phase of teacher education [72], as it was found to have a significant impact on a specific form of negative strain related to inclusion-specific demands. Supporting Hypothesis 2a, along with inclusive self-efficacy expectations, personal resistance was a strong predictor, accounting for almost 41% of the variance in the self-perceived stress intensity of a challenging student. Therefore, within the JDRM [10], personal resistance in the present study functioned as an important resource that can help to mitigate negative strain while dealing with heterogeneity and the diverse needs of students. Moreover, the descriptive statistics indicated that student teachers have relatively low levels of personal resistance, suggesting the need to enhance this resource in teacher education programs. In Model 2, attitudes towards inclusion did not affect the self-perceived stress intensity of a challenging student. This is surprising, as Weber and Greiner [36] suggest that attitudes towards inclusion are the sole predictor of general emotional exhaustion. Additionally, despite expectations, the study found no indirect effects on intended inclusive practices through self-perceived stress intensity of a challenging student (Hypothesis 2b). However, the correlations indicated a negative association between these variables. As the stress intensity of a challenging student was measured on a newly developed scale, it is advisable to test whether this a valid construct of negative personal strain in inclusive settings. In future research, it will be important to use established scales and constructs for negative strain, such as emotional exhaustion [10], and compare here with the self-perceived stress intensity of a challenging student. Moreover, as the stress intensity of a challenging student is standardized by case vignettes in this study, it is possible that using measures of one’s own challenging students [32] represents a more appropriate measure. This notion is supported by the idea that teachers individual perceptions color their perception of challenging students [29].
Regarding Hypothesis 3a, only inclusive self-efficacy expectations were predictive of student teachers’ professional engagement, while attitudes towards inclusion and personal resistance were not. Thus, in line with the JDRM [10], the study confirms that inclusive self-efficacy expectations, as one internal resource, can promote positive strain in pre-service teachers. Similar findings on the importance of self-efficacy expectations for teachers’ professional engagement can also be found in studies by Dicke et al. [16] and Huang et al. [73]. Although attitudes towards inclusion were associated with professional engagement in the correlation analyses (cf. Table 3), they were not significant predictors of professional engagement. Since little is known about potential predictors of professional engagement [73], future studies should examine additional influential variables. In Model 2, there were only a few mediating effects. Only professional engagement was found to significantly mediate the relationship between inclusive self-efficacy expectations and intended inclusive practices (Hypothesis 3b). Furthermore, while the finding that positive strain (i.e., professional engagement) is important for occupational outcomes is consistent with the JDRM [10] and the previous research by Kunter et al. [74], which showed a positive effect of engagement on instructional quality of teaching, it is also important to acknowledge that other factors not included in the model may also play a role in predicting intended inclusive practices. However, the study adds to the growing body of evidence on the importance of positive work experiences for professional outcomes, especially in inclusive settings and teacher education.
In summary, inclusive self-efficacy expectations are significant factors for both negative and positive strain. This study thus complements existing research on the importance of self-efficacy expectations for student teachers’ personal strain within a broad understanding of inclusion [20,36,40]. However, attitudes towards inclusion do not appear to have a significant impact on either negative or positive personal strain. These findings contradict previous research on the relationship between attitudes and negative strain by Bosse et al. [6] for teachers and Weber and Greiner [36] for student teachers. This suggests that further research is needed to better understand the relationship between attitudes and personal strain in inclusive settings, especially within the framework of a broad understanding of inclusion. Personal resistance and inclusive self-efficacy expectations are predictors of the negative strain of the self-perceived stress intensity caused by a challenging student. While the negative strain of the self-perceived stress intensity of a challenging student does not contribute to the explanation of intended inclusive practices, professional engagement is a statistically significant predictor.
7. Limitations
The present study has limitations regarding its theoretical framework, design and results that need to be acknowledged.
Prior to empirical testing, adjustments were made to the JDRM to make it suitable for student teachers with teaching experience in inclusive settings. One adaptation was the use of a more specific measure of negative strain to capture the negative effects of inclusive demands on student teachers. This was accomplished using the newly developed “stress intensity of a challenging student” scale, which specifically assessed the stress of dealing with children with behavioral and achievement-related difficulties as an inclusive demand. Although the case vignettes included multiple challenging characteristics of a student, they highlighted learning and achievement problems as well as behavioral problems. Furthermore, the study did not survey inclusive demands such as the frequency of dealing with the heterogeneity of learners and meeting the needs of diverse learners, and therefore inclusive demands were not included in empirical testing. As a result, a full examination of the interplay between inclusive demands and inclusive resources, according to the JDRM [10], was not possible. The study only contributes to the examination of the relationships between inclusive resources, personal strain and occupational outcomes among student teachers. While dealing with heterogeneous groups and the needs of diverse students has been identified as an inclusive demand in other studies [36,37], there are nevertheless other inclusive demands [4] that should be considered in future studies.
Second, the heuristic model assumes that intentions are closely related to actual behavior, according to the theory of planned behavior [25,26]. Therefore, integrating intended inclusive practices was modeled as an occupational consequence of strain, combining JD-R theory and the theory of planned behavior. However, whether intended inclusive practices are indeed an appropriate measure of occupational outcomes remains to be tested, especially with teachers in practice. Moreover, as the operationalization of inclusive practices varies across the literature, the construct and scale of (intended) inclusive practices require further investigation, especially with regard to closely related constructs such as attitudes towards inclusion and inclusive self-efficacy expectations [27]. Furthermore, the relationship between negative and positive personal strain was not tested in the SEMs, although previous studies have suggested associations [16]. In terms of inclusive resources, only selected internal resources were included in the present study. Other inclusive resources, such as pedagogical knowledge or social support, may also be important factors [1,2,3,4].
The methodological approach is another key limitation of the study. Due to limited sample size, the study lacks statistical power and uses item parcels for latent modeling. This affects the psychometrics of the models [67,68]. Furthermore, although other model-fit information of the models indicated good fit statistics [69], the chi-square test was significant. Therefore, models and constructs need to hold up in future research without parceling, and the sample size needs to be increased. Moreover, the questionnaire scales are not fully valid and need further investigation. It is also important to note that the study relied solely on self-report scales, which may lead to student teachers overestimating their abilities to meet professionalization norms [60]. Correlations between the individual variables need to be examined in future studies using more objective methods, especially when assessing personal strain and occupational outcomes [12]. Additionally, the data used in this study were collected cross-sectionally, and as previous research, especially on JDRM, has shown reciprocal effects between personal strain and resources [16], the assumptions of this study need to be tested with longitudinal data. Finally, it is important to acknowledge that the study was conducted with elementary school pre-service students at one university in Bavaria, and thus the findings may not be representative.
8. Conclusions and Future Directions
Despite the described limitations, this study contributes to the discussion of why inclusive resources are important, especially for student teachers. Inclusive internal resources are key aspects in the preventive management of personal strain and intended inclusive practices. After completing the university phase of teacher education, pre-service teachers enter the teaching profession. As beginning teachers are considered to be a particularly vulnerable group [16], addressing these resources and practices early in teacher education is crucial [27,58,75]. To professionalize teachers for inclusive settings, the present findings suggest addressing inclusive internal resources and (intended) inclusive practices together. Guided experiences with inclusive practices can promote attitudes towards inclusion and inclusive self-efficacy expectations [36,75]. Furthermore, fostering student teachers’ personal resistance and self-regulation skills is important for coping with negative strain in inclusive settings. This can be achieved through mindfulness training [56] or training in emotion-regulation strategies [72]. However, training should not only focus on negative strain but also utilize professional engagement, as it is a central driver of further learning [73] and, according to this study, the intention to use individualized and differentiated teaching strategies to meet diverse learners’ needs. As the implementation of inclusion is a global goal [5], the results are relevant not only for Germany but also in the international context. Given the potential decline in inclusive resources with entry into actual practice [76], it is important for future research to focus on intervention studies that strengthen resources and provide student teachers with experience in inclusive settings. Training in inclusive internal resources may not only be promising for personal experiences of strain but may also have concrete effects on student teachers’ (intended) inclusive practices.
Funding
I acknowledge financial support by Deutsche Forschungsgemeinschaft and Friedrich-Alexander-Universität Erlangen-Nürnberg within the funding programme “Open Access Publication Funding”.
Institutional Review Board Statement
Ethical review and approval were waived for this study due to the fact that the study was in accordance with the Local Legislation and Institutional Requirements. Available online: https://www.dfg.de/en/research_funding/principles_dfg_funding/research_data/index.html and https://www.datenschutz-grundverordnung.eu/wp-content/uploads/2016/04/CONSIL_ST_5419_2016_INIT_EN_TXT.pdf (accessed on 11 March 2023).
Informed Consent Statement
Informed consent was obtained from all subjects involved in the study.
Data Availability Statement
The data presented in the manuscript are available upon request from the corresponding author.
Conflicts of Interest
The author declares no conflict of interest.
References
- Bennemann, E.-M. Die Arbeits- und Gesundheitssituation von Lehrkräften: Aufgaben, Belastungen und Ressourcen an Integrierten und inklusiven Schulen, 1st ed.; Waxmann: Münster, Germany, 2019. [Google Scholar]
- Oetjen, B.; Martschinke, S.; Elting, C.; Baumann, R.; Wissenbach, L. Ressourcen von Grundschullehrkräften in inklusiven Settings und ihr Zusammenspiel mit inklusiver Selbstwirksamkeit. Z. Grund. 2021, 14, 375–390. [Google Scholar] [CrossRef]
- Peperkorn, M.; Müller, K.; Mertz, K.; Paulus, P. Dealing with inclusion—Teachers’ assessment of internal and external resources. Int. J. Incl. Educ. 2020, 1–17. [Google Scholar] [CrossRef]
- Peperkorn, M.; Müller, K.; Paulus, P. Inklusionsbezogene Anforderungen in Zusammenhang mit personalen und beruflichen Ressourcen. Z. Erzieh. 2021, 24, 1335–1354. [Google Scholar] [CrossRef]
- Weißenfels, M.; Benick, M.; Perels, F. Can teacher self-efficacy act as a buffer against burnout in inclusive classrooms? Int. J. Educ. Res. 2021, 109, 101794. [Google Scholar] [CrossRef]
- Bosse, S.; Henke, T.; Jäntsch, C.; Lambrecht, J.; Vock, M.; Spörer, N. Die Entwicklung der Einstellung zum inklusiven Lernen und der Selbstwirksamkeit von Grundschullehrkräften. Empir. Sonderpädagogik 2016, 8, 103–116. [Google Scholar]
- Hellmich, F.; Löper, M.F.; Görel, G. The role of primary school teachers’ attitudes and self-efficacy beliefs for everyday practices in inclusive classrooms—A study on the verification of the ‘Theory of Planned Behaviour’. J. Res. Spec. Educ. Needs 2019, 19, 36–48. [Google Scholar] [CrossRef]
- Knauder, H.; Koschmieder, C. Individualized student support in primary school teaching: A review of influencing factors using the Theory of Planned Behavior (TPB). Teach. Teach. Educ. 2018, 77, 66–76. [Google Scholar] [CrossRef]
- Schwab, S.; Alnahdi, G. Do they practise what they preach? Factors associated with teachers’ use of inclusive teaching practices among in-service teachers. J. Res. Spec. Educ. Needs 2020, 20, 321–330. [Google Scholar] [CrossRef]
- Bakker, A.B.; Demerouti, E. The Job Demands-Resources model: State of the art. J. Manag. Psychol. 2007, 22, 309–328. [Google Scholar] [CrossRef]
- Cramer, C.; Friedrich, A.; Merk, S. Belastung und Beanspruchung im Lehrerinnen- und Lehrerberuf: Übersicht zu Theorien, Variablen und Ergebnissen in einem integrativen Rahmenmodell. Bildungsforschung 2018, 15, 1–23. [Google Scholar]
- Demerouti, E.; Nachreiner, F. Zum Arbeitsanforderungen-Arbeitsressourcen-Modell von Burnout und Arbeitsengagement—Stand der Forschung. Z. Arb. 2019, 73, 119–130. [Google Scholar] [CrossRef]
- Rudow, B. Die Arbeit des Lehrers: Zur Psychologie der Lehrertätigkeit, Lehrerbelastung und Lehrergesundheit, 1st ed.; Huber: Bern, Switzerland, 1994. [Google Scholar]
- Jõgi, A.-L.; Pakarinen, E.; Lerkkanen, M.-K. Teachers’ physiological and self-reported stress, teaching practices and students’ learning outcomes in Grade 1. Br. J. Educ. Psychol. 2022, 93, e12529. [Google Scholar] [CrossRef]
- Klusmann, U.; Richter, D. Beanspruchungserleben von Lehrkräften und Schülern in der Primarstufe. Z. Pädagogik 2014, 60, 202–224. [Google Scholar]
- Dicke, T.; Stebner, F.; Linninger, C.; Kunter, M.; Leutner, D. A longitudinal study of teachers’ occupational well-being: Applying the job demands-resources model. J. Occup. Health Psychol. 2018, 23, 262–277. [Google Scholar] [CrossRef]
- Lesener, T.; Pleiss, L.S.; Gusy, B.; Wolter, C. The Study Demands-Resources Framework: An Empirical Introduction. Int. J. Environ. Res. Public Health 2020, 17, 5183. [Google Scholar] [CrossRef]
- Mokgele, K.R.F.; Rothmann, S. A structural model of student well-being. South Afr. J. Psychol. 2014, 44, 514–527. [Google Scholar] [CrossRef]
- Hartl, A.; Holzberger, D.; Hugo, J.; Wolf, K.; Kunter, M. Promoting Student Teachers’ Well-Being. Z. Psychol. 2022, 230, 241–252. [Google Scholar] [CrossRef]
- Römer, J.; Rothland, M.; Straub, S. Bedingungsfaktoren des Beanspruchungserlebens von Lehramtsstudierenden im Praxissemester. In Learning to Practice, Learning to Reflect? Ergebnisse aus der Längsschnittstudie LtP zur Nutzung und Wirkung des Praxissemesters in der Lehrerbildung; König, J., Rothland, M., Schaper, N., Eds.; Springer Fachmedien Wiesbaden: Wiesbaden, Germany, 2018; pp. 265–286. [Google Scholar]
- Haug, P. Understanding inclusive education: Ideals and reality. Scand. J. Disabil. Res. 2017, 19, 206–217. [Google Scholar] [CrossRef]
- Jordan, A. The Supporting Effective Teaching Project: 1. Factors Influencing Student Success in Inclusive Elementary Classrooms. Except. Educ. Int. 2018, 28, 10–27. [Google Scholar]
- Schwab, S.; Resch, K.; Alnahdi, G. Inclusion does not solely apply to students with disabilities: Pre-service teachers’ attitudes towards inclusive schooling of all students. Int. J. Incl. Educ. 2021, 1–17. [Google Scholar] [CrossRef]
- Bešić, E. Intersectionality: A pathway towards inclusive education? Prospects 2020, 49, 111–122. [Google Scholar] [CrossRef]
- Ajzen, I. From Intentions to Actions: A Theory of Planned Behavoir. In Action Control: From Cognition to Behavior; Kuhl, J., Beckmann, J., Eds.; Springer: Berlin/Heidelberg, Germany, 1985; pp. 11–39. [Google Scholar]
- Ajzen, I. The Theory of Planned Behavior. In Handbook of Theories of Social Psychology: Volume 1; van Lange, P., Kruglanski, A., Higgins, E., Eds.; SAGE Publications Ltd.: London, UK, 2012; pp. 438–459. [Google Scholar]
- Sharma, U.; Sokal, L.; Wang, M.; Loreman, T. Measuring the use of inclusive practices among pre-service educators: A multi-national study. Teach. Teach. Educ. 2021, 107, 103506. [Google Scholar] [CrossRef]
- Lindner, K.-T.; Schwab, S. Differentiation and individualisation in inclusive education: A systematic review and narrative synthesis. Int. J. Incl. Educ. 2020, 1–21. [Google Scholar] [CrossRef]
- Aldrup, K.; Klusmann, U.; Lüdtke, O.; Göllner, R.; Trautwein, U. Student misbehavior and teacher well-being: Testing the mediating role of the teacher-student relationship. Learn. Instr. 2018, 58, 126–136. [Google Scholar] [CrossRef]
- Elting, C.; Oetjen, B.; Wissenbach, L.; Martschinke, S. Reflexion von Erwartungen und Grenzen als Chance für den Umgang mit Belastungssituationen in inklusiven Settings? Ergebnisse aus dem Kooperationsprojekt BISU. In Reflexion und Reflexivität im Kontext Grundschule: Perspektiven für Forschung, Lehrer:innenbildung und Praxis; Gläser, E., Poschmann, J., Büker, P., Miller, S., Eds.; Klinkhardt Julius: Bad Heilbrunn, 2022; pp. 115–122. [Google Scholar]
- Hinds, E.; Jones, L.B.; Gau, J.M.; Forrester, K.K.; Biglan, A. Teacher Distress and the Role of Experiential Avoidance. Psychol. Sch. 2015, 52, 284–297. [Google Scholar] [CrossRef] [PubMed]
- Martschinke, S.; Elting, C.; Grüning, M.; Kopp, B.; Niessen, C.; Schröder, C. Belastende Fälle in inklusiven Settings—Erste Ergebnisse aus dem Kooperationsprojekt BISU. In Diversität und Soziale Ungleichheit: Herausforderungen an die Integrationsleistung der Grundschule; Skorsetz, N., Bonanati, M., Kucharz, D., Eds.; Springer VS: Wiesbaden, Germeny, 2019; pp. 277–281. [Google Scholar]
- Albisser, S. Belastender oder kompetenzorientierter Umgang mit Anforderungen und Ressourcen im Berufseinstieg? PÄD-Forum Unterr. Erzieh. 2019, 37/28, 104–107. [Google Scholar]
- Kunz Heim, D.; Sandmeier, A.; Hänggi, Y.; Safi, N.; Cina, A. Training zum Umgang mit Unterrichtsstörungen: Effekte auf die Gesundheit von Lehrkräften. Z. Erzieh. 2019, 22, 925–944. [Google Scholar] [CrossRef]
- McKay, L. Beginning teachers and inclusive education: Frustrations, dilemmas and growth. Int. J. Incl. Educ. 2016, 20, 383–396. [Google Scholar] [CrossRef]
- Weber, K.E.; Greiner, F. Development of pre-service teachers’ self-efficacy beliefs and attitudes towards inclusive education through first teaching experiences. J. Res. Spec. Educ. Needs 2019, 19, 73–84. [Google Scholar] [CrossRef]
- Hecht, P.; Niedermair, C.; Feyerer, E. Einstellungen und inklusionsbezogene Selbstwirksamkeitsüberzeugungen von Lehramtsstudierenden und Lehrpersonen im Berufseinstieg—Messverfahren und Befunde aus einem Mixed-Methods-Design. Empir. Sonderpädagogik 2016, 8, 86–102. [Google Scholar]
- Kopmann, H.; Zeinz, H. Lehramtsstudierende und Inklusion. Einstellungsbezogene Ressourcen, Belastungsempfinden in Hinblick auf unterschiedliche Förderbedürfnisse und Ideen zur Individualförderung. Z. Pädagogik 2016, 62, 236–281. [Google Scholar]
- Baumert, J.; Kunter, M. Das Kompetenzmodell von Coaktiv. In Professionelle Kompetenz von Lehrkräften: Ergebnisse des Forschungsprogramms COACTIV; Kunter, M., Baumert, J., Blum, W., Eds.; Waxmann: Münster, Germany, 2011; pp. 29–53. [Google Scholar]
- Kücholl, D.; Westphal, A.; Lazarides, R.; Gronostaj, A. Beanspruchungsfolgen Lehramtsstudierender im Praxissemester. Z. Erzieh. 2019, 22, 945–966. [Google Scholar] [CrossRef]
- Wudy, D.-T.; Jerusalem, M. Die Entwicklung von Selbstwirksamkeit und Belastungserleben bei Lehrkräften. Psychol. Erzieh. Unterr. 2011, 58, 254–267. [Google Scholar] [CrossRef]
- Zee, M.; Koomen, H.M.Y. Teacher Self-Efficacy and Its Effects on Classroom Processes, Student Academic Adjustment, and Teacher Well-Being. Rev. Educ. Res. 2016, 86, 981–1015. [Google Scholar] [CrossRef]
- Bandura, A. Self-Efficacy. The Exercise of Control; Freeman: New York, NY, USA, 1977. [Google Scholar]
- Schwarzer, R.; Warner, L.M. Forschung zur Selbstwirksamkeit bei Lehrerinnen und Lehrern. In Handbuch der Forschung zum Lehrerberuf; Terhart, E., Ed.; Waxmann: Münster, Germany, 2014; pp. 662–678. [Google Scholar]
- Skaalvik, E.M.; Skaalvik, S. Dimensions of teacher self-efficacy and relations with strain factors, perceived collective teacher efficacy, and teacher burnout. J. Educ. Psychol. 2007, 99, 611–625. [Google Scholar] [CrossRef]
- Zheng, S.; Liu, H.; Yao, M. Linking young teachers’ self-efficacy and responsibility with their well-being: The mediating role of teaching emotions. Curr. Psychol. 2022. [Google Scholar] [CrossRef]
- Schmitz, L.; Simon, T.; Hans, A.P. Heterogene Lerngruppen und adaptive Lehrkompetenz: Skalenhandbuch zur Dokumentation des IHSA-Erhebungsinstruments; Waxmann: Münster, Germany, 2020. [Google Scholar]
- Bosse, S.; Spörer, N. Erfassung der Einstellung und der Selbstwirksamkeit von Lehramtsstudierenden zum inklusiven Unterricht. Empir. Sonderpädagogik 2014, 6, 279–299. [Google Scholar]
- Brodesser, E.; Schmitz, L.; Pant, H.A. Selbstwirksamkeitsüberzeugungen für den Umgang mit heterogenen Lerngruppen. In Inklusives Lehren und Lernen. Allgemein- und Fachdidaktische Grundlagen; Frohn, J., Brodesser, E., Moser, V., Pech, D., Eds.; Verlag Julius Klinkhardt: Bad Heilbrunn, Germay, 2019; pp. 196–204. [Google Scholar]
- Montano, D.; Kasprzyk, D. Theory of reasoned action, theory of planned behavior, and the integrated behavioral model. In Health Behavior and Health Education: Theory, Research, and Practice: Theory, Research, and Practice, 4th ed.; Glanz, K., Rimer, B., Viswanath, K., Eds.; Jossey-Bass: San Francisco, NC, USA, 2008. [Google Scholar]
- Bosse, S.; Jäntsch, C.; Henke, T.; Lambrecht, J.; Koch, H.; Spörer, N. Das Zusammenspiel der Offenheit für Innovationen, der Einstellung zum inklusiven Lernen und der Selbstwirksamkeit von Lehrkräften. Z. Bild. 2017, 7, 131–146. [Google Scholar] [CrossRef]
- Berninger, I.; Cremer, P.; Springob, P. To include or not to include? The question is rather how! Einstellung von Lehramtsstudierenden zur schulischen Inklusion nach und dem Eignungs- und Orientierungspraktikum. ZfL Discuss. Pap. 2022, 3, 3–19. [Google Scholar]
- Schaarschmidt, U.; Fischer, A.W. AVEM-Arbeitsbezogene Verhaltens- und Erlebensmuster, 3rd ed.; Pearson: London, UK, 2008. [Google Scholar]
- Roloff Henoch, J.; Klusmann, U.; Lüdtke, O.; Trautwein, U. Die Entwicklung beruflicher Selbstregulation: Ein Vergleich zwischen angehenden Lehrkräften und anderen Studierenden. Z. Pädagogische Psychol. 2015, 29, 151–162. [Google Scholar] [CrossRef]
- Schaarschmidt, U. Halbtagsjobber?: Psychische Gesundheit im Lehrerberuf—Analyse eines Veränderungsbedürftigen Zustandes, 2nd ed.; Beltz: Weinheim, Germay, 2005. [Google Scholar]
- Beuchel, P.; Groß Ophoff, J.; Cramer, C.; Hautzinger, M. Promoting occupational health and teaching quality: The impact of a mindfulness intervention in teacher training. Teach. Teach. Educ. 2022, 114, 103703. [Google Scholar] [CrossRef]
- Madigan, D.J.; Kim, L.E. Does teacher burnout affect students? A systematic review of its association with academic achievement and student-reported outcomes. Int. J. Educ. Res. 2021, 105, 101714. [Google Scholar] [CrossRef]
- Woodcock, S.; Sharma, U.; Subban, P.; Hitches, E. Teacher self-efficacy and inclusive education practices: Rethinking teachers’ engagement with inclusive practices. Teach. Teach. Educ. 2022, 117, 103802. [Google Scholar] [CrossRef]
- Finkelstein, S.; Sharma, U.; Furlonger, B. The inclusive practices of classroom teachers: A scoping review and thematic analysis. Int. J. Incl. Educ. 2021, 25, 735–762. [Google Scholar] [CrossRef]
- Lindner, K.-T.; Alnahdi, G.H.; Wahl, S.; Schwab, S. Perceived Differentiation and Personalization Teaching Approaches in Inclusive Classrooms: Perspectives of Students and Teachers. Front. Educ. 2019, 4, 1–11. [Google Scholar] [CrossRef]
- Ainscow, M. Promoting inclusion and equity in education: Lessons from international experiences. Nord. J. Stud. Educ. Policy 2020, 6, 7–16. [Google Scholar] [CrossRef]
- Knigge, M. Rotter, Unterrichtsplanungen bei Lehramtsstudierenden im Falle der Wahrnehmung von vermeintlich „besonderen“ Schülerinnen und Schülern und ihr Zusammenhang mit Selbstwirksamkeits-überzeugungen und Einstellungen in Bezug zu Inklusion—Beispielhafte Mixed-Method-Analysen aus der EiLInk-Studie. Empir. Sonderpädagogik 2015, 2, 223–240. [Google Scholar]
- Miesera, S.; Weidenhiller, P.; Gebhardt, M. Technischer Bericht: Bogen zur Einschätzung zum Umgang mit Heterogenität im Unterricht: Beschreibung der Skala „Inclusive Practices Classroom Observation Scale“ (IPCOS) in ihrer deutschen Übersetzung. 2018. Available online: https://d-nb.info/1172500991/34 (accessed on 15 March 2023).
- Görel, G. Inklusiver Unterricht aus Sicht von Grundschullehrkräften: Die Bedeutung von persönlichen Ressourcen; Springer: Wiesbaden/München, Germeny, 2019. [Google Scholar]
- Hess, M. Die Handlungskompetenz von Lehrpersonen beim Erteilen von Feedback beurteilen. Ein Beurteilungssystem für unterrichtliche Interaktionssituationen. In Kreativität & Bildung-Nachhaltiges Lernen; Schöppe, K., Schulz, F., Eds.; kopaed: München, Germeny, 2019; pp. 465–520. [Google Scholar]
- Lipowsky, F.; Hess, M.; Denn, A.-K. (Eds.) Dokumentation der Erhebungsinstrumente des Projekts “Persönlichkeitsund Lernentwicklung von Grundschulkindern” (PERLE). 3. Technischer Bericht zu den PERLE-Videostudien; GFGF: Frankfurt am Main, Germeny, 2019. [Google Scholar]
- Little, T.D.; Cunningham, W.A.; Shahar, G.; Widaman, K.F. To Parcel or Not to Parcel: Exploring the Question, Weighing the Merits. Struct. Equ. Model. A Multidiscip. J. 2002, 9, 151–173. [Google Scholar] [CrossRef]
- Little, T.D.; Rhemtulla, M.; Gibson, K.; Schoemann, A.M. Why the items versus parcels controversy needn’t be one. Psychol. Methods 2013, 18, 285–300. [Google Scholar] [CrossRef]
- Hu, L.; Bentler, P.M. Cutoff criteria for fit indexes in covariance structure analysis: Conventional criteria versus new alternatives. Struct. Equ. Model. A Multidiscip. J. 1999, 6, 1–55. [Google Scholar] [CrossRef]
- Weiber, R.; Mühlhaus, D. Strukturgleichungsmodellierung; Springer: Berlin, Heidelberg, 2014. [Google Scholar]
- Little, R.J.A. A Test of Missing Completely at Random for Multivariate Data with Missing Values. J. Am. Stat. Assoc. 1988, 83, 1198–1202. [Google Scholar] [CrossRef]
- Schelhorn, I.; Lindl, A.; Kuhbandner, C. Evaluating a training of emotional competence for pre-service teachers. Teach. Teach. Educ. 2023, 123, 103947. [Google Scholar] [CrossRef]
- Huang, X.; Wang, C.; Lam, S.M.; Xu, P. Teachers’ job crafting: The complicated relationship with teacher self-efficacy and teacher engagement. Prof. Dev. Educ. 2023, 1–18. [Google Scholar] [CrossRef]
- Kunter, M.; Klusmann, U.; Baumert, J.; Richter, D.; Voss, T.; Hachfeld, A. Professional competence of teachers: Effects on instructional quality and student development. J. Educ. Psychol. 2013, 105, 805–820. [Google Scholar] [CrossRef]
- Wray, E.; Sharma, U.; Subban, P. Factors influencing teacher self-efficacy for inclusive education: A systematic literature review. Teach. Teach. Educ. 2022, 117, 103800. [Google Scholar] [CrossRef]
- Mintz, J.; Hick, P.; Solomon, Y.; Matziari, A.; Ó’Murchú, F.; Hall, K.; Cahill, K.; Curtin, C.; Anders, J.; Margariti, D. The reality of reality shock for inclusion: How does teacher attitude, perceived knowledge and self-efficacy in relation to effective inclusion in the classroom change from the pre-service to novice teacher year? Teach. Teach. Educ. 2020, 91, 103042. [Google Scholar] [CrossRef]
Disclaimer/Publisher’s Note: The statements, opinions and data contained in all publications are solely those of the individual author(s) and contributor(s) and not of MDPI and/or the editor(s). MDPI and/or the editor(s) disclaim responsibility for any injury to people or property resulting from any ideas, methods, instructions or products referred to in the content. |
© 2023 by the author. Licensee MDPI, Basel, Switzerland. This article is an open access article distributed under the terms and conditions of the Creative Commons Attribution (CC BY) license (https://creativecommons.org/licenses/by/4.0/).



