Abstract
It is imperative to assess and comprehend the hydrological processes of the river basin in light of the potential effects of land use/land cover and climate changes. The study’s main objective was to evaluate hydrologic response of water balance components to the projected land use/land cover (LULC) and climate changes in the Omo–Gibe River Basin, Ethiopia. The study employed historical precipitation, maximum and minimum temperature data from meteorological stations, projected LULC change from module for land use simulation and evaluation (MOLUSCE) output, and climate change scenarios from coupled model intercomparison project phase 6 (CMIP6) global climate models (GCMs). Landsat thematic mapper (TM) (2007) enhanced thematic mapper plus (ETM+) (2016), and operational land imager (OLI) (2023) image data were utilized for LULC change analysis and used as input in MOLUSCE simulation to predict future LULC changes for 2047, 2073, and 2100. The predictive capacity of the model was evaluated using performance evaluation metrics such as Nash–Sutcliffe Efficiency (NSE), the coefficient of determination (R2), and percent bias (PBIAS). The bias correction and downscaling of CMIP6 GCMs was performed via CMhyd. According to the present study’s findings, rainfall will drop by up to 24% in the 2020s, 2050s, and 2080s while evapotranspiration will increase by 21%. The findings of this study indicate that in the 2020s, 2050s, and 2080s time periods, the average annual Tmax will increase by 5.1, 7.3, and 8.7%, respectively under the SSP126 scenario, by 5.2, 10.5, and 14.9%, respectively under the SSP245 scenario, by 4.7, 11.3, and 20.7%, respectively, under the SSP585 scenario while Tmin will increase by 8.7, 13.1, and 14.6%, respectively, under the SSP126 scenario, by 1.5, 18.2, and 27%, respectively, under the SSP245 scenario, and by 4.7, 30.7, and 48.2%, respectively, under the SSP585 scenario. Future changes in the annual average Tmax, Tmin, and precipitation could have a significant effect on surface and subsurface hydrology, reservoir sedimentation, hydroelectric power generation, and agricultural production in the OGRB. Considering the significant and long-term effects of climate and LULC changes on surface runoff, evapotranspiration, and groundwater recharge in the Omo–Gibe River Basin, the following recommendations are essential for efficient water resource management and ecological preservation. National, regional, and local governments, as well as non-governmental organizations, should develop and implement a robust water resources management plan, promote afforestation and reforestation programs, install high-quality hydrological and meteorological data collection mechanisms, and strengthen monitoring and early warning systems in the Omo–Gibe River Basin.
1. Introduction
Globally, river basins are experiencing profound alterations in their hydrological processes due to the intertwined influences of climate change and land use/land cover (LULC) change [1]. This complex interplay necessitates critical investigation into the spatiotemporal dynamics of these changes and their impacts on water resources. Understanding the “who”, “how”, and “when” of interventions to mitigate these impacts is crucial for ensuring the sustainable management of river basins [2].
Surface and subsurface water resources are highly dependent on changes in the climate and land use/cover (LULC) of the river basin [3,4]. Numerous factors, including anthropogenic activities, climatic variability, national policies, and plans, have contributed to the acceleration of LULC change, which has an impact on hydrological processes at the local, regional, and national levels [5,6,7]. The influences of LULC changes on the hydrological system of a river basin vary depending on the nature of the land use classes [8,9]. For example, forestry (increase in forest cover on both horizontal and vertical scales) can contribute positively to the hydrologic cycle by maintaining the water balance of a basin [10,11,12]. On the other hand, agriculture, urbanization, and industrialization contribute negatively by depleting or disturbing the water balance of the river basin [13].
Climate change, the most prioritized concern regarding the recurrent occurrence of natural disasters in human and physical environments, such as extreme flooding and drought [14,15,16], requires continuous investigation to understand and monitor its severity through historical and future scenario analyses employing advanced techniques and models [17,18,19,20]. Ref. [21] reported that climate change is not the only factor influencing the scarcity of water resources; rather, the pressure exerted by human activities in river basins also greatly affects hydrologic systems. Changes in climate and LULC intensify changes in surface runoff, evapotranspiration, lateral flow, groundwater flow, and water yield in river basins [22,23,24].
The individual and combined effects of LULC and climate changes on the water balance components necessitate a thorough investigation to address the problems that hamper the hydrological process of the river basin [25,26]. In line with this, the evaluation of hydrologic responses to LULC and climate changes in river basins is highly important for ensuring the sustainability of surface and subsurface hydrology [27,28]. Consequently, modeling and quantifying a basin’s hydrological process through projected climate change is crucial for understanding the hydrological characteristics of the basin and providing vital information for water resource planners and decision-makers to implement sound strategies and devise plans regarding water and land resources in the river basin [29,30,31,32,33].
Hydrological models [34,35,36] play an invaluable role in the evaluation and analysis of environmental stressors in river basins that influence water balance components [37,38,39]. The physically based semi-distributed SWAT+ (Soil and Water Assessment Tool Plus) model is a restructured version of the original SWAT model. It is intended primarily to simulate the daily time–step transport of water, sediment, nutrients, and pesticides at the basin scale [40]. Subbasins, also known as hydrologic response units (HRUs), within a basin are separated by particular land use, soil, and slope features. Important hydrologic parameters including evapotranspiration, surface runoff, groundwater flow, total water output, and sediment yield are estimated for each HRU via the SWAT+ model [41].
General circulation models (GCMs), also called global climate models, are essential tools for the prediction of climate variability and changes in precipitation, temperature (max, min), and humidity on a global scale [42,43]. GCMs are the primary sources of climate data for future climate projections and impact studies [44,45]. Recently, the Intergovernmental Panel on Climate Change (IPCC) in its sixth assessment report (AR6) [46,47] released a coupled model intercomparison project (CMIP6). CMIP6 models, as stated in [48,49,50], showed improvements in qualitative and quantitative aspects over their preceding models, such as CMIP3 and CMIP5.
In the CMIP6 models, sets of greenhouse gas emission scenarios known as shared socioeconomic pathways (SSPs) are the upgraded contents from the previous sets of greenhouse gas emission scenarios termed as representative concentration pathways (RCPs) RCP2.6, RCP4.5, RCP6.0, and RCP8.5 in the CMIP5 [39,51]. CMIP6 (coupled model intercomparison project phase 6) is essentially the continuation and extension of CMIP5 [50]. CMIP6 models include future scenario experiments in the scenario model intercomparison project [43,49] which comprises a set of alternative futures of societal development called the shared socioeconomic pathways (SSPs) that describe probable alternative changes [16] in demographic, economic, technological, social, and environmental aspects.
Owing to the large number of climate models, uncertainties and biases are important issues that should be addressed during the climate [52,53,54] model selection process. Owing to their coarser spatial resolution, GCMs fail to represent the climate variables of specific areas [55]. To overcome this problem and minimize uncertainty, ISIMIP (intersectoral impact model intercomparison project) [56] provides downscaled and bias-corrected GCM models for systematic quantification of the impact of climate change on the hydrological system of a river basin [10,30]. The ISIMIP supplies bias-adjusted [57] climate input datasets at daily time steps on a 0.5° × 0.5° global grid for both historical and future predictions; however, the ISIMIP data include few models and most scenarios experiments are not covered. The separate and combined impacts of LULC and climate changes on the hydrological process of river basins have been investigated via hydrological models [17,33].
The Omo–Gibe River Basin (OGRB) in southwestern Ethiopia exemplifies this challenge. As a transboundary basin [58] with significant hydropower potential [56,59,60,61], the OGRB is highly vulnerable to the combined effects of climate and LULC change. Paulos et al. (2022) conducted a study on the impact of climate change on future precipitation amounts, seasonal distributions, and streamflow in the OGRB by employing the CMIP5 climate model and SWAT hydrological model. This study revealed that, in the OGRB, there are significant annual, seasonal, and monthly increases in temperature and decreases in precipitation and streamflow. Feyisa et al. (2023) conducted a study in the OGRB on the evaluation of CMIP6 GCM performance and future climate change. This study employed SD-GCM software for model downscaling and bias correction. The study findings suggest that the basin experiences unanticipated changes in the climate system due to continued global warming which negatively harms the basin. In addition, the study findings revealed that the precipitation and maximum temperature tended to increase.
While previous studies [11,56] have investigated the impacts of climate change on the basin’s hydrology, they have largely neglected the crucial role of LULC change. This research gap hinders a comprehensive understanding of the basin’s future hydrological conditions and limits the development of effective water resource management strategies [62,63]. This study aims to address this gap by examining the separate impacts of projected LULC and climate changes on the hydrological response of water balance components, integrating projected LULC and climate change scenarios to analyze the combined effect of these drivers on hydrological processes in the OGRB, and recommending future research directions to address knowledge gaps and improve the understanding of hydrological responses in the OGRB.
The present study employed a projected LULC change scenario and CMIP6 [64] climate model scenarios with the QSWAT+ hydrological model. The CMIP6 GCMs considered in the present study were ACCESS-CM2, CNRM-ESM2-1, MIROC6, MPI-ESM1-2-LR, and MRI-ESM2-0. These GCMs were selected based on the previous literature [35,40,48,55]. The CA-ANN [65] model from MOLUSCE-Land cover change simulation and evaluation module was used to project LULC changes from 2023 to 2100 which were divided into three future periods: (1) 2023–2047, (2) 2048–2073, and (3) 2074–2100 to present the spatial and temporal changes and compare them to those in the baseline (BL) year, 1985–2014 [66].
The findings of this study will be crucial for informing water resource management decisions, including understanding the combined impacts of LULC and climate change, which will enable the development of more robust and effective adaptation strategies to mitigate potential water shortages, floods, and other hydrological extremes, informing decisions on water allocation among competing sectors (agriculture, hydropower, domestic use) in a more sustainable and equitable manner, gaining insights from this study that will contribute to the development of more informed and resilient water resource plans for the OGRB, and considering the complex interplay of climate, LULC, and hydrological processes.
This research aimed to achieve the following objectives: to examine the separate impacts of projected LULC and climate changes on the hydrological response of water balance components, to integrate projected LULC and climate change scenarios, to analyze the combined effect of LULC and climate change on hydrological processes in the Omo Gibe River Basin (OGRB), to recommend future research directions to address knowledge gaps, and to improve the understanding of hydrological responses.
2. Materials and Methods
2.1. Study Area
The Omo–Gibe River Basin is located in Southwestern Ethiopia [67]. Geographically, it is located at 4°30′00″–9°30′00″ N latitude and 35°0′00″–39°0′00″ E longitude (Figure 1). The Omo–Gibe River discharges into Lake Turkana, Kenya, with a drainage area of approximately 79,000 km2 (Figure 1). The elevation ranges from 361 m to 3600 m above sea level [68]. The mean annual air temperature of the basin is between 24 °C and 17 °C in the western highlands and above 28 °C in the southern lowlands [69]. The mean annual precipitation ranges from 1950 mm/year in the highlands to below 450 mm/year in the southern lowlands. The basin is unimodal in the northern and central parts and bimodal in the southern part of the basin. The basin also experiences a rainy season from June to August (summer) and a dry season with no or little rain (autumn and winter). As stated in [70] the total average annual flow of the basin is estimated to be 17.4 billion cubic meters (BCM) (m3) or 14.5% of the country’s total.
Figure 1.
The study area map comprises meteorological stations, streamflow gauging stations, and stream networks.
2.2. Datasets
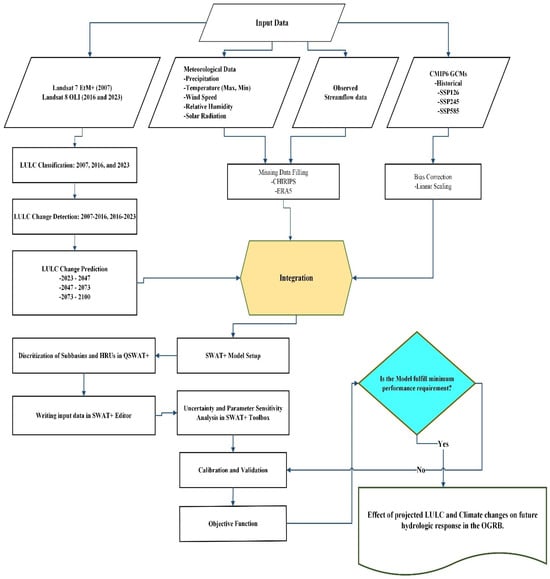
The data used for this study include meteorological and hydrological data as well as physical data from the basin (Figure 2). The data also include daily precipitation and maximum and minimum temperatures from 12 stations between 1984 and 2022 from Ethiopian Meteorological Institute (EMI). The spatial data include a digital elevation model (DEM) from the shuttle radar topographic mission (SRTM) [71] with a 30 m ground resolution, a harmonized world soil database (HWSD) (https://www.fao.org/soils-portal/data-hub/soil-maps-and-databases/harmonized-world-soil-database-v20/en/) accessed on 20 December 2024, and a LULC map (Table 1).
Figure 2.
The general flowchart of the study comprises data input, preprocessing and processing, and outputs.
Table 1.
Datasets including meteorological data, hydrological data, spatial data, and climate models.
2.2.1. LULC Change Modeling
MOLUSCE (Modules for Land Use Change Evaluation) [72], an open-source LULC change analyst, was employed to model and project LULC transitions in 2047, 2073, and 2100. Based on past trends, driving forces (socioeconomic, environmental, and policy factors), and user-defined scenarios, MOLUSCE can simulate potential future LULC distributions. It offers a range of modeling algorithms, including cellular automata, Markov chains, and logistic regression, enabling researchers to select the most appropriate method for their specific study area and research questions [73]. By incorporating multiple driving factors and utilizing advanced algorithms, MOLUSCE has the potential to provide more accurate and realistic LULC change predictions compared to simpler methods such as trend extrapolation [74]. Furthermore, MOLUSCE allows for spatially explicit modeling of LULC change, capturing fine-scale variations in driving forces and land cover transitions. Criteria were set before the future LULC change prediction was performed. The past-time information for LULC was extracted from 2007, 2016, and 2023 data from Landsat images with 30 m ground resolution. These historical images were chosen on the basis of the previous study by the same researcher which provided essential information on the upper stream of the OGRB. Specifically, the 2016 image was considered to include the Gibe-III dam reservoir and 2023 was the final year for validation of the model via the comparison of the actual and simulated LULC changes (Figure 3).
Figure 3.
Historical and projected LULC patterns of 2007, 2016, 2023, 2047, 2073, and 2100 in the Omo–Gibe River Basin.
2.2.2. Meteorological and Hydrological Data
The essential datasets were collected from an appropriate source and used to evaluate the effects of LULC and climate changes on the future hydrological response of the basin. These include projected LULC, soil type, streamflow, and climate data. Meteorological input data such as precipitation, maximum and minimum temperatures, wind speed, relative humidity, and solar radiation were obtained from the National Meteorological Agency (NMA) of Ethiopia for the years 1981–2022 at 12 meteorological stations in the Omo–Gibe River Basin. Eight river gauging stations—Abelti, Ajancho, Bidru Awana, Gilgel Gibe, Sana, Shapha, Soke, and Wabi—were chosen based on the basin’s spatial distribution and the duration of the data recording period. The river discharge data from 1992 to 2021 were obtained from the hydrology department of the Ministry of Water and Energy (MWE) of Ethiopia. These data were used for the calibration and validation of the model. Thus, 70% of the data were used for calibration (1992–2012) and 30% were used for validation (2013–2021). The simulation results of the SWAT+ model were used to evaluate whether the model represented the basic water balance components observed (streamflow) at the river discharge gauging stations. Finally, the hydrological response of the Omo–Gibe River Basin was evaluated by forcing the QSWAT+ model to employ the projected LULC and climate data and observed streamflow data.
2.2.3. Global Climate Models (GCMs)
Coupled Model Intercomparison Project Phase 6 (CMIP6) GCMs were used in the present study to analyze future climate change. Five CMIP6 GCMs were selected based on the data availability and continuity, suitability for the study area, and the models’ performance according to the previous studies [75]. The CMIP6 GCMs selected for this study were ACCESS-CM2, CNRM-ESM2-1, MIROC6, MPI-ESM1-2-LR, and MRI-ESM2-0 (Figure 4 and Table 2). From these models, historical and projected variables such as precipitation and maximum and minimum temperatures were extracted. Future changes in precipitation and maximum and minimum temperatures were evaluated considering the historical and projected variables from future climate scenario shared socioeconomic pathways (SSPs) in the case of CMIP6 for SSP1-2.6, SSP2-4.5, SSP3-7.0, and SSP5-8.5. The SSP1-2.6 experiments [76] a future pathway with low radiation forcing, with SSP2-4.5 medium and SSP5-8.5 high radiation forcings. Three future periods were proposed: (1) 2023–2047, (2) 2048–2073, and (4) 2074–2100.
Figure 4.
CMIP6 GCM selection procedure.
Table 2.
Five CMIP6 GCMs selected for future climate analysis.
2.3. Global Climate Model Bias Correction and Downscaling
Climate model data for hydrologic modeling (CMhyd) was used to extract and bias-correct the CMIP6 GCMs. Discretization and spatial averaging within grid cells are the sources of bias in temperature and precipitation simulations [82]. This limits the use of simulated data directly for hydrological models as an input [83]. The purpose of bias correction procedures is to ensure that hydrological simulations powered by corrected simulated climate data match simulations utilizing observed climate data by minimizing the difference between observed and simulated climate variables on a daily time step [12] CMhyd was written in Python 2.7, and incorporates packages such as Numpy 1.20, SciPy 1.15, and PyQt 4.12.3 [84]. CMhyd employs a transformation algorithm for climate model adjustments [71]. The tool uses the same correction algorithm for the historical and future climate data, assuming that bias correction methods and parameterization are stationary in the future [46]. Distribution mapping [85] via the precipitation and temperature methods was employed to obtain representative models of the OGRB. The climate data for 1985–2022 were corrected for all the models to obtain values close to the input data entered into CMhyd. General circulation models from CMIP6 were bias corrected and downscaled via quantile mapping [39]. CMhyd performed bias correction by establishing transfer functions [43] between observations and simulations considering the same spatial scales and downscaled the GCMs to study basin by employing point scale observations [86].
2.4. QSWAT+ Model Setup
The QSWAT+ hydrological model was used to simulate the effects of LULC and climate changes on the hydrological processes of the OGRB. The hydrologic response was evaluated considering the responses from main water balance components such as SurfQ, evapotranspiration, LatQ, and GwQ. QSWAT+ was integrated with QGIS and used to divide the basin into subbasins and then into hydrologic response units (HRUs) via a digital elevation model (DEM) with 30 m ground resolution from the shuttle radar topographic mission (SRTM), soil type, and land use/land cover datasets. QSWAT+ simulates the hydrologic responses of water balance components via land use transition or projected land use change and projected climate change in terms of precipitation and maximum and minimum temperatures based on the water balance Equation (1):
where SWt represents the soil water content at time t (mm), SWo represents the initial soil water content (mm), Rday represents the cumulative precipitation on day i (mm), Qsurf represents the cumulative runoff on day i (mm), Ea represents the evapotranspiration on day i (mm), and Qgw represents the groundwater flow on day i (mm) [87].
2.5. Model Calibration and Validation
Semi-distributed physically based models are widely used in basin and subbasin-level hydrological modeling because they can consider ungauged catchments [88]. However, they are attributed to various uncertainties, overestimations, and underestimations [36]. To alleviate or minimize these problems, uncertainty analysis and calibration were conducted. To this end, the SWAT+ Toolbox was used for model validation and calibration. The SWAT+ Toolbox was designed primarily for automatic calibration though it also performs manual calibration [81]. The QSWAT+ model was calibrated at the subbasin level for 18 years (1995–2012) based on the monthly streamflow at stations in Abelti, Ajancho, Bidru Awana, Gilgel Gibe, Sana, Shapha, Soke, and Wabi. The model was validated for 7 years (2013–2019) at the same gauging stations. Sensitive parameters were selected through parameter sensitivity analysis and used for model performance evaluation. The precision and accuracy of the QSWAT+ model is determined by the quality and quantity of the input data and parameters, as well as the governing equations. The sensitivity analysis of the parameters was considered the prerequisite step for calibration. The predictive capacity of the model was evaluated via Nash–Sutcliffe efficiency (NSE), the coefficient of determination (R2), and percent bias (PBIAS) objective functions [89]:
2.6. Uncertainty Quantification
Uncertainty quantification is paramount in modeling due to inherent complexities and limitations within each model [90]. These lead to overestimations and underestimations in simulated outputs, consequently reducing data reliability, model credibility, and ultimately diminishing the scientific rigor [91]. Model uncertainties result from simplifications used during model creation, uncertainties in input data, and limitations in researchers’ comprehension of the real world. By offering a measure of confidence in model predictions, uncertainty quantification tackles these issues. Techniques for quantifying uncertainty, such as ensemble modeling, probabilistic approaches, and uncertainty and sensitivity analysis aid in determining the most significant sources of uncertainty and evaluating the robustness of model results, which promotes more dependable and knowledgeable decision making.
2.7. Scenario Based Impact Assessment
Land Use/Land Cover (LULC) and climate change scenarios were evaluated based on their respective models and approaches, considering the spatial and temporal conditions of the study area. In this study, LULC changes were projected using the MOLUSCE module within the QGIS environment. Climate change scenarios were extracted using the CMhyd tool, which addresses bias correction and downscales CMIP6 Global Climate Models (GCMs) employing the quantile mapping method. After evaluating and standardizing the outputs of the scenarios, a scenario-based impact assessment was conducted with respect to surface runoff, evapotranspiration, and groundwater recharge.
3. Results and Discussion
3.1. LULC Change Prediction via the CA-ANN Model
The land use maps of 2016 and 2022 were used as inputs for land use/land cover change prediction. Spatial variables such as distance from reservoirs, roads, cities, elevation, and slope were used. Future LULC patterns for 2047, 2073, and 2100 were projected via two-period LULC maps (i.e., 2016 and 2023). The LULC map of 2023, which was developed via the field survey data collected from 5 March 2023 to 27 December 2023, was used to validate LULC changes. Validation of the simulated map was carried out to evaluate the agreement between the reference map and the simulated LULC map. In addition, the ESRI-Global LULC data from (http://livingatlas.arcgis.com/landcoverexplorer/, accessed on 15 September 2024) were used to crosscheck the model simulation output. The Kappa indices of agreement (KIAs) were used to evaluate the agreement between the actual and projected LULC maps. The Kappa statistical evaluation, =0.89, which was obtained from the validation process, ensures good agreement between the actual and projected LULC data, thereby indicating the reliability of the model simulation [92]. Future LULC maps for 2047, 2073, and 2100 were developed via the MOLUSCE plugin in QGIS. Ten distinct LULC classes were determined (i.e., Mixed Forest, Cropland, Water Bodies, Built-up areas, Shrubland, Grassland, Evergreen Broad-leafed, Deciduous Broad-leafed, and Barren Land) in OGRB on the basis of the previous literature [93] government reports, knowledge of the area, filed surveys, and visual interpretations of high-resolution remote sensing satellite images of the basin.
Over 32 years, the built-up areas and cropland were increased in the OGRB, as indicated in Table 1, whereas the forest, shrubland, grassland, and barren land classes decreased in the basin. Owing to urbanization and settlement encroachment, areas covered by forest, shrublands, grasslands, and barren lands have diminished in the basin. The present study reveals that the most important causes of LULC change in the OGRB are population growth and mega national projects such as hydropower production, land tenure, and urban expansion [94]. By utilizing the information from the 2007, 2016, and 2023 land use maps, the transfer area matrix and transfer probability matrix were determined. The CA-ANN model prediction output in Table 1 shows forest, shrubland, and grassland converted into built-up areas and cropland areas. Thus, compared with the 2023 LULC, built-up areas and cropland increased in size in 2047 (Table 3).
Table 3.
LULC of OGRB during 2007, 2016, 2023, 2047, 2073, and 2100.
A study conducted by [95] in China reported that LULC changes from one class to the other were simulated via the CA-ANN model to predict future LULC changes and transitions. The findings from the above study revealed that built-up areas increased at the expense of forests, grasslands, and shrublands in the study area. In the present study, the transition matrix from the MOLUSCE simulation indicates that the cropland and built-up areas were continuously increased in the upper and middle parts of the OGRB whereas forest cover, shrublands, grasslands, and barren lands significantly declined throughout the basin.
3.2. Climate Change Scenarios
3.2.1. Maximum and Minimum Temperatures
The observed data from twelve meteorological stations for the years 1985 to 2022 were considered in comparison with the ensemble mean of the CMIP6 climate model scenarios (Figure 4). These periods were selected because of the meteorological data availability, continuity, and spatial representation of the study basin. The comparison of the maximum and minimum temperature (hereafter Tmax and Tmin) against the observed data for the twelve stations revealed a general increase in Tmax and Tmin in the future. Tmin will increase for the SSP585 scenario and reach 18.5 °C, 21 °C, and 23 °C at the Agaro, Jinka, and Morka stations, respectively, in 2100 (Figure 5). Both Tmax and Tmin exceed the observed values at almost all the stations (Table 4). In terms of spatial representations, the downstream areas of the OGRB will experience constant increases in both Tmax (left plot) and Tmin (right plot) in the future, considering the 95% confidence level.
Figure 5.
Mean annual maximum temperature for the baseline (1985–2014), SSP126, SSP245, and SSP585 scenarios (2023–2100) considering the 95% confidence level in the OGRB.
Table 4.
Annual average Tmin and Tmax for 2020s, 2050s, and 2080s from SSP126, SSP245, and SSP585 scenarios.
To identify possible climate changes in precipitation and the maximum and minimum temperatures (Tmax and Tmin), the years 1990–2020 were considered the baseline period. Three time periods: 2020s (2023–2047), 2050s (2048–2073), and 2080s (2074–2100) were considered for future climate change analysis. The observed annual average for the baseline (Figure 5) was represented by the five CMIP6 GCM models displayed by bias-adjusted Tmax and Tmin data. Under the SSP126 scenario, the annual Tmax increases, which ranges from 28.3 °C to 29.1 °C and 28.6 °C to 29.4 °C for ACCESS-CM2 and CNRM-ESM2-1models, respectively, compared with the baseline year in the 2020s. In the 2050s, Tmax increased from 28.5 °C to 30.5 °C under SSP2-4.5 and from 29.9 °C to 31.6 °C under SSP5-8.5 for the projected data from the ACCESS-CM2, CNRM-ESM2-1, MIROC6, MPI-ESM1-2-LR, and MRI-ESM2-0 models. Under SSP5-8.5 in the 2050s, the ACCESS-CM2 and CNRM-ESM2-1 models presented increases in the projected Tmax of 28.5–29.4 °C, and 28.6–29.9 °C, respectively.
In the 2050s, the MIROC6 and MPI-ESM1-2-LR models demonstrated a decline in Tmax from 27.8 °C to 27.1 °C and from 28.2 °C to 27.3 °C, respectively, under the SSP2-4.5 scenario and all the models showed increased Tmax under the SSP5-8.5 scenario. The average Tmax increased from 28.3 °C to 28.9 °C and 29.1 °C to 29.9 °C under SSP2-4.5 scenario in the 2050s and 2080s, respectively, and from 29.2 °C to 30.1 °C and 30.3 °C to 31.8 °C under SSP5-8.5 scenarios in the 2050s and 2080s, respectively. The average Tmax changes for the ACCESS-CM2 and CNRM-ESM2-1 models in the 2080s were observed, from 29.2 °C to 29.7 °C and 29.7 °C to 31.6 °C under the SSP2-4.5 scenario, respectively, and from 30.6 °C to 33.3 °C and 30.6 °C to 33.4 °C under SSP5-8.5 scenario, respectively.
The ACCESS-CM2 and CNRM-ESM2-1 models demonstrated changes of 29.4 °C to 30.4 °C and 28.5 °C to 30.6 °C under SSP2-4.5 scenario and in the 2050s and from 29.1 °C to 30.2 °C and 29.3 °C to 31.6 °C under SSP5-8.5 scenario in the 2050s. In the 2080s, a Tmax changed from 29.4 °C to 30.8 °C and 29.5 °C to 31.6 °C under SSP2-4.5 and from 30.6 °C to 33.2 °C and 31.7 °C to 33.1 °C under SSP5-8.5 scenario, respectively, for the ACCESS-CM2 and CNRM-ESM2-1. The analysis findings prove that the future projected Tmax will increase in the study area as supported by previous studies [96]. The projected results revealed that all the models presented a slight trend in the observed time in the same manner as the OGRB (Figure 5).
For the ACCESS-CM2 and CNRM-ESM2-1 models, the annual average Tmin under the SSP126 scenario, changed from 14.5 °C to 15.5 °C and 14.6 °C to 15.6 °C, respectively, in the 2050s, whereas it changed from 15.1 °C to 15.7 °C and 14.8 °C to 15.4 °C, respectively, in the 2080s. The projected Tmin changes from 14.7 °C to 16.3 °C and 14.2 °C to 16.5 °C in the 2050s under SSP2-4.5 for the ACCESS-CM2 and CNRM-ESM2-1 models, whereas, under the SSP585 scenario, it changes from 13.4 °C to 15.3 °C and 13.5 °C to 15.5 °C, respectively, in the 2020s. The same models revealed an increase of 15.1 °C to 17.4 °C and 15.2 °C to 17.1 °C, respectively, under SSP5-8.5 in the 2050s. Under SSP5-8.5, the ACCESS-CM2 and CNRM-ESM2-1 models demonstrated changes from 17.9 °C to 20.1 °C and 17.6 °C to 19.8 °C, respectively, in the 2080s. Under the SSP126, SSP245, and SSP585 scenarios, the average annual Tmin is expected to increase by 13.7 °C, 14.2 °C, and 14.4 °C, respectively, by the 2020s; 4.6 °C, 14.9 °C, and 15.6 °C, respectively, by the 2050s, and 14.4 °C, 15.6 °C, and 17.5 °C, respectively, by the 2080s. The annual average change in Tmin exceeds the change in Tmax particularly in the SSP245 and SSP585 scenarios (Figure 6). The observed Tmin was overestimated in the SSP245 and SSP585 scenarios (Figure 6).

Figure 6.
Mean annual minimum temperature for the baseline (1985–2014), SSP126, SSP245, and SSP585 scenarios (2023–2100) considering the 95% level of confidence in the OGRB.
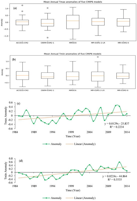
3.2.2. Mean Annual Tmax and Tmin Anomalies
The box plot Figure 7a,b, shows the distribution of mean annual maximum temperature (Tmax) anomalies for five different climate models (ACCESS-CM2, CNRM-ESM2-1, MIROC6, MPI-ESM1-2-LR, and MRI-ESM2-0) within the CMIP6 framework. Each box represents a model, and the box itself contains the middle 50% of the anomaly values, with the line within the box indicating the median. The whiskers extend to the minimum and maximum values within 1.5 times the interquartile range (IQR), and any data points beyond this range are plotted as individual outliers. The significant variability in the mean annual Tmax anomalies across the five models suggests that there are differences in how these models simulate temperature changes.
Figure 7.
Anomalies of mean annual Tmax and Tmin for five CMIP6 models (a,b), and model ensemble mean for Tmax (c) and for Tmin (d) for the base historical period (1985–2014).
The median anomaly for ACCESS-CM2, MPI-ESM1-2-LR, and MRI-ESM2-0 models appears to be close to zero, indicating that, on average, these models do not show a strong consistent warming or cooling trend in Tmax Figure 7a,b. In terms of the spread of anomalies, some models show a wider range of anomalies, suggesting greater uncertainty in their projections. ACCESS-CM2 and CNRM-ESM2-1 have extreme anomaly values that deviate significantly from the central tendency. As shown in Figure 7a,b, there is significant variability in the mean annual Tmin anomalies across the five models, suggesting differences in how these models simulate temperature changes. MRI-ESM2-0 model has an outlier, indicating an extreme anomaly value that deviates significantly from the central tendency. The median anomaly for most models appears to be close to zero, indicating that, on average, these models do not show a strong consistent warming or cooling trend in minimum temperatures. The temperature anomalies (Figure 7c,d), indicate a warming trend in both Tmax and Tmin over the base historical period (1985–2014). The analysis results strongly suggest that Tmin is warming at a significantly faster rate than Tmax. The analysis results also provide evidence of a climate change signal in the OGRB characterized by a warming trend, particularly in Tmin.
3.2.3. Precipitation
Five CMIP6 GCMs (ACCESS-CM2, CNRM-ESM2-1, MIROC6, MPI-ESM1-2-LR, and MRI-ESM2-0) were used to project future precipitation in the 2020s (2023–2047), the 2050s (2048–2073), and the 2080s (2074–2100). The OGRB’s projected future annual average precipitation, which was derived from five CMIP6 GCMs, almost coincided with the baseline (1990–2020) year’s data. The CMIP6 GCMs effectively simulate the magnitude and pattern of the observed precipitation. The climate models yield inconsistent predictions for both the medium and long-term (2050s and 2080s) annual average rainfall. The annual average precipitation in the OGRB upstream surpassed the observed data, especially for the SSP585 scenario in the 2080s. For example, under the SSP585 scenario, the annual average precipitation changes from 1500 mm to 2100 mm, 1300 mm to 1725 mm, 1330 mm to 1621 mm, 1445 mm to 1780 mm, 1560 mm to 1915 mm, and 1275 mm to 1775 mm at the Agaro, Areka, Ejaji, Hosana, Sekoru, and Wolaita stations, respectively (Figure 8).


Figure 8.
Mean annual precipitation for the observed (1985–2022), SSP126, SSP245, and SSP585 scenarios (2023–2100) from five CMIP6 ensemble GCMs considering the 95% confidence level.
The anticipated precipitation for the Durame and Wolkite stations increases from 1400 to 1850 mm and from 1350 to 1780 mm, respectively; however, it is less than the recorded precipitation of 1875 mm and 1865 mm, respectively, at the same stations. The findings of this study are consistent with those of other studies [97]. Throughout the OGRB, the annual average precipitation varies from 1044 to 1560 mm, 1150 to 1562 mm, and 1520 to 2135 mm under SSP126, SSP245, and SSP585, respectively, for the long-term period (2080s).
Mean Annual Precipitation Anomaly
The box plot (Figure 9) reveals significant variability in the mean annual precipitation anomalies across the five models (ACCESS-CM2, CNRM-ESM2-1, MIROC6, MPI-ESM1-2-LR, and MRI-ESM2-0), suggesting differences in how these models simulate precipitation changes. The median anomaly for most models appears to be close to zero, indicating that, on average, these models do not show a strong consistent increase or decrease trend in precipitation. However, some models exhibit a wider range of anomalies than others, suggesting greater uncertainty in their projections. For example, the interquartile range (IQR) for ACCESS-CM2 appears to be larger than that of CNRM-ESM2-1, indicating a greater spread of precipitation anomalies in the ACCESS-CM2 model. Additionally, some models have outliers, indicating extreme anomaly values that deviate significantly from the central tendency. These outliers in MIROC6, MPI-ESM1-2-LR, and MRI-ESM2-0 highlight the potential for extreme precipitation events, such as heavy rainfall or droughts, in certain model scenarios.

Figure 9.
Mean annual precipitation anomalies of five CMIP6 models (a) and model ensemble mean (b) for the base historical period (1985–2014).
3.3. QSWAT+ Model Calibration and Validation
The QSWAT+ model was calibrated for 1995–2012 and validated for 2013–2019. The parameters used for the QSWAT+ model simulation are presented in Table 5. Three years, from 1981 to 1983, were considered warm-up periods from the observed streamflow data. The observed river discharge from eight river gauging stations was used for calibration and validation. The calibration and validation results of Abelti, Ajancho, Bidru Awana, Gilgel Gibe, and Wabi were better than those of Sana, Shapha, and Soke. High-flow subbasins, such as Great Gibe at Abelti, presented better model performance, whereas low-flow subbasins, such as Sana, Shapha, and Soke, presented low model performance.
Table 5.
Annual average Tmax (°C), Tmin (°C), and precipitation (mm) in the 2020s, 2050s, and 2080s under the SSP126, SSP245, and SSP585 scenarios.
This result was mainly due to the dominance of calibration periods by high-flow events; the model was biased towards reproducing peak flows, leading to better performance at high-flow stations. In addition, the specific characteristics of each subbasin, such as land use/land cover, soil type, and topography can significantly influence model performance (Table 6). In this context, high-flow subbasins have more homogeneous characteristics, making them easier to model compared to low-flow subbasins with more diverse and complex hydrological processes.
Table 6.
Calibration and validation results for river gauging stations via the SWAT+ Toolbox.
The R2, NSE, and PBIAS values for the stream gauging stations reflect the model’s status (Table 7). Overestimation of the model was observed as the PBIAS values became negative compared with the observed data. The hydrologic response to LULC and climate changes was evaluated in terms of streamflow, surface runoff, evapotranspiration, and groundwater recharge. Thus, the performance of the QSWAT+ model was approved by previous studies [98].
Table 7.
Sensitive parameters used for the QSWAT+ model simulation.
3.4. Scenario-Based Impact Assessment Framework
The separate and combined effects of LULC and climate changes on the hydrologic response were evaluated via the projected LULC and climate data in the OGRB. In the present study, the future time windows are categorized into three categories: the 2020s (2023–2047), the 2050s (2048–2073), and the 2080s (2074–2100). The baseline period was (1985–2014). On the basis of the study’s objective, three simulation scenarios were considered: scenario-1 (LUs) considers only LULC change, scenario-2 (CCs) considers only climate change, and scenario-3 (LUs_CCs) considers the combination of the two (i.e., LULC and climate changes) (Table 8).
Table 8.
Description of the scenarios.
3.5. Future Hydrologic Response Under Scenario-1 in the OGRB
The evaluation of future hydrologic response under scenario-1 was performed by utilizing a projected LULC change in three time periods: the 2020s (2023–2047), the 2050s (2048–2073), and the 2080s (2074–2100). The QSWAT+ model, calibrated by observed streamflow data from eight river gauging stations, was employed to simulate LULC change scenarios while considering the hypothesis that the climate remains unchanged. Future hydrologic responses from streamflow (Figure 10), surface runoff, evapotranspiration, and groundwater recharge were considered to evaluate the future impact of LULC on the hydrological characteristics and associated effects in the OGRB.


Figure 10.
Streamflow changes (a–h) in the observed and simulated data for the calibration (1995–2012) and validation periods (2013–2019).
In the 2020s, 2050s, and 2080s, surface runoff increased by 12.97% to 14.35%; nonetheless, this increase was not very substantial. In the 2020s, 2050s, and 2080s, evapotranspiration increased by 17.52% to 24.03%. The notable change in evapotranspiration is the consequence of the basin’s increased forest cover. Groundwater recharge tends to increase by 5.92% to 8.09% and 7.21% to 13.41% in the dry and wet seasons, respectively, in the LULC transition scenarios by the 2020s, 2050s, and 2080s. The hydrological response to the change in LULC in the future is shown in Figure 11, Figure 12 and Figure 13. The maximum increase in the surface runoff, evapotranspiration, and groundwater recharge were observed in the 2080s, 2050s, and 2020s, respectively, in the upstream part of the basin. The maximum decreases in surface runoff, evapotranspiration, and groundwater recharge were observed in the 2020s, 2080s, and 2080s in the downstream, middle, and upstream parts of the basin, respectively (Figure 11, Figure 12 and Figure 13).
Figure 11.
Effects of LULC changes on surface runoff during the 2020s (left), 2050s (middle), and 2080s (right) in the OGRB.
Figure 12.
Effects of LULC changes on evapotranspiration during the 2020s (left), 2050s, and 2080s in the OGRB.
Figure 13.
Effects of LULC changes on groundwater recharge during the 2020s, 2050s, and 2080s in the OGRB.
In general, the average annual surface runoff and evapotranspiration increase and decrease, respectively. The upstream parts of the basin will experience the maximum increase in groundwater recharge. The spatial distributions of surface runoff, evapotranspiration, and groundwater recharge under the LULC change scenario trended to increase by approximately 8.4%, 11.7%, and 12.6%; 7.6%, 9.4%, and 13.8%; and 11.3%, 8.7%, and 14.6%, respectively, under the 2020s, 2050s, and 2080s-time windows (Figure 11, Figure 12 and Figure 13).
3.6. Future Hydrologic Response Under Scenario 2 (CCs) in the OGRB
The future hydrologic response of surface runoff, evapotranspiration, and groundwater recharge under scenario 2 was considered on the basis of the climate change scenario (CCs) only. In scenario 2, the hydrological response to projected climate change under SSP126, SSP245, and SSP585 was simulated in the QSWAT+ model under the assumption that LULC remains unchanged. The average annual change in evapotranspiration under the anticipated climate change scenario is presented in Table 9 Streamflow is likely to decrease by 16% to 12% under the SSP245 and SSP585 scenarios in the three-time windows (i.e., the 2020s, 2050s, and 2080s) (Figure 14, Figure 15 and Figure 16).
Table 9.
Effects of LULC and Climate Changes on precipitation (Pr), surface runoff (SurfQ), evapotranspiration (ET), and groundwater recharge (GwQ) in the OGRB. (a) Scenario 1 (LUs). (b) Scenario 2 (CCs). (c) Scenario 3 (LUs_CCs).
Figure 14.
Effects of climate change on surface runoff (mm) in the 2020s, 2050s, and 2080s from five CMIP6 GCMs under SSP126, SSP245, and SSP585 in the OGRB.
Figure 15.
Effects of climate change on evapotranspiration (mm) in the 2020s, 2050s, and 2080s from five CMIP6 GCMs under SSP126, SSP245, and SSP585 in the OGRB.
Figure 16.
Effects of climate change on groundwater recharge (mm) in the 2020s, 2050s, and 2080s from five CMIP6 GCMs under SSP126, SSP245, and SSP585 in the OGRB.
3.7. Future Hydrologic Response Under Scenario 3 (LUs_CCs) in the OGRB
The projected LULC change and climate change scenarios from the CMIP6 GCMs (SSP126, SSP245, and SSP585) were used to assess the future effects of the combined LULC and climate changes on the hydrological response in the OGRB. The 2020, 2050, and 2080s time periods were used to examine the temporal and spatial differences in the water balance components. Table 6 shows the average annual changes in surface runoff under SSP126, SSP245, and SSP585 as a result of the combined LULC and climatic changes (Figure 17, Figure 18 and Figure 19).
Figure 17.
Effects of LULC and climate changes on surface runoff (mm) in the 2020s, 2050s, and 2080s from five CMIP6 GCMs under SSP126, SSP245, and SSP585 in the OGRB.
Figure 18.
Effects of LULC and climate changes on evapotranspiration (mm) in the 2020s, 2050s, and 2080s from five CMIP6 GCMs under SSP126, SSP245, and SSP585 in the OGRB.
Figure 19.
Effects of LULC and climate changes on groundwater recharge (mm) in the 2020s, 2050s, and 2080s from five CMIP6 GCMs under SSP126, SSP245, and SSP585 in the OGRB.
According to the findings of the present study, under the SSP126, SSP245, and SSP585 scenarios, the upper stream part of the basin will experience the highest surface runoff during the 2020s, 2050s, and 2080s. Under the SSP245 scenario, the entire basin will experience maximum surface runoff in the 2020s. According to the results of the analysis, the SSP126 scenario records the smallest surface runoff in the 2050s (12.2%).
Under the SSP245 scenario, the minimum evapotranspiration will be recorded in the 2080s, and the annual average evapotranspiration tends to increase to 21.9%. The results of the study indicate that the average annual evapotranspiration in the middle portion of the basin and upper stream would continue to rise. The findings of the present study suggest that evapotranspiration will not be significantly impacted in the future by the combined effects of LULC and climate change in the lower stream part of the basin.
According to the spatial distribution, under the SSP126 scenario, the upper stream part of the basin will experience the minimum amount of groundwater recharge in the 2020s and 2080s. The findings of this study indicate that, under the SSP245 scenario, the upstream and middle parts of the basin will experience maximum groundwater recharge in the 2080s. According to the SSP126 scenario, the lowest groundwater recharge (6.8%) would occur in the 2080s, whereas the maximum groundwater recharge (9.1%) would occur in the 2050s.
4. Model Uncertainties
In Land Use/Land Cover (LULC) projections, uncertainties stem from data limitations, model assumptions, and the complex interplay of socioeconomic and environmental drivers [99]. This study addressed these uncertainties by employing a multi-data and multi-model approach [54]. Global Climate Model (GCM) outputs are inherently uncertain due to model structure, parameterization, and the selection of climate scenarios [100]. To mitigate these uncertainties, this study utilized ensemble modeling by incorporating multiple GCMs and emission scenarios, coupled with bias correction and downscaling techniques [101]. Uncertainties arising from hydrological modeling are associated with model structure, parameterization, calibration, and input data [102]. To assess and minimize these inherent uncertainties in hydrological modeling, model calibration and validation, along with sensitivity and uncertainty analysis, were performed using the SWAT+ Toolbox [34].
5. Discussion
It is imperative to assess and comprehend the hydrological processes of the Omo–Gibe River Basin in light of the potential effects of land use/land cover dynamics and climate change. By combining the projected LULC change and climate change scenarios from the CMIP6 GCMs, the present study assessed the hydrologic response of water balance components to LULC and climate change in the future. The findings from the present study will help establish sound strategies for managing water resources and ensuring their sustainable implementation.
This study employed historical precipitation and maximum and minimum temperature data from 12 meteorological stations and projected LULC changes from MOLUSCE simulation outputs and climate change scenarios from CMIP6 GCMs to evaluate the future hydrologic response to LULC and climate changes. Remote sensing image data such as Landsat TM (2007), ETM+ (2016), and OLI (2023) data were utilized for LULC change analysis and used as inputs in MOLUSCE simulations to predict future LULC changes for 2047, 2073, and 2100. Before CMIP6 GCM data analysis, bias correction was carried out via Climate Model data for the hydrologic modeling (CMhyd) [56] with the linear scaling method to reduce the degree of deviation of the outputs of the CMIP6 GCMs from the observed data and enhance model accuracy, reliability, comparison, and intercomparison. After the GCM data were bias-corrected and downscaled, the hydrological processes of the river basin were essentially modeled [98,99].
In the present study, twelve meteorological stations were identified on the basis of data availability, continuity, and spatial distribution and were used for climate model bias correction and downscaling. Missing data were filled via remote sensing observation data from ERA-5 [103]. Changes in the annual average Tmax, Tmin, and precipitation were demonstrated from the SSP126, SSP245, and SSP585 scenarios in the 2020s, 2050s, and 2080s, respectively, in the OGRB. The findings obtained from this study are consistent with those of previous studies in different river basins in Ethiopia [104].
In the 2020s, 2050s, and 2080s, the average annual Tmax will increase by 5.1%, 7.3%, and 8.7%, respectively, under the SSP126 scenario, by 5.2%, 10.5%, and 14.9%, respectively under the SSP245 scenario, by 4.7, 11.3, and 20.7%, respectively under the SSP585 scenario, by 8.7%, 13.1% and 14.6%, respectively, under the SSP126 scenario, by 1.5, 18.2, and 27%, respectively under the SSP245 scenario, and by 4.7, 30.7, and 48.2%, respectively, under the SSP585 scenario. Both Tmax and Tmin showed patterns consistent with those of the baseline data under the SSP126 scenario in the 2020s, 2050s, and 2080s (Figure 6 and Figure 7). The annual average precipitation will increase by 12.3%, 17.1%, and 19.4% in the 2020s, 2050s, and 2080s under the SSP126, SSP245, and SSP585 scenarios, respectively. Similarly, a study conducted by [105] in the Lake Tana Basin, upper Blue Nile River Basin reported that rainfall will increase by 5–20% in the dry season whereas the amount of rainfall will decrease by 5–10% in the wet season in the 2020s, 2050s, and 2080s.
Future changes in the annual average Tmax, Tmin, and precipitation could have significant effects on surface and subsurface hydrology, reservoir sedimentation, hydroelectric power generation, and agricultural production in the OGRB. The increases in the annual average Tmax, Tmin, and precipitation become greater in the 2080s than in the 2020s and 2050s. The highest increases in Tmax, Tmin, and precipitation were observed in the 2080s under the SSP126, SSP245, and SSP585 scenarios, which designate the future concentrations of GHGs in the atmosphere [56]. Previous studies by [106] reported that the annual average precipitation, Tmax, and Tmin could increase, which could affect the hydrological processes of the river basin in general and the water, energy, and agricultural sectors in particular.
A study in the Dhidhessa River Basin by [26] reported that precipitation, Tmax, and Tmin are anticipated to increase in the future. The changes in precipitation, Tmax, Tmin, and surface runoff change in the future are consistent with those reported in previous studies [107]. The disparities in GCM response, variances in GCM outputs, and uncertainties associated with the downscaling technique were the causes of the variations in climatic variable results.
The dynamic of LULC and spatiotemporal climate change affect a basin’s hydrological components continuously. According to the findings of the present study, the government’s recurring afforestation initiatives [64] will expand the basin’s forest cover in the future which, in turn, will increase evapotranspiration, especially in the upper stream part of the OGRB. In this regard, surface runoff is anticipated to decline due to increased evapotranspiration, improved soil and water conservation measures, and maximized infiltration. The present study demonstrated the independent and combined effects of LULC and climate change on the hydrological components of the OGRB.
With respect to the hydrological components, the impact of climate change outweighed that of LULC and the combined effect of LULC and climate change. [108] conducted a study in the Awash River Basin and reported that the impact of climate change on the hydrologic response of the river basin is relatively greater than the effects of LULC and the combined effects of LULC and climate change. According to the aforementioned studies, LULC can be reduced by implementing suitable land use management strategies, biological conservation, and habitat restoration in a way that reduces overland flow by allowing more precipitation to seep into the ground.
Ref. [109], in a study conducted in the Lake Tana Basin, reported that the individual effects of climate change on water balance components are greater than the effects of LULC and the combined effect of LULC and climate change. The results of the present study are in line with those of previous studies [110], which revealed that the hydrological response of a river basin is more vulnerable to climate change than to LULC change.
Surface runoff, an essential part of the water cycle, impacts hydrological processes in a basin by contributing more to water flow through ecosystems [111]. According to the results of the present study, as impermeable surfaces increase, surface runoff tends to increase in the future. The negative impact of LULC and climate change may exacerbate surface runoff by preventing water from infiltrating the ground. In the long run (2080s), surface runoff is expected to decline as a result of the interception of rainwater forest canopies.
Evapotranspiration will increase in the OGRB, especially during the mid-term (2050s) and long-term (2080s) periods, according to the results of the present study. Changes in LULC and climate are likely to influence how much evapotranspiration will change in the future. According to the findings of this study, rainfall will decrease by up to 24% in the 2020s, 2050s, and 2080s, whereas evapotranspiration will increase by 21%. The study findings also indicate that the increase in Tmax and Tmin in the mid-term (2050s) and long-term (2080s) will cause an increase in evapotranspiration in the OGRB.
Groundwater recharge is the most essential hydrological process that plays a vital role in replenishing groundwater [112] and depends mainly on the basin’s LULC and climate changes, geology, soil composition, and soil and water conservation practices. The findings of this study indicate that in the 2020s, 2050s, and 2080s, groundwater recharge could decline as a result of deforestation, unregulated agriculture, and increasing urbanization.
The implementation of internationally recognized river basin management strategies and policies [113] at the national, regional, and local levels of government is imperative to address the detrimental effects of LULC and climate changes on the hydrological components and their systems, which are linked to the surface and subsurface hydrological processes of the river basin as well as the socioeconomic conditions of the communities within and surrounding the basin. In the Omo–Gibe River Basin in particular, the long-term effects of climate change on surface runoff, evapotranspiration, and groundwater recharge call for the development of sound water resource management strategies to safeguard the basin’s water resources and preserve its ecological balance.
6. Limitations of the Study
This study presents detailed investigation into the hydrological responses of water balance components to projected land use/land cover (LULC) and climate changes using advanced modeling techniques. However, the study faced some limitations. Firstly, the reliance on a limited number of climate models can introduce uncertainty in the projected climate change impacts. Secondly, the scarcity of streamflow data hindered the accurate assessment of hydrological responses to climate change. Thirdly, while remote sensing data provides valuable insights, its use for climate analysis can be constrained by factors like data availability, spatial resolution, and potential biases. Fourthly, the absence of validation data for historical land use/land cover (LULC) classifications increases the uncertainty associated with LULC change scenarios. Future research should consider the use of Geospatial Artificial Intelligence (GeoAI) and deep learning techniques to enhance the accuracy and robustness of LULC classifications, developing and applying advanced image processing techniques to minimize biases and uncertainties associated with remote sensing data, data assimilation techniques to integrate sparse streamflow observations with model simulations to improve model accuracy, alternative data sources, such as hydrometric data from nearby basins or remotely sensed data (e.g., satellite altimetry), supplementing existing streamflow records, and a larger ensemble of climate models to better capture the range of potential climate change scenarios and reduce uncertainty in the projected impacts.
7. Conclusions
A comprehensive analysis of land use/land cover (LULC) and climate change impacts on future hydrological responses in the Omo–Gibe River Basin (OGRB) was conducted using projected LULC data from the Cellular Automata-Artificial Neural Network (CA-ANN) model and climate change scenarios from CMIP6 Global Climate Models (GCMs). The Soil and Water Assessment Tool Plus (SWAT+) Toolbox was employed for uncertainty analysis and calibration, with model performance evaluated using metrics like Nash–Sutcliffe efficiency (NSE), the coefficient of determination (R2), and percent bias (PBIAS). Bias correction of CMIP6 GCMs was performed using CMhyd to align simulated climate variables with observed data. On the basis of the findings of the present study, the following conclusions were drawn:
The findings of the present study revealed that key drivers of LULC change in the OGRB were land tenure, urbanization, population growth, and mega-national projects, including hydropower production. Analysis of land use maps from 2007, 2016, and 2023, along with CA-ANN model projections, indicated a shift from grasslands, shrublands, and forests towards agricultural and built-up areas. While forests, shrublands, grasslands, and barren lands are projected to decrease, cropland and built-up areas are expected to expand, particularly in the upper and middle sections of the basin.
Historical and projected LULC data, along with bias-corrected CMIP6 GCMs (ACCESS-CM2, CNRM-ESM2-1, MIROC6, MPI-ESM1-2-LR, and MRI-ESM2-0) under SSP1-2.6, SSP2-4.5, and SSP5-8.5 scenarios, were used for model simulations. The baseline period of 1985–2014 was used to analyze potential climate changes in precipitation and temperature. Results showed an overall increase in both maximum (Tmax) and minimum (Tmin) temperatures, with Tmin increases exceeding Tmax changes, especially in SSP2-4.5 and SSP5-8.5 scenarios. CMIP6 GCMs effectively replicated observed precipitation patterns, though projections for future rainfall exhibited more variability, particularly in the SSP5-8.5 scenario for the long time periods, 2080s.
The impact of future LULC and climate change on hydrological components like surface runoff, evapotranspiration, and groundwater recharge was assessed. In the upstream part of the basin, surface runoff and evapotranspiration were projected to increase, while groundwater recharge tended to decrease, particularly by the 2080s. Conversely, in the downstream and middle reaches, surface runoff and evapotranspiration were projected to decrease, and groundwater recharge tended to increase, highlighting the complex interplay of LULC and climate change effects. The QSWAT+ model, driven by CA-ANN LULC projections and CMIP6 climate scenarios, proved suitable for evaluating the hydrological response. However, the study acknowledges inherent uncertainties in both LULC and climate change projections due to data limitations and the complexity of hydrological processes. Future research is recommended to incorporate more climate models, hybrid- process-based and machine learning hydrological models, high-resolution remote sensing data, improved LULC projection models, and a larger ensemble of climate models to enhance simulation performance and research outcomes in the OGRB and other river basins.
Author Contributions
P.L.: Writing—Conceptualization, original draft, Methodology, Visualization, Validation, Investigation, Software, Formal analysis, Data curation, A.M.M.: Writing—review and editing, Conceptualization, Visualization, Validation, Supervision, Methodology, Data curation. T.T.K.: Writing—review and editing, Conceptualization, Validation, Supervision, Methodology, Model, Investigation. All authors have read and agreed to the published version of the manuscript.
Funding
This research received no external funding.
Data Availability Statement
The original contributions presented in this study are included in the article. Further inquiries can be directed to the corresponding author(s).
Acknowledgments
Thanks to the Ethiopian Meteorological Institute (EMI) for providing historical climate data, the United States Geological Survey (USGS) for providing remote sensing image data (https://earthexplorer.usgs.gov/), and the European Centre for Medium-Range Weather Forecasts (ECMWF) (https://cds.climate.copernicus.eu/datasets/projections-cmip6?tab=download) for providing CMIP6 GCMs data. We also wish to thank Thomas Torora for the professional advice and support he provided for this study.
Conflicts of Interest
The authors declare that they have no known competing financial interests or personal relationships that could have appeared to influence the work reported in this paper.
References
- Shiferaw, H.; Gebremedhin, A.; Gebretsadkan, T.; Zenebe, A. Modelling hydrological response under climate change scenarios using SWAT model: The case of Ilala watershed, Northern Ethiopia. Model. Earth Syst. Environ. 2018, 4, 437–449. [Google Scholar] [CrossRef]
- Shawul, A.A.; Chakma, S.; Melesse, A.M. The response of water balance components to land cover change based on hydrologic modeling and partial least squares regression (PLSR) analysis in the Upper Awash Basin. J. Hydrol. Reg. Stud. 2019, 26, 100640. [Google Scholar] [CrossRef]
- Kamaraj, M.; Rangarajan, S. Predicting the future land use and land cover changes for Bhavani basin, Tamil Nadu, India, using QGIS MOLUSCE plugin. Environ. Sci. Pollut. Res. 2022, 29, 86337–86348. [Google Scholar] [CrossRef] [PubMed]
- Aneseyee, A.B.; Soromessa, T.; Elias, E.; Noszczyk, T.; Feyisa, G.L. Evaluation of Water Provision Ecosystem Services Associated with Land Use/Cover and Climate Variability in the Winike Watershed, Omo Gibe Basin of Ethiopia. Environ. Manag. 2022, 69, 367–383. [Google Scholar] [CrossRef] [PubMed]
- Kumi, M.A.A. Predicting Hydrological Response to Climate Change in the White Volta Catchment, West Africa. J. Earth Sci. Clim. Change 2015, 6, 1000249. [Google Scholar] [CrossRef]
- Poméon, T.; Diekkrüger, B.; Springer, A.; Kusche, J.; Eicker, A. Multi-objective validation of SWAT for sparsely-gaugedWest African river basins–A remote sensing approach. Water 2018, 10, 451. [Google Scholar] [CrossRef]
- Jamil, R.M. A Development of a ‘ArcSWAT’ Surface Runoff Model for Estimating Urban Precipitation Recharge. IOP Conf. Ser. Earth Environ. Sci. 2020, 549, 012010. [Google Scholar] [CrossRef]
- Kumar, M.; Denis, D.M.; Kundu, A.; Joshi, N.; Suryavanshi, S. Understanding land use/land cover and climate change impacts on hydrological components of Usri watershed, India. Appl. Water Sci. 2022, 12, 39. [Google Scholar] [CrossRef]
- Muhammad, A.; Hakim, Y.; Baja, S.; Agnes, D.; Arif, S. Modelling land use/land cover changes prediction using multi-layer perceptron neural network (MLPNN): A case study in Makassar City Indonesia. Int. J. Environ. Stud. 2021, 78, 301–318. [Google Scholar] [CrossRef]
- Nyatuame, M.; Kofitse, L.; Kwaku, S. Assessing the land use/land cover and climate change impact on water balance on Tordzie watershed. Remote Sens. Appl. Soc. Environ. 2020, 20, 100381. [Google Scholar] [CrossRef]
- Tumsa, B.C.; Kenea, G.; Tola, B. The application of SWAT+ model to quantify the impacts of sensitive LULC changes on water balance in Guder catchment, Oromia, Ethiopia. Heliyon 2022, 8, e12569. [Google Scholar] [CrossRef] [PubMed]
- Reshmidevi, T.V.; Kumar, D.N.; Mehrotra, R.; Sharma, A. Estimation of the climate change impact on a catchment water balance using an ensemble of GCMs. J. Hydrol. 2018, 556, 1192–1204. [Google Scholar] [CrossRef]
- Martínez-Retureta, R.; Aguayo, M.; Abreu, N.J.; Urrutia, R.; Echeverría, C.; Lagos, O.; Rodríguez-López, L.; Duran-Llacer, I.; Barra, R.O. Influence of Climate and Land Cover/Use Change on Water Balance—An Approach to Individual and Combined Effects. Water 2022, 14, 2304. [Google Scholar] [CrossRef]
- Xiao, F.; Wang, X.; Fu, C. Impacts of land use/land cover and climate change on hydrological cycle in the Xiaoxingkai Lake Basin. J. Hydrol. Reg. Stud. 2022, 47, 101422. [Google Scholar] [CrossRef]
- Liyew, M.; Tsunekawa, A.; Haregeweyn, N.; Tsegaye, D. Science of the Total Environment Hydrological responses to land use/land cover change and climate variability in contrasting agro-ecological environments of the Upper Blue Nile basin Ethiopia. Sci. Total Environ. 2019, 689, 347–365. [Google Scholar] [CrossRef]
- Galata, A.W.; Tullu, K.T.; Guder, A.C. Evaluating watershed hydrological responses to climate changes at Hangar Watershed, Ethiopia. J. Water Clim. Change 2021, 12, 2271–2287. [Google Scholar] [CrossRef]
- Malamataris, D.; Kolokytha, E.; Loukas, A. Integrated hydrological modelling of surface water and groundwater under climate change: The case of the Mygdonia basin in Greece. J. Water Clim. Change 2020, 11, 1429–1454. [Google Scholar] [CrossRef]
- Chen, H.; Sun, J.; Lin, W.; Xu, H. Comparison of CMIP6 and CMIP5 models in simulating climate extremes. Sci. Bull. 2020, 65, 1415–1418. [Google Scholar] [CrossRef] [PubMed]
- Chunn, D.; Faramarzi, M.; Smerdon, B.; Alessi, D.S. Application of an integrated SWAT-MODFLOW model to evaluate potential impacts of climate change and water withdrawals on groundwater-surface water interactions in west-central Alberta. Water 2019, 11, 110. [Google Scholar] [CrossRef]
- Tessema, N.; Kebede, A.; Yadeta, D. Modelling the effects of climate change on streamflow using climate and hydrological models: The case of the Kesem sub-basin of the Awash River basin, Ethiopia. Int. J. River Basin Manag. 2021, 19, 469–480. [Google Scholar] [CrossRef]
- Tan, M.L.; Liang, J.; Samat, N.; Chan, N.W.; Haywood, J.M.; Hodges, K. Hydrological extremes and responses to climate change in the kelantan river basin, malaysia, based on the CMIP6 highresmip experiments. Water 2021, 13, 1472. [Google Scholar] [CrossRef]
- Bieger, K.; Arnold, J.G.; Rathjens, H.; White, M.J.; Bosch, D.D.; Allen, P.M.; Volk, M.; Srinivasan, R. Introduction to SWAT+, A Completely Restructured Version of the Soil and Water Assessment Tool. J. Am. Water Resour. Assoc. 2017, 53, 115–130. [Google Scholar] [CrossRef]
- Saddique, N.; Mahmood, T.; Bernhofer, C. Quantifying the impacts of land use/land cover change on the water balance in the afforested River Basin Pakistan. Environ. Earth Sci. 2020, 79, 448. [Google Scholar] [CrossRef]
- Shooshtari, S.J.; Shayesteh, K.; Gholamalifard, M.; Azari, M.; Serrano-Notivoli, R.; López-Moreno, J.I. Impacts of future land cover and climate change on the water balance in northern Iran. Hydrol. Sci. J. 2017, 62, 2655–2673. [Google Scholar] [CrossRef]
- Li, H.; Yu, C.; Qin, B.; Li, Y.; Jin, J.; Luo, L.; Wu, Z.; Shi, K.; Zhu, G. Modeling the Effects of Climate Change and Land Use/Land Cover Change on Sediment Yield in a Large Reservoir Basin in the East Asian Monsoonal Region. Water 2022, 14, 2346. [Google Scholar] [CrossRef]
- Kabite, G.; Muleta, M.; Gessesse, B. Separate and Combined Impacts of Land Cover and Climate Changes on Hydrological Responses of Dhidhessa River Basin. Ethiopia 2020, 1–30. [Google Scholar] [CrossRef]
- Bailey, R.T.; Bieger, K.; Arnold, J.G.; Bosch, D.D. A new physically-based spatially-distributed groundwater flow module for SWAT+. Hydrology 2020, 7, 75. [Google Scholar] [CrossRef]
- Liu, W.; Park, S.; Bailey, R.T.; Molina-Navarro, E.; Andersen, H.E.; Thodsen, H.; Nielsen, A.; Jeppesen, E.; Jensen, J.S.; Jensen, J.B. Quantifying the streamflow response to groundwater abstractions for irrigation or drinking water at catchment scale using SWAT and SWAT–MODFLOW. Environ. Sci. Eur. 2020, 32, 113. [Google Scholar] [CrossRef]
- Deng, P.; Zhang, M.; Bing, J.; Jia, J.; Zhang, D. Evaluation of the GSMaP _ Gauge products using rain gauge observations and SWAT model in the Upper Hanjiang River Basin. Atmos. Res. 2019, 219, 153–165. [Google Scholar] [CrossRef]
- Melkamu, T.A.; Negash, W.A.; Abdella, K.M. Assessment of the Impacts of Climate Change on Gibe-III Reservoir Using Reliability, Resilience and Vulnerability (RRV) Indices. Sci. Eng. Res. 2017, 8, 1606–1628. [Google Scholar]
- Elias, B.; Jiregna, C.; Tolossa, G. Identification of groundwater recharge and flow processes inferred from stable water isotopes and hydraulic data in Bilate River watershed Ethiopia. Hydrogeol. J. 2023, 31, 2307–2321. [Google Scholar] [CrossRef]
- Sirisena, T.A.J.G.; Maskey, S.; Ranasinghe, R. Hydrological model calibration with streamflow and remote sensing based evapotranspiration data in a data poor basin. Remote Sens. 2020, 12, 3768. [Google Scholar] [CrossRef]
- Gunathilake, M.B.; Karunanayake, C.; Gunathilake, A.S.; Marasingha, N.; Samarasinghe, J.T.; Bandara, I.M.; Rathnayake, U. Hydrological Models and Artificial Neural Networks (ANNs) to Simulate Streamflow in a Tropical Catchment of Sri Lanka. Appl. Comput. Intell. Soft Comput. 2021, 2021, 6683389. [Google Scholar] [CrossRef]
- Khaki, M.; Franssen, H.J.H.; Han, S.C. Multi-mission satellite remote sensing data for improving land hydrological models via data assimilation. Sci. Rep. 2020, 10, 18791. [Google Scholar] [CrossRef] [PubMed]
- Yuan, S.; Quiring, S.M.; Kalcic, M.M.; Apostel, A.M.; Evenson, G.R.; Kujawa, H.A. Optimizing climate model selection for hydrological modeling: A case study in the Maumee River basin using the SWAT. J. Hydrol. 2020, 588, 125064. [Google Scholar] [CrossRef]
- Dibaba, W.T.; Demissie, T.A.; Miegel, K. Watershed hydrological response to combined land use/land cover and climate change in highland ethiopia: Finchaa catchment. Water 2020, 12, 1801. [Google Scholar] [CrossRef]
- Mahdian, M.; Hosseinzadeh, M.; Siadatmousavi, S.M.; Chalipa, Z.; Delavar, M.; Guo, M.; Abolfathi, S. Modelling impacts of climate change and anthropogenic activities on inflows and sediment loads of wetlands—Case study of the Anzali wetland. Sci. Rep. 2023, 13, 5399. [Google Scholar] [CrossRef]
- Aliyari, F.; Bailey, R.T.; Tasdighi, A.; Dozier, A.; Arabi, M.; Zeiler, K. Coupled SWAT-MODFLOW model for large-scale mixed agro-urban river basins. Environ. Model. Softw. 2019, 115, 200–210. [Google Scholar] [CrossRef]
- Boko, B.A.; Konaté, M.; Yalo, N.; Berg, S.J.; Erler, A.R.; Bazié, P.; Hwang, H.-T.; Seidou, O.; Niandou, A.S.; Schimmel, K.; et al. Watershed in Niamey Niger. Water 2020, 12, 364. [Google Scholar] [CrossRef]
- Akoko, G.; Le, T.H.; Gomi, T.; Kato, T. A review of swat model application in Africa. Water 2021, 13, 1313. [Google Scholar] [CrossRef]
- Chawanda, C.J.; George, C.; Thiery, W.; van Griensven, A.; Tech, J.; Arnold, J.; Srinivasan, R. User-friendly workflows for catchment modelling: Towards reproducible SWAT+ model studies. Environ. Model. Softw. 2020, 134, 104812. [Google Scholar] [CrossRef]
- Nkwasa, A.; Chawanda, C.J.; van Griensven, A. Regionalization of the SWAT+ model for projecting climate change impacts on sediment yield: An application in the Nile basin. J. Hydrol. Reg. Stud. 2022, 42, 101152. [Google Scholar] [CrossRef] [PubMed]
- Jiang, D.; Hu, D.; Tian, Z.; Lang, X. Differences between CMIP6 and CMIP5 Models in Simulating Climate over China and the East Asian Monsoon. Adv. Atmos. Sci. 2020, 37, 1102–1118. [Google Scholar] [CrossRef]
- Kankam-Yeboah, K.; Obuobie, E.; Amisigo, B.; Opoku-Ankomah, Y. Impact of climate change on streamflow in selected river basins in Ghana. Hydrol. Sci. J. 2013, 58, 773–788. [Google Scholar] [CrossRef]
- Pulighe, G.; Lupia, F.; Chen, H.; Yin, H. Modeling climate change impacts on water balance of a mediterranean watershed using swat+. Hydrology 2021, 8, 157. [Google Scholar] [CrossRef]
- Yan, R.; Cai, Y.; Li, C.; Wang, X.; Liu, Q. Hydrological responses to climate and land use changes in a watershed of the Loess Plateau, China. Sustainability 2019, 11, 1443. [Google Scholar] [CrossRef]
- Thai, T.H.; Thao, N.P.; Dieu, B.T. Assessment and Simulation of Impacts of Climate Change on Erosion and Water Flow by Using the Soil and Water Assessment Tool and GIS: Case Study in Upper Cau River basin in Vietnam. Vietnam J. Earth Sci. 2017, 39, 376–392. [Google Scholar] [CrossRef]
- Chen, C.A.; Hsu, H.H.; Liang, H.C. Evaluation and comparison of CMIP6 and CMIP5 model performance in simulating the seasonal extreme precipitation in the Western North Pacific and East Asia. Weather Clim. Extrem. 2021, 31, 100303. [Google Scholar] [CrossRef]
- Kamruzzaman, M.; Shahid, S.; Islam, A.R.T.; Hwang, S.; Cho, J.; Zaman, M.A.U.; Ahmed, M.; Rahman, M.M. Comparison of CMIP6 and CMIP5 model performance in simulating historical precipitation and temperature in Bangladesh: A preliminary study. Theor. Appl. Climatol. 2021, 145, 1385–1406. [Google Scholar] [CrossRef]
- Dosio, A.; Jury, M.W.; Almazroui, M.; Ashfaq, M.; Diallo, I.; Engelbrecht, F.A.; Klutse, N.A.B.; Lennard, C.; Pinto, I.; Sylla, M.B. Projected future daily characteristics of African precipitation based on global (CMIP5, CMIP6) and regional (CORDEX, CORDEX-CORE) climate models. Clim. Dyn. 2021, 57, 3135–3158. [Google Scholar] [CrossRef]
- Boko, B.A.; Ougahi, J.H.; Karim, S.; Mahmood, S.A. High-resolution, integrated hydrological modeling of climate change impacts on a semi-arid urban watershed in Niamey, Niger. Water 2020, 12, 364. [Google Scholar] [CrossRef]
- Xu, T. Machine learning for hydrologic sciences: An introductory overview. Water 2021, 8, e1533. [Google Scholar] [CrossRef]
- McSweeney, C.F.; Jones, R.G.; Lee, R.W.; Rowell, D.P. Selecting CMIP5 GCMs for downscaling over multiple regions. Clim. Dyn. 2015, 44, 3237–3260. [Google Scholar] [CrossRef]
- Anand, V.; Oinam, B.; Parida, B.R. Uncertainty in hydrological analysis using multi-GCM predictions and multi-parameters under RCP 2.6 and 8.5 scenarios in Manipur River basin, India. J. Earth Syst. Sci. 2020, 129, 1. [Google Scholar] [CrossRef]
- Alemu, M.G.; Wubneh, M.A.; Sahlu, D.; Zimale, F.A. Spatiotemporal change of climate extremes under the projection of CMIP6 model analysis over Awash Basin, Ethiopia. Sustain. Water Resour. Manag. 2023, 9, 6. [Google Scholar] [CrossRef]
- Roba, N.T.; Kassa, A.K.; Geleta, D.Y.; Harka, A.E. Streamflow and sediment yield estimation, and area prioritization for better conservation planning in the Dawe River watershed of the Wabi Shebelle River Basin, Ethiopia. Heliyon 2021, 7, e08509. [Google Scholar] [CrossRef]
- Paulos, T.; Kranjac-Berisavijevic, G.; Abagale, F.K. Impact of climate change on future precipitation amounts, seasonal distribution, and streamflow in the Omo-Gibe basin, Ethiopia. Heliyon 2022, 8, e09711. [Google Scholar] [CrossRef]
- Welde, K.; Gebremariam, B. Effect of land use land cover dynamics on hydrological response of watershed: Case study of Tekeze Dam watershed, northern Ethiopia. Int. Soil Water Conserv. Res. 2017, 5, 1. [Google Scholar] [CrossRef]
- Addis, H.K.; Strohmeier, S.; Ziadat, F.; Melaku, N.D.; Klik, A. Modeling streamflow and sediment using SWAT in Ethiopian highlands. Int. J. Agric. Biol. Eng. 2016, 9, 51–66. [Google Scholar] [CrossRef]
- Tigabu, T.B.; Wagner, P.D.; Hörmann, G.; Fohrer, N. Modeling the spatio-temporal flow dynamics of groundwater-surface water interactions of the Lake Tana Basin, Upper Blue Nile, Ethiopia. Hydrol. Res. 2020, 51, 1537–1559. [Google Scholar] [CrossRef]
- Anose, F.A.; Beketie, K.T.; Zeleke, T.T.; Ayal, D.Y.; Feyisa, G.L. Spatio-temporal hydro-climate variability in Omo-Gibe river Basin, Ethiopia. Clim. Serv. 2021, 24, 100277. [Google Scholar] [CrossRef]
- Dagnachew, M.; Kebede, A.; Moges, A.; Abebe, A. Land use land cover changes and its drivers in Gojeb River catchment, Omo Gibe Basin, Ethiopia. J. Agric. Environ. Int. Dev. 2020, 114, 33–56. [Google Scholar] [CrossRef]
- Basin, G.R.; Gebeyehu, B.M.; Jabir, A.K.; Tegegne, G.; Melesse, A.M. Subbasin spatial scale effects on hydrological model prediction uncertainty of extreme stream flows in the Omo. Remote Sens. 2023, 15, 611. [Google Scholar] [CrossRef]
- Choi, Y.W.; Campbell, D.J.; Eltahir, E.A.B. Near-term regional climate change in East Africa. Clim. Dyn. 2023, 61, 1–2. [Google Scholar] [CrossRef]
- Uddin, M.G.; Nash, S.; Mahammad Diganta, M.T.; Rahman, A.; Olbert, A.I. Robust machine learning algorithms for predicting coastal water quality index. J. Environ. Manag. 2022, 321, 115923. [Google Scholar] [CrossRef] [PubMed]
- Mereu, V.; Santini, M.; Cervigni, R.; Augeard, B.; Bosello, F.; Scoccimarro, E.; Spano, D.; Valentini, R. Robust decision making for a climate-resilient development of the agricultural sector in Nigeria. Clim. Smart Agric. Build. Resil. Clim. Change 2018, 52, 277–306. [Google Scholar]
- Chaemiso, S.E.; Kartha, S.A.; Murlidhar, S. Modelling the impact of hydrological parameter effect on streamflow due to futuristic climate change scenarios in the South Omo-Gibe River basin, Ethiopia. Sustain. Water Resour. Manag. 2023, 9, 1–23. [Google Scholar] [CrossRef]
- Arfasa, G.F.; Sekyere, E.O.; Doke, D.A.; Arfasa, G.F. Temperature and precipitation trend analysis using the CMIP6 model in the Upper East region of Ghana. All Earth 2024, 36, 1–14. [Google Scholar] [CrossRef]
- Hussein, A. Climate smart agriculture strategies for enhanced agricultural resilience and food security under a changing climate in Ethiopia. Sustain. Environ. 2024, 10, 1. [Google Scholar] [CrossRef]
- Girma, R.; Gebre, E. Spatial modeling of erosion hotspots using GIS-RUSLE interface in Omo-Gibe River basin, Southern Ethiopia: Implication for soil and water conservation planning. Environ. Syst. Res. 2020, 9, 19. [Google Scholar] [CrossRef]
- Muhammad, R.; Zhang, W.; Abbas, Z.; Guo, F.; Gwiazdzinski, L. Spatiotemporal change analysis and prediction of future land use and land cover changes using QGIS MOLUSCE plugin and remote sensing big data: A case study of Linyi, China. Land 2022, 11, 419. [Google Scholar] [CrossRef]
- Berhanu, D.; Alamirew, T.; Taye, M.T.; Tibebe, D.; Gebrehiwot, S.; Zeleke, G. Evaluation of CMIP6 models in reproducing observed rainfall over Ethiopia. J. Water Clim. Change 2023, 14, 8. [Google Scholar] [CrossRef]
- Feyissa, T.A.; Demissie, T.A.; Saathoff, F.; Gebissa, A. Evaluation of General Circulation Models CMIP6 performance and future climate change over the Omo River Basin, Ethiopia. Sustainability 2023, 15, 6507. [Google Scholar] [CrossRef]
- Gebresellase, S.H.; Wu, Z.; Xu, H.; Muhammad, W.I. Evaluation and selection of CMIP6 climate models in Upper Awash Basin (UBA), Ethiopia. Theor. Appl. Climatol. 2022, 149, 3–4. [Google Scholar] [CrossRef]
- Mackallah, C.; Chamberlain, M.A.; Law, R.M.; Dix, M.; Ziehn, T.; Bi, D.; Bodman, R.; Brown, J.R.; Dobrohotoff, P.; Druken, K.; et al. ACCESS datasets for CMIP6: Methodology and idealised. J. South. Hemisph. Earth Syst. Sci. 2016, 72, 93–116. [Google Scholar] [CrossRef]
- Thiam, K.; Lim, C.; Sian, K.; Wang, J.; Ayugi, B.O.; Nooni, I.K. Multi-decadal variability and future changes in precipitation over Southern Africa. Atmosphere 2021, 12, 742. [Google Scholar] [CrossRef]
- Aizawa, T.; Ishii, M. Arctic warming and associated sea ice reduction in the early 20th century induced by natural forcings in MRI-ESM2.0 climate simulations and multimodel analyses. Geophys. Res. Lett. 2021, 48, 1–10. [Google Scholar] [CrossRef]
- Yukimoto, S.; Kawai, H.; Koshiro, T.; Oshima, N. The Meteorological Research Institute Earth System Model Version 2.0, MRI-ESM2.0: Description and basic evaluation of the physical component. J. Meteorol. Soc. Jpn. 2019, 97, 1–35. [Google Scholar] [CrossRef]
- Shrestha, M.; Acharya, S.C.; Shrestha, P.K. Bias correction of climate models for hydrological modelling—Are simple methods still useful? Meteorol. Appl. 2017, 24, 531–539. [Google Scholar] [CrossRef]
- Eshete, D.G.; Rigler, G.; Shinshaw, B.G.; Belete, A.M.; Bayeh, B.A. Evaluation of streamflow response to climate change in the data-scarce region, Ethiopia. Sustain. Water Resour. Manag. 2022, 8, 187. [Google Scholar] [CrossRef]
- Daniel, H. Hydrological response to climate change in the Deme watershed, Omo-Gibe Basin, Ethiopia. J. Water Clim. Change 2023, 14, 1112–1131. [Google Scholar] [CrossRef]
- Wang, X.; Ding, Y.; Zhao, C.; Wang, J. Similarities and improvements of GPM IMERG upon TRMM 3B42 precipitation product under complex topographic and climatic conditions over Hexi region, Northeastern Tibetan Plateau. Atmos. Res. 2019, 218, 347–363. [Google Scholar] [CrossRef]
- Tekleab, S.G.; Kassew, A.M. Hydrologic responses to land use/land cover change in the Kesem Watershed, Awash Basin, Ethiopia. J. Spat. Hydrol. 2019, 15, 2. [Google Scholar]
- Msigwa, A.; Chawanda, C.J.; Komakech, H.C.; Nkwasa, A.; Van Griensven, A. Representation of seasonal land use dynamics in SWAT+ for improved assessment of blue and green water consumption. Hydrol. Earth Syst. Sci. 2022, 26, 4447–4468. [Google Scholar] [CrossRef]
- Marahatta, S.; Devkota, L.P.; Aryal, D. Application of SWAT in hydrological simulation of complex mountainous river basin (Part I: Model development). Water 2021, 13, 1546. [Google Scholar] [CrossRef]
- Duguma, T.A. Application of SWAT (Soil and Water Assessment Tool) to the Abay River Basin of Ethiopia: The case of Didessa Sub-basin. Preprints 2018, 9, 44–45. [Google Scholar] [CrossRef]
- Baig, M.F.; Mustafa, M.R.U.; Baig, I.; Takaijudin, H.B.; Zeshan, M.T. Assessment of land use/land cover changes and future predictions using CA-ANN simulation for Selangor, Malaysia. Water 2022, 14, 402. [Google Scholar] [CrossRef]
- El-tantawi, A.M.; Bao, A.; Chang, C.; Liu, Y. Monitoring and predicting land use/cover changes in the Aksu-Tarim River Basin, Xinjiang-China. Environ. Monit. Assess. 2019, 191, 1–18. [Google Scholar] [CrossRef]
- Ortigoza, S.G.; Hernández, A.; Saúl, E.; Esparza, A. Regional modeling of groundwater recharge in the Basin of Mexico: New insights from satellite observations and global data sources. Hydrogeol. J. 2023, 31, 1971–1990. [Google Scholar] [CrossRef]
- White, M.J.; Yen, H.; Arabi, M.; Arnold, J.G.; Atwood, J.; Bieger, K.; Chaubey, I.; Douglas-Mankin, K.; Daggupati, P.; Pai, N.; et al. Development of a Field Scale SWAT+ Modeling Framework for the Contiguous U.S. J. Am. Water Resour. Assoc. 2022, 58, 1545–1560. [Google Scholar] [CrossRef]
- Kakarndee, I.; Kositsakulchai, E. Comparison between SWAT and SWAT+ for Simulating Streamflow in a Paddy-Field-Dominated Basin, Northeast Thailand. E3S Web Conf. 2020, 187, 06002. [Google Scholar] [CrossRef]
- Moges, E.; Demissie, Y.; Larsen, L.; Yassin, F. Review: Sources of Hydrological Model Uncertainties and Advances in Their Analysis. Water 2021, 13, 28. [Google Scholar] [CrossRef]
- Ayalew, A.D.; Wagner, P.D.; Tigabu, T.B.; Sahlu, D.; Fohrer, N. Hydrological Responses to Land Use and Land Cover Change and Climate Dynamics in the Rift Valley Lakes Basin, Ethiopia. J. Water Clim. Change 2023, 14, 2788–2807. [Google Scholar] [CrossRef]
- Kassaye, S.M.; Tadesse, T.; Tegegne, G.; Hordofa, A.T. Quantifying the Climate Change Impacts on the Magnitude and Timing of Hydrological Extremes in the Baro River Basin, Ethiopia. Environ. Syst. Res. 2024, 13, 28. [Google Scholar] [CrossRef]
- Immerzeel, W.W.; Gaur, A.; Zwart, S.J. Integrating Remote Sensing and a Process-Based Hydrological Model to Evaluate Water Use and Productivity in a South Indian Catchment. Agric. Water Manag. 2008, 95, 11–24. [Google Scholar] [CrossRef]
- Kikoyo, D.; Oker, T. Comparative Evaluation of the Performance of SWAT, SWAT+, and APEX Models in Simulating Edge of Field Hydrological Processes. Open J. Model. Simul. 2023, 11, 37–49. [Google Scholar] [CrossRef]
- Rettie, F.M.; Gayler, S.; Weber, T.K.D.; Tesfaye, K.; Streck, T. High-Resolution CMIP6 Climate Projections for Ethiopia Using the Gridded Statistical Downscaling Method. Sci. Data 2023, 10, 28. [Google Scholar] [CrossRef]
- Soares, P.M.M.; Johannsen, F.; Lima, D.C.A.; Lemos, G.; Bento, V.; Bushenkova, A. High-Resolution Downscaling of CMIP6 Earth System and Global Climate Models Using Deep Learning for Iberia. Preprints 2023, 17, 1–46. [Google Scholar] [CrossRef]
- Alaminie, A.A.; Tilahun, S.A.; Legesse, S.A.; Zimale, F.A.; Tarkegn, G.B.; Jury, M.R. Scenarios for the UBNB (Abay), Ethiopia. Water 2021, 13, 2110. [Google Scholar] [CrossRef]
- Vassolo, S.; Wachholz, F.; Girard, P.; Oumarou, A.A.; Favreau, G.; Ousmane, B.S.; Boukari, M.; Aboubacar, A.; Medji, C.; Falck, E.; et al. Groundwater Recharge Processes in the Lake Chad Basin Based on Isotopic and Chemical Data. Hydrogeol. J. 2024, 32, 149–165. [Google Scholar] [CrossRef]
- Mohammed, R.J.; Markus, A.K. The Effect of Climate Change on Water Resources Potential of Omo Gibe Basin, Ethiopia. Univ. Der Bundeswehr München Ger. 2013, 10, 915–924. [Google Scholar]
- Ayele, G.T.; Taye, M.T.; Dyer, E.; Faramarzi, M.; Zeleke, G.; Zimale, F.A.; Liersch, S.; Tekleab, S.; Haile, G.; Suryabhagavan, K.V.; et al. Sediment Yield and Reservoir Sedimentation in Highly Dynamic Watersheds: The Case of Koga Reservoir, Ethiopia. Water 2021, 13, 3374. [Google Scholar] [CrossRef]
- Tolera, M.B.; Chung, I.M.; Chang, S.W. Evaluation of the Climate Forecast System Reanalysis Weather Data for Watershed Modeling in Upper Awash Basin, Ethiopia. Water 2018, 10, 725. [Google Scholar] [CrossRef]
- Getachew, B.; Manjunatha, B.R.; Bhat, H.G. Modeling Projected Impacts of Climate and Land Use/Land Cover Changes on Hydrological Responses in the Lake Tana Basin, Upper Blue Nile River. J. Hydrol. 2021, 595, 125974. [Google Scholar] [CrossRef]
- Kifle, T.; Yayeh, D.; Mulugeta, M. Factors Influencing Farmers’ Adoption of Climate Smart Agriculture to Respond Climate Variability in Siyadebrina Wayu District, Central Highland of Ethiopia. Clim. Serv. 2022, 26, 100290. [Google Scholar] [CrossRef]
- Engida, T.G.; Nigussie, T.A.; Aneseyee, A.B.; Barnabas, J. Land Use/Land Cover Change Impact on Hydrological Process in the Upper Baro Basin, Ethiopia. Appl. Environ. Soil Sci. 2021, 2021, 6617541. [Google Scholar] [CrossRef]
- Aragaw, H.M.; Goel, M.K.; Kumar, S. Hydrological Responses to Human-Induced Land Use/Land Cover Changes in the Gidabo River Basin, Ethiopia. Hydrol. Sci. J. 2021, 66, 640–655. [Google Scholar] [CrossRef]
- Gessesse, A.A.; Melesse, A.M.; Abera, F.F.; Abiy, A.Z. Modeling Hydrological Responses to Land Use Dynamics, Choke, Ethiopia. Water Conserv. Sci. Eng. 2019, 4, 201–212. [Google Scholar] [CrossRef]
- Chen, F.; Crow, W.T.; Starks, P.J.; Moriasi, D.N. Improving hydrologic predictions of a catchment model via assimilation of surface soil moisture. Adv. Water Resour. 2011, 34, 526–536. [Google Scholar] [CrossRef]
- Bieger, K.; Hörmann, G.; Fohrer, N. Detailed spatial analysis of SWAT-simulated surface runoff and sediment yield in a mountainous watershed in China. Hydrol. Sci. J. 2015, 60, 784–800. [Google Scholar] [CrossRef]
- Jafari, T.; Kiem, A.S.; Javadi, S.; Nakamura, T.; Nishida, K. Fully integrated numerical simulation of surface water-groundwater interactions using SWAT-MODFLOW with an improved calibration tool. J. Hydrol. Reg. Stud. 2021, 35, 100822. [Google Scholar] [CrossRef]
- Haleem, K. Futuristic Hydroclimatic Projections under CMIP6 GCMs: Implications for Water Resources Management. 2023, 1–33. Available online: https://www.researchsquare.com/article/rs-3222779/v1 (accessed on 19 February 2025).
- Rashid, H.; Yang, K.; Zeng, A.; Ju, S.; Rashid, A.; Guo, F.; Lan, S. Predicting the Hydrological Impacts of Future Climate Change in a Humid-Subtropical Watershed. Atmosphere 2022, 13, 12. [Google Scholar] [CrossRef]
Disclaimer/Publisher’s Note: The statements, opinions and data contained in all publications are solely those of the individual author(s) and contributor(s) and not of MDPI and/or the editor(s). MDPI and/or the editor(s) disclaim responsibility for any injury to people or property resulting from any ideas, methods, instructions or products referred to in the content. |
© 2025 by the authors. Licensee MDPI, Basel, Switzerland. This article is an open access article distributed under the terms and conditions of the Creative Commons Attribution (CC BY) license (https://creativecommons.org/licenses/by/4.0/).