Next Issue
Volume 14, January
Previous Issue
Volume 13, November
 
 

Climate, Volume 13, Issue 12 (December 2025) – 16 articles

Cover Story (view full-size image): We analyze FEMA’s Individuals and Households Program as a key piece of the U.S. ecowelfare state. Using county–year data from 2009–2022, we map hot and cold spots of post-disaster aid and estimate space–time econometric models alongside machine-learning benchmarks. Aid rises with a county’s own disaster frequency but falls when neighboring counties are also hit, revealing regional congestion. Direct racial penalties weaken once space–time dependence is modeled, but multiracial counties and places surrounded by heavily Hispanic neighbors receive less aid. Poverty and population in nearby counties raise funds, and Democratic states deliver more aid. We argue that adaptation equity depends on regional capacity, accessible application support, and standardized federal–state implementation. View this paper
  • Issues are regarded as officially published after their release is announced to the table of contents alert mailing list.
  • You may sign up for e-mail alerts to receive table of contents of newly released issues.
  • PDF is the official format for papers published in both, html and pdf forms. To view the papers in pdf format, click on the "PDF Full-text" link, and use the free Adobe Reader to open them.
Order results
Result details
Section
Select all
Export citation of selected articles as:
38 pages, 8638 KB  
Article
Viscous Baroclinic-Barotropic Instability in the Tropics: Is It the Source of Both Easterly Waves and Monsoon Depressions?
by Ahlem Boucherikha, Abderrahim Kacimi and Boualem Khouider
Climate 2025, 13(12), 254; https://doi.org/10.3390/cli13120254 - 18 Dec 2025
Viewed by 634
Abstract
This study investigates the impact of eddy viscosity on equatorially trapped waves and the instability of the background shear in a simple barotropic–baroclinic model. It is the first study to include eddy viscosity in the study of tropical wave dynamics. This study also [...] Read more.
This study investigates the impact of eddy viscosity on equatorially trapped waves and the instability of the background shear in a simple barotropic–baroclinic model. It is the first study to include eddy viscosity in the study of tropical wave dynamics. This study also unifies the study of baroclinic and barotropic instabilities by using a coupled barotopic and baroclinic model of the tropical atmosphere. Linear wave theory is combined with a systematic Galerkin projection of the baroclinic dynamical fields onto parabolic cylinder functions. This study investigates varying shear strengths, eddy viscosities, and their combined effects. In the absence of shear, baroclinic and barotropic waves decouple. The baroclinic waves themselves separate into triads, forming the equatorially trapped wave modes known as Matsuno waves. However, when a strong eddy viscosity is included, the structure and propagation characteristics of these equatorial waves are significantly altered. Different wave types interact, leading to strong mixing in the meridional direction and coupling between meridional modes. This coupling destroys the Matsuno mode separation and offers pathways for these waves to couple and interact with one another. These results suggest that viscosity does not simply suppress growth; it may also reshape the propagation characteristics of unstable modes. In the presence of a background shear, some wave modes become unstable, and barotropic and baroclinic waves are coupled. Without eddy viscosity, instability begins with small scale and slowly propagating modes, at arbitrary small shear strengths. This instability manifests as an ultra-violet catastrophe. As the shear strength increases, the catastrophic instability at small scales expands to high-frequency waves. Meanwhile, instability peaks emerge at synoptic and planetary scales along several Rossby mode branches. When a small eddy viscosity is reintroduced, the catastrophic small-scale instabilities disappear, while the large-scale Rossby wave instabilities persist. These westward-moving modes exhibit a mixed barotropic–baroclinic structure with signature vortices straddling the equator. Some vortices are centered close to the equator, while others are far away. Some waves resemble synoptic-scale monsoon depressions and tropical easterly waves, while others operate on the planetary scale and present elongated shapes reminiscent of atmospheric-river flow patterns. Full article
(This article belongs to the Section Climate Dynamics and Modelling)
Show Figures

Figure 1

28 pages, 7508 KB  
Article
Intercomparison of Gauge-Based, Reanalysis and Satellite Gridded Precipitation Datasets in High Mountain Asia: Insights from Observations and Discharge Data
by Alessia Spezza, Guglielmina Adele Diolaiuti, Davide Fugazza, Maurizio Maugeri and Veronica Manara
Climate 2025, 13(12), 253; https://doi.org/10.3390/cli13120253 - 17 Dec 2025
Viewed by 1249
Abstract
High Mountain Asia (25–40° N, 70–100° E) plays a critical role in sustaining water resources for nearly two billion people; however, the accurate estimation of precipitation remains challenging. Numerous gridded products have been developed, yet their performance across the region remains uncertain and [...] Read more.
High Mountain Asia (25–40° N, 70–100° E) plays a critical role in sustaining water resources for nearly two billion people; however, the accurate estimation of precipitation remains challenging. Numerous gridded products have been developed, yet their performance across the region remains uncertain and is often analyzed only over small areas or short periods. This study provides a comprehensive evaluation of five major gridded precipitation datasets (ERA5, HARv2, GPCC, APHRODITE, and PERSIANN-CDR) over 1983–2007 throughout the entire domain through spatial intercomparison, validation against ground stations, and assessment against observed river discharge. Results show that reanalysis products (ERA5, HARv2) better capture spatial precipitation patterns, particularly along the Himalayas and Kunlun range, with HARv2 more accurately representing elevation-dependent gradients. Gauge-based (GPCC, APHRODITE) and satellite-derived (PERSIANN-CDR) datasets exhibit smoother fields and weaker orographic responses. In catchment-scale evaluations, reanalysis shows a superior performance, with ERA5 achieving the lowest bias, highest Kling–Gupta Efficiency, and best water-balance consistency. GPCC and PERSIANN-CDR underestimate discharge, and APHRODITE performs worst overall. No single dataset is optimal for all applications. Gauge-based datasets and PERSIANN-CDR are suitable for localized climatology in well-instrumented areas, while reanalysis products offer the best compromise between spatial realism and hydrological consistency for large-scale modelling in high-altitude regions where observations are limited. Full article
Show Figures

Figure 1

31 pages, 39981 KB  
Article
Assessing the Impact of Natural and Anthropogenic Pollution on Air Quality in the Russian Far East
by Georgii Nerobelov, Vladislav Urmanov, Andrei Tronin, Andrey Kiselev, Mihail Vasiliev, Margarita Sedeeva and Alexander Baklanov
Climate 2025, 13(12), 252; https://doi.org/10.3390/cli13120252 - 16 Dec 2025
Viewed by 864
Abstract
The Russian Far East is one of the regions of the country with the least investigated processes affecting the air quality and related climate changes of the region. In the current study 3D numerical modeling (WRF-Chem) together with the ground- and satellite-based observation [...] Read more.
The Russian Far East is one of the regions of the country with the least investigated processes affecting the air quality and related climate changes of the region. In the current study 3D numerical modeling (WRF-Chem) together with the ground- and satellite-based observation data of the particular atmospheric pollutants (NO2, CO, SO2, O3, aerosols) were applied to demonstrate how wildfires and transboundary pollution from China could influence air quality in the Far East of Russia (with focus on the Amur region) in July 2015 and January 2023. The WRF-Chem modeling system represents a near-surface air temperature with bias (compared to observations) of 0.5–2 °C and standard deviation, or STD, of 2–5 °C. In general the model overestimates near-surface wind speed—the bias varies in the range 0.8–1.9 m/s with STD of ~2 m/s. This fact should affect the model performance of near-surface gaseous and aerosol composition. Robust Pearson correlation coefficient (from ~0.5) in both periods was found only between modeled and observed near-surface NO2 and CO. Significant correlation for O3 (0.73) was found only in January. By using WRF-Chem regional modeling it was demonstrated that seasonal wildfires in the northern Amur region, Zabaykalsky Krai, and the Republic of Yakutia (July 2015) and transboundary pollution from northeastern China (January 2023) could cause the degradation of air quality in the Amur region. Additionally, the possible effect on air quality from the domestic anthropogenic emissions of the Amur region was found in January 2023. According to the modeling, in July 2015 monthly mean NO2 concentration higher than state standards was found in the territory of the Amur region. The highest monthly mean near-surface NO2 concentrations exceeding state standards were modeled in northeastern China (~0.05 ppm). The modeled concentrations of other pollutants in the Russian Far East fit the state norms in both periods. The effect of wildfires and transboundary pollution episodes on air quality in the Russian Far East can be considered for the evaluation in the future state air quality reports. Full article
(This article belongs to the Section Weather, Events and Impacts)
Show Figures

Figure 1

29 pages, 2496 KB  
Article
Numerical Modeling of the Global Effects of Ozone Formation During the Oxidation of Non-Methane Volatile Organic Compounds
by Arina Okulicheva, Margarita Tkachenko, Sergei Smyshlyaev and Alexander Baklanov
Climate 2025, 13(12), 251; https://doi.org/10.3390/cli13120251 - 15 Dec 2025
Viewed by 827
Abstract
Isoprene (C5H8), the most abundant biogenic volatile organic compound (400–600 Tg C yr−1), exerts complex NOx-dependent influence on tropospheric ozone, yet its representation remains absent in many climate models. This study aims to quantify isoprene’s [...] Read more.
Isoprene (C5H8), the most abundant biogenic volatile organic compound (400–600 Tg C yr−1), exerts complex NOx-dependent influence on tropospheric ozone, yet its representation remains absent in many climate models. This study aims to quantify isoprene’s impact on tropospheric chemical composition using the Russian Earth system model INM-CM6.0 with newly implemented isoprene oxidation chemistry. Two 12-year experiments (2008–2019) were conducted: a control run without isoprene and an experiment with the Mainz Isoprene Mechanism (MIM1: 44 reactions, 16 species). Results reveal a NOx-dependent two-layer vertical structure. In the tropical surface layer (0–5 km, 20° S–20° N), ozone decreases by 10–15 ppb through radical termination under low-NOx (<100 ppt), with 15–30% OH reduction and 30–60% CO increase. In the middle troposphere (8–12 km), ozone increases by 10–15 ppb through thermal decomposition of vertically transported PAN and MPAN. In subtropics (20–35°) with elevated NOx (>500 ppt), isoprene stimulates ozone formation at all altitudes (+3–12 ppb). Oxidation product distributions establish a spatial hierarchy: local (ISON, NALD: 0–5 km), regional (MPAN: to 8 km), and global (PAN: reaching high latitudes at 8–12 km). Comparison with CAMS, MERRA-2, and ERA5 reanalyses shows substantial improvement: tropical CO discrepancies decrease from 20–30% to 10–15%, OH by factors of 2–3, and ozone overestimation from 30–40% to 10–15%. These findings demonstrate that explicit isoprene chemistry is essential for accurate tropospheric composition simulation, particularly given the projected 21–57% emission increases by 2100 under climate warming. Full article
(This article belongs to the Section Climate Dynamics and Modelling)
Show Figures

Figure 1

22 pages, 3439 KB  
Article
Contributions of Sunshine Duration and Atmospheric CO2 to Surface Air Warming in Central Europe from 1915 to 2024 and Empirical Relationship Between Atmospheric CO2 and Global Emissions
by Jürg Thudium and Carine Chélala
Climate 2025, 13(12), 250; https://doi.org/10.3390/cli13120250 - 13 Dec 2025
Viewed by 876
Abstract
The aim of this study is to quantify the impact of increased surface solar radiation on climate warming in Central Europe from 1915 to 2024 and to examine the relationship between CO2 air concentrations and emissions on a global scale with an [...] Read more.
The aim of this study is to quantify the impact of increased surface solar radiation on climate warming in Central Europe from 1915 to 2024 and to examine the relationship between CO2 air concentrations and emissions on a global scale with an empirical approach. A statistical model with proxies for short-wave and long-wave radiation (sunshine duration SSD and CO2 concentration) as independent variables and surface air temperature as the dependent variable was tested for validity and significance, and the results were presented for six long-term measuring stations in Central Europe. The statistical model fulfilled all tests (error probability, normal distribution of the residuals, autocorrelation, statistical power, multicollinearity) and showed that the increase in SSD in the entire year accounts for around 20% of the warming over the last 100 years; in the summer half-year (April–September) and summer (June–August) it is around 30%. The increase in CO2 concentration accounts for the remainder portion of warming of 70–80%. Studies and models neglecting the influence of the increase in surface solar radiation are overestimating the influence of GHG on warming. A lifetime concept for CO2 was evaluated empirically for the last 130 years: the development of CO2 air concentration from industrialization until today can be mapped very well with a lifetime of 58 years. With this lifetime, reducing annual CO2 emissions by around half would stabilize CO2 concentrations. The contrasting concept of cumulative CO2 emissions, according to which stabilization can only be achieved with ‘zero emissions’, is discussed in this context. Full article
(This article belongs to the Section Climate Dynamics and Modelling)
Show Figures

Figure 1

20 pages, 2492 KB  
Review
Heatwaves and Public Health: A Bibliometric Exploration of Climate Change Impacts and Adaptation Strategies
by Kaitano Dube, Hannah Al Ali, Basit Khan and Alireza Daneshkhah
Climate 2025, 13(12), 249; https://doi.org/10.3390/cli13120249 - 12 Dec 2025
Cited by 1 | Viewed by 1673
Abstract
The year 2024 has been recorded as the warmest year on record, with global temperatures temporarily exceeding the 1.5 °C threshold owing to rising anthropogenic greenhouse gas emissions. This has intensified global attention on heatwaves, which are a major public health threat linked [...] Read more.
The year 2024 has been recorded as the warmest year on record, with global temperatures temporarily exceeding the 1.5 °C threshold owing to rising anthropogenic greenhouse gas emissions. This has intensified global attention on heatwaves, which are a major public health threat linked to increased morbidity and mortality rates. This study conducted a bibliometric analysis of 901 Web of Science-indexed journal articles (2004–2024) using the term “heat wave health.” The findings revealed a significant increase in global temperatures, with an increasing frequency, intensity, and duration of extreme heat events. Heatwaves have been linked to higher rates of injuries, mental health disorders, and mortality, particularly in urban areas, due to ozone pollution, atmospheric contaminants, and the urban heat island effect, leading to increased emergency hospitalisation. Rural populations, especially outdoor labourers, face occupational heat stress and a higher risk of fatality. Adaptation measures, including early warning systems, heat indices, air conditioning, white and green roofs, and urban cooling strategies, offer some mitigation but are inadequate in the long term. Significant knowledge gaps persist regarding regional vulnerabilities, adaptation effectiveness, and socio-economic disparities, underscoring the urgent need for interdisciplinary research to inform heat-resilient public health policies and climate adaptation strategies. This study highlights the urgent need for further interdisciplinary research and targeted policy interventions to enhance heatwave resilience, particularly in under-researched and highly vulnerable regions of the world. Full article
Show Figures

Figure 1

32 pages, 8198 KB  
Article
The New IGRICE Model as a Tool for Studying the Mechanisms of Glacier Retreat
by Pavel A. Toropov, Anna A. Shestakova, Anton Y. Muraviev, Evgeny D. Drozdov and Aleksei A. Poliukhov
Climate 2025, 13(12), 248; https://doi.org/10.3390/cli13120248 - 11 Dec 2025
Viewed by 680
Abstract
Global glacier models (GGMs) are effective tools for assessing changes in water resources in mountainous regions and studying glacier degradation. Moreover, with the rapid development and increasing complexity of Earth System Models (ESMs), the incorporation of mountain glaciation parametrizations into ESMs is only [...] Read more.
Global glacier models (GGMs) are effective tools for assessing changes in water resources in mountainous regions and studying glacier degradation. Moreover, with the rapid development and increasing complexity of Earth System Models (ESMs), the incorporation of mountain glaciation parametrizations into ESMs is only a matter of time. GGMs, being computationally efficient and physically well-founded, provide a solid basis for such parametrizations. In this study, we present a new global glacier model, IGRICE. Its dynamic core is based on the Oerlemans minimal model, and surface mass balance (SMB) is explicitly simulated, accounting for orographic precipitation, radiation redistribution on the glacier surface, turbulent heat fluxes, and snow cover evolution on ice. The model is tested on glaciers situated in climatically and topographically contrasting regions—the Caucasus and Svalbard—using observational data for validation. The model is forced with ERA5 reanalysis data and employs morphometric glacial and topographic parameters. The simulated components of the surface energy and mass balance, as well as glacier dynamics over the period of 1984–2021, are presented. The model results demonstrate good agreement with observations, with correlation coefficients for accumulation, ablation, and total SMB ranging from 0.6 to 0.9. The primary driver of glacier retreat in the Caucasus is identified as an increase in net shortwave radiation balance caused by reduced cloudiness and albedo. In contrast, rapid glacier degradation in Svalbard is linked to an increased fraction of liquid precipitation and an extended snow-free period, leading to a sharp decrease in albedo. Full article
Show Figures

Figure 1

25 pages, 6013 KB  
Article
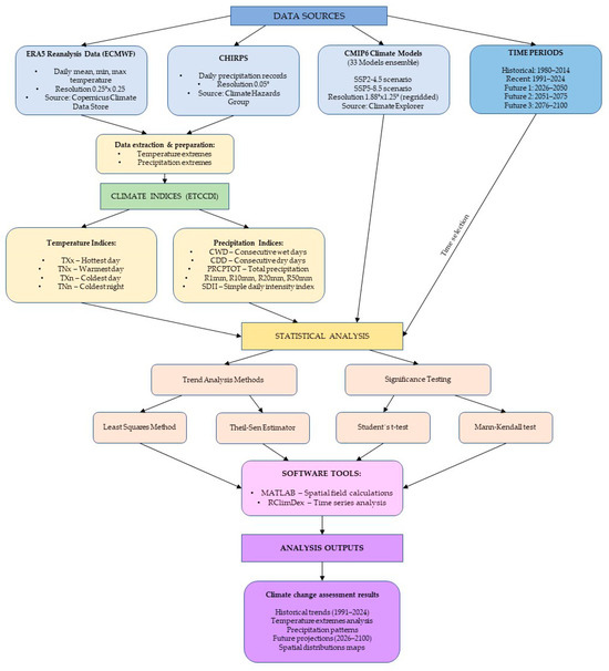
Assessment of Spatio-Temporal Trends in Rainfall Indices in Senegal: Validation of CMIP6 Models over the Historical Period and Projections Under Future Climate Scenarios
by Ibrahima Diouf, Papa Fall, Aissatou Faye, Semou Diouf, Abdou Khadyr Diouf, Mamadou Baïlo Barry, Ansoumana Bodian and Amadou Sall
Climate 2025, 13(12), 247; https://doi.org/10.3390/cli13120247 - 10 Dec 2025
Viewed by 719
Abstract
Senegal, like many West African countries reliant on natural resources and agriculture, faces severe impacts from climate change. This study provides an analysis undertaken by the United States Agency for International Development (USAID) under the Senegal Water Resources Management Activity, investigating historical and [...] Read more.
Senegal, like many West African countries reliant on natural resources and agriculture, faces severe impacts from climate change. This study provides an analysis undertaken by the United States Agency for International Development (USAID) under the Senegal Water Resources Management Activity, investigating historical and projected rainfall extremes to assess potential risks to water resources under future climate scenarios. Using bias-corrected CMIP6 data validated against the Enhancing National Climate Services (ENACTS) dataset for 1985–2014, we assess model performance through time series analysis, spatial distribution, and Taylor diagrams. We examine changes across three time periods—1985–2013 (historical), 2021–2040 (near future), and 2041–2060 (distant future)—focusing on nine key rainfall indices relevant to agriculture and water security. The results indicate that CMIP6 models capture historical rainfall patterns well. The models MPI-ESM1-2-HR, MIROC-ES2L, MRI-ESM2-0, CanESM5, and GISS-E2-1-G show the best performance and are recommended for climate impact assessments. Spatial analysis reveals prolonged dry periods in the north and heavier rainfall in the south. Under SSP585, the near future shows an increase in consecutive dry days (CDDs) and a decline in extreme rainfall events in northern Senegal, whereas the distant future projects a reversal with intensified rainfall (Rx5day). The south shows contrasting patterns, with increasing rainfall intensities in the long term. These findings highlight shifts in rainfall regimes and underscore the urgency of integrating future climate scenarios into adaptation planning. This study recommends extending analysis to temperature extremes due to their implications for agriculture and public health. Full article
(This article belongs to the Special Issue Extreme Precipitation and Responses to Climate Change)
Show Figures

Figure 1

36 pages, 7597 KB  
Article
Decreasing Snow Cover and Increasing Temperatures Are Accelerating in New England, USA, with Long-Term Implications
by Stephen S. Young and Joshua S. Young
Climate 2025, 13(12), 246; https://doi.org/10.3390/cli13120246 - 4 Dec 2025
Cited by 1 | Viewed by 5348
Abstract
As the planet warms, not all regions are heating at the same rate. While North America is not one of the fastest warming continents, New England in Northeastern United States is warming faster than most other regions. This research evaluates how fast temperatures [...] Read more.
As the planet warms, not all regions are heating at the same rate. While North America is not one of the fastest warming continents, New England in Northeastern United States is warming faster than most other regions. This research evaluates how fast temperatures are rising and snow cover declining in New England. Three monthly mean air temperature data sets (minimum, average, maximum) from the United States Historical Climatological Network (USHCN) from 1900 to 2025 were used along with two MODIS/Terra satellite data sets: Land Surface Temperature and Emissivity Monthly L3 Global 0.05 Degree (MOD13C3) data and Snow Cover 8-Day L3 Global 0.05 Degree (MOD10C2) data (2000 to 2025). Univariate Differencing and the Mann–Kendall test were used on all three data sets to evaluate change over time at the seasonal and annual levels for New England and each of the six states. A time series regression analysis was undertaken to determine the relationship between snow cover and land surface temperature. Results show six major trends: (1) the existence of three distinct periods of temperature change, with most of the warming occurring since the late-1980s; (2) strong seasonal variations where winter is warming almost twice as fast as any other season; (3) minimum and nighttime temperatures are rising faster than maximum and daytime temperatures, especially since the 1980s; (4) snow cover is decreasing throughout New England, and rapidly in southern New England which has lost over 30–40% of snow cover days between 2000 and 2025; (5) there is a strong inverse relationship between snow cover change and land surface temperature change indicating that snow cover loss is a factor warming New England; and (6) most striking is the acceleration of temperature and snow cover decline in the past 5-year period. This research also discusses six major implications for these temperature and snow cover changes for New England. Full article
Show Figures

Figure 1

20 pages, 2536 KB  
Article
Macroeconomic Modelling of Climate Value-at-Risk and Capital Adequacy
by Rudolf van der Walt and Gary van Vuuren
Climate 2025, 13(12), 245; https://doi.org/10.3390/cli13120245 - 1 Dec 2025
Viewed by 857
Abstract
This paper presents a macroeconomic approach to calculating Climate Value-at-Risk (CliVaR) for financial institutions, addressing critical limitations in existing commercial solutions and historical data availability. This methodology leverages the Network for Greening the Financial System (NGFS) scenarios to derive implied forward-looking means and [...] Read more.
This paper presents a macroeconomic approach to calculating Climate Value-at-Risk (CliVaR) for financial institutions, addressing critical limitations in existing commercial solutions and historical data availability. This methodology leverages the Network for Greening the Financial System (NGFS) scenarios to derive implied forward-looking means and volatilities from scenarios mapped to macroeconomic variables (MEVs), circumventing the reliance on insufficient historical data. Through regression analysis, we identify statistically significant relationships between climate-sensitive macroeconomic variables and bank equity values, based on the premise that climate risk is transmitted to bank balance sheets via its impact on the general economy. It is recognised that MEVs alone cannot explain the full variance in equity values and the regression of MEVs to equity is inherently inefficient. However, the purpose of the regression is to determine statistically significant MEVs and not to predict the share price. Along with the NGFS scenarios, this enables the Monte Carlo simulation and the calculation of CliVaR. To account for the regression inefficiency, a Post-Model Adjustment (PMA) equation is developed. The methodology is demonstrated in a practical case study, by calculating a CliVaR based climate risk Pillar 2A capital requirement for Standard Bank Group. This proof-of-concept demonstrates the feasibility of transparent, in-house CliVaR calculations. Full article
(This article belongs to the Special Issue Modeling and Forecasting of Climate Risks)
Show Figures

Figure 1

22 pages, 1824 KB  
Article
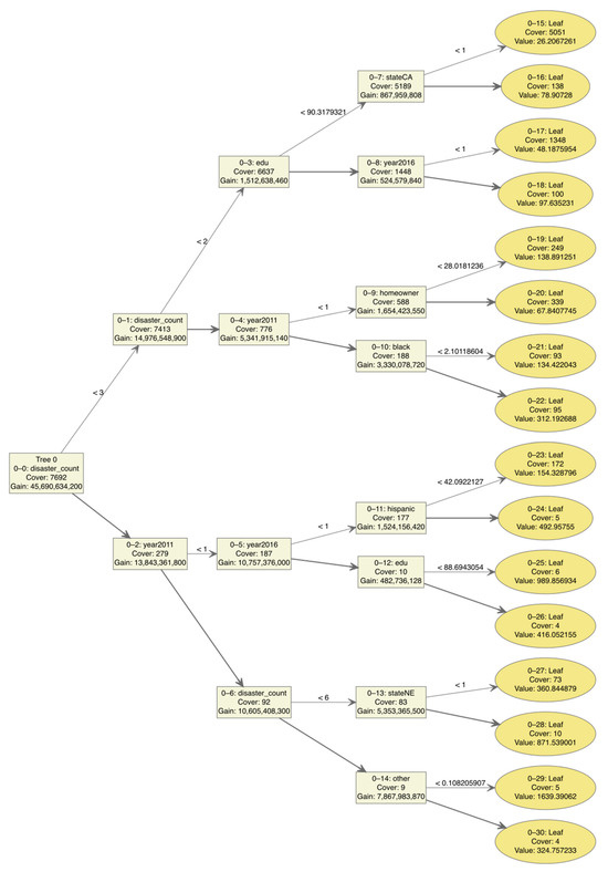
Hotspots of Inequity in Climate Adaptation: Explaining the Stratification of U.S. Ecowelfare Using Space-Time and Machine Learning Analysis
by Christopher Taylor Brown and Yu-Ling Chang
Climate 2025, 13(12), 244; https://doi.org/10.3390/cli13120244 - 29 Nov 2025
Viewed by 647
Abstract
As climate risk intensifies and ecowelfare is increasingly implicated in climate adaptation, we examine how FEMA’s Individuals and Households Program (IHP) allocates aid in the United States. We ask how and why IHP allocates aid, framing the analysis through a climate-justice lens that [...] Read more.
As climate risk intensifies and ecowelfare is increasingly implicated in climate adaptation, we examine how FEMA’s Individuals and Households Program (IHP) allocates aid in the United States. We ask how and why IHP allocates aid, framing the analysis through a climate-justice lens that centers distributive and procedural equity. Using a county–year panel (2009–2022), we map funding hot/cold spots and estimate space–time models of per-recipient IHP funding, benchmarking against machine learning approaches. Results show that aid rises with a county’s own disaster frequency but falls when neighboring counties are simultaneously hit. Direct sociodemographic penalties are limited once space–time dependence is modeled, except for a persistent shortfall in counties with larger multiracial populations and a negative neighboring effect tied to Hispanic composition. Poverty and population size show positive neighboring effects, and counties in Democratic-governed states receive more aid, consistent with higher state capacity. Machine learning corroborates hazards’ primacy and highlights disaster-count thresholds and interactions. Implications for climate justice and adaptation include strengthening regional capacity, expanding language-access and navigator programs that help households apply for aid, and adopting local-national coordination standards to make ecowelfare more equitable and resilient. Full article
Show Figures

Figure 1

23 pages, 8875 KB  
Article
Climate-Resilient Retrofitting for Enhanced Indoor Comfort in Industrial Workplaces: A Post-Occupancy Evaluation of a Case Study
by Walaa S. E. Ismaeel and Fatma Othman Alamoudy
Climate 2025, 13(12), 243; https://doi.org/10.3390/cli13120243 - 28 Nov 2025
Cited by 1 | Viewed by 859
Abstract
Industrial workplaces, especially in vulnerable, hot, and arid developing countries, face major challenges in maintaining indoor comfort conditions due to the escalating problem of global temperature rise. This study investigates passive scenarios of adaptive retrofitting for a case study carpet and rug industrial [...] Read more.
Industrial workplaces, especially in vulnerable, hot, and arid developing countries, face major challenges in maintaining indoor comfort conditions due to the escalating problem of global temperature rise. This study investigates passive scenarios of adaptive retrofitting for a case study carpet and rug industrial plant in Cairo, Egypt to achieve indoor comfort conditions and energy efficiency. The research method included a Post Occupancy Evaluation (POE) for the operational phase of individual work units through measurements and simulations to investigate indoor thermal, visual, and acoustic comfort conditions as well as air quality concerns. Thus, the study presents a set of recommendations for building unit(s) and collectively for the entire facility by applying integrated application of building envelope enhancements; optimized opening design, thermal wall insulation and high-albedo (reflective) exterior coatings for wall and roof surfaces. Comparing the modified case to the base case scenario shows significant improvements. Thermal comfort achieved a 16% to 33% reduction in discomfort hours during peak summer, primarily through a 33% increase in air flow velocity and better humidity control. Visual comfort indicated improvements in daylight harvesting, with Daylighting Autonomy increasing by 47% to 64% in core areas, improving light uniformity and reducing glare potential by decreasing peak illuminance by approximately 25%. Thus, the combined envelope and system modifications resulted in a 60 to 80% reduction in monthly Energy Use Intensity (EUI). The effectiveness of the mitigation measures using acoustic insulation was demonstrated in reducing sound pollution transferring outdoors, but the high indoor sound levels require further near-source mitigation or specialized acoustic treatment for complete success. Eventually, the research method helps create a mechanism for measuring and controlling indoor comfort conditions, provide an internal baseline or benchmark to which future development can be compared against, and pinpoint areas of improvement. This can act as a pilot project for green solutions to mitigate the problem of climate change in industrial workplaces and pave the way for further collaboration with the industrial sector. Full article
Show Figures

Figure 1

77 pages, 18938 KB  
Article
Rainfall Disaggregation in Data-Scarce Regions Using the Random Bartlett-Lewis Rectangular Pulse Model
by Sofia Skroufouta and Evangelos Baltas
Climate 2025, 13(12), 242; https://doi.org/10.3390/cli13120242 - 27 Nov 2025
Viewed by 578
Abstract
Rainfall disaggregation is a key challenge in hydrology, especially in regions with limited high-resolution records. This study applies the Random Bartlett–Lewis Rectangular Pulse Model to four regions of Hellas to generate hourly rainfall from daily totals. The work is novel in evaluating the [...] Read more.
Rainfall disaggregation is a key challenge in hydrology, especially in regions with limited high-resolution records. This study applies the Random Bartlett–Lewis Rectangular Pulse Model to four regions of Hellas to generate hourly rainfall from daily totals. The work is novel in evaluating the model under data-scarce Mediterranean conditions, incorporating a two-tiered uncertainty analysis, testing alternative pulse intensity distributions (Gamma and Exponential), and comparing its performance with a deterministic machine learning (ML) approach. Results show that the RBLRPM reproduces essential rainfall properties such as variance, autocorrelation, skewness, and dry spell probabilities, even when calibrated with as little as three years of data. The ML approach ensures perfect conservation of daily totals and computational efficiency, but it smooths temporal variability and underestimates extremes. By contrast, the stochastic RBLRPM captures clustering, intermittency, and heavy tails more realistically, which is crucial for hydrological design and flood risk analysis. The Gamma distribution consistently outperforms the Exponential form, though both remain applicable. Overall, the Gamma-based RBLRPM offers a robust and transferable method for rainfall disaggregation in data-limited contexts, highlighting the importance of stochastic approaches for water resource management, infrastructure resilience, and climate adaptation. Full article
(This article belongs to the Special Issue Advances of Flood Risk Assessment and Management)
Show Figures

Figure 1

21 pages, 1139 KB  
Review
Synergies and Gaps in ESG, Climate Disasters, and Social Inequality: A Literature Review
by Xiao Chen, Rong Huang, Xiaowei Zhang, Yanwu Zhang, Yiqian Yu, Takuma Otaki and Rajib Shaw
Climate 2025, 13(12), 241; https://doi.org/10.3390/cli13120241 - 25 Nov 2025
Viewed by 1236
Abstract
This study examines how Environmental, Social, and Governance (ESG) frameworks intersect with climate-related disasters and social inequality. While ESG practices are promoted to enhance corporate accountability and resilience, their implications for disaster risk reduction and equity remain underexplored. We conduct a structured literature [...] Read more.
This study examines how Environmental, Social, and Governance (ESG) frameworks intersect with climate-related disasters and social inequality. While ESG practices are promoted to enhance corporate accountability and resilience, their implications for disaster risk reduction and equity remain underexplored. We conduct a structured literature review across four intersections: ESG–disasters, ESG–inequality, disasters–inequality, and their combined nexus. This systematic review analyzes 269 peer-reviewed studies published between 2015 and 2024 using the Preferred Reporting Items for Systematic Reviews and Meta-Analyses (PRISMA) guidelines and bibliometric co-word mapping to identify thematic clusters across ESG, disaster, and inequality research. Findings show that ESG has been widely analyzed in risk disclosure, green finance, and accountability but less in addressing inequality. Disaster–inequality studies highlight vulnerable groups at heightened risk, yet few works integrate all three areas. This review highlights the need for greater integration among ESG, disaster, and inequality frameworks. Ultimately, ESG should be understood not only as a reporting tool but also as a driver of equitable resilience. Full article
(This article belongs to the Special Issue Sustainable Development Pathways and Climate Actions)
Show Figures

Figure 1

24 pages, 589 KB  
Article
Beyond Production-Based Accounting: A Comparative SWOT Analysis of GHG Inventory Frameworks and Their Policy Implications
by Rodrigo Gil, Carlos Morillas, Jose Traub, Jacobo Ferrer, Sara Martinez and Sergio Alvarez
Climate 2025, 13(12), 240; https://doi.org/10.3390/cli13120240 - 25 Nov 2025
Viewed by 1074
Abstract
The methodology used to attribute greenhouse gas (GHG) emissions to nations profoundly influences perceived climate action burdens, raising critical questions about equity in global climate governance. This study systematically evaluates current production-based accounting (PBA) by comparing it with three alternative frameworks: consumption-based accounting [...] Read more.
The methodology used to attribute greenhouse gas (GHG) emissions to nations profoundly influences perceived climate action burdens, raising critical questions about equity in global climate governance. This study systematically evaluates current production-based accounting (PBA) by comparing it with three alternative frameworks: consumption-based accounting (CBA), historical cumulative-based accounting (HBA), and per capita-based accounting (PCBA). We conducted a comprehensive SWOT analysis using multi-stream evidence synthesis, analyzing 23 major emitting countries representing over 80% of global emissions. Data sources included UNFCCC documents, historical emission datasets, consumption-based emission data, and World Bank population estimates. Results reveal dramatic redistributions of national positioning across frameworks, with countries experiencing extreme ranking volatility—India dropped 19 places from 4th under PBA to 23rd under PCBA, while Saudi Arabia rose from 11th to 1st. Our analysis demonstrates that while accounting frameworks provide factual measurements of different emissions dimensions, their selection for policy purposes constitutes a normative choice with distributional consequences. We explicitly map each framework to the responsibility principles it operationalizes, revealing that current over-reliance on PBA creates systematic blind spots in the policy context and climate governance. Full article
Show Figures

Figure 1

26 pages, 9369 KB  
Article
Climate Dynamics in Guinea Under Global Warming: Analysis of Extreme Air Temperatures and Precipitation
by Elena V. Vyshkvarkova, Polina V. Drygval and Roman V. Gorbunov
Climate 2025, 13(12), 239; https://doi.org/10.3390/cli13120239 - 22 Nov 2025
Viewed by 1370
Abstract
The study investigates observed and projected climate change in Guinea by analyzing air temperature and precipitation trends from 1991 to 2024, along with numerical simulations from global climate models (CMIP6) under the SSP2-4.5 and SSP5-8.5 scenarios up to 2100. Using ERA5 reanalysis and [...] Read more.
The study investigates observed and projected climate change in Guinea by analyzing air temperature and precipitation trends from 1991 to 2024, along with numerical simulations from global climate models (CMIP6) under the SSP2-4.5 and SSP5-8.5 scenarios up to 2100. Using ERA5 reanalysis and CHIRPS satellite precipitation data, supplemented by CMIP6 ensemble outputs, we identify a consistent warming trend across the country, averaged values of 0.1–0.5 °C per decade, with the most significant increases in the northern and southeastern regions. Extreme temperatures are rising faster than mean temperatures, elevating the risk of heatwaves. Precipitation trends exhibit spatial variability: coastal areas are experiencing increased precipitation intensity (up to 200 mm per decade), while mountainous and northern regions are becoming drier (with declines of up to 250 mm per decade). Projections for the 21st century indicate accelerated warming, with temperature increases of +2–3 °C by 2050 and +3–5.5 °C by 2100, depending on the scenario. While moderate emissions (SSP2-4.5) may lead to a temporary rise in precipitation, the high-emission scenario (SSP5-8.5) predicts a sharp decline in precipitation during the latter half of the century. Utilizing high-resolution data, we identified regional climatic features across Guinea’s diverse topography. By dividing the country into four distinct regions and conducting a detailed analysis of representative points, we assessed their varying vulnerability to climate change. Full article
Show Figures

Figure 1

Previous Issue
Next Issue
Back to TopTop