Climate Dynamics in Guinea Under Global Warming: Analysis of Extreme Air Temperatures and Precipitation
Abstract
1. Introduction
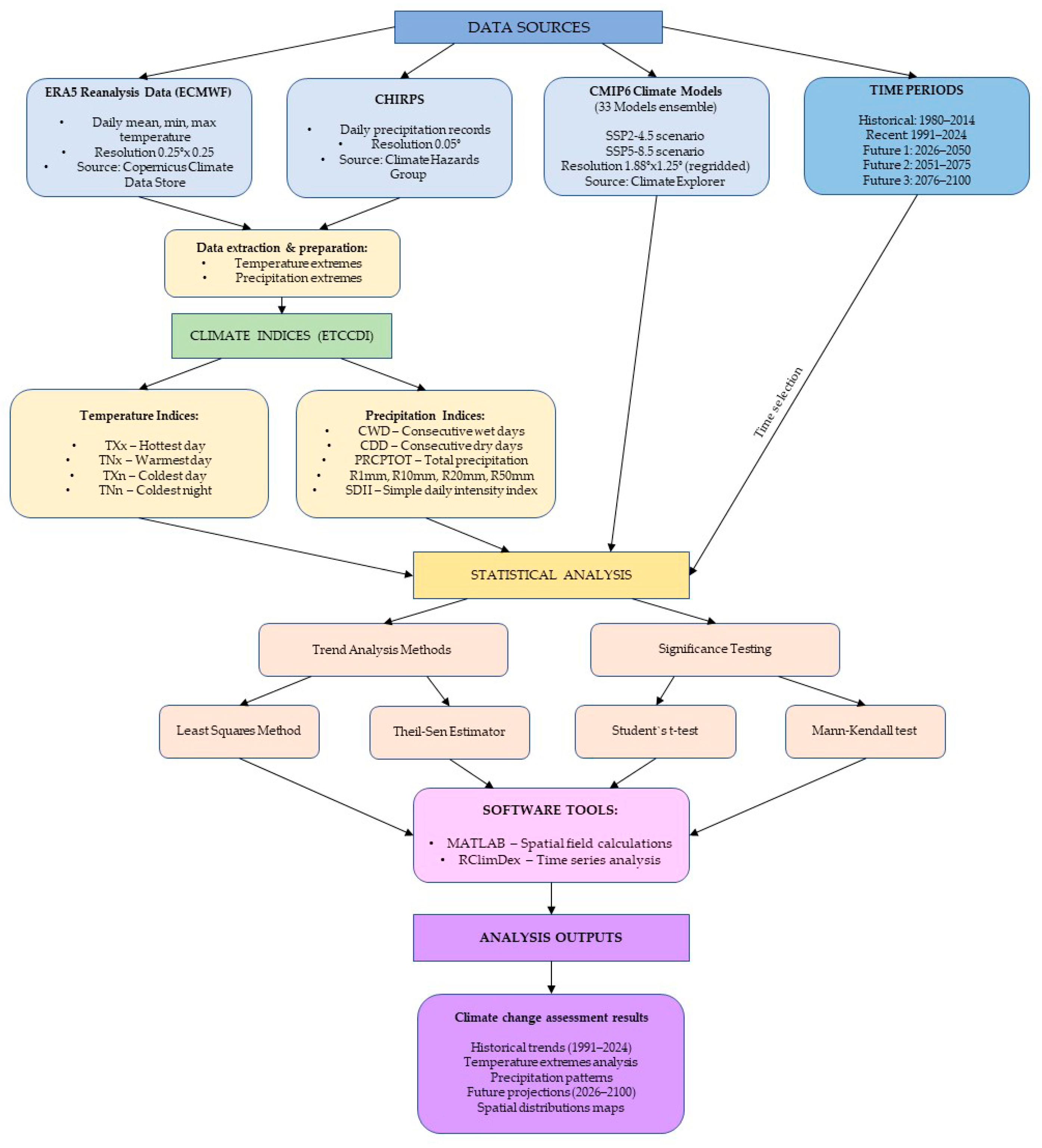
2. Materials and Methods
2.1. Study Region

2.2. Data
2.3. Method
3. Results
3.1. Temperature Tendencies
3.2. Precipitation Trends Across Guinea
3.3. Regional Differences
3.4. Climate Change Projection for West Africa and Guinea in the 21st Century
4. Discussion
5. Conclusions
Author Contributions
Funding
Data Availability Statement
Conflicts of Interest
References
- Hartmann, D.L.; Klein Tank, A.M.G.; Rusticucci, M. Observations: Atmosphere and Surface, in The Physical Science Basis; Stocker, T.F., Qin, D., Plattner, G.K., Tignor, M.M.M.B., Allen, S.K., Boschung, J., Eds.; Contribution of Working Group I to the Fifth Assessment Report of the Intergovernmental Panel on Climate Change; Cambridge University Press: Cambridge, UK, 2013; pp. 159–254. [Google Scholar]
- Coumou, D.; Rahmstorf, S. A decade of weather extremes. Nat. Clim. Change 2012, 2, 491–496. [Google Scholar] [CrossRef]
- IPCC. Climate Change 2021: The Physical Science Basis; Masson-Delmotte, V., Zhai, P., Pirani, A., Connors, S.L., Péan, C., Berger, S., Caud, N., Chen, Y., Goldfarb, L., Gomis, M.I., et al., Eds.; Contribution of Working Group I to the Sixth Assessment Report of the Intergovernmental Panel on Climate Change; Cambridge University Press: Cambridge, UK; New York, NY, USA, 2021; p. 2391. [Google Scholar] [CrossRef]
- Donat, M.G.; Alexander, L.V.; Yang, H.; Durre, I.; Vose, R.; Caesar, J. Global land-based datasets for monitoring climatic extremes. Bull. Am. Meteorol. Soc. 2013, 94, 997–1006. [Google Scholar] [CrossRef]
- Niang, I.; Ruppel, O.C. Climate Change 2014: Impacts, Adaptation, and Vulnerability; Barros, V.R., Field, C.B., Dokken, D.J., Mastrandrea, M.D., Mach, K.J., Bilir, T.E., Chatterjee, M., Ebi, K.L., Estrada, Y.O., Genova, R.C., et al., Eds.; Part B: Regional Aspects. Contribution of Working Group II to the Fifth Assessment Report of the Intergovernmental Panel on Climate Change; Cambridge University Press: Cambridge, UK; New York, NY, USA, 2014; pp. 1199–1265. [Google Scholar] [CrossRef]
- Hoerling, M.; Hurrell, J.; Eischeid, J.; Phillips, A. Detection and Attribution of Twentieth-Century Northern and Southern African Rainfall Change. J. Clim. 2006, 19, 3989–4008. [Google Scholar] [CrossRef]
- Min, S.-K.; Hense, A. A Bayesian Assessment of Climate Change Using Multimodel Ensembles. Part II: Regional and Seasonal Mean Surface Temperatures. J. Clim. 2007, 12, 2769–2790. [Google Scholar] [CrossRef]
- Stott, P.A.; Gillett, N.P.; Hegerl, G.C.; Karoly, D.J.; Stone, D.A.; Zhang, X.; Zwiers, F. Detection and attribution of climate change: A regional perspective WIREs. Clim. Change 2010, 1, 192–211. [Google Scholar] [CrossRef]
- Stott, P.A.; Christidis, N.; Betts, R.A. Changing return periods of weather-related impacts: The attribution challenge. Clim. Change 2011, 109, 263–268. [Google Scholar] [CrossRef]
- Fontaine, B.; Janicot, S.; Monerie, P.-A. Recent changes in air temperature, heat waves occurrences, and atmospheric circulation in Northern Africa. J. Geophys. Res. Atmos. 2013, 118, 8536–8552. [Google Scholar] [CrossRef]
- Lennard, C.J.; Nikulin, G.; Dosio, A.; Moufouma-Okia, W. On the need for regional climate information over Africa under varying levels of global warming. Environ. Res. Lett. 2018, 13, 060401. [Google Scholar] [CrossRef]
- Nikulin, G.; Lennard, C.; Dosio, A.; Kjellström, E.; Chen, Y.; Hänsler, A.; Kupiainen, M.; Laprise, R.; Mariotti, L.; Maule, C.F.; et al. The effects of 1.5 and 2 degrees of global warming on Africa in the CORDEX ensemble. Environ. Res. Lett. 2018, 13, 065003. [Google Scholar] [CrossRef]
- Nicholson, S.E.; Nash, D.J.; Chase, B.M.; Grab, S.W.; Shanahan, T.M.; Verschuren, D.; Asrat, A.; Lézine, A.-M.; Umer, M. Temperature variability over Africa during the last 2000 years. Holocene 2013, 23, 1085–1094. [Google Scholar] [CrossRef]
- Sylla, M.B.; Nikiema, P.M.; Gibba, P.; Kebe, I.; Klutse, N.A.B. Climate Change over West Africa: Recent Trends and Future Projections. In Adaptation to Climate Change and Variability in Rural West Africa; Yaro, J., Hesselberg, J., Eds.; Springer: Cham, Switzerland, 2016; pp. 25–40. [Google Scholar] [CrossRef]
- Nooni, I.K.; Ogou, F.K.; Saidou Chaibou, A.A.; Fianko, S.K.; Atta-Darkwa, T.; Prempeh, N.A. Relative Humidity and Air Temperature Characteristics and Their Drivers in Africa Tropics. Atmosphere 2025, 16, 828. [Google Scholar] [CrossRef]
- Ly, M.; Traore, S.B.; Alhassane, A.; Sarr, B. Evolution of some observed climate extremes in the West African Sahel. Weather Clim. Extrem. 2013, 1, 19–25. [Google Scholar] [CrossRef]
- Ringard, J.; Dieppois, B.; Rome, S.; Diedhiou, A.; Pellarin, T.; Konaré, A.; Diawara, A.; Konaté, D.; Dje, B.K.; Katiellou, G.L.; et al. The intensification of thermal extremes in west Africa. Glob. Planet. Change 2016, 139, 66–77. [Google Scholar] [CrossRef]
- Aguilar, E.; Aziz Barry, A.; Brunet, M.; Ekang, L.; Fernandes, A.; Massoukina, M.; Mbah, J.; Mhanda, A.; do Nascimento, D.J.; Peterson, T.C.; et al. Changes in temperature and precipitation extremes in western central Africa, Guinea Conakry, and Zimbabwe, 1955–2006. J. Geop. Res. 2009, 114, D02115. [Google Scholar] [CrossRef]
- Moron, V.; Oueslati, B.; Pohl, B.; Rome, S.; Janicot, S. Trends of mean temperatures and warm extremes in northern tropical Africa (1961–2014) from observed and PPCA-reconstructed time series. J. Geophys. Res. Atmos. 2016, 121, 5298–5319. [Google Scholar] [CrossRef]
- Losada, T.B.; Rodríguez-Fonseca, I.P.; Janicot, S.; Gervois, S.; Chauvin, F.; Ruti, P. Tropical response to the Atlantic Equatorial mode: AGCM multimodel approach. Clim. Dyn. 2010, 35, 45–52. [Google Scholar] [CrossRef]
- Alahacoon, N.; Edirisinghe, M.; Simwanda, M.; Perera, E.; Nyirenda, V.R.; Ranagalage, M. Rainfall Variability and Trends over the African Continent Using TAMSAT Data (1983–2020): Towards Climate Change Resilience and Adaptation. Remote Sens. 2022, 14, 96. [Google Scholar] [CrossRef]
- Christensen, J.H.; Kanikicharla, K.K. Climate Phenomena and their Relevance for Future Regional Climate Change. In Climate Change 2013: The Physical Science Basis; Stocker, T.F., Qin, D., Plattner, G.-K., Tignor, M., Allen, S.K., Boschung, J., Nauels, A., Xia, Y., Bex, V., Midgley, P.M., Eds.; Contribution of Working Group I to the Fifth Assessment Report of the Intergovernmental Panel on Climate Change; Cambridge University Press: Cambridge, UK; New York, NY, USA, 2014; pp. 1217–1308. [Google Scholar] [CrossRef]
- Sanogo, S.; Fink, A.H.; Omotosho, J.A.; Ba, A.; Redl, R.; Ermert, V. Spatio-Temporal Characteristics of the Recent Rainfall Recovery in West Africa. Int. J. Climatol. 2015, 35, 4589–4605. [Google Scholar] [CrossRef]
- Panthou, G.; Vischel, T.; Lebel, T. Recent trends in the regime of extreme rainfall in the Central Sahel. Int. J. Climatol. 2014, 34, 3998–4006. [Google Scholar] [CrossRef]
- Mora, C.; Frazier, A.G.; Longman, R.J.; Dacks, R.S.; Walton, M.M.; Tong, E.J.; Sanchez, J.J.; Kaiser, L.R.; Stender, Y.O.; Anderson, J.M.; et al. The projected timing of climate departure from recent variability. Nature 2013, 502, 183–187. [Google Scholar] [CrossRef] [PubMed]
- Klutse, N.A.B.; Ajayi, V.O.; Gbobaniyi, E.O.; Egbebiyi, T.S.; Kouadio, K.; Nkrumah, F.; Quagraine, K.A.; Olusegun, C.; Diasso, U.; Abiodun, B.J.; et al. Potential impact of 1.5 °C and 2 °C global warming on consecutive dry and wet days over West Africa. Environ. Res. Lett. 2018, 13, 055013. [Google Scholar] [CrossRef]
- Basse, J.; Camara, M.; Diba, I.; Diedhiou, A. Projected Changes in Dry and Wet Spells over West Africa during Monsoon Season Using Markov Chain Approach. Climate 2024, 12, 211. [Google Scholar] [CrossRef]
- Arowolo, A.V.; Odunmorayo, M.T.; Okeyode, I.A.; Raji, I.A.; Ibukun, B.; Tella, I.A. Exploring Added Value of NASA NEX-GDDP High Resolution Model in Simulating West Africa Present and Future Climate. Earth Syst. Environ. 2025, 9, 1–24. [Google Scholar] [CrossRef]
- Kebe, I.; Diallo, I.; Sylla, M.B.; De Sales, F.; Diedhiou, A. Late 21st Century Projected Changes in the Relationship between Precipitation, African Easterly Jet, and African Easterly Waves. Atmosphere 2020, 11, 353. [Google Scholar] [CrossRef]
- Dosio, A.; Jones, R.G.; Jack, C.; Lennard, C.; Nikulin, G.; Hewitson, B. What can we know about future precipitation in Africa? Robustness, significance and added value of projections from a large ensemble of regional climate models. Clim. Dyn. 2019, 53, 5833–5858. [Google Scholar] [CrossRef]
- Parker, D.J.; Diop-Kane, M.; Lafore, J.-P. Météorologie de l’AFRIQUE de l’ouest Tropicale: Le Manuel du Prévisionniste; EDP Sciences: Les Ulis, France, 2018; p. 756. [Google Scholar]
- De Longueville, F.; Ozer, P.; Gemenne, F.; Henry, S.; Mertz, O.; Nielsen, J.Ø. Comparing climate change perceptions and meteorological data in rural West Africa to improve the understanding of household decisions to migrate. Clim. Change 2020, 160, 123–141. [Google Scholar] [CrossRef]
- Sylla, M.B.; Pal, J.S.; Faye, A.; Dimobe, K.; Kunstmann, H. Climate change to severely impact West African basin scale irrigation in 2 °C and 1.5 °C global warming scenarios. Sci. Rep. 2018, 8, 14395. [Google Scholar] [CrossRef]
- Sultan, B.; Gaetani, M. Agriculture in West Africa in the Twenty-First Century: Climate Change and Impacts Scenarios, and Potential for Adaptation. Front. Plant Sci. 2016, 7, 1262. [Google Scholar] [CrossRef]
- Sultan, B.; Roudier, P.; Quirion, P.; Alhassane, A.; Muller, B.; Dingkuhn, M.; Ciais, P.; Guimberteau, M.; Traore, S.; Baron, S. Assessing climate change impacts on sorghum and millet yields in the Sudanian and Sahelian savannas of West Africa. Environ. Res. Lett. 2013, 8, 014040. [Google Scholar] [CrossRef]
- Challinor, A.J.; Watson, J.; Lobell, D.B.; Howden, S.M.; Smith, D.R.; Chhetri, N. A meta-analysis of crop yield under climate change and adaptation. Nat. Clim. Change 2014, 4, 287–291. [Google Scholar] [CrossRef]
- Deryng, D.; Sacks, W.J.; Barford, C.C.; Ramankutty, N. Simulating the effects of climate and agricultural management practices on global crop yield. Glob. Biogeochem. Cycles 2011, 25, GB2006. [Google Scholar] [CrossRef]
- Gbode, I.E.; Diro, G.T.; Intsiful, J.D.; Dudhia, J. Current Conditions and Projected Changes in Crop Water Demand, Irrigation Requirement, and Water Availability over West Africa. Atmosphere 2022, 13, 1155. [Google Scholar] [CrossRef]
- Boko, B.A.; Konaté, M.; Yalo, N.; Berg, S.J.; Erler, A.R.; Bazié, P.; Hwang, H.-T.; Seidou, O.; Niandou, A.S.; Schimmel, K.; et al. High-Resolution, Integrated Hydrological Modeling of Climate Change Impacts on a Semi-Arid Urban Watershed in Niamey, Niger. Water 2020, 12, 364. [Google Scholar] [CrossRef]
- Ngoungue Langue, C.G.; Lavaysse, C.; Vrac, M.; Flamant, C. Heat wave monitoring over West African cities: Uncertainties, characterization and recent trends. Nat. Hazards Earth Syst. Sci. 2023, 23, 1313–1333. [Google Scholar] [CrossRef]
- Sintayehu Dejene, W. Impact of climate change on biodiversity and associated key ecosystem services in Africa: A systematic review. Ecosyst. Health Sustain. 2018, 4, 225–239. [Google Scholar] [CrossRef]
- Largeron, Y.; Guichard, F.; Roehrig, R.; Couvreux, F.; Barbier, J. The April 2010 North African heatwave: When the water vapor greenhouse effect drives nighttime temperatures. Clim. Dyn. 2020, 54, 3879–3905. [Google Scholar] [CrossRef]
- Watts, N.; Amann, M.; Arnell, N.; Ayeb-Karlsson, S.; Beagley, J.; Belesova, K.; Boykoff, M.; Byass, P.; Cai, W.; Campbell-Lendrum, D.; et al. The 2020 report of The Lancet Countdown on health and climate change: Responding to converging crises. Lancet 2021, 397, 129–170. [Google Scholar] [CrossRef]
- European Space Agency. Copernicus Global Digital Elevation Model. Distributed by OpenTopography. 2025. Available online: https://portal.opentopography.org/datasetMetadata?otCollectionID=OT.032021.4326.1 (accessed on 19 August 2025).
- Peel, M.C.; Finlayson, B.L.; McMahon, T.A. Updated world map of the Koppen-Geiger climate classification. Hydrol. Earth Syst. 2007, 11, 1633–1644. [Google Scholar] [CrossRef]
- Zepner, L.; Karrasch, P.; Wiemann, F.; Bernarda, L. ClimateCharts.net—An interactive climate analysis web platform. Int. J. Digit. Earth 2021, 14, 338–356. [Google Scholar] [CrossRef]
- Beck, H.E.; McVicar, T.R.; Vergopolan, N.; Alexis, B.; Lutsko, N.J.; Dufour, A.; Zeng, Z.; Jian, X.; van Dijk, A.I.J.M.; Miralles, D.G. High-resolution (1 km) Köppen-Geiger maps for 1901–2099 based on constrained CMIP6 projections. Sci. Data 2023, 10, 724. [Google Scholar] [CrossRef]
- CLIVAR. Special Issue on Monsoons: Advancing understanding of monsoon variability and improving prediction. Exchanges 2015, 19, 66. [Google Scholar]
- Hersbach, H.; Bell, B.; Berrisford, P.; Hirahara, S.; Horanyi, A.; Muñoz-Sabater, J.; Nicolas, J.; Peubey, C.; Radu, R.; Schepers, D.; et al. The ERA5 global reanalysis. Q. J. R. Meteorol. Soc. 2020, 146, 1999–2049. [Google Scholar] [CrossRef]
- Copernicus Climate Change Service. Access to ERA5 Reanalysis Data. Available online: https://climate.copernicus.eu/climate-reanalysis (accessed on 20 May 2025).
- Satgé, F.; Defrance, D.; Sultan, B.; Bonnet, M.-P.; Seyler, F.; Rouché, N.; Pierron, F.; Paturel, J.-E. Evaluation of 23 gridded precipitation datasets across West Africa. J. Hydrol. 2020, 581, 124412. [Google Scholar] [CrossRef]
- Goudiaby, O.; Bodian, A.; Dezetter, A.; Diouf, I.; Ogilvie, A. Evaluation of Gridded Rainfall Products in Three West African Basins. Hydrology 2024, 11, 75. [Google Scholar] [CrossRef]
- Funk, C.; Peterson, P.; Landsfeld, M.; Pedreros, D.; Verdin, J.; Shukla, S.; Husak, G.; Rowland, J.; Harrison, L.; Hoell, A.; et al. The climate hazards infrared precipitation with stations—A new environmental record for monitoring extremes. Sci. Data 2015, 2, 150066. [Google Scholar] [CrossRef]
- Eyring, V.; Bony, S.; Meehl, G.A.; Senior, C.A.; Stevens, B.; Stouffer, R.J.; Taylor, K.E. Overview of the Coupled Model Intercomparison Project Phase 6 (CMIP6) experimental design and organization. Geosci. Model Dev. 2016, 9, 1937–1958. [Google Scholar] [CrossRef]
- van Vuuren, D.P.; Kriegler, E.; O’Neill, B.C.; Ebi, K.L.; Riahi, K.; Carter, T.R.; Edmonds, J.; Hallegatte, S.; Kram, T.; Mathur, R.; et al. A new scenario framework for climate change research: Scenario matrix architecture. Clim. Change 2014, 122, 373–386. [Google Scholar] [CrossRef]
- Meinshausen, M.; Nicholls, Z.R.J.; Lewis, J.; Gidden, M.J.; Vogel, E.; Freund, M.; Beyerle, U.; Gessner, C.; Nauels, A.; Bauer, N.; et al. The shared socio-economic pathway (SSP) greenhouse gas concentrations and their extensions to 2500. Geosci. Model Dev. 2020, 13, 3571–3605. [Google Scholar] [CrossRef]
- Riahi, K.; van Vuuren, D.P.; Kriegler, E.; Edmonds, J.; O'Neill, B.; Fujimori, S.; Bauer, N.; Calvin, K. The shared socioeconomic pathways and their energy, land use, and greenhouse gas emissions implications: An overview. Glob. Environ. Change 2017, 42, 153–168. [Google Scholar] [CrossRef]
- O’Neill, B.C.; Tebaldi, C.; van Vuuren, D.P.; Eyring, V.; Friedlingstein, P.; Hurtt, G.; Knutti, R.; Kriegler, E.; Lamarque, J.-F.; Lowe, J.; et al. The Scenario Model Intercomparison Project (ScenarioMIP) for CMIP6. Geosci. Model Dev. 2016, 9, 3461–3482. [Google Scholar] [CrossRef]
- Intergovernmental Panel on Climate Change (IPCC). Good Practice Guidance Paper on Assessing and Combining Multi Model Climate Projections; National Center for Atmospheric Research: Boulder, CO, USA, 2010. [Google Scholar]
- Bi, D.; Dix, M.; Marsland, S.J.; O’Farrell, S.; Rashid, H.A.; Uotila, P.; Hirst, A.C.; Kowalczyk, E.; Golebiewski, M.; Sullivan, A.; et al. The ACCESS coupled model: Description, control climate and evaluation. Aust. Meteorol. Oceanogr. J. 2012, 63, 41–64. [Google Scholar] [CrossRef]
- Law, R.M.; Ziehn, T.; Matear, R.J.; Lenton, A.; Chamberlain, M.A.; Stevens, L.E.; Wang, Y.-P.; Srbinovsky, J.; Bi, D.; Yan, H.; et al. The carbon cycle in the Australian Community Climate and Earth System Simulator (ACCESS-ESM1)—Part 1: Model description and pre-industrial simulation. Geosci. Model Dev. 2017, 10, 2567–2590. [Google Scholar] [CrossRef]
- Semmler, T.; Danilov, S.; Gierz, P.; Goessling, H.F.; Hegewald, J.; Hinrichs, C.; Koldunov, N.; Khosravi, N.; Mu, L.; Rackow, T.; et al. Simulations for CMIP6 With the AWI Climate Model AWI-CM-1-1. J. Adv. Model Earth Syst. 2020, 12, e2019MS002009. [Google Scholar] [CrossRef]
- Wu, T.; Lu, Y.; Fang, Y.; Xin, X.; Li, L.; Li, W.; Jie, W.; Zhang, J.; Liu, Y.; Zhang, L.; et al. The Beijing climate center climate system model (BCC-CSM): The main progress from CMIP5 to CMIP6. Geosci. Model Dev. 2019, 12, 1573–1600. [Google Scholar] [CrossRef]
- Li, L.; Pu, Y.; Xie, J. CAS FGOALS-g3 model output prepared for CMIP6 ScenarioMIP ssp370 (Version 20191026). Earth Syst. Grid Fed. 2019. [Data set]. [Google Scholar] [CrossRef]
- Lauritzen, P.H.; Nair, R.D.; Herrington, A.R.; Callaghan, P.; Goldhaber, S.; Dennis, J.M.; Bacmeister, J.T.; Eaton, B.E.; Zarzycki, C.M.; Taylor, M.A.; et al. NCAR release of CAM-SE in CESM2.0: A reformulation of the spectral element dynamical core in drymass vertical coordinates with comprehensive treatment of condensates and energy. J. Adv. Model Earth Syst. 2018, 10, 1537–1570. [Google Scholar] [CrossRef]
- Neale, R.B.; Gettelman, A.; Park, S.; Chen, C.; Lauritzen, P.H.; Williamson, D.L. Description of the NCAR Community Atmosphere Model (CAM 5.0). NCAR Technical Notes, Ncar/Tn-464+StrBoulder, CO: National Center for Atmospheric Research. 2012. Available online: http://www.cesm.ucar.edu/models/cesm1.0/cam/docs/description/cam5_desc.pdf (accessed on 20 May 2025).
- Cherchi, A.; Fogli, P.G.; Lovato, T.; Peano, D.; Iovino, D.; Gualdi, S.; Masina, S.; Scoccimarro, E.; Materia, S.; Bellucci, A.; et al. Global mean climate and main patterns of variability in the CMCC-CM2 coupled model. J. Adv. Model Earth Syst. 2019, 11, 185–209. [Google Scholar] [CrossRef]
- Voldoire, A.; Saint-Martin, D.; Sénési, S.; Decharme, B.; Alias, A.; Chevallier, M.; Colin, J.; Guérémy, J.-F.; Michou, M.; Moine, M.-P.; et al. Evaluation of CMIP6 DECK experiments with CNRM-CM6-1. J. Adv. Model Earth Syst. 2019, 11, 2177–2213. [Google Scholar] [CrossRef]
- Séférian, R.; Nabat, P.; Michou, M.; Saint-Martin, D.; Voldoire, A.; Colin, J.; Decharme, B.; Delire, C.; Berthet, S.; Chevallier, M.; et al. Evaluation of CNRM Earth-System model, CNRMESM2-1: Role of Earth system processes in present-day and future climate. J. Adv. Model Earth Syst. 2019, 11, 4182–4227. [Google Scholar] [CrossRef]
- Swart, N.C.; Cole, J.N.S.; Kharin, V.V.; Lazare, M.; Scinocca, J.F.; Gillett, N.P.; Anstey, J.; Arora, V.; Christian, J.R.; Hanna, S.; et al. The Canadian Earth System Model version 5 (CanESM5.0.3). Geosci. Model Dev. 2019, 12, 4823–4873. [Google Scholar] [CrossRef]
- Massonnet, F.; Ménégoz, M.; Acosta, M.; Yepes-Arbós, X.; Exarchou, E.; Doblas-Reyes, F.J. Replicability of the EC-Earth3 Earth system model under a change in computing environment. Geosci. Model Dev. 2020, 13, 1165–1178. [Google Scholar] [CrossRef]
- He, B.; Bao, Q.; Wang, X.; Zhou, L.; Wu, X.; Liu, Y.; Wu, G.; Chen, K.; He, S.; Hu, W.; et al. CAS FGOALS-f3-L model datasets for CMIP6 historical Atmospheric Model Inter-comparison Project simulation. Adv. Atmos. Sci. 2019, 36, 771–778. [Google Scholar] [CrossRef]
- Held, I.M.; Guo, H.; Adcroft, A.; Dunne, J.P.; Horowitz, L.W.; Krasting, J.; Shevliakova, E.; Winton, M.; Zhao, M.; Bushuk, M.; et al. Structure and performance of GFDL’s CM4.0 climate model. J. Adv. Model Earth Syst. 2019, 11, 3691–3727. [Google Scholar] [CrossRef]
- Kelley, M.; Schmidt, G.A.; Nazarenko, L.S.; Bauer, S.E.; Ruedy, R.; Russell, G.L.; Yao, M.S. GISS-E2.1: Configurations and climatology. J. Adv. Model Earth Syst. 2020, 12, e2019MS002025. [Google Scholar] [CrossRef]
- Kuhlbrodt, T.; Jones, C.G.; Sellar, A.; Storkey, D.; Blockley, E.; Stringer, M.; Hill, R.; Graham, T.; Ridley, J.; Blaker, A.; et al. The low-resolution version of HadGEM3 GC3.1: Development and evaluation for global climate. J. Adv. Model Earth Syst. 2018, 10, 2865–2888. [Google Scholar] [CrossRef]
- Volodin, E.M.; Mortikov, E.V.; Kostrykin, S.V.; Galin, V.Y.; Lykossov, V.N.; Gritsun, A.S.; Diansky, N.A.; Gusev, A.V.; Iakovlev, N.G.; Shestakova, A.A.; et al. Simulation of the modern climate using the INM-CM48 climate model. Russ. J. Numer. Anal. Math. Model. 2018, 33, 367–374. [Google Scholar] [CrossRef]
- Hourdin, F.; Rio, C.; Grandpeix, J.-Y.; Madeleine, J.-B.; Cheruy, F.; Rochetin, N.; Musat, I.; Idelkadi, A.; Fairhead, L.; Foujols, M.-A.; et al. LMDZ6: Improved atmospheric component of the IPSL coupled model. J. Adv. Model Earth Syst. 2020, 12, e2019MS001892. [Google Scholar] [CrossRef]
- Hajima, T.; Watanabe, M.; Yamamoto, A.; Tatebe, H.; Noguchi, M.A.; Abe, M.; Ohgaito, R.; Ito, A.; Yamazaki, D.; Okajima, H.; et al. Description of the MIROC-ES2L Earth system model and evaluation of its climate–biogeochemical processes and feedbacks. Geosci. Model Dev. 2020, 13, 2197–2244. [Google Scholar] [CrossRef]
- Tatebe, H.; Ogura, T.; Nitta, T.; Komuro, Y.; Ogochi, K.; Takemura, T.; Sudo, K.; Sekiguchi, M.; Abe, M.; Saito, F.; et al. Description and basic evaluation of simulated mean state, internal variability, and climate sensitivity in MIROC6. Geosci. Model Dev. 2019, 12, 2727–2765. [Google Scholar] [CrossRef]
- Gutjahr, O.; Putrasahan, D.; Lohmann, K.; Jungclaus, J.H.; von Storch, J.-S.; Brüggemann, N.; Haak, H.; Stössel, A. Max Planck Institute Earth System Model (MPI-ESM1.2) for the High-Resolution Model Intercomparison Project (HighResMIP). Geosci. Model Dev. 2019, 12, 3241–3281. [Google Scholar] [CrossRef]
- Mauritsen, T.; Bader, J.; Becker, T.; Behrens, J.; Bittner, M.; Brokopf, R.; Brovkin, V.; Claussen, M.; Crueger, T.; Esch, M.; et al. Developments in the MPI-M Earth System Model version 1.2 (MPI-ESM1.2) and its response to increasing CO2. J. Adv. Model Earth Syst. 2019, 11, 998–1038. [Google Scholar] [CrossRef]
- Yukimoto, S.; Kawai, H.; Koshiro, T.; Oshima, N.; Yoshida, K.; Urakawa, S.; Tsujino, H.; Deushi, M.; Tanaka, T.; Hosaka, M.; et al. The meteorological research institute earth system model version 2.0, MRI-ESM2.0: Description and basic evaluation of the physical component. J. Meteorol. Soc. Jpn. 2019, 97, 931–965. [Google Scholar] [CrossRef]
- Cao, J.; Wang, B.; Yang, Y.-M.; Ma, L.; Li, J.; Sun, B.; Bao, Y.; He, J.; Zhou, X.; Wu, L. The NUIST Earth System Model (NESM) version 3: Description and preliminary evaluation. Geosci. Model Dev. 2016, 11, 2975–2993. [Google Scholar] [CrossRef]
- Seland, Ø.; Bentsen, M.; Seland, G.L.; Olivié, D.; Toniazzo, T.; Gjermundsen, A.; Debernard, J.B.; Gupta, A.K.; He, Y.; Kirkevåg, A.; et al. The Norwegian Earth System Model, NorESM2—Evaluation of theCMIP6 DECK and historical simulations. Model Dev. Discuss. Geosci. 2020, 13, 6165–6200. [Google Scholar] [CrossRef]
- Sellar, A.; Jones, C.; Mulcahy, J.; Tang, Y.; Yool, A.; Wiltshire, A.; O’Connor, F.; Stringer, M.; Hill, R.; Palmieri, J.; et al. UKESM1: Description and evaluation of the UK Earth System Model. J. Adv. Model Earth Syst. 2019, 11, 4513–4558. [Google Scholar] [CrossRef]
- Peterson, T.C. Report on the Activities of the Working Group on Climate Change Detection and Related Rapporteurs 1998–2001; ICPO Publication Series, 48; ICPO: Southampton, UK, 2001; p. 144. [Google Scholar]
- Zhang, X.; Alexander, L.; Hegerl, G.C.; Jones, P.; Klein Tank, A.; Peterson, T.C.; Trewin, B.; Zwiers, F.W. Indices for monitoring changes in extremes based on daily temperature and precipitation data. Wiley interdisciplinary reviews. Clim. Change 2011, 2, 851–870. [Google Scholar] [CrossRef]
- Zhang, X.; Yang, F. RClimDex (1.1) User Guide. Climate Research Division ETCCDI/CRD Climate Change Indices, 2017. Available online: http://etccdi.pacificclimate.org/software.shtml (accessed on 25 July 2025).
- Sen, P.K. Estimates of the Regression Coefficient Based on Kendall’s Tau. J. Am. Stat. Assoc. 1968, 63, 1379–1389. [Google Scholar] [CrossRef]
- Mann, H.B. Non-parametric tests against trend. Econometrica 1945, 13, 163–171. [Google Scholar] [CrossRef]
- Kendall, M.G. Rank Correlation Methods, 4th ed.; Charles Griffin: London, UK, 1975. [Google Scholar]
- Dosio, A.; Mentaschi, L.; Fischer, E.M.; Wyser, K. Extreme heat waves under 1.5 °C and 2 °C global warming. Environ. Res. Lett. 2018, 13, 054006. [Google Scholar] [CrossRef]
- Yin, C.; Yang, Y.; Chen, X.; Yue, X.; Liu, Y.; Xin, Y. Changes in global heat waves and its socioeconomic exposure in a warmer future. Clim. Risk Manag. 2022, 38, 100459. [Google Scholar] [CrossRef]
- New, M.; Hewitson, B.; Stephenson, D.B.; Tsiga, A.; Kruger, A.; Manhique, A.; Gomez, B.; Coelho, C.A.S.; Ntiki Masisi, D.; Kululanga, E.; et al. Evidence of trends in daily climate extremes over southern and west Africa. J. Geophys. Res. Atmos. 2006, 111, D14102. [Google Scholar] [CrossRef]
- Bobde, V.; Ayegbusi, K.; Akinsanola, A.A.; Adeyeri, O.E.; Morakinyo, T.E.; Adebiyi, A.A. Anthropogenic warming is accelerating recent heatwaves in Africa. Commun. Earth Environ. 2025, 6, 578. [Google Scholar] [CrossRef]
- Diedhiou, A.; Bichet, A.; Wartenburger, R.; Seneviratne, S.I.; Rowell, D.P.; Sylla, M.B.; Diallo, I.; Todzo, S.; Tour´e, N.E.; Camara, M.; et al. Changes in climate extremes over West and Central Africa at 1.5 °C and 2 °C global warming. Environ. Res. Lett. 2018, 13, 065020. [Google Scholar] [CrossRef]
- Issa Lélé, M.; Lamb, P.J. Variability of the Intertropical Front (ITF) and Rainfall over the West African Sudan–Sahel Zone. J. Clim. 2010, 23, 3984–4004. [Google Scholar] [CrossRef]
- Cretat, J.; Vizy, E.K.; Cook, K.H. The relationship between African easterly waves and daily rainfall over West Africa: Observations and regional climate simulations. Clim. Dyn. 2015, 44, 385–404. [Google Scholar] [CrossRef]
- Poan, E.; Lafore, J.P.; Roehrig, R.; Couvreux, F. Internal processes within the African Easterly Wave system. Q. J. R. Meteorol. Soc. 2015, 141, 1121–1136. [Google Scholar] [CrossRef]
- Druyan, L.M.; Fulakeza, M. The impact of the Atlantic cold tongue on West African monsoon on set in regional model simulations for 1998–2002. Int. J. Climatol. 2015, 35, 275–287. [Google Scholar] [CrossRef]
- Lavaysse, C.; Flamant, C.; Janicot, S.; Parker, D.J.; Lafore, J.P.; Sultan, B. Seasonal evolution of the West African heat low: A climatological perspective. Clim. Dyn. 2009, 33, 313–330. [Google Scholar] [CrossRef]
- Qian, C.; Chen, G. Warmer-get-wetter or wet-get-wetter? A criterion to classify oceanic precipitation. J. Ocean Univ. China 2014, 13, 552–560. [Google Scholar] [CrossRef]
- Ta, S.; Kouadio, K.Y.; Ali, K.E.; Toualy, E.; Aman, A.; Yoroba, F. West Africa Extreme Rainfall Events and Large-Scale Ocean Surface and Atmospheric Conditions in the Tropical Atlantic. Adv. Meteorol. 2016, 2016, ID1940456. [Google Scholar] [CrossRef]
- Sougué, M.; Merz, B.; Sogbedji, J.M.; Zougmoré, F. Extreme Rainfall in Southern Burkina Faso, West Africa: Trends and Links to Atlantic Sea Surface Temperature. Atmosphere 2023, 14, 284. [Google Scholar] [CrossRef]
- Almazroui, M.; Saeed, F.; Saeed, S.; Islam, M.N.; Ismail, M.; Klutse, N.A.B.; Siddiqui, M.H. Projected Change in Temperature and Precipitation Over Africa from CMIP6. Earth Syst. Environ. 2020, 4, 455–475. [Google Scholar] [CrossRef]
- Sylla, M.B.; Giorgi, F.; Pal, J.S.; Gibba, P.; Kebe, I.; Nikiema, M. Projected changes in the annual cycle of high intensity precipitation events over West Africa for the late 21st century. J. Clim. 2015, 28, 6475–6488. [Google Scholar] [CrossRef]
- Odunmorayo, M.T.; Alani, B.O.; Adefisan, E.A. Projected change in occurrence and severity of heatwaves over West Africa as simulated by CMIP6 models. J. Disaster Sci. Manag. 2025, 1, 16. [Google Scholar] [CrossRef]









| Model Title | Country | Resolution | Reference |
|---|---|---|---|
| ACCESS-CM2 | Australia | 1.9° × 1.3° | [60] |
| ACCESS-ESM1-5 | Australia | 1.9° × 1.2° | [61] |
| AWI-CM-1-1-MR | Germany | 1° × 1° | [62] |
| BCC-CSM2-MR | China | 1.1° × 1.1° | [63] |
| CESM2-WACCM | USA | 1.3° × 0.9° | [64] |
| CESM2 | USA | 1.3° × 0.9° | [65] |
| CIESM | China | 1° × 1° | [66] |
| CMCC-CM2-SR5 | Italy | 1° × 1° | [67] |
| CNRM-CM6-1-HR-f2 | France | 0.5° × 0.5° | [68] |
| CNRM-CM6-1-f2 | France | 1.4° × 1.4° | [68] |
| CNRM-ESM2-1-f2 | France | 1.4° × 1.4° | [69] |
| CanESM5-CanOE-p2 | Canada | 2.8° × 2.8 | [70] |
| CanESM5 | Canada | 2.8° × 2.8° | [70] |
| EC-Earth3-Veg | Europe | 0.7° × 0.7° | [71] |
| EC-Earth3 | Europe | 0.7° × 0.7° | [71] |
| FGOALS-f3-L | China | 1.3° × 1° | [72] |
| FGOALS-g3 | China | 2° × 2.3° | [72] |
| GFDL-ESM4 | USA | 1.3° × 1° | [73] |
| GISS-E2-1-G-p3 | USA | 2.5° × 2° | [74] |
| HadGEM3-GC31-LL-f3 | UK | 1° × 1° | [75] |
| INM-CM4-8 | Russia | 2° × 1.5° | [76] |
| INM-CM5-0 | Russia | 2° × 1.5° | [76] |
| IPSL-CM6A-LR | France | 2.5° × 1.3° | [77] |
| KACE-1-0-G | Republic of Korea | 1.875° × 1.25° | – |
| MIROC-ES2L-f2 | Japan | 2.8° × 2.8° | [78] |
| MIROC6 | Japan | 1.4° × 1.4° | [79] |
| MPI-ESM1-2-HR | Germany | 0.9° × 0.9° | [80] |
| MPI-ESM1-2-LR | Germany | 1.9° × 1.9° | [81] |
| MRI-ESM2-0 | Japan | 1.1° × 1.1° | [82] |
| NESM3 | China | 1.9° × 1.9° | [83] |
| NorESM2-LM | Norway | 2.5° × 1.9° | [84] |
| NorESM2-MM | Norway | 2.5° × 1° | [84] |
| UKESM1-0-LL-f2 | UK | 1.9° × 1.3° | [85] |
| ID | Indicator Name | Definition | Units |
|---|---|---|---|
| Precipitation | |||
| CWD | Consecutive wet days | Maximum number of consecutive days when precipitation ≥ 1 mm | days |
| CDD | Consecutive dry days | Maximum number of consecutive days when precipitation < 1 mm | days |
| PRCPTOT | Annual total wet-day precipitation | mm | |
| R1mm | Number of rainy days | Number of days with precipitation ≥ 1 mm | days |
| R10mm | Number of heavy precipitation days | Number of days per year when precipitation ≥ 10 mm | days |
| R20mm (R30 and R50mm) | Number of very heavy precipitation days | Number of days per year when precipitation ≥20 mm (additional thresholds of 30 mm and 50 mm per day have been selected for the territory of Guinea) | days |
| SDII | Simple daily intensity index | The ratio of annual total precipitation to the number of wet days (≥1 mm) | mm/day |
| Temperature | |||
| TXx | The hottest day | Annual maximum value of daily maximum temperature | °C |
| TNx | The warmest night of the year | Annual maximum value of daily minimum temperature | °C |
| TXn | The coldest day of the year | Annual minimum value of daily maximum temperature | °C |
| TNn | The coldest night of the year. | Annual minimum value of daily minimum temperature | °C |
| Region | Coastal Guinea | Upper Guinea | Middle Guinea | Forest Guinea |
|---|---|---|---|---|
| City | Conakry | Siguiri | Labé | Nzérékoré |
| Altitude | 13 m | 335 m | 927 m | 560 m |
| Coordinates | 9°30′33″ N | 11°25′00″ N | 11°19′ N | 7°45′00″ N |
| 13°42′44″ E | 9°10′00″ E | 12°17′ E | 8°49′00″ E |
| Index | Indicator | Reanalysis Grid Node | |||
|---|---|---|---|---|---|
| Conakry | Siguiri | Labé | Nzérékoré | ||
| PRCPTPOT | Mean | 3534 | 1154 | 1464 | 1712 |
| Max | 4802 | 1415 | 1636 | 2055 | |
| Min | 2528 | 972 | 1209 | 1451 | |
| Slope (mm/year) | 6.78 | 1.23 | −0.12 | −7.4 | |
| CWD | Mean | 12.1 | 6.6 | 12.9 | 10.6 |
| Max | 26 | 12 | 23 | 21 | |
| Min | 7 | 4 | 8 | 6 | |
| Slope (day/year) | −0.06 | 0.02 | −0.03 | 0.03 | |
| CDD | Mean | 116.5 | 120.8 | 86.3 | 33.2 |
| Max | 159 | 165 | 127 | 63 | |
| Min | 83 | 47 | 38 | 17 | |
| Slope (day/year) | −0.21 | 0.49 | 0.53 | 0.21 | |
| TXx | Mean | 29.4 | 40.4 | 36.2 | 35.2 |
| Max | 30.6 | 41.7 | 37.9 | 38.2 | |
| Min | 28.2 | 39.1 | 34.9 | 32.5 | |
| Slope (′C/year) | 0.027 | 0.026 | 0.007 | 0.073 | |
| SDII | Mean | 28.5 | 11.6 | 10.6 | 11.5 |
| Max | 37.5 | 14.9 | 12.7 | 13.5 | |
| Min | 21.6 | 9.6 | 9.1 | 9.5 | |
| Slope (mm/year/year) | 0.09 | 0.02 | 0.001 | −0.05 | |
| R20mm | Mean | 58 | 14 | 17 | 20 |
| Max | 78 | 22 | 26 | 31 | |
| Min | 39 | 7 | 9 | 12 | |
| Slope (day/year) | −0.03 | −0.01 | −0.002 | −0.22 | |
Disclaimer/Publisher’s Note: The statements, opinions and data contained in all publications are solely those of the individual author(s) and contributor(s) and not of MDPI and/or the editor(s). MDPI and/or the editor(s) disclaim responsibility for any injury to people or property resulting from any ideas, methods, instructions or products referred to in the content. |
© 2025 by the authors. Licensee MDPI, Basel, Switzerland. This article is an open access article distributed under the terms and conditions of the Creative Commons Attribution (CC BY) license (https://creativecommons.org/licenses/by/4.0/).
Share and Cite
Vyshkvarkova, E.V.; Drygval, P.V.; Gorbunov, R.V. Climate Dynamics in Guinea Under Global Warming: Analysis of Extreme Air Temperatures and Precipitation. Climate 2025, 13, 239. https://doi.org/10.3390/cli13120239
Vyshkvarkova EV, Drygval PV, Gorbunov RV. Climate Dynamics in Guinea Under Global Warming: Analysis of Extreme Air Temperatures and Precipitation. Climate. 2025; 13(12):239. https://doi.org/10.3390/cli13120239
Chicago/Turabian StyleVyshkvarkova, Elena V., Polina V. Drygval, and Roman V. Gorbunov. 2025. "Climate Dynamics in Guinea Under Global Warming: Analysis of Extreme Air Temperatures and Precipitation" Climate 13, no. 12: 239. https://doi.org/10.3390/cli13120239
APA StyleVyshkvarkova, E. V., Drygval, P. V., & Gorbunov, R. V. (2025). Climate Dynamics in Guinea Under Global Warming: Analysis of Extreme Air Temperatures and Precipitation. Climate, 13(12), 239. https://doi.org/10.3390/cli13120239

