Three Alkaloids from an Apocynaceae Species, Aspidosperma spruceanum as Antileishmaniasis Agents by In Silico Demo-case Studies
Abstract
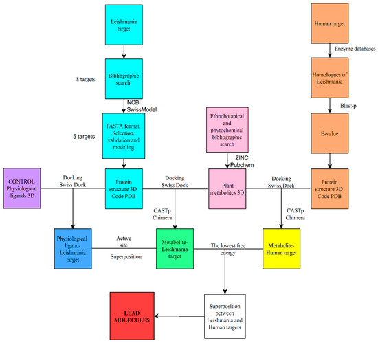
1. Introduction
1.1. Aspidosperma spruceanum, Indigenous Medicinal Plant
1.2. Computer Aided Drug Design Approaches Catalyzed by Ethnobotany
2. Results
2.1. Selection and 3D Representation of A. spruceanum Metabolites
2.2. Modelling Leishmania Targets and Docking with Physiological Ligands
2.3. Efficacy Tests: A. spruceanum Metabolites vs. Leishmania Targets
2.4. Ligand Binding Affinity Tests: A. spruceanum Metabolites vs. Human Targets
2.5. Active Site Identification
2.5.1. For In Silico Activity Testing
2.5.2. For In Silico Ligand Binding Affinity Testing
3. Discussion
4. Materials and Methods
4.1. Selection and 3D Representation of A. spruceanum Metabolites
4.2. Modelling of Leishmania Targets; Physiological Ligands
- The most prevalent species of Leishmania in Ecuador
- The most relevant and common targets described for leishmaniasis
- The scientific name of the infecting taxa
- The capital letter acronyms (names) of the targets
- *Protocol N: .....
- *Target: ......
- *Taxon: ......
- Go to www.rcsb.org (RCSB PDB, the Protein Data Bank of the Research Collaboratory for Structural Bioinformatics), insert the name of the target and the selected “Scientific Name/Source of Organism” (taxon).If 3D Ray Crystalline structures appear, go to .......................................................................................................................2If they do not appear, you must start modelling. Please go to .............................................................................................3
- 3D representation is obtained. The target is ready for docking, as described in below Section 4.4.
- Go to www.ncbi.nlm.nih.gov (NCBI, National Center for Biotechnology Information), select Protein (database). Insert the corresponding names in this format: target taxon, and search:If RefSeq (=predicted aminoacid reference sequences) code with format XP_NNN. N appear (X, prediction; P protein; N numbers; N isoform), go to ..................................................................................................................................................................... ...................................4If they do not appear, you must look for the nucleotide sequence, going to ........................................................................5
- Select an isoform. The sequence elected for each enzyme is the result of if any, of greater number of amino acids and the canonical or consensus sequence that it is the calculated order of most frequent residue.A predictive code XP_NNN.N, of target aminoacid sequence and selected isoform is obtained. XP_NNN.N, is ready to start modelling, as described in......................................................................................................................................................................................................6
- Go to www.ncbi.nlm.nih.gov and select Nucleotide (database), insert the name of the target; search and filter the results by taxon:If FASTA (=predicted nucleotide sequences) file is available, select it, copy, paste and save it and go to ..........................7If FASTA is not available the bioinformatic prospection will temporarily stop.
- Insert the XP_NNN.N in the www.ncbi.nlm.nih.gov and select the corresponding FASTA code; copy, save it and go to........................................7
- ○
- Sequence identity >50%,
- ○
- Templates: structures by X-ray crystallography with a resolution higher than 2.2 Å
- ○
- GMQE (Global Model Quality Estimation) with higher numbers, better
- ○
- QSQE (Quaternary Structure Quality Estimation) above 0.7, better
- ○
- QMEAN Z 0 good value between model/experimental structures
- ○
- High sequence similarity/Experimental resolution
4.3. Docking Tests
- Go to www.swissdock.ch; enter the (SMTL-ID) target and (ZINC-AC) ligand or upload file, submit docking and go to ...........................................2
- Download the docking with C:E* clusters, identified the lowest ΔG and go to Section 4.5
4.4. Homo Sapiens Proteins Homologous to the Leishmania Targets 3D Representation
- Go to www.enzyme-database.org/search.php; enter the name of Leishmania target, copy EC number and go to.....................................................2
- Open https://www.uniprot.org/ (Uniprot, resource of Protein sequence and functional information), paste EC number, select the Uniprot Code in accordance to the organism and copy the sequence and go to.....................................................................................................................................................3
- Open BLASTp https://blast.ncbi.nlm.nih.gov/Blast.cgi?PAGE=Proteins, paste sequence, select in organism optional Homo sapiens and write in expect threshold of algorithm parameters 0.00001.......................................................................................................................................................4
- Run BLAST and select accession of the homologues human..............................................................................................................................................5
- Go to www.rcsb.org (RCSB PDB), insert the name of the target and the selected “Scientific Name/Source of Organism” (taxon)............................Section 4.3
4.5. Active Site Identification
4.5.1. For In Silico Activity Testing
4.5.2. For In Silico Ligand Binding Affinity Testing
5. Conclusions
Supplementary Materials
Author Contributions
Funding
Acknowledgments
Conflicts of Interest
Abbreviations
| NTD | Neglected tropical diseases |
| APA | Aspidoalbine |
| APC | Aspidocarpine |
| TBT | Tubotaiwine |
| QMEAN | Qualitative Model Energy Analysis |
| GMQE | Global Model Quality Estimation |
| QSQE | Quaternary Structure Quality Estimation |
| RMSD | Root mean square deviation |
| ΔG | Free energy value |
| PDB | Protein Data Bank |
| PBD ID Protein | |
| 3INV | Dihydrofolate Reductase-Thymidylate Synthase from Trypanosoma cruzi |
| 1E7W | Pteridine Reductase 1 from L. major |
| 3HQN | Pyruvate kinase from L. mexicana |
| 1PZM | Hypoxanthine - guanine phosphoribosyltransferase from L. tarentolae |
| 3WCA | Squalene synthase from T. cruzi |
| 1HW3 | Thymidylate Synthase from Homo sapiens |
| 3O4R | Dehydrogenase/Reductase from H. sapiens |
| 2VGB | Pyruvate kinase isozymes R/L from H. sapiens |
| 1BZY | Hypoxanthine-guanine phosphoribosyl transferase from H. sapiens |
| 1EZF | Farnesyl diphosphate farnesyltransferase from H. sapiens |
Appendix A
| Codename (ZINC ID) | pH Range | Mw (g/mol) | Log P | Rotable Bonds | Net Charge | Donor Count | Acceptor Count |
|---|---|---|---|---|---|---|---|
| APA (4097855) | Reference | 428.5 | 3.169 | 3 | 0 | 1 | 6 |
| 7.4 | 1 | 2 | 5 | ||||
| APC (33833446) | Reference | 370.5 | 3.432 | 2 | 1 | 2 | 3 |
| 7.4 | |||||||
| 8.4 | 0 | 1 | |||||
| TBT (34154543) | Reference | 324.4 | 2.911 | 2 | 1 | 2 | 3 |
| 7.4 |
| PDB_ID | Target | Coverage | GMQE | Resolution (Å) | Seq. Identity % | QMEAN | QSQE |
|---|---|---|---|---|---|---|---|
| 3inv.1.A | DHFR-TS | 0.98 | 0.81 | 2.37 | 67.38 | −0.95 | 1 |
| 1e7w.1.A | PTR1 | 1 | 0.76 | 1.75 | 74.22 | −1.10 | 0.88 |
| 3hqn.1.A | PK | 1 | 0.99 | 2.0 | 92.18 | 0.16 | 0.92 |
| 1pzm.1.B | HGPRT | 1 | 0.70 | 2.1 | 81.04 | 1.17 | 0.70 |
| 2o6x.1.A | CP | 0.83 | 0.59 | 1.4 | 42.39 | −2.3 | 0.18 |
| 4f2n.1.A | SOD | 0.74 | 0.6 | 1.8 | 44.72 | −1.99 | 0.81 |
| 5jki.1.A | IPCS | 0.17 | 0.08 | 2.25 | 16.92 | −4.42 | -- |
| 3wca.1.A | SQS | 0.82 | 0.71 | 2.24 | 58.58 | −2.85 | -- |
| PDB ID | Human Target | E-Value | % Identity Respect to L. panamensis | Reference |
|---|---|---|---|---|
| 1HW3 | Thymidylate Synthase (TS) | 3 × 10−127 | 60.21 | [51] |
| 3O4R | Dehydrogenase/Reductase (DHR) | 5 × 10−15 | 28.42 | [52] |
| 2VGB | Pyruvate kinase isozymes R/L (PKRL) | 3 × 10−161 | 48.61 | [53] |
| 1BZY | Hypoxanthine-guanine phosphoribosyl transferase (HGPRT) | 2 × 10−19 | 34.27 | [35] |
| 1EZF | Farnesyl diphosphate farnesyltransferase (SQS) | 2 × 10−98 | 45.65 | [37] |
| Human Target | Binding Site: Position(s) |
|---|---|
| Thymidylate Synthase (TS) | dUMP: 50, 175–176 5,10-methylene tetrahydrofolate: 195 |
| Dehydrogenase/Reductase (DHR) | Substrate: 169 Proton acceptor: 182 NADP: 36–60 |
| Pyruvate kinase isozymes R/L (PKRL) | Substrate: 116 ATP: 118–121, 163, 250 Allosteric activator: 525, 532 |
| Hypoxanthine-guanine phosphoribosyl transferase (HGPRT) | GMP: 69, 134–142, 166, 194, 186–188 Proton acceptor: 138 |
| Farnesyl diphosphate farnesyltransferase (SQS) | NADP: 52, 77, 218, 315, 317. |
| Database/Programs | Available Online URL |
|---|---|
| Tropicos | www.Tropicos.org |
| PubChem | https://pubchem.ncbi.nlm.nih.gov/ |
| NCBI | https://www.ncbi.nlm.nih.gov |
| Swiss-Model | https://swissmodel.expasy.org/ |
| Enzyme database | https://www.enzyme-database.org/search.php |
| Enzyme of Expasy | https://enzyme.expasy.org/ |
| Uniprot | https://www.uniprot.org/ |
| RCSDB PDB | https://www.rcsb.org/ |
| Blast-p | https://blast.ncbi.nlm.nih.gov/Blast.cgi?PAGE=Proteins |
| Marvin Sketch 19.15. | https://chemaxon.com/products/marvin |
| Open Babel 2.3.1 | https://openbabel.org/docs/dev/Installation/install.html |
| ZINC | http://zinc.docking.org/substances/home/ |
| CASTp 3.0 | http://cast.engr.uic.edu |
| SwissDock | http://swissdock.ch/docking |
| USCF Chimera © 1.13.1 | http://www.cgl.ucsf.edu/chimera/download.html |



Appendix B



References
- de S. Pereira, A.S.; Simões, A.O.; dos Santos, J.U.M. Taxonomy of Aspidosperma Mart. (Apocynaceae, Rauvolfioideae) in the State of Pará, Northern Brazil. Biota Neotrop. 2016, 16, 90–191. [Google Scholar] [CrossRef]
- Morales, F. Estudios en las Apocynaceae neotropicales XIX: La familia Apocynaceae (Rauvolfioideae, Apocynoideae) de Costa Rica. Darwiniana 2005, 43, 90–191. [Google Scholar]
- Convention on Biological Diversity COP Decisions. Available online: https://www.cbd.int/decisions/cop/?m=cop-10 (accessed on 2 December 2019).
- Reyes, C.I. Conocimiento y uso de plantas en tres comunidades Kichwas—Yana Yaku, Loro Cachi y Nina Amarun, Pastaza-Ecuador. Cinchonia 2017, 15, 164–252. [Google Scholar]
- Sulsen, V.; Cazorla, S.; Frank, F.; Anesini, C.; Muschietti, L.; Martino, V. South American Medicinal Flora: A Promising Source of Novel Compounds with Antiprotozoal Activity. Lat. Am. J. Pharm. 2011, 30, 202–208. [Google Scholar]
- Brandão, M.G.L.; Grandi, T.S.M.; Rocha, E.M.M.; Sawyer, D.R.; Krettli, A.U. Survey of medicinal plants used as antimalarials in the Amazon. J. Ethnopharmacol. 1992, 36, 175–182. [Google Scholar] [CrossRef]
- Sáenz, C.O. Agentes antiparasitarios de plantas de la Amazonia Peruana empleadas en medicina tradicional. Ph.D. Thesis, Universidad Autónoma de Madrid, Madrid, Spain, 2010. [Google Scholar]
- Clem, A. A current perspective on leishmaniasis. J. Glob. Infect. Dis. 2010, 2, 124–126. [Google Scholar] [CrossRef]
- Scotti, L.; Ishiki, H.; Mendonca, F.J.B.; Silva, M.S.; Scotti, M.T. In-silico Analyses of Natural Products on Leishmania Enzyme Targets. Mini-Reviews Med. Chem. 2015, 15, 253–269. [Google Scholar] [CrossRef]
- Freitas-Junior, L.H.; Chatelain, E.; Kim, H.A.; Siqueira-Neto, J.L. Visceral leishmaniasis treatment: What do we have, what do we need and how to deliver it? Int. J. Parasitol. Drugs Drug Resist. 2012, 2, 11–19. [Google Scholar] [CrossRef]
- Pecanha, R.; Fuzzari, A.; Andrade, J. Sand Fly Vectors of Leishmania in the Americans—A Mini Review. Entomol. Ornithol. Herpetol. 2015, 4, 144. [Google Scholar] [CrossRef]
- Mishra, B.B.; Kale, R.R.; Singh, R.K.; Tiwari, V.K. Alkaloids: Future prospective to combat leishmaniasis. Fitoterapia 2009, 80, 81–90. [Google Scholar] [CrossRef]
- Ogungbe, I.; Setzer, W. In-silico Leishmania Target Selectivity of Antiparasitic Terpenoids. Molecules 2013, 18, 7761–7847. [Google Scholar] [CrossRef] [PubMed]
- Alvar, J.; Vélez, I.D.; Bern, C.; Herrero, M.; Desjeux, P.; Cano, J.; Jannin, J.; den Boer, M. WHO Leishmaniasis Control Team Leishmaniasis worldwide and global estimates of its incidence. PLoS ONE 2012, 7, e35671. [Google Scholar] [CrossRef] [PubMed]
- Singh, K.; Garg, G.; Ali, V. Current Therapeutics, Their Problems and Thiol Metabolism as Potential Drug Targets in Leishmaniasis. Curr. Drug Metab. 2016, 17, 897–919. [Google Scholar] [CrossRef] [PubMed]
- Lagunin, A.A.; Goel, R.K.; Gawande, D.Y.; Pahwa, P.; Gloriozova, T.A.; Dmitriev, A.V.; Ivanov, S.M.; Rudik, A.V.; Konova, V.I.; Pogodin, P.V.; et al. Chemo- and bioinformatics resources for in silico drug discovery from medicinal plants beyond their traditional use: A critical review. Nat. Prod. Rep. 2014, 31, 1585–1611. [Google Scholar] [CrossRef] [PubMed]
- Gupta, M.; Sharma, R.; Kumar, A. Docking techniques in pharmacology: How much promising? Comput. Biol. Chem. 2018, 76, 210–217. [Google Scholar] [CrossRef]
- Reguera, R.M.; Calvo-Álvarez, E.; Álvarez-Velilla, R.; Balaña-Fouce, R. Target-based vs. phenotypic screenings in Leishmania drug discovery: A marriage of convenience or a dialogue of the deaf? Int. J. Parasitol. Drugs Drug Resist. 2014, 4, 355–357. [Google Scholar] [CrossRef][Green Version]
- Haupt, V.J.; Schroeder, M. Old friends in new guise: Repositioning of known drugs with structural bioinformatics. Brief. Bioinform. 2011, 12, 312–326. [Google Scholar] [CrossRef]
- Roche, D.B.; Brackenridge, D.A.; McGuffin, L.J. Proteins and their interacting partners: An introduction to protein-ligand binding site prediction methods. Int. J. Mol. Sci. 2015, 16, 29829–29842. [Google Scholar] [CrossRef]
- de M. Pereira, M.; Jácome, R.L.R.P.; de C. Alcântara, A.F.; Alves, R.B.; Raslan, D.S. Alcalóides indólicos isolados de espécies do gênero Aspidosperma (Apocynaceae). Quim. Nova 2007, 30, 970–983. [Google Scholar] [CrossRef]
- de Paula, R.; Dolabela, M.; de Oliveira, A. Aspidosperma Species as Sources of Antimalarials. Part III. A Review of Traditional Use and Antimalarial Activity. Planta Med. 2014, 80, 378–386. [Google Scholar] [CrossRef]
- Pohlit, A.; Lima, R.; Frausin, G.; Silva, L.; Lopes, S.; Moraes, C.; Cravo, P.; Lacerda, M.; Siqueira, A.; Freitas-Junior, L.; et al. Amazonian Plant Natural Products: Perspectives for Discovery of New Antimalarial Drug Leads. Molecules 2013, 18, 9219–9240. [Google Scholar] [CrossRef] [PubMed]
- Guimarães, H.A.; Braz-Filho, R.; Vieira, I.J.C.; Guimarães, H.A.; Braz-Filho, R.; Vieira, I.J.C. 1H and 13C-NMR Data of the Simplest Plumeran Indole Alkaloids Isolated from Aspidosperma Species. Molecules 2012, 17, 3025–3043. [Google Scholar] [CrossRef]
- Hashiguchi, Y.; Gomez, E.A.L.; Cáceres, A.G.; Velez, L.N.; Villegas, N.V.; Hashiguchi, K.; Mimori, T.; Uezato, H.; Kato, H. Andean cutaneous leishmaniasis (Andean-CL, uta) in Peru and Ecuador: The causative Leishmania parasites and clinico-epidemiological features. Acta Trop. 2018, 177, 135–145. [Google Scholar] [CrossRef] [PubMed]
- Kato, H.; Uezato, H.; Katakura, K.; Calvopiña, M.; Marco, J.D.; Barroso, P.A.; Gomez, E.A.; Mimori, T.; Korenaga, M.; Iwata, H.; et al. Detection and identification of Leishmania species within naturally infected sand flies in the andean areas of ecuador by a polymerase chain reaction. Am. J. Trop. Med. Hyg. 2005, 72, 87–93. [Google Scholar] [CrossRef]
- Gomez, E.A.; Kato, H.; Torres-Romero, E.X.; Velez, L.N.; Villegas, N.V.; Martillo, V.P.; Zambrano, F.C.; Kubo, M.; Hashiguchi, K.; Hashiguchi, Y. Leishmaniasis caused by Leishmania (Viannia) guyanensis in north-central Pacific region of Ecuador: A clinico-epidemiological feature. Acta Trop. 2018, 185, 204–211. [Google Scholar] [CrossRef] [PubMed]
- Kapil, S.; Singh, P.K.; Silakari, O. An update on small molecule strategies targeting leishmaniasis. Eur. J. Med. Chem. 2018, 157, 339–367. [Google Scholar] [CrossRef] [PubMed]
- Su, Y.; Varughese, K.I.; Xuong, N.H.; Bray, T.L.; Roche, D.J.; Whiteley, J.M. The crystallographic structure of a human dihydropteridine reductase NADH binary complex expressed in Escherichia coli by a cDNA constructed from its rat homologue. J. Biol. Chem. 1993, 268, 26836–26841. [Google Scholar]
- Gourley, D.G.; Schüttelkopf, A.W.; Leonard, G.A.; Luba, J.; Hardy, L.W.; Beverley, S.M.; Hunter, W.N. Pteridine reductase mechanism correlates pterin metabolism with drug resistance in trypanosomatid parasites. Nat. Struct. Biol. 2001, 8, 521–525. [Google Scholar] [CrossRef]
- Morgan, H.P.; McNae, I.W.; Nowicki, M.W.; Hannaert, V.; Michels, P.A.M.; Fothergill-Gilmore, L.A.; Walkinshaw, M.D. Allosteric mechanism of pyruvate kinase from Leishmania mexicana uses a rock and lock model. J. Biol. Chem. 2010, 285, 12892–12898. [Google Scholar] [CrossRef]
- Monzani, P.S.; Trapani, S.; Thiemann, O.H.; Oliva, G. Crystal structure of Leishmania tarentolae hypoxanthine-guanine phosphoribosyltransferase. BMC Struct. Biol. 2007, 7, 59. [Google Scholar] [CrossRef]
- Shang, N.; Li, Q.; Ko, T.-P.; Chan, H.-C.; Li, J.; Zheng, Y.; Huang, C.-H.; Ren, F.; Chen, C.-C.; Zhu, Z.; et al. Squalene synthase as a target for Chagas disease therapeutics. PLoS Pathog. 2014, 10, e1004114. [Google Scholar] [CrossRef] [PubMed]
- Adibpour, N.; Rahim, F.; Rezaeei, S.; Khalaj, A.; Ebrahimi, A. In silico designing selective inhibitor of drugs, medicinal plants compounds and experimental ligands for pteridine reductase targeting visceral leishmaniasis. African J. Microbiol. Res. 2012, 6, 917–926. [Google Scholar] [CrossRef]
- Schramm, V.L.; Almo, S.C.; Shi, W.; Li, C.M.; Tyler, P.C.; Furneaux, R.H.; Grubmeyer, C. The 2.0 A structure of human hypoxanthine-guanine phosphoribosyltransferase in complex with a transition-state analog inhibitor. Nat. Struct. Biol. 1999, 6, 588–593. [Google Scholar] [CrossRef] [PubMed]
- Corona, P.; Gibellini, F.; Cavalli, A.; Saxena, P.; Carta, A.; Loriga, M.; Luciani, R.; Paglietti, G.; Guerrieri, D.; Nerini, E.; et al. Structure-Based Selectivity Optimization of Piperidine–Pteridine Derivatives as Potent Leishmania Pteridine Reductase Inhibitors. J. Med. Chem. 2012, 55, 8318–8329. [Google Scholar] [CrossRef] [PubMed]
- Pandit, J.; Danley, D.E.; Schulte, G.K.; Mazzalupo, S.; Pauly, T.A.; Hayward, C.M.; Hamanaka, E.S.; Thompson, J.F.; Harwood, H.J. Crystal structure of human squalene synthase. A key enzyme in cholesterol biosynthesis. J. Biol. Chem. 2000, 275, 30610–30617. [Google Scholar] [CrossRef]
- Moher, D.; Liberati, A.; Tetzlaff, J.; Altman, D.G.; Altman, D.; Antes, G.; Atkins, D.; Barbour, V.; Barrowman, N.; Berlin, J.A.; et al. Preferred reporting items for systematic reviews and meta-analyses: The PRISMA statement. PLoS Med. 2009, 6. [Google Scholar] [CrossRef] [PubMed]
- Barrueco, A.V.; Luzuriaga, C.; Centeno, F. ETNOBOTÁNICA Y BIOINFORMÁTICA: el desafio de la generacion botánica de los millenials. In Proceedings of the XII Congreso Latinoamericano de Botánica, Quito, Ecuador, 15–21 October 2018; pp. 2–3. [Google Scholar] [CrossRef]
- Waterhouse, A.; Bertoni, M.; Bienert, S.; Studer, G.; Tauriello, G.; Gumienny, R.; Heer, F.T.; de Beer, T.A.P.; Rempfer, C.; Bordoli, L.; et al. SWISS-MODEL: Homology modelling of protein structures and complexes. Nucleic Acids Res. 2018, 46, W296–W303. [Google Scholar] [CrossRef]
- Bienert, S.; Waterhouse, A.; De Beer, T.A.P.; Tauriello, G.; Studer, G.; Bordoli, L.; Schwede, T. The SWISS-MODEL Repository-new features and functionality. Nucleic Acids Res. 2017, 45, D313–D319. [Google Scholar] [CrossRef]
- Bertoni, M.; Kiefer, F.; Biasini, M.; Bordoli, L.; Schwede, T. Modeling protein quaternary structure of homo- and hetero-oligomers beyond binary interactions by homology. Sci. Rep. 2017, 7. [Google Scholar] [CrossRef]
- Guex, N.; Peitsch, M.C.; Schwede, T. Automated comparative protein structure modeling with SWISS-MODEL and Swiss-PdbViewer: A historical perspective. Electrophoresis 2009, 30. [Google Scholar] [CrossRef]
- Pevsner, J. Bioinformatics and Functional Genomics, 3rd ed.; Wiley Blackwell: Baltimore, MD, USA, 2015; pp. 617–621. ISBN 1118581784. [Google Scholar]
- Sorge, Q.; Branch, L.; Universitaire, C.H. Fast Docking Using the CHARMM Force Field with EADock DSS. J. Comput. Chem. 2011, 32, 1–11. [Google Scholar] [CrossRef]
- Grosdidier, A.; Zoete, V.; Michielin, O. SwissDock, a protein-small molecule docking web service based on EADock DSS. Nucleic Acids Res. 2011, 39, W270–W277. [Google Scholar] [CrossRef]
- Johnson, M.; Zaretskaya, I.; Raytselis, Y.; Merezhuk, Y.; McGinnis, S.; Madden, T.L. NCBI BLAST: A better web interface. Nucleic Acids Res. 2008, 36. [Google Scholar] [CrossRef]
- The BLAST Sequence Analysis Tool-The NCBI Handbook-NCBI Bookshelf. Available online: https://www.ncbi.nlm.nih.gov/books/NBK153387/ (accessed on 19 November 2019).
- Pettersen, E.F.; Goddard, T.D.; Huang, C.C.; Couch, G.S.; Greenblatt, D.M.; Meng, E.C.; Ferrin, T.E. UCSF Chimera—A visualization system for exploratory research and analysis. J. Comput. Chem. 2004, 25, 1605–1612. [Google Scholar] [CrossRef]
- Webster, D.M. Protein Structure Prediction: Methods and Protocols; Humana Press: Freshford, Bath, UK, 2000; ISBN 1592593682. [Google Scholar]
- Phan, J.; Steadman, D.J.; Koli, S.; Ding, W.C.; Minor, W.; Dunlap, R.B.; Berger, S.H.; Lebioda, L. Structure of human thymidylate synthase suggests advantages of chemotherapy with noncompetitive inhibitors. J. Biol. Chem. 2001, 276, 14170–14177. [Google Scholar] [CrossRef]
- Ugochukwu, E.; Bhatia, C.; Krojer, T.; Vollmar, M.; Yue, W.; Bountra, C.; Arrowsmith, C.; Weigelt, J.; Edwards, A.; von Delft, F.; et al. Crystal Structure of Human Dehydrogenase/Reductase (SDR family) member 4 (DHRS4). Available online: https://www.rcsb.org/structure/3O4R (accessed on 1 August 2020).
- Valentini, G.; Chiarelli, L.R.; Fortin, R.; Dolzan, M.; Galizzi, A.; Abraham, D.J.; Wang, C.; Bianchi, P.; Zanella, A.; Mattevi, A. Structure and function of human erythrocyte pyruvate kinase: Molecular basis of nonspherocytic hemolytic anemia. J. Biol. Chem. 2002, 277, 23807–23814. [Google Scholar] [CrossRef]





| Synonyms |
|---|
| Aspidosperma chiapense fo. tenax Matuda |
| Aspidosperma desmanthum Benth. ex Müll. Arg. |
| Aspidosperma megalocarpon Müll. Arg. |
| Aspidosperma cruentum Woodson |
| Aspidosperma igapoanum Markgr. |
| Aspidosperma matudae Lundell |
| Aspidosperma steinbachii Markgr. |
| Aspidosperma melanocalyx Müll. Arg. |
| Aspidosperma woodsonianum Markgr. |
| Aspidosperma album (Vahl) Benoist ex Pichon |
| Macaglia spruceana (Benth. ex Müll. Arg.) Kuntze |
| Target | SMTL-ID | Code RefSeq | Modelling Target | ||
|---|---|---|---|---|---|
| PDB ID | Organism | Reference | |||
| Dihydrofolate reductase-thymidylate synthase (DHFR-TS) | 3inv.1.A | XP_010703963.1 | 3INV | T. cruzi | [29] |
| Pteridine Reductase 1 (PTR1) | 1e7w.1.A | XP_010699188.1 | 1E7W | L. major | [30] |
| Pyruvate kinase (PK) | 3hqn.1.A | XP_010702429.1 | 3HQN | L. mexicana | [31] |
| Hypoxanthine-guanine phosphoribosyltransferase (HGPRT) | 1pzm.1.B | XP_010698883.1 | 1PZM | L. tarentolae | [32] |
| Squalene synthase (SQS) | 3wca.1.A | XP_010701665.1 | 3WCA | T. cruzi | [33] |
| Physiological Ligands | |||||
|---|---|---|---|---|---|
| DHFR-TS | PTR1 | PK | HGPRT | SQS | |
| NADP | −14.37; 8 | −15.51; 11 | |||
| dUMP | −10.94; 5 | ||||
| THF | −12.49; 10 | ||||
| MTX | −12.13; 3 | ||||
| THB | −7.63; 9 | ||||
| FDP | −13.24; 5 | ||||
| PVT | −7.60; 2 | ||||
| ATP | −15.17; 3 | ||||
| 5GP | −9.89; 8 | ||||
| FPS | −13.14; 5 | ||||
| NADPH | −16.07; 9 | ||||
| APA | APC | TBT | |||||
|---|---|---|---|---|---|---|---|
| Targets | Reference | 7.4 | Reference | 7.4 | 8.4 | Reference | 7.4 |
| DHFR-TS | −8.17;2 | −8.99; 1 | −9.33; 3 | −8.61; 1 | −9.57; 1 | −9.26; 1 | −8.45; 1 |
| PTR1 | −8.01; 1 | −8.85; 1 | −8,36; 1 | −9.02; 2 | −9.66; 2 | −8.29; 2 | −8.17; 1 |
| PK | −8.15; 0 | −8.52; 0 | −8.57; 0 | −8.65; 1 | −8.45; 3 | −9.01; 2 | −8.78; 1 |
| HGPRT L. | −6.77; 0 | −8.39; 1 | −8.25; 2 | −8.48; 0 | −8.4; 1 | −7.98; 1 | −7.66; 0 |
| SQS L. | −8.73; 1 | −7.98; 0 | −7.41; 1 | −7.53; 0 | −9.31;2 | −7.25; 1 | −7.36; 0 |
| APA | APC | TBT | |||||
|---|---|---|---|---|---|---|---|
| Targets | Reference | 7.4 | Reference | 7.4 | 8.4 | Reference | 7.4 |
| TS | −7.88; 3 | −8.33; 2 | −8.9; 0 | −8.62; 1 | −10.06; 3 | −9.15; 2 | −8.40; 0 |
| DHR | −8.25; 2 | −6.79; 0 | −7.49; 1 | −7.03; 1 | −8.94; 1 | −6.83; 0 | −6.79; 0 |
| PKLR | −7.48; 0 | −8.34; 2 | −7.81; 0 | −8.51; 1 | −9.50; 1 | −7.81; 0 | −8.13; 0 |
| HGPRT | −6.61; 0 | −7.34; 0 | −7.02; 0 | −8.07; 1 | −7.28; 0 | −7.24; 0 | −6.57; 0 |
| SQS | −8.53; 0 | −9.36; 1 | −10.41; 1 | −8.84; 0 | −9.49; 0 | −8.98; 1 | −8.97; 0 |
© 2020 by the authors. Licensee MDPI, Basel, Switzerland. This article is an open access article distributed under the terms and conditions of the Creative Commons Attribution (CC BY) license (http://creativecommons.org/licenses/by/4.0/).
Share and Cite
Morales-Jadán, D.; Blanco-Salas, J.; Ruiz-Téllez, T.; Centeno, F. Three Alkaloids from an Apocynaceae Species, Aspidosperma spruceanum as Antileishmaniasis Agents by In Silico Demo-case Studies. Plants 2020, 9, 983. https://doi.org/10.3390/plants9080983
Morales-Jadán D, Blanco-Salas J, Ruiz-Téllez T, Centeno F. Three Alkaloids from an Apocynaceae Species, Aspidosperma spruceanum as Antileishmaniasis Agents by In Silico Demo-case Studies. Plants. 2020; 9(8):983. https://doi.org/10.3390/plants9080983
Chicago/Turabian StyleMorales-Jadán, Diana, José Blanco-Salas, Trinidad Ruiz-Téllez, and Francisco Centeno. 2020. "Three Alkaloids from an Apocynaceae Species, Aspidosperma spruceanum as Antileishmaniasis Agents by In Silico Demo-case Studies" Plants 9, no. 8: 983. https://doi.org/10.3390/plants9080983
APA StyleMorales-Jadán, D., Blanco-Salas, J., Ruiz-Téllez, T., & Centeno, F. (2020). Three Alkaloids from an Apocynaceae Species, Aspidosperma spruceanum as Antileishmaniasis Agents by In Silico Demo-case Studies. Plants, 9(8), 983. https://doi.org/10.3390/plants9080983
