YES1 Kinase Mediates the Membrane Removal of Rescued F508del-CFTR in Airway Cells by Promoting MAPK Pathway Activation via SHC1
Abstract
1. Introduction
2. Materials and Methods
2.1. Cell Culture, Treatment and Transfection
2.2. Protein Thermal Destabilization Assay (Thermal Shift Assay—TS)
2.3. Immunoblotting and Immunofluorescence
2.4. Biotinylation of Cell Surface Proteins and Internalization Protocol
- (1)
- Cell surface protein analysis: The cells were lysed in a pull-down (PD) buffer (50 mM Tris-HCl (pH 7.5), 100 mM NaCl, 10% (v/v) glycerol, 1% (v/v) Nonidet P-40, 0.1% (v/v) SDS, protease inhibitor cocktail (Sigma-Aldrich, Saint Louis, MO, USA), phosphatase inhibitor cocktail C (Santa Cruz Biotechnology, Dallas, TX, USA)). The cell lysates were cleared at 10,000× g for 5 min at 4 °C, and an aliquot was removed while the remaining supernatant was added to streptavidin-agarose beads (Sigma-Aldrich, Saint Louis, MO, USA) that were previously blocked for 1 h with 2% (w/v) milk in PD-buffer to represent the lysate input. The lysate and beads were rotated for 1 h at 4 °C, centrifuged for 1 min at 3000× g, and washed five times with an excess of wash buffer (100 mM Tris-HCl (pH 7.5), 300 mM NaCl, 1% (v/v) Triton X-100). The captured proteins were eluted in 2× Laemmli buffer with 100 mM of DTT and analyzed using immunoblotting, as described above.
- (2)
- Internalization studies: Biotin-labeled cells were incubated for 3 h at 37 °C with warm media containing the indicated treatments. Next, the cells were replaced on ice, rinsed with ice-cold PBS-CM, and left for 5 min to block endocytosis. After two ice-cold PBS-CM washes, the cells were incubated for 30 min (2 × 15 min) with ice-cold stripping buffer (60 mM glutathione, 90 mM NaCl, 0.9 mM CaCl2, 0.5 mM MgCl2, 90 mM NaOH, 10% (v/v) FBS). The cells were then washed three times with ice-cold PBS-CM and processed as in step 1.
2.5. Co-Immunoprecipitation of Membrane CFTR-Associated Complexes
2.6. Co-Immunoprecipitation of Membrane Coaxed rF508del-CFTR
2.7. CFTR Functional Assay by Halide-Sensitive YFP (HS-YFP)
2.8. Statistical Analysis
3. Results
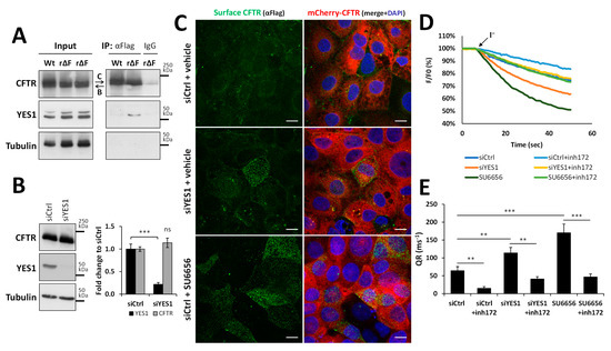
3.1. Interaction with YES1 Decreases rF508del-CFTR Functional Permanence at the PM
3.2. Inhibition of YES1 Impairs Thermal Destabilization and Internalization of PM-Bound rF508del-CFTR
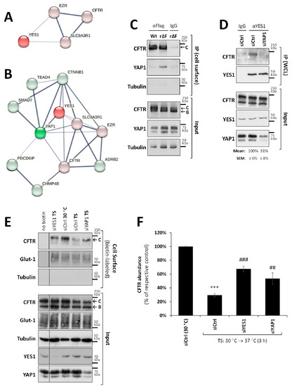
3.3. The Interaction between YES1 and rF508del-CFTR Is Mediated by YAP1
3.4. YES1 Participates in the Removal of rF508del-CFTR from the PM via the MEK/ERK1/2 MAPK Pathway
3.5. Phosphorylation of SHC1 by YES1 Links rF508del-CFTR Internalization to MAPK Pathway Activation
4. Discussion
5. Conclusions
Author Contributions
Funding
Institutional Review Board Statement
Informed Consent Statement
Data Availability Statement
Conflicts of Interest
References
- Riordan, J.R. CFTR Function and Prospects for Therapy. Annu. Rev. Biochem. 2008, 77, 701–726. [Google Scholar] [CrossRef] [PubMed]
- Myer, H.; Chupita, S.; Jnah, A. Cystic Fibrosis: Back to the Basics. Neonatal Netw. 2023, 42, 23–30. [Google Scholar] [CrossRef] [PubMed]
- Brusa, I.; Sondo, E.; Falchi, F.; Pedemonte, N.; Roberti, M.; Cavalli, A. Proteostasis Regulators in Cystic Fibrosis: Current Development and Future Perspectives. J. Med. Chem. 2022, 65, 5212–5243. [Google Scholar] [CrossRef]
- Thibodeau, P.H.; Richardson, J.M.; Wang, W.; Millen, L.; Watson, J.; Mendoza, J.L.; Du, K.; Fischman, S.; Senderowitz, H.; Lukacs, G.L.; et al. The Cystic Fibrosis-Causing Mutation DeltaF508 Affects Multiple Steps in Cystic Fibrosis Transmembrane Conductance Regulator Biogenesis. J. Biol. Chem. 2010, 285, 35825–35835. [Google Scholar] [CrossRef] [PubMed]
- Guggino, W.B.; Stanton, B.A. New Insights into Cystic Fibrosis: Molecular Switches That Regulate CFTR. Nat. Rev. Mol. Cell. Biol. 2006, 7, 426–436. [Google Scholar] [CrossRef]
- Elborn, J.S. Cystic Fibrosis. Lancet 2016, 388, 2519–2531. [Google Scholar] [CrossRef] [PubMed]
- Lopes-Pacheco, M.; Pedemonte, N.; Veit, G. Discovery of CFTR Modulators for the Treatment of Cystic Fibrosis. Expert. Opin. Drug. Discov. 2021, 16, 897–913. [Google Scholar] [CrossRef]
- Heijerman, H.G.M.; McKone, E.F.; Downey, D.G.; Van Braeckel, E.; Rowe, S.M.; Tullis, E.; Mall, M.A.; Welter, J.J.; Ramsey, B.W.; McKee, C.M.; et al. Efficacy and Safety of the Elexacaftor plus Tezacaftor plus Ivacaftor Combination Regimen in People with Cystic Fibrosis Homozygous for the F508del Mutation: A Double-Blind, Randomised, Phase 3 Trial. Lancet 2019, 394, 1940–1948. [Google Scholar] [CrossRef]
- Purkayastha, D.; Agtarap, K.; Wong, K.; Pereira, O.; Co, J.; Pakhale, S.; Kanji, S. Drug-Drug Interactions with CFTR Modulator Therapy in Cystic Fibrosis: Focus on Trikafta®/Kaftrio®. J. Cyst. Fibros. Off. J. Eur. Cyst. Fibros. Soc. 2023; in press. [Google Scholar] [CrossRef]
- Capurro, V.; Tomati, V.; Sondo, E.; Renda, M.; Borrelli, A.; Pastorino, C.; Guidone, D.; Venturini, A.; Giraudo, A.; Mandrup Bertozzi, S.; et al. Partial Rescue of F508del-CFTR Stability and Trafficking Defects by Double Corrector Treatment. Int. J. Mol. Sci. 2021, 22, 5262. [Google Scholar] [CrossRef]
- Veit, G.; Roldan, A.; Hancock, M.A.; Da Fonte, D.F.; Xu, H.; Hussein, M.; Frenkiel, S.; Matouk, E.; Velkov, T.; Lukacs, G.L. Allosteric Folding Correction of F508del and Rare CFTR Mutants by Elexacaftor-Tezacaftor-Ivacaftor (Trikafta) Combination. JCI Insight 2020, 5, e139983. [Google Scholar] [CrossRef] [PubMed]
- Okiyoneda, T.; Barrière, H.; Bagdány, M.; Rabeh, W.M.; Du, K.; Höhfeld, J.; Young, J.C.; Lukacs, G.L. Peripheral Protein Quality Control Removes Unfolded CFTR from the Plasma Membrane. Science 2010, 329, 805–810. [Google Scholar] [CrossRef] [PubMed]
- Fukuda, R.; Okiyoneda, T. Peripheral Protein Quality Control as a Novel Drug Target for CFTR Stabilizer. Front. Pharmacol. 2018, 9, 1100. [Google Scholar] [CrossRef] [PubMed]
- Loureiro, C.A.; Matos, A.M.; Dias-Alves, Â.; Pereira, J.F.; Uliyakina, I.; Barros, P.; Amaral, M.D.; Matos, P. A Molecular Switch in the Scaffold NHERF1 Enables Misfolded CFTR to Evade the Peripheral Quality Control Checkpoint. Sci. Signal. 2015, 8, ra48. [Google Scholar] [CrossRef]
- Swiatecka-Urban, A.; Brown, A.; Moreau-Marquis, S.; Renuka, J.; Coutermarsh, B.; Barnaby, R.; Karlson, K.H.; Flotte, T.R.; Fukuda, M.; Langford, G.M.; et al. The Short Apical Membrane Half-Life of Rescued {Delta}F508-Cystic Fibrosis Transmembrane Conductance Regulator (CFTR) Results from Accelerated Endocytosis of {Delta}F508-CFTR in Polarized Human Airway Epithelial Cells. J. Biol. Chem. 2005, 280, 36762–36772. [Google Scholar] [CrossRef]
- Sharma, M.; Pampinella, F.; Nemes, C.; Benharouga, M.; So, J.; Du, K.; Bache, K.G.; Papsin, B.; Zerangue, N.; Stenmark, H.; et al. Misfolding Diverts CFTR from Recycling to Degradation: Quality Control at Early Endosomes. J. Cell. Biol. 2004, 164, 923–933. [Google Scholar] [CrossRef]
- Varga, K.; Goldstein, R.F.; Jurkuvenaite, A.; Chen, L.; Matalon, S.; Sorscher, E.J.; Bebok, Z.; Collawn, J.F. Enhanced Cell-Surface Stability of Rescued DeltaF508 Cystic Fibrosis Transmembrane Conductance Regulator (CFTR) by Pharmacological Chaperones. Biochem. J. 2008, 410, 555–564. [Google Scholar] [CrossRef]
- Favia, M.; Guerra, L.; Fanelli, T.; Cardone, R.A.; Monterisi, S.; Di Sole, F.; Castellani, S.; Chen, M.; Seidler, U.; Reshkin, S.J.; et al. Na+/H+ Exchanger Regulatory Factor 1 Overexpression-Dependent Increase of Cytoskeleton Organization Is Fundamental in the Rescue of F508del Cystic Fibrosis Transmembrane Conductance Regulator in Human Airway CFBE41o- Cells. Mol. Biol. Cell. 2010, 21, 73–86. [Google Scholar] [CrossRef]
- Arora, K.; Moon, C.; Zhang, W.; Yarlagadda, S.; Penmatsa, H.; Ren, A.; Sinha, C.; Naren, A.P. Stabilizing Rescued Surface-Localized ΔF508 CFTR by Potentiation of Its Interaction with Na(+)/H(+) Exchanger Regulatory Factor 1. Biochemistry 2014, 53, 4169–4179. [Google Scholar] [CrossRef]
- Haggie, P.M.; Kim, J.K.; Lukacs, G.L.; Verkman, A.S. Tracking of Quantum Dot-Labeled CFTR Shows near Immobilization by C-Terminal PDZ Interactions. Mol. Biol. Cell. 2006, 17, 4937–4945. [Google Scholar] [CrossRef]
- Li, J.; Dai, Z.; Jana, D.; Callaway, D.J.; Bu, Z. Ezrin Controls the Macromolecular Complexes Formed between an Adapter Protein Na+/H+ Exchanger Regulatory Factor and the Cystic Fibrosis Transmembrane Conductance Regulator. J. Biol. Chem. 2005, 280, 37634–37643. [Google Scholar] [CrossRef] [PubMed]
- Morales, F.C.; Takahashi, Y.; Momin, S.; Adams, H.; Chen, X.; Georgescu, M.-M. NHERF1/EBP50 Head-to-Tail Intramolecular Interaction Masks Association with PDZ Domain Ligands. Mol. Cell. Biol. 2007, 27, 2527–2537. [Google Scholar] [CrossRef] [PubMed]
- Castellani, S.; Guerra, L.; Favia, M.; Di Gioia, S.; Casavola, V.; Conese, M. NHERF1 and CFTR Restore Tight Junction Organisation and Function in Cystic Fibrosis Airway Epithelial Cells: Role of Ezrin and the RhoA/ROCK Pathway. Lab. Investig. J. Tech. Methods Pathol. 2012, 92, 1527–1540. [Google Scholar] [CrossRef] [PubMed]
- Matos, A.M.; Pinto, F.R.; Barros, P.; Amaral, M.D.; Pepperkok, R.; Matos, P. Inhibition of Calpain 1 Restores Plasma Membrane Stability to Pharmacologically Rescued Phe508del-CFTR Variant. J. Biol. Chem. 2019, 294, 13396–13410. [Google Scholar] [CrossRef] [PubMed]
- Garmendia, I.; Redin, E.; Montuenga, L.M.; Calvo, A. YES1: A Novel Therapeutic Target and Biomarker in Cancer. Mol. Cancer Ther. 2022, 21, 1371–1380. [Google Scholar] [CrossRef]
- Almaça, J.; Dahimène, S.; Appel, N.; Conrad, C.; Kunzelmann, K.; Pepperkok, R.; Amaral, M.D. Functional Genomics Assays to Study CFTR Traffic and ENaC Function. Methods Mol. Biol. 2011, 742, 249–264. [Google Scholar] [CrossRef]
- Galietta, L.J.; Haggie, P.M.; Verkman, A.S. Green Fluorescent Protein-Based Halide Indicators with Improved Chloride and Iodide Affinities. FEBS Lett. 2001, 499, 220–224. [Google Scholar] [CrossRef]
- Botelho, H.M.; Uliyakina, I.; Awatade, N.T.; Proença, M.C.; Tischer, C.; Sirianant, L.; Kunzelmann, K.; Pepperkok, R.; Amaral, M.D. Protein Traffic Disorders: An Effective High-Throughput Fluorescence Microscopy Pipeline for Drug Discovery. Sci. Rep. 2015, 5, 9038. [Google Scholar] [CrossRef]
- Matos, P.; Oliveira, C.; Velho, S.; Gonçalves, V.; da Costa, L.T.; Moyer, M.P.; Seruca, R.; Jordan, P. B-Raf(V600E) Cooperates with Alternative Spliced Rac1b to Sustain Colorectal Cancer Cell Survival. Gastroenterology 2008, 135, 899–906. [Google Scholar] [CrossRef]
- Loureiro, C.A.; Santos, J.D.; Matos, A.M.; Jordan, P.; Matos, P.; Farinha, C.M.; Pinto, F.R. Network Biology Identifies Novel Regulators of CFTR Trafficking and Membrane Stability. Front. Pharmacol. 2019, 10, 619. [Google Scholar] [CrossRef]
- Matos, A.M.; Gomes-Duarte, A.; Faria, M.; Barros, P.; Jordan, P.; Amaral, M.D.; Matos, P. Prolonged Co-Treatment with HGF Sustains Epithelial Integrity and Improves Pharmacological Rescue of Phe508del-CFTR. Sci. Rep. 2018, 8, 13026. [Google Scholar] [CrossRef] [PubMed]
- Badouel, C.; Garg, A.; McNeill, H. Herding Hippos: Regulating Growth in Flies and Man. Curr. Opin. Cell. Biol. 2009, 21, 837–843. [Google Scholar] [CrossRef] [PubMed]
- Sudol, M. Yes-Associated Protein (YAP65) Is a Proline-Rich Phosphoprotein That Binds to the SH3 Domain of the Yes Proto-Oncogene Product. Oncogene 1994, 9, 2145–2152. [Google Scholar] [PubMed]
- Mohler, P.J.; Kreda, S.M.; Boucher, R.C.; Sudol, M.; Stutts, M.J.; Milgram, S.L. Yes-Associated Protein 65 Localizes P62(c-Yes) to the Apical Compartment of Airway Epithelia by Association with EBP50. J. Cell. Biol. 1999, 147, 879–890. [Google Scholar] [CrossRef] [PubMed]
- Xu, X.; Balsiger, R.; Tyrrell, J.; Boyaka, P.N.; Tarran, R.; Cormet-Boyaka, E. Cigarette Smoke Exposure Reveals a Novel Role for the MEK/ERK1/2 MAPK Pathway in Regulation of CFTR. Biochim. Biophys. Acta 2015, 1850, 1224–1232. [Google Scholar] [CrossRef]
- Osrodek, M.; Wozniak, M. Targeting Genome Stability in Melanoma—A New Approach to an Old Field. Int. J. Mol. Sci. 2021, 22, 3485. [Google Scholar] [CrossRef]
- Matos, P.; Jordan, P. Expression of Rac1b Stimulates NF-KappaB-Mediated Cell Survival and G1/S Progression. Exp. Cell. Res. 2005, 305, 292–299. [Google Scholar] [CrossRef]
- Dubois, F.; Leroy, C.; Simon, V.; Benistant, C.; Roche, S. YES Oncogenic Activity Is Specified by Its SH4 Domain and Regulates RAS/MAPK Signaling in Colon Carcinoma Cells. Am. J. Cancer Res. 2015, 5, 1972–1987. [Google Scholar]
- van der Geer, P.; Wiley, S.; Gish, G.D.; Pawson, T. The Shc Adaptor Protein Is Highly Phosphorylated at Conserved, Twin Tyrosine Residues (Y239/240) That Mediate Protein-Protein Interactions. Curr. Biol. 1996, 6, 1435–1444. [Google Scholar] [CrossRef]
- Mushtaq, U.; Bashir, M.; Nabi, S.; Khanday, F.A. Epidermal Growth Factor Receptor and Integrins Meet Redox Signaling through P66shc and Rac1. Cytokine 2021, 146, 155625. [Google Scholar] [CrossRef]
- Farinha, C.M.; Gentzsch, M. Revisiting CFTR Interactions: Old Partners and New Players. Int. J. Mol. Sci. 2021, 22, 13196. [Google Scholar] [CrossRef] [PubMed]
- Mendes, A.I.; Matos, P.; Moniz, S.; Luz, S.; Amaral, M.D.; Farinha, C.M.; Jordan, P. Antagonistic Regulation of Cystic Fibrosis Transmembrane Conductance Regulator Cell Surface Expression by Protein Kinases WNK4 and Spleen Tyrosine Kinase. Mol. Cell. Biol. 2011, 31, 4076–4086. [Google Scholar] [CrossRef] [PubMed]
- Loureiro, C.A.; Pinto, F.R.; Barros, P.; Matos, P.; Jordan, P. A SYK/SHC1 Pathway Regulates the Amount of CFTR in the Plasma Membrane. Cell. Mol. Life Sci. 2020, 77, 4997–5015. [Google Scholar] [CrossRef]
- Wellmerling, J.; Rayner, R.E.; Chang, S.-W.; Kairis, E.L.; Kim, S.H.; Sharma, A.; Boyaka, P.N.; Cormet-Boyaka, E. Targeting the EGFR-ERK Axis Using the Compatible Solute Ectoine to Stabilize CFTR Mutant F508del. FASEB J. Off. Publ. Fed. Am. Soc. Exp. Biol. 2022, 36, e22270. [Google Scholar] [CrossRef]
- Kolch, W.; Berta, D.; Rosta, E. Dynamic Regulation of RAS and RAS Signaling. Biochem. J. 2023, 480, 1–23. [Google Scholar] [CrossRef] [PubMed]
- Zheng, Y.; Zhang, C.; Croucher, D.R.; Soliman, M.A.; St-Denis, N.; Pasculescu, A.; Taylor, L.; Tate, S.A.; Hardy, W.R.; Colwill, K.; et al. Temporal Regulation of EGF Signalling Networks by the Scaffold Protein Shc1. Nature 2013, 499, 166–171. [Google Scholar] [CrossRef]
- Fu, L.; Chen, S.; He, G.; Chen, Y.; Liu, B. Targeting Extracellular Signal-Regulated Protein Kinase 1/2 (ERK1/2) in Cancer: An Update on Pharmacological Small-Molecule Inhibitors. J. Med. Chem. 2022, 65, 13561–13573. [Google Scholar] [CrossRef]
- Viganò, M.; La Milia, M.; Grassini, M.V.; Pugliese, N.; De Giorgio, M.; Fagiuoli, S. Hepatotoxicity of Small Molecule Protein Kinase Inhibitors for Cancer. Cancers 2023, 15, 1766. [Google Scholar] [CrossRef]






Disclaimer/Publisher’s Note: The statements, opinions and data contained in all publications are solely those of the individual author(s) and contributor(s) and not of MDPI and/or the editor(s). MDPI and/or the editor(s) disclaim responsibility for any injury to people or property resulting from any ideas, methods, instructions or products referred to in the content. |
© 2023 by the authors. Licensee MDPI, Basel, Switzerland. This article is an open access article distributed under the terms and conditions of the Creative Commons Attribution (CC BY) license (https://creativecommons.org/licenses/by/4.0/).
Share and Cite
Barros, P.; Matos, A.M.; Matos, P.; Jordan, P. YES1 Kinase Mediates the Membrane Removal of Rescued F508del-CFTR in Airway Cells by Promoting MAPK Pathway Activation via SHC1. Biomolecules 2023, 13, 949. https://doi.org/10.3390/biom13060949
Barros P, Matos AM, Matos P, Jordan P. YES1 Kinase Mediates the Membrane Removal of Rescued F508del-CFTR in Airway Cells by Promoting MAPK Pathway Activation via SHC1. Biomolecules. 2023; 13(6):949. https://doi.org/10.3390/biom13060949
Chicago/Turabian StyleBarros, Patrícia, Ana M. Matos, Paulo Matos, and Peter Jordan. 2023. "YES1 Kinase Mediates the Membrane Removal of Rescued F508del-CFTR in Airway Cells by Promoting MAPK Pathway Activation via SHC1" Biomolecules 13, no. 6: 949. https://doi.org/10.3390/biom13060949
APA StyleBarros, P., Matos, A. M., Matos, P., & Jordan, P. (2023). YES1 Kinase Mediates the Membrane Removal of Rescued F508del-CFTR in Airway Cells by Promoting MAPK Pathway Activation via SHC1. Biomolecules, 13(6), 949. https://doi.org/10.3390/biom13060949

