Sex Differences in Atrial Fibrillation: Evidence from Circulating Metabolites
Abstract
1. Introduction
2. Materials and Methods
2.1. Study Population and Design
2.2. Data Collection
2.3. Untargeted Metabolomics Analysis
2.4. Metabolomic Data Analysis
2.5. Succinic Acid Assay
2.6. Transcriptomics Sequencing Data Acquisition and Processing
2.7. Screening of Differential Expression Genes (DEGs)
2.8. Functional Enrichment and Pathway Enrichment Analysis
2.9. Cell Culture and In Vitro Treatment
2.10. Western Blot
2.11. Measurement of Mitochondrial Membrane Potential
2.12. Measurement of Reactive Oxygen Species (ROS)
2.13. Statistical Analysis
3. Results
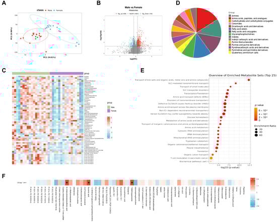
3.1. Sex Difference in Circulating Metabolites’ Signature Between Male and Female Patients with AF
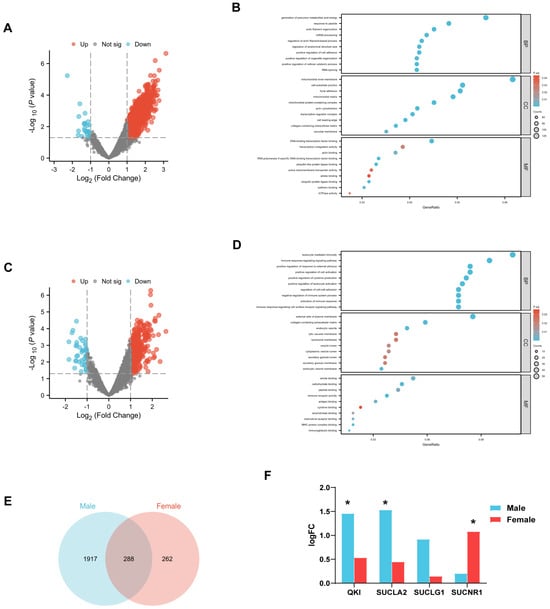
3.2. Sex-Specific Metabolites Involved in Structural Remodeling of Left Atrium
3.3. Sex-Specific Metabolites Were Associated with Transcriptomic Signature of Left Atrium
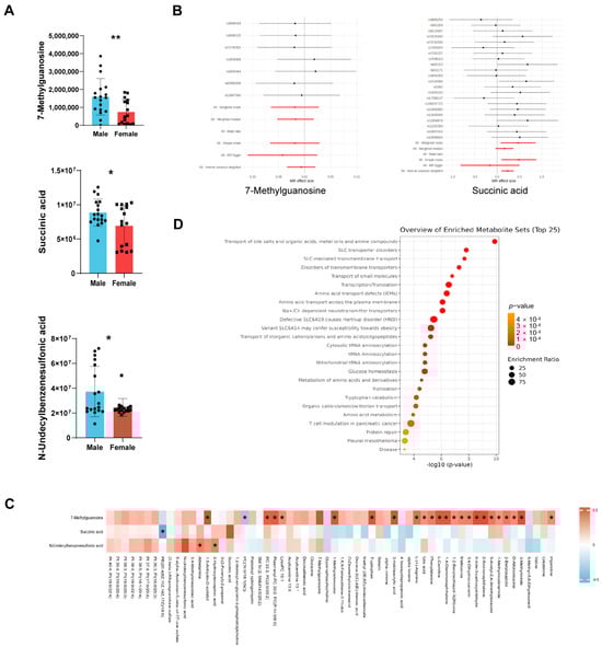
3.4. Validation of Sex Difference in Plasma Levels of Succinic Acid and Its Involvement with Left Atrium Remodeling
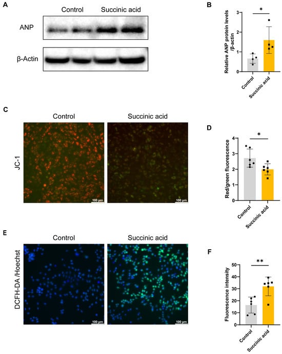
3.5. Succinic Acid-Induced Cardiomyocyte Hypertrophy and Mitochondrial Dysfunction
4. Discussion
5. Conclusions
Author Contributions
Funding
Institutional Review Board Statement
Informed Consent Statement
Data Availability Statement
Acknowledgments
Conflicts of Interest
Abbreviations
| AF | atrial fibrillation |
| SR | sinus rhythm |
| LA | left atrium |
| DEGs | differential expression genes |
Appendix A
Appendix A.1
| Sinus Rhythm | Atrial Fibrillation | |||
|---|---|---|---|---|
| Male | Female | Male | Female | |
| GSE41177 | 2 | 1 | 8 | 8 |
| GSE79768 | 2 | 4 | 3 | 4 |
| Total | 4 | 5 | 11 | 12 |
| Characteristic | Sex | p | |
|---|---|---|---|
| Male, n = 35 | Female, n = 39 | ||
| Age | 65.00 ± 7.07 | 65.00 ± 8.45 | ns |
| BMI | 25.10 ± 3.36 | 25.14 ± 3.72 | ns |
| Hypertension | ns | ||
| No | 19 (54.29%) | 19 (48.72%) | |
| Yes | 16 (45.71%) | 20 (51.28%) | |
| Diabetes | ns | ||
| No | 32 (91.43%) | 32 (82.05%) | |
| Yes | 3 (8.57%) | 7 (17.95%) | |
| Smoking | <0.001 | ||
| No | 10 (28.57%) | 39 (100.00%) | |
| Yes | 25 (71.43%) | 0 (0.00%) | |
| Drinking | <0.001 | ||
| No | 12 (34.29%) | 37 (94.87%) | |
| Yes | 23 (65.71%) | 2 (5.13%) | |
| LVEF (%) | 61.96 ± 12.54 | 63.28 ± 7.43 | ns |
| IVSd (cm) | 1.00 ± 0.23 | 0.93 ± 0.14 | ns |
| LVIDd (cm) | 4.69 ± 0.55 | 4.56 ± 0.33 | ns |
| LVPWd (cm) | 0.95 ± 0.11 | 0.90 ± 0.12 | ns |
| LVIDs (cm) | 3.13 ± 0.59 | 3.00 ± 0.36 | ns |
| AO-STJ (cm) | 2.92 ± 0.30 | 2.71 ± 0.25 | 0.002 |
| LA-ap (cm) | 4.12 ± 0.51 | 4.24 ± 0.54 | ns |
| eGFR, ml/(min·1.73 m2) | 81.40 ± 15.02 | 79.16 ± 21.54 | ns |
| TC, mmol/L | 4.11 ± 0.90 | 4.50 ± 1.02 | ns |
| TG, mmol/L | 1.34 ± 0.59 | 1.46 ± 0.59 | ns |
| HDL-C, mmol/L | 1.23 ± 0.25 | 1.27 ± 0.26 | ns |
| LDL-C, mmol/L | 2.13 ± 0.66 | 2.38 ± 0.78 | ns |
| AST, U/L | 27.00 (18.00, 35.00) | 24.00 (17.00, 37.00) | ns |
| ALT, U/L | 24.00 (18.00, 32.00) | 22.00 (17.00, 27.25) | ns |
References
- Alenghat, F.J.; Alexander, J.T.; Upadhyay, G.A. Management of Atrial Fibrillation. JAMA 2024, 332, 1936–1937. [Google Scholar] [CrossRef] [PubMed]
- Chen, M.; Sun, J.; Li, W.; Zhang, P.P.; Zhang, R.; Mo, B.F.; Yang, M.; Wang, Q.S.; Li, Y.G. Sex Differences in the Combined Ablation and Left Atrial Appendage Closure: Results From LAACablation Registry. JACC Asia 2023, 3, 138–149. [Google Scholar] [CrossRef]
- Singleton, M.J.; German, C.A.; Soliman, E.Z.; Whalen, S.P.; Bhave, P.D.; Bertoni, A.G.; Yeboah, J. Body Mass Index, Sex, and Incident Atrial Fibrillation in Diabetes: The ACCORD Trial. JACC Clin. Electrophysiol. 2020, 6, 1713–1720. [Google Scholar] [CrossRef]
- Van Gelder, I.C.; Ekrami, N.K.; Borof, K.; Fetsch, T.; Magnussen, C.; Mulder, B.A.; Schnabel, R.; Wegscheider, K.; Rienstra, M.; Kirchhof, P. Sex Differences in Early Rhythm Control of Atrial Fibrillation in the EAST-AFNET 4 Trial. J. Am. Coll. Cardiol. 2023, 81, 845–847. [Google Scholar] [CrossRef]
- Buhari, H.; Fang, J.; Han, L.; Austin, P.C.; Dorian, P.; Jackevicius, A.C.; Yu, A.Y.X.; Kapral, M.K.; Singh, S.M.; Tu, K.; et al. Stroke risk in women with atrial fibrillation. Eur. Heart J. 2024, 45, 104–113. [Google Scholar] [CrossRef] [PubMed]
- Turagam, M.K.; Neuzil, P.; Schmidt, B.; Reichlin, T.; Neven, K.; Metzner, A.; Hansen, J.; Blaauw, Y.; Maury, P.; Arentz, T.; et al. Clinical Outcomes by Sex After Pulsed Field Ablation of Atrial Fibrillation. JAMA Cardiol. 2023, 8, 1142–1151. [Google Scholar] [CrossRef]
- Siddiqi, H.K.; Vinayagamoorthy, M.; Gencer, B.; Ng, C.; Pester, J.; Cook, N.R.; Lee, I.M.; Buring, J.; Manson, J.E.; Albert, C.M. Sex Differences in Atrial Fibrillation Risk: The VITAL Rhythm Study. JAMA Cardiol. 2022, 7, 1027–1035. [Google Scholar] [CrossRef] [PubMed]
- Li, N.; Wang, L.; Li, L.; Yang, M.Z.; Wang, Q.X.; Bai, X.W.; Gao, F.; Yuan, Y.-Q.; Yu, Z.-J.; Ren, Z.-G. The correlation between gut microbiome and atrial fibrillation: Pathophysiology and therapeutic perspectives. Mil. Med. Res. 2023, 10, 51. [Google Scholar] [CrossRef]
- Wijdeveld, L.; Collinet, A.; Huiskes, F.G.; Brundel, B. Metabolomics in atrial fibrillation—A review and meta-analysis of blood, tissue and animal models. J. Mol. Cell Cardiol. 2024, 197, 108–124. [Google Scholar] [CrossRef]
- Würtz, P.; Havulinna, A.S.; Soininen, P.; Tynkkynen, T.; Prieto-Merino, D.; Tillin, T.; Ghorbani, A.; Artati, A.; Wang, Q.; Tiainen, M.; et al. Metabolite profiling and cardiovascular event risk: A prospective study of 3 population-based cohorts. Circulation 2015, 131, 774–785. [Google Scholar] [CrossRef]
- Jia, H.; Liu, C.; Li, D.; Huang, Q.; Liu, D.; Zhang, Y.; Ye, C.; Zhou, D.; Wang, Y.; Tan, Y.; et al. Metabolomic analyses reveal new stage-specific features of COVID-19. Eur. Respir. J. 2022, 59, 2100284. [Google Scholar] [CrossRef]
- Liu, W.; Yang, C.; Lei, F.; Yu, B.; Tan, X.; Wang, B.; Lu, Y.; Wang, N. Major lipids and lipoprotein levels and risk of blood pressure elevation: A Mendelian Randomisation study. eBioMedicine 2024, 100, 104964. [Google Scholar] [CrossRef]
- Li, J.; Yu, Y.; Sun, Y.; Yu, B.; Tan, X.; Wang, B.; Lu, Y.; Wang, N. SGLT2 inhibition, circulating metabolites, and atrial fibrillation: A Mendelian randomization study. Cardiovasc. Diabetol. 2023, 22, 278. [Google Scholar] [CrossRef]
- Tang, X.; Wang, J.; Ouyang, X.; Chen, Q.; Dong, R.; Luo, Y.; Zhong, J.; Huang, Z.; Peng, L.; Xie, X.; et al. Coronary Sinus Metabolite 12,13-diHOME Is a Novel Biomarker for Left Atrial Remodeling in Patients With Atrial Fibrillation. Circ. Arrhythm. Electrophysiol. 2024, 17, e012486. [Google Scholar] [CrossRef] [PubMed]
- Vignoli, A.; Gori, A.M.; Berteotti, M.; Cesari, F.; Giusti, B.; Bertelli, A.; Kura, A.; Sticchi, E.; Salvadori, E.; Barbato, C.; et al. The serum metabolomic profiles of atrial fibrillation patients treated with direct oral anticoagulants or vitamin K antagonists. Life Sci. 2024, 351, 122796. [Google Scholar] [CrossRef] [PubMed]
- Shitole, S.G.; Heckbert, S.R.; Marcus, G.M.; Shah, S.J.; Sotoodehnia, N.; Walston, J.D.; Reiner, A.P.; Tracy, R.P.; Psaty, B.M.; Kizer, J.R. Assessment of Inflammatory Biomarkers and Incident Atrial Fibrillation in Older Adults. J. Am. Heart Assoc. 2024, 13, e035710. [Google Scholar] [CrossRef]
- Fakuade, F.E.; Hubricht, D.; Möller, V.; Sobitov, I.; Liutkute, A.; Döring, Y.; Seibertz, F.; Gerloff, M.; Pronto, J.R.D.; Haghighi, F.; et al. Impaired Intracellular Calcium Buffering Contributes to the Arrhythmogenic Substrate in Atrial Myocytes From Patients With Atrial Fibrillation. Circulation 2024, 150, 544–559. [Google Scholar] [CrossRef] [PubMed]
- Higuchi, S.; Voskoboinik, A.; Im, S.I.; Lee, A.; Olgin, J.; Arbil, A.; Afzal, J.; Marcus, G.M.; Stillson, C.; Bibby, D.; et al. Frequent Premature Atrial Contractions Lead to Adverse Atrial Remodeling and Atrial Fibrillation in a Swine Model. Circulation 2024, 149, 463–474. [Google Scholar] [CrossRef]
- Xu, J.; Gao, Y.; Liu, C.; Wang, Y. Radiofrequency ablation for treatment of atrial fibrillation with the use of intracardiac echocardiography versus without intracardiac echocardiography: A meta-analysis of observational and randomized studies. J. Cardiovasc. Electrophysiol. 2022, 33, 897–907. [Google Scholar] [CrossRef]
- Wettenhall, J.M.; Smyth, G.K. limmaGUI: A graphical user interface for linear modeling of microarray data. Bioinformatics 2004, 20, 3705–3706. [Google Scholar] [CrossRef]
- Davis, S.; Meltzer, P.S. GEOquery: A bridge between the Gene Expression Omnibus (GEO) and BioConductor. Bioinformatics 2007, 23, 1846–1847. [Google Scholar] [CrossRef] [PubMed]
- Yu, G.; Wang, L.G.; Han, Y.; He, Q.Y. clusterProfiler: An R package for comparing biological themes among gene clusters. OMICS 2012, 16, 284–287. [Google Scholar] [CrossRef] [PubMed]
- Ashburner, M.; Ball, C.A.; Blake, J.A.; Botstein, D.; Butler, H.; Cherry, J.M.; Davis, A.P.; Dolinski, K.; Dwight, S.S.; Eppig, J.T.; et al. Gene ontology: Tool for the unification of biology. The Gene Ontology Consortium. Nat. Genet. 2000, 25, 25–29. [Google Scholar] [CrossRef]
- Kanehisa, M.; Sato, Y.; Furumichi, M.; Morishima, K.; Tanabe, M. New approach for understanding genome variations in KEGG. Nucleic Acids Res. 2019, 47, D590–D595. [Google Scholar] [CrossRef]
- Kanehisa, M.; Furumichi, M.; Sato, Y.; Ishiguro-Watanabe, M.; Tanabe, M. KEGG: Integrating viruses and cellular organisms. Nucleic Acids Res. 2021, 49, D545–D551. [Google Scholar] [CrossRef] [PubMed]
- Andrade, J.; Khairy, P.; Dobrev, D.; Nattel, S. The clinical profile and pathophysiology of atrial fibrillation: Relationships among clinical features, epidemiology, and mechanisms. Circ. Res. 2014, 114, 1453–1468. [Google Scholar] [CrossRef]
- Odening, K.E.; Deiß, S.; Dilling-Boer, D.; Didenko, M.; Eriksson, U.; Nedios, S.; Ng, F.S.; Luque, I.R.; Borque, P.S.; Vernooy, K.; et al. Mechanisms of sex differences in atrial fibrillation: Role of hormones and differences in electrophysiology, structure, function, and remodelling. Europace 2019, 21, 366–376. [Google Scholar] [CrossRef]
- Smith, C.; Ni, H.; Grandi, E. Sex Differences in Electrophysiology and Calcium Handling in Atrial Health and Fibrillation. Annu. Rev. Physiol. 2024, 87, 1–24. [Google Scholar] [CrossRef] [PubMed]
- Lim, J.; Hubbard, A.K.; Blechter, B.; Shi, J.; Zhou, W.; Loftfield, E.; Machiela, M.J.; Wong, J.Y. Associations Between Mosaic Loss of Sex Chromosomes and Incident Hospitalization for Atrial Fibrillation in the United Kingdom. J. Am. Heart Assoc. 2024, 13, e036984. [Google Scholar] [CrossRef]
- Lu, Z.; Aribas, E.; Geurts, S.; van Lennep, J.E.R.; Ikram, M.A.; Bos, M.M.; de Groot, N.M.S.; Kavousi, M. Association Between Sex-Specific Risk Factors and Risk of New-Onset Atrial Fibrillation Among Women. JAMA Netw. Open 2022, 5, e2229716. [Google Scholar] [CrossRef]
- Law, S.; Lau, W.; Wong, I.; Lip, G.Y.; Mok, M.T.; Siu, C.-W.; Chan, E.W. Sex-Based Differences in Outcomes of Oral Anticoagulation in Patients With Atrial Fibrillation. J. Am. Coll. Cardiol. 2018, 72, 271–282. [Google Scholar] [CrossRef] [PubMed]
- Middeldorp, M.E.; Sandhu, R.K. The stroke enigma: Decoding the sex risk factor in atrial fibrillation. Eur. Heart J. 2023, 45, ehad531. [Google Scholar] [CrossRef]
- Tsai, F.C.; Lin, Y.C.; Chang, S.H.; Chang, G.-J.; Hsu, Y.-J.; Lin, Y.-M.; Lee, Y.-S.; Wang, C.-L.; Yeh, Y.-H. Differential left-to-right atria gene expression ratio in human sinus rhythm and atrial fibrillation: Implications for arrhythmogenesis and thrombogenesis. Int. J. Cardiol. 2016, 222, 104–112. [Google Scholar] [CrossRef]
- Hu, Y.F.; Chen, Y.J.; Lin, Y.J.; Chen, S.A. Inflammation and the pathogenesis of atrial fibrillation. Nat. Rev. Cardiol. 2015, 12, 230–243. [Google Scholar] [CrossRef] [PubMed]
- Lopaschuk, G.D.; Karwi, Q.G.; Tian, R.; Wende, A.R.; Abel, E.D. Cardiac Energy Metabolism in Heart Failure. Circ. Res. 2021, 128, 1487–1513. [Google Scholar] [CrossRef]
- Boos, C.J. Infection and atrial fibrillation: Inflammation begets AF. Eur. Heart J. 2020, 41, 1120–1122. [Google Scholar] [CrossRef]
- Ajoolabady, A.; Nattel, S.; Lip, G.; Ren, J. Inflammasome Signaling in Atrial Fibrillation: JACC State-of-the-Art Review. J. Am. Coll. Cardiol. 2022, 79, 2349–2366. [Google Scholar] [CrossRef]
- Van Wagoner, D.R.; Chung, M.K. Inflammation, Inflammasome Activation, and Atrial Fibrillation. Circulation 2018, 138, 2243–2246. [Google Scholar] [CrossRef] [PubMed]
- Li, J.; Hu, Z.; Hou, L.; Li, P.; Yang, R.; Dong, Y.; Zhang, H.; Guo, Y.; Liu, W.; Liu, Z. Mediating effect of subclinical inflammation on the process of morning hypertension leading to atrial fibrillation in community-based older adults. Clin. Exp. Hypertens. 2023, 45, 2253381. [Google Scholar] [CrossRef]
- Alonso, A.; Yu, B.; Sun, Y.V.; Chen, L.Y.; Loehr, L.R.; O’Neal, W.T.; Soliman, E.Z.; Boerwinkle, E. Serum Metabolomics and Incidence of Atrial Fibrillation (from the Atherosclerosis Risk in Communities Study). Am. J. Cardiol. 2019, 123, 1955–1961. [Google Scholar] [CrossRef]
- Murphy, M.P.; O’Neill, L. Krebs Cycle Reimagined: The Emerging Roles of Succinate and Itaconate as Signal Transducers. Cell 2018, 174, 780–784. [Google Scholar] [CrossRef] [PubMed]
- Bulló, M.; Papandreou, C.; García-Gavilán, J.; Ruiz-Canela, M.; Li, J.; Guasch-Ferré, M.; Toledo, E.; Clish, C.; Corella, D.; Estruch, R.; et al. Tricarboxylic acid cycle related-metabolites and risk of atrial fibrillation and heart failure. Metabolism 2021, 125, 154915. [Google Scholar] [CrossRef]
- Chen, G.; An, N.; Shen, J.; Chen, H.; Chen, Y.; Sun, J.; Hu, Z.; Qiu, J.; Jin, C.; He, S.; et al. Fibroblast growth factor 18 alleviates stress-induced pathological cardiac hypertrophy in male mice. Nat. Commun. 2023, 14, 1235. [Google Scholar] [CrossRef] [PubMed]
- Elia, I.; Rowe, J.H.; Johnson, S.; Joshi, S.; Notarangelo, G.; Kurmi, K.; Weiss, S.; Freeman, G.J.; Sharpe, A.H.; Haigis, M.C. Tumor cells dictate anti-tumor immune responses by altering pyruvate utilization and succinate signaling in CD8(+) T cells. Cell Metab. 2022, 34, 1137–1150.e6. [Google Scholar] [CrossRef]
- Wu, J.Y.; Huang, T.W.; Hsieh, Y.T.; Wang, Y.-F.; Yen, C.-C.; Lee, G.-L.; Yeh, C.-C.; Peng, Y.-J.; Kuo, Y.-Y.; Wen, H.-T.; et al. Cancer-Derived Succinate Promotes Macrophage Polarization and Cancer Metastasis via Succinate Receptor. Mol. Cell 2020, 77, 213–227.e5. [Google Scholar] [CrossRef] [PubMed]
- Liu, H.; Zhang, H.; Zhang, X.; Chen, Q.; Xia, L. Role of succinic acid in the regulation of sepsis. Int. Immunopharmacol. 2022, 110, 109065. [Google Scholar] [CrossRef]
- Nattel, S.; Heijman, J.; Zhou, L.; Dobrev, D. Molecular Basis of Atrial Fibrillation Pathophysiology and Therapy: A Translational Perspective. Circ. Res. 2020, 127, 51–72. [Google Scholar] [CrossRef]
- Aguiar, C.J.; Rocha-Franco, J.A.; Sousa, P.A.; Santos, A.K.; Ladeira, M.; Rocha-Resende, C.; Ladeira, L.O.; Resende, R.R.; Botoni, F.A.; Barrouin Melo, M.; et al. Succinate causes pathological cardiomyocyte hypertrophy through GPR91 activation. Cell Commun. Signal. 2014, 12, 78. [Google Scholar] [CrossRef]
- Xu, J.; Yang, Y.; Li, X.; Ding, S.; Zheng, L.; Xiong, C.; Yang, Y. Pleiotropic activities of succinate: The interplay between gut microbiota and cardiovascular diseases. iMeta 2023, 2, e124. [Google Scholar] [CrossRef]





| Characteristic | Sex | p | |
|---|---|---|---|
| Male, n = 18 | Female, n = 16 | ||
| Age | 65.44 ± 8.59 | 65.63 ± 9.92 | ns |
| BMI | 24.38 ± 3.60 | 24.52 ± 3.24 | ns |
| Hypertension | ns | ||
| No | 12 (66.67%) | 6 (37.50%) | |
| Yes | 6 (33.33%) | 10 (62.50%) | |
| Diabetes | ns | ||
| No | 16 (88.89%) | 12 (75.00%) | |
| Yes | 2 (11.11%) | 4 (25.00%) | |
| Smoking | <0.001 | ||
| No | 5 (27.78%) | 16 (100.00%) | |
| Yes | 13 (72.22%) | 0 (0.00%) | |
| Drinking | 0.008 | ||
| No | 9 (50.00%) | 15 (93.75%) | |
| Yes | 9 (50.00%) | 1 (6.25%) | |
| LVEF (%) | 63.06 ± 7.22 | 64.53 ± 6.90 | ns |
| IVSd (cm) | 0.98 ± 0.13 | 0.94 ± 0.17 | ns |
| LVIDd (cm) | 4.73 ± 0.44 | 4.44 ± 0.35 | 0.041 |
| LVPWd (cm) | 0.92 ± 0.12 | 0.91 ± 0.12 | ns |
| LVIDs (cm) | 3.16 ± 0.40 | 2.88 ± 0.34 | 0.036 |
| AO-STJ (cm) | 2.93 ± 0.36 | 2.71 ± 0.24 | 0.049 |
| LA-ap (cm) | 4.10 ± 0.39 | 4.01 ± 0.49 | ns |
| eGFR, mL/(min*1.73 m2) | 80.96 ± 14.05 | 80.40 ± 29.07 | ns |
| TC, mmol/L | 4.17 ± 0.67 | 4.62 ± 1.10 | ns |
| TG, mmol/L | 1.43 ± 0.74 | 1.52 ± 0.66 | ns |
| HDL-C, mmol/L | 1.26 ± 0.26 | 1.27 ± 0.28 | ns |
| LDL-C, mmol/L | 2.17 ± 0.50 | 2.53 ± 0.91 | ns |
| AST, U/L | 19.50 (16.50, 27.00) | 15.00 (10.25, 26.50) | ns |
| ALT, U/L | 24.50 (18.75, 31.00) | 22.00 (19.25, 26.50) | ns |
| LA-ap | Model 1 A | Model 2 B | Model 3 C | |||
|---|---|---|---|---|---|---|
| β (95% CI) | p | β (95% CI) | p | β (95% CI) | p | |
| 7-Methylguanosine | 1.64 (0.11, 3.16) | 0.036 | 1.67 (0.03, 3.31) | 0.047 | 2.35 (0.52, 4.18) | 0.014 |
| Succinic acid | 0.59 (0.03, 1.15) | 0.040 | 0.63 (0.04, 1.21) | 0.036 | 0.76 (0.05, 1.46) | 0.036 |
| N-Undecylbenzenesulfonic acid | 0.09 (0.01, 0.18) | 0.040 | 0.11 (0.01, 0.19) | 0.030 | 0.12 (0.01, 0.24) | 0.041 |
Disclaimer/Publisher’s Note: The statements, opinions and data contained in all publications are solely those of the individual author(s) and contributor(s) and not of MDPI and/or the editor(s). MDPI and/or the editor(s) disclaim responsibility for any injury to people or property resulting from any ideas, methods, instructions or products referred to in the content. |
© 2025 by the authors. Licensee MDPI, Basel, Switzerland. This article is an open access article distributed under the terms and conditions of the Creative Commons Attribution (CC BY) license (https://creativecommons.org/licenses/by/4.0/).
Share and Cite
Qian, N.; Jin, J.; Gao, Y.; Liu, J.; Wang, Y. Sex Differences in Atrial Fibrillation: Evidence from Circulating Metabolites. Metabolites 2025, 15, 170. https://doi.org/10.3390/metabo15030170
Qian N, Jin J, Gao Y, Liu J, Wang Y. Sex Differences in Atrial Fibrillation: Evidence from Circulating Metabolites. Metabolites. 2025; 15(3):170. https://doi.org/10.3390/metabo15030170
Chicago/Turabian StyleQian, Ningjing, Junyan Jin, Ying Gao, Jiayi Liu, and Yaping Wang. 2025. "Sex Differences in Atrial Fibrillation: Evidence from Circulating Metabolites" Metabolites 15, no. 3: 170. https://doi.org/10.3390/metabo15030170
APA StyleQian, N., Jin, J., Gao, Y., Liu, J., & Wang, Y. (2025). Sex Differences in Atrial Fibrillation: Evidence from Circulating Metabolites. Metabolites, 15(3), 170. https://doi.org/10.3390/metabo15030170

