Abstract
In many robotic applications, the joint is required to have a small volume, low weight and high torque output. In this paper, based on the finite element analysis (FEA), a 36-slot 40-pole outer rotor surface-mounted permanent magnet (OR-SPM) motor with concentrated winding is designed for the exoskeleton robot. The fractional slot concentrated winding (FSCW) is employed to reduce end winding height, leading better portability. Since the motor is relatively flat, the 3D end effect is critical to the electromagnetic performances. Special attention is paid to 3D end effect during the multi-objective optimization of the OR–SPM motor. In order to increase the ending torque output, the planetary reducer is located between OR–SPM motor and load, and then system level optimization covering motor and reducer is carried out to achieve best torque output. In addition, the force impendence control method with parameter self-adaptive capability is proposed to improve user experience of the exoskeleton robot, where the key parameters in the algorithm vary according to different actions of the exoskeleton. In addition, the inertia of load is calculated using the parameter identification based on least squares method. Finally, the prototype of the joint is fabricated and tested to validate the above FEA results and control method. The user experience of the exoskeleton robot is also covered.
1. Introduction
The joint has many applications, such as in a bionic robot [1,2,3], robot arm [4,5,6] and assisted exoskeleton robot [7,8], etc. As the actuator, the robot joint is desired to have high torque output and low weight, thus high torque density is required. Small volume and high efficiency are also preferred due to limited space. Therefore, it is of great significance to develop robot joints of tight structure and high torque [1,3,9,10]. Aiming at the exoskeleton application, a high density robot joint is designed in this paper, and the force impedance control method is developed. Generally, a robot joint consists of three parts: motor, reducer, and control system. Usually, the surface-mounted permanent magnet (SPM) motor is used as the torque provider due to its high torque capability and efficiency. Several motors have been designed for robot joints [11,12]. For the exoskeleton, the joint ending speed is usually low, while the torque requirement is high; thus the outer rotor SPM (OR-SPM) motor is employed, and the reducer can be located inside the stator [13,14]. On the other hand, a small size of the joint is critical to the action flexibility of the exoskeleton. The fractional slot concentrated winding (FSCW) is adopted instead of integrated slot distributed winding, to reduce end winding length [15,16,17], and with it higher integrity and torque density [18,19]. The typical reducers used in robot joint are the harmonic reducer, cycloidal reducer and planetary reducer. The harmonic reducer has a higher speed ratio [20,21,22], the cycloidal reducer has higher rigidity and life [23], and the planetary reducer has smaller size, higher precision and transmission efficiency [24,25,26]. Therefore, in this paper, the planetary reducer is considered due to the requirement of limited space and force control algorithm. In addition, the control algorithm of the joint motor should also be noted due to the security of interaction with human, especially in the exoskeleton system or medical device [7,8,27]. Thus, the force control method is needed to improve the compliances. The impedance control method is a type of force control; it is proposed for the high-precision position closed-loop motor control [28,29]. With impedance control, the joint system can be more secure due to the compliant control effect. Overall, Figure 1 shows the assemble demonstration of the joint designed in this paper.
Figure 1.
Assemble demonstration of the joint for exoskeleton.
The main contribution and innovation of this paper can be summarized as the following: Firstly, based on finite element analysis (FEA), the OR–SPM motor is designed for the exoskeleton application, and the 2D-FEA based multi-objective optimization method considering variable end effect is proposed to improve the torque and efficiency of the electric motor. The planetary gear reducer with speed ratio of 10:1 is designed to enlarge the ending torque output. Secondly, the force impendence control method with parameter self-adaptive capability is proposed to improve the user experience of exoskeleton. Furthermore, the parameter identification method of inertia of load based on the least squares approach is proposed, which avoids using a torque sensor in the system. Finally, the joint prototype is manufactured and tested on a platform, and the above FEA results and control method are validated through experimental measurements. The user experience of the exoskeleton robot is also covered.
2. Prototype Design
Considering the reducer placement, the outer rotor structure is employed. Moreover, with an outer rotor, the radius of air gap circle is much larger than axial length; thus the motor has higher torque output under the same current. In order to further enhance torque output, a concentrated winding motor with fractional slot is designed. The motor volume dimension, including stator, rotor and axial dimensions, should be determined based on load. The dimension parameters of the motor are shown in Table 1. The motor topology is shown in Figure 2.
Table 1.
Motor dimension parameters.
Figure 2.
Topology of the concentrated winding 36-slots 40-poles OR–SPM motor.
2.1. Slot–Pole Combination of the Motor
Considering the low speed and high torque requirement of the joint, the motor is designed to have a large stator slot and rotor pole number. According to the inner and outer diameters of the motor, the motor stator is designed to have 36 slots. In this case, the motor stator tooth and slot size are in balance and the cogging torque is reduced; thus, the torque fluctuation is smaller. Reducing the slots number will weaken the torque output, and increasing the slots number will cause stamping difficulties. Moreover, smaller teeth may cause winding removing difficulties, waste end space and reduce slot-filling factor. There are several options of pole number to fit 36 stator slots, e.g., 32, 40, 44 rotor poles. The connection of stator windings of FSCW motor can be obtained according to slot potential star diagram. Figure 3 shows the slot potential star diagram and winding connections of a 36-slot 40-pole FSCW motor. As can be seen, every three coils of single-phase windings are adjacent so the motor can be easily wound; this will also contribute to the reduction of winding end length. As the pole number increases, the volume of single magnet decreases, which will increase size error and placement precision error of the permanent magnet. In summary, based on similar performance, the 36-slot 40-pole structure is preferred.
Figure 3.
The 36-slot/40-pole OR–SPM motor: (a) Slot potential star diagram; (b) Winding connections.
2.2. 2D FEA Results
In this part, the electromagnetic performances of the 36–40 OR–SPM motor is obtained based on FEA carried out on JMAG. In order to improve analysis accuracy, the motor air gap is radially divided into six layers so that the mesh adopts a small subdivision. The analysis’ results of flux density distributions, back electromotive force (back-EMF) waveforms and toque waveforms are shown in Figure 4, Figure 5 and Figure 6, covering no-load and rated operation.
Figure 4.
Flux density distributions of 36-slot/40-pole OR–SPM motor: (a) No load; (b) Rated operation.
Figure 5.
Back-EMF waveforms due to three phases: (a) No load. (b) Rated operation.
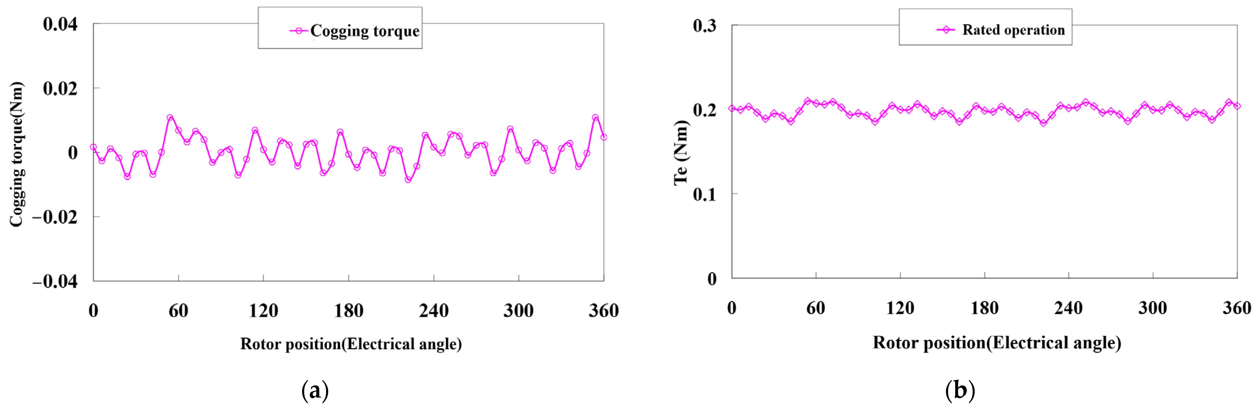
Figure 6.
Toque waveforms: (a) Cogging torque. (b) Torque at rated operation.
2.3. 3D FEA Results
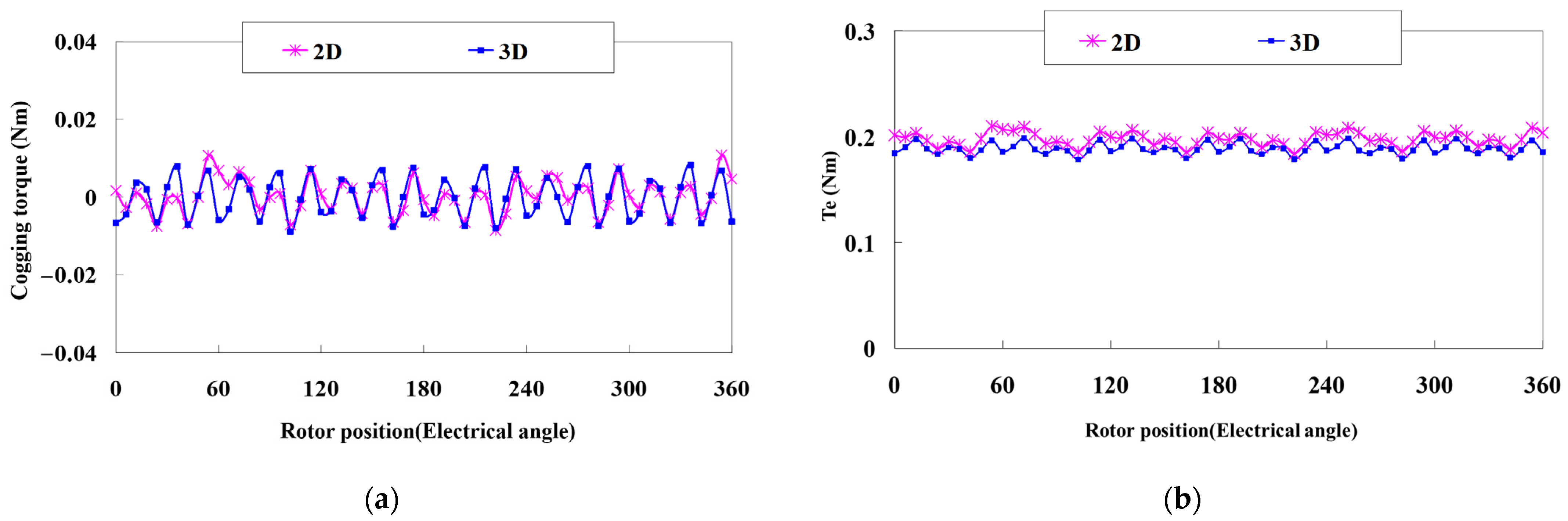
Figure 7 shows the prototype of the designed OR–SPM motor. As can be seen from Table 1 and Figure 7, the stack length to diameter ratio of the motor is low to 0.2. Therefore, the end effect cannot be neglected, which requires the 3D FEA, which is also considered during multi-objective optimization introduced in the next part. The 2D FEA above aims to get electromagnetic performance preview in a relatively short time. The 3D FEA was established and the analysis results are compared with 2D FEA results. Figure 8 shows the motor model and its mesh subdivision. Figure 9 shows magnetic flux lines and flux density contour plot. Figure 10 shows back-EMF waveforms of 2D and 3D model under no load and rated operation. Figure 11 shows torque waveforms of 2D and 3D model under no load and rated operation.
Figure 7.
Prototype of the designed OR–SPM motor. (a) Stator; (b) side view of the stator; (c) rotor.
Figure 8.
Three-dimensional FEA model: (a) mesh results; (b) demonstration of mesh.
Figure 9.
Three-dimensional FEA model: (a) Mesh results; (b) Demonstration of mesh.
Figure 10.
Back-EMF waveforms comparison: (a) No load. (b) Rated operation.
Figure 11.
Torque comparison: (a) No load. (b) Rated operation.
It can be seen that the Back-EMF is highly consistent, and the 3D torque result is about 3% lower than 2D result. Therefore, it is necessary to increase the current slightly in actual operation to ensure sufficient torque output.
The end effect results in a large deviation in inductance between the 2D and 3D results. As shown in Figure 12, the inductance result obtained using 2D FEA is about 30% lower than 3D FEA, which considered the end effect.
Figure 12.
Phase A self-inductance of 2D and 3D.
2.4. Overload Capacity
The overload capacity of the motor is shown in Figure 13. Good linearity between torque and current is essential to the control of the joint motor due to the high identity needs between current control performance and torque control performance. When the torque is lower than 1.4 Nm, the motor torque curve presents good linearity. When the torque is higher than 1.4 Nm, the linearity is still acceptable, even though it decreases due to motor saturation.
Figure 13.
Overload capacity.
2.5. Parameter Optimization of the Motor
The multi-objective optimization is carried out using JMAG based on 2D FEA, where the 3D end effect is considered. The 2D FEA is adopted since the time-consuming nature of 3D FEA multi-objective optimization is unbearably long. Thus, the end effect must be accounted for during multi-objective optimization, by defining the length-diameter ratio, kld, and 3D end effect coefficient, kend,
where lstack, DR re stack length and rotor outer diameter, T3D and T2D are torque values using 3D FEA and 2D FEA, respectively. The torque results obtained during multi-objective process are corrected by the kend. Table 2 shows the kend values due to typical length-diameter ratios.
Table 2.
The typical 3D end effect coefficient kend according to different stack length.
Figure 14a shows the design process and optimization results. Specifically, the design process consists of two parts: The first part is preparing for the multi-objective optimization, aiming at acceptable torque capability and overload capability, by adjusting key dimensional parameters such as stator split ratio, stator tooth width, stator tooth height, magnet thickness, pole boot thickness, etc. Meanwhile, it is important to obtain the kend values due to different stack length–diameter ratios. The second part is carrying out the multi-objective optimization of the key parameters, aiming at best torque capability and efficiency. The boundary set includes the total volume of the motor in order to easily evaluate the torque density. The kend is considered during optimization, which is obtained through the quadratic interpolation of the typical kend values. The evaluation weight of torque, torque ripple and efficiency during optimization is 0.5, 0.2 and 0.3, respectively. The torque ripple is important to the user experience; however, it is given a low evaluation weight since the torque ripple generated by the motor can be partly suppressed by the planetary gear reducer, and leave a lower ending torque ripple. As shown in Figure 14b, the optimal parameters are chosen according to minimum torque ripple and relatively large average torque.

Figure 14.
Design process and multi-objective optimization of motor parameters carried out on JMAG: (a) Design process. (b) Optimization results.
2.6. Recuder Design
Under the same output power, the smaller the motor size, the higher the motor rated speed. However, high rated speed is unacceptable to the joint system. Therefore, the reducer is required to convert high rated speed into a suitable range for robotic systems. Meanwhile, the reducer will increase the torque output of joint system.
2.6.1. Parameter Design of the Reducer
The planetary gear reducer is adopted in this design due to its low weight and cost, high precision and transmission efficiency. To maximize the speed reducing ratio, the type of fixed gear ring and rotating planetary carrier as shown in Figure 15 is used. The gear ring is fixed inside the motor stator.
Figure 15.
Design drawing of planetary reducer.
With the planetary carrier as the reference:
where nS is the speed of the solar gear and equal to the motor speed nR, nH is the speed of planetary carrier, np is the speed of the planetary gear, nR is the speed of the gear ring, Zs is the teeth number of solar gear, Zp is the teeth number of planetary gear, and ZR is the teeth number of gear ring. Since the gear ring is fixed, nR = 0. From Equations (3) and (4), it can be obtained that,
The process above only determines the ratio of teeth number between gears. The teeth number and modulus should be determined considering the diameter. The relationship between teeth number, modulus and gear diameter is shown in Equations (6)–(8).
where Da is gear tip diameter, D is gear reference diameter, Df is gear root diameter, z is teeth number, and n is modulus. Since gear ring meshes with planetary gear and planetary gear meshes with solar gear, the modulus n of the three is the same; therefore, the speed ratio i could be:
where nr is motor speed, nH is the speed of planetary frame, Ds is the reference diameter of solar gear, and DR is the reference diameter of gear ring. It can be seen from Equation (9) that the larger the diameter of planetary frame, the smaller the diameter of solar gear, and the higher the speed ratio.
2.6.2. The Match between Reducer and Motor
In order to improve the speed ratio of the reducer, the solar gear diameter should be reduced and gear ring diameter should be increased. The sun gear diameter DR is related to the motor shaft. The DR should be greater than 9 mm to ensure the strength of the motor shaft. In addition, for OR–SPM motor with fixed volume, increasing the gear ring diameter means reducing the stator volume, which inevitably leads to the decrease in motor torque output. Therefore, it is critical to choose gear ring diameter reasonably, as well as the stator inner diameter, to maximize torque output. Moreover, the radial thickness of gear ring should be considered as well to ensure the mechanical strength.
Considering the constraint mentioned above, the inner diameter of the motor stator is designed to be 58.5 mm, and the reference circle diameter of gear ring is 45 mm, that is, the radial thickness of gear ring is 4.5 mm. Table 3 shows the parameters of reducer, which has a speed reducing ratio of 10:1. The picture of planetary reducer is shown in Figure 16.
Table 3.
Parameters of the planetary reducer.
Figure 16.
Prototype of the planetary reducer.
3. Force Impedance Control
3.1. Control Algorithm
Being one of the force control algorithms, the impedance control algorithm is used in this paper. The control principle is as follows: The position deviation is determined by torque output and control law to achieve expected inertia, damping and stiffness. The position deviation is used to change position reference. Due to the flexible inertia, damping and stiffness, a compliance effect could be achieved. Thus, the impedance control is also called the compliant control. The control rules in complex frequency domain can be given in Equation (10).
where T is the torque output of motor, is position deviation between original position reference and the actual position reference of close-loop position control. It can also be seen as the position increment set by the algorithm to achieve the compliant control effect. M, D and K are the expected inertia coefficient, damping coefficient and stiffness coefficient. When M is 0, the impedance control degrades to the damping–stiffness control, as shown in Equation (11). When both D and K are 0, impedance control degrades to inertial control, as shown in Equation (12).
The motor torque output is usually obtained by sensor, which demands more space and increases complexity of control system. As for SPM motor, under id = 0 control strategy, the torque output is considered to be obtained by calculation, as shown in Equation (13).
In the exoskeleton applications, the k1, k2, k3 are introduced to the force control method, so that the key parameters such as M, K, and D can be self-adaptive according to the variation of load and actions of the exoskeleton,
where ML is the inertia of load, which is proportionally reduced as the controlled target inertial M. The stiffness coefficient K is in fixed proportion to M, since the stiffness reflects the interaction between the exoskeleton and environment, meaning higher inertia will result in greater position overshoot of the motor; thus, a greater stiffness is needed to weaken the collision effect and position overshoot. Finally, the damping coefficient D is inversely proportional to the stiffness coefficient. Because when K is small, the motor motion amplitude is large and the oscillation amplitude is large; therefore, the damping coefficient D should be set larger to avoid oscillation. Equation (15) is given by bringing Equation (14) into (10),
Furthermore, to avoid using a torque sensor, ML can be calculated using the parameter identification based on the least squares method, as given by Equation (16),
Then the impedance control block diagram is given in Figure 17, where the force control is located between the original position reference and the position close-loop control of the motor.
Figure 17.
Impedance control block diagram.
3.2. Control System
Figure 18 shows the control system of the OR–SPM FSCW motor. The system uses proportional integral (PI) controller in current and speed control and proportional controller in position control. In addition, the space vector pulse width modulation (SVPWM) algorithm is used. The torque output is estimated using a q-axis current. Additionally, the torque is the input of force control algorithm.
Figure 18.
Block diagram of the control system.
Simulations of the control system have been built in Matlab/Simulink. The fixed-step in Simulink simulation is 1 μs. The switching period of the inverter and sampling period of control system is 10 kHz. The simulation with damping–stiffness control is carried out, and the force control law is shown in Equation (9). Estimated motor torque is the input of force control. As shown in Figure 19, the positive direction of the load TL is stipulated to be counterclockwise, and the positive direction of motor rotation is counterclockwise.
Figure 19.
Rules for positive direction of torque and rotation.
The initial reference position is 0. Ramp load TL is added at 0.2 s and removed at 0.5 s. The expected stiffness is 0.5. Figure 20 shows the motor position waveforms due to different force controls. Specifically,
Figure 20.
Motor position and torque waveform.
Condition 1: neither stiffness control nor damping control;
Condition 2: only stiffness control;
Condition 3: both stiffness control and damping control.
As can be seen, the stiffness–damping control (Condition 3) will provide a satisfied load force feedback compared to Condition 1; meanwhile, it avoids position overshoot and shakes compared to Condition 2.
Inertial control simulation was carried out. The control law is shown in Equation (10). The input is the estimated motor torque. The initial reference position is 0. Ramp load TL is added at 0.2 s and removed at 0.5 s. Figure 21 shows the position and speed waveform under different inertia control targets. It can be seen that when the stiffness control is used, Δθ is twice of the motor torque in amplitude. The stiffness has reached the required value. In addition, after the damping term is added to the force control, the adjustment time and overshoot of the position waveform are significantly reduced when TL changes. Moreover, under inertial control, the motor speed changes only when TL is applied. Speed changes when TL is applied. After TL is withdrawn, the motor moves at a constant speed. Moreover, when the target inertia decreases from 0.1 to 0.01, the speed change is ten times larger under the same TL.
Figure 21.
Motor position, speed and torque waveform: (a) position and torque waveform; (b) speed and torque waveform.
4. Experimental Validations
4.1. Experimental Instruments and Plarform
In this section, the performance of the joint and force control method are verified through experiments. Figure 22 shows the connections of the instruments and motors on the testing platform. The test motor and load motor are both FSCW OR–SPM motor. The load motor acts as a generator, and the alternating current is connected to controlled rectifier, which is connected to a DC source. Figure 23 shows the experimental platform and instruments. The torque sensor is DYN-200 of DAYSENSOR, and has a measurement range of 0~10 Nm and accuracy of 0.01 Nm. Both the testing motor and load motor are controlled by one controller based on a digital signal processer (DSP) of TMS320F28335 with a 32-bit floating point unit, up to 150 MHz. The programming language is C. The electromagnetic performance of the OR–SPM motor designed is tested. Then, the force impendence control method is validated through experiments. Finally, the exoskeleton product testing is carried out.
Figure 22.
Connection between components of the testing platform.
Figure 23.
Experimental platform and instruments.
4.2. Experimental Validations of the FEA Results
Table 4 shows the main performance of the 3D FEA results and experimental results. Due to the lead line of motor, the resistance measured is larger than in the FEA results. Figure 24 shows the test value of phase inductance in series. Figure 25 shows the measured torque and speed waveform under rated operation.
Table 4.
Comparison between simulation and experiment.
Figure 24.
Phase series inductor.
Figure 25.
Measured torque and speed waveform.
4.3. Experimental Validations of Force Control
The force control algorithm is verified on the experimental platform above. Random loads are applied. The original position reference is 0. The current waveform and position change are shown in Figure 26. In Figure 26a, only stiffness control is used. it can be seen that q-axis current is in a fixed proportion to the increment of motor’s position. Figure 26b uses stiffness–damping control, unlike (a), where the position oscillation decreases significantly. Figure 26c,d is under inertial control. The motor speed changes only when the load is applied. In addition, the target inertia parameter M in Figure 26c is less controlled than that in Figure 26d. Therefore, the speed change in Figure 26d is even smaller when a larger torque is applied. Figure 26e uses damping control. It can be seen that q-axis current is proportional to the speed in amplitude. The motor acts externally as a damper.
Figure 26.
Experiment results under force control: (a) stiffness Control; (b) stiffness–damping control; (c) inertia control, M = 1 × 10−4 Nm·s2; (d) inertia control, M = 1 × 10−3 Nm·s2; (e) damping control, B = 1 × 10−3 Nm·s/rad.
4.4. User Experience Results of the Exoskeleton
Finally, the experiments of the user experience of the exoskeleton robot are also carried out, as shown in Figure 27. The exoskeleton is mainly used as a walking, running, and lifting assistant. A lithium battery package weighing 4.36 kg and with an energy capacity of 8 kWh is equipped as the power source. The user experience results are listed in Table 5. We choose the top speed instead of distance to evaluate the exoskeleton performances because it is directly related to the joint’s performance, while the entire running distance is more relative to the power capacity of the battery package. It can be noted that the action assistance results of the exoskeleton are more significant when a short-term force pulse is needed, e.g., case 2 and case 4 in Table 5. Additionally, more information of user experience can be found in Videos S1 and S2 in the Supplementary Materials.
Figure 27.
Experiments of the user experience of the exoskeleton robot: (a) the exoskeleton and designed joint; (b) user experience testing environment.
Table 5.
User experience results of the exoskeleton robot.
5. Conclusions
Aiming at high ending torque output, torque density and efficiency, a robot joint is designed for the light exoskeleton applications in this paper. The fractional slot concentrated winding (FSCW) is adopted to reduce the winding end length, thus obtaining a compact structure. The outer rotor–SPM (OR–SPM) topology is employed, and a planetary reducer with the speed reducing ratio of 10:1 is located in the stator, to enlarge the ending torque output. Based on finite element analysis (FEA), the multi-objective optimization method taking into account the 3D end effect is proposed for the OR–SPM motor, using quadratic interpolation of the typical end effect values. The proposed optimization method inherits the advantage of low time consumption from 2D FEA combined with the advantage of high accuracy from 3D FEA. Then, the force impendence control system is built for the joint, to improve the user experience of the exoskeleton robot. Simulations of the control system are carried out based on Matlab/Simulink. The parameter self-adaptive method is proposed for the force impendence control. Furthermore, the inertia of the load is calculated using the parameter identification based on the least squares method, which avoids using a torque sensor in the system. Finally, the prototype of the joint is fabricated and tested to validate the above FEA results and control method. The user experience of the exoskeleton robot is also covered. It is founded that the action assistance results of the exoskeleton is more significant when a short-term force pulse is needed.
Supplementary Materials
The following supporting information can be downloaded at: https://view.inews.qq.com/a/20221110V07O8Q00, Video S1: The introduction and application experience of a new exoskeleton, accessed on 14 November 2022; And can be downloaded at: https://m.mp.oeeee.com/a/BAAFRD000020221113739103.html?layer=3&share=chat&isndappinstalled=0&wxuid=ogVRcdF85UPbhVKADFGR-PTl6mUQ&wxsalt=234dd4, Video S2: Introduction of a new exoskeleton, accessed on 14 November 2022. It should be explained that the exoskeleton shown in above two videos is a previous version. The exoskeleton system designed in this paper will be presented in the future as a new product, when the battery package that powers the exoskeleton is fully optimized. Nevertheless, these two videos demonstrate the functions and applications of the designed exoskeleton.
Author Contributions
Conceptualization, G.Z.; methodology, G.Z. and Q.T.; formal analysis, Q.T. and J.T.; writing—original draft preparation, writing—review and editing, G.Z.; resources, software, validation, G.Z. and Q.T.; visualization, A.Q. Software, T.Z. All authors have read and agreed to the published version of the manuscript.
Funding
This research was funded in part by the National Nature Science Foundation of China under Grant 52077032, 51991380, 51937006, in part by the Open Fund of Laboratory of Aerospace Servo Actuation and Transmission under Grant LASAT-2022-A01-01, and in part by the Challenge Cup National College Student Curricular Academic Science and Technology Works Competition. This work was supported in part by the Fundamental Research Funds for the Central Universities under Grant 2242020R40130.
Data Availability Statement
Not applicable.
Conflicts of Interest
The authors declare no conflict of interest.
References
- Benjamin, G.K. A Low-Cost Modular Actuator for Dynamic Robots. Master’s Thesis, Massachusetts Institute of Technology, Cambridge, MA, USA, 2018. [Google Scholar]
- Alexander, H. Design of a High Torque Density Modular Actuator for Dynamic Robots. Master’s Thesis, Massachusetts Institute of Technology, Cambridge, MA, USA, 2020. [Google Scholar]
- Xue, J.; Chen, X.; Tian, Y.; Yu, Z.; Meng, F.; Huang, Q. A Dual-Motor Joint Model for Humanoid Robots. IEEE Trans. Robot. 2021, 37, 2621–2625. [Google Scholar]
- Khan, Z.; Naseer, F.; Khan, Y.; Bilal, M.; Butt, M. Study of Joint Symmetry in Gait Evolution for Quadrupedal Robots Using a Neural Network. Technologies 2022, 10, 64. [Google Scholar] [CrossRef]
- Li, W.; Wang, Y.; Togo, S.; Yokoi, H.; Jiang, Y. Development of a Humanoid Shoulder Based on 3-Motor 3 Degrees-of-Freedom Coupled Tendon-Driven Joint Module. IEEE Robot. Autom. Lett. 2021, 6, 1105–1111. [Google Scholar] [CrossRef]
- Li, W.; Chen, P.; Bai, D.; Zhu, X.; Togo, S.; Yokoi, H.; Jiang, Y. Modularization of 2-and 3-DoF Coupled Tendon-Driven Joints. IEEE Trans. Robot. 2021, 37, 905–917. [Google Scholar] [CrossRef]
- Cao, W.J.; Chen, C.J.; Wang, D.S.; Wu, X.Y.; Chen, L.X.; Xu, T.T.; Liu, J.S. A Lower Limb Exoskeleton with Rigid and Soft Structure for Loaded Walking Assistance. IEEE Robot. Autom. Lett. 2022, 7, 454–461. [Google Scholar] [CrossRef]
- Yan, T.; Cempini, M.; Oddo, C.M.; Vitiello, N. Review of assistive strategies in powered lower-limb orthoses and exoskeletons. Robot. Auton. Syst. 2015, 64, 120–136. [Google Scholar] [CrossRef]
- Wang, G.; Liang, X.; Jiang, J. The Present State and Developing Tendency of Robot Joint. J. Mech. Transm. 2004, 28, 1–5. [Google Scholar]
- Park, J.; Kim, J.H.; Kim, K.S.; Kim, S. Design and control of antagonistic robot joint with Twisted String Actuators. In Proceedings of the 2016 13th International Conference on Ubiquitous Robots and Ambient Intelligence (URAI), Xi’an, China, 19–22 August 2016; pp. 563–565. [Google Scholar]
- Lee, J.; Lee, J.; Phuong, T.L.; Tung, K.N. Design of the Joint Motor for an Articulated Robot Considering Joint Load Characteristics. Energies 2021, 14, 6690. [Google Scholar] [CrossRef]
- Yin, H.; Yu, Y.; Li, J. Optimization design of a motor embedded in a lightweight robotic joint. In Proceedings of the 2017 12th IEEE Conference on Industrial Electronics and Applications (ICIEA), Siem Reap, Cambodia, 18–20 June 2017; pp. 1630–1634. [Google Scholar]
- Guo, L.; Wang, Z.; Song, Y.; Shan, X.; Gan, D. Structural optimization of a new type of lever-assisted gear reducer based on a genetic algorithm. Mech. Sci. 2021, 12, 333–343. [Google Scholar] [CrossRef]
- Huang, J.; Li, C. The High-payload Manipulator Development Based on Novel Two-stage Cycloidal Speed Reducers and Hub Motors. In Proceedings of the 2020 5th International Conference on Precision Machinery and Manufacturing Technology, Auckland, New Zealand, 3–7 February 2020; Volume 1583. [Google Scholar]
- Liu, Y.; Zhu, Z. Influence of Gear Ratio on the Performance of Fractional Slot Concentrated Winding Permanent Magnet Machines. IEEE Trans. Ind. Electron. 2018, 66, 7593–7602. [Google Scholar] [CrossRef]
- Aitor, T.; Amaia, L.; Irma, V.; Fernando, B. Modeling of End-Space Convection Heat-Transfer for Internal and External Rotor PMSMs with Fractional-Slot Concentrated Windings. IEEE Trans. Ind. Electron. 2020, 68, 1928–1937. [Google Scholar]
- Liu, G.; Zhai, F.; Chen, Q. Torque Pulsation Reduction in Fractional-Slot Concentrated-Windings IPM Motors by Lowering Sub-Harmonics. IEEE Trans. Energy Convers. 2019, 34, 2084–2095. [Google Scholar] [CrossRef]
- Totoki, E.; Yamaguchi, S.; Tanaka, T.; Ito, K.; Daikoku, A.; Morimoto, S. Torque Ripple Reduction for Permanent Magnet Motor using New Configuration for Concentrated Windings. IEEJ J. Ind. Appl. 2022, 11, 531–537. [Google Scholar] [CrossRef]
- Vansompel, H.; Sergeant, P. Extended End-Winding Cooling Insert for High Power Density Electric Machines with Concentrated Windings. IEEE Trans. Energy Convers. 2020, 35, 948–955. [Google Scholar] [CrossRef]
- Wang, J.; Wan, Z.; Dong, Z.; Li, Z. Research on Performance Test System of Space Harmonic Reducer in High Vacuum and Low Temperature Environment. Machines 2021, 9, 1. [Google Scholar] [CrossRef]
- Zhang, N.; Zhang, Y.; Li, Y. Optimization Method for Double-Arc Tooth Profile of Harmonic Reducer. J. Xi’an Jiaotong Univ. 2019, 53, 31–37. [Google Scholar]
- Tao, M.; Chen, Y.; Chen, D.; Wu, J.; Chen, F.; Li, B.; Mei, J. Research Present Status and Outlook of Harmonic Reducer Testing Technology. J. Mech. Transm. 2018, 42, 175–180. [Google Scholar]
- Lin, W.; Shih, Y.; Lee, J. Design of a Two-Stage Cycloidal Gear Reducer with Tooth Modifications. Mech. Mach. Theory 2014, 79, 184–197. [Google Scholar] [CrossRef]
- Ma, S.; Shi, Y.; Gao, Y.; Guo, J. Gear Checking for the Sun Gear in Planet-Gear Reducer based on Practical Engineering Application. In Proceedings of the 2020 3rd World Conference on Mechanical Engineering and Intelligent Manufacturing (WCMEIM 2020), Shanghai, China, 4–6 December 2020; pp. 575–578. [Google Scholar]
- Li, Y.; Jiang, K.; Zeng, T.; Chen, W.; Li, X.; Li, D.; Zhang, Z. Belief reliability modeling and analysis for planetary reducer considering multi-source uncertainties and wear. J. Syst. Eng. Electron. 2021, 32, 1246–1262. [Google Scholar]
- Cao, L.; Xia, Y.; Shen, Y.; Wang, J.; Shan, T.; Lin, Z. Fault Characteristics Analysis of Planetary Gear of Helicopter Main Reducer. In Proceedings of the 2019 Prognostics and System Health Management Conference (PHM-QINGDAO), Qingdao, China, 25–27 October 2019. [Google Scholar]
- Kiguchi, K.; Hayashi, Y. An EMG-Based Control for an Upper-Limb Power-Assist Exoskeleton Robot. IEEE Trans. Syst. Man Cybern. Part B-Cybern. 2012, 42, 1064–1071. [Google Scholar] [CrossRef]
- Maples, J.; Becker, J. Experiments in force control of robotic manipulators. In Proceedings of the 1986 IEEE International Conference on Robotics and Automation, San Francisco, CA, USA, 7–10 April 1986; pp. 695–702. [Google Scholar]
- Jeong, D.; Jung, S. Comparison Studies of Two Major Force Control Algorithms for a Single Axis Force Control of a Robot Manipulator. In Proceedings of the 2021 21ST International Conference on Control, Automation and Systems (ICCAS 2021), Jeju, Republic of Korea, 12–15 October 2021; pp. 2243–2246. [Google Scholar]
Disclaimer/Publisher’s Note: The statements, opinions and data contained in all publications are solely those of the individual author(s) and contributor(s) and not of MDPI and/or the editor(s). MDPI and/or the editor(s) disclaim responsibility for any injury to people or property resulting from any ideas, methods, instructions or products referred to in the content. |
© 2023 by the authors. Licensee MDPI, Basel, Switzerland. This article is an open access article distributed under the terms and conditions of the Creative Commons Attribution (CC BY) license (https://creativecommons.org/licenses/by/4.0/).



























