Editable and Verifiable Anonymous Authentication Incorporating Blockchain in the Internet of Energy
Abstract
:1. Introduction
2. Related Works
2.1. Identity Authentication
2.2. Preparatory Knowledge
2.2.1. Bilinear Pairing
2.2.2. Chameleon Hash
2.2.3. ECC
3. System Model
3.1. Overall Architecture
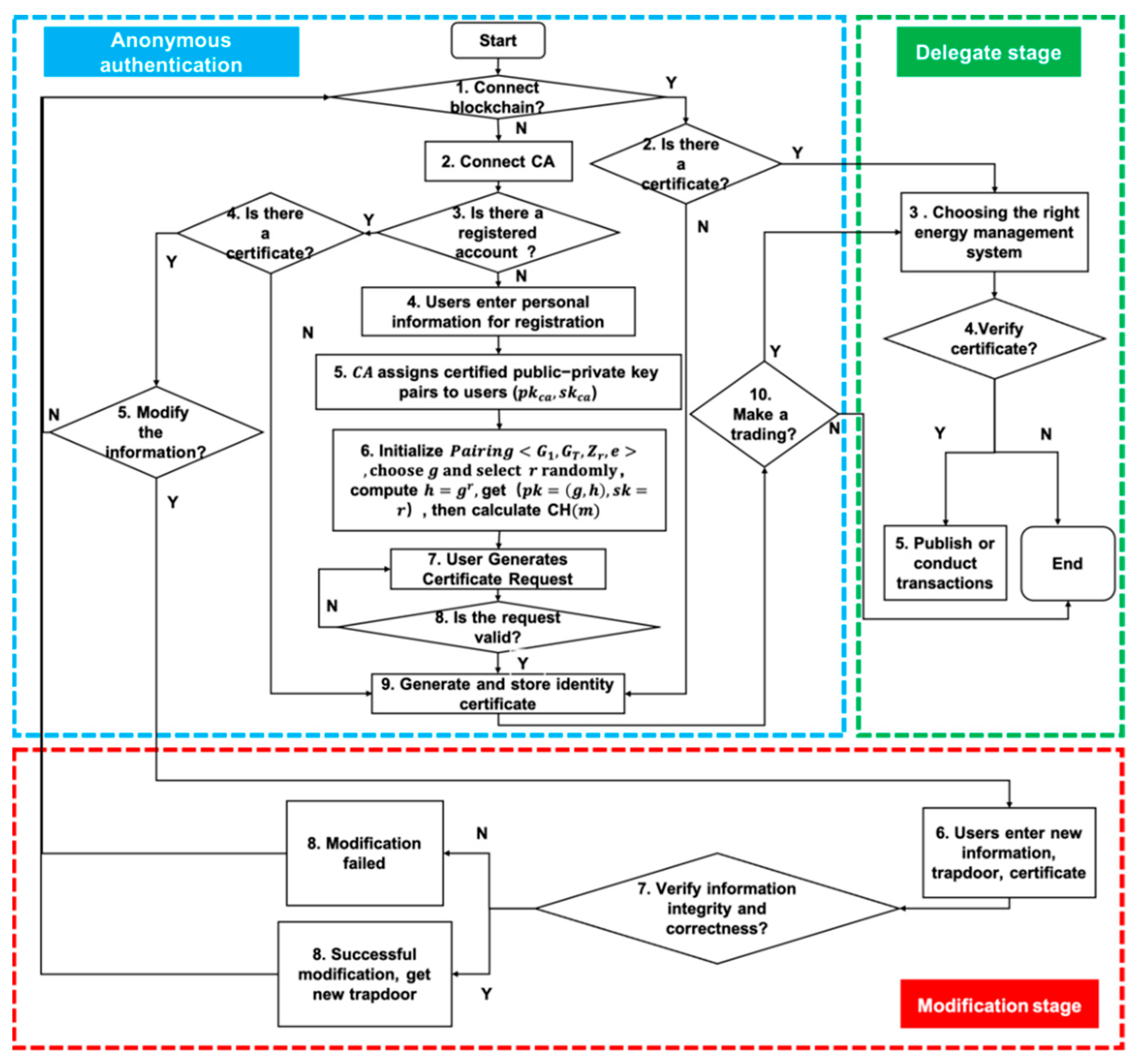
3.2. Editable and Verifiable Anonymous Authentication Incorporating Blockchain on Internet of Energy (EVAA)
4. Experiments and Results Analysis
4.1. Security analysis of EVAA
4.1.1. Proof of Computational Security
4.1.2. Proof of Algorithmic Security
4.1.3. Proof of Anonymous Security
4.2. Performance Analysis
4.2.1. Functional Analysis
4.2.2. Efficiency Analysis
5. Conclusions
Author Contributions
Funding
Conflicts of Interest
References
- Baig, M.J.A.; Igbal, M.T.; Jamil, M.; Khan, J. Iot and blockchain based peer to peer energy trading pilot platform. In Proceedings of the 2020 11th IEEE Annual Information Technology, Electronics and Mobile Communication Conference (IEMCON), Vancouver, BC, Canada, 4–7 November 2020; IEEE: Piscataway, NJ, USA, 2020. [Google Scholar]
- Zhang, Y.; Yu, R.; Xie, S.; Yao, W.; Xiao, Y.; Guizani, M. Home M2M networks: Architectures, standards, and QoS improvement. IEEE Commun. Mag. 2011, 49, 44–52. [Google Scholar] [CrossRef]
- Maharjan, S.; Zhu, Q.; Zhang, Y.; Gjessing, S.; Basar, T. Dependable demand response management in the smart grid: A Stackelberg game approach. IEEE Trans. Smart Grid 2013, 4, 120–132. [Google Scholar] [CrossRef]
- Pilz, M.; Al-Fagih, L. Recent advances in local energy trading in the smart grid based on game-theoretic approaches. IEEE Trans. Smart Grid 2017, 10, 1363–1371. [Google Scholar] [CrossRef] [Green Version]
- Gregoratti, D.; Matamoros, J. Distributed energy trading: The multiple-microgrid case. IEEE Trans. Ind. Electron. 2014, 62, 2551–2559. [Google Scholar] [CrossRef] [Green Version]
- Paudel, A.; Chaudhari, K.; Long, C.; Gooi, H.B. Peer-to-peer energy trading in a prosumer-based community microgrid: A game-theoretic model. IEEE Trans. Ind. Electron. 2018, 66, 6087–6097. [Google Scholar] [CrossRef]
- Mandala, D.; Dai, F.; Du, X.; You, C. Load balance and energy efficient data gathering in wireless sensor networks. Wirel. Commun. Mob. Comput. 2008, 8, 645–659. [Google Scholar] [CrossRef]
- Yang, W.; Guan, Z.; Wu, L.; Du, X.; Lv, Z.; Guizani, M. Autonomous and Privacy-preserving Energy Trading Based on Redactable Blockchain in Smart Grid. In Proceedings of the GLOBECOM 2020-2020 IEEE Global Communications Conference, Taipei, Taiwan, 7–11 December 2020; IEEE: Piscataway, NJ, USA, 2020. [Google Scholar]
- Huang, X.; Zhang, Y.; Li, D.; Han, L. A Solution for Bi-layer Energy Trading Management in Microgrids Using Multi-Blockchain. IEEE Internet Things J. 2022. [Google Scholar] [CrossRef]
- Lu, X.; Guan, Z.; Zhou, X.; Du, X.; Wu, L.; Guizani, M. A secure and efficient renewable energy trading scheme based on blockchain in smart grid. In Proceedings of the 2019 IEEE 21st International Conference on High Performance Computing and Communications; IEEE 17th International Conference on Smart City; IEEE 5th International Conference on Data Science and Systems (HPCC/SmartCity/DSS), Zhangjiaje, China, 10–12 August 2019; IEEE: Piscataway, NJ, USA, 2019. [Google Scholar]
- Abdella, J.; Tari, Z.; Anwar, A.; Mahmood, A.; Han, F. An architecture and performance evaluation of blockchain-based peer-to-peer energy trading. IEEE Trans. Smart Grid 2021, 12, 3364–3378. [Google Scholar] [CrossRef]
- AlAshery, M.K.; Yi, Z.; Shi, D.; Lu, X.; Xu, C.; Wang, Z.; Qiao, W. A blockchain-enabled multi-settlement quasi-ideal peer-to-peer trading framework. IEEE Trans. Smart Grid 2020, 12, 885–896. [Google Scholar] [CrossRef]
- Li, M.; Hu, D.; Lal, C.; Conti, M.; Zhang, Z. Blockchain-enabled secure energy trading with verifiable fairness in industrial Internet of Things. IEEE Trans. Ind. Inform. 2020, 16, 6564–6574. [Google Scholar] [CrossRef]
- Aitzhan, Z.N.; Svetinovic, D. Security and privacy in decentralized energy trading through multi-signatures, blockchain and anonymous messaging streams. IEEE Trans. Dependable Secur. Comput. 2016, 15, 840–852. [Google Scholar] [CrossRef]
- Li, Z.; Kang, J.; Yu, R.; Ye, D.; Deng, Q.; Zhang, Y. Consortium blockchain for secure energy trading in industrial internet of things. IEEE Trans. Ind. Inform. 2017, 14, 3690–3700. [Google Scholar] [CrossRef] [Green Version]
- Jamil, F.; Iqbal, N.; Imran; Ahmad, S.; Kim, D. Peer-to-peer energy trading mechanism based on blockchain and machine learning for sustainable electrical power supply in smart grid. IEEE Access 2021, 9, 39193–39217. [Google Scholar] [CrossRef]
- Zhao, Z.; Guo, J.; Luo, X.; Xue, J.; Lai, C.S.; Xu, Z.; Lai, L.L. Energy transaction for multi-microgrids and internal microgrid based on blockchain. IEEE Access 2020, 8, 144362–144372. [Google Scholar] [CrossRef]
- Zhang, X.; Jiang, S.; Liu, Y.; Jiang, T.; Zhou, Y. Privacy-Preserving Scheme with Account-Mapping and Noise-Adding for Energy Trading Based on Consortium Blockchain. IEEE Trans. Netw. Serv. Manag. 2021, 19, 569–581. [Google Scholar] [CrossRef]
- Gai, K.; Wu, Y.; Zhu, L.; Qiu, M.; Shen, M. Privacy-preserving energy trading using consortium blockchain in smart grid. IEEE Trans. Ind. Inform. 2019, 15, 3548–3558. [Google Scholar] [CrossRef]
- Zhao, Y.; Zhao, J.; Kang, J.; Zhang, Z.; Niyato, D.; Shi, S.; Lam, K.-Y. A blockchain-based approach for saving and tracking differential-privacy cost. IEEE Internet Things J. 2021, 8, 8865–8882. [Google Scholar] [CrossRef]
- Wang, Z.; Fan, J.; Cheng, L.; An, H.-Z.; Zheng, H.-B.; Niu, J.-X. Supervised Anonymous Authentication Scheme. J. Softw. 2019, 30, 1705–1720. [Google Scholar]
- Ateniese, G.; Magri, B.; Venturi, D.; Andrade, E. Redactable blockchain–or–Rewriting history in bitcoin and friends. In Proceedings of the 2017 IEEE European Symposium on Security and Privacy (EuroS&P), Paris, France, 26–28 April 2017; IEEE: Piscataway, NJ, USA, 2017. [Google Scholar]
- Krawczyk, M.H.; Rabin, T.D. Chameleon Hashing and Signatures. U.S. Patent 6108783A, 22 August 2000. [Google Scholar]
- Huang, K.; Zhang, X.; Mu, Y.; Wang, X.; Yang, G.; Du, X.; Rezaeibagha, F.; Xia, Q.; Guizani, M. Building redactable consortium blockchain for industrial Internet-of-Things. IEEE Trans. Ind. Inform. 2019, 15, 3670–3679. [Google Scholar] [CrossRef]
- Wei, J.; Zhu, Q.; Li, Q.; Nie, L.; Shen, Z.; Choo, K.R.; Yu, K. A Redactable Blockchain Framework for Secure Federated Learning in Industrial Internet-of-Things. IEEE Internet Things J. 2022. [Google Scholar] [CrossRef]
- Brown, J.; Du, X. Detection of selective forwarding attacks in heterogeneous sensor networks. In Proceedings of the 2008 IEEE International Conference on Communications, Beijing, China, 19–23 May 2008; IEEE: Piscataway, NJ, USA, 2008. [Google Scholar]
- I’Anson, C.; Mitchell, C. Security defects in CCITT recommendation X. 509: The directory authentication framework. ACM SIGCOMM Comput. Commun. Rev. 1990, 20, 30–34. [Google Scholar] [CrossRef]
- Ra, G.; Kim, T.; Lee, I. VAIM: Verifiable Anonymous Identity Management for Human-Centric Security and Privacy in the Internet of Things. IEEE Access 2021, 9, 75945–75960. [Google Scholar] [CrossRef]
- Camenisch, J.; Lysyanskaya, A. A signature scheme with efficient protocols. In Proceedings of the International Conference on Security in Communication Networks, Amalfi, Italy, 11–13 September 2002; Springer: Berlin/Heidelberg, Germany, 2002. [Google Scholar]
- Yadav, A.K. Significance of Elliptic Curve Cryptography in Blockchain IoT with Comparative Analysis of RSA Algorithm. In Proceedings of the 2021 International Conference on Computing, Communication, and Intelligent Systems (ICCCIS), Greater Noida, India, 19–20 February 2021; IEEE: Piscataway, NJ, USA, 2021. [Google Scholar]







| Variable Symbol | Meanings |
|---|---|
| Hash public key | |
| public key | |
| User information | |
| User new information | |
| User-entered trapdoor | |
| Trapdoor from personal information library | |
| Hash private key(trapdoor) | |
| private key | |
| Encrypted hash value | |
| User’s identity proof | |
| Certificate from certificate library | |
| User-showed certificate | |
| Certificate from blockchain |
Publisher’s Note: MDPI stays neutral with regard to jurisdictional claims in published maps and institutional affiliations. |
© 2022 by the authors. Licensee MDPI, Basel, Switzerland. This article is an open access article distributed under the terms and conditions of the Creative Commons Attribution (CC BY) license (https://creativecommons.org/licenses/by/4.0/).
Share and Cite
Zhang, Q.; Bai, F.; Yu, Z.; Liu, Y.; Shen, T.; Xie, A.; Huang, L. Editable and Verifiable Anonymous Authentication Incorporating Blockchain in the Internet of Energy. Electronics 2022, 11, 1992. https://doi.org/10.3390/electronics11131992
Zhang Q, Bai F, Yu Z, Liu Y, Shen T, Xie A, Huang L. Editable and Verifiable Anonymous Authentication Incorporating Blockchain in the Internet of Energy. Electronics. 2022; 11(13):1992. https://doi.org/10.3390/electronics11131992
Chicago/Turabian StyleZhang, Qiaolian, Fenhua Bai, Zhuo Yu, Yingli Liu, Tao Shen, Anke Xie, and Lin Huang. 2022. "Editable and Verifiable Anonymous Authentication Incorporating Blockchain in the Internet of Energy" Electronics 11, no. 13: 1992. https://doi.org/10.3390/electronics11131992
APA StyleZhang, Q., Bai, F., Yu, Z., Liu, Y., Shen, T., Xie, A., & Huang, L. (2022). Editable and Verifiable Anonymous Authentication Incorporating Blockchain in the Internet of Energy. Electronics, 11(13), 1992. https://doi.org/10.3390/electronics11131992

