Sign in to use this feature.

Years

Between: -

Subjects

remove_circle_outline
remove_circle_outline
remove_circle_outline
remove_circle_outline
remove_circle_outline
remove_circle_outline
remove_circle_outline
remove_circle_outline
remove_circle_outline

Journals

remove_circle_outline
remove_circle_outline
remove_circle_outline
remove_circle_outline
remove_circle_outline
remove_circle_outline
remove_circle_outline
remove_circle_outline
remove_circle_outline
remove_circle_outline
remove_circle_outline
remove_circle_outline
remove_circle_outline
remove_circle_outline
remove_circle_outline
remove_circle_outline

Article Types

Countries / Regions

remove_circle_outline
remove_circle_outline
remove_circle_outline
remove_circle_outline
remove_circle_outline
remove_circle_outline
remove_circle_outline
remove_circle_outline
remove_circle_outline

Search Results (5,090)

Search Parameters:
Keywords = blockchain

Order results
Result details
Results per page
Select all
Export citation of selected articles as:
19 pages, 1269 KB  
Article
A Conceptual Framework for AI- and Blockchain-Enabled Research Project Evaluation Systems
by Saule Amanzholova, Galimkair Mutanov, Olga Ussatova, Laura Aldasheva, Akzhibek Amirova and Vitaliy Naumenko
Information 2026, 17(2), 151; https://doi.org/10.3390/info17020151 - 3 Feb 2026
Abstract
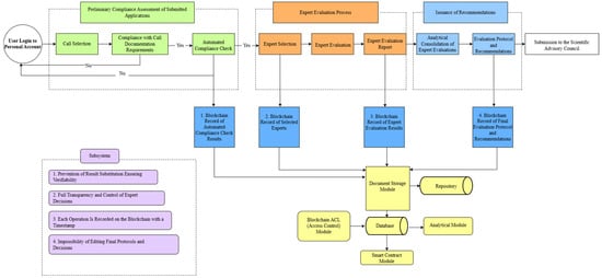
The evaluation of research and development (R&D) project proposals plays a critical role in shaping national scientific and technological priorities. However, existing expert review systems are often characterized by fragmented digital workflows, limited traceability of decisions, and a strong reliance on manual coordination, [...] Read more.
The evaluation of research and development (R&D) project proposals plays a critical role in shaping national scientific and technological priorities. However, existing expert review systems are often characterized by fragmented digital workflows, limited traceability of decisions, and a strong reliance on manual coordination, which reduces transparency and auditability. This paper proposes a conceptual and methodological framework for a national research project evaluation system that integrates artificial intelligence and blockchain technologies as complementary decision-support and data integrity mechanisms. The framework formalizes the complete evaluation lifecycle, including applicant authorization, formal compliance verification, originality and plagiarism analysis, expert selection and assessment, analytical consolidation of reviews, and fixation of final decisions. Artificial intelligence modules are introduced to support thematic classification, compliance checking, expert matching, and analytical processing of expert evaluations, while blockchain technology is incorporated as an immutable integrity layer for recording critical evaluation events and ensuring data provenance. The proposed approach focuses on architectural design, governance principles, and process modeling rather than system implementation or empirical validation. The framework is intended to serve as a reference model for the design and future development of transparent, accountable, and scalable research project evaluation platforms at national and institutional levels. Full article
(This article belongs to the Section Information Systems)
Show Figures

Figure 1

43 pages, 2712 KB  
Review
A Comprehensive Survey of Cybersecurity Threats and Data Privacy Issues in Healthcare Systems
by Ramsha Qureshi and Insoo Koo
Appl. Sci. 2026, 16(3), 1511; https://doi.org/10.3390/app16031511 - 2 Feb 2026
Abstract
The rapid digital transformation of healthcare has improved clinical efficiency, patient engagement, and data accessibility, but it has also introduced significant cyber security and data privacy challenges. Healthcare IT systems increasingly rely on interconnected networks, electronic health records (EHRs), tele-medicine platforms, cloud infrastructures, [...] Read more.
The rapid digital transformation of healthcare has improved clinical efficiency, patient engagement, and data accessibility, but it has also introduced significant cyber security and data privacy challenges. Healthcare IT systems increasingly rely on interconnected networks, electronic health records (EHRs), tele-medicine platforms, cloud infrastructures, and Internet of Medical Things (IoMT) devices, which collectively expand the attack surface for cyber threats. This scoping review maps and synthesizes recent evidence on cyber security risks in healthcare, including ransomware, data breaches, insider threats, and vulnerabilities in legacy systems, and examines key data privacy concerns related to patient confidentiality, regulatory compliance, and secure data governance. We also review contemporary security strategies, including encryption, multi-factor authentication, zero-trust architecture, blockchain-based approaches, AI-enabled threat detection, and compliance frameworks such as HIPAA and GDPR. Persistent challenges include integrating robust security with clinical usability, protecting resource-limited hospital environments, and managing human factors such as staff awareness and policy adherence. Overall, the findings suggest that effective healthcare cyber security requires a multi-layered defense combining technical controls, continuous monitoring, governance and regulatory alignment, and sustained organizational commitment to security culture. Future research should prioritize adaptive security models, improved standardization, and privacy-preserving analytics to protect patient data in increasingly complex healthcare ecosystems. Full article
Show Figures

Figure 1

28 pages, 5401 KB  
Article
A Novel Dual-Layer Quantum-Resilient Encryption Strategy for UAV–Cloud Communication Using Adaptive Lightweight Ciphers and Hybrid ECC–PQC
by Mahmoud Aljamal, Bashar S. Khassawneh, Ayoub Alsarhan, Saif Okour, Latifa Abdullah Almusfar, Bashair Faisal AlThani and Waad Aldossary
Computers 2026, 15(2), 101; https://doi.org/10.3390/computers15020101 - 2 Feb 2026
Abstract
Unmanned Aerial Vehicles (UAVs) are increasingly integrated into Internet of Things (IoT) ecosystems for applications such as surveillance, disaster response, environmental monitoring, and logistics. These missions demand reliable and secure communication between UAVs and cloud platforms for command, control, and data storage. However, [...] Read more.
Unmanned Aerial Vehicles (UAVs) are increasingly integrated into Internet of Things (IoT) ecosystems for applications such as surveillance, disaster response, environmental monitoring, and logistics. These missions demand reliable and secure communication between UAVs and cloud platforms for command, control, and data storage. However, UAV communication channels are highly vulnerable to eavesdropping, spoofing, and man-in-the-middle attacks due to their wireless and often long-range nature. Traditional cryptographic schemes either impose excessive computational overhead on resource-constrained UAVs or lack sufficient robustness for cloud-level security. To address this challenge, we propose a dual-layer encryption architecture that balances lightweight efficiency with strong cryptographic guarantees. Unlike prior dual-layer approaches, the proposed framework introduces a context-aware adaptive lightweight layer for UAV-to-gateway communication and a hybrid post-quantum layer for gateway-to-cloud security, enabling dynamic cipher selection, energy-aware key scheduling, and quantum-resilient key establishment. In the first layer, UAV-to-gateway communication employs a lightweight symmetric encryption scheme optimized for low latency and minimal energy consumption. In the second layer, gateway-to-cloud communication uses post-quantum asymmetric encryption to ensure resilience against emerging quantum threats. The architecture is further reinforced with optional multi-path hardening and blockchain-assisted key lifecycle management to enhance scalability and tamper-proof auditability. Experimental evaluation using a UAV testbed and cloud integration shows that the proposed framework achieves 99.85% confidentiality preservation, reduces computational overhead on UAVs by 42%, and improves end-to-end latency by 35% compared to conventional single-layer encryption schemes. These results confirm that the proposed adaptive and hybridized dual-layer design provides a scalable, secure, and resource-aware solution for UAV-to-cloud communication, offering both present-day practicality and future-proof cryptographic resilience. Full article
(This article belongs to the Special Issue Emerging Trends in Network Security and Applied Cryptography)
Show Figures

Figure 1

43 pages, 6631 KB  
Systematic Review
Privacy and Security in Health Big Data: A NIST-Guided Systematic Review of Technologies, Challenges, and Future Directions
by Siyuan Zhang and Manmeet Mahinderjit Singh
Information 2026, 17(2), 148; https://doi.org/10.3390/info17020148 - 2 Feb 2026
Abstract
The rapid expansion of health big data, encompassing genomic profiles and wearable device telemetry, has significantly escalated personal privacy risks. This systematic literature review (SLR) synthesizes 86 peer-reviewed studies (2014–2025) through the dual lens of the NIST Cybersecurity and Privacy Frameworks to evaluate [...] Read more.
The rapid expansion of health big data, encompassing genomic profiles and wearable device telemetry, has significantly escalated personal privacy risks. This systematic literature review (SLR) synthesizes 86 peer-reviewed studies (2014–2025) through the dual lens of the NIST Cybersecurity and Privacy Frameworks to evaluate emerging risks, mitigation technologies, and regulatory landscapes. Our analysis identifies unauthorized access as the predominant threat, while blockchain-based solutions comprise 22.1% of proposed interventions. However, a comparative evaluation reveals critical performance trade-offs: differential privacy mechanisms incur a 15–35% utility loss, whereas blockchain implementations impose a 40–50% computational overhead. Furthermore, an assessment of major regulatory frameworks (GDPR, HIPAA, PIPL, and emerging regional laws in Sub-Saharan Africa) elucidates significant cross-jurisdictional conflicts. To address these challenges, we propose the Bio-inspired Adaptive Healthcare Privacy (BAHP) framework, validated through retrospective case study analysis, offering a dynamic approach to securing sensitive health ecosystems. Full article
(This article belongs to the Special Issue Digital Privacy and Security, 3rd Edition)
Show Figures

Graphical abstract

29 pages, 2560 KB  
Article
Digital Transformation Through Traceability: Enhancing Fraud Prevention and Economic Sustainability in the Olive Oil Industry
by Lucas Fonseca Muller, Aline Soares Pereira, Alain Hernandez Santoyo, Cláudio Becker, Felipe Fehlberg Herrmann and Ismael Cristofer Baierle
Sustainability 2026, 18(3), 1475; https://doi.org/10.3390/su18031475 - 2 Feb 2026
Abstract
Olive oil is a high-value product that is highly exposed to fraud, making robust traceability systems essential to protect authenticity, consumer trust, and competitiveness. This study examines how digital traceability technologies influence fraud mitigation and the sustainable performance of olive oil mills in [...] Read more.
Olive oil is a high-value product that is highly exposed to fraud, making robust traceability systems essential to protect authenticity, consumer trust, and competitiveness. This study examines how digital traceability technologies influence fraud mitigation and the sustainable performance of olive oil mills in southern Brazil. A systematic literature review, conducted according to the PRISMA 2020 protocol in Scopus and Web of Science, identified state-of-the-art supply chain and authentication technologies, including blockchain, IoT, RFID, QR codes, cloud computing, Big Data, artificial intelligence, and physicochemical methods. Two structured questionnaires were then applied to managers from nine mills in the main Brazilian olive oil cluster, and the data were analyzed using descriptive statistics, Chi-Square tests, and correlation measures within a framework grounded in Resource-Based View and Institutional Isomorphism theories. The results show that adoption of digital traceability is still incipient, while internal factors such as organizational commitment and marketing strategies play a more decisive role than external pressures in explaining adoption. Although managers do not yet perceive a direct impact on fraud mitigation, adoption is positively associated with economic, environmental, and social sustainability outcomes. Given the exploratory design and the small, non-probabilistic sample (n = 9), the findings should be interpreted as indicative rather than definitive. The proposed framework is intended as a transferable analytical lens that can be adapted and further validated in other agri-food and industrial contexts using larger samples and objective fraud-related indicators. Full article
Show Figures

Figure 1

29 pages, 1417 KB  
Systematic Review
Democratic Innovation: Systematic Evaluation of Blockchain-Based Electronic Voting (2022–2025)
by Oscar Revelo Sánchez, Alexander Barón Salazar and Manuel Bolaños González
Technologies 2026, 14(2), 95; https://doi.org/10.3390/technologies14020095 (registering DOI) - 2 Feb 2026
Abstract
This systematic review examines recent advances in blockchain-based electronic voting systems, motivated by the need for more transparent, secure, and verifiable electoral processes. The rapid growth of research between 2022 and 2025 highlights blockchain as a promising foundation for addressing long-standing challenges of [...] Read more.
This systematic review examines recent advances in blockchain-based electronic voting systems, motivated by the need for more transparent, secure, and verifiable electoral processes. The rapid growth of research between 2022 and 2025 highlights blockchain as a promising foundation for addressing long-standing challenges of integrity, anonymity, and trust in digital elections, particularly in academic contexts where pilot deployments are more feasible. The review followed PRISMA 2020 guidelines and applied the evidence-based methodology proposed by Kitchenham & Charters. Searches were conducted in six major databases, yielding 861 records; after removing duplicates and applying eligibility criteria, 338 studies were retained. Data were extracted using a structured template and synthesised qualitatively due to the conceptual and methodological heterogeneity of the evidence. The included studies reveal significant progress in blockchain architectures, smart contracts, and advanced cryptographic mechanisms—such as blind signatures, zero-knowledge proofs, and homomorphic encryption. Multiple authentication and verification strategies were identified; however, real-world validations remain limited and largely confined to small-scale academic pilots. Overall, blockchain-based voting systems demonstrate conceptual advantages over traditional and conventional electronic models, especially regarding transparency and auditability. Nevertheless, the field requires stronger empirical evaluation, greater scalability, and clearer regulatory alignment to support broader institutional adoption. Full article
(This article belongs to the Special Issue Application and Management of Blockchain Technologies)
Show Figures

Graphical abstract

25 pages, 2737 KB  
Review
Integration of Artificial Intelligence in Food Processing Technologies
by Ali Ayoub
Processes 2026, 14(3), 513; https://doi.org/10.3390/pr14030513 - 2 Feb 2026
Abstract
The food processing industry is undergoing a profound transformation with the integration of Artificial Intelligence (AI), evolving from traditional automation to intelligent, adaptive systems aligned with Industry 5.0 principles. This review examines AI’s role across the food value chain, including supply chain management, [...] Read more.
The food processing industry is undergoing a profound transformation with the integration of Artificial Intelligence (AI), evolving from traditional automation to intelligent, adaptive systems aligned with Industry 5.0 principles. This review examines AI’s role across the food value chain, including supply chain management, quality control, process optimization in key unit operations, and emerging areas. Recent advancements in machine learning (ML), computer vision, and predictive analytics have significantly improved detection in food processing, achieving accuracy exceeding 98%. These technologies have also contributed to energy savings of 15–20% and reduced waste through real-time process optimization and predictive maintenance. The integration of blockchain and Internet of Things (IoT) technologies further strengthens traceability and sustainability across the supply chain, while generative AI accelerates the development of novel food products. Despite these benefits, several challenges persist, including substantial implementation costs, heterogeneous data sources, ethical considerations related to workforce displacement, and the opaque, “black box” nature of many AI models. Moreover, the effectiveness of AI solutions remains context-dependent; some studies report only marginal improvements in dynamic or data-poor environments. Looking ahead, the sector is expected to embrace autonomous manufacturing, edge computing, and bio-computing, with projections indicating that the AI market in food processing could approach $90 billion by 2030. Full article
Show Figures

Figure 1

45 pages, 6140 KB  
Systematic Review
Retrospection on E-Commerce: An Updated Bibliometric Analysis
by Laura-Diana Radu, Daniela Popescul and Mircea-Radu Georgescu
J. Theor. Appl. Electron. Commer. Res. 2026, 21(2), 46; https://doi.org/10.3390/jtaer21020046 - 2 Feb 2026
Abstract
Companies need to allocate substantial effort and resources towards adapting to dynamic market trends and promptly meeting their customers’ evolving expectations in the online business context. Although e-commerce research has experienced significant growth over the past two decades, a comprehensive, systematic, and longitudinal [...] Read more.
Companies need to allocate substantial effort and resources towards adapting to dynamic market trends and promptly meeting their customers’ evolving expectations in the online business context. Although e-commerce research has experienced significant growth over the past two decades, a comprehensive, systematic, and longitudinal analysis that maps the evolution of publications, academic collaboration patterns, influential actors and sources, thematic structures, and theoretical foundations of the field is still lacking. This gap limits a holistic understanding of the maturation, intellectual structure, and future research directions of e-commerce as an academic domain. Based on these premises, the primary objective of the present study is to analyse the landscape of e-commerce spanning the period from 2008 to 2024. By employing bibliometric analysis, we have identified the most prolific and influential authors and publications that have made notable contributions to the literature on e-commerce, as well as the collaborations between authors and countries within the same field. Furthermore, we have analysed the thematic map, research trends, and interconnections between research themes over the past 17 years, providing a dynamic summary of scientific topics of interest in the field of e-commerce and suggesting potential directions for future explorations. The results reveal the heterogeneity of themes associated with e-commerce. We found that research topics in this field have evolved alongside technological evolution and social changes. Some themes have persisted over the years, such as customer behaviour or trust, while others have either disappeared or transformed. For instance, research related to supporting e-commerce technologies has become more specific, focusing on topics such as artificial intelligence, deep learning, machine learning, metaverse or blockchain. From a social perspective, the impact of COVID-19 has resonated within the scientific community, becoming a significant focus of researchers around the world. This study serves as a comprehensive guide for professionals and researchers seeking to bridge current research topics with forthcoming developments in the field of e-commerce. Examining contributions and emerging trends reveals new perspectives on how technological progress interacts with the social and economic dimensions of e-commerce. Full article
Show Figures

Figure 1

39 pages, 1657 KB  
Systematic Review
Harnessing Artificial Intelligence and Digital Technologies for Sustainable Healthcare Delivery in Saudi Arabia: A Comprehensive Review, Issues, and Future Perspectives
by Fayez Nahedh Alsehani
Sustainability 2026, 18(3), 1461; https://doi.org/10.3390/su18031461 - 2 Feb 2026
Abstract
The incorporation of artificial intelligence (AI) and digital technology in healthcare has revolutionized service delivery, improving diagnostic precision, patient outcomes, and operational efficacy. Nonetheless, despite considerable progress, numerous problems persist that impede the realization of full potential. Current reviews predominantly emphasize the advantages [...] Read more.
The incorporation of artificial intelligence (AI) and digital technology in healthcare has revolutionized service delivery, improving diagnostic precision, patient outcomes, and operational efficacy. Nonetheless, despite considerable progress, numerous problems persist that impede the realization of full potential. Current reviews predominantly emphasize the advantages of AI in disease detection and health guidance, neglecting significant concerns such as social opposition, regulatory frameworks, and geographical discrepancies. This SLR, executed in accordance with PRISMA principles, examined 21 publications from 2020 to 2025 to assess the present condition of AI and digital technologies inside Saudi Arabia’s healthcare industry. Initially, 863 publications were obtained, from which 21 were chosen for comprehensive examination. Significant discoveries encompass the extensive utilization of telemedicine, data analytics, mobile health applications, Internet of Things, electronic health records, blockchain technology, online platforms, cloud computing, and encryption methods. These technologies augment diagnostic precision, boost patient outcomes, optimize administrative procedures, and foster preventative medicine, contributing to cost-effectiveness, environmental sustainability, and enduring service provision. Nonetheless, issues include data privacy concerns, elevated implementation expenses, opposition to change, interoperability challenge, and regulatory issues persist as substantial barriers. Subsequent investigations must concentrate on the development of culturally relevant AI algorithms, the enhancement of Arabic natural language processing, and the establishment of AI-driven mental health systems. By confronting these challenges and utilizing emerging technologies, Saudi Arabia has the potential to establish its status as a leading nation in medical services innovation, guaranteeing patient-centered, efficient, and accessible healthcare delivery. Recommendations must include augmenting data privacy and security, minimizing implementation expenses, surmounting resistance to change, enhancing interoperability, fortifying regulatory frameworks, addressing regional inequities, and investing in nascent technologies. Full article
Show Figures

Figure 1

29 pages, 2816 KB  
Article
Library Systems and Digital-Rights Management: Towards a Blockchain-Based Solution for Enhanced Privacy and Security
by Patrick Laboso, Martin Aruldoss, P. Thiyagarajan, T. Miranda Lakshmi and Martin Wynn
Information 2026, 17(2), 137; https://doi.org/10.3390/info17020137 - 1 Feb 2026
Viewed by 145
Abstract
The rapid digitization of library resources has intensified the need for robust digital-rights management (DRM) mechanisms to safeguard copyright, control access, and preserve user privacy. Conventional DRM approaches are often centralized, prone to single-point-of-failure, and are limited in transparency and interoperability. To address [...] Read more.
The rapid digitization of library resources has intensified the need for robust digital-rights management (DRM) mechanisms to safeguard copyright, control access, and preserve user privacy. Conventional DRM approaches are often centralized, prone to single-point-of-failure, and are limited in transparency and interoperability. To address these challenges, this article puts forward a decentralized DRM framework for library systems by leveraging blockchain technology and decentralized DRM-key mechanisms. An integrative review of the available research literature provides an analysis of current blockchain-based DRM library systems, their limitations, and associated challenges. To address these issues, a controlled experiment is set up to implement and evaluate a possible solution. In the proposed model, digital content is encrypted and stored in the Inter-Planetary File System (IPFS), while blockchain smart contracts manage the generation, distribution, and validation of DRM-keys that regulate user-access rights. This approach ensures immutability, transparency, and fine-grained access control without reliance on centralized authorities. Security is enhanced through cryptographic techniques for authentication. The model not only mitigates issues of piracy, unauthorized redistribution, and vendor lock-in, but also provides a scalable and interoperable solution for modern digital libraries. The findings demonstrate how blockchain-enabled DRM-keys can enhance trust, accountability, and efficiency through the development of secure, decentralized, and user-centric digital library systems, which will be of interest to practitioners charged with library IT technology management and to researchers in the wider field of blockchain applications in organizations. Full article
Show Figures

Graphical abstract

18 pages, 602 KB  
Article
Blockchain as a Trust Machine: Consumer Adoption in the Packaged Food Industry in Emerging Markets
by Mohammad Saleh Miralam, Sayeeduzzafar Qazi, Sablu Khan and Mohd Yasir Arafat
Sustainability 2026, 18(3), 1422; https://doi.org/10.3390/su18031422 - 31 Jan 2026
Viewed by 100
Abstract
This study investigates the determinants of consumer adoption of blockchain technology (BCT) for traceability in the packaged food industry. Grounded in the Technology Acceptance Model (TAM), the research model incorporates perceived trust as a crucial factor influencing consumer attitudes and behavioral intentions. A [...] Read more.
This study investigates the determinants of consumer adoption of blockchain technology (BCT) for traceability in the packaged food industry. Grounded in the Technology Acceptance Model (TAM), the research model incorporates perceived trust as a crucial factor influencing consumer attitudes and behavioral intentions. A survey instrument was developed based on an extensive literature review, measuring five key constructs: perceived usefulness, perceived ease of use, perceived trust, attitude, and behavioral intention. Data collected from a sample of Indian consumers were analyzed using confirmatory factor Analysis (CFA) and structural equation modeling (SEM) in AMOS. Furthermore, perceived trust has a non-significant influence on both consumer attitude and behavioral intention toward using BCT, whereas the traditional TAM constructs of perceived usefulness and ease of use exhibit mixed effects. This research contributes to the theoretical extension of technology adoption models by assessing the paramount role of trust in the context of BCT for food traceability. For practitioners, it provides actionable insights for stakeholders in the packaged food supply chain. It suggests that emphasizing the trust feature does not have a significant effect on blockchain technology adoption in the packaged food case. Full article
28 pages, 3862 KB  
Review
A Review of Wireless Charging Solutions for FANETs in IoT-Enabled Smart Environments
by Nelofar Aslam, Hongyu Wang, Hamada Esmaiel, Naveed Ur Rehman Junejo and Adel Agamy
Sensors 2026, 26(3), 912; https://doi.org/10.3390/s26030912 - 30 Jan 2026
Viewed by 158
Abstract
Unmanned Aerial Vehicles (UAVs) are emerging as a fundamental part of Flying Ad Hoc Networks (FANETs). However, owing to the limited energy capacity of UAV batteries, wireless power transfer (WPT) technologies have recently gained interest from researchers, offering recharging possibilities for FANETs. Based [...] Read more.
Unmanned Aerial Vehicles (UAVs) are emerging as a fundamental part of Flying Ad Hoc Networks (FANETs). However, owing to the limited energy capacity of UAV batteries, wireless power transfer (WPT) technologies have recently gained interest from researchers, offering recharging possibilities for FANETs. Based on this background, this study highlights the need for wireless charging to enhance the operational endurance of FANETs in Internet-of-Things (IoT) environments. This review investigates WPT power replenishment to explore the dynamic usage of UAVs in two ways. The former is for using a UAV as a mobile charger to recharge the ground nodes, whereas the latter is for WPT applications in in-flight (UAV-to-UAV) charging. For the two research domains, we describe the different methods of WPT and its latest advancements through the academic and industrial research literature. We categorized the results based on the power transfer range, efficiency, wireless charger topology (ground or in-flight), coordination among multiple UAVs, and trajectory optimization formulation. A crucial finding is that in-flight UAV charging can extend the endurance by three times compared to using standalone batteries. Furthermore, the integration of IoT for the deployment of a clan of UAVs as a FANET is rigorously emphasized. Our data findings also indicate the present and future forecasting graphs of UAVs and IoT-integrating UAVs in the global market. Existing systems have scalability issues beyond 20 UAVs; therefore, future research requires edge computing for WPT scheduling and blockchains for energy trading. Full article
(This article belongs to the Special Issue Security and Privacy Challenges in IoT-Driven Smart Environments)
Show Figures

Figure 1

24 pages, 2311 KB  
Article
Performance Evaluation of Cross-Chain Systems Based on Notary Mechanism
by Xingshuo Song, Peng Chen and Chengguo E
Sustainability 2026, 18(3), 1389; https://doi.org/10.3390/su18031389 - 30 Jan 2026
Viewed by 78
Abstract
The application of blockchain technology in large-scale sustainable scenarios requires advancement. Therefore, high-performance cross-chain infrastructure is essential for domains like green supply chain management and peer-to-peer renewable energy trading. This study proposes an integrated modeling framework, whose core innovation is the combination of [...] Read more.
The application of blockchain technology in large-scale sustainable scenarios requires advancement. Therefore, high-performance cross-chain infrastructure is essential for domains like green supply chain management and peer-to-peer renewable energy trading. This study proposes an integrated modeling framework, whose core innovation is the combination of Phase-Type (PH) distribution, the GI/PH/1 queuing model, and quasi-birth-and-death (QBD) process theory to systematically describe the multi-stage service and dynamic interactions in a notary-based cross-chain system. This framework overcomes the limitations of traditional models that rely on oversimplified service assumptions. By utilizing matrix-analytic methods, it enables the precise quantification of key performance metrics, such as system throughput, response time, and rejection rate. This research provides a unified, scalable theoretical tool for cross-chain performance evaluation and establishes a methodological foundation for optimizing system resource allocation and sustainable infrastructure design. Full article
Show Figures

Figure 1

43 pages, 4165 KB  
Article
From Sustainability Narratives to Digital Infrastructures: Mapping the Transformation of Smart Agri-Food Systems
by Alina Georgiana Manta
Foods 2026, 15(3), 469; https://doi.org/10.3390/foods15030469 - 29 Jan 2026
Viewed by 88
Abstract
The convergence of digital innovation and sustainability imperatives is transforming the architecture of agri-food systems, signaling not just a technological upgrade, but a reorganization of how food production, distribution, and governance are approached. This study presents a comprehensive bibliometric mapping of global research [...] Read more.
The convergence of digital innovation and sustainability imperatives is transforming the architecture of agri-food systems, signaling not just a technological upgrade, but a reorganization of how food production, distribution, and governance are approached. This study presents a comprehensive bibliometric mapping of global research on sustainable and digital agri-food systems between 2004 and 2025, based on data from the Web of Science Core Collection and analyzed using the Bibliometrix within RStudio (Version: 2024.12.1+563). Through co-word analysis, bibliographic coupling, and temporal trend exploration, the study identified a marked surge in scholarly activity after 2020, driven by the alignment of digital innovation with major policy frameworks such as the European Green Deal and the Farm-to-Fork Strategy. Findings highlight Europe—particularly Italy, the Netherlands, and France—as the leading knowledge hub, demonstrating both institutional capacity and policy responsiveness. Thematic clusters revealed four dominant trajectories in recent research: digital governance, blockchain and traceability, circular economy integration, and ESG-based performance frameworks. These directions suggest a transition from narrow efficiency-centered approaches to more comprehensive, ethically informed, and technologically integrated agri-food systems. The study frames digitalization as both a technical infrastructure and a socio-organizational driver that reshapes transparency, accountability, and coordination within food value chains. It also outlines strategic entry points for improving interoperability, bridging digital divides, and advancing collaborative governance models across the agri-food sector. In addition to its empirical findings, the article contributes methodologically by positioning bibliometric analysis as a valuable tool for tracking major conceptual and structural shifts within food system research. In conclusion, digital transformation in agri-food systems is not merely about technological enhancement—it is a fundamental restructuring of processes, relationships, and governance mechanisms that define how food systems operate in an era of innovation, complexity, and sustainability challenges. Full article
(This article belongs to the Special Issue Digital Innovation in Food Technology)
26 pages, 2496 KB  
Systematic Review
Blockchain and Coffee Supply Chain: Implications for Traceability, Efficiency, and Sustainability: A Systematic Literature Review
by Roberto Ruggieri, Camilla Dioguardi, Luca Silvestri, Marco Ruggeri and Fabrizio D’Ascenzo
Sustainability 2026, 18(3), 1290; https://doi.org/10.3390/su18031290 - 27 Jan 2026
Viewed by 391
Abstract
The high organizational complexity of the Global Coffee Supply Chain (GCSC) poses significant challenges in terms of governance and sustainability, such as asymmetric access to information, deforestation, loss of biodiversity, and overproduction, as well as high price volatility and social issues such as [...] Read more.
The high organizational complexity of the Global Coffee Supply Chain (GCSC) poses significant challenges in terms of governance and sustainability, such as asymmetric access to information, deforestation, loss of biodiversity, and overproduction, as well as high price volatility and social issues such as workers’ rights and the unequal distribution of value along the supply chain. In this context, therefore, the coffee sector could benefit from the adoption of advanced traceability systems such as blockchain, whose implications in the GCSC remain poorly systematized in the literature. Therefore, this research presented a systematic literature review on the application of BC in the GCSC to analyze its efficiency, traceability, and sustainability implications, as well as identifying the main factors that hinder its full implementation. The review included 42 peer-reviewed studies indexed in Scopus, and the results showed that, in terms of efficiency, BC adoption can help improve coordination and reduce information asymmetries along the supply chain, but only in specific contexts, as they depend largely on organizational and infrastructural conditions, rather than on the technical characteristics of the technology. With regard to sustainability, the results sometimes appear contradictory, reflecting profound differences in context. The review highlighted that the main obstacles to the effective adoption of BC in the GCSC stem from a combination of constraints, including centralized governance structures, power asymmetries in data management, infrastructure deficiencies in production contexts, and digital exclusion dynamics. Overall, the study highlighted that BC in the coffee sector cannot be considered a stand-alone solution but should be interpreted as a socio-technical infrastructure whose effectiveness depends on many interconnected factors. Full article
Show Figures

Figure 1

Back to TopTop