System Dynamics Modeling: Technological Solution to Evaluating Cold-Chain Meat Packaging Scenarios
Abstract
1. Introduction
1.1. Case Study
1.2. Literature Review
2. Method
- (1)
- System mapping: System mapping conceptualizes the system’s complexity, involving all the exogenous and endogenous variables, as well as information on all the known parameters. This stage was performed over 2 weeks.
- (2)
- Causal diagram construction: By considering the variables and data of greatest interest, complex relationships are constructed, where type reinforcement (+) and balance (−) loops are linked to observe how one variable influences another. For this purpose, Vensim® PLE Plus (Version 9.4.2, Ventana System Inc., Harvard, MA, USA, 2019) was used. This stage was performed over a 2-week period.
- (3)
- Developing stock and flow diagrams and equations: A flux and level diagram was constructed with loop interaction logistics, and with it, the input and output fluxes were generated. These are connected to levels, conveyors, ovens, or queues. The parameters activate fluxes and assign initial conditions. The equations emerge from each dynamic relationship, considering the time variable in such a way that they are constructed as second-order equations using the Runge–Kutta and Euler integration methods. This stage was performed over a 5-week period.
- (4)
- Simulation model: In its initial version, Stella® Architect, 2023 (Version 3.3, Isee Systems Inc., Lebanon, NH, USA) was used with the initial data provided by the company; the generated information was then concentrated to validate the model. This stage was performed over 1 week.
- (5)
- Validation model: This model used three techniques for validation: (a) unit consistency; (b) extreme proofing; and (c) error proofing. This stage was performed over a 1-week period.
- (6)
- Scenario evaluation: Two multicriteria analysis methods, FUCA and TOPSIS, were used to evaluate three scenarios, making the best-ranked scenario selections. This stage was performed over a 2-week period.
- (7)
- Developing GUI: This stage is the last in the procedure. The efforts of the six previous stages were concentrated in a user-friendly and graphical environment for the users of the company in the study. Based on policies, it simulates meat purchasing, production, and sales under an environment of certainty before the company performs these tasks in reality. This stage was performed over a 2-week period.
3. Results
3.1. System Mapping
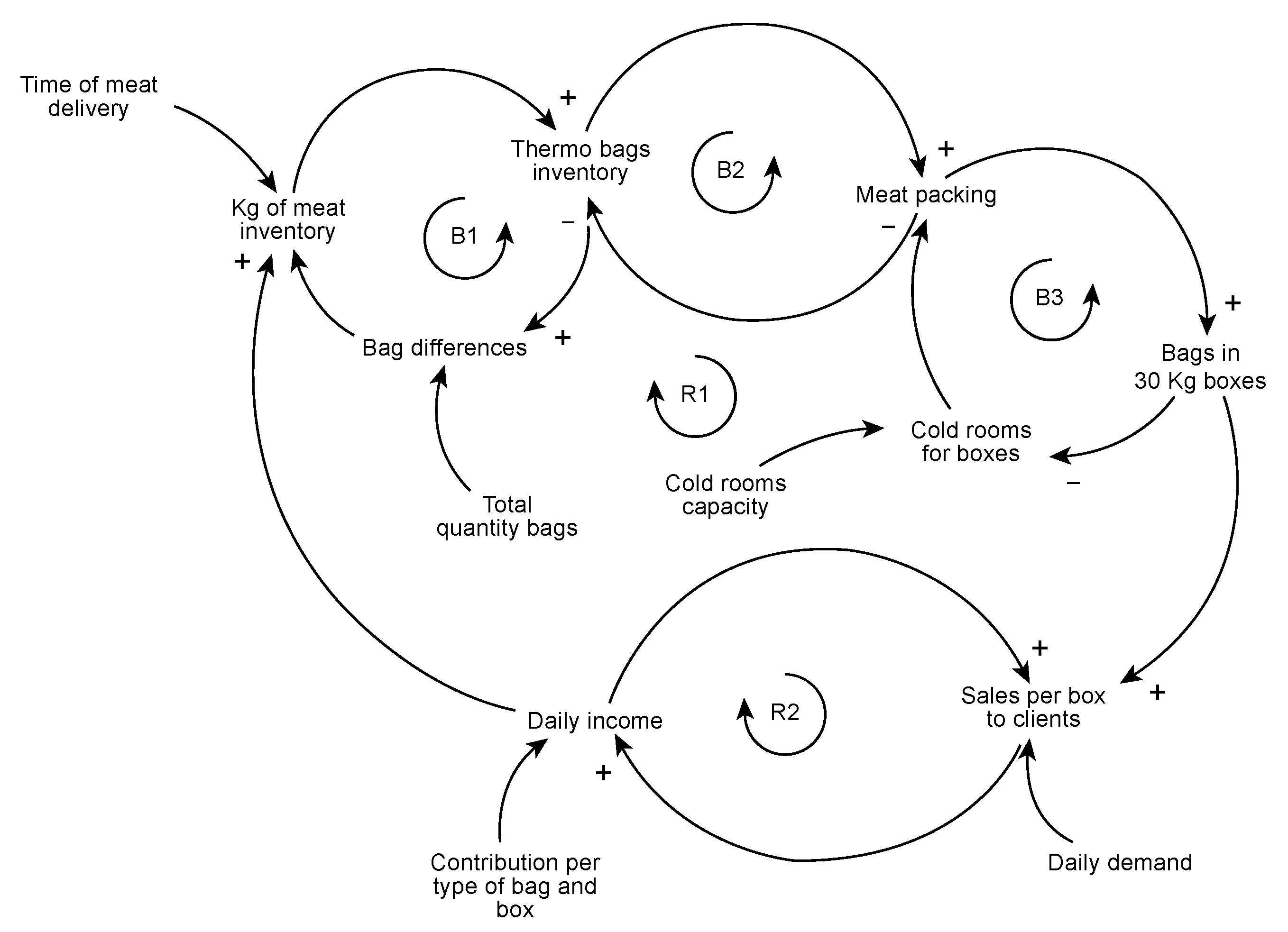
3.2. Constructing the Causal Diagram
3.3. Developing Stock and Flow Diagrams and Their Equations
30 kg boxes warehouse (t − dt) − (Outflow to Cold Room1 + Outflow to Cold Room1) × dt
- Cold Room1 = cold room number 1, where fresh meat is kept for a period of time;
- Outflow to Cold Room1 = fresh meat exits the inventory into 30 kg boxes;
- Outflow to Cold Room2 = fresh meat exits the inventory into 30-kg boxes;
- t = time of simulation;
- dt = time difference in simulation.
Cut Meat (t − dt) + (Carcass Meat Intake − Outflow to Bag Warehouse) × dt
- Cut Meat = cut meat inventory;
- Carcass Meat Intake = entry into daily meat cut inventory;
- Outflow to Bag Warehouse = daily meat cuts output;
- t = time of simulation.
- dt = time difference in simulation.
IF Cold room1 > 6000 THEN 0 ELSE Boxes Warehouse 30kg × % of Boxes to Cold Room1
- Cold Room1 = cold room number 1, where fresh meat is kept for a period of time;
- Boxes Warehouse 30Kg = fresh meat inventory in 30 kg boxes;
- %Boxes to Cold Room1 = percentage of boxes considered for output toward cold room number 1;
- t = time of simulation;
- dt = difference of time in simulation.
Transfer of bags to storage (t − dt) + (Outbound flow of bagged meat − Inbound Flow to Case Warehouse) × dt
- Transfer of bags to storage = transfer of 16 × 20 thermo-bags containing meat cuts;
- Outbound flow of bagged meat = output of fresh meat from the 16 × 20 thermo-bag inventory;
- Inbound flow to case warehouse = input of fresh meat from the inventory to the 16 × 20 thermo-bags;
- t = time of simulation;
- dt = time difference in simulation.
Cold room1(t − dt) + (Outflow to Cold Room1 − Packing cold room 1) × dt.
- Cold Room1 = cold room number 1, where fresh meat is kept for a period of time.
- Outflow to Cold Room1 = fresh meat outflow from the 30 kg box inventory;
- Packing cold room 1 = meat packaging process placing meat in 16 × 20 bags;
- t = time of simulation;
- dt = time difference in simulation.
(Price = 30% of the cost of each bag × Cost per bags 16 × 20 − Cost per bags16 × 20) + (Price =30% of the cost of each box × cost per box 16 × 20 − cost per box 16 × 20)
- Total income = the total income for each type of bag sold;
- Price = 30% = 30% gain for each meat bag sale;
- Cost per bags16 × 20 = production cost associated with each 16 × 20 bag.
3.4. Model Simulation
3.5. Model Validation
- RE = relative error;
- i = type of client;
- j = 16 × 20 thermo-shrinkable bags based on simulated client type;
- k = 16 × 20 real-type thermo-shrinkable bags;
- Foreign client 1 (FC1):% relative error =
(21,000 − 20,029)/20,029 × 100% = 4.85% ≤ 5%, complies with validation criteria - Foreign client 2 (FC2):% relative error =
(29,500 − 28,613)/28,613 × 100% = 3.10% ≤ 5%, complies with validation criteria - Local client (LC):% relative error =
(33,000 − 32,428)/32,428 × 100% = 1.76% ≤ 5%, complies with validation criteria
3.6. Scenario Evaluation with TOPSIS and FUCA Multicriteria Analyses
3.7. Developing the Graphical User Interface
- (a)
- Companies should control their available bag and box inventories to comply with monthly demands;
- (b)
- A GUI offers information before urgent shopping and generates maintenance costs for inventories;
- (c)
- Companies should generate better production programs by identifying the most likely scenarios for production based on the most likely scenarios according to the tendencies of fresh beef market consumers.
4. Discussion
5. Conclusions
- (1)
- It offers information on products used for three kinds of fresh meat packaging, evaluating bag costs based on the different demands in different scenarios. Thus, advanced purchases can be foreseen and bag inventories reduced, as shown in the following bag and box cost analysis:
- (2)
- It allows the users to analyze the number of 30 kg capacity boxes needed for the different thermo-bags used. Thus, adequate inventories can be obtained based on the processed bags for each type:
- (3)
- It uses a total cost analysis of the high-volume meat demand through its GUI, with 39 scenarios similar to the screen displayed in Figure 13. The total costs are USD 71,450.24 after adding the total cost for boxes (17,040 boxes × USD 1.93546/box = USD 32,980.23) and the total cost associated with the organization in terms of three bag types (USD 38,478.01).
- (4)
- Finally, it provides decisions based on quantitative data. On the one hand, all data are selected based on three scenarios (optimistic, pessimistic, and normal). On the other hand, the data are based on the costs of the two prime matters analyzed (three types of bags and boxes for 30 kg of fresh meat).
- (5)
- This study can be used by the academic community. It uses a real-life application of the SD methodology, following a systematic approach to solve complex problems.
- (6)
- For organizations, it represents a technological contribution that facilitates decision-making limited to current restrictions and possible scenarios.
Author Contributions
Funding
Institutional Review Board Statement
Informed Consent Statement
Data Availability Statement
Acknowledgments
Conflicts of Interest
References
- Forrester, J. Dinámica Industrial, 2nd ed.; El Ateneo: Buenos Aires, Argentina, 1981. [Google Scholar]
- Sterman, J.D. Business Dynamics, Systems Thinking and Modeling for a Complex World; McGraw Hill: New York, NY, USA, 2000. [Google Scholar]
- Lagarda-Leyva, E.A.; Ruiz, A.; Morales-Mendoza, L.F. A System Dynamics Approach to Valorize Overripe Figs in the Brewing of Artisanal Beer. Sustainability 2024, 16, 1627. [Google Scholar] [CrossRef]
- Aracil, J.; Gordillo, F. Dinámica de Sistemas; Alianza: Madrid, Spain, 1997. [Google Scholar]
- Arellano González, A.; Carballo Mendivil, B.; Ríos Vazquez, N. Análisis y Diseño de Procesos: Una Metodología con Enfoque de Madurez Organizacional; Pearson: Ciudad de México, Mexico, 2017. [Google Scholar]
- Richardson, G.; Pugh, A., III. Introduction to System Dynamics Modeling with Dynamo. J. Oper. Res. Soc. 1997, 48, 1146. [Google Scholar] [CrossRef]
- Senge, P. La Quinta Disciplina, 2nd ed.; Granica: Buenos Aires, Argentina, 2005. [Google Scholar]
- Merck, A.W.; Grieger, K.D.; Deviney, A.; Marshall, A.-M. Using a Phosphorus Flow Diagram as a Boundary Object to Inform Stakeholder Engagement. Sustainability 2023, 15, 11496. [Google Scholar] [CrossRef]
- Poswa, F.; Adenuga, O.T.; Mpofu, K. Productivity Improvement Using Simulated Value Stream Mapping: A Case Study of the Truck Manufacturing Industry. Processes 2022, 10, 1884. [Google Scholar] [CrossRef]
- Antony, J.; Scheumann, T.; Sunder, M.V.; Cudney, E.; Rodgers, B.; Grigg, N.P. Using Six Sigma DMAIC for Lean project management in education: A case study in a German kindergarten. Total Qual. Manag. Bus. Excell. 2021, 33, 1489–1509. [Google Scholar] [CrossRef]
- Kleijnen, J. Verification and validation of simulation models. Eur. J. Oper. Res. 1995, 82, 145–162. [Google Scholar] [CrossRef]
- Crabolu, G.; Font, X.; Eker, S. Evaluating policy complexity with Causal Loop Diagrams. Ann. Tour. Res. 2023, 100, 103572. [Google Scholar] [CrossRef]
- Karunakaran, S.K.; Ramasamy, N.; Anand, M.D.; Santhi, N. Factor analysis of environmental effects in circular closed-loop supply chain network design and modeling under uncertainty in the manufacturing industry. Environ. Qual. Manag. 2024, 34, e22229. [Google Scholar] [CrossRef]
- Ong, J.; Musa, S.N.; Mahmood, N.Z. System Dynamic Modeling for Plastic Supply Chain in Klang Valley, Malaysia. Pol. J. Environ. Stud. 2022, 31, 1257–1269. [Google Scholar] [CrossRef]
- Hajbabaie, M.; Jozi, S.A.; Farsad, F.; Kiadaliri, H.; Gharagozlou, A. Model of ecological resilience in Hyrcanian forests that combines the decision-making trial and evaluation method (DEMATEL) and system dynamics. Environ. Monit. Assess. 2023, 195, 448. [Google Scholar] [CrossRef]
- Richmond, B. Introduction to System Thinking; STELLA®; Isse Systems: Lebanon, NH, USA, 2013; ISBN 100970492111. [Google Scholar]
- Calicioglu, O.; Sengul, M.Y.; Femeena, P.V.; Brennan, R.A. Duckweed growth model for large-scale applications: Optimizing harvesting regime and intrinsic growth rate via machine learning to maximize biomass yields. J. Clean. Prod. 2021, 324, 129120. [Google Scholar] [CrossRef]
- Bokhari, H.H.; Najafi, E.; Dawidowicz, J.; Wuchen, L.; Maxfield, N.; Vörösmarty, C.J.; Fekete, B.M.; Corsi, F.; Sanyal, S.; Lin, T.-S.; et al. Simulating basin-scale linkages of the food-energywater nexus with reduced complexity modeling. Front. Environ. Sci. 2023, 11, 1077181. [Google Scholar] [CrossRef]
- Chapra, S.; Canale, R. Numerical Methods for Engineers, 7th ed.; Mc Graw Hill Education: New York, NY, USA, 2015. [Google Scholar]
- Barlas, Y.; Carpenter, S. Philosophical roots of model validation: Two paradigms. Syst. Dyn. Rev. 1990, 6, 148–166. [Google Scholar] [CrossRef]
- Campuzano-Bolarín, F.; Mula, J.; Díaz-Madroñero, M.; Legaz-Aparicio, Á.-G. A rolling horizon simulation approach for managing demand with lead time variability. Int. J. Prod. Res. 2020, 58, 3800–3820. [Google Scholar] [CrossRef]
- Correa Hackenhaar, I.; Babí Almenar, J.; Elliot, T.; Rugani, B. A spatio temporally differentiated product system modeling framework for consequential life cycle assessment. J. Clean. Prod. 2022, 333, 130127. [Google Scholar] [CrossRef]
- Enjolras, M.; Galvez, D.; Camargo, M. Knowledge Management in the Supply Chain. In Decision-Making Tools to Support Innovation; Enjolras, M., Galvez, D., Camargo, M., Eds.; ISTE Ltd.: London, UK, 2023. [Google Scholar] [CrossRef]
- Fernando, M.M.L.; Escobedo, J.L.P.; Azzaro-Pantel, C.; Pibouleau, L.; Domenech, S.; Aguilar-Lasserre, A. Selecting the best portfolio alternative from a hybrid multi objective GA-MCDM approach for New Product Development in the pharmaceutical industry. In Proceedings of the IEEE Symposium on Computational Intelligence in Multicriteria Decision-Making (MDCM), Paris, France, 11–15 April 2011; pp. 159–166. [Google Scholar]
- Wang, Z.; Rangaiah, G.P. Application and Analysis of Methods for Selecting an Optimal Solution from the Pareto-Optimal Front obtained by Multi-objective Optimization. Ind. Eng. Chem. Res. 2016, 56, 560–574. [Google Scholar] [CrossRef]
- Er Kara, M.; Ghadge, A.; Bititci, U.S. Modelling the impact of climate change risk on supply chain performance. Int. J. Prod. Res. 2021, 59, 7317–7335. [Google Scholar] [CrossRef]
- Saha, S.; Sarkar, B.; Sarkar, M. Application of improved meta heuristic algorithms for green preservation technology management to optimize dynamical investments and replenishment strategies. Math. Comput. I Simul. 2023, 209, 426–450. [Google Scholar] [CrossRef]
- Yorozu, Y.; Hirano, M.; Oka, K.; Tagawa, Y. Electron spectroscopy studies on magneto-optical media and plastic substrate interface. IEEE Transl. J. Magn. Jpn. 1987, 2, 740–741. [Google Scholar] [CrossRef]
- Lim, A.; Village, J.; Salustri, F.; Neumann, W. Process mapping as a tool for participative integration of human factors into work system design. Eur. J. Ind. Eng. 2014, 8, 273–290. [Google Scholar] [CrossRef]
- Yang, Y.; Lin, J.; Hedenstierna, C.P.T.; Zhou, L. The more the better? The impact of the number and location of product recovery options on the system dynamics in a closed-loop supply chain. Transp. Res. Part E Logist. Transp. Rev. 2023, 175, 103150. [Google Scholar] [CrossRef]
- Coletta, V.R.; Pagano, A.; Pluchinotta, I.; Zimmermann, N.; Davies, M.; Butler, A.; Fratino, U.; Giordano, R. Participatory causal loop diagrams building for supporting decision-makers integrating flood risk management in an urban regeneration process. Earth’s Future 2024, 12, e2023EF003659. [Google Scholar] [CrossRef] [PubMed]
- Newberry, P.; Carhart, N. Constructing causal loop diagrams from large interview data sets. Syst. Dyn. Rev. 2024, 40, e1745. [Google Scholar] [CrossRef]
- Park, T.-H.; Kim, R.-Y.; Lim, S.-K. Two-Level Excitation Current Driver to Reduce the Driving Power of an Electromagnetic Contactor. Electronics 2024, 13, 916. [Google Scholar] [CrossRef]
- Thinh, H.X.; Mai, N.T. Comparison of two methods in multi-criteria decision-making: Application in transmission rod material selection. EUREKA Phys. Eng. 2023, 6, 59–68. [Google Scholar] [CrossRef]
- Kaya, A.; Pamucar, D.; Gürler, H.E.; Ozcalici, M. Determining the financial performance of the firms in the Borsa Istanbul sustainability index: Integrating multi criteria decision making methods with simulation. Financ. Innov. 2024, 10, 21. [Google Scholar] [CrossRef]
- Torres, J.P.; Kunc, M.; O’brien, F. Supporting strategy using system dynamics. Eur. J. Oper. Res. 2017, 260, 1081–1094. [Google Scholar] [CrossRef]
- Porter, M. What is strategy? Harv. Bus. Rev. 1996, 74, 61–78. [Google Scholar]
- Kunc, M. Integrating system dynamics and scenarios: A framework based on personal experience. Futures Foresight Sci. 2024, 6, e174. [Google Scholar] [CrossRef]
- Banerjee, I.; Nguyen, B.; Garousi, V.; Memon, A. Graphical user interface (GUI) testing: Systematic mapping and repository. Inf. Softw. Technol. 2013, 55, 1679–1694. [Google Scholar] [CrossRef]
- Bhardwaj, M.; Venaik, A.; Garg, P.S. Visualizing perishable product supply chain using petri net modeling. In Proceedings of the Transfer, Diffusion and Adoption of Next-Generation Digital Technologies, International Working Conference on Transfer and Diffusion of IT, Nagpur, India, 15–16 December 2023; Springer Nature: Cham, Switzerland, 2023; pp. 252–262. [Google Scholar]
- Baruffaldi, G.; Accorsi, R.; Santi, D.; Manzini, R.; Pilati, F. The storage of perishable products: A decision-support tool to manage temperature-sensitive products warehouses. In Sustainable Food Supply Chains; Academic Press: Cambridge, MA, USA, 2019; pp. 131–143. [Google Scholar]
- Maheshwari, P.; Kamble, S.; Pundir, A.; Belhadi, A.; Ndubisi, N.O.; Tiwari, S. Internet of things for perishable inventory management systems: An application and managerial insights for micro, small and medium enterprises. Ann. Oper. Res. 2021, 1, 1–29. [Google Scholar] [CrossRef] [PubMed]
- Saputro, T.E.; Figueira, G.; Almada-Lobo, B. Hybrid MCDM and simulation-optimization for strategic supplier selection. Expert Syst. Appl. 2023, 219, 119624. [Google Scholar] [CrossRef]
- Abbasi-Tavallali, P.; Feylizadeh, M.R.; Amindoust, A. A System Dynamics Model for Routing and Scheduling of Cross-dock and Transportation in Reverse Logistics Network of Perishable Goods. J. Intell. Fuzzy Syst. 2021, 40, 10417–10433. [Google Scholar] [CrossRef]
- Liu, P.; Hendalianpour, A.; Razmi, J.; Sangari, M.S. A solution algorithm for integrated production-inventory-routing of perishable goods with transshipment and uncertain demand. Complex Intell. Syst. 2021, 7, 1349–1365. [Google Scholar] [CrossRef]
- Wang, H.; Ju, Y.; Dong, P.; Wang, A.; Cabrerizo, F. Preference-based regret three-way decision method on multiple decision information systems with linguistic Z-numbers. Inf. Sci. 2024, 654, 119861. [Google Scholar] [CrossRef]
- Baydas, M.; Elma, O.; Pamucar, D. Exploring the Specific Capacity of Different Multi Criteria Decision Making Approaches under Uncertainty using Data from Financial Markets. Expert Syst. Appl. 2022, 197, 116755. [Google Scholar] [CrossRef]
- Nie, L.; Said, K.S.; Ma, L.; Zheng, Y.; Zhao, Y. A systematic mapping study for graphical user interface testing on mobile apps. IET Softw. 2023, 17, 249–267. [Google Scholar] [CrossRef]
- de Abreu Santos, V.Á.; van der Borg, J. Cultural Mapping Tools and Co-Design Process: A Content Analysis to Layering Perspectives on the Creative Production of Space. Sustainability 2023, 15, 5335. [Google Scholar] [CrossRef]
- Zhan, W.; Jiang, M.; Wang, X. The optimal capacity decision of the catering merchant in omnichannel—Service, production and delivery capacity. Kybernetes 2024, 53, 1958–1986. [Google Scholar] [CrossRef]
- Yuan, X.; Hwarng, H. Examining the dynamics of reactive capacity allocation through a chaos lens. Eur. J. Oper. Res. 2023, 308, 912–928. [Google Scholar] [CrossRef]
- Odoemena, K.G.; Walters, J.P.; Kleemann, H.M. A System Dynamics Model of Supply-Side Issues Influencing Beef Consumption in Nigeria. Sustainability 2020, 12, 3241. [Google Scholar] [CrossRef]
- Anaking, P.; Suryani, E. Beef supply chain analysis to improve availability and supply chain value using system dynamics methodology. IPTEK J. Proc. Ser. 2021, 6, 229–234. [Google Scholar] [CrossRef]















| No. | Cause: Urgent Purchase Order | Frequency |
|---|---|---|
| 1 | Non-compliance from the main provider regarding service or input in terms of time and form; | 9 |
| 2 | Urgent purchases are performed due to lack of material in the warehouse; | 12 |
| 3 | Local provider offers better conditions than the one already established (the order is urgently sent to the first provider without a comparison); | 3 |
| 4 | The selected provider does not offer quality services; | 6 |
| 5 | Services are generated without a purchase order; | 4 |
| 6 | The point-of-sales (POS) generates purchases without a purchase order; | 3 |
| 7 | Urgent material purchases have to be performed. | 14 |
| LC 16 × 20 | FC1 16 × 20 | FC2 16 × 20 | 16 × 20 Bag Investment | 30 kg Box Investment | Total Income (USD) |
|---|---|---|---|---|---|
| Max | Max | Max | Min | Min | Max |
| 0.15 | 0.15 | 0.15 | 0.1 | 0.2 | 0.25 |
| Values | Ranking FUCA | Ranking TOPIS | Weight | Scenarios |
|---|---|---|---|---|
| 7.70 | 3 | 8 | 0.617016 | Current 1 |
| 11.05 | 16 | 12 | 0.483711 | Current 2 |
| 10.10 | 12 | 11 | 0.518319 | Current 3 |
| 8.40 | 5 | 10 | 0.601121 | Current 4 |
| 7.40 | 2 | 7 | 0.625224 | Current 5 |
| 8.00 | 4 | 9 | 0.60587 | Current 6 |
| 9.35 | 9 | 13 | 0.403607 | Pessimist 1 |
| 11.45 | 17 | 14 | 0.402921 | Pessimist 2 |
| 10.90 | 15 | 15 | 0.387706 | Pessimist 3 |
| 8.70 | 7 | 16 | 0.359073 | Pessimist 4 |
| 12.75 | 18 | 17 | 0.326039 | Pessimist 5 |
| 10.5 | 13 | 18 | 0.289069 | Pessimist 6 |
| 9.45 | 10 | 4 | 0.671303 | Optimist 1 |
| 7.30 | 1 | 1 | 0.688727 | Optimist 2 |
| 8.90 | 8 | 3 | 0.675773 | Optimist 3 |
| 8.55 | 6 | 2 | 0.680659 | Optimist 4 |
| 9.85 | 11 | 5 | 0.670341 | Optimist 5 |
| 10.60 | 14 | 6 | 0.630274 | Optimist 6 |
Disclaimer/Publisher’s Note: The statements, opinions and data contained in all publications are solely those of the individual author(s) and contributor(s) and not of MDPI and/or the editor(s). MDPI and/or the editor(s) disclaim responsibility for any injury to people or property resulting from any ideas, methods, instructions or products referred to in the content. |
© 2024 by the authors. Licensee MDPI, Basel, Switzerland. This article is an open access article distributed under the terms and conditions of the Creative Commons Attribution (CC BY) license (https://creativecommons.org/licenses/by/4.0/).
Share and Cite
Lagarda-Leyva, E.A.; Hernández-Valdez, L.E.; Bueno-Solano, A. System Dynamics Modeling: Technological Solution to Evaluating Cold-Chain Meat Packaging Scenarios. Systems 2024, 12, 503. https://doi.org/10.3390/systems12110503
Lagarda-Leyva EA, Hernández-Valdez LE, Bueno-Solano A. System Dynamics Modeling: Technological Solution to Evaluating Cold-Chain Meat Packaging Scenarios. Systems. 2024; 12(11):503. https://doi.org/10.3390/systems12110503
Chicago/Turabian StyleLagarda-Leyva, Ernesto A., Luis E. Hernández-Valdez, and Alfredo Bueno-Solano. 2024. "System Dynamics Modeling: Technological Solution to Evaluating Cold-Chain Meat Packaging Scenarios" Systems 12, no. 11: 503. https://doi.org/10.3390/systems12110503
APA StyleLagarda-Leyva, E. A., Hernández-Valdez, L. E., & Bueno-Solano, A. (2024). System Dynamics Modeling: Technological Solution to Evaluating Cold-Chain Meat Packaging Scenarios. Systems, 12(11), 503. https://doi.org/10.3390/systems12110503

