Transcriptomic Insights into Dual Temperature–Salinity Stress Response in “Shuike No. 1”, a Pioneering Rainbow Trout Strain Bred in China
Simple Summary
Abstract
1. Introduction
2. Materials and Methods
2.1. Experimental Design and Sample Collection
2.2. RNA Extraction and Sequencing
2.3. Data Processing and Differential Gene Expression Analysis
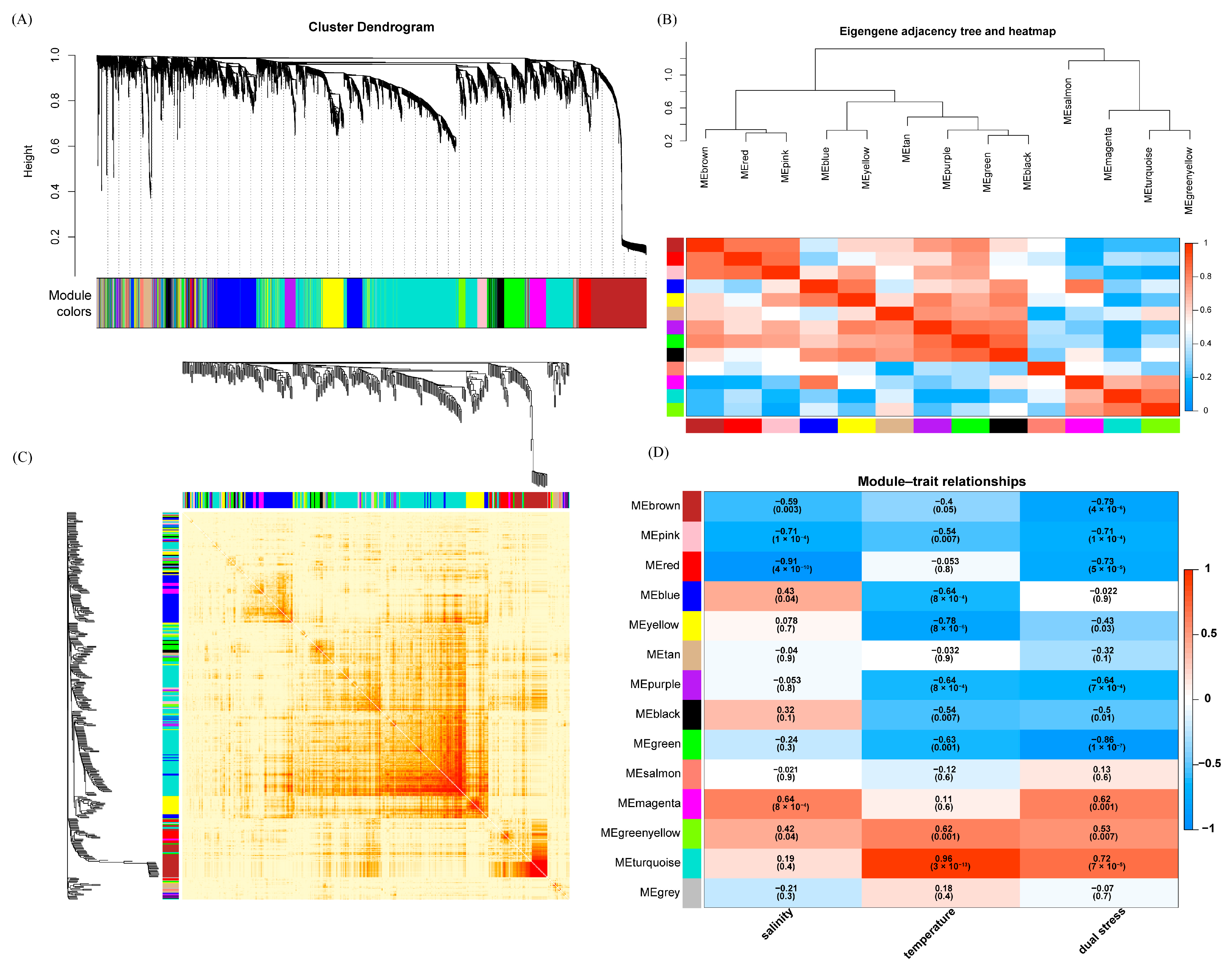
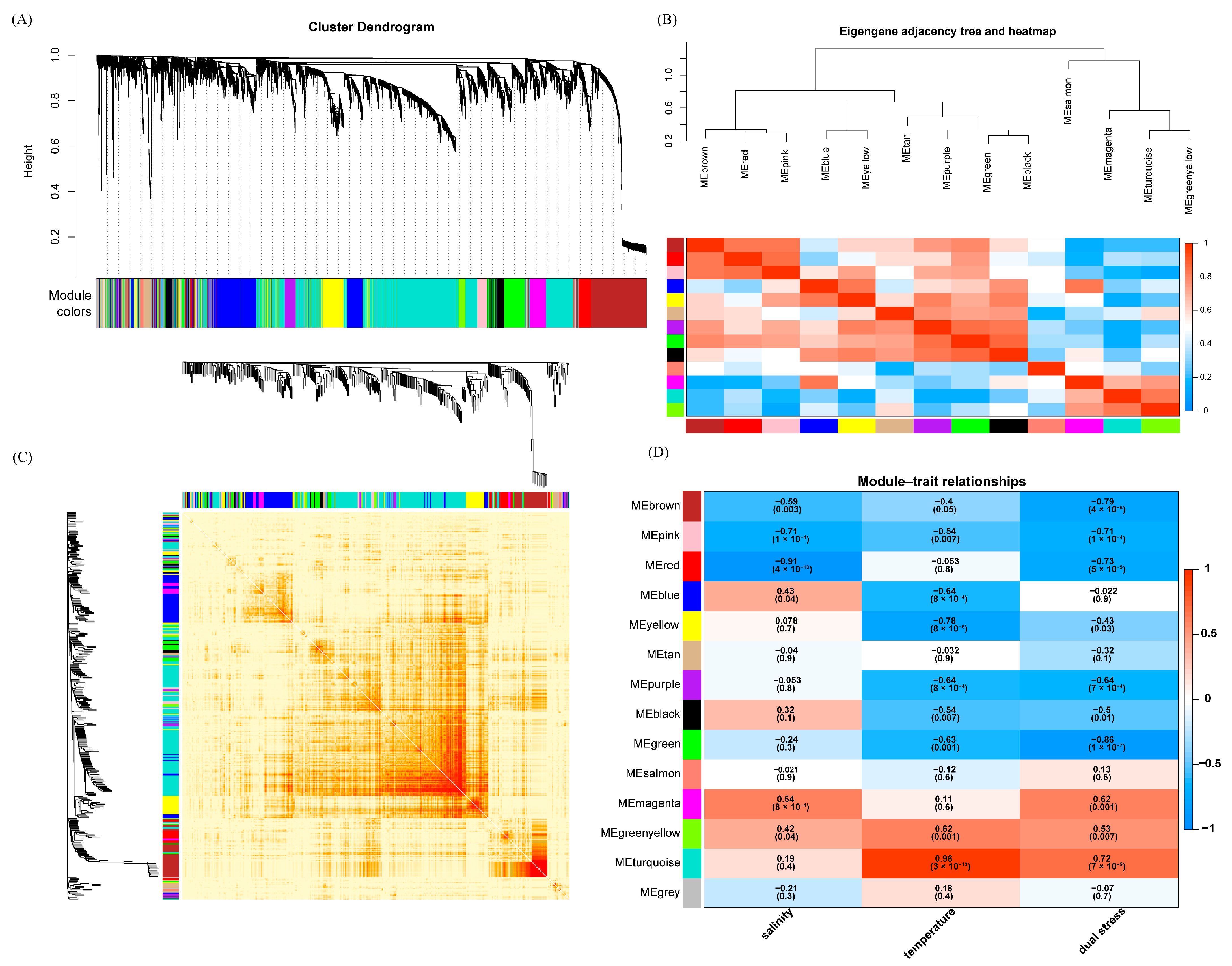
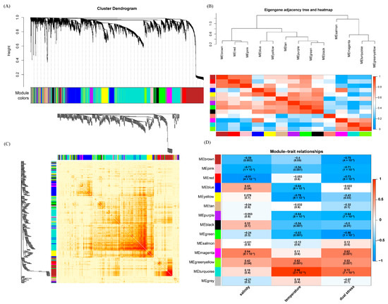
2.4. Weighted Gene Co-Expression Network Analysis (WGCNA)
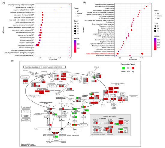
2.5. Functional Enrichment Analysis
2.6. Validation of RNA-seq Data by qRT-PCR
3. Results
3.1. RNA Sequencing Data Quality Assessment
3.2. Differential Gene Expression Analysis Reveals Tissue-Specific Responses to Dual Stress
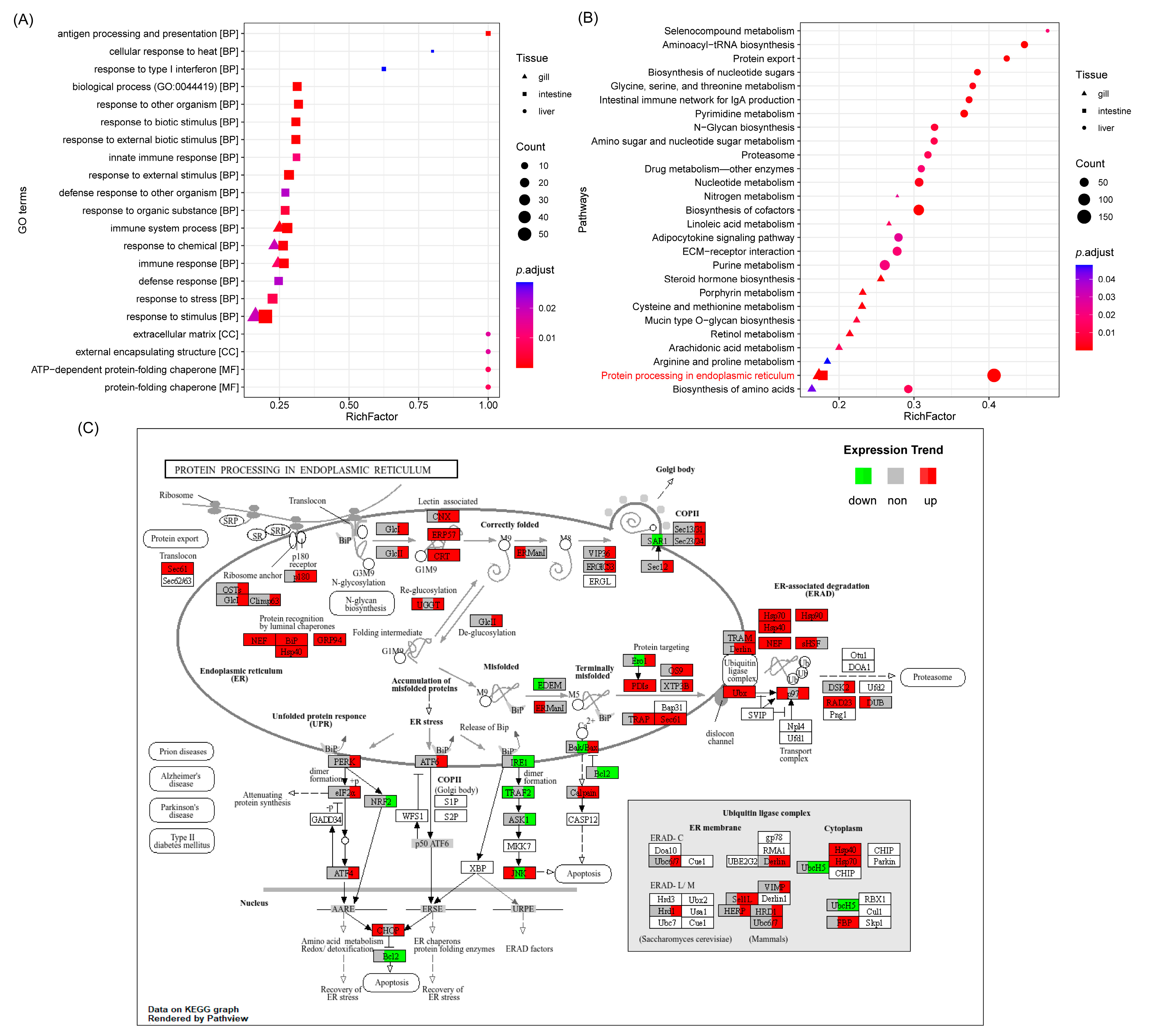
3.3. Functional Enrichment Analysis of Differentially Expressed Genes
3.4. Identification of Gene Modules and Hub Genes in the Gills Associated with Dual Stress
3.5. Identification of Gene Modules and Hub Genes in the Intestines Associated with Dual Stress
3.6. Identification of Gene Modules and Hub Genes in the Liver Associated with Dual Stress
3.7. Functional Analysis of Hub Genes in the Gills, Intestines, and Liver
3.8. Validation of RNA-seq Data by qRT-PCR
4. Discussion
4.1. Differential Gene Expression and Synergistic Stress Effects
4.2. Key Genes and Pathways in Dual Stress Response
4.3. WGCNA Reveals Tissue-Specific Stress-Responsive Modules
4.4. Endoplasmic Reticulum Stress and Immune System Activation
5. Conclusions
Supplementary Materials
Author Contributions
Funding
Institutional Review Board Statement
Informed Consent Statement
Data Availability Statement
Conflicts of Interest
References
- Weatherdon, L.V.; Magnan, A.K.; Rogers, A.D.; Sumaila, U.R.; Cheung, W.W.L. Observed and Projected Impacts of Climate Change on Marine Fisheries, Aquaculture, Coastal Tourism, and Human Health: An Update. Front. Mar. Sci. 2016, 3, 48. [Google Scholar] [CrossRef]
- Lazard, J. Les systèmes aquacoles face au changement climatique. Cah. Agric. 2017, 26, 34001. [Google Scholar] [CrossRef]
- Froehlich, H.E.; Koehn, J.Z.; Holsman, K.K.; Halpern, B.S. Emerging trends in science and news of climate change threats to and adaptation of aquaculture. Aquaculture 2022, 549, 737812. [Google Scholar] [CrossRef]
- FAO. The State of World Fisheries and Aquaculture 2022. Towards Blue Transformation; FAO: Rome, Italy, 2022; p. 71. [Google Scholar] [CrossRef]
- D’Agaro, E.; Gibertoni, P.; Esposito, S. Recent Trends and Economic Aspects in the Rainbow Trout (Oncorhynchus mykiss) Sector. Appl. Sci. 2022, 12, 8773. [Google Scholar] [CrossRef]
- Rainbow trout (Oncorhynchus mykiss). Available online: https://www.inaturalist.org/taxa/47516-Oncorhynchus-mykiss (accessed on 16 October 2024).
- Stanković, D.; Crivelli, A.J.; Snoj, A. Rainbow Trout in Europe: Introduction, Naturalization, and Impacts. Rev. Fish. Sci. Aquac. 2015, 23, 39–71. [Google Scholar] [CrossRef]
- Tan, E.K.; Wongwarangkana, C.; Kinoshita, S.; Suzuki, Y.; Oshima, K.; Hattori, M.; Ineno, T.; Tamaki, K.; Kera, A.; Muto, K.; et al. Global gene expression analysis of gill tissues from normal and thermally selected strains of rainbow trout. Fish. Sci. 2012, 78, 1041–1049. [Google Scholar] [CrossRef]
- Pearse, D.E.; Miller, M.R.; Abadía-Cardoso, A.; Garza, J.C. Rapid parallel evolution of standing variation in a single, complex, genomic region is associated with life history in steelhead/rainbow trout. Proc. R. Soc. B Biol. Sci. 2014, 281, 20140012. [Google Scholar] [CrossRef] [PubMed]
- Tian, Y.; Gao, Q.; Yu, H.; Liu, D.; Dong, S.; Zhou, Y.; Yang, W.; Xue, N.; Bao, H.; Yu, Y. Dynamic transcriptome and LC-MS/MS analysis revealed the important roles of taurine and glutamine metabolism in response to environmental salinity changes in gills of rainbow trout (Oncorhynchus mykiss). Int. J. Biol. Macromol. 2022, 221, 1545–1557. [Google Scholar] [CrossRef]
- Zhou, C.; Gao, P.; Wang, J. Comprehensive Analysis of Microbiome, Metabolome, and Transcriptome Revealed the Mechanisms of Intestinal Injury in Rainbow Trout under Heat Stress. Int. J. Mol. Sci. 2023, 24, 8569. [Google Scholar] [CrossRef]
- Li, Y.; Huang, J.; Liu, Z.; Zhou, Y.; Xia, B.; Wang, Y.; Kang, Y.; Wang, J. Transcriptome analysis provides insights into hepatic responses to moderate heat stress in the rainbow trout (Oncorhynchus mykiss). Gene 2017, 619, 1–9. [Google Scholar] [CrossRef] [PubMed]
- Hokanson, K.E.F.; Kieiner, C.F.; Thorslund, T.W. Effects of constant temperatures and diel temperature-fluctuations on specific growth and mortality-rates and yield of juvenile rainbow trout, Salmo gairdneri. J. Fish. Res. Board Can. 1977, 34, 639–648. [Google Scholar] [CrossRef]
- Matthews, K.R.; Berg, N.H. Rainbow trout responses to water temperature and dissolved oxygen stress in two southern California stream pools. J. Fish Biol. 2005, 50, 50–67. [Google Scholar] [CrossRef]
- Rebl, A.; Verleih, M.; Kobis, J.M.; Kuhn, C.; Wimmers, K.; Kollner, B.; Goldammer, T. Transcriptome profiling of gill tissue in regionally bred and globally farmed rainbow trout strains reveals different strategies for coping with thermal stress. Mar. Biotechnol. 2013, 15, 445–460. [Google Scholar] [CrossRef] [PubMed]
- Marana, M.H.; Sepulveda, D.; Chen, D.; Al-Jubury, A.; Jaafar, R.M.; Kania, P.W.; Henriksen, N.H.; Krossoy, B.; Dalsgaard, I.; Lorenzen, N.; et al. A pentavalent vaccine for rainbow trout in Danish aquaculture. Fish. Shellfish. Immunol. 2019, 88, 344–351. [Google Scholar] [CrossRef] [PubMed]
- Li, Z.; Gao, Q.; Dong, S.; Dong, K.; Xu, Y.; Mei, Y.; Hou, Z. Effects of Chronic Stress from High Stocking Density in Mariculture: Evaluations of Growth Performance and Lipid Metabolism of Rainbow Trout (Oncorhychus mykiss). Biology 2024, 13, 263. [Google Scholar] [CrossRef]
- Vargas-Chacoff, L.; Martinez, D.; Oyarzun-Salazar, R.; Paschke, K.; Navarro, J.M. The osmotic response capacity of the Antarctic fish Harpagifer antarcticus is insufficient to cope with projected temperature and salinity under climate change. J. Therm. Biol. 2021, 96, 102835. [Google Scholar] [CrossRef]
- Breau, C.; Cunjak, R.A.; Peake, S.J. Behaviour during elevated water temperatures: Can physiology explain movement of juvenile Atlantic salmon to cool water? J. Anim. Ecol. 2011, 80, 844–853. [Google Scholar] [CrossRef] [PubMed]
- Scharsack, J.P.; Franke, F. Temperature effects on teleost immunity in the light of climate change. J. Fish Biol. 2022, 101, 780–796. [Google Scholar] [CrossRef]
- Vargas-Chacoff, L.; Regish, A.M.; Weinstock, A.; McCormick, S.D. Effects of elevated temperature on osmoregulation and stress responses in Atlantic salmon Salmo salar smolts in fresh water and seawater. J. Fish Biol. 2018, 93, 550–559. [Google Scholar] [CrossRef]
- Seale, A.P.; Cao, K.; Chang, R.J.A.; Goodearly, T.R.; Malintha, G.H.T.; Merlo, R.S.; Peterson, T.L.; Reighard, J.R. Salinity tolerance of fishes: Experimental approaches and implications for aquaculture production. Rev. Aquac. 2024, 16, 1351–1373. [Google Scholar] [CrossRef]
- Evans, D.H.; Piermarini, P.M.; Choe, K.P. The multifunctional fish gill: Dominant site of gas exchange, osmoregulation, acid-base regulation, and excretion of nitrogenous waste. Physiol. Rev. 2005, 85, 97–177. [Google Scholar] [CrossRef] [PubMed]
- Varsamos, S.; Diaz, J.P.; Charmantier, G.; Flik, G.; Blasco, C.; Connes, R. Branchial chloride cells in sea bass (Dicentrarchus labrax) adapted to fresh water, seawater, and doubly concentrated seawater. J. Exp. Zool. 2002, 293, 12–26. [Google Scholar] [CrossRef] [PubMed]
- Iwata, M.; Kinoshita, K.; Moriyama, S.; Kurosawa, T.; Iguma, K.; Chiba, H.; Ojima, D.; Yoshinaga, T.; Arai, T. Chum salmon fry grow faster in seawater, exhibit greater activity of the GH/IGF axis, higher Na+, K+-ATPase activity, and greater gill chloride cell development. Aquaculture 2012, 362–363, 101–108. [Google Scholar] [CrossRef]
- Nadal, A.L.; Ikeda-Ohtsubo, W.; Sipkema, D.; Peggs, D.; McGurk, C.; Forlenza, M.; Wiegertjes, G.F.; Brugman, S. Feed, Microbiota, and Gut Immunity: Using the Zebrafish Model to Understand Fish Health. Front. Immunol. 2020, 11, 114. [Google Scholar]
- Ouyang, H.; Deng, N.; Xu, J.; Huang, J.; Han, C.; Liu, D.; Liu, S.; Yan, B.; Han, L.; Li, S.; et al. Effects of hyperosmotic stress on the intestinal microbiota, transcriptome, and immune function of mandarin fish (Siniperca chuatsi). Aquaculture 2023, 563, 738901. [Google Scholar] [CrossRef]
- Duan, Y.; Xiong, D.; Wang, Y.; Li, H.; Dong, H.; Zhang, J. Toxic effects of ammonia and thermal stress on the intestinal microbiota and transcriptomic and metabolomic responses of Litopenaeus vannamei. Sci. Total Environ. 2021, 754, 141867. [Google Scholar] [CrossRef]
- Tseng, Y.C.; Hwang, P.P. Some insights into energy metabolism for osmoregulation in fish. Comp. Biochem. Physiol. C Toxicol. Pharmacol. 2008, 148, 419–429. [Google Scholar] [CrossRef] [PubMed]
- Lu, Z.; Huang, W.; Wang, S.; Shan, X.; Ji, C.; Wu, H. Liver transcriptome analysis reveals the molecular responses to low-salinity in large yellow croaker Larimichthys crocea. Aquaculture 2020, 517, 734827. [Google Scholar] [CrossRef]
- Choi, C.Y. Environmental stress-related gene expression and blood physiological responses in olive flounder (Paralichthys olivaceus) exposed to osmotic and thermal stress. Anim. Cells Syst. 2010, 14, 17–23. [Google Scholar] [CrossRef]
- Chen, S.; Zhou, Y.; Chen, Y.; Gu, J. fastp: An ultra-fast all-in-one FASTQ preprocessor. Bioinformatics 2018, 34, i884–i890. [Google Scholar] [CrossRef]
- Kim, D.; Paggi, J.M.; Park, C.; Bennett, C.; Salzberg, S.L. Graph-based genome alignment and genotyping with HISAT2 and HISAT-genotype. Nat. Biotechnol. 2019, 37, 907–915. [Google Scholar] [CrossRef]
- Pertea, M.; Pertea, G.M.; Antonescu, C.M.; Chang, T.C.; Mendell, J.T.; Salzberg, S.L. StringTie enables improved reconstruction of a transcriptome from RNA-seq reads. Nat. Biotechnol. 2015, 33, 290–295. [Google Scholar] [CrossRef] [PubMed]
- Love, M.I.; Huber, W.; Anders, S. Moderated estimation of fold change and dispersion for RNA-seq data with DESeq2. Genome Biol. 2014, 15, 550. [Google Scholar] [CrossRef]
- Langfelder, P.; Horvath, S. WGCNA: An R package for weighted correlation network analysis. BMC Bioinform. 2008, 9, 559. [Google Scholar] [CrossRef]
- Otasek, D.; Morris, J.H.; Boucas, J.; Pico, A.R.; Demchak, B. Cytoscape Automation: Empowering workflow-based network analysis. Genome Biol. 2019, 20, 185. [Google Scholar] [CrossRef]
- Kancherla, J.; Yang, Y.; Chae, H.; Corrada Bravo, H. Epiviz File Server: Query, transform and interactively explore data from indexed genomic files. Bioinformatics 2020, 36, 4682–4690. [Google Scholar] [CrossRef]
- Yu, G.; Wang, L.G.; Han, Y.; He, Q.Y. clusterProfiler: An R package for comparing biological themes among gene clusters. OMICS 2012, 16, 284–287. [Google Scholar] [CrossRef]
- Luo, W.; Brouwer, C. Pathview: An R/Bioconductor package for pathway-based data integration and visualization. Bioinformatics 2013, 29, 1830–1831. [Google Scholar] [CrossRef]
- Gans, I.M.; Grendler, J.; Babich, R.; Jayasundara, N.; Coffman, J.A. Glucocorticoid-Responsive Transcription Factor Kruppel-Like Factor 9 Regulates fkbp5 and Metabolism. Front. Cell Dev. Biol. 2021, 9, 727037. [Google Scholar] [CrossRef]
- Simmen, F.A.; Alhallak, I.; Simmen, R.C.M. Kruppel-like Factor-9 and Kruppel-like Factor-13: Highly Related, Multi-Functional, Transcriptional Repressors and Activators of Oncogenesis. Cancers 2023, 15, 5667. [Google Scholar] [CrossRef]
- Zhang, Y.; Xue, Y.; Cao, C.; Huang, J.; Hong, Q.; Hai, T.; Jia, Q.; Wang, X.; Qin, G.; Yao, J.; et al. Thyroid hormone regulates hematopoiesis via the TR-KLF9 axis. Blood 2017, 130, 2161–2170. [Google Scholar] [CrossRef] [PubMed]
- Schiene-Fischer, C.; Yu, C. Receptor accessory folding helper enzymes: The functional role of peptidyl prolyl cis/trans isomerases. FEBS Lett. 2001, 495, 1–6. [Google Scholar] [CrossRef]
- Zannas, A.S.; Wiechmann, T.; Gassen, N.C.; Binder, E.B. Gene–Stress–Epigenetic Regulation of FKBP5: Clinical and Translational Implications. Neuropsychopharmacology 2015, 41, 261–274. [Google Scholar] [CrossRef] [PubMed]
- Criado-Marrero, M.; Rein, T.; Binder, E.B.; Porter, J.T.; Koren, J., 3rd; Blair, L.J. Hsp90 and FKBP51: Complex regulators of psychiatric diseases. Philos. Trans. R. Soc. Lond. B Biol. Sci. 2018, 373, 20160532. [Google Scholar] [CrossRef]
- Chen, Y.; Zhao, M.; Fan, X.; Zhu, P.; Jiang, Z.; Li, F.; Yuan, W.; You, S.; Chen, J.; Li, Y.; et al. Engagement of gcFKBP5/TRAF2 by spring viremia of carp virus to promote host cell apoptosis for supporting viral replication in grass carp. Dev. Comp. Immunol. 2022, 127, 104291. [Google Scholar] [CrossRef]
- Li, Z.; Wen, L.T.; Qin, J.; Chen, Z.; Pan, X.; Zhou, K.; Huang, Y.; Deng, Q.; Lin, Y.; Du, X.S. Effect of low-temperature stress on transcriptome and Na+/K+-ATPase changes in Oreochromis niloticus gill tissues. Ichthyol. Res. 2023, 70, 457–466. [Google Scholar] [CrossRef]
- Willi, R.A.; Salgueiro-Gonzalez, N.; Faltermann, S.; Hettich, T.; Fent, K. Environmental glucocorticoids corticosterone, betamethasone and flumethasone induce more potent physiological than transcriptional effects in zebrafish embryos. Sci. Total Environ. 2019, 672, 183–191. [Google Scholar] [CrossRef] [PubMed]
- Gans, I.; Hartig, E.I.; Zhu, S.; Tilden, A.R.; Hutchins, L.N.; Maki, N.J.; Graber, J.H.; Coffman, J.A. Klf9 is a key feedforward regulator of the transcriptomic response to glucocorticoid receptor activity. Sci. Rep. 2020, 10, 11415. [Google Scholar] [CrossRef]
- Yu, Y.; Li, C.; Wang, Y.; Wang, Q.; Wang, S.; Wei, S.; Yang, M.; Qin, Q. Molecular cloning and characterization of grouper Krupsilonppel-like factor 9 gene: Involvement in the fish immune response to viral infection. Fish Shellfish. Immunol. 2019, 89, 677–686. [Google Scholar] [CrossRef]
- Liu, X.H.; Wang, Z.J.; Jin, L.; Huang, J.; Pu, D.Y.; Wang, D.S.; Zhang, Y.G. Effects of subchronic exposure to waterborne cadmium on H-P-I axis hormones and related genes in rare minnows (Gobiocypris rarus). Comp. Biochem. Physiol. C Toxicol. Pharmacol. 2017, 202, 1–11. [Google Scholar] [CrossRef]
- Kotler, J.L.M.; Street, T.O. Mechanisms of Protein Quality Control in the Endoplasmic Reticulum by a Coordinated Hsp40-Hsp70-Hsp90 System. Annu. Rev. Biophys. 2023, 52, 509–524. [Google Scholar] [CrossRef] [PubMed]
- Ruggiano, A.; Foresti, O.; Carvalho, P. Quality control: ER-associated degradation: Protein quality control and beyond. J. Cell Biol. 2014, 204, 869–879. [Google Scholar] [CrossRef]
- Obeng, E. Apoptosis (programmed cell death) and its signals—A review. Braz. J. Biol. 2021, 81, 1133–1143. [Google Scholar] [CrossRef]
- Fan, Z.; Mao, J.; Wang, Y.; Tang, A.; Hang, Y.; Tian, Y.; Wang, X.; Hao, Z.; Ding, J.; Chang, Y. Transcriptomic WGCNA analyses reveal endoplasmic reticulum response of Patinopecten yessoensis under acute heat stress. Aquaculture 2024, 589, 740938. [Google Scholar] [CrossRef]
- Zhao, X.; Li, L.; Li, C.; Liu, E.; Zhu, H.; Ling, Q. Heat stress-induced endoplasmic reticulum stress promotes liver apoptosis in largemouth bass (Micropterus salmoides). Aquaculture 2022, 546, 737401. [Google Scholar] [CrossRef]
- Indacochea, A.; Guerrero, S.; Ureña, M.; Araujo, F.; Coll, O.; LLeonart, M.E.; Gebauer, F. LLeonart and Fátima Gebauer. Cold-inducible RNA binding protein promotes breast cancer cell malignancy by regulating Cystatin C levels. RNA 2020, 27, 190–201. [Google Scholar] [CrossRef]
- Duan, X.; Pan, T.; Wang, Z.; Pu, Y.; Li, Q.; Pang, Y.; Xu, Y.; Gou, M. Molecular characterization and expression analysis of a novel cold-inducible RNA-binding protein (CIRBP) gene in lamprey (Lethenteron reissneri). Dev. Genes Evol. 2023, 233, 49–57. [Google Scholar] [CrossRef] [PubMed]





Disclaimer/Publisher’s Note: The statements, opinions and data contained in all publications are solely those of the individual author(s) and contributor(s) and not of MDPI and/or the editor(s). MDPI and/or the editor(s) disclaim responsibility for any injury to people or property resulting from any ideas, methods, instructions or products referred to in the content. |
© 2024 by the authors. Licensee MDPI, Basel, Switzerland. This article is an open access article distributed under the terms and conditions of the Creative Commons Attribution (CC BY) license (https://creativecommons.org/licenses/by/4.0/).
Share and Cite
Liu, X.; Wang, G.; Huang, T.; Liu, E.; Gu, W.; Fan, P.; Ge, K.; Li, D.; Sun, Y.; Xu, G. Transcriptomic Insights into Dual Temperature–Salinity Stress Response in “Shuike No. 1”, a Pioneering Rainbow Trout Strain Bred in China. Biology 2025, 14, 49. https://doi.org/10.3390/biology14010049
Liu X, Wang G, Huang T, Liu E, Gu W, Fan P, Ge K, Li D, Sun Y, Xu G. Transcriptomic Insights into Dual Temperature–Salinity Stress Response in “Shuike No. 1”, a Pioneering Rainbow Trout Strain Bred in China. Biology. 2025; 14(1):49. https://doi.org/10.3390/biology14010049
Chicago/Turabian StyleLiu, Xiaojun, Gaochao Wang, Tianqing Huang, Enhui Liu, Wei Gu, Peng Fan, Kaibo Ge, Datian Li, Yunchao Sun, and Gefeng Xu. 2025. "Transcriptomic Insights into Dual Temperature–Salinity Stress Response in “Shuike No. 1”, a Pioneering Rainbow Trout Strain Bred in China" Biology 14, no. 1: 49. https://doi.org/10.3390/biology14010049
APA StyleLiu, X., Wang, G., Huang, T., Liu, E., Gu, W., Fan, P., Ge, K., Li, D., Sun, Y., & Xu, G. (2025). Transcriptomic Insights into Dual Temperature–Salinity Stress Response in “Shuike No. 1”, a Pioneering Rainbow Trout Strain Bred in China. Biology, 14(1), 49. https://doi.org/10.3390/biology14010049

