Abstract
This study investigates GT-1 (also known as LCB10-0200), a novel-siderophore cephalosporin, inhibited multidrug-resistant (MDR) Gram-negative pathogen, via a Trojan horse strategy exploiting iron-uptake systems. We investigated GT-1 activity and the role of siderophore uptake systems, and the combination of GT-1 and a non-β-lactam β-lactamase inhibitor (BLI) of diazabicyclooctane, GT-055, (also referred to as LCB18-055) against molecularly characterised resistant Escherichia coli, Klebsiella pneumoniae and Acinetobacter spp. isolates. GT-1 and GT-1/GT-055 were tested in vitro against comparators among three different characterised panel strain sets. Bacterial resistome and siderophore uptake systems were characterised to elucidate the genetic basis for GT-1 minimum inhibitory concentrations (MICs). GT-1 exhibited in vitro activity (≤2 μg/mL MICs) against many MDR isolates, including extended-spectrum β-lactamase (ESBL)- and carbapenemase-producing E. coli and K. pneumoniae and oxacillinase (OXA)-producing Acinetobacter spp. GT-1 also inhibited strains with mutated siderophore transporters and porins. Although BLI GT-055 exhibited intrinsic activity (MIC 2–8 μg/mL) against most E. coli and K. pneumoniae isolates, GT-055 enhanced the activity of GT-1 against many GT-1–resistant strains. Compared with CAZ-AVI, GT-1/GT-055 exhibited lower MICs against E. coli and K. pneumoniae isolates. GT-1 demonstrated potent in vitro activity against clinical panel strains of E. coli, K. pneumoniae and Acinetobacter spp. GT-055 enhanced the in vitro activity of GT-1 against many GT-1–resistant strains.
1. Introduction
The World Health Organisation has prioritised third-generation cephalosporin and carbapenem-resistant Enterobacteriaceae and Acinetobacter baumannii as critical pathogens for research and development of new antibiotic drugs [1]. More importantly, the emergence of strains co-harbouring carbapnemases, such as blaKPC-2 or blaNDM-9, and colistin resistance gene, such as mcr-1, have made treatment more challenging [2,3]. This has highlighted the importance of developing new antibiotics to address the problem of antibiotic resistance. However, in contrast to the rapid and continuous escalation in the emergence of multidrug-resistant (MDR) Gram-negative bacteria and the diminishing efficacy of the current antibiotic arsenal, there has been a lag in investment in new research and drug development [1]. A bottleneck in current approaches for designing novel antibiotics is the limited number of drug targets, such as components of nucleic acid synthesis and cell wall assembly, or bacterial ribosomes [4].
Since the first antibiotics were discovered, Gram-negative bacteria have developed various resistance mechanisms, such as hydrolysis or modification of antibiotics, reducing antibiotic uptake via loss of porins, reducing the affinity of antibiotic-target binding and increasing the expression of efflux pumps [5,6]. Moreover, the outer membrane barrier is a crucial resistance determinant in Gram-negative bacteria, as reduced permeability of the cell wall potentiates other antibiotic resistance mechanisms.
The novel siderophore-cephalosporin GT-1 (previously known as LCB10-0200) is in development by LegoChem Biosciences (Daejeon, Korea) and Geom Therapeutics (San Francisco, CA, USA). This compound is a conjugate of a novel siderophore-dihydroxypyridone and a modified aminothiazolylglycyl cephalosporin and exploits bacterial iron-uptake systems to enhance entry into Gram-negative pathogens using a “Trojan-horse” strategy [7] (Figure 1a). First, this approach opens a more efficient route for the antibiotic to enter the bacterial periplasm via siderophore-uptake systems. Second, the conjugated structure resists the hydrolytic activity of many current extended-spectrum β-lactamases and carbapenemases. As a result, GT-1 exhibits activity against many MDR pathogens.
Figure 1.
Structures of GT-1 and GT-055. (a) Chemical structure of GT-1 (previously known as LCB10-0200). (b) Chemical structure of GT-055 (previously known as LCB18-055).
One well-described strategy to enhance the activity of β-lactam antimicrobials in the presence of β-lactamases is to combine them with β-lactam inhibitors (BLIs) [8]. In the last 5 years, new generations of BLIs have been approved for clinical use, including vaborbactam (cyclic boronic acid BLI) and avibactam (diazabicyclooctane BLI) [9,10]. GT-055 (also referred to as LCB18-055), in development by LegoChem Biosciences and Geom Therapeutics, is a novel non-β-lactam BLI of the diazabicyclooctane class [11] (Figure 1b).
In a previous study, Oh et al. characterised the in vitro activity of GT-1, focusing primarily on Pseudomonas aeruginosa [7]. Only 17 P. aeruginosa strains with identified β-lactamases (OXA-2, OXA-10, OXA-17, VIM and IMP) were investigated. Even though the in vitro activity of GT-1 was also determined in other species, such as Escherichia coli, Klebsiella pneumoniae and A. baumannii, the resistome profile of the tested strains has not been described. In this study, the in vitro activity of GT-1 and other antibiotics was investigated against panels of characterised isolates of E. coli, K. pneumoniae and Acinetobacter spp., which exhibit a variety of β-lactam resistance mechanisms. Additionally, this is the first study to examine the synergistic combination of GT-1 and GT-055 and compare its potency to other combinations, such as azithromycin/avibactam and ceftazidime/avibactam. Until now, there has been no systematic investigation of the correlation between GT-1 potency and the different iron uptake systems of E. coli, K. pneumoniae and Acinetobacter spp. clinical isolates. Moreover, there has been no report describing other mechanisms that can contribute to resistance to GT-1, such as GT-1 hydrolysis or porin loss. Thus, this study was undertaken to elucidate the genomic characteristics of the panel strains and associated GT-1 minimal inhibitory concentrations (MICs).
2. Results
2.1. In Vitro Activity of GT-1 and GT-1/GT-055 against E. coli Panel Strains
GT-1 activity was tested against isolates producing a wide range of β-lactamases. The strains were isolated from different specimen types, including stool (9 isolates), blood (1 isolate), pus (1 isolate), respiratory tract (1 isolate) and peritoneal fluid (1 isolate). The β-lactamase producers present in these diverse specimens included strains producing non-extended-spectrum β-lactamase (ESBLs) (TEM-1B, TEM-1C, SHV-11, OXA-1, OXA-10), ESBLs (CTX-M-14, CTX-M-15, CTX-M-27, CTX-M-55, CTX-M-65), AmpC (ACT-2, CMY-2) and carbapenemases (KPC-2, OXA-48) (Table 1). The strains were classified into six categories: non-ESBL-producing (YMC2016/07/N348), ESBL-producing (YMC2016/06/N138, YMC2017/02/N55), ESBL- and AmpC β-lactamase-producing (YMC2017/02/N19), AmpC β-lactamase- and carbapenemase-producing (YMC2017/07/B11634), ESBL- and carbapenemase-producing (YMC2016/02/N176, YMC2016/06/N255, YMC2017/04/N120, YMC2017/06/P238) and carbapenemase-producing (YMC2016/01/N95, YMC2016/01/C905, YMC2016/04/R3267, YMC2016/10/N189) (Table 1).
Table 1.
Antibiotic susceptibility and resistome of the Escherichia coli, Klebsiella pneumoniae and Acinetobacter spp. panel strains.
The GT-1 MICs ranged from ≤0.12 to 1 μg/mL against E. coli MDR isolates producing KPC- or OXA-carbapenemases, ESBLs CTX-M-14 or CTX-M-55 and CMY-2 AmpC β-lactamase. These MICs were lower in comparison to those for carbapenem, which ranged from 0.25 to 16 μg/mL, or in comparison to MICs for ceftazidime, which ranged from 1 to 64 μg/mL. Against CTX-M-negative but carbapenemase-producing E. coli, GT-1 MICs were ≤0.25 μg/mL, whereas carbapenem MICs ranged from 0.5 to 16 μg/mL. ESBL-producing E. coli strains (CTX-M-15, CTX-M-27, CTX-M-65) and strains overexpressing ACT-2 exhibited GT-1 MICs of 4–32 μg/mL.
In combination with the β-lactamase inhibitor GT-055 (at 4 μg/mL), GT-1/GT-055 MICs for all strains decreased to ≤0.12 μg/mL, similar to or lower than the MICs for the combination of CAZ-AVI (Table 1). GT-055 alone exhibited activity against the E. coli isolates with MICs ranging from 2 to 8 μg/mL.
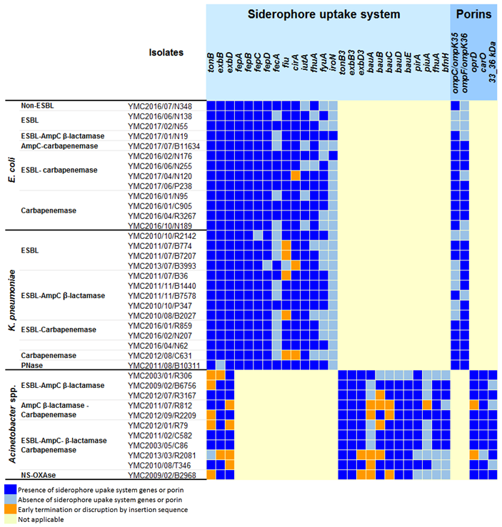
The siderophore uptake system and ompC and ompF integrity were investigated to evaluate the contribution of the siderophore transporters and porin loss to the MIC of GT-1 (Table 2). There were no deletions or early terminations in the tonB, exbB, exbD, fiu, or fepA genes in any of the isolates. The GT-1 MIC was ≤0.5 μg/mL with the triple deletion of fecA, fhuA and iroN in strain YMC2016/06/N138 or the deletion of fecA, iutA, fyuA and iroN in strains YMC2017/07/B11634, YMC2016/01/N95, YMC2016/10/N189, as well as the deletion of iutA, fhuA and iroN in strain YMC2016/06/N255. Furthermore, the deletion of both ompC and ompF in strain YMC2016/06/N138 and deletion of ompF in strain YMC2016/10/N189 did not appear to be associated with increases in GT-1 MIC. Although strain YMC2016/02/N176 exhibited a high GT-1 MIC of 8 μg/mL, there was one observed deletion of fyuA without porin loss. In this case, the β-lactamases present were likely responsible for the high MIC, as the combination with GT-055 reduced the MIC to ≤0.12 μg/mL.
Table 2.
Porins and siderophore uptake systems of E. coli, K. pneumoniae and Acinetobacter spp. panel strains.
2.2. In Vitro Activity of GT-1 and GT-1/GT-055 against K. pneumoniae Panel Strains
The activity of GT-1 was tested against K. pneumoniae isolates that produce a broad range of β-lactamases, including four ESBL-producing strains, four ESBL- and AmpC β-lactamase– co-producing strains, three ESBL- and carbapenemase-co-producing strains, and one carbapenemase-producing strain, with a variety of multilocus sequence types (MLSTs) (Table 1). The β-lactamase producers present in the diverse panel of strains included producers of non-ESBLs (OXA-1, OXA-2, OXA-4, OXA-9, LEN-7, LEN-12, TEM-1A, TEM-1B, SHV-11), ESBLs (SHV-12, SHV-83, CTX-M-15), AmpC (DHA-1), and carbapenemases (KPC-2, IMP-1). The isolates were collected from a variety of sources, including stool (two isolates), blood (8 isolates), pus (1 isolate), respiratory tract (two isolates), and peritoneal fluid (one isolate).
GT-1 MICs ranged from 0.5 to 1 μg/mL against KPC-2- and IMP-1-producing K. pneumoniae. These MICs were ≥16-fold lower compared with carbapenems, for which the MICs ranged from 16 to 64 μg/mL. GT-1 MICs against the ESBL-producing strains SHV-12, SHV-83 and CTX-M-15 ranged from 0.25 to 4 μg/mL, 8- to 64-fold lower than the ceftazidime MICs and 2- to 8-fold lower than the carbapenem MICs. Among five isolates expressing the DHA-1 β-lactamase, four isolates exhibited high GT-1 MICs (4–64 μg/mL). Although strain YMC2016/04/N62 was resistant to colistin (MIC = 32 μg/mL), it exhibited a GT-1 MIC of 0.5 μg/mL. To directly assess the activity of GT-1 in the presence of DHA-1 β-lactamase, blaDHA-1 was cloned into ZpUC19 and transformed into E. coli DH5α, which resulted in a 16-fold increase in the GT-1 MIC compared to the control carrying the empty ZpUC19 vector (Table 3). However, in combination with the β-lactamase inhibitor GT-055, the GT-1/GT-055 MICs decreased to ≤0.12 μg/mL, except for strains YMC2010/10/P347 and YMC2012/08/C631. In YMC2010/10/P347, the GT-1 MIC decreased 4-fold to 16 μg/mL when combined with GT-055, which was similar to the MIC for GT-055 alone. No change in GT-1 MIC (0.5 μg/mL) was observed against strain YMC2012/08/C631 (IMP-1) in combination with GT-055.
Table 3.
Minimum inhibitory concentrations (MICs) of transformed E. coli DH5α strains.
The siderophore uptake systems and integrity of ompK35 and ompK36 were also investigated to elucidate the role of the siderophore transporters and porin loss on GT-1 MICs against K. pneumoniae (Table 2). No deletion or early termination of tonB or exbD was observed, but iroN was absent in all of the isolates. The deletion of exbB was observed in strain YMC2011/8/B10311, but the GT-1 MIC was low at 0.5 μg/mL. The GT-1 MIC was ≤1 μg/mL in strain YMC2011/07/B7207, in which fecA, fiu and fyuA were deleted; in strain YMC2013/7/B3993 in the absence of fepD, fiu, cirA and fyuA, in strain YMC2011/7/B774 with the deletion of fecA, fiu, fhuA and fyuA, and in strain YMC2012/8/C631 with the deletion of fecA, fiu, cirA, fhuA and fyuA. Additionally, the single deletion of ompK35 in strain YMC2013/7/B3993 and double deletion of ompK35 and ompK36 in strain YMC2010/10/R2142 did not result in high GT-1 MICs. This suggested that mutations in the siderophore transporter genes fecA, fiu, cirA, fhuA, or fyuA and the porin genes ompK35 or ompK36 do not markedly affect GT-1 MICs. Early termination of fiu in strain YMC2011/7/B36 and deletion of fecA in strain YMC2011/11/B7578 were associated with GT-1 MICs of 16 and 64 μg/mL, respectively. However, similar mutations were also observed in strains exhibiting low GT-1 MICs, so the importance, if any, of these mutations in determining GT-1 MICs in strains YMC2011/7/B36 and YMC2011/11/B7578 remains unclear. Although there was only one deletion of iroN in the siderophore uptake system in strain YMC2010/10/P347, this strain exhibited a high GT-1 MIC of 64 μg/mL. The low MIC for the combination of GT-1/GT-055 with this isolate (relative to GT-1 alone or GT-055 alone) was consistent with the high GT-1 MICs reflecting the activity of β-lactamases inhibited by GT-055.
2.3. In Vitro Activity of GT-1 and GT-1/GT-055 against Acinetobacter spp. Panel Strains
The antimicrobial activity of GT-1 and GT-055 was examined against Acinetobacter spp. isolates exhibiting various β-lactam resistance mechanisms, including one narrow-spectrum oxacillinase–producing strain, three ESBL- and AmpC-co-producing strains, two AmpC- and carbapenemase-co-producing strains and five ESBL-, AmpC- and carbapenemase-co-producing strains. The broad range of β-lactamase producers represented among the panel strains included non-ESBL (CARB-8, TEM-1D), ESBL (PER-1, OXA-66), AmpC (ADC-22, ADC-25, ADC-30, ADC-31, ADC-77), and carbapenemase (OXA-23, OXA-82, OXA-120, OXA-213, OXA-421, OXA-499, OXA-506, SIM-1) producers (Table 1). The samples were isolated from different sources, including stool (6 isolates), blood (2 isolates), peritoneal fluid (2 isolates), and catheter tip (1 isolate).
GT-1 MICs ranged from 0.5 to 2 μg/mL among isolates producing OXA-ESBL (OXA-66), OXA-carbapenemases (OXA-23, OXA-82, OXA-120, OXA-213, OXA-421, OXA-499), and ADC-type (ADC-25, ADC-30, ADC-77) AmpC β-lactamases. A reduction of >64- to 256-fold in GT-1 MICs was observed when compared to ceftazidime (MICs 4 to >256 μg/mL), and a 16- to 64-fold reduction was observed when compared to carbapenem (MICs 0.5 to 32 μg/mL). Nonetheless, strains producing PER-1 exhibited high GT-1 MICs, ranging from 16 to 256 μg/mL, and E. coli DH5α encoding ZpUC19::blaPER-1 exhibited a 1024-fold increase in GT-1 MIC in comparison with E. coli DH5α harbouring the empty vector (Table 3). The increase in GT-1 MIC supports the hypothesis that GT-1 is susceptible to PER-1 β-lactamase.
GT-1, in combination with GT-055, decreased the MICs for several ESBL-AmpC- and ESBL-AmpC carbapenemase-producing isolates. In particular, the GT-1 MIC decreased by 32-fold in strain YMC2003/01/R306, which produces PER-1 and ADC-25. In addition, a 32-fold reduction in GT-1 MIC from 256 to 8 μg/mL was observed in strain YMC2003/05/C86, which produces PER-1, ADC-31 and OXA-82. However, the combination of GT-055 and GT-1 was not as significant as it was against E. coli and K. pneumoniae, with only 2 of 11 strains exhibiting a more than 4-fold reduction in MIC (Table 1). GT-1/GT-055 MICs were equal to or lower than CAZ-AVI or AZT-AVI for all isolates. Specifically, CAZ-AVI MICs ranged from 4 to >256 μg/mL, and AZT-AVI MICs ranged from 8 to 128 μg/mL, whereas GT-1/GT-055 MICs ranged from 1 to 128 μg/mL. In addition, GT-055 exhibited no detectable intrinsic activity against any of the Acinetobacter spp. isolates (MIC > 256 μg/mL).
The porin and siderophore uptake systems and their correlation with GT-1 MICs were also investigated (Table 2). Only one tonB system is present in E. coli and K. pneumoniae. Whereas, in Acinetobacter spp., there are three different tonB systems, including tonB, tonB2 and tonB3. However, the tonB3 system was recognised as the main siderophore uptake system [12], and it was well conserved among the strains we tested. Only 4/11 strains (YMC2012/07/R3167, YMC2011/02/C582, YMC2003/05/C86, YMC2013/03/R2081) harboured intact tonB, exbB and exbD genes. Only 2/11 strains (YMC2013/03/R2081 and YMC2009/02/B2968) had early termination of exbD3, with GT-1 MICs of 16 and 1 μg/mL, respectively. The low GT-1 MIC against the exbD3 mutant strain YMC2009/02/B2968 demonstrated that the deletion of exbD3 has no effect on GT-1 MIC. In addition, 10/11 and 9/11 strains had a deletion or early termination in bauA and piuA, respectively. The absence or presence of pirA, fhuA and bfnH did not correlate with high GT-1 MICs against Acinetobacter spp. Moreover, no deletions of oprD, carD, or 33_36 kDa were observed in the strains exhibiting a high GT-1 MIC (YMC2003/01/R306, YMC2011/02/C582 and YMC2003/05/C86). This suggested that the high GT-1 MICs against Acinetobacter spp. were not caused by the loss of porins.
3. Discussion
Resistance among Gram-negative species to existing classes of antimicrobials, including carbapenems, has limited treatment options for clinicians. In some cases, the only effective option is colistin, a drug once abandoned due to its serious side effect profile. However, the effectiveness of colistin has decreased as a result of the rapid spread of mcr-like genes [13]. The next generation of antibiotics should include new agents that would impede the development of antibiotic resistance in MDR bacteria. Siderophore-antibiotic conjugants may partially fulfil this requirement. Because ferric ion is indispensable for bacterial growth and virulence [14,15], any mutations in siderophore uptake systems during antibiotic treatment could lead to the loss of bacterial virulence, thus ultimately reducing pathogenicity in host cells. In addition, siderophore uptake may involve more than one siderophore transporter system [16]; hence, a single mutation in or deletion of one transporter may not completely prevent siderophore-mediated influx. Consequently, in most cases, multiple mutations in different bacterial siderophore uptake transporters are required to effectively limit the entry of a siderophore-antibiotic conjugate [16]. More importantly, loss of function of tonB or tonB3 (in Acinetobacter spp.), which encodes the primary proton motive force provider for active transport in Gram-negative bacteria, can completely retard bacterial growth in iron-depleted environments, such as occurs during an infection [12,17].
In this study, the novel siderophore cephalosporin, GT-1, exhibited potent activity against many E. coli, K. pneumoniae and Acinetobacter spp. MDR strains. However, high GT-1 MICs were observed for some strains. Non-susceptibility to GT-1 exhibited by some K. pneumoniae strains was often associated with the presence of AmpC β-lactamase DHA-1, for which the GT-1 MICs ranged from 4 to 64 μg/mL, with the exception of strain YMC2011/11/B1440. As we found no sequence differences over nearly 1000 bp upstream of the blaDHA-1 gene (data not shown), reduced blaDHA-1 expression seems an unlikely explanation; thus, the reason for the lower GT-1 MIC for this isolate remains to be determined. As expected, an increase in GT-1 MIC was observed in strain DH5α, which was transformed with ZpUC19::blaDHA-1, confirming the sensitivity of GT-1 to β-lactamase DHA-1.
In Acinetobacter spp. panel strains, very high GT-1 MICs were observed in strains harbouring blaPER-1, including YMC2003/01/R306, YMC2011/2/C582, YMC2003/5/C86 and YMC2013/3/R2081. The significant increase in GT-1 MIC (≥1024-fold, to 32 μg/mL) in E. coli DH5α transformed with ZpUC19::blaPER-1 supports the hypothesis that blaPER-1 contributes to higher GT-1 MICs in Acinetobacter spp. strains.
Another important aspect of our study was the systemic evaluation of siderophore uptake systems and porin loss in E. coli and K. pneumoniae panel strains and the resulting effect on GT-1 MICs. Previous reports demonstrated that single and double knock-out mutations of cir and fiu in E. coli decrease inhibition zones of catecholate siderophore-conjugated antibiotics [16]. However, our data suggest that GT-1 is efficiently transported into E. coli and K. pneumoniae cells with multiple defects in siderophore transporters. This could be explained by the structure of the GT-1 siderophore, which is a fusion of hydroxamate and catecholate that can be transported via hydroxamate or catecholate receptors. In addition, GT-1 did not exhibit a decrease in potency against isolates with single or double deletions of the porin genes ompC and/or ompF in E. coli or of ompK35 and/or ompK36 in K. pneumoniae. These results were in accordance with previous findings regarding siderophore-conjugated antibiotics [16] and suggest that the novel siderophore dihydroxypyridone is a suitable conjugant for the development of novel antibiotics. We observed similar findings for GT-1 with Acinetobacter spp. strains. In our analyses, GT-1 MICs were not high in double or triple bauABCDE mutants in strains YMC2012/09/R2209, YMC2012/01/R79, YMC2011/07/R812 and YMC2003/01/R306. This supports the hypothesis that GT-1 can be taken up via a transport system other than that involved in acinetobactin uptake and underscores the need for additional studies of GT-1 in this species.
Our study also demonstrated that GT-1 is active against Acinetobacter spp. AmpC-producing strains (CMY-2-, ADC-22, ADC-25, ADC-30, ADC-31, ADC-77), OXA-carbapenemase-producing strains (OXA-23, OXA-48, OXA-82, OXA-120, OXA-213, OXA-412, OXA-499), a serine carbapenemase-producing strain (KPC-2) and a metallo-carbapenemase-producing strain (IMP-1), with MICs ≤2 μg/mL. The significant potency of GT-1 against Acinetobacter spp. is one of its major strengths in comparison with CAZ-AVI, as CAZ-AVI is not approved for and exhibits minimal activity against Acinetobacter spp. Another important advantage is that GT-1 exhibits activity against IMP-1 metallo-β-lactamase–producing isolates, whereas avibactam is inactive against metallo-β-lactamase producers [18]. In view of the finding that CAZ-AVI resistance has emerged in KPC-producing K. pneumoniae with the L169P mutation in the Ω loop of KPC-2 and KPC-3 [19,20], GT-1 represents a potential alternative choice in the antimicrobial arsenal. An additional advantage we found is the high potency of the synergistic combination of GT-055 and GT-1, in which GT-055 enhanced GT-1 activity in the presence of β-lactamases in CTX-M- (CTX-M-14, CTX-M-15, CTX-M-27, CTX-M-55, CTX-M-65), SHV- (SHV-12, SHV-83), DHA-1- and SIM-1-producing strains. GT-055 exhibits intrinsic activity against many Enterobacteriaceae isolates, which likely contributes to its activity in combination with GT-1 against isolates of E. coli and K. pneumoniae. Recent studies have shown that GT-055 binds tightly to PBP2 in these species; thus, the synergistic activity of the combination likely reflects both the ability of GT-055 to inhibit β-lactamases as well as a direct bactericidal effect via PBP2-associated inhibition of cell wall biosynthesis [11]. The combination of GT-1/GT-055 exhibited better in vitro activity than AZT-AVI and CAZ-AVI, especially against Acinetobacter spp. panel strains.
4. Materials and Methods
4.1. Isolates
The clinical isolates examined in this study were obtained from a university-affiliated hospital in South Korea and collected from 2013 to 2017. For E. coli, approximately 2000 isolates were screened to select for specific antimicrobial-resistant phenotypes. Acinetobacter spp. and K. pneumoniae isolates were selected from our previously characterised panel strains [21,22]. Three K. pneumoniae strains (YMC2016/01/R859, YMC2016/02/N207 and YMC2016/04/N62) exhibiting carbapenem resistance were also added. Finally, 13 E. coli strains, 14 K. pneumoniae strains and 11 Acinetobacter spp. strains expressing different β-lactamases (narrow-spectrum and ESBL, KPC- and OXA-carbapenemases, metallo- and AmpC) were selected. MDR strains were defined as exhibiting resistance to at least three different antibiotic classes [23].
4.2. Test Compounds
Antibiotic agents included aztreonam (Dong-A Biotech Co., Seoul, Korea), ceftazidime (CJ Health Care, Seoul, Korea), meropenem (Yuhan Co., Seoul, Korea), imipenem (Choongwae Co., Seoul, Korea) and colistin (Sigma Aldrich, MO, USA). Avibactam was kindly provided by LegoChem Biosciences. GT-1 (or LCB10-0200) and GT-055 (or LCB18-055) were manufactured by LegoChem Biosciences.
4.3. Antimicrobial Susceptibility Tests
MICs for bacterial strains were determined using the Mueller–Hinton agar dilution technique, according to CLSI M07-A10 10th edition and M100 28th edition guidelines (2018) [24,25]. For colistin, interpretations were based on the European Committee on Antimicrobial Susceptibility Testing guidelines version 9.0 (2019). Antibiotic agents used as comparators included aztreonam, ceftazidime, meropenem, imipenem and colistin. The β-lactamase inhibitor avibactam was tested in combination with aztreonam and ceftazidime. GT-055 was included to assess the synergistic effect with GT-1. Antibiotic concentrations ranged from 0.12 to 256 μg/mL. GT-055 was tested at 4 μg/mL, similar to the avibactam concentration recommended by the CLSI guidelines. A previous study reported no change in GT-1 activity against cells grown on iron-depleted Muller–Hinton medium [26]. Therefore, the in vitro activity of GT-1 and GT-1/GT-055 under iron-depleted conditions was not assessed in this study.
4.4. DNA Extraction and Whole-Genome Sequencing
Bacteria were cultured overnight in Luria-Bertani broth at 37 °C. One millilitre of the overnight bacterial culture was used, and genomic DNA was extracted using a Wizard genomic DNA purification kit (Promega, WI, USA) according to the manufacturer’s instructions. Whole-genome library DNA was prepared using a Miseq reagent kit v3 and sequenced using Miseq v3.2 × 300-bp paired-end read cartridges (Illumina, CA, USA).
4.5. Sequence Assembly, Genome Annotation, MLST Determination and Resistome Analysis
Raw reads were assembled using SPAdes v3.11 [27]. Annotations were performed with the Rapid Annotation using Subsystem Technology pipeline [28]. Resistome data were collected using Resfinder v1.2 [29] and further verified using NCBI BLAST (http://blast.ncbi.nlm.nih.gov). Genomic analyses were performed using Geneious pro 8.1.9 (https://www.geneious.com). Bacterial sequence typing was conducted using the online MLST tool, 1.8 [30].
4.6. Cloning
Following PCR amplification with the primers listed in Table S1, blaDHA-1 with HindIII and EcoRI restriction site ends and blaPER-1 with BamHI and EcoRI restriction site ends were cloned into ZpUC19. The ZpUC19 constructs were then transformed into E. coli DH5α, and GT-1 MICs were determined. Zeocin (50 μg/mL) was used for colony selection.
4.7. Analysis of Siderophore Uptake System and Porin Loss
Well-characterised siderophore transporters and porins from previous studies were included in the analysis (Table 4). The GenBank accession numbers of reference sequences are listed in Table S2. The selected target genes were mapped against the whole genome sequences of the panel strains using Bowtie alignment [31]. The mapped DNA sequences were translated into protein sequences to identify mutation-associated alterations affecting protein coding.
Table 4.
Siderophore uptake transporters in E. coli, K. pneumonia and A. baumannii.
4.8. Accession Numbers
The draft whole-genome sequences of strains YMC2016/06/N138, YMC2016/07/N348, YMC2017/02/N55, YMC2017/01/N19, YMC2017/07/B11634, YMC2016/02/N176, YMC2016/06/N255, YMC2017/04/N120, YMC2017/06/P238, YMC2016/01/N95, YMC2016/01/C905, YMC2016/04/R3267, YMC2016/10/N189, YMC2016/01/R859, YMC2016/02/N207 and YMC2016/04/N62 were deposited in the NCBI database under the accession numbers SSKC00000000, SSKE00000000, SSJX00000000, VKOH00000000, SSKB00000000, SSJY00000000, SSKD00000000, VKOI00000000, SSKA00000000, SSJV00000000, SSJW00000000, SSJZ00000000, SSKF00000000, SSKG00000000, SSKH00000000 and SSKI00000000, respectively.
5. Conclusions
GT-1 exhibited MICs ≤2 μg/mL against many MDR isolates, including ESBL-, AmpC- and carbapenemase-producing E. coli and K. pneumoniae and OXA-producing Acinetobacter spp. In addition, GT-055 enhanced the in vitro activity of GT-1 against GT-1–resistant E. coli, K. pneumoniae and some isolates of Acinetobacter spp. Finally, DHA-1 and PER-1 increased GT-1 MICs against K. pneumoniae and Acinetobacter spp. strains, respectively.
Supplementary Materials
The following are available online at https://www.mdpi.com/2079-6382/9/5/267/s1: Table S1: List of primers for cloning experiments, Table S2: GenBank accession numbers and reference gene loci used for alignment to siderophore uptake systems.
Author Contributions
Funding acquisition and conceptualization, D.Y., Y.L.C. and R.D. Conducting experiments, R.D., N.A.P., L.P.N., T.N.V. and H.L. Data analysis and interpretation, R.D., N.A.P., L.P.N., J.-H.B. and D.Y. Manuscript preparation, R.D., N.A.P., L.P.N., J.-H.B. and D.Y. All authors have read and agreed to the published version of the manuscript.
Funding
This work was supported by the BioNano Health-Guard Research Center, funded by the Ministry of Science, ICT and Future Planning (MSIP) of Korea as a Global Frontier Project (H-GUARD_2014M3A6B2060509); by the Korea Institute of Planning and Evaluation for Technology in Food, Agriculture, Forestry and Fisheries (IPET) through the Agricultural Microbiome R&D Program, funded by the Ministry of Agriculture, Food and Rural Affairs (MAFRA) (918003-4); and by a grant from the National Institute of Health, Korea (2019ER540300R514931). This work was also supported by the Brain Korea 21 plus Project for Medical Science, Yonsei University.
Acknowledgments
We would like to thank officers of the LegoChem Biosciences Company for kindly providing GT-1 (LCB10-0200), GT-055 (LCB18-055) and avibactam compounds. We also would like to thank Don Biek for his critical review and thoughtful advice regarding this study, and we thank Jaeho Lee for his careful review and comments regarding the structures of GT-1 and GT-055.
Conflicts of Interest
Young-Lag Cho is currently employed by LegoChem Biosciences, the company that discovered GT-01 and GT-055 and is developing these compounds in collaboration with Geom Therapeutics. The remaining authors declare that the research was conducted in the absence of any commercial or financial relationships that could be construed as a potential conflict of interest. The funders had no role in the design of the study; in the collection, analyses, or interpretation of data; in the writing of the manuscript, or in the decision to publish the results.
References
- Tacconelli, E.; Carrara, E.; Savoldi, A.; Harbarth, S.; Mendelson, M.; Monnet, D.L.; Pulcini, C.; Kahlmeter, G.; Kluytmans, J.; Carmeli, Y.; et al. Discovery, research, and development of new antibiotics: The WHO priority list of antibiotic-resistant bacteria and tuberculosis. Lancet Infect. Dis. 2018, 18, 318–327. [Google Scholar] [CrossRef]
- Nguyen, L.P.; Pinto, N.A.; Vu, T.N.; Mai, H.; Pham, A.H.; Lee, H.; Cho, Y.L.; Byun, J.-H.; D’Souza, R.; Yong, D. Resistome profiles, plasmid typing, and whole-genome phylogenetic tree analyses of blaNDM-9 and mcr-1 co-harboring Escherichia coli ST617 from a patient without a history of farm exposure in Korea. Pathogens 2019, 8, 212. [Google Scholar] [CrossRef] [PubMed]
- Aires, C.A.M.; da Conceição-Neto, O.C.; Tavares, E.; Oliveira, T.R.; Dias, C.F.; Montezzi, L.F.; Picão, R.C.; Albano, R.M.; Asensi, M.D.; Carvalho-Assef, A.P.D. Emergence of the plasmid-mediated mcr-1 gene in clinical KPC-2-producing Klebsiella pneumoniae sequence type 392 in Brazil. Antimicrob. Agents Chemother. 2017, 61, e00317-17. [Google Scholar] [CrossRef] [PubMed]
- Kohanski, M.A.; Dwyer, D.J.; Collins, J.J. How antibiotics kill bacteria: From targets to networks. Nat. Rev. Microbiol. 2010, 8, 423–435. [Google Scholar] [CrossRef] [PubMed]
- Lopatkin, A.J.; Huang, S.; Smith, R.P.; Srimani, J.K.; Sysoeva, T.A.; Bewick, S.; Karig, D.K.; You, L. Antibiotics as a selective driver for conjugation dynamics. Nat. Microbiol. 2016, 1, 16044. [Google Scholar] [CrossRef] [PubMed]
- Coyne, S.; Courvalin, P.; Périchon, B. Efflux-mediated antibiotic resistance in Acinetobacter spp. Antimicrob. Agents Chemother. 2011, 55, 947–953. [Google Scholar] [CrossRef] [PubMed]
- Oh, S.-H.; Park, H.-S.; Kim, H.-S.; Yun, J.-Y.; Oh, K.; Cho, Y.-L.; Kwak, J.-H. Antimicrobial activities of LCB10-0200, a novel siderophore cephalosporin, against the clinical isolates of Pseudomonas aeruginosa and other pathogens. Int. J. Antimicrob. Agents 2017, 50, 700–706. [Google Scholar] [CrossRef]
- Tehrani, K.H.M.E.; Martin, N.I. β-lactam/β-lactamase inhibitor combinations: An update. MedChemComm 2018, 9, 1439–1456. [Google Scholar] [CrossRef]
- Lomovskaya, O.; Sun, D.; Rubio-Aparicio, D.; Nelson, K.; Tsivkovski, R.; Griffith, D.C.; Dudley, M.N. Vaborbactam: Spectrum of beta-lactamase inhibition and impact of resistance mechanisms on activity in Enterobacteriaceae. Antimicrob. Agents Chemother. 2017, 61, e01443-17. [Google Scholar] [CrossRef]
- Lahiri, S.D.; Johnstone, M.R.; Ross, P.L.; McLaughlin, R.E.; Olivier, N.B.; Alm, R.A. Avibactam and class C β-lactamases: Mechanism of inhibition, conservation of the binding pocket, and implications for resistance. Antimicrob. Agents Chemother. 2014, 58, 5704–5713. [Google Scholar] [CrossRef]
- Lee, J.; Shin, S.; Biek, D.; Cho, Y. Penicillin binding protein (PBP) activity of beta-lactamase inhibitor GT-055. In Posters of the Twenty Ninth European Congress of Clinical Microbiology & Infectious Diseases, Amsterdam, Netherlands; Poster 1187; European Society of Clinical Microbiology: Basel, Switzerland, 2019. [Google Scholar]
- Zimbler, D.L.; Arivett, B.A.; Beckett, A.C.; Menke, S.M.; Actis, L.A. Functional features of TonB energy transduction systems of Acinetobacter baumannii. Infect. Immun. 2013, 81, 3382–3394. [Google Scholar] [CrossRef] [PubMed]
- Sun, J.; Zhang, H.; Liu, Y.-H.; Feng, Y. Towards understanding MCR-like colistin resistance. Trends Microbiol. 2018, 26, 794–808. [Google Scholar] [CrossRef] [PubMed]
- Andrews, S.C.; Robinson, A.K.; Rodríguez-Quiñones, F. Bacterial iron homeostasis. FEMS Microbiol. Rev. 2003, 27, 215–237. [Google Scholar] [CrossRef]
- Zughaier, S.M.; Cornelis, P. Editorial: Role of iron in bacterial pathogenesis. Front. Cell. Infect. Microbiol. 2018, 8, 344. [Google Scholar] [CrossRef]
- Möllmann, U.; Heinisch, L.; Bauernfeind, A.; Köhler, T.; Ankel-Fuchs, D. Siderophores as drug delivery agents: Application of the “Trojan Horse” strategy. Biometals 2009, 22, 615–624. [Google Scholar] [CrossRef] [PubMed]
- Eijkelkamp, B.A.; Hassan, K.A.; Paulsen, I.T.; Brown, M.H. Investigation of the human pathogen Acinetobacter baumannii under iron limiting conditions. BMC Genom. 2011, 12, 126. [Google Scholar] [CrossRef] [PubMed]
- Tooke, C.L.; Hinchliffe, P.; Bragginton, E.C.; Colenso, C.K.; Hirvonen, V.H.A.; Takebayashi, Y.; Spencer, J. β-lactamases and β-lactamase inhibitors in the 21st century. J. Mol. Biol. 2019, 431, 3472–3500. [Google Scholar] [CrossRef]
- Hemarajata, P.; Humphries, R.M. Ceftazidime/avibactam resistance associated with L169P mutation in the omega loop of KPC-2. J. Antimicrob. Chemother. 2019, 74, 1241–1243. [Google Scholar] [CrossRef] [PubMed]
- Venditti, C.; Nisii, C.; Ballardini, M.; Meledandri, M.; Di Caro, A. Identification of L169P mutation in the omega loop of KPC-3 after a short course of ceftazidime/avibactam. J. Antimicrob. Chemother. 2019, 74, 2466–2467. [Google Scholar] [CrossRef] [PubMed]
- Dsouza, R.; Pinto, N.A.; Hwang, I.; Cho, Y.; Yong, D.; Choi, J.; Lee, K.; Chong, Y. Panel strain of Klebsiella pneumoniae for beta-lactam antibiotic evaluation: Their phenotypic and genotypic characterization. PeerJ 2017, 5, e2896. [Google Scholar] [CrossRef]
- D’Souza, R.; Pinto, N.A.; Nguyen, L.P.; Higgins, P.G.; Vu, T.N.; Byun, J.-H.; Cho, Y.L.; Choi, J.R.; Yong, D. Phenotypic and genotypic characterization of Acinetobacter spp. panel strains: A cornerstone to facilitate antimicrobial development. Front. Microbiol. 2019, 10, 559. [Google Scholar] [CrossRef] [PubMed]
- Magiorakos, A.-P.; Srinivasan, A.; Carey, R.B.; Carmeli, Y.; Falagas, M.E.; Giske, C.G.; Harbarth, S.; Hindler, J.F.; Kahlmeter, G.; Olsson-Liljequist, B.; et al. Multidrug-resistant, extensively drug-resistant and pandrug-resistant bacteria: An international expert proposal for interim standard definitions for acquired resistance. Clin. Microbiol. Infect. 2012, 18, 268–281. [Google Scholar] [CrossRef] [PubMed]
- CLSI. Methods for Dilution Antimicrobial Susceptibility Tests for Bacteria that Grow Aerobically M7-A10; Clinical and Laboratory Standards Institute: Wayne, PA, USA, 2015; ISBN 1562389874. [Google Scholar]
- CLSI. Performance Standards for Antimicrobial Susceptibility Testing Twenty-eighth Informational Supplement M100-S28; Clinical and Laboratory Standards Institute: Wayne, PA, USA, 2018; ISBN 1-562388-39-8. [Google Scholar]
- Oh, S.; Kwak, J.; Lee, J.; Han, H.; Biek, D.; Oh, K.; Cho, Y. Serum and iron effects on the in vitro activity of siderophore cephalosporin GT-1. In Posters of American Society for Microbiology (ASM) Microbe 2018; American Society for Microbiology: Washington, DC, USA, 2018. [Google Scholar]
- Bankevich, A.; Nurk, S.; Antipov, D.; Gurevich, A.A.; Dvorkin, M.; Kulikov, A.S.; Lesin, V.M.; Nikolenko, S.I.; Pham, S.; Prjibelski, A.D.; et al. SPAdes: A new genome assembly algorithm and its applications to single-cell sequencing. J. Comput. Biol. 2012, 19, 455–477. [Google Scholar] [CrossRef] [PubMed]
- Aziz, R.K.; Bartels, D.; Best, A.A.; DeJongh, M.; Disz, T.; Edwards, R.A.; Formsma, K.; Gerdes, S.; Glass, E.M.; Kubal, M.; et al. The RAST Server: Rapid annotations using subsystems technology. BMC Genom. 2008, 9, 75. [Google Scholar] [CrossRef]
- Zankari, E.; Hasman, H.; Cosentino, S.; Vestergaard, M.; Rasmussen, S.; Lund, O.; Aarestrup, F.M.; Larsen, M.V. Identification of acquired antimicrobial resistance genes. J. Antimicrob. Chemother. 2012, 67, 2640–2644. [Google Scholar] [CrossRef]
- Carattoli, A.; Zankari, E.; García-Fernández, A.; Voldby Larsen, M.; Lund, O.; Villa, L.; Møller Aarestrup, F.; Hasman, H. In silico detection and typing of plasmids using PlasmidFinder and plasmid multilocus sequence typing. Antimicrob. Agents Chemother. 2014, 58, 3895–3903. [Google Scholar] [CrossRef] [PubMed]
- Langmead, B. Aligning short sequencing reads with Bowtie. Curr. Protoc. Bioinform. 2010, 32, 11–17. [Google Scholar] [CrossRef] [PubMed]
- Koebnik, R. TonB-dependent trans-envelope signalling: The exception or the rule? Trends Microbiol. 2005, 13, 343–347. [Google Scholar] [CrossRef] [PubMed]
- Braun, V.; Braun, M. Iron transport and signaling in Escherichia coli. FEBS Lett. 2002, 529, 78–85. [Google Scholar] [CrossRef]
- Stephens, D.L.; Choe, M.D.; Earhart, C.F. Escherichia coli periplasmic protein FepB binds ferrienterobactin. Microbiology 1995, 141, 1647–1654. [Google Scholar] [CrossRef][Green Version]
- Pierce, J.R.; Earhart, C.F. Escherichia coli K-12 envelope proteins specifically required for ferrienterobactin uptake. J. Bacteriol. 1986, 166, 930–936. [Google Scholar] [CrossRef] [PubMed]
- Shea, C.M.; McIntosh, M.A. Nucleotide sequence and genetic organization of the ferric enterobactin transport system: Homology to other periplasmic binding protein-dependent systems in Escherichia coli. Mol. Microbiol. 1991, 5, 1415–1428. [Google Scholar] [CrossRef] [PubMed]
- Molloy, M.P.; Herbert, B.R.; Slade, M.B.; Rabilloud, T.; Nouwens, A.S.; Williams, K.L.; Gooley, A.A. Proteomic analysis of the Escherichia coli outer membrane. Eur. J. Biochem. 2000, 267, 2871–2881. [Google Scholar] [CrossRef] [PubMed]
- Garcia, E.C.; Brumbaugh, A.R.; Mobley, H.L.T. Redundancy and specificity of Escherichia coli iron acquisition systems during urinary tract infection. Infect. Immun. 2011, 79, 1225–1235. [Google Scholar] [CrossRef] [PubMed]
- Dorsey, C.W.; Tomaras, A.P.; Connerly, P.L.; Tolmasky, M.E.; Crosa, J.H.; Actis, L.A. The siderophore-mediated iron acquisition systems of Acinetobacter baumannii ATCC 19606 and Vibrio anguillarum 775 are structurally and functionally related. Microbiology 2004, 150, 3657–3667. [Google Scholar] [CrossRef]
- Mihara, K.; Tanabe, T.; Yamakawa, Y.; Funahashi, T.; Nakao, H.; Narimatsu, S.; Yamamoto, S. Identification and transcriptional organization of a gene cluster involved in biosynthesis and transport of acinetobactin, a siderophore produced by Acinetobacter baumannii ATCC 19606T. Microbiology 2004, 150, 2587–2597. [Google Scholar] [CrossRef]
- Fiester, S.E.; Nwugo, C.C.; Penwell, W.F.; Neary, J.M.; Beckett, A.C.; Arivett, B.A.; Schmidt, R.E.; Geiger, S.C.; Connerly, P.L.; Menke, S.M.; et al. Role of the carboxy terminus of SecA in iron acquisition, protein translocation, and virulence of the bacterial pathogen Acinetobacter baumannii. Infect. Immun. 2015, 83, 1354–1365. [Google Scholar] [CrossRef]
- Echenique, J.R.; Arienti, H.; Tolmasky, M.E.; Read, R.R.; Staneloni, R.J.; Crosa, J.H.; Actis, L.A. Characterization of a high-affinity iron transport system in Acinetobacter baumannii. J. Bacteriol. 1992, 174, 7670–7679. [Google Scholar] [CrossRef]
- Moynié, L.; Luscher, A.; Rolo, D.; Pletzer, D.; Tortajada, A.; Weingart, H.; Braun, Y.; Page, M.G.P.; Naismith, J.H.; Köhler, T. Structure and function of the PiuA and PirA siderophore-drug receptors from Pseudomonas aeruginosa and Acinetobacter baumannii. Antimicrob. Agents Chemother. 2017, 61, e02531-16. [Google Scholar] [CrossRef]
- Hantke, K.; Nicholson, G.; Rabsch, W.; Winkelmann, G. Salmochelins, siderophores of Salmonella enterica and uropathogenic Escherichia coli strains, are recognized by the outer membrane receptor IroN. Proc. Natl. Acad. Sci. USA 2003, 100, 3677–3682. [Google Scholar] [CrossRef]
- Hancock, V.; Ferrières, L.; Klemm, P. The ferric yersiniabactin uptake receptor FyuA is required for efficient biofilm formation by urinary tract infectious Escherichia coli in human urine. Microbiology 2008, 154, 167–175. [Google Scholar] [CrossRef] [PubMed]
- Penwell, W.F.; DeGrace, N.; Tentarelli, S.; Gauthier, L.; Gilbert, C.M.; Arivett, B.A.; Miller, A.A.; Durand-Reville, T.F.; Joubran, C.; Actis, L.A. Discovery and characterization of new hydroxamate siderophores, baumannoferrin A and B, produced by Acinetobacter baumannii. ChemBioChem 2015, 16, 1896–1904. [Google Scholar] [CrossRef] [PubMed]
© 2020 by the authors. Licensee MDPI, Basel, Switzerland. This article is an open access article distributed under the terms and conditions of the Creative Commons Attribution (CC BY) license (http://creativecommons.org/licenses/by/4.0/).

