Albumin Nanoparticles Harness Activated Neutrophils to Cross Vascular Barriers for Targeted Subcutaneous and Orthotopic Colon Cancer Therapy
Abstract
1. Introduction
2. Materials and Methods
2.1. Preparation of Albumin Nanoparticles Loaded with a Fluorescent Dye (DiL) or 6-Shogaol
2.2. Characterizations of NPs and NPs/6-Shogaol
2.3. Cell Culture
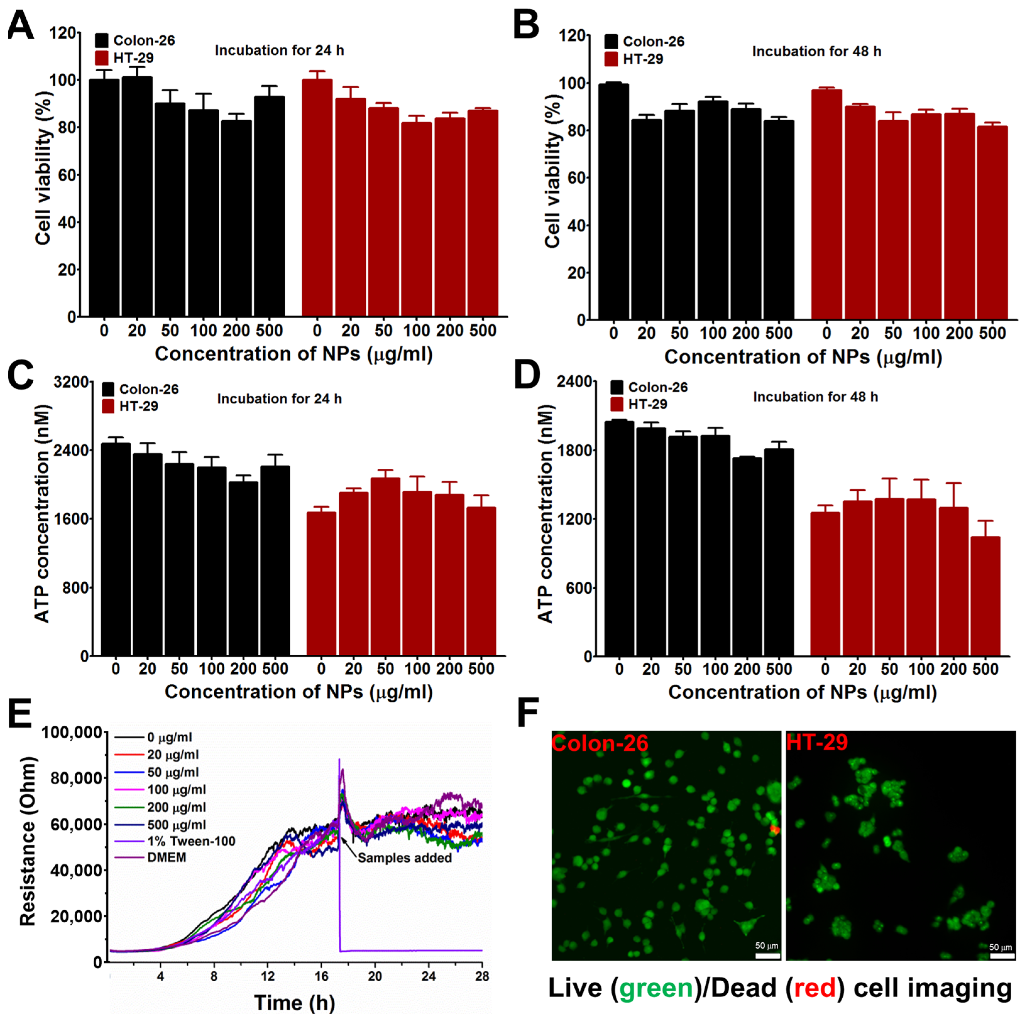
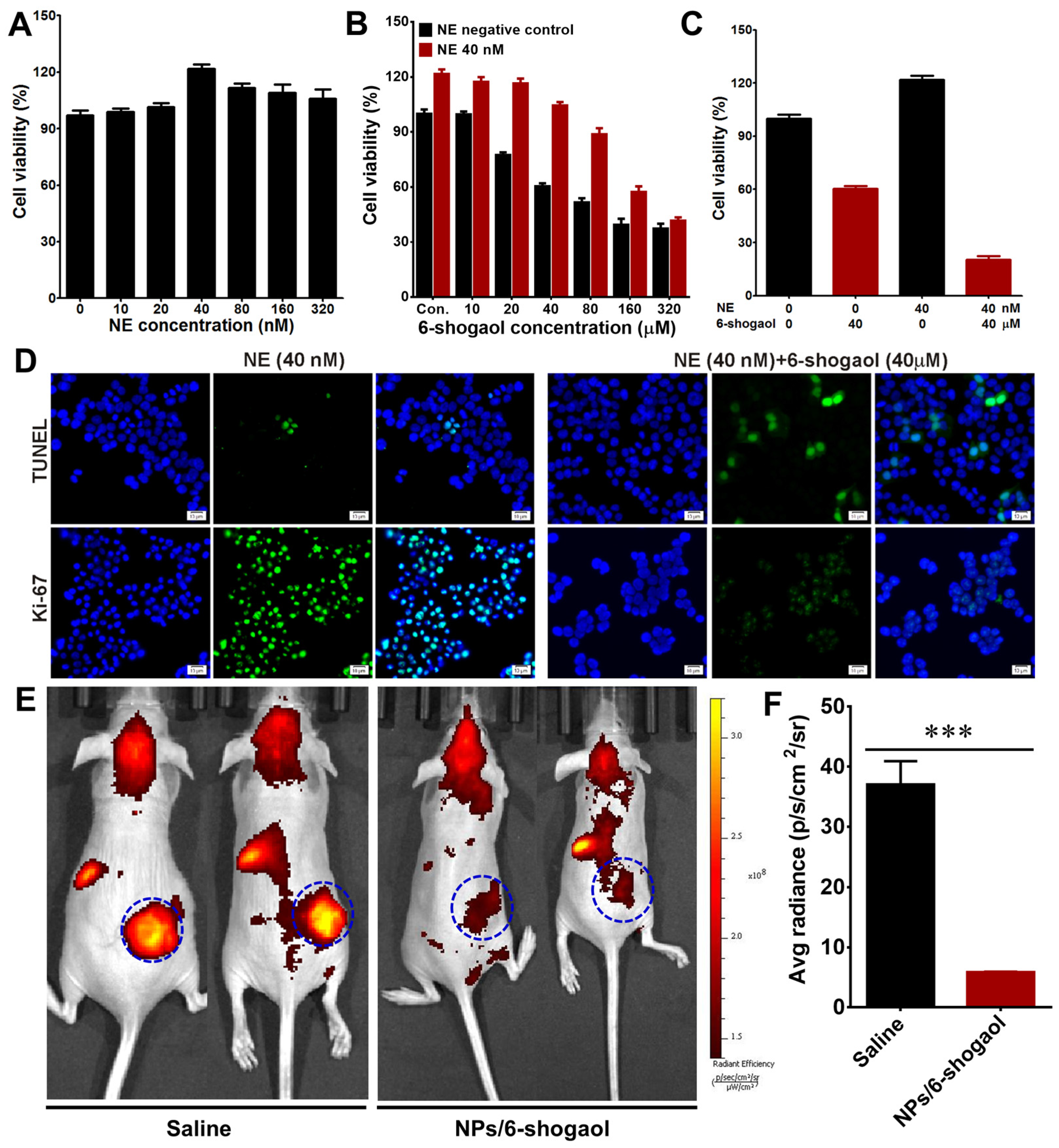
2.4. Biocompatibility Assay In Vitro
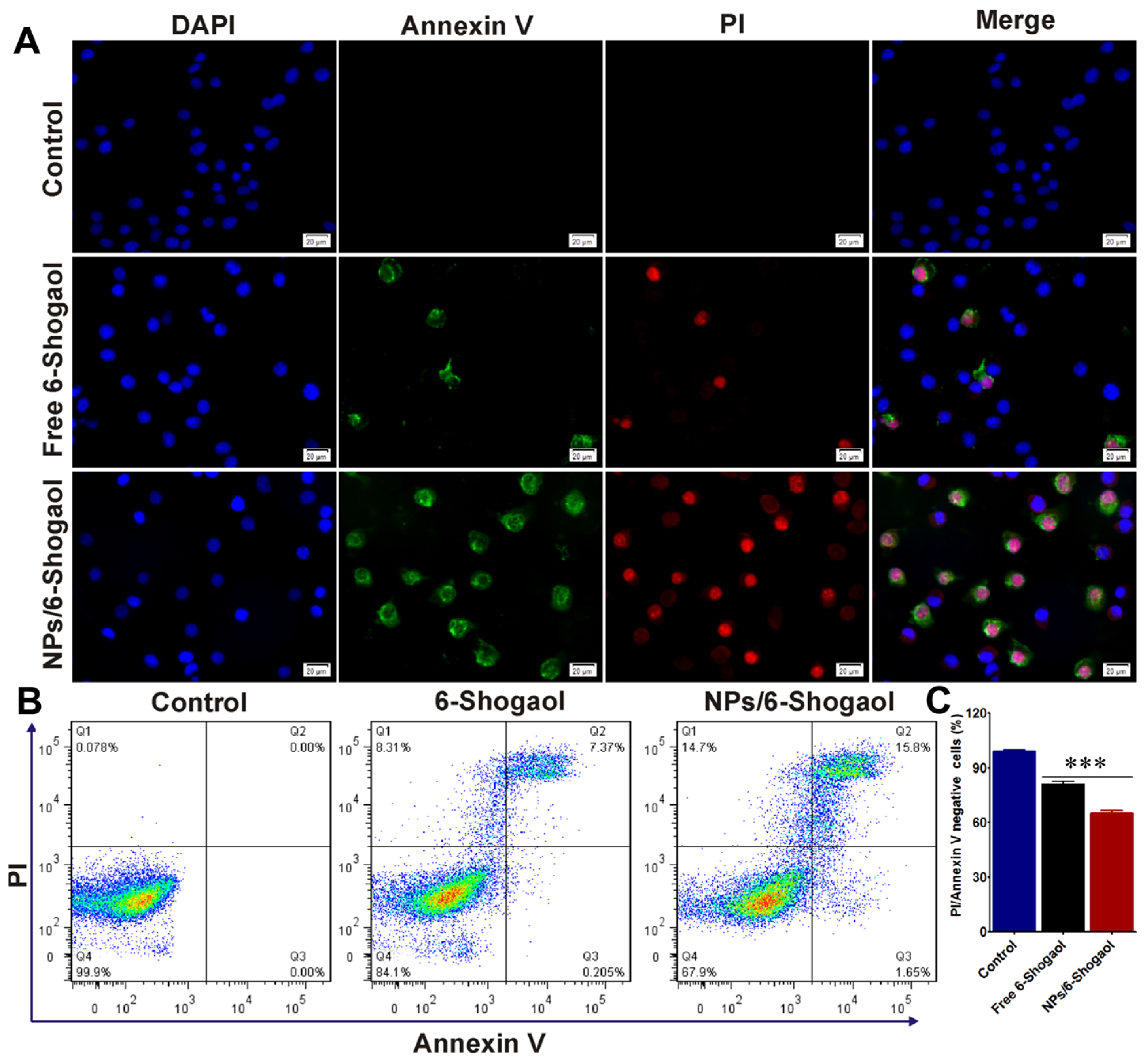
2.5. Cell Apoptosis Study
2.6. Biocompatibility of NPs In Vivo
2.7. 6-Shogaol and Neutrophil Elastase (NE) to Cell Viability Assay
2.8. Mice
2.9. HT-29 Xenograft Tumor Model
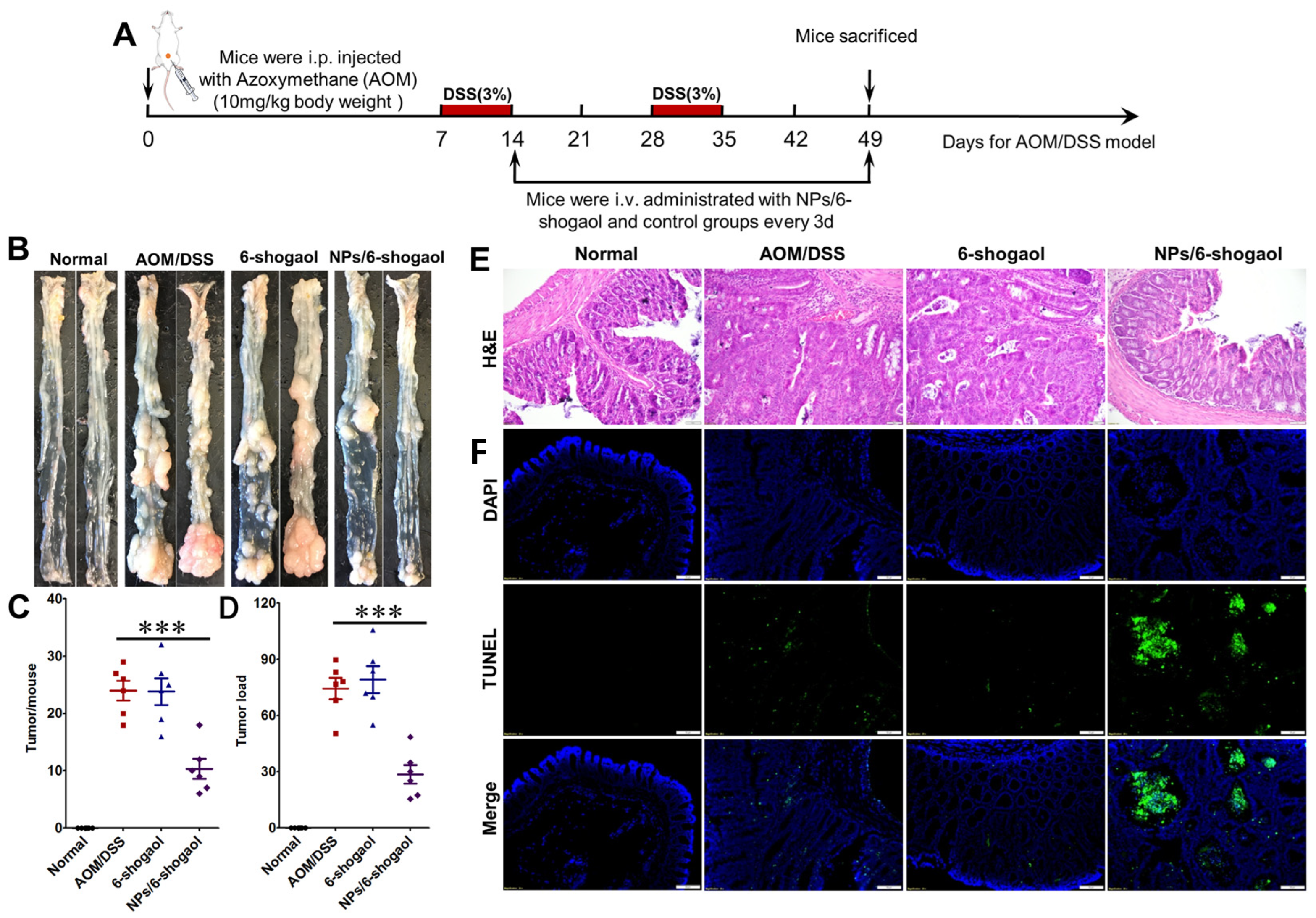
2.10. Orthotopic Colon Cancer Model
2.11. Histological and TUNEL Examination
2.12. Neutrophil Elastase Detection and Imaging
2.13. Immunofluorescence Staining
2.14. Neutrophils Containing NPs/DiL in Blood
2.15. Statistical Analysis
3. Results
3.1. Characterization of Albumin NPs and the Targeting Ability to Neutrophils
3.2. The Biocompatibility of Albumin NPs Against Colon-26 and HT-29 Cells Was Evaluated In Vitro
3.3. The Biocompatibility of Albumin NPs Was Evaluated In Vivo
3.4. NPs/6-Shogaol Induced the Apoptosis of Colon-26 Cells In Vitro
3.5. NPs/6-Shogaol Have In Vivo Therapeutic Efficacy in HT-29 Tumor-Bearing Mice
3.6. Neutrophil Elastase (NE) Expression in HT-29 Tumor-Bearing Mice
3.7. NPs/6-Shogaol Inhibited the Proliferation of Tumor Cells by Activating Apoptosis
3.8. NPs/6-Shogaol Have In Vivo Therapeutic Efficacy in AOM/DSS-Induced Orthotopic Colorectal Cancer Model in Mice
4. Discussion
5. Conclusions
Supplementary Materials
Author Contributions
Funding
Institutional Review Board Statement
Informed Consent Statement
Data Availability Statement
Acknowledgments
Conflicts of Interest
References
- Chapelle, N.; Martel, M.; Toes-Zoutendijk, E.; Barkun, A.N.; Bardou, M. Recent advances in clinical practice: Colorectal cancer chemoprevention in the average-risk population. Gut 2020, 69, 2244–2255. [Google Scholar] [CrossRef] [PubMed]
- Keum, N.; Giovannucci, E. Global burden of colorectal cancer: Emerging trends, risk factors and prevention strategies. Nat. Rev. Gastroenterol. Hepatol. 2019, 16, 713–732. [Google Scholar] [CrossRef] [PubMed]
- Akimoto, N.; Ugai, T.; Zhong, R.; Hamada, T.; Fujiyoshi, K.; Giannakis, M.; Wu, K.; Cao, Y.; Ng, K.; Ogino, S. Rising incidence of early-onset colorectal cancer—A call to action. Nat. Rev. Clin. Oncol. 2020, 18, 230–243. [Google Scholar] [CrossRef] [PubMed]
- Fabregas, J.C.; Ramnaraign, B.; George, T.J. Clinical Updates for Colon Cancer Care in 2022. Clin. Color. Cancer 2022, 21, 198–203. [Google Scholar] [CrossRef]
- Guo, L.; Wang, Y.; Yang, W.; Wang, C.; Guo, T.a.; Yang, J.; Shao, Z.; Cai, G.; Cai, S.; Zhang, L.; et al. Molecular Profiling Provides Clinical Insights Into Targeted and Immunotherapies as Well as Colorectal Cancer Prognosis. Gastroenterology 2023, 165, 414–428.e417. [Google Scholar] [CrossRef] [PubMed]
- Chen, J.; Zhu, T.; Jiang, G.; Zeng, Q.; Li, Z.; Huang, X. Target delivery of a PD-1-TREM2 scFv by CAR-T cells enhances anti-tumor efficacy in colorectal cancer. Mol. Cancer 2023, 22, 131. [Google Scholar] [CrossRef] [PubMed]
- Guelfi, S.; Hodivala-Dilke, K.; Bergers, G. Targeting the tumour vasculature: From vessel destruction to promotion. Nat. Rev. Cancer 2024, 24, 655–675. [Google Scholar] [CrossRef]
- Pinkiewicz, M.; Zaczyński, A.; Walecki, J.; Zawadzki, M. Beyond the Walls of Troy: A Scoping Review on Pharmacological Strategies to Enhance Drug Delivery Across the Blood–Brain Barrier and Blood–Tumor Barrier. Int. J. Mol. Sci. 2025, 26, 7050. [Google Scholar] [CrossRef] [PubMed]
- Peng, S.; Ouyang, B.; Men, Y.; Du, Y.; Cao, Y.; Xie, R.; Pang, Z.; Shen, S.; Yang, W. Biodegradable zwitterionic polymer membrane coating endowing nanoparticles with ultra-long circulation and enhanced tumor photothermal therapy. Biomaterials 2020, 231, 119680. [Google Scholar] [CrossRef]
- Liu, J.; Cabral, H.; Mi, P. Nanocarriers address intracellular barriers for efficient drug delivery, overcoming drug resistance, subcellular targeting and controlled release. Adv. Drug Deliv. Rev. 2024, 207, 115239. [Google Scholar] [CrossRef]
- Xia, Y.; Rao, L.; Yao, H.; Wang, Z.; Ning, P.; Chen, X. Engineering Macrophages for Cancer Immunotherapy and Drug Delivery. Adv. Mater. 2020, 32, 2002054. [Google Scholar] [CrossRef] [PubMed]
- Liew, P.X.; Kubes, P. The Neutrophil’s Role During Health and Disease. Physiol. Rev. 2019, 99, 1223–1248. [Google Scholar] [CrossRef] [PubMed]
- Zhang, C.Y.; Dong, X.; Gao, J.; Lin, W.; Liu, Z.; Wang, Z. Nanoparticle-induced neutrophil apoptosis increases survival in sepsis and alleviates neurological damage in stroke. Sci. Adv. 2019, 5, eaax7964. [Google Scholar] [CrossRef] [PubMed]
- Piao, C.; Lee, J.; Kim, G.E.; Choe, Y.H.; Lee, H.; Hyun, Y.-M. Targeted Delivery of Nanoparticle-Conveyed Neutrophils to the Glioblastoma Site for Efficient Therapy. ACS Appl. Mater. Interfaces 2024, 16, 41819–41827. [Google Scholar] [CrossRef]
- Zhang, J.; Gu, J.; Wang, X.; Ji, C.; Yu, D.; Wang, M.; Pan, J.; Santos, H.A.; Zhang, H.; Zhang, X. Engineering and Targeting Neutrophils for Cancer Therapy. Adv. Mater. 2024, 36, 2310318. [Google Scholar] [CrossRef] [PubMed]
- Zhou, M.; Tang, Y.; Lu, Y.; Zhang, T.; Zhang, S.; Cai, X.; Lin, Y. Framework Nucleic Acid-Based and Neutrophil-Based Nanoplatform Loading Baicalin with Targeted Drug Delivery for Anti-Inflammation Treatment. ACS Nano 2025, 19, 3455–3469. [Google Scholar] [CrossRef] [PubMed]
- Cui, C.; Chakraborty, K.; Tang, X.A.; Zhou, G.; Schoenfelt, K.Q.; Becker, K.M.; Hoffman, A.; Chang, Y.-F.; Blank, A.; Reardon, C.A.; et al. Neutrophil elastase selectively kills cancer cells and attenuates tumorigenesis. Cell 2021, 184, 3163–3177.e3121. [Google Scholar] [CrossRef] [PubMed]
- Wang, S.; Ye, G.; Xu, X.; Lin, Y.; Li, X.; Zhang, Z.; Qi, M.; Tan, L.; Cheng, M.; Zhang, H.; et al. Pericyte drives the formation of circulating tumour cell-neutrophil clusters to promote colorectal cancer metastasis. Gut 2026, 75, 81–93. [Google Scholar] [CrossRef]
- Zhang, J.; Jiang, S.; Li, S.; Jiang, J.; Mei, J.; Chen, Y.; Ma, Y.; Liu, Y.; Liu, Y. Nanotechnology: A New Strategy for Lung Cancer Treatment Targeting Pro-Tumor Neutrophils. Engineering 2023, 27, 106–126. [Google Scholar] [CrossRef]
- Rabas, N.; Ferreira, R.M.M.; Di Blasio, S.; Malanchi, I. Cancer-induced systemic pre-conditioning of distant organs: Building a niche for metastatic cells. Nat. Rev. Cancer 2024, 24, 829–849. [Google Scholar] [CrossRef] [PubMed]
- Suarez-Lopez, L.; Kong, Y.W.; Sriram, G.; Patterson, J.C.; Rosenberg, S.; Morandell, S.; Haigis, K.M.; Yaffe, M.B. MAPKAP Kinase-2 Drives Expression of Angiogenic Factors by Tumor-Associated Macrophages in a Model of Inflammation-Induced Colon Cancer. Front. Immunol. 2021, 11, 607891. [Google Scholar] [CrossRef] [PubMed]
- Zhang, M.; Zhao, R.; Wang, D.; Wang, L.; Zhang, Q.; Wei, S.; Lu, F.; Peng, W.; Wu, C. Ginger (Zingiber officinale Rosc.) and its bioactive components are potential resources for health beneficial agents. Phytother. Res. 2020, 35, 711–742. [Google Scholar] [CrossRef]
- Jia, Y.; Li, X.; Meng, X.; Lei, J.; Xia, Y.; Yu, L. Anticancer perspective of 6-shogaol: Anticancer properties, mechanism of action, synergism and delivery system. Chin. Med. 2023, 18, 138. [Google Scholar] [CrossRef] [PubMed]
- Jiao, W.; Mi, S.; Sang, Y.; Jin, Q.; Chitrakar, B.; Wang, X.; Wang, S. Integrated network pharmacology and cellular assay for the investigation of an anti-obesity effect of 6-shogaol. Food Chem. 2022, 374, 131755. [Google Scholar] [CrossRef] [PubMed]
- Xu, Y.; Bai, L.; Chen, X.; Li, Y.; Qin, Y.; Meng, X.; Zhang, Q. 6-Shogaol ameliorates diabetic nephropathy through anti-inflammatory, hyperlipidemic, anti-oxidative activity in db/db mice. Biomed. Pharmacother. 2018, 97, 633–641. [Google Scholar] [CrossRef] [PubMed]
- Zhu, Y.; Huang, X.; Deng, Z.; Bai, T.; Gao, B.; Xu, C.; Fu, J.; Zhao, Y.; Zhang, Y.; Zhang, M.; et al. Orally biomimetic metal-phenolic nanozyme with quadruple safeguards for intestinal homeostasis to ameliorate ulcerative colitis. J. Nanobiotechnol. 2024, 22, 545. [Google Scholar] [CrossRef]
- Liu, C.; Yan, X.; Zhang, Y.; Yang, M.; Ma, Y.; Zhang, Y.; Xu, Q.; Tu, K.; Zhang, M. Oral administration of turmeric-derived exosome-like nanovesicles with anti-inflammatory and pro-resolving bioactions for murine colitis therapy. J. Nanobiotechnol. 2022, 20, 206. [Google Scholar] [CrossRef]
- Balogh, M.; Zhang, J.; Gaffney, C.M.; Kalakuntla, N.; Nguyen, N.T.; Trinh, R.T.; Aguilar, C.; Pham, H.V.; Milutinovic, B.; Nichols, J.M.; et al. Sensory neuron dysfunction in orthotopic mouse models of colon cancer. J. Neuroinflamm. 2022, 19, 204. [Google Scholar] [CrossRef]
- Bertocchi, A.; Carloni, S.; Ravenda, P.S.; Bertalot, G.; Spadoni, I.; Lo Cascio, A.; Gandini, S.; Lizier, M.; Braga, D.; Asnicar, F.; et al. Gut vascular barrier impairment leads to intestinal bacteria dissemination and colorectal cancer metastasis to liver. Cancer Cell 2021, 39, 708–724.e711. [Google Scholar] [CrossRef]
- Metzemaekers, M.; Gouwy, M.; Proost, P. Neutrophil chemoattractant receptors in health and disease: Double-edged swords. Cell. Mol. Immunol. 2020, 17, 433–450. [Google Scholar] [CrossRef]
- Lei, X.; Lei, Y.; Li, J.-K.; Du, W.-X.; Li, R.-G.; Yang, J.; Li, J.; Li, F.; Tan, H.-B. Immune cells within the tumor microenvironment: Biological functions and roles in cancer immunotherapy. Cancer Lett. 2020, 470, 126–133. [Google Scholar] [CrossRef] [PubMed]
- Xing, Y.; Li, J.; Wang, L.; Zhu, Z.; Yan, J.; Liu, Y.; Liu, Q. A Bifunctional Lysosome-Targeting Chimera Nanoplatform for Tumor-Selective Protein Degradation and Enhanced Cancer Immunotherapy. Adv. Mater. 2025, 37, 2417942. [Google Scholar] [CrossRef]
- Fan, L.; Jin, L.; Tang, T.; Zheng, Y.; Chen, Z.; Lin, H.; Ding, C.; Wang, T.; Chen, H.; Guo, Y.; et al. Neutrophil-like pH-responsive pro-efferocytic nanoparticles improve neurological recovery by promoting erythrophagocytosis after intracerebral hemorrhage. Theranostics 2024, 14, 283–303. [Google Scholar] [CrossRef]
- Liu, Y.; Ma, J.; Ma, Y.; Wang, B.-z.; Wang, Y.; Yuan, J.; Zhang, F.; Zhao, X.; Chen, K.; Zhang, X.; et al. Neutrophil extracellular traps impede cancer metastatic seeding via protease-activated receptor 2-mediated downregulation of phagocytic checkpoint CD24. J. Immunother. Cancer 2025, 13, e010813. [Google Scholar] [CrossRef] [PubMed]









Disclaimer/Publisher’s Note: The statements, opinions and data contained in all publications are solely those of the individual author(s) and contributor(s) and not of MDPI and/or the editor(s). MDPI and/or the editor(s) disclaim responsibility for any injury to people or property resulting from any ideas, methods, instructions or products referred to in the content. |
© 2026 by the authors. Licensee MDPI, Basel, Switzerland. This article is an open access article distributed under the terms and conditions of the Creative Commons Attribution (CC BY) license.
Share and Cite
Luo, Z.; Dong, L.; Zhang, Y.; Zhang, M. Albumin Nanoparticles Harness Activated Neutrophils to Cross Vascular Barriers for Targeted Subcutaneous and Orthotopic Colon Cancer Therapy. J. Funct. Biomater. 2026, 17, 36. https://doi.org/10.3390/jfb17010036
Luo Z, Dong L, Zhang Y, Zhang M. Albumin Nanoparticles Harness Activated Neutrophils to Cross Vascular Barriers for Targeted Subcutaneous and Orthotopic Colon Cancer Therapy. Journal of Functional Biomaterials. 2026; 17(1):36. https://doi.org/10.3390/jfb17010036
Chicago/Turabian StyleLuo, Zhifan, Liuqing Dong, Yujie Zhang, and Mingzhen Zhang. 2026. "Albumin Nanoparticles Harness Activated Neutrophils to Cross Vascular Barriers for Targeted Subcutaneous and Orthotopic Colon Cancer Therapy" Journal of Functional Biomaterials 17, no. 1: 36. https://doi.org/10.3390/jfb17010036
APA StyleLuo, Z., Dong, L., Zhang, Y., & Zhang, M. (2026). Albumin Nanoparticles Harness Activated Neutrophils to Cross Vascular Barriers for Targeted Subcutaneous and Orthotopic Colon Cancer Therapy. Journal of Functional Biomaterials, 17(1), 36. https://doi.org/10.3390/jfb17010036

