Submicron-Grooved Films Modulate the Directional Alignment and Biological Function of Schwann Cells
Abstract
1. Introduction
2. Materials and Methods
2.1. Fabrication of Submicron-Grooved Films
2.2. Characterization of Submicron-Grooved Films
2.3. Cell Culture
2.4. Cell Viability
2.5. Cell Morphology
2.6. Cell Adhesion
2.7. Cell Migration
2.8. Cell Cycle Analysis
2.9. RNA Sequencing
2.10. Gene Expression
2.11. Cell Membrane Potential
2.12. Statistical Analysis
3. Results
3.1. Characterization of Submicron-Grooved Films
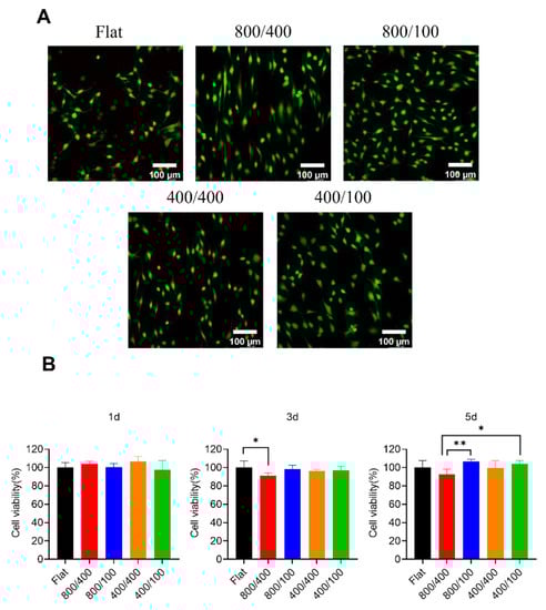
3.2. Cell Viability
3.3. Cell Morphology
3.4. Cell Adhesion and Cytoskeleton
3.5. Cell Migration
3.6. Cell Cycle Analysis
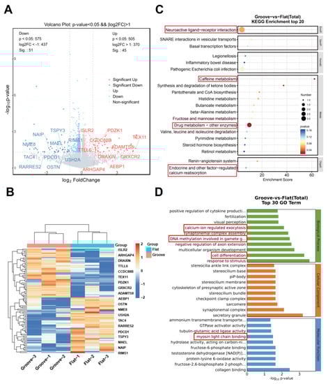
3.7. Gene Expression
3.8. Cell Membrane Potential
4. Discussion
5. Conclusions
Author Contributions
Funding
Data Availability Statement
Conflicts of Interest
References
- Jiang, X.; Lim, S.H.; Mao, H.Q.; Chew, S.Y. Current applications and future perspectives of artificial nerve conduits. Exp. Neurol. 2010, 223, 86–101. [Google Scholar] [CrossRef] [PubMed]
- Lopez-Cebral, R.; Silva-Correia, J.; Reis, R.L.; Silva, T.H.; Oliveira, J.M. Peripheral Nerve Injury: Current Challenges, Conventional Treatment Approaches, and New Trends in Biomaterials-Based Regenerative Strategies. ACS Biomater. Sci. Eng. 2017, 3, 3098–3122. [Google Scholar] [CrossRef]
- Hussain, G.; Wang, J.; Rasul, A.; Anwar, H.; Qasim, M.; Zafar, S.; Aziz, N.; Razzaq, A.; Hussain, R.; de Aguilar, J.L.G.; et al. Current Status of Therapeutic Approaches against Peripheral Nerve Injuries: A Detailed Story from Injury to Recovery. Int. J. Biol. Sci. 2020, 16, 116–134. [Google Scholar] [CrossRef]
- Ashur, H.; Vilner, Y.; Finsterbush, A.; Rousso, M.; Weinberg, H.; Devor, M. Extent of Fiber Regeneration after Peripheral-Nerve Repair—Silicone Splint vs. Suture, Gap Repair vs. Graft. Exp. Neurol. 1987, 97, 365–374. [Google Scholar] [CrossRef]
- Tabakow, P.; Jarmundowicz, W.; Czapiga, B.; Fortuna, W.; Miedzybrodzki, R.; Czyz, M.; Huber, J.; Szarek, D.; Okurowski, S.; Szewczyk, P.; et al. Transplantation of Autologous Olfactory Ensheathing Cells in Complete Human Spinal Cord Injury. Cell Transplant. 2013, 22, 1591–1612. [Google Scholar] [CrossRef] [PubMed]
- Wu, R.B.; Wang, L.; Chen, F.Y.; Huang, Y.M.; Shi, J.M.; Zhu, X.F.; Ding, Y.; Zhang, X.C. Evaluation of artificial nerve conduit and autografts in peripheral nerve repair in the rat model of sciatic nerve injury. Neurol. Res. 2016, 38, 461–466. [Google Scholar] [CrossRef]
- May, F.; Buchner, A.; Matiasek, K.; Schlenker, B.; Stief, C.; Weidner, N. Recovery of erectile function comparing autologous nerve grafts, unseeded conduits, Schwann-cell-seeded guidance tubes and GDNF-overexpressing Schwann cell grafts. Dis. Model. Mech. 2016, 9, 1507–1511. [Google Scholar] [CrossRef]
- Muir, D. The potentiation of peripheral nerve sheaths in regeneration and repair. Exp. Neurol. 2010, 223, 102–111. [Google Scholar] [CrossRef]
- McCormick, A.M.; Maddipatla, M.; Shi, S.J.; Chamsaz, E.A.; Yokoyama, H.; Joy, A.; Leipzig, N.D. Micropatterned Coumarin Polyester Thin Films Direct Neurite Orientation. ACS Appl. Mater. Interfaces 2014, 6, 19655–19667. [Google Scholar] [CrossRef]
- Vijayavenkataraman, S. Nerve guide conduits for peripheral nerve injury repair: A review on design, materials and fabrication methods. Acta Biomater. 2020, 106, 54–69. [Google Scholar] [CrossRef]
- Wang, P.Y.; Bennetsen, D.T.; Foss, M.; Ameringer, T.; Thissen, H.; Kingshott, P. Modulation of Human Mesenchymal Stem Cell Behavior on Ordered Tantalum Nanotopographies Fabricated Using Colloidal Lithography and Glancing Angle Deposition. ACS Appl. Mater. Interfaces 2015, 7, 4979–4989. [Google Scholar] [CrossRef] [PubMed]
- Zhang, S.; Vijayavenkataraman, S.; Chong, G.L.; Fuh, J.Y.H.; Lu, W.F. Computational Design and Optimization of Nerve Guidance Conduits for Improved Mechanical Properties and Permeability. J. Biomech. Eng.—Trans. ASME 2019, 141, 8. [Google Scholar] [CrossRef] [PubMed]
- Amani, H.; Kazerooni, H.; Hassanpoor, H.; Akbarzadeh, A.; Pazoki-Toroudi, H. Tailoring synthetic polymeric biomaterials towards nerve tissue engineering: A review. Artif. Cell. Nanomed. Biotechnol. 2019, 47, 3524–3539. [Google Scholar] [CrossRef] [PubMed]
- Sharma, A.D.; Zbarska, S.; Petersen, E.M.; Marti, M.E.; Mallapragada, S.K.; Sakaguchi, D.S. Oriented growth and transdifferentiation of mesenchymal stem cells towards a Schwann cell fate on micropatterned substrates. J. Biosci. Bioeng. 2016, 121, 325–335. [Google Scholar] [CrossRef]
- Fu, S.Y.; Gordon, T. The cellular and molecular basis of peripheral nerve regeneration. Mol. Neurobiol. 1997, 14, 67–116. [Google Scholar] [CrossRef]
- Krekoski, C.A.; Neubauer, D.; Zuo, J.; Muir, D. Axonal regeneration into acellular nerve grafts is enhanced by degradation of chondroitin sulfate proteoglycan. J. Neurosci. 2001, 21, 6206–6213. [Google Scholar] [CrossRef]
- Gu, X.S.; Ding, F.; Yang, Y.M.; Liu, J. Construction of tissue engineered nerve grafts and their application in peripheral nerve regeneration. Prog. Neurobiol. 2011, 93, 204–230. [Google Scholar] [CrossRef]
- Clements, M.P.; Byrne, E.; Guerrero, L.F.C.; Cattin, A.L.; Zakka, L.; Ashraf, A.; Burden, J.J.; Khadayate, S.; Lloyd, A.C.; Marguerat, S.; et al. The Wound Microenvironment Reprograms Schwann Cells to Invasive Mesenchymal-like Cells to Drive Peripheral Nerve Regeneration. Neuron 2017, 96, 98–114. [Google Scholar] [CrossRef]
- Miller, C.; Jeftinija, S.; Mallapragada, S. Micropatterned Schwann cell-seeded biodegradable polymer substrates significantly enhance neurite alignment and outgrowth. Tissue Eng. 2001, 7, 705–715. [Google Scholar] [CrossRef]
- Gumy, L.F.; Bampton, E.T.W.; Tolkovsky, A.M. Hyperglycaemia inhibits Schwann cell proliferation and migration and restricts regeneration of axons and Schwann cells from adult murine DRG. Mol. Cell. Neurosci. 2008, 37, 298–311. [Google Scholar] [CrossRef]
- Li, G.C.; Zhao, X.Y.; Zhang, L.Z.; Wang, C.P.; Shi, Y.W.; Yang, Y.M. Regulating Schwann Cells Growth by Chitosan Micropatterning for Peripheral Nerve Regeneration In Vitro. Macromol. Biosci. 2014, 14, 1067–1075. [Google Scholar] [CrossRef] [PubMed]
- Liu, C.; Kray, J.; Toomajian, V.; Chan, C. Schwann Cells Migration on Patterned Polydimethylsiloxane Microgrooved Surface. Tissue Eng. Part C Methods 2016, 22, 644–651. [Google Scholar] [CrossRef]
- Li, G.C.; Zhao, X.Y.; Zhang, L.Z.; Yang, J.; Cui, W.G.; Yang, Y.M.; Zhang, H.B. Anisotropic ridge/groove microstructure for regulating morphology and biological function of Schwann cells. Appl. Mater. Today 2020, 18, 13. [Google Scholar] [CrossRef]
- Li, G.C.; Xue, C.B.; Wang, H.K.; Yang, X.M.; Zhao, Y.X.; Zhang, L.Z.; Yang, Y.M. Spatially featured porous chitosan conduits with micropatterned inner wall and seamless sidewall for bridging peripheral nerve regeneration. Carbohydr. Polym. 2018, 194, 225–235. [Google Scholar] [CrossRef] [PubMed]
- Li, G.C.; Chen, S.Y.; Zeng, M.; Yan, K.; Fei, Z.; Luzhong, Z.; Yumin, Y. Hierarchically aligned gradient collagen micropatterns for rapidly screening Schwann cells behavior. Colloid Surf. B-Biointerfaces 2019, 176, 341–351. [Google Scholar] [CrossRef]
- Wang, H.B.; Mullins, M.E.; Cregg, J.M.; McCarthy, C.W.; Gilbert, R.J. Varying the diameter of aligned electrospun fibers alters neurite outgrowth and Schwann cell migration. Acta Biomater. 2010, 6, 2970–2978. [Google Scholar] [CrossRef]
- Mitchel, J.A.; Hoffman-Kim, D. Cellular Scale Anisotropic Topography Guides Schwann Cell Motility. PLoS ONE 2011, 6, 13. [Google Scholar] [CrossRef] [PubMed]
- Wu, T.; Xue, J.J.; Xia, Y.N. Engraving the Surface of Electrospun Microfibers with Nanoscale Grooves Promotes the Outgrowth of Neurites and the Migration of Schwann Cells. Angew. Chem. Int. Edit. 2020, 59, 15626–15632. [Google Scholar] [CrossRef]
- Hsu, S.H.; Chen, C.Y.; Lu, P.S.; Lai, C.S.; Chen, C.J. Oriented Schwann cell growth on microgrooved surfaces. Biotechnol. Bioeng. 2005, 92, 579–588. [Google Scholar] [CrossRef]
- Tonazzini, I.; Jacchetti, E.; Meucci, S.; Beltram, F.; Cecchini, M. Schwann Cell Contact Guidance versus Boundary Interaction in Functional Wound Healing along Nano and Microstructured Membranes. Adv. Healthc. Mater. 2015, 4, 1849–1860. [Google Scholar] [CrossRef]
- Simitzi, C.; Efstathopoulos, P.; Kourgiantaki, A.; Ranella, A.; Charalampopoulos, I.; Fotakis, C.; Athanassakis, I.; Stratakis, E.; Gravanis, A. Laser fabricated discontinuous anisotropic microconical substrates as a new model scaffold to control the directionality of neuronal network outgrowth. Biomaterials 2015, 67, 115–128. [Google Scholar] [CrossRef]
- Scaccini, L.; Mezzena, R.; De Masi, A.; Gagliardi, M.; Gambarotta, G.; Cecchini, M.; Tonazzini, I. Chitosan Micro-Grooved Membranes with Increased Asymmetry for the Improvement of the Schwann Cell Response in Nerve Regeneration. Int. J. Mol. Sci. 2021, 22, 7901. [Google Scholar] [CrossRef] [PubMed]
- Li, G.C.; Zhao, X.Y.; Zhao, W.X.; Zhang, L.Z.; Wang, C.P.; Jiang, M.R.; Gu, X.S.; Yang, Y.M. Porous chitosan scaffolds with surface micropatterning and inner porosity and their effects on Schwann cells. Biomaterials 2014, 35, 8503–8513. [Google Scholar] [CrossRef] [PubMed]
- Wang, Y.M.; Wang, W.J.; Wo, Y.; Gui, T.; Zhu, H.; Mo, X.M.; Chen, C.C.; Li, Q.F.; Ding, W.L. Orientated Guidance of Peripheral Nerve Regeneration Using Conduits with a Microtube Array Sheet (MTAS). ACS Appl. Mater. Interfaces 2015, 7, 8437–8450. [Google Scholar] [CrossRef] [PubMed]
- Li, G.C.; Li, S.J.; Zhang, L.L.; Chen, S.Y.; Sun, Z.D.; Li, S.Q.; Zhang, L.Z.; Yang, Y.M. Construction of Biofunctionalized Anisotropic Hydrogel Micropatterns and Their Effect on Schwann Cell Behavior in Peripheral Nerve Regeneration. ACS Appl. Mater. Interfaces 2019, 11, 37397–37410. [Google Scholar] [CrossRef] [PubMed]
- Wang, P.Y.; Yu, J.S.; Lin, J.H.; Tsai, W.B. Modulation of alignment, elongation and contraction of cardiomyocytes through a combination of nanotopography and rigidity of substrates. Acta Biomater. 2011, 7, 3285–3293. [Google Scholar] [CrossRef]
- Wang, P.Y.; Yu, H.T.; Tsai, W.B. Modulation of Alignment and Differentiation of Skeletal Myoblasts by Submicron Ridges/Grooves Surface Structure. Biotechnol. Bioeng. 2010, 106, 285–294. [Google Scholar] [CrossRef]
- Daly, W.; Yao, L.; Zeugolis, D.; Windebank, A.; Pandit, A. A biomaterials approach to peripheral nerve regeneration: Bridging the peripheral nerve gap and enhancing functional recovery. J. R. Soc. Interface 2012, 9, 202–221. [Google Scholar] [CrossRef]
- Bell, J.H.A.; Haycock, J.W. Next Generation Nerve Guides: Materials, Fabrication, Growth Factors, and Cell Delivery. Tissue Eng. Part B Rev. 2012, 18, 116–128. [Google Scholar] [CrossRef]
- Sullivan, R.; Dailey, T.; Duncan, K.; Abel, N.; Borlongan, C.V. Peripheral Nerve Injury: Stem Cell Therapy and Peripheral Nerve Transfer. Int. J. Mol. Sci. 2016, 17, 2101. [Google Scholar] [CrossRef]
- Nectow, A.R.; Marra, K.G.; Kaplan, D.L. Biomaterials for the Development of Peripheral Nerve Guidance Conduits. Tissue Eng. Part B Rev. 2012, 18, 40–50. [Google Scholar] [CrossRef] [PubMed]
- Ray, W.Z.; Mackinnon, S.E. Management of nerve gaps: Autografts, allografts, nerve transfers, and end-to-side neurorrhaphy. Exp. Neurol. 2010, 223, 77–85. [Google Scholar] [CrossRef] [PubMed]
- Richardson, J.A.; Rementer, C.W.; Bruder, J.M.; Hoffman-Kim, D. Guidance of dorsal root ganglion neurites and Schwann cells by isolated Schwann cell topography on poly(dimethyl siloxane) conduits and films. J. Neural Eng. 2011, 8, 12. [Google Scholar] [CrossRef] [PubMed]
- Oliveira, J.M.; Carvalho, C.R.; Costa, J.B.; Reis, R.L. Advanced Natural-based Biomaterials To Tackle The Current Challenges In Peripheral Nerve Regeneration. Tissue Eng. Part A 2016, 22, S106. [Google Scholar]
- Georgiou, M.; Bunting, S.C.J.; Davies, H.A.; Loughlin, A.J.; Golding, J.P.; Phillips, J.B. Engineered neural tissue for peripheral nerve repair. Biomaterials 2013, 34, 7335–7343. [Google Scholar] [CrossRef]
- Zhang, L.Z.; Chen, S.Y.; Liang, R.Y.; Chen, Y.; Li, S.J.; Li, S.Q.; Sun, Z.D.; Wang, Y.L.; Li, G.C.; Ming, A.J.; et al. Fabrication of alignment polycaprolactone scaffolds by combining use of electrospinning and micromolding for regulating Schwann cells behavior. J. Biomed. Mater. Res. Part A 2018, 106, 3123–3134. [Google Scholar] [CrossRef]
- Heckele, M.; Schomburg, W.K. Review on micro molding of thermoplastic polymers. J. Micromech. Microeng. 2004, 14, R1–R14. [Google Scholar] [CrossRef]
- Xie, R.X.; Zheng, W.C.; Guan, L.D.; Ai, Y.J.; Liang, Q.L. Engineering of Hydrogel Materials with Perfusable Microchannels for Building Vascularized Tissues. Small 2020, 16, 17. [Google Scholar] [CrossRef]
- Tsai, C.Y.; Lin, C.L.; Cheng, N.C.; Yu, J.S. Effects of nano-grooved gelatin films on neural induction of human adipose-derived stem cells. RSC Adv. 2017, 7, 53537–53544. [Google Scholar] [CrossRef]
- Woodruff, M.A.; Hutmacher, D.W. The return of a forgotten polymer-Polycaprolactone in the 21st century. Prog. Polym. Sci. 2010, 35, 1217–1256. [Google Scholar] [CrossRef]
- Bozkurt, A.; Brook, G.A.; Moellers, S.; Lassner, F.; Sellhaus, B.; Weis, J.; Woeltje, M.; Tank, J.; Beckmann, C.; Fuchs, P.; et al. In vitro assessment of axonal growth using dorsal root ganglia explants in a novel three-dimensional collagen matrix. Tissue Eng. 2007, 13, 2971–2979. [Google Scholar] [CrossRef]
- Gerardo-Nava, J.; Hodde, D.; Katona, I.; Bozkurt, A.; Grehl, T.; Steinbusch, H.W.M.; Weis, J.; Brook, G.A. Spinal cord organotypic slice cultures for the study of regenerating motor axon interactions with 3D scaffolds. Biomaterials 2014, 35, 4288–4296. [Google Scholar] [CrossRef]
- Ahn, H.H.; Lee, I.W.; Lee, H.B.; Kim, M.S. Cellular Behavior of Human Adipose- Derived Stem Cells on Wettable Gradient Polyethylene Surfaces. Int. J. Mol. Sci. 2014, 15, 2075–2086. [Google Scholar] [CrossRef]
- Wang, P.Y.; Li, W.T.; Yu, J.S.; Tsai, W.B. Modulation of osteogenic, adipogenic and myogenic differentiation of mesenchymal stem cells by submicron grooved topography. J. Mater. Sci. Mater. Med. 2012, 23, 3015–3028. [Google Scholar] [CrossRef] [PubMed]
- Pan, F.; Zhang, M.; Wu, G.M.; Lai, Y.K.; Greber, B.; Scholer, H.R.; Chi, L.F. Topographic effect on human induced pluripotent stem cells differentiation towards neuronal lineage. Biomaterials 2013, 34, 8131–8139. [Google Scholar] [CrossRef]
- Miller, C.; Shanks, H.; Witt, A.; Rutkowski, G.; Mallapragada, S. Oriented Schwann cell growth on micropatterned biodegradable polymer substrates. Biomaterials 2001, 22, 1263–1269. [Google Scholar] [CrossRef] [PubMed]
- Li, J.G.; Zhang, K.; Yang, P.; Qin, W.; Li, G.C.; Zhao, A.S.; Huang, N. Human vascular endothelial cell morphology and functional cytokine secretion influenced by different size of HA micro-pattern on titanium substrate. Colloid Surf. B Biointerfaces 2013, 110, 199–207. [Google Scholar] [CrossRef] [PubMed]
- Yim, E.K.F.; Pang, S.W.; Leong, K.W. Synthetic nanostructures inducing differentiation of human mesenchymal stem cells into neuronal lineage. Exp. Cell Res. 2007, 313, 1820–1829. [Google Scholar] [CrossRef]
- Watari, S.; Hayashi, K.; Wood, J.A.; Russell, P.; Nealey, P.F.; Murphy, C.J.; Genetos, D.C. Modulation of osteogenic differentiation in hMSCs cells by submicron topographically-patterned ridges and grooves. Biomaterials 2012, 33, 128–136. [Google Scholar] [CrossRef]
- Pardee, A.B.; Coppock, D.L.; Yang, H.C. Regulation of Cell-Proliferation at the Onset of DNA-Synthesis. J. Cell Sci. 1986, 1986, 171–180. [Google Scholar] [CrossRef]
- Masciullo, C.; Dell’Anna, R.; Tonazzini, I.; Boettger, R.; Pepponi, G.; Cecchini, M. Hierarchical thermoplastic rippled nanostructures regulate Schwann cell adhesion, morphology and spatial organization. Nanoscale 2017, 9, 14861–14874. [Google Scholar] [CrossRef] [PubMed]
- Motta, C.M.M.; Endres, K.J.; Wesdemiotis, C.; Willits, R.K.; Becker, M.L. Enhancing Schwann cell migration using concentration gradients of laminin-derived peptides. Biomaterials 2019, 218, 12. [Google Scholar] [CrossRef]
- Ballestrem, C.; Wehrle-Haller, B.; Hinz, B.; Imhof, B.A. Actin-dependent lamellipodia formation and microtubule-dependent tail retraction control-directed cell migration. Mol. Biol. Cell 2000, 11, 2999–3012. [Google Scholar] [CrossRef]
- Lei, L.; Tang, L. Schwann cells genetically modified to express S100A4 increases GAP43 expression in spiral ganglion neurons in vitro. Bioengineered 2017, 8, 404–410. [Google Scholar] [CrossRef] [PubMed]
- Sternberger, N.H.; Itoyama, Y.; Kies, M.W.; Webster, H.D. Myelin Basic-Protein Demonstrated Immunocytochemically in Oligodendroglia Prior to Myelin Sheath Formation. Proc. Natl. Acad. Sci. USA 1978, 75, 2521–2524. [Google Scholar] [CrossRef]
- Herbert, A.L.; Fu, M.M.; Drerup, C.M.; Gray, R.S.; Harty, B.L.; Ackerman, S.D.; O’Reilly-Pol, T.; Johnson, S.L.; Nechiporuk, A.V.; Barres, B.A.; et al. Dynein/dynactin is necessary for anterograde transport of Mbp mRNA in oligodendrocytes and for myelination in vivo. Proc. Natl. Acad. Sci. USA 2017, 114, E9153–E9162. [Google Scholar] [CrossRef]
- Lemke, G.; Lamar, E.; Patterson, J. Isolation and Analysis of the Gene Encoding Peripheral Myelin Protein Zero. Neuron 1988, 1, 73–83. [Google Scholar] [CrossRef] [PubMed]
- Van Simaeys, D.; Turek, D.; Champanhac, C.; Vaizer, J.; Sefah, K.; Zhen, J.; Sutphen, R.; Tan, W.H. Identification of Cell Membrane Protein Stress-Induced Phosphoprotein 1 as a Potential Ovarian Cancer Biomarker Using Aptamers Selected by Cell Systematic Evolution of Ligands by Exponential Enrichment. Anal. Chem. 2014, 86, 4521–4527. [Google Scholar] [CrossRef] [PubMed]
- Yang, R.; Lirussi, D.; Thornton, T.M.; Jelley-Gibbs, D.M.; Diehl, S.A.; Case, L.K.; Madesh, M.; Taatjes, D.J.; Teuscher, C.; Haynes, L.; et al. Mitochondrial Ca2+ and membrane potential, an alternative pathway for Interleukin 6 to regulate CD4 cell effector function. eLife 2015, 4, 22. [Google Scholar] [CrossRef]
- Sengupta, S.; Rothenberg, K.E.; Li, H.J.; Hoffman, B.D.; Bursac, N. Altering integrin engagement regulates membrane localization of K(ir)2.1 channels. J. Cell Sci. 2019, 132, 16. [Google Scholar] [CrossRef]
- Sarker, M.; Naghieh, S.; McInnes, A.D.; Schreyer, D.J.; Chen, X.B. Strategic Design and Fabrication of Nerve Guidance Conduits for Peripheral Nerve Regeneration. Biotechnol. J. 2018, 13, 16. [Google Scholar] [CrossRef]
- Liu, F.; Xu, J.W.; Wu, L.L.; Zheng, T.T.; Han, Q.; Liang, Y.Y.; Zhang, L.L.; Li, G.C.; Yang, Y.M. The Influence of the Surface Topographical Cues of Biomaterials on Nerve Cells in Peripheral Nerve Regeneration: A Review. Stem Cells Int. 2021, 2021, 13. [Google Scholar] [CrossRef]
- Migliorini, E.; Grenci, G.; Ban, J.; Pozzato, A.; Tormen, M.; Lazzarino, M.; Torre, V.; Ruaro, M.E. Acceleration of Neuronal Precursors Differentiation Induced by Substrate Nanotopography. Biotechnol. Bioeng. 2011, 108, 2736–2746. [Google Scholar] [CrossRef]
- Stukel, J.M.; Willits, R.K. Mechanotransduction of Neural Cells Through Cell-Substrate Interactions. Tissue Eng. Part B Rev. 2016, 22, 173–182. [Google Scholar] [CrossRef] [PubMed]
- Hu, X.Y.; Huang, J.H.; Ye, Z.X.; Xia, L.; Li, M.; Lv, B.C.; Shen, X.F.; Luo, Z.J. A Novel Scaffold with Longitudinally Oriented Microchannels Promotes Peripheral Nerve Regeneration. Tissue Eng. Part A 2009, 15, 3297–3308. [Google Scholar] [CrossRef] [PubMed]
- Froeter, P.; Huang, Y.; Cangellaris, O.V.; Huang, W.; Dent, E.W.; Gillette, M.U.; Williams, J.C.; Li, X.L. Toward Intelligent Synthetic Neural Circuits: Directing and Accelerating Neuron Cell Growth by Self-Rolled-Up Silicon Nitride Microtube Array. ACS Nano 2014, 8, 11108–11117. [Google Scholar] [CrossRef] [PubMed]
- Beduer, A.; Vieu, C.; Arnauduc, F.; Sol, J.C.; Loubinoux, I.; Vaysse, L. Engineering of adult human neural stem cells differentiation through surface micropatterning. Biomaterials 2012, 33, 504–514. [Google Scholar] [CrossRef] [PubMed]











| Gene Name | Primer Sequences (5′→3′) |
|---|---|
| GAPDH | F: TCGGAGTCAACGGATTTGGT |
| R: TTCCCGTTCTCAGCCTTGAC | |
| Smad 6 | F: GCTACCAACTCCCTCATCACT |
| R: CGTACACCGCATAGAGGCG | |
| MBP | F: CAGCACTAACCCTCCCTGAG |
| R: GCTCAGCCCGTGTGTCTC | |
| S100 | F: CGGGGCACCCTTAAAACTTC |
| R: ATCTGCATGGATGAGGAACGC | |
| Sox10 | F: CACAAGAAAGACCACCCGGA |
| R: AAGTGGGCGCTCTTGTAGTG |
Disclaimer/Publisher’s Note: The statements, opinions and data contained in all publications are solely those of the individual author(s) and contributor(s) and not of MDPI and/or the editor(s). MDPI and/or the editor(s) disclaim responsibility for any injury to people or property resulting from any ideas, methods, instructions or products referred to in the content. |
© 2023 by the authors. Licensee MDPI, Basel, Switzerland. This article is an open access article distributed under the terms and conditions of the Creative Commons Attribution (CC BY) license (https://creativecommons.org/licenses/by/4.0/).
Share and Cite
Zhang, Z.; Lv, Y.; Harati, J.; Song, J.; Du, P.; Ou, P.; Liang, J.; Wang, H.; Wang, P.-Y. Submicron-Grooved Films Modulate the Directional Alignment and Biological Function of Schwann Cells. J. Funct. Biomater. 2023, 14, 238. https://doi.org/10.3390/jfb14050238
Zhang Z, Lv Y, Harati J, Song J, Du P, Ou P, Liang J, Wang H, Wang P-Y. Submicron-Grooved Films Modulate the Directional Alignment and Biological Function of Schwann Cells. Journal of Functional Biomaterials. 2023; 14(5):238. https://doi.org/10.3390/jfb14050238
Chicago/Turabian StyleZhang, Zhen, Yuanliang Lv, Javad Harati, Jianan Song, Ping Du, Peiyan Ou, Jiaqi Liang, Huaiyu Wang, and Peng-Yuan Wang. 2023. "Submicron-Grooved Films Modulate the Directional Alignment and Biological Function of Schwann Cells" Journal of Functional Biomaterials 14, no. 5: 238. https://doi.org/10.3390/jfb14050238
APA StyleZhang, Z., Lv, Y., Harati, J., Song, J., Du, P., Ou, P., Liang, J., Wang, H., & Wang, P.-Y. (2023). Submicron-Grooved Films Modulate the Directional Alignment and Biological Function of Schwann Cells. Journal of Functional Biomaterials, 14(5), 238. https://doi.org/10.3390/jfb14050238

