The Effect of Stochasticity of Waves on Coastal Flood and Its Variations with Sea-level Rise
Abstract
1. Introduction
2. Materials and Methods
2.1. Site Description
2.2. Model Setup and Validation
2.3. Modeling Experiment
- a first type on 6 h with unsteady forcing conditions (called E6hUS),
- a second type on 20 min with steady forcing conditions (called E20mS),
- a third type on 6 h but with steady forcing conditions (called E6hS).
2.4. Preliminary Estimation of Inland Water Volumes Induced by Overflow
3. Results
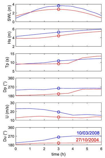
3.1. Wave Stochasticty Effect on the 2004 and 2008 Flood Events (Unsteady Forcing Conditions)
3.2. Wave Stochasticity Effect on Flood at Few Minutes Time Scale and for Still Water Level Increase Scenarios (Steady Forcing Conditions)
3.3. Wave Stochasticity Effect on Flood at Few Hours Time Scale (Steady Forcing Conditions)
4. Discussion and Conclusions
Supplementary Materials
Author Contributions
Funding
Acknowledgments
Conflicts of Interest
References
- Le Roy, S.; Pedreros, R.; André, C.; Paris, F.; Lecacheux, S.; Marche, F.; Vinchon, C. Coastal flooding of urban areas by overtopping: Dynamic modelling application to the Johanna storm (2008) in Gâvres (France). Nat. Hazards Earth Syst. Sci. 2015, 15, 2497–2510. [Google Scholar] [CrossRef]
- Idier, D.; Rohmer, J.; Pedreros, R.; Le Roy, S.; Lambert, J.; Louisor, J.; Le Cozannet, G.; Le Cornec, E. Coastal flood: A composite method for past events characterisation providing insights in past, present and future hazards—joining historical, statistical and modelling approaches. Nat. Hazards 2020, 101, 465–501. [Google Scholar] [CrossRef]
- Brown, J.D.; Spencer, T.; Moeller, I. Modeling storm surge flooding of an urban area with particular reference to modeling uncertainties: A case study of Canvey Island, United Kingdom. Water Resour. Res. 2007, 43, W06402. [Google Scholar] [CrossRef]
- Van der Meer, J.W.; Allsop, N.W.H.; Bruce, T.; De Rouck, J.; Kortenhaus, A.; Pullen, T.; Schüttrumpf, H.; Troch, P.; Zanuttigh, B. Manual on wave overtopping of sea defences and related structures. An overtopping manual largely based on European research, but for worldwide application. EurOtop, 2018. Available online: www.overtopping-manual.com (accessed on 12 October 2020).
- Gallien, T.W.; Sanders, B.F.; Flick, R.E. Urban coastal flood prediction: Integrating wave overtopping, flood defenses and drainage. Coast Eng. 2014, 91, 18–28. [Google Scholar] [CrossRef]
- Zijlema, M.; Stelling, G.; Smit, P. SWASH: An operational public domain code for simulating wave fields and rapidly varied flows in coastal waters. Coast Eng. 2011, 58, 992–1012. [Google Scholar] [CrossRef]
- Grilli, A.R.; Westcott, G.; Grilli, S.T.; Spaulding, M.L.; Shi, F.; Kirby, J.T. Assessing coastal hazard from extreme storms with a phase resolving wave model: Case study of Narragansett, RI, USA. Coast Eng. 2020, 160, 103735. [Google Scholar] [CrossRef]
- Tuah, H.; Hudspeth, R.T. Comparisons of numerical random sea simulations. J. Waterw. Port Coast Ocean Div. 1982, 108, 569–584. [Google Scholar]
- McCabe, M.V.; Stansby, P.K.; Apsley, D.D. Random wave runup and overtopping a steep sea wall: Shallow-water and Boussinesq modelling with generalised breaking and wall impact algorithms validated against laboratory and field measurements. Coast Eng. 2013, 74, 33–49. [Google Scholar] [CrossRef]
- Dodet, G.; Melet, A.; Ardhuin, F.; Bertin, X.; Idier, D.; Almar, R. The Contribution of Wind Generated Waves to Coastal Sea Level Changes. Surv. Geophys. 2019, 40, 1563–1601. [Google Scholar] [CrossRef]
- Pearson, J.; Bruce, T.; Allsop, N. Prediction of wave overtopping at steep seawalls—Variabilities and uncertainties. Proc. Waves 2001, 1, 1797–1808. [Google Scholar]
- Pullen, T.; Allsop, N.; Bruce, T.; Kortenhaus, A.; Schüttrumpf, H.; Van der Meer, J. EurOtop Wave Overtopping of Sea Defences and Related Structures: Assessment Manual; Environ Agency: London, UK, 2007.
- Romano, A.; Bellotti, G.; Briganti, R.; Franco, L. Uncertainties in the physical modelling of the wave overtopping over a rubble mound breakwater: The role of the seeding number and of the test duration. Coast Eng. 2015, 103, 15–21. [Google Scholar] [CrossRef]
- Williams, H.E.; Briganti, R.; Pullen, T. The role of offshore boundary conditions in the uncertainty of numerical prediction of wave overtopping using non-linear shallow water equations. Coast Eng. 2014, 89, 30–44. [Google Scholar] [CrossRef]
- Thompson, D.A.; Karunarathna, H.; Reeve, D.E. Modelling Extreme Wave Overtopping at Aberystwyth Promenade. Water 2017, 9, 663. [Google Scholar] [CrossRef]
- Cariolet, J.M. Inondation des Côtes Basses et Rsques Associés en Bretagne: Vers une Redéfinition des Processus Hydrodynamiques liés aux Conditions Météo-Océaniques et des Paramètres Morphosédimentaires. Océan, Atmosphère. Ph.D. Thesis, Université de Bretagne occidentale, Brest, France, 2011. [Google Scholar]
- Le Cornec, A.; Schoorens, J. Etude de l’aléa submersion marine sur le site de la Grande Plage de Gâvres; Technical Report; GEOS-DHI: Morbihan, France, 2007. [Google Scholar]
- SWASH Team. SWASH USER MANUAL, SWASH version 6.01, TU Delft. 2019. Available online: http://www.tudelft.nl/swash (accessed on 12 October 2020).
- Ardhuin, F.; Rogers, W.E.; Babanin, A.V.; Filipot, J.; Magne, R.; Roland, A.; Van der Westhuysen, A.; Queffeulou, P.; Lefevre, J.; Aouf, L.; et al. Semiempirical dissipation source functions for ocean waves. Part I: Definition, calibration, and validation. J. Phys. Oceanogr. 2010, 40, 917–941. [Google Scholar] [CrossRef]
- Lazure, P.; Dumas, F. An external-internal mode coupling for a 3D hydrodynamical model for applications at regional scale (MARS). Adv. Water Resour. 2008, 31, 233–250. [Google Scholar] [CrossRef]
- Boudière, E.; Maisondieu, C.; Ardhuin, F.; Accensi, M.; Pineau-Guillou, L.; Lepesqueur, J. A suitable metocean hindcast database for the design of Marine energy converters. Int. J. Mar. Energy 2013, 3–4, e40–e52. [Google Scholar] [CrossRef]
- Dee, D.P.; Balmaseda, M.; Balsamo, G.; Engelen, R.; Simmons, A.J.; Thépaut, J.-N. Toward a consistent reanalysis of the climate system. Bull. Am. Meteor Soc. 2014, 95, 1235–1248. [Google Scholar] [CrossRef]
- Wilks, S.S. Determination of Sample Sizes for Setting Tolerance Limits. Ann. Math. Stat. 1941, 12, 91–96. [Google Scholar] [CrossRef]
- Oppenheimer, M.B.; Glavovic, B.; Hinkel, J.; van de Wal, R.; Magnan, A.K.; Abd-Elgawad, A.; Cai, R.; Cifuentes-Jara, M.; DeConto, R.M.; Ghosh, T.; et al. Sea Level Rise and Implications for Low-Lying Islands, Coasts and Communities. In IPCC Special Report on the Ocean and Cryosphere in a Changing Climate; Pörtner, H.-O., Roberts, D.C., Masson-Delmotte, V., Zhai, P., Tignor, M., Poloczanska, E., Mintenbeck, K., Alegría, A., Nicolai, M., Okem, A., et al., Eds.; IPCC—Intergovernmental Panel on Climate Change: Geneva, Switzerland, 2019. [Google Scholar]
- De Conto, R.M.; Pollard, D. Contribution of Antarctica to past and future sea-level rise. Nature 2016, 531, 591–597. [Google Scholar] [CrossRef]
- Stammer, D.; Van de Wal, R.S.W.; Nicholls, R.J.; Church, J.A.; Le Cozannet, G.; Lowe, J.A.; Horton, B.P.; White, K.; Behar, D.; Hinkel, J. Framework for high-end estimates of sea level rise for stakeholder applications. Earths Future 2019, 7, 923–938. [Google Scholar] [CrossRef]
- Jevrejeva, S.; Frederikse, T.; Kopp, R.E.; Le Cozannet, G.; Jackson, L.P.; van de Wal, R.S.W. Probabilistic sea level projections at the coast by 2100. Surv. Geophys. 2019, 40, 1673–1696. [Google Scholar] [CrossRef]
- Bamber, J.L.; Oppenheimer, M.; Kopp, R.E.; Aspinall, W.P.; Cooke, R.M. Ice sheet contributions to future sea-level rise from structured expert judgment. Proc. Natl. Acad. Sci. USA 2019, 116, 11195–11200. [Google Scholar] [CrossRef] [PubMed]
- Poulter, B.; Halpin, P.N. Raster modelling of coastal flooding from sea-level rise. Int. J. Geogr. Inf. Sci. 2008, 22, 167–182. [Google Scholar] [CrossRef]
- Didier, D.; Baudry, J.; Bernatchez, P.; Dumont, D.; Sadegh, M.; Bismuth, E.; Bandet, M.; Dugas, S.; Sévigny, C. Multihazard simulation for coastal flood mapping: Bathtub versus numerical modelling in an open estuary, Eastern Canada. J. Flood Risk Manag. 2019, 12, e12505. [Google Scholar] [CrossRef]
- Rohmer, J.; Idier, D.; Pedreros, R. A nuanced quantile random forest approach for fast prediction of a stochastic marine flooding simulator applied to a macrotidal coastal site. Stoch. Environ. Res. Risk Assess. 2020, 34, 867–890. [Google Scholar] [CrossRef]
Publisher’s Note: MDPI stays neutral with regard to jurisdictional claims in published maps and institutional affiliations. |










© 2020 by the authors. Licensee MDPI, Basel, Switzerland. This article is an open access article distributed under the terms and conditions of the Creative Commons Attribution (CC BY) license (http://creativecommons.org/licenses/by/4.0/).
Share and Cite
Idier, D.; Pedreros, R.; Rohmer, J.; Le Cozannet, G. The Effect of Stochasticity of Waves on Coastal Flood and Its Variations with Sea-level Rise. J. Mar. Sci. Eng. 2020, 8, 798. https://doi.org/10.3390/jmse8100798
Idier D, Pedreros R, Rohmer J, Le Cozannet G. The Effect of Stochasticity of Waves on Coastal Flood and Its Variations with Sea-level Rise. Journal of Marine Science and Engineering. 2020; 8(10):798. https://doi.org/10.3390/jmse8100798
Chicago/Turabian StyleIdier, Déborah, Rodrigo Pedreros, Jérémy Rohmer, and Gonéri Le Cozannet. 2020. "The Effect of Stochasticity of Waves on Coastal Flood and Its Variations with Sea-level Rise" Journal of Marine Science and Engineering 8, no. 10: 798. https://doi.org/10.3390/jmse8100798
APA StyleIdier, D., Pedreros, R., Rohmer, J., & Le Cozannet, G. (2020). The Effect of Stochasticity of Waves on Coastal Flood and Its Variations with Sea-level Rise. Journal of Marine Science and Engineering, 8(10), 798. https://doi.org/10.3390/jmse8100798

