A VLP-Based Vaccine Displaying HBHA and MTP Antigens of Mycobacterium tuberculosis Induces Potentially Protective Immune Responses in M. tuberculosis H37Ra Infected Mice
Abstract
1. Introduction
2. Materials and Methods
2.1. Bioinformatic Analysis
2.2. Animals
2.3. Cell Lines and Cell Culture
2.4. Construction of LV20 VLPs Presenting HBHA and MTP
2.4.1. Construction of pFastBacDual-MH-L20 Recombinant Double Expression Plasmid
2.4.2. Construction of Recombinant Baculoviruses
2.4.3. Production and Purification of LV20 VLPs
2.5. Western Blot Analysis
2.6. Transmission Electron Microscopy
2.6.1. The VLPs Were Visualized by Transmission Electron Microscopy (TEM)
2.6.2. Detection of HBHA-Specific Gold Nanoparticles on the Surface of VLPs by TEM
2.7. Vaccine Preparation and Immunization
2.8. Flow Cytometry for Intracellular Cytokine Analysis
2.9. Enzyme-Linked Immunosorbent Assay (ELISA) for Antigen-Specific Antibodies in Mouse Sera
2.10. M. tuberculosis Challenge and Bacteria-Load Detection
2.11. Statistical Analysis
3. Results
3.1. Bioinformatic Analysis of HBHA and MTP
3.2. Construction of Recombinant LV20 VLPs
3.3. Identification of LV20 VLPs by Transmission Electron Microscopy and Western Blotting
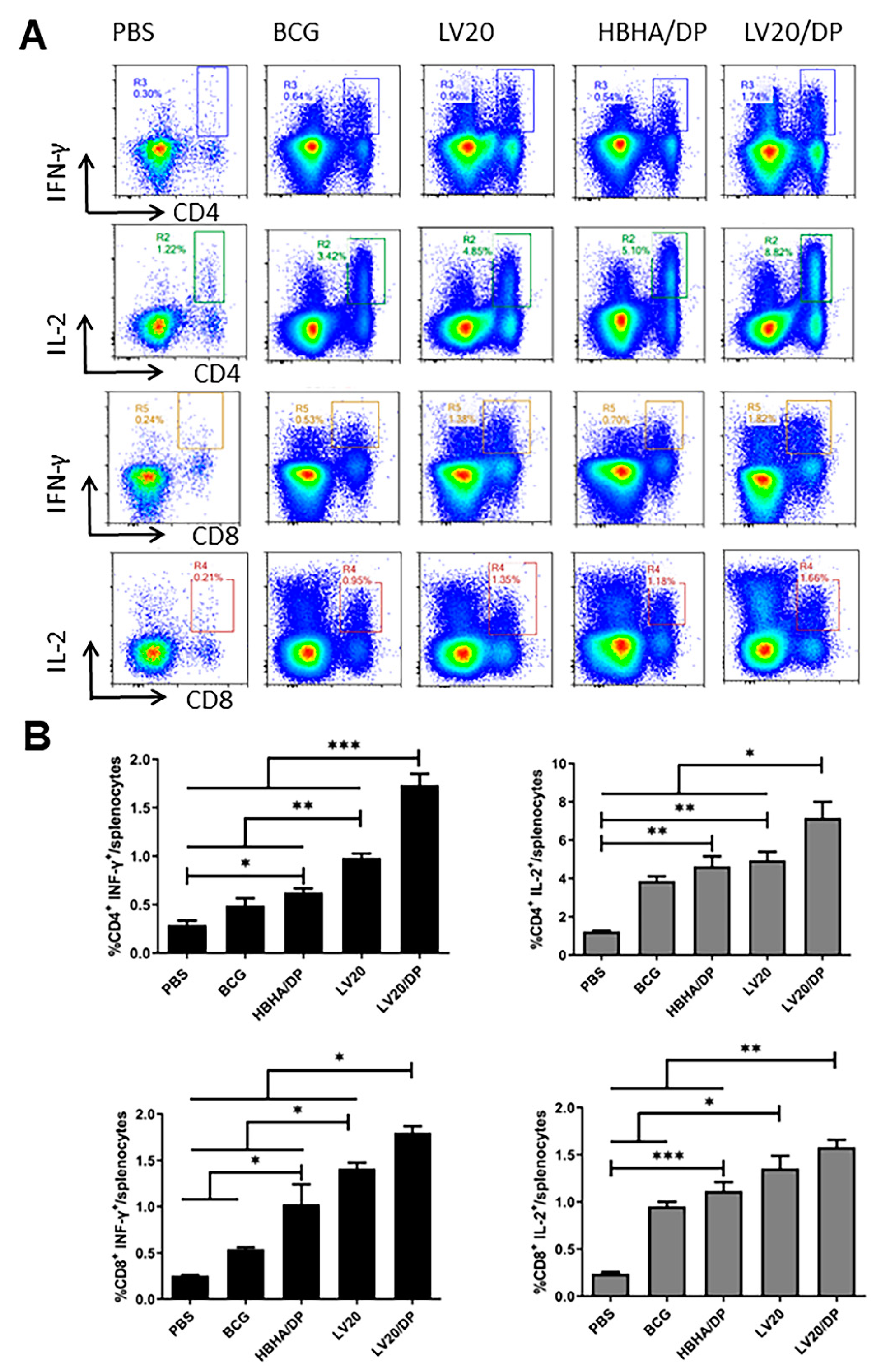
3.4. Cell-Mediated Immune Responses Induced by Vaccination with LV20
3.5. Detection of HBHA-Specific Antibodies by ELISA
3.6. Protective Efficacy of LV20/DP against Challenge with M. tuberculosis H37Ra
4. Discussion
5. Conclusions
6. Patents
Supplementary Materials
Author Contributions
Funding
Institutional Review Board Statement
Informed Consent Statement
Data Availability Statement
Conflicts of Interest
References
- Bagcchi, S. WHO’s Global Tuberculosis Report 2022. Lancet Microbe 2023, 4, e20. [Google Scholar] [CrossRef] [PubMed]
- Aagaard, C.; Dietrich, J.; Doherty, M.; Andersen, P. TB vaccines: Current status and future perspectives. Immunol. Cell Biol. 2009, 87, 279–286. [Google Scholar] [CrossRef] [PubMed]
- Mangtani, P.; Abubakar, I.; Ariti, C.; Beynon, R.; Pimpin, L.; Fine, P.E.M.; Rodrigues, L.C.; Smith, P.G.; Lipman, M.; Whiting, P.F.; et al. Protection by BCG vaccine against tuberculosis: A systematic review of randomized controlled trials. Clin. Infect. Dis. 2014, 58, 470–480. [Google Scholar] [CrossRef]
- Delogu, G.; Brennan, M.J. Functional domains present in the mycobacterial hemagglutinin, HBHA. J. Bacteriol. 1999, 181, 7464–7469. [Google Scholar] [CrossRef] [PubMed]
- Knight, G.M.; Griffiths, U.K.; Sumner, T.; Laurence, Y.V.; Gheorghe, A.; Vassall, A.; Glaziou, P.; White, R.G. Impact and cost-effectiveness of new tuberculosis vaccines in low- and middle-income countries. Proc. Natl. Acad. Sci. USA 2014, 111, 15520–15525. [Google Scholar] [CrossRef] [PubMed]
- Tait, D.R.; Van Der Meeren, O.; Hatherill, M. A Trial of M72/AS01E Vaccine to Prevent Tuberculosis. Reply N. Engl. J. Med. 2020, 382, 1577. [Google Scholar]
- White, R.G.; Hanekom, W.A.; Vekemans, J.; Harris, R.C. The way forward for tuberculosis vaccines. Lancet Respir. Med. 2019, 7, 204–206. [Google Scholar] [CrossRef]
- Flynn, J.L.; Chan, J.; Triebold, K.J.; Dalton, D.K.; Stewart, T.A.; Bloom, B.R. An essential role for interferon gamma in resistance to Mycobacterium tuberculosis infection. J. Exp. Med. 1993, 178, 2249–2254. [Google Scholar] [CrossRef]
- Newport, M.J.; Huxley, C.M.; Huston, S.; Hawrylowicz, C.M.; Oostra, B.A.; Williamson, R.; Levin, M. A Mutation in the Interferon-γ –Receptor Gene and Susceptibility to Mycobacterial Infection. N. Engl. J. Med. 1996, 335, 1941–1949. [Google Scholar] [CrossRef]
- Penn-Nicholson, A.; Tameris, M.; Smit, E.; Day, T.A.; Musvosvi, M.; Jayashankar, L.; Vergara, J.; Mabwe, S.; Bilek, N.; Geldenhuys, H.; et al. Safety and immunogenicity of the novel tuberculosis vaccine ID93 + GLA-SE in BCG-vaccinated healthy adults in South Africa: A randomised, double-blind, placebo-controlled phase 1 trial. Lancet Respir. Med. 2018, 6, 287–298. [Google Scholar] [CrossRef]
- Luabeya, A.K.; Kagina, B.M.; Tameris, M.D.; Geldenhuys, H.; Hoff, S.T.; Shi, Z.; Kromann, I.; Hatherill, M.; Mahomed, H.; Hanekom, W.A.; et al. First-in-human trial of the post-exposure tuberculosis vaccine H56:IC31 in Mycobacterium tuberculosis infected and non-infected healthy adults. Vaccine 2015, 33, 4130–4140. [Google Scholar] [CrossRef] [PubMed]
- Tkachuk, A.P.; Gushchin, V.A.; Potapov, V.D.; Demidenko, A.V.; Lunin, V.G.; Gintsburg, A.L. Multi-subunit BCG booster vaccine GamTBvac: Assessment of immunogenicity and protective efficacy in murine and guinea pig TB models. PLoS ONE 2017, 12, e0176784. [Google Scholar] [CrossRef] [PubMed]
- Casadevall, A. To Be or not Be a (Functional) Antibody Against TB. Cell 2016, 167, 306–307. [Google Scholar] [CrossRef] [PubMed]
- Chai, Q.; Lu, Z.; Liu, C.H. Host defense mechanisms against Mycobacterium tuberculosis. Cell Mol. Life Sci. 2020, 77, 1859–1878. [Google Scholar] [CrossRef]
- Buccheri, S.; Reljic, R.; Caccamo, N.; Meraviglia, S.; Ivanyi, J.; Salerno, A.; Dieli, F. Prevention of the post-chemotherapy relapse of tuberculous infection by combined immunotherapy. Tuberculosis 2009, 89, 91–94. [Google Scholar] [CrossRef]
- Hamasur, B.; Haile, M.; Pawlowski, A.; Schroder, U.; Kallenius, G.; Svenson, S.B. A mycobacterial lipoarabinomannan specific monoclonal antibody and its F(ab’) fragment prolong survival of mice infected with Mycobacterium tuberculosis. Clin. Exp. Immunol. 2004, 138, 30–38. [Google Scholar] [CrossRef]
- Lopez, Y.; Yero, D.; Falero-Diaz, G.; Olivares, N.; Sarmiento, M.E.; Sifontes, S.; Solis, R.L.; Barrios, J.A.; Aguilar, D.; Hernandez-Pando, R.; et al. Induction of a protective response with an IgA monoclonal antibody against Mycobacterium tuberculosis 16kDa protein in a model of progressive pulmonary infection. Int. J. Med. Microbiol. 2009, 299, 447–452. [Google Scholar] [CrossRef]
- Teitelbaum, R.; Glatman-Freedman, A.; Chen, B.; Robbins, J.B.; Unanue, E.; Casadevall, A.; Bloom, B.R. A mAb recognizing a surface antigen of Mycobacterium tuberculosis enhances host survival. Proc. Natl. Acad. Sci. USA 1998, 95, 15688–15693. [Google Scholar] [CrossRef]
- Williams, A.; Reljic, R.; Naylor, I.; Clark, S.O.; Falero-Diaz, G.; Singh, M.; Challacombe, S.; Marsh, P.D.; Ivanyi, J. Passive protection with immunoglobulin A antibodies against tuberculous early infection of the lungs. Immunology 2004, 111, 328–333. [Google Scholar] [CrossRef]
- Pethe, K.; Alonso, S.; Biet, F.; Delogu, G.; Brennan, M.J.; Locht, C.; Menozzi, F.D. The heparin-binding haemagglutinin of M. tuberculosis is required for extrapulmonary dissemination. Nature 2001, 412, 190–194. [Google Scholar] [CrossRef]
- Menozzi, F.D.; Bischoff, R.; Fort, E.; Brennan, M.J.; Locht, C. Molecular characterization of the mycobacterial heparin-binding hemagglutinin, a mycobacterial adhesin. Proc. Natl. Acad. Sci. USA 1998, 95, 12625–12630. [Google Scholar] [CrossRef] [PubMed]
- Esposito, C.; Marasco, D.; Delogu, G.; Pedone, E.; Berisio, R. Heparin-binding hemagglutinin HBHA from Mycobacterium tuberculosis affects actin polymerisation. Biochem. Biophys. Res. Commun. 2011, 410, 339–344. [Google Scholar] [CrossRef] [PubMed]
- Verbelen, C.; Dupres, V.; Raze, D.; Bompard, C.; Locht, C.; Dufrene, Y.F. Interaction of the mycobacterial heparin-binding hemagglutinin with actin, as evidenced by single-molecule force spectroscopy. J. Bacteriol. 2008, 190, 7614–7620. [Google Scholar] [CrossRef] [PubMed]
- Masungi, C.; Temmerman, S.; Van Vooren, J.P.; Drowart, A.; Pethe, K.; Menozzi, F.D.; Locht, C.; Mascart, F. Differential T and B cell responses against Mycobacterium tuberculosis heparin-binding hemagglutinin adhesin in infected healthy individuals and patients with tuberculosis. J. Infect. Dis. 2002, 185, 513–520. [Google Scholar] [CrossRef]
- Temmerman, S.T.; Place, S.; Debrie, A.S.; Locht, C.; Mascart, F. Effector functions of heparin-binding hemagglutinin-specific CD8+ T lymphocytes in latent human tuberculosis. J. Infect. Dis. 2005, 192, 226–232. [Google Scholar] [CrossRef]
- Ramsugit, S.; Pillay, B.; Pillay, M. Evaluation of the role of Mycobacterium tuberculosis pili (MTP) as an adhesin, invasin, and cytokine inducer of epithelial cells. Braz. J. Infect. Dis. 2016, 20, 160–165. [Google Scholar] [CrossRef]
- Ramsugit, S.; Guma, S.; Pillay, B.; Jain, P.; Larsen, M.H.; Danaviah, S.; Pillay, M. Pili contribute to biofilm formation in vitro in Mycobacterium tuberculosis. Antonie Van Leeuwenhoek 2013, 104, 725–735. [Google Scholar] [CrossRef]
- Lua, L.H.; Connors, N.K.; Sainsbury, F.; Chuan, Y.P.; Wibowo, N.; Middelberg, A.P. Bioengineering virus-like particles as vaccines. Biotechnol. Bioeng. 2014, 111, 425–440. [Google Scholar] [CrossRef]
- Effio, C.L.; Hubbuch, J. Next generation vaccines and vectors: Designing downstream processes for recombinant protein-based virus-like particles. Biotechnol. J. 2015, 10, 715–727. [Google Scholar] [CrossRef]
- Huang, X.; Wang, X.; Zhang, J.; Xia, N.; Zhao, Q. Escherichia coli-derived virus-like particles in vaccine development. NPJ Vaccines 2017, 2, 3. [Google Scholar] [CrossRef]
- Fuenmayor, J.; Godia, F.; Cervera, L. Production of virus-like particles for vaccines. N. Biotechnol. 2017, 39 Pt B, 174–180. [Google Scholar] [CrossRef]
- Yamaji, H.; Konishi, E. Production of Japanese encephalitis virus-like particles in insect cells. Bioengineered 2013, 4, 438–442. [Google Scholar] [CrossRef] [PubMed]
- Nooraei, S.; Bahrulolum, H.; Hoseini, Z.S.; Katalani, C.; Hajizade, A.; Easton, A.J.; Ahmadian, G. Virus-like particles: Preparation, immunogenicity and their roles as nanovaccines and drug nanocarriers. J. Nanobiotechnol. 2021, 19, 59. [Google Scholar] [CrossRef] [PubMed]
- Mi, Y.; Xie, T.; Zhu, B.; Tan, J.; Li, X.; Luo, Y.; Li, F.; Niu, H.; Han, J.; Lv, W.; et al. Production of SARS-CoV-2 Virus-Like Particles in Insect Cells. Vaccines 2021, 9, 554. [Google Scholar] [CrossRef] [PubMed]
- Bai, C.; He, J.; Niu, H.; Hu, L.; Luo, Y.; Liu, X.; Peng, L.; Zhu, B. Prolonged intervals during Mycobacterium tuberculosis subunit vaccine boosting contributes to eliciting immunity mediated by central memory-like T cells. Tuberculosis (Edinb) 2018, 110, 104–111. [Google Scholar] [CrossRef]
- Menozzi, F.D.; Rouse, J.H.; Alavi, M.; Laude-Sharp, M.; Muller, J.; Bischoff, R.; Brennan, M.J.; Locht, C. Identification of a heparin-binding hemagglutinin present in mycobacteria. J. Exp. Med. 1996, 184, 993–1001. [Google Scholar] [CrossRef]
- Srivastava, S.; Ernst, J.D. Cutting edge: Direct recognition of infected cells by CD4 T cells is required for control of intracellular Mycobacterium tuberculosis in vivo. J. Immunol. 2013, 191, 1016–1020. [Google Scholar] [CrossRef]
- Denis, M. Interferon-gamma-treated murine macrophages inhibit growth of tubercle bacilli via the generation of reactive nitrogen intermediates. Cell. Immunol. 1991, 132, 150–157. [Google Scholar] [CrossRef] [PubMed]
- Dalton, D.K.; Pitts-Meek, S.; Keshav, S.; Figari, I.S.; Bradley, A.; Stewart, T.A. Multiple defects of immune cell function in mice with disrupted interferon-gamma genes. Science 1993, 259, 1739–1742. [Google Scholar] [CrossRef]
- Kaufmann, S.H. Protection against tuberculosis: Cytokines, T cells, and macrophages. Ann. Rheum. Dis. 2002, 61 (Suppl. 2), ii54–ii58. [Google Scholar] [CrossRef]
- Dorman, S.E.; Holland, S.M. Interferon-gamma and interleukin-12 pathway defects and human disease. Cytokine Growth Factor Rev. 2000, 11, 321–333. [Google Scholar] [CrossRef]
- Zhang, Y.; Liu, J.; Wang, Y.; Xian, Q.; Shao, L.; Yang, Z.; Wang, X. Immunotherapy using IL-2 and GM-CSF is a potential treatment for multidrug-resistant Mycobacterium tuberculosis. Sci. China Life Sci. 2012, 55, 800–806. [Google Scholar] [CrossRef] [PubMed]
- de Valliere, S.; Abate, G.; Blazevic, A.; Heuertz, R.M.; Hoft, D.F. Enhancement of innate and cell-mediated immunity by antimycobacterial antibodies. Infect. Immun. 2005, 73, 6711–6720. [Google Scholar] [CrossRef] [PubMed]
- Alteri, C.J.; Xicohtencatl-Cortes, J.; Hess, S.; Caballero-Olin, G.; Giron, J.A.; Friedman, R.L. Mycobacterium tuberculosis produces pili during human infection. Proc. Natl. Acad. Sci. USA 2007, 104, 5145–5150. [Google Scholar] [CrossRef] [PubMed]
- Buonaguro, L.; Tornesello, M.L.; Tagliamonte, M.; Gallo, R.C.; Wang, L.X.; Kamin-Lewis, R.; Abdelwahab, S.; Lewis, G.K.; Buonaguro, F.M. Baculovirus-derived human immunodeficiency virus type 1 virus-like particles activate dendritic cells and induce ex vivo T-cell responses. J. Virol. 2006, 80, 9134–9143. [Google Scholar] [CrossRef]
- Bournazos, S.; Wang, T.T.; Ravetch, J.V. The Role and Function of Fcgamma Receptors on Myeloid Cells. Microbiol. Spectr. 2016, 4. [Google Scholar] [CrossRef]
- Fiebiger, E.; Meraner, P.; Weber, E.; Fang, I.F.; Stingl, G.; Ploegh, H.; Maurer, D. Cytokines regulate proteolysis in major histocompatibility complex class II-dependent antigen presentation by dendritic cells. J. Exp. Med. 2001, 193, 881–892. [Google Scholar] [CrossRef]
- Doring, M.; Blees, H.; Koller, N.; Tischer-Zimmermann, S.; Musken, M.; Henrich, F.; Becker, J.; Grabski, E.; Wang, J.; Janssen, H.; et al. Modulation of TAP-dependent antigen compartmentalization during human monocyte-to-DC differentiation. Blood. Adv. 2019, 3, 839–850. [Google Scholar] [CrossRef]
- Langenkamp, A.; Messi, M.; Lanzavecchia, A.; Sallusto, F. Kinetics of dendritic cell activation: Impact on priming of TH1, TH2 and nonpolarized T cells. Nat. Immunol. 2000, 1, 311–316. [Google Scholar] [CrossRef]
- Banchereau, J.; Steinman, R.M. Dendritic cells and the control of immunity. Nature 1998, 392, 245–252. [Google Scholar] [CrossRef]
- Bessa, J.; Zabel, F.; Link, A.; Jegerlehner, A.; Hinton, H.J.; Schmitz, N.; Bauer, M.; Kundig, T.M.; Saudan, P.; Bachmann, M.F. Low-affinity B cells transport viral particles from the lung to the spleen to initiate antibody responses. Proc. Natl. Acad. Sci. USA 2012, 109, 20566–20571. [Google Scholar] [CrossRef]
- Lopez-Macias, C. Virus-like particle (VLP)-based vaccines for pandemic influenza: Performance of a VLP vaccine during the 2009 influenza pandemic. Hum. Vaccin. Immunother. 2012, 8, 411–414. [Google Scholar] [CrossRef] [PubMed]
- Guo, J.; Zhou, A.; Sun, X.; Sha, W.; Ai, K.; Pan, G.; Zhou, C.; Zhou, H.; Cong, H.; He, S. Immunogenicity of a Virus-Like-Particle Vaccine Containing Multiple Antigenic Epitopes of Toxoplasma gondii Against Acute and Chronic Toxoplasmosis in Mice. Front. Immunol. 2019, 10, 592. [Google Scholar] [CrossRef] [PubMed]
- Krammer, F.; Schinko, T.; Messner, P.; Palmberger, D.; Ferko, B.; Grabherr, R. Influenza virus-like particles as an antigen-carrier platform for the ESAT-6 epitope of Mycobacterium tuberculosis. J. Virol. Methods 2010, 167, 17–22. [Google Scholar] [CrossRef]
- Dhanasooraj, D.; Kumar, R.A.; Mundayoor, S. Vaccine delivery system for tuberculosis based on nano-sized hepatitis B virus core protein particles. Int. J. Nanomed. 2013, 8, 835–843. [Google Scholar]
- Singh, M.; O’Hagan, D. Advances in vaccine adjuvants. Nat. Biotechnol. 1999, 17, 1075–1081. [Google Scholar] [CrossRef] [PubMed]
- Hutchins, B.; Sajjadi, N.; Seaver, S.; Shepherd, A.; Bauer, S.R.; Simek, S.; Carson, K.; Aguilar-Cordova, E. Working toward an adenoviral vector testing standard. Mol. Ther. 2000, 2, 532–534. [Google Scholar] [CrossRef] [PubMed]
- Cimica, V.; Galarza, J.M. Adjuvant formulations for virus-like particle (VLP) based vaccines. Clin. Immunol. 2017, 183, 99–108. [Google Scholar] [CrossRef]
- Martins, K.A.O.; Cooper, C.L.; Stronsky, S.M.; Norris, S.L.W.; Kwilas, S.A.; Steffens, J.T.; Benko, J.G.; van Tongeren, S.A.; Bavari, S. Adjuvant-enhanced CD4 T Cell Responses are Critical to Durable Vaccine Immunity. EBioMedicine 2016, 3, 67–78. [Google Scholar] [CrossRef]
- Foged, C.; Arigita, C.; Sundblad, A.; Jiskoot, W.; Storm, G.; Frokjaer, S. Interaction of dendritic cells with antigen-containing liposomes: Effect of bilayer composition. Vaccine 2004, 22, 1903–1913. [Google Scholar] [CrossRef]
- Zuhorn, I.S.; Hoekstra, D. On the mechanism of cationic amphiphile-mediated transfection. To fuse or not to fuse: Is that the question? J. Membr. Biol. 2002, 189, 167–179. [Google Scholar] [CrossRef]
- Heffernan, M.J.; Kasturi, S.P.; Yang, S.C.; Pulendran, B.; Murthy, N. The stimulation of CD8+ T cells by dendritic cells pulsed with polyketal microparticles containing ion-paired protein antigen and poly(inosinic acid)-poly(cytidylic acid). Biomaterials 2009, 30, 910–918. [Google Scholar] [CrossRef] [PubMed]
- Zaks, K.; Jordan, M.; Guth, A.; Sellins, K.; Kedl, R.; Izzo, A.; Bosio, C.; Dow, S. Efficient immunization and cross-priming by vaccine adjuvants containing TLR3 or TLR9 agonists complexed to cationic liposomes. J. Immunol. 2006, 176, 7335–7345. [Google Scholar] [CrossRef] [PubMed]
- Liu, X.; Da, Z.; Wang, Y.; Niu, H.; Li, R.; Yu, H.; He, S.; Guo, M.; Wang, Y.; Luo, Y.; et al. A novel liposome adjuvant DPC mediates Mycobacterium tuberculosis subunit vaccine well to induce cell-mediated immunity and high protective efficacy in mice. Vaccine 2016, 34, 1370–1378. [Google Scholar] [CrossRef] [PubMed]
- Ryndak, M.; Wang, S.; Smith, I. PhoP, a key player in Mycobacterium tuberculosis virulence. Trends Microbiol. 2008, 16, 528–534. [Google Scholar] [CrossRef]
- Broset, E.; Martin, C.; Gonzalo-Asensio, J. Evolutionary landscape of the Mycobacterium tuberculosis complex from the viewpoint of PhoPR: Implications for virulence regulation and application to vaccine development. mBio 2015, 6, e01289-15. [Google Scholar] [CrossRef]
- Zheng, H.; Lu, L.; Wang, B.; Pu, S.; Zhang, X.; Zhu, G.; Shi, W.; Zhang, L.; Wang, H.; Wang, S.; et al. Genetic basis of virulence attenuation revealed by comparative genomic analysis of Mycobacterium tuberculosis strain H37Ra versus H37Rv. PLoS ONE 2008, 3, e2375. [Google Scholar] [CrossRef]







| No. | Antigen | Position | Peptide Sequence |
|---|---|---|---|
| 1 | HBHA | 109–199 | LRSQQSFEEVSARAEGYVDQAVELTQEALGTVASQTRAVGERAAKLVGIELPKKAAPAKKAAPAKKAAPAKKAAAKKAPAKKAAAKKVTQK |
| 2 | MTP | 27–89 | AQSAAQTAPVPDYYWCPGQPFDPAWGPNWDPYTCHDDFHRDSDGPDHSRDYPGPILEGPVLDDPGAAPPPPAAGGGA |
| Type of Peptides | Location | Peptide Sequence |
|---|---|---|
| CD4+ T cell epitopes | HBHA(40–54) | EETRTDTRSRVEESR |
| HBHA(181–195) | AAAKKAPAKKAAAKK | |
| HBHA(175–189) | AAPAKKAAAKKAPAK | |
| HBHA(163–177) | AAPAKKAAPAKKAAP | |
| MTP(27–41) | AQSAAQTAPVPDYYW | |
| MTP(63–77) | DFHRDSDGPDHSRDY | |
| MTP(66–80) | RDSDGPDHSRDYPGP | |
| MTP(88–102) | DDPGAAPPPPAAGGG | |
| CD8+ T cell epitopes | HBHA(37–45) | ERAEETRTD |
| HBHA(55–63) | ARLTKLQED | |
| HBHA(113–121) | QSFEEVSAR | |
| HBHA(191–199) | AAAKKVTQK | |
| HBHA(153–161) | KLVGIELPK | |
| MTP(32–41) | QTAPVPDYYW | |
| MTP(39–47) | YYWCPGQPF | |
| MTP(94–102) | PPPPAAGGG | |
| B cell epitopes | HBHA(62–79) | EDLPEQLTELREKFTAEE |
| HBHA(107–121) | ERLRSQQSFEEVSAR | |
| HBHA(124–135) | GYVDQAVELTQE | |
| HBHA(146–153) | AVGERAAK | |
| HBHA(160–195) | PKKAAPAKKAAPAKKAAPA KKAAAKKAPAKKAAAKK | |
| MTP(30–39) | AAQTAPVPDY | |
| MTP(55–80) | WDPYTCHDDFHRDSDGPD HSRDYPGP | |
| MTP(84–100) | GPVLDDPGAAPPPPAAG |
| Groups | IgG | IgG1 | IgG2c | IgG2c/IgG1 |
|---|---|---|---|---|
| PBS | - | - | - | - |
| BCG | 2.90 ± 0 | 2.30 ± 0 | 2.30 ± 0 | 1.00 |
| HBHA/DP | 4.21 ± 0.17 * | 3.20 ± 0.30 * | 4.21 ± 0.35 * | 1.32 |
| LV20 | 3.71 ± 0.17 *# | 2.60 ± 0 # | 2.60 ± 0.30 # | 1.00 |
| LV20/DP | 4.01 ± 0.17 * | 3.20 ± 0 * | 3.00 ± 0.17 *# | 0.94 |
Disclaimer/Publisher’s Note: The statements, opinions and data contained in all publications are solely those of the individual author(s) and contributor(s) and not of MDPI and/or the editor(s). MDPI and/or the editor(s) disclaim responsibility for any injury to people or property resulting from any ideas, methods, instructions or products referred to in the content. |
© 2023 by the authors. Licensee MDPI, Basel, Switzerland. This article is an open access article distributed under the terms and conditions of the Creative Commons Attribution (CC BY) license (https://creativecommons.org/licenses/by/4.0/).
Share and Cite
Wang, J.; Xie, T.; Ullah, I.; Mi, Y.; Li, X.; Gong, Y.; He, P.; Liu, Y.; Li, F.; Li, J.; et al. A VLP-Based Vaccine Displaying HBHA and MTP Antigens of Mycobacterium tuberculosis Induces Potentially Protective Immune Responses in M. tuberculosis H37Ra Infected Mice. Vaccines 2023, 11, 941. https://doi.org/10.3390/vaccines11050941
Wang J, Xie T, Ullah I, Mi Y, Li X, Gong Y, He P, Liu Y, Li F, Li J, et al. A VLP-Based Vaccine Displaying HBHA and MTP Antigens of Mycobacterium tuberculosis Induces Potentially Protective Immune Responses in M. tuberculosis H37Ra Infected Mice. Vaccines. 2023; 11(5):941. https://doi.org/10.3390/vaccines11050941
Chicago/Turabian StyleWang, Juan, Tao Xie, Inayat Ullah, Youjun Mi, Xiaoping Li, Yang Gong, Pu He, Yuqi Liu, Fei Li, Jixi Li, and et al. 2023. "A VLP-Based Vaccine Displaying HBHA and MTP Antigens of Mycobacterium tuberculosis Induces Potentially Protective Immune Responses in M. tuberculosis H37Ra Infected Mice" Vaccines 11, no. 5: 941. https://doi.org/10.3390/vaccines11050941
APA StyleWang, J., Xie, T., Ullah, I., Mi, Y., Li, X., Gong, Y., He, P., Liu, Y., Li, F., Li, J., Lu, Z., & Zhu, B. (2023). A VLP-Based Vaccine Displaying HBHA and MTP Antigens of Mycobacterium tuberculosis Induces Potentially Protective Immune Responses in M. tuberculosis H37Ra Infected Mice. Vaccines, 11(5), 941. https://doi.org/10.3390/vaccines11050941

