Sleep Deprivation Triggers Mitochondrial DNA Release in Microglia to Induce Neural Inflammation: Preventative Effect of Hydroxytyrosol Butyrate
Abstract
1. Introduction
2. Materials and Methods
2.1. Materials and Antibodies
2.2. Animals and Drug Treatments
2.3. SD Model
2.4. Morris Water Maze Test
2.5. Open Field Test
2.6. Enzyme-Linked Immunosorbent Assay (ELISA)
2.7. ROS Detection
2.8. Immunohistochemistry (IHC)
2.9. Fluorescence IHC
2.10. Cell Culture
2.11. Detection of mtDNA Content in Cytosolic Extracts
2.12. RNA Isolation and Real-Time PCR
2.13. Western Blot
2.14. Transmission Electron Microscope (TEM)
2.15. Statistical Analysis
3. Results
3.1. The Declines in Learning and Memory Abilities and Emotional Deficits in Sleep-Deprived Rats and the Alleviation by HTHB
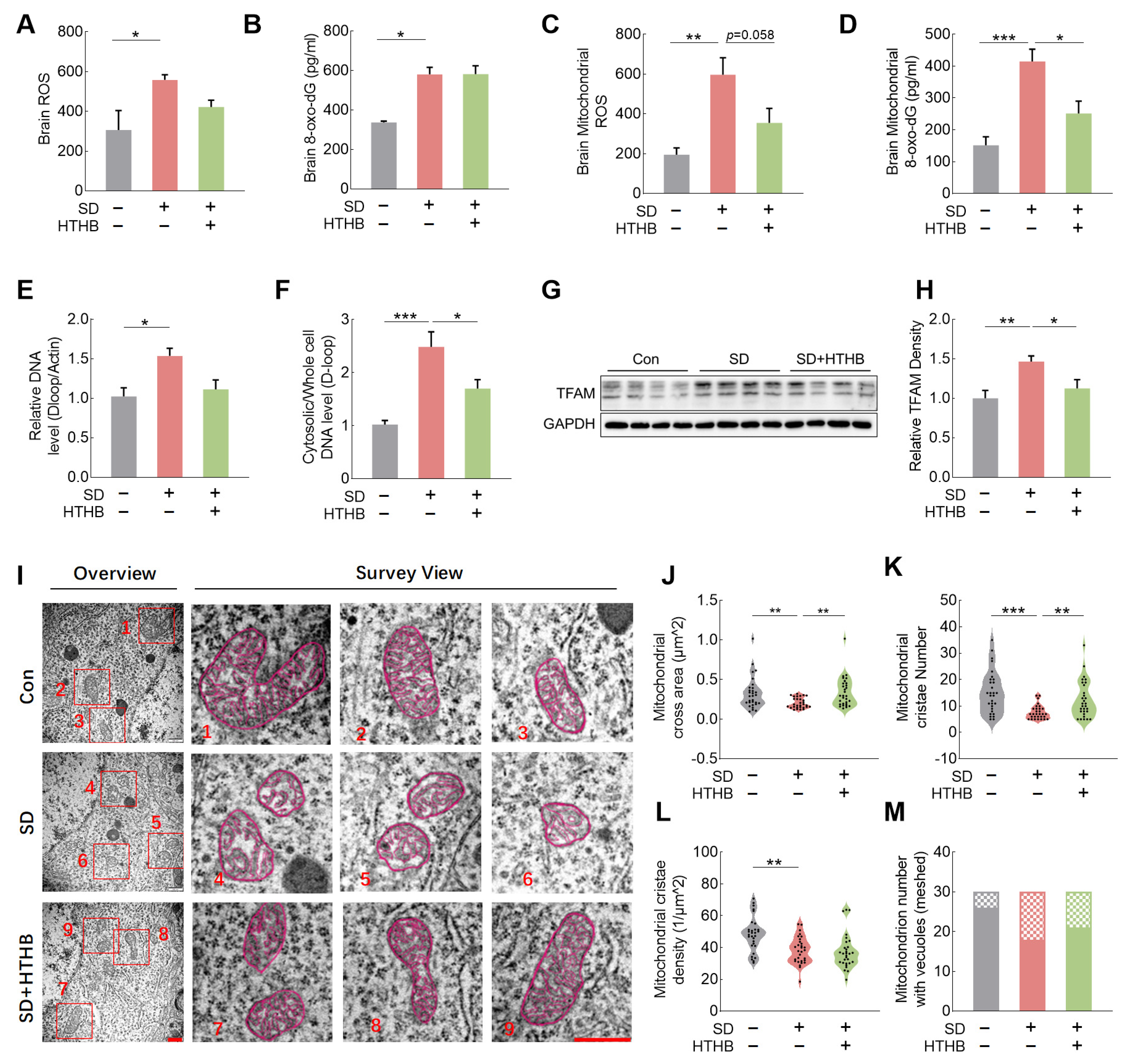
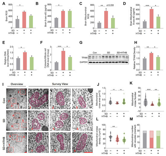
3.2. Mitochondrial Oxidative Stress and mtDNA Release in Sleep-Deprived Rats and Improvement of Mitochondrial Function by HTHB
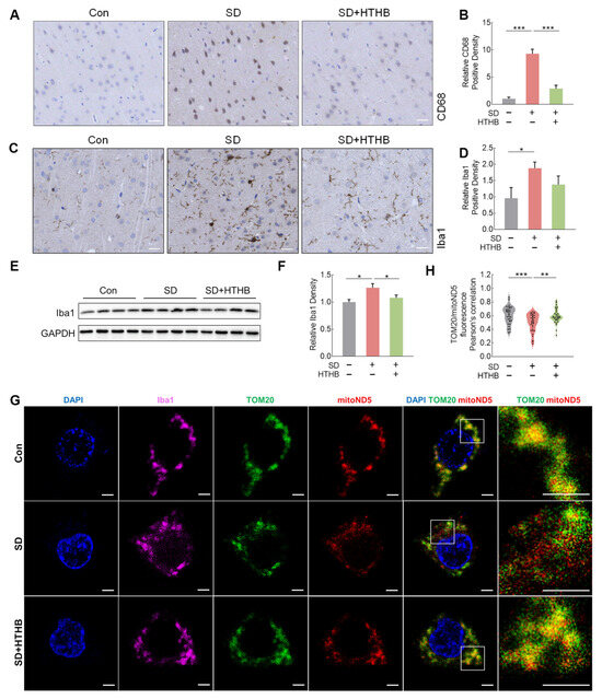
3.3. Brain Microglial Activation, Mitochondrial DNA Release, and Neuronal Loss in SD and Alleviation by HTHB
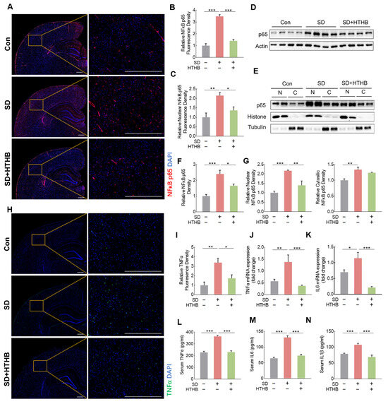
3.4. Attenuation of NF-κB p65 Activation and Inflammation by HTHB
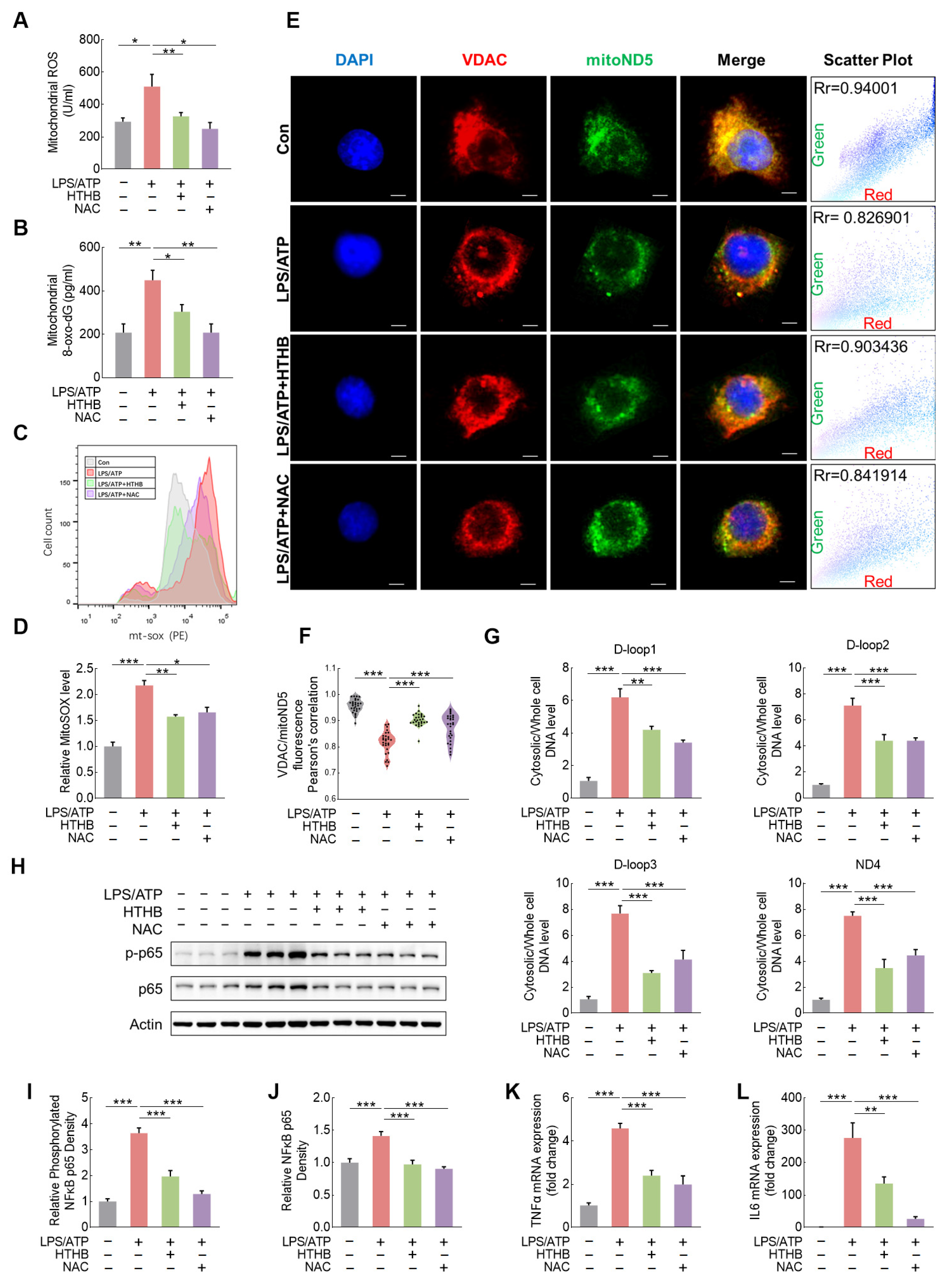
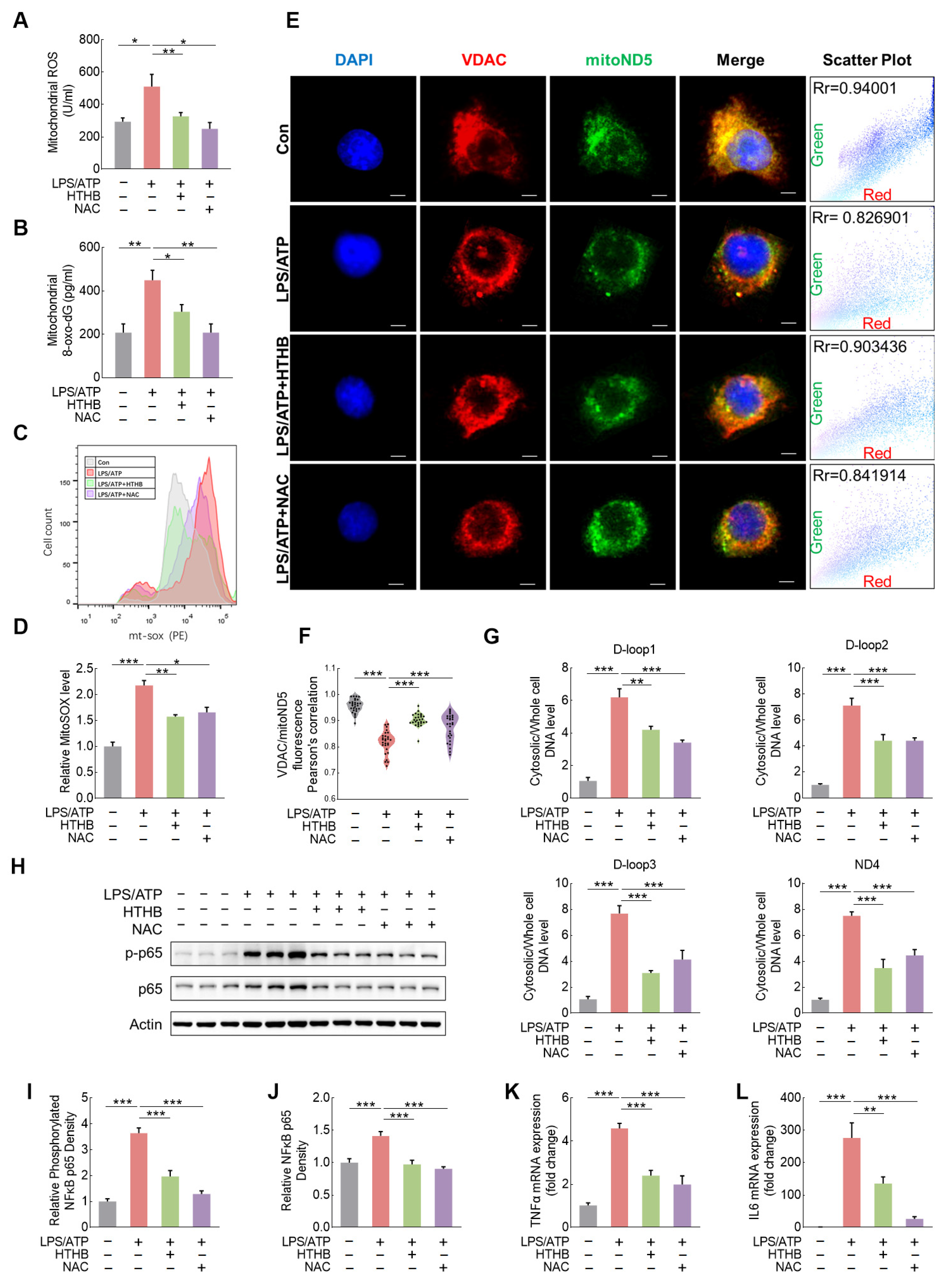
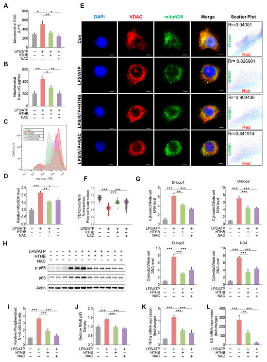
3.5. Mitochondrial Oxidative Stress and mtDNA Release in LPS/ATP Induced Inflammatory N9 Cells Alleviated by HTHB
3.6. Requirement of Bak for mtDNA Release but No Effect of Using HTHB
4. Discussion
5. Conclusions
Supplementary Materials
Author Contributions
Funding
Institutional Review Board Statement
Informed Consent Statement
Data Availability Statement
Acknowledgments
Conflicts of Interest
Abbreviations
| 4-HNE | 4-hydroxynonenal |
| ATP | Adenosine triphosphate |
| Bak | BCL2 antagonist/killer |
| Bax | BCL2-associated X |
| CD68 | Cluster of differentiation 68 |
| cDNA | Complementary DNA |
| cGAS | Cyclic GMP–AMP synthase |
| DAB | Diaminobenzidine |
| DAPI | 4′,6-diamidino-2-phenylindole |
| DCFH-DA | Dichlorodihydrofluorescein diacetate |
| DEPC | Diethylpryrocarbonate |
| DHE | Dihydroethidium |
| EDTA | Ethylenediaminetetraacetic acid |
| ELISA | Enzyme-linked immunosorbent assay |
| FISH | Fluorescence in situ hybridization |
| GFAP | Glial fibrillary acidic protein |
| HB | Hydroxybutyric acid |
| HRP | Horseradish peroxidase |
| HT | Hydroxytyrosol |
| HTHB | Hydroxytyrosol butyrate |
| Iba1 | Ionized calcium binding adaptor molecule 1 |
| IFN | Interferons |
| IHC | Immunohistochemistry |
| IL-1β | Interleukin-1β |
| IL-6 | Interleukin- 6 |
| IP | Immunoprecipitation |
| LPS | Lipopolysaccharide |
| MDA | Malondialdehyde |
| mtDNA | Mitochondrial DNA |
| MWM | Morris water maze |
| NAC | N-acetyl cysteine |
| ND5 | NADH dehydrogenase subunit 5 |
| NeuN | neuronal nuclei |
| NF-κB | Nuclear factor kappaB |
| NGF | Nerve growth factor |
| NLRP3 | NOD-, LRR-, and pyrin domain-containing protein 3 |
| NMDAR | N-methyl-D-aspartate receptor |
| OFT | Open-field test |
| PBS | Phosphate-buffered saline |
| REM | Rapid eye movement |
| ROS | Reactive oxygen species |
| SD | Sleep deprivation |
| SSC | Saline Sodium Citrate |
| STING | Stimulator of interferon genes |
| TBST | Tris-buffered saline Tween |
| TEM | Transmission electron microscopy |
| TFAM | Transcription factor A |
| TLR9 | Toll-like receptor |
| TNF | Tumor necrosis factor-α |
| TOM20 | The outer membrane translocase 20 |
| VDAC | Voltage-dependent anion channel |
References
- Grandner, M.A.; Fernandez, F.X. The translational neuroscience of sleep: A contextual framework. Science 2021, 374, 568–573. [Google Scholar] [CrossRef] [PubMed]
- Liew, S.C.; Aung, T. Sleep deprivation and its association with diseases—A review. Sleep Med. 2021, 77, 192–204. [Google Scholar] [CrossRef] [PubMed]
- McEwen, B.S. Sleep deprivation as a neurobiologic and physiologic stressor: Allostasis and allostatic load. Metabolism 2006, 55, S20–S23. [Google Scholar] [CrossRef] [PubMed]
- Villafuerte, G.; Miguel-Puga, A.; Rodriguez, E.M.; Machado, S.; Manjarrez, E.; Arias-Carrion, O. Sleep deprivation and oxidative stress in animal models: A systematic review. Oxid. Med. Cell Longev. 2015, 2015, 234952. [Google Scholar] [CrossRef]
- Krause, A.J.; Simon, E.B.; Mander, B.A.; Greer, S.M.; Saletin, J.M.; Goldstein-Piekarski, A.N.; Walker, M.P. The sleep-deprived human brain. Nat. Rev. Neurosci. 2017, 18, 404–418. [Google Scholar] [CrossRef] [PubMed]
- Besedovsky, L.; Lange, T.; Haack, M. The Sleep-Immune Crosstalk in Health and Disease. Physiol. Rev. 2019, 99, 1325–1380. [Google Scholar] [CrossRef] [PubMed]
- Piantadosi, C.A. Mitochondrial DNA, oxidants, and innate immunity. Free Radic. Biol. Med. 2020, 152, 455–461. [Google Scholar] [CrossRef] [PubMed]
- Melhuish Beaupre, L.M.; Brown, G.M.; Braganza, N.A.; Kennedy, J.L.; Goncalves, V.F. Mitochondria’s role in sleep: Novel insights from sleep deprivation and restriction studies. World J. Biol. Psychiatry 2022, 23, 1–13. [Google Scholar] [CrossRef] [PubMed]
- Madore, C.; Yin, Z.; Leibowitz, J.; Butovsky, O. Microglia, Lifestyle Stress, and Neurodegeneration. Immunity 2020, 52, 222–240. [Google Scholar] [CrossRef]
- Stokholm, M.G.; Iranzo, A.; Ostergaard, K.; Serradell, M.; Otto, M.; Svendsen, K.B.; Garrido, A.; Vilas, D.; Borghammer, P.; Santamaria, J.; et al. Assessment of neuroinflammation in patients with idiopathic rapid-eye-movement sleep behaviour disorder: A case-control study. Lancet Neurol. 2017, 16, 789–796. [Google Scholar] [CrossRef]
- Zhao, Z.; Zhao, X.; Veasey, S.C. Neural Consequences of Chronic Short Sleep: Reversible or Lasting? Front. Neurol. 2017, 8, 235. [Google Scholar] [CrossRef] [PubMed]
- Que, M.; Li, Y.; Wang, X.; Zhan, G.; Luo, X.; Zhou, Z. Role of astrocytes in sleep deprivation: Accomplices, resisters, or bystanders? Front. Cell. Neurosci. 2023, 17, 1188306. [Google Scholar] [CrossRef] [PubMed]
- de Vivo, L.; Bellesi, M. The role of sleep and wakefulness in myelin plasticity. Glia 2019, 67, 2142–2152. [Google Scholar] [CrossRef] [PubMed]
- Bellesi, M.; de Vivo, L.; Chini, M.; Gilli, F.; Tononi, G.; Cirelli, C. Sleep Loss Promotes Astrocytic Phagocytosis and Microglial Activation in Mouse Cerebral Cortex. J. Neurosci. 2017, 37, 5263–5273. [Google Scholar] [CrossRef] [PubMed]
- Tuan, L.H.; Lee, L.J. Microglia-mediated synaptic pruning is impaired in sleep-deprived adolescent mice. Neurobiol. Dis. 2019, 130, 104517. [Google Scholar] [CrossRef] [PubMed]
- Wang, X.; Wang, Z.; Cao, J.; Dong, Y.; Chen, Y. Gut microbiota-derived metabolites mediate the neuroprotective effect of melatonin in cognitive impairment induced by sleep deprivation. Microbiome 2023, 11, 17. [Google Scholar] [CrossRef] [PubMed]
- Xue, R.; Wan, Y.; Sun, X.; Zhang, X.; Gao, W.; Wu, W. Nicotinic Mitigation of Neuroinflammation and Oxidative Stress After Chronic Sleep Deprivation. Front. Immunol. 2019, 10, 2546. [Google Scholar] [CrossRef] [PubMed]
- Reimund, E. The free radical flux theory of sleep. Med. Hypotheses 1994, 43, 231–233. [Google Scholar] [CrossRef]
- Harkness, J.H.; Bushana, P.N.; Todd, R.P.; Clegern, W.C.; Sorg, B.A.; Wisor, J.P. Sleep disruption elevates oxidative stress in parvalbumin-positive cells of the rat cerebral cortex. Sleep 2019, 42, zsy201. [Google Scholar] [CrossRef]
- Richter, C.; Park, J.W.; Ames, B.N. Normal oxidative damage to mitochondrial and nuclear DNA is extensive. Proc. Natl. Acad. Sci. USA 1988, 85, 6465–6467. [Google Scholar] [CrossRef]
- Chen, P.; Yao, H.; Su, W.; He, Y.; Cheng, K.; Wang, Y.; Peng, W.; Li, P. Sleep deprivation worsened oral ulcers and delayed healing process in an experimental rat model. Life Sci. 2019, 232, 116594. [Google Scholar] [CrossRef] [PubMed]
- Saner, N.J.; Lee, M.J.; Kuang, J.; Pitchford, N.W.; Roach, G.D.; Garnham, A.; Genders, A.J.; Stokes, T.; Schroder, E.A.; Huo, Z.; et al. Exercise mitigates sleep-loss-induced changes in glucose tolerance, mitochondrial function, sarcoplasmic protein synthesis, and diurnal rhythms. Mol. Metab. 2021, 43, 101110. [Google Scholar] [CrossRef]
- Bereiter-Hahn, J.; Jendrach, M. Environmental Stress: Mitochondria as Targets and Stressors in Cellular Metabolism. In Stress Challenges and Immunity in Space: From Mechanisms to Monitoring and Preventive Strategies; Choukèr, A., Ed.; Springer International Publishing: Cham, Switzerland, 2020; pp. 43–70. [Google Scholar] [CrossRef]
- Saner, N.J.; Bishop, D.J.; Bartlett, J.D. Is exercise a viable therapeutic intervention to mitigate mitochondrial dysfunction and insulin resistance induced by sleep loss? Sleep Med. Rev. 2018, 37, 60–68. [Google Scholar] [CrossRef]
- Lu, Z.; Hu, Y.; Wang, Y.; Zhang, T.; Long, J.; Liu, J. Topological reorganizations of mitochondria isolated from rat brain after 72 hours of paradoxical sleep deprivation, revealed by electron cryo-tomography. Am. J. Physiol. Cell Physiol. 2021, 321, C17–C25. [Google Scholar] [CrossRef] [PubMed]
- Gulen, M.F.; Samson, N.; Keller, A.; Schwabenland, M.; Liu, C.; Glück, S.; Thacker, V.V.; Favre, L.; Mangeat, B.; Kroese, L.J.; et al. cGAS–STING drives ageing-related inflammation and neurodegeneration. Nature 2023, 620, 374–380. [Google Scholar] [CrossRef] [PubMed]
- Kim, J.; Kim, H.S.; Chung, J.H. Molecular mechanisms of mitochondrial DNA release and activation of the cGAS-STING pathway. Exp. Mol. Med. 2023, 55, 510–519. [Google Scholar] [CrossRef] [PubMed]
- Bisserier, M.; Shanmughapriya, S.; Rai, A.K.; Gonzalez, C.; Brojakowska, A.; Garikipati, V.N.S.; Madesh, M.; Mills, P.J.; Walsh, K.; Arakelyan, A.; et al. Cell-Free Mitochondrial DNA as a Potential Biomarker for Astronauts’ Health. J. Am. Heart Assoc. 2021, 10, e022055. [Google Scholar] [CrossRef] [PubMed]
- Bezdan, D.; Grigorev, K.; Meydan, C.; Pelissier Vatter, F.A.; Cioffi, M.; Rao, V.; MacKay, M.; Nakahira, K.; Burnham, P.; Afshinnekoo, E.; et al. Cell-free DNA (cfDNA) and Exosome Profiling from a Year-Long Human Spaceflight Reveals Circulating Biomarkers. iScience 2020, 23, 101844. [Google Scholar] [CrossRef]
- McArthur, K.; Whitehead, L.W.; Heddleston, J.M.; Li, L.; Padman, B.S.; Oorschot, V.; Geoghegan, N.D.; Chappaz, S.; Davidson, S.; San Chin, H.; et al. BAK/BAX macropores facilitate mitochondrial herniation and mtDNA efflux during apoptosis. Science 2018, 359, aao6047. [Google Scholar] [CrossRef]
- Xian, H.; Watari, K.; Sanchez-Lopez, E.; Offenberger, J.; Onyuru, J.; Sampath, H.; Ying, W.; Hoffman, H.M.; Shadel, G.S.; Karin, M. Oxidized DNA fragments exit mitochondria via mPTP- and VDAC-dependent channels to activate NLRP3 inflammasome and interferon signaling. Immunity 2022, 55, 1370–1385.e8. [Google Scholar] [CrossRef]
- Peng, Y.; Hou, C.; Yang, Z.; Li, C.; Jia, L.; Liu, J.; Tang, Y.; Shi, L.; Li, Y.; Long, J.; et al. Hydroxytyrosol mildly improve cognitive function independent of APP processing in APP/PS1 mice. Mol. Nutr. Food Res. 2016, 60, 2331–2342. [Google Scholar] [CrossRef] [PubMed]
- Shi, L.; Zhao, D.; Hou, C.; Peng, Y.; Liu, J.; Zhang, S.; Liu, J.; Long, J. Early interleukin-6 enhances hepatic ketogenesis in APPSWE/PSEN1dE9 mice via 3-hydroxy-3-methylglutary-CoA synthase 2 signaling activation by p38/nuclear factor kappaB p65. Neurobiol. Aging 2017, 56, 115–126. [Google Scholar] [CrossRef]
- Liu, J.; Liu, X.; Hu, Y.; Zhao, L.; Wang, Y.; Zhu, C.; Wang, Z.; Lou, J.; Ma, Q.; Zhang, Y.; et al. 2-(3,4-Dihydroxyphenyl)ethyl 3-Hydroxybutanoate, Composition, and Method for Improving Function of Aortic Endothelial Cell. U.S. Patent US10947179B2, 16 March 2004. [Google Scholar]
- Zhang, T.; Hu, Y.; Long, J.; Xu, X. Preformulation study of hydroxytyrosol butyrate. J. Int. Pharm. Res. 2020, 47, 300–303. (In Chinese) [Google Scholar]
- Zhang, T. The Druggability Study of Hydroxytyrosol Butyrate; Chengdu Medical College: Chengdu, China, 2021. (In Chinese) [Google Scholar]
- Liu, J.; Ames, B.N. Reducing mitochondrial decay with mitochondrial nutrients to delay and treat cognitive dysfunction, Alzheimer’s disease, and Parkinson’s disease. Nutr. Neurosci. 2005, 8, 67–89. [Google Scholar] [CrossRef]
- Silverman, S.A.; Thorpy, M.J.; Ahmed, I. Sleepiness, Fatigue, and Sleep Disorders. In Sleep and Neuropsychiatric Disorders; Gupta, R., Neubauer, D.N., Pandi-Perumal, S.R., Eds.; Springer Nature: Singapore, 2022; pp. 101–140. [Google Scholar] [CrossRef]
- Chen, G.; Zhao, H.; Ma, S.; Chen, L.; Wu, G.; Zhu, Y.; Zhu, J.; Ma, C.; Zhao, H. Circadian Rhythm Protein Bmal1 Modulates Cartilage Gene Expression in Temporomandibular Joint Osteoarthritis via the MAPK/ERK Pathway. Front. Pharmacol. 2020, 11, 527744. [Google Scholar] [CrossRef]
- Liu, H.; Huang, X.; Li, Y.; Xi, K.; Han, Y.; Mao, H.; Ren, K.; Wang, W.; Wu, Z. TNF signaling pathway-mediated microglial activation in the PFC underlies acute paradoxical sleep deprivation-induced anxiety-like behaviors in mice. Brain Behav. Immun. 2022, 100, 254–266. [Google Scholar] [CrossRef] [PubMed]
- Zhang, L.; Zhang, H.Q.; Liang, X.Y.; Zhang, H.F.; Zhang, T.; Liu, F.E. Melatonin ameliorates cognitive impairment induced by sleep deprivation in rats: Role of oxidative stress, BDNF and CaMKII. Behav. Brain Res. 2013, 256, 72–81. [Google Scholar] [CrossRef]
- Kanazawa, L.K.S.; Vecchia, D.D.; Wendler, E.M.; Hocayen, P.A.S.; Dos Reis Livero, F.A.; Stipp, M.C.; Barcaro, I.M.R.; Acco, A.; Andreatini, R. Quercetin reduces manic-like behavior and brain oxidative stress induced by paradoxical sleep deprivation in mice. Free Radic. Biol. Med. 2016, 99, 79–86. [Google Scholar] [CrossRef] [PubMed]
- Lima, A.M.; de Bruin, V.M.; Rios, E.R.; de Bruin, P.F. Differential effects of paradoxical sleep deprivation on memory and oxidative stress. Naunyn Schmiedeberg’s Arch. Pharmacol. 2014, 387, 399–406. [Google Scholar] [CrossRef]
- Singh, R.; Kiloung, J.; Singh, S.; Sharma, D. Effect of paradoxical sleep deprivation on oxidative stress parameters in brain regions of adult and old rats. Biogerontology 2008, 9, 153–162. [Google Scholar] [CrossRef]
- Singh, A.; Kumar, A. Protective effect of alprazolam against sleep deprivation-induced behavior alterations and oxidative damage in mice. Neurosci. Res. 2008, 60, 372–379. [Google Scholar] [CrossRef] [PubMed]
- Bai, J.; Cervantes, C.; Liu, J.; He, S.; Zhou, H.; Zhang, B.; Cai, H.; Yin, D.; Hu, D.; Li, Z.; et al. DsbA-L prevents obesity-induced inflammation and insulin resistance by suppressing the mtDNA release-activated cGAS-cGAMP-STING pathway. Proc. Natl. Acad. Sci. USA 2017, 114, 12196–12201. [Google Scholar] [CrossRef] [PubMed]
- West, A.P.; Shadel, G.S. Mitochondrial DNA in innate immune responses and inflammatory pathology. Nat. Rev. Immunol. 2017, 17, 363–375. [Google Scholar] [CrossRef] [PubMed]
- Victorelli, S.; Salmonowicz, H.; Chapman, J.; Martini, H.; Vizioli, M.G.; Riley, J.S.; Cloix, C.; Hall-Younger, E.; Machado Espindola-Netto, J.; Jurk, D.; et al. Apoptotic stress causes mtDNA release during senescence and drives the SASP. Nature 2023, 622, 627–636. [Google Scholar] [CrossRef] [PubMed]
- Qiu, C.; Wang, M.; Yu, W.; Rong, Z.; Zheng, H.S.; Sun, T.; Liu, S.B.; Zhao, M.G.; Wu, Y.M. Activation of the Hippocampal LXRbeta Improves Sleep-Deprived Cognitive Impairment by Inhibiting Neuroinflammation. Mol. Neurobiol. 2021, 58, 5272–5288. [Google Scholar] [CrossRef] [PubMed]
- Xie, L.; Kang, H.; Xu, Q.; Chen, M.J.; Liao, Y.; Thiyagarajan, M.; O’Donnell, J.; Christensen, D.J.; Nicholson, C.; Iliff, J.J.; et al. Sleep drives metabolite clearance from the adult brain. Science 2013, 342, 373–377. [Google Scholar] [CrossRef] [PubMed]
- Hardingham, G.E.; Fukunaga, Y.; Bading, H. Extrasynaptic NMDARs oppose synaptic NMDARs by triggering CREB shut-off and cell death pathways. Nat. Neurosci. 2002, 5, 405–414. [Google Scholar] [CrossRef] [PubMed]
- Benarroch, E.E. NMDA receptors: Recent insights and clinical correlations. Neurology 2011, 76, 1750–1757. [Google Scholar] [CrossRef] [PubMed]
- Liu, H.; Wang, X.; Chen, L.; Chen, L.; Tsirka, S.E.; Ge, S.; Xiong, Q. Microglia modulate stable wakefulness via the thalamic reticular nucleus in mice. Nat. Commun. 2021, 12, 4646. [Google Scholar] [CrossRef]
- Gentry, N.W.; McMahon, T.; Yamazaki, M.; Webb, J.; Arnold, T.D.; Rosi, S.; Ptacek, L.J.; Fu, Y.H. Microglia are involved in the protection of memories formed during sleep deprivation. Neurobiol. Sleep Circadian Rhythm. 2022, 12, 100073. [Google Scholar] [CrossRef]
- Hristovska, I.; Robert, M.; Combet, K.; Honnorat, J.; Comte, J.C.; Pascual, O. Sleep decreases neuronal activity control of microglial dynamics in mice. Nat. Commun. 2022, 13, 6273. [Google Scholar] [CrossRef] [PubMed]
- Wadhwa, M.; Prabhakar, A.; Ray, K.; Roy, K.; Kumari, P.; Jha, P.K.; Kishore, K.; Kumar, S.; Panjwani, U. Inhibiting the microglia activation improves the spatial memory and adult neurogenesis in rat hippocampus during 48 h of sleep deprivation. J. Neuroinflamm. 2017, 14, 222. [Google Scholar] [CrossRef] [PubMed]
- Parhizkar, S.; Gent, G.; Chen, Y.; Rensing, N.; Gratuze, M.; Strout, G.; Sviben, S.; Tycksen, E.; Zhang, Q.; Gilmore, P.E.; et al. Sleep deprivation exacerbates microglial reactivity and Abeta deposition in a TREM2-dependent manner in mice. Sci. Transl. Med. 2023, 15, eade6285. [Google Scholar] [CrossRef] [PubMed]
- West, A.P.; Khoury-Hanold, W.; Staron, M.; Tal, M.C.; Pineda, C.M.; Lang, S.M.; Bestwick, M.; Duguay, B.A.; Raimundo, N.; MacDuff, D.A.; et al. Mitochondrial DNA stress primes the antiviral innate immune response. Nature 2015, 520, 553–557. [Google Scholar] [CrossRef] [PubMed]
- Kim, J.; Gupta, R.; Blanco, L.P.; Yang, S.; Shteinfer-Kuzmine, A.; Wang, K.; Zhu, J.; Yoon, H.E.; Wang, X.; Kerkhofs, M.; et al. VDAC oligomers form mitochondrial pores to release mtDNA fragments and promote lupus-like disease. Science 2019, 366, 1531–1536. [Google Scholar] [CrossRef]
- Yamazaki, T.; Galluzzi, L. BAX and BAK dynamics control mitochondrial DNA release during apoptosis. Cell Death Differ. 2022, 29, 1296–1298. [Google Scholar] [CrossRef] [PubMed]
- Garcia, N.; Chavez, E. Mitochondrial DNA fragments released through the permeability transition pore correspond to specific gene size. Life Sci. 2007, 81, 1160–1166. [Google Scholar] [CrossRef] [PubMed]
- Li, S.; Li, H.; Zhang, Y.L.; Xin, Q.L.; Guan, Z.Q.; Chen, X.; Zhang, X.A.; Li, X.K.; Xiao, G.F.; Lozach, P.Y.; et al. SFTSV Infection Induces BAK/BAX-Dependent Mitochondrial DNA Release to Trigger NLRP3 Inflammasome Activation. Cell Rep. 2020, 30, 4370–4385.e7. [Google Scholar] [CrossRef] [PubMed]
- Ishikawa, T.; Murata, K.; Okuda, H.; Potapenko, I.; Hori, K.; Furuyama, T.; Yamamoto, R.; Ono, M.; Kato, N.; Fukazawa, Y.; et al. Pain-related neuronal ensembles in the primary somatosensory cortex contribute to hyperalgesia and anxiety. iScience 2023, 26, 106332. [Google Scholar] [CrossRef]
- Ebrahimi, S.; Ostry, D.J. The human somatosensory cortex contributes to the encoding of newly learned movements. Proc. Natl. Acad. Sci. USA 2024, 121, e2316294121. [Google Scholar] [CrossRef]
- Vecsey, C.G.; Baillie, G.S.; Jaganath, D.; Havekes, R.; Daniels, A.; Wimmer, M.; Huang, T.; Brown, K.M.; Li, X.Y.; Descalzi, G.; et al. Sleep deprivation impairs cAMP signalling in the hippocampus. Nature 2009, 461, 1122–1125. [Google Scholar] [CrossRef] [PubMed]
- Vecsey, C.G.; Park, A.J.; Khatib, N.; Abel, T. Effects of sleep deprivation and aging on long-term and remote memory in mice. Learn. Mem. 2015, 22, 197–202. [Google Scholar] [CrossRef] [PubMed]
- Tudor, J.C.; Davis, E.J.; Peixoto, L.; Wimmer, M.E.; van Tilborg, E.; Park, A.J.; Poplawski, S.G.; Chung, C.W.; Havekes, R.; Huang, J.; et al. Sleep deprivation impairs memory by attenuating mTORC1-dependent protein synthesis. Sci. Signal. 2016, 9, ra41. [Google Scholar] [CrossRef]
- Lo, J.C.; Chong, P.L.; Ganesan, S.; Leong, R.L.; Chee, M.W. Sleep deprivation increases formation of false memory. J. Sleep Res. 2016, 25, 673–682. [Google Scholar] [CrossRef] [PubMed]
- Palmer, C.A.; Alfano, C.A. Sleep and emotion regulation: An organizing, integrative review. Sleep Med. Rev. 2017, 31, 6–16. [Google Scholar] [CrossRef] [PubMed]
- Orzel-Gryglewska, J. Consequences of sleep deprivation. Int. J. Occup. Med. Environ. Health 2010, 23, 95–114. [Google Scholar] [CrossRef] [PubMed]
- Kamphuis, J.; Meerlo, P.; Koolhaas, J.M.; Lancel, M. Poor sleep as a potential causal factor in aggression and violence. Sleep Med. 2012, 13, 327–334. [Google Scholar] [CrossRef] [PubMed]
- Tai, F.; Wang, C.; Deng, X.; Li, R.; Guo, Z.; Quan, H.; Li, S. Treadmill exercise ameliorates chronic REM sleep deprivation-induced anxiety-like behavior and cognitive impairment in C57BL/6J mice. Brain Res. Bull. 2020, 164, 198–207. [Google Scholar] [CrossRef]
- Einat, H.; Yuan, P.; Szabo, S.T.; Dogra, S.; Manji, H.K. Protein kinase C inhibition by tamoxifen antagonizes manic-like behavior in rats: Implications for the development of novel therapeutics for bipolar disorder. Neuropsychobiology 2007, 55, 123–131. [Google Scholar] [CrossRef]
- Chen, P.; Dols, A.; Rej, S.; Sajatovic, M. Update on the Epidemiology, Diagnosis, and Treatment of Mania in Older-Age Bipolar Disorder. Curr. Psychiatry Rep. 2017, 19, 46. [Google Scholar] [CrossRef]
- Hakataya, S.; Katsu, N.; Okanoya, K.; Toya, G. An exploratory study of behavioral traits and the establishment of social relationships in female laboratory rats. PLoS ONE 2023, 18, e0295280. [Google Scholar] [CrossRef] [PubMed]







Disclaimer/Publisher’s Note: The statements, opinions and data contained in all publications are solely those of the individual author(s) and contributor(s) and not of MDPI and/or the editor(s). MDPI and/or the editor(s) disclaim responsibility for any injury to people or property resulting from any ideas, methods, instructions or products referred to in the content. |
© 2024 by the authors. Licensee MDPI, Basel, Switzerland. This article is an open access article distributed under the terms and conditions of the Creative Commons Attribution (CC BY) license (https://creativecommons.org/licenses/by/4.0/).
Share and Cite
Hu, Y.; Wang, Y.; Wang, Y.; Zhang, Y.; Wang, Z.; Xu, X.; Zhang, T.; Zhang, T.; Zhang, S.; Hu, R.; et al. Sleep Deprivation Triggers Mitochondrial DNA Release in Microglia to Induce Neural Inflammation: Preventative Effect of Hydroxytyrosol Butyrate. Antioxidants 2024, 13, 833. https://doi.org/10.3390/antiox13070833
Hu Y, Wang Y, Wang Y, Zhang Y, Wang Z, Xu X, Zhang T, Zhang T, Zhang S, Hu R, et al. Sleep Deprivation Triggers Mitochondrial DNA Release in Microglia to Induce Neural Inflammation: Preventative Effect of Hydroxytyrosol Butyrate. Antioxidants. 2024; 13(7):833. https://doi.org/10.3390/antiox13070833
Chicago/Turabian StyleHu, Yachong, Yongyao Wang, Yifang Wang, Yuxia Zhang, Zhen Wang, Xiaohong Xu, Tinghua Zhang, Tiantian Zhang, Shuangxi Zhang, Ranrui Hu, and et al. 2024. "Sleep Deprivation Triggers Mitochondrial DNA Release in Microglia to Induce Neural Inflammation: Preventative Effect of Hydroxytyrosol Butyrate" Antioxidants 13, no. 7: 833. https://doi.org/10.3390/antiox13070833
APA StyleHu, Y., Wang, Y., Wang, Y., Zhang, Y., Wang, Z., Xu, X., Zhang, T., Zhang, T., Zhang, S., Hu, R., Shi, L., Wang, X., Li, J., Shen, H., Liu, J., Noda, M., Peng, Y., & Long, J. (2024). Sleep Deprivation Triggers Mitochondrial DNA Release in Microglia to Induce Neural Inflammation: Preventative Effect of Hydroxytyrosol Butyrate. Antioxidants, 13(7), 833. https://doi.org/10.3390/antiox13070833

