Vitis vinifera L. cv. Falanghina Seed Extracts: Antioxidant Effect of Bioactive Compounds on HepG2 Cells
Abstract
1. Introduction
2. Materials and Methods
2.1. Chemicals and Reagents
2.2. Plant Materials
2.3. Preparation of V. vinifera L. cv. Falanghina Extracts
2.4. Extraction
2.5. Total Phenolic Compound Content (TPC)
2.6. 2,2-Diphenyl-1-picryl-hydrazyl-hydrate (DPPH) Antioxidant Assay (DPPH) Radical Antioxidant Assay
2.7. UHPLC/UV-ESI-HRMS Analysis
2.8. GC/FID Analysis
2.9. Cell Culture
2.10. MTT Assay
2.11. Measurements of Intracellular ROS (DCFH-DA)
2.12. Western Blot Analysis
2.13. Data Analysis
3. Results
3.1. Chemical Analysis of V. vinifera Extracts
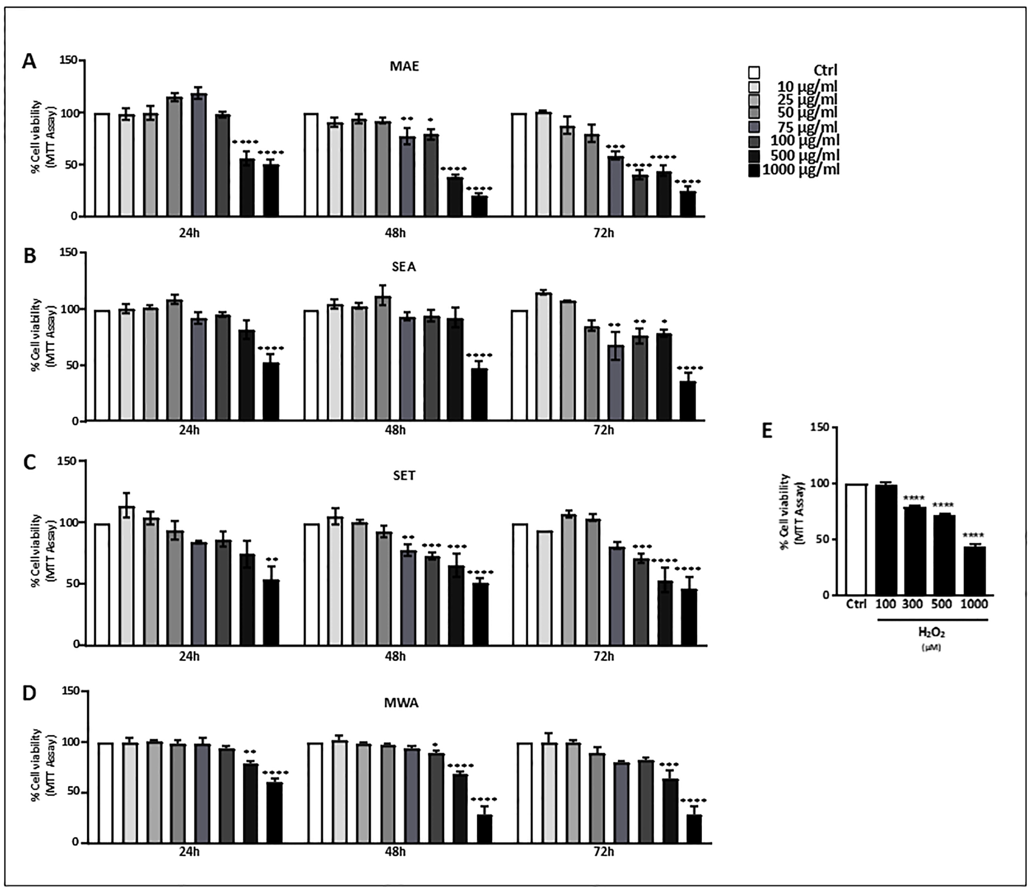
3.2. V. vinifera L. Effect on Cell Viability of HepG2 Cells
3.3. V. vinifera L. Extracts Reduce H2O2-Induced Cell Death of HepG2 Cells
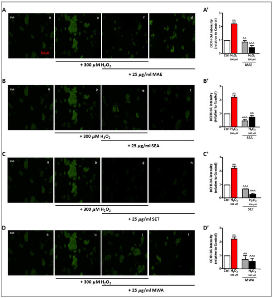
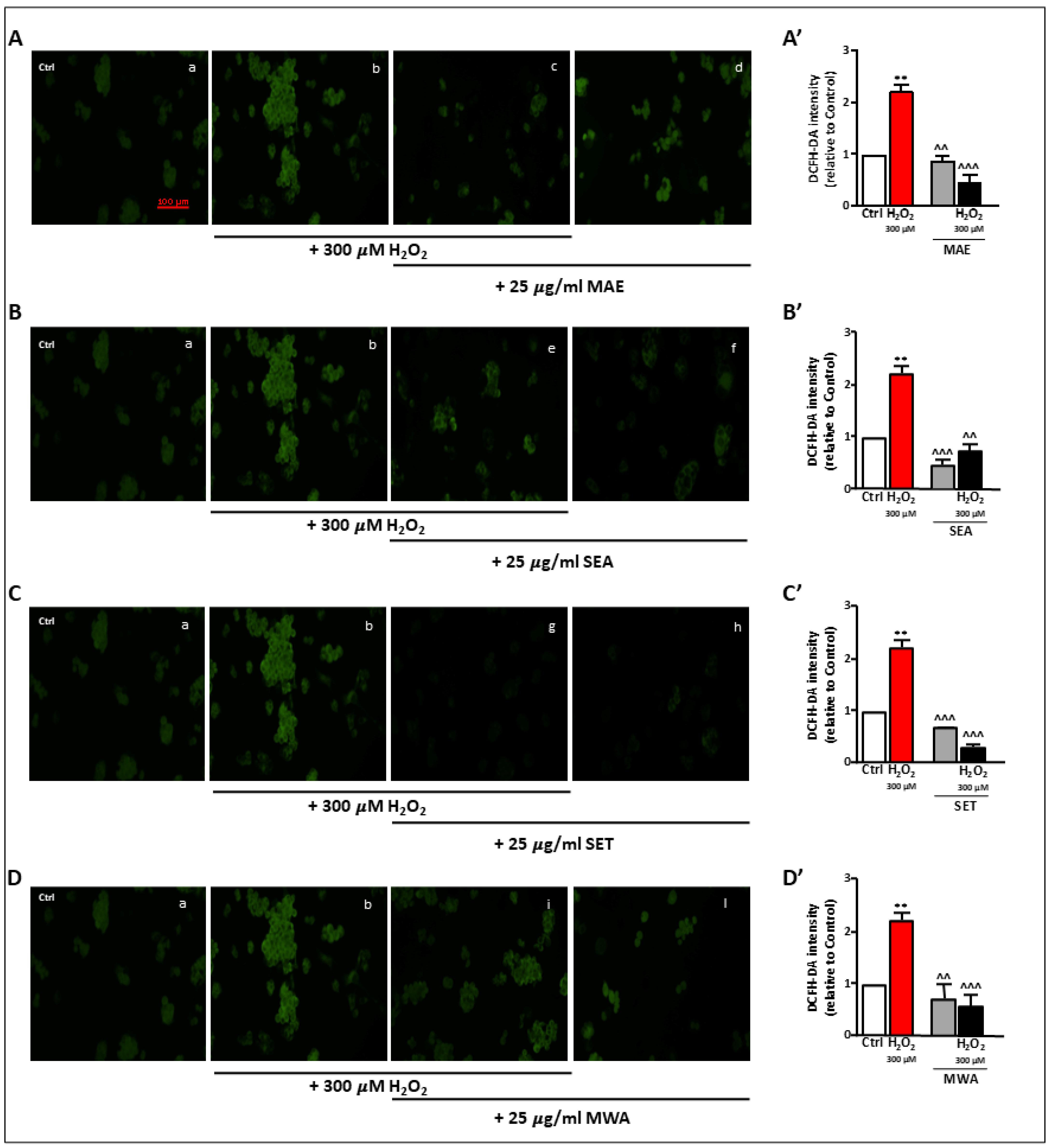
3.4. V. vinifera L. Extracts Reduce H2O2-Induced Intracellular ROS Production in HepG2 Cells
3.5. Effect of V. vinifera L. Seed Extracts on Mitochondrial Activity
4. Discussion
4.1. Evaluation of LC-MS/MS and GC/FID Analysis
4.2. Cell Assay
5. Conclusions
Author Contributions
Funding
Institutional Review Board Statement
Informed Consent Statement
Data Availability Statement
Acknowledgments
Conflicts of Interest
Appendix A








References
- Karasawa, M.M.G.; Mohan, C. Fruits as Prospective Reserves of Bioactive Compounds: A Review. Nat. Prod. Bioprospect. 2018, 8, 335–346. [Google Scholar] [CrossRef]
- Deng, G.-F.; Shen, C.; Xu, X.-R.; Kuang, R.-D.; Guo, Y.-J.; Zeng, L.-S.; Gao, L.-L.; Lin, X.; Xie, J.-F.; Xia, E.-Q.; et al. Potential of Fruit Wastes as Natural Resources of Bioactive Compounds. Int. J. Mol. Sci. 2012, 13, 8308–8323. [Google Scholar] [CrossRef] [PubMed]
- Määttä, K.; Kamal-Eldin, A.; Törrönen, R. Phenolic Compounds in Berries of Black, Red, Green, and White Currants (Ribes sp.). Antioxid. Redox Signal 2001, 3, 981–993. [Google Scholar] [CrossRef] [PubMed]
- Turola Barbi, R.C.; Teixeira, G.L.; Hornung, P.S.; Ávila, S.; Hoffmann-Ribani, R. Eriobotrya Japonica Seed as a New Source of Starch: Assessment of Phenolic Compounds, Antioxidant Activity, Thermal, Rheological and Morphological Properties. Food Hydrocoll. 2018, 77, 646–658. [Google Scholar] [CrossRef]
- Bagchi, D.; Swaroop, A.; Preuss, H.G.; Bagchi, M. Free Radical Scavenging, Antioxidant and Cancer Chemoprevention by Grape Seed Proanthocyanidin: An Overview. Mutat. Res.-Fundam. Mol. Mech. Mutagen. 2014, 768, 69–73. [Google Scholar] [CrossRef] [PubMed]
- Ly Hong Huong Ha, M.; Hong Huong Ha, L.; Trung Trinh, T.; Thi Bich Ngoc, V. Chemical Constituents and Pharmacological Effects from Different Parts of Grape Vitis vinifera L. (Vitaceae): A Review. Tạp Chí Khoa Học Trường Đại Học Quốc Tế Hồng Bàng 2020, 1, 9–20. [Google Scholar]
- Núñez, V.; Monagas, M.; Gomez-Cordovés, M.C.; Bartolomé, B. Vitis vinifera L. Cv. Graciano Grapes Characterized by Its Anthocyanin Profile. Postharvest Biol. Technol. 2004, 31, 69–79. [Google Scholar] [CrossRef]
- Venkitasamy, C.; Zhao, L.; Zhang, R.; Pan, Z. Chapter 6—Grapes. In Integrated Processing Technologies for Food and Agricultural By-Products; Elsevier Inc.: Amsterdam, The Netherlands, 2019; ISBN 9780128141380. [Google Scholar]
- Mattivi, F.; Guzzon, R.; Vrhovsek, U.; Stefanini, M.; Velasco, R. Metabolite Profiling of Grape: Flavonols and Anthocyanins. J. Agric. Food Chem. 2006, 54, 7692–7702. [Google Scholar] [CrossRef]
- Mendes, J.A.S.; Prozil, S.O.; Evtuguin, D.V.; Lemos, L.T.; Lopes, L.P.V.C. Chemical Characterization of Grape Skins from Red Grape Pomaces. In Proceedings of the I Congresso Iberoamericano de Química, Bioquímica e Engenharia Química, Havana, Cuba, 12–16 October 2009; CIQBEQ: Havana, Cuba, 2009. [Google Scholar]
- Di Stefano, V.; Bongiorno, D.; Buzzanca, C.; Indelicato, S.; Santini, A.; Lucarini, M.; Fabbrizio, A.; Mauro, M.; Vazzana, M.; Arizza, V.; et al. Fatty Acids and Triacylglycerols Profiles from Sicilian (Cold Pressed vs. Soxhlet) Grape Seed Oils. Sustainability 2021, 13, 13038. [Google Scholar] [CrossRef]
- Río Segade, S.; Orriols, I.; Gerbi, V.; Rolle, L. Phenolic Characterization of Thirteen Red Grape Cultivars from Galicia by Anthocyanin Profile and Flavanol Composition. J. Int. Sci. Vigne Vin 2009, 43, 189–198. [Google Scholar] [CrossRef]
- Mendes, J.A.S.; Prozil, S.O.; Evtuguin, D.V.; Lopes, L.P.C. Towards Comprehensive Utilization of Winemaking Residues: Characterization of Grape Skins from Red Grape Pomaces of Variety Touriga Nacional. Ind. Crops Prod. 2013, 43, 25–32. [Google Scholar] [CrossRef]
- Damian, C. Valorization of Grape By-Products. Am. J. Environ. Prot. 2015, 4, 134. [Google Scholar] [CrossRef]
- Xu, Y.; Zhang, L.; Bailina, Y.; Ge, Z.; Ding, T.; Ye, X.; Liu, D. Effects of Ultrasound and/or Heating on the Extraction of Pectin from Grapefruit Peel. J. Food Eng. 2014, 126, 72–81. [Google Scholar] [CrossRef]
- FAO-OIV Table and Dried Grapes: World Data Available. Available online: http://www.oiv.int/js/lib/pdfjs/web/viewer.html?file=/public/medias/5268/fao oiv-focus-2016.pdf (accessed on 12 May 2020).
- García-Lomillo, J.; González-SanJosé, M.L. Applications of Wine Pomace in the Food Industry: Approaches and Functions. Compr. Rev. Food Sci. Food Saf. 2017, 16, 3–22. [Google Scholar] [CrossRef]
- Vidal, S.; Francis, L.; Guyot, S.; Marnet, N.; Kwiatkowski, M.; Gawel, R.; Cheynier, V.; Waters, E.J. The Mouth-Feel Properties of Grape and Apple Proanthocyanidins in a Wine-like Medium. J. Sci. Food Agric. 2003, 83, 564–573. [Google Scholar] [CrossRef]
- Kroon, P.; Williamson, G. Polyphenols: Dietary Components with Established Benefits to Health? J. Sci. Food Agric. 2005, 85, 1239–1240. [Google Scholar] [CrossRef]
- Frémont, L. Minireview: Biological Effects of Resveratrol. Life Sci. 2000, 66, 663–673. [Google Scholar] [CrossRef]
- Baur, J.A.; Sinclair, D.A. Therapeutic Potential of Resveratrol: The In Vivo Evidence. Nat. Rev. Drug Discov. 2006, 5, 493–506. [Google Scholar] [CrossRef]
- Szkudelska, K.; Szkudelski, T. Resveratrol, Obesity and Diabetes. Eur. J. Pharmacol. 2010, 635, 1–8. [Google Scholar] [CrossRef] [PubMed]
- Savouret, J.F.; Quesne, M. Resveratrol and Cancer: A Review. Biomed. Pharmacother. 2002, 56, 84–87. [Google Scholar] [CrossRef]
- Das, S.; Das, D.K. Anti-Inflammatory Responses of Resveratrol. Inflamm. Allergy Drug Targets 2007, 6, 168–173. [Google Scholar] [CrossRef] [PubMed]
- Bazán-Salinas, I.L.; Matías-Perez, D.; Perez-Campos, E.; Mayoral, L.P.C.; García-Montalvo, I.A. Reduction of Platelet Aggregation from Ingestion of Oleic and Linoleic Acids Found in Vitis vinifera and Arachis Hypogaea Oils. Am. J. Ther. 2016, 23, e1315–e1319. [Google Scholar] [CrossRef] [PubMed]
- Kapcsándi, V.; Hanczné Lakatos, E.; Sik, B.; Linka, L.Á.; Székelyhidi, R. Characterization of Fatty Acid, Antioxidant, and Polyphenol Content of Grape Seed Oil from Different Vitis vinifera L. Varieties. OCL 2021, 28, 30. [Google Scholar] [CrossRef]
- Yilmaz, Y.; Toledo, R.T. Major Flavonoids in Grape Seeds and Skins: Antioxidant Capacity of Catechin, Epicatechin, and Gallic Acid. J. Agric. Food Chem. 2003, 52, 255–260. [Google Scholar] [CrossRef] [PubMed]
- Guler, A.; Yildiz Turgut, D. Fatty Acids, Phenolic Compounds and Antioxidant Capacity of the Seeds from Nine Grape Cultivars (Vitis vinifera L.). Ciência Técnica Vitivinícola 2021, 36, 116–125. [Google Scholar] [CrossRef]
- Sommella, E.; Badolati, N.; Riccio, G.; Salviati, E.; Bottone, S.; Dentice, M.; Campiglia, P.; Tenore, G.C.; Stornaiuolo, M.; Novellino, E. A Boost in Mitochondrial Activity Underpins the Cholesterol-Lowering Effect of Annurca Apple Polyphenols on Hepatic Cells. Nutrients 2019, 11, 163. [Google Scholar] [CrossRef] [PubMed]
- Giampieri, F.; Quiles, J.L.; Orantes-Bermejo, F.J.; Gasparrini, M.; Forbes-Hernandez, T.Y.; Sánchez-González, C.; Llopis, J.; Rivas-García, L.; Afrin, S.; Varela-López, A.; et al. Are By-Products from Beeswax Recycling Process a New Promising Source of Bioactive Compounds with Biomedical Properties? Food Chem. Toxicol. 2018, 112, 126–133. [Google Scholar] [CrossRef] [PubMed]
- Esselun, C.; Bruns, B.; Hagl, S.; Grewal, R.; Eckert, G.P. Differential Effects of Silibinin A on Mitochondrial Function in Neuronal PC12 and HepG2 Liver Cells. Oxid. Med. Cell. Longev. 2019, 2019, 1652609. [Google Scholar] [CrossRef] [PubMed]
- Di Meo, F.; Aversano, R.; Diretto, G.; Demurtas, O.C.; Villano, C.; Cozzolino, S.; Filosa, S.; Carputo, D.; Crispi, S. Anti-Cancer Activity of Grape Seed Semi-Polar Extracts in Human Mesothelioma Cell Lines. J. Funct. Foods 2019, 61, 103515. [Google Scholar] [CrossRef]
- Bates, F.J. Brix, Apparent Density, Apparent Specific Gravity, and Grams of Sucrose per 100 Ml of Sugar Solutions. In Circular of the Bureau of Standards no. 440: Polarimetry, Saccharimetry and the Sugars; National Bureau of Standards: Gaithersburg, MD, USA, 1942; Volume NBS Circular 440, p. 632. [Google Scholar]
- Dewanto, V.; Xianzhong, W.; Adom, K.K.; Liu, R.H. Thermal Processing Enhances the Nutritional Value of Tomatoes by Increasing Total Antioxidant Activity. J. Agric. Food Chem. 2002, 50, 3010–3014. [Google Scholar] [CrossRef]
- Scarano, P.; Guida, R.; Zuzolo, D.; Tartaglia, M.; Prigioniero, A.; Postiglione, A.; Pinto, G.; Illiano, A.; Amoresano, A.; Schicchi, R.; et al. An Endemic Plant of the Mediterranean Area: Phytochemical Characterization of Strawberry Tree (Arbutus unedo L.) Fruits Extracts at Different Ripening Stages. Front. Nutr. 2022, 9, 915994. [Google Scholar] [CrossRef] [PubMed]
- Mosquera, O.M.; Correa, Y.M.; Buitrago, D.C.; Niño, J. Antioxidant Activity of Twenty Five Plants from Colombian Biodiversity. Mem. Inst. Oswaldo Cruz 2007, 102, 631–634. [Google Scholar] [CrossRef] [PubMed]
- Sassano, G.; Sanderson, P.; Franx, J.; Groot, P.; Van Straalen, J.; Bassaganya-Riera, J. Analysis of Pomegranate Seed Oil for the Presence of Jacaric Acid. J. Sci. Food Agric. 2009, 89, 1046–1052. [Google Scholar] [CrossRef]
- Lalitha, P.; Gayathiri, P. In Vitro Anti-Inflammatory and Phytochemical Properties of Crude Ethyl Acetate Extract of Baliospermum montanum Leaf (Muell-Arg). Afr. J. Biotechnol. 2013, 12, 5743–5748. [Google Scholar] [CrossRef]
- Srinivas, H.; Swamylingappa, B.; Chand, N. Secondary Extraction of Soybeans Using Hexane-Acetic Acid: Effect on Beany Flavor Removal and Physicochemical Properties. J. Agric. Food Chem. 1992, 40, 276–279. [Google Scholar] [CrossRef]
- Santa, K.; Kumazawa, Y.; Nagaoka, I. The Potenal Use of Grape Phytochemicals for Prevenng the Development of Intesne-Related and Subsequent Inflammatory Diseases. Endocr. Metab. Immune Disord.-Drug Targets (Former. Curr. Drug Targets-Immune Endocr. Metab. Disord.) 2019, 19, 794–802. [Google Scholar]
- Sumner, L.W.; Amberg, A.; Barrett, D.; Beale, M.H.; Beger, R.; Daykin, C.A.; Fan, T.W.M.; Fiehn, O.; Goodacre, R.; Griffin, J.L.; et al. Proposed Minimum Reporting Standards for Chemical Analysis: Chemical Analysis Working Group (CAWG) Metabolomics Standards Initiative (MSI). Metabolomics 2007, 3, 211–221. [Google Scholar] [CrossRef]
- Scarano, P.; Naviglio, D.; Prigioniero, A.; Tartaglia, M.; Postiglione, A.; Sciarrillo, R.; Guarino, C. Sustainability: Obtaining Natural Dyes from Waste Matrices Using the Prickly Pear Peels of Opuntia ficus-indica (L.) Miller. Agronomy 2020, 10, 528. [Google Scholar] [CrossRef]
- Lamia, I.; Zouhir, C.; Youcef, A. Characterization and Transformation of the Opuntia ficus indica Fruits. J. Food Meas. Charact. 2018, 12, 2349–2357. [Google Scholar] [CrossRef]
- Sáenz, C.; Estévez, A.M.; Sepúlveda, E.; Mecklenburg, P. Cactus Pear Fruit: A New Source for a Natural Sweetener. Plant Foods Hum. Nutr. 1998, 52, 141–149. [Google Scholar] [CrossRef]
- Tartaglia, M.; Scarano, P.; Prigioniero, A.; Zuzolo, D.; Postiglione, A.; Falzarano, A.; Amoresano, A.; Illiano, A.; Pinto, G.; Schicchi, R.; et al. Multi-Omic Characterisation as a Tool to Improve Knowledge, Valorisation and Conservation of Wild Fruit Genetic Resources: The Case of Arbutus unedo L. Front. Plant Sci. 2023, 14, 1195673. [Google Scholar] [CrossRef]
- Scarano, P.; Prigioniero, A.; Tartaglia, M.; Zuzolo, D.; Maisto, M.; Ranauda, M.A.; Schicchi, R.; Geraci, A.; Sciarrillo, R.; Guarino, C. Rhus coriaria L. in Tradition and Innovation like Natural Dye. Sci. Rep. 2024, 14, 12068. [Google Scholar] [CrossRef] [PubMed]
- Yemis, O.; Bakkalbasi, E.; Artik, N. Antioxidative Activities of Grape (Vitis vinifera) Seed Extracts Obtained from Different Varieties Grown in Turkey. Int. J. Food Sci. Technol. 2008, 43, 154–159. [Google Scholar] [CrossRef]
- Keser, S.; Celik, S.; Turkoglu, S. Total Phenolic Contents and Free-Radical Scavenging Activities of Grape (Vitis vinifera L.) and Grape Products. Int. J. Food Sci. Nutr. 2013, 64, 210–216. [Google Scholar] [CrossRef]
- Yalcin, H.; Kavuncuoglu, H.; Ekici, L.; Sagdic, O. Determination of Fatty Acid Composition, Volatile Components, Physico-Chemical and Bioactive Properties of Grape (Vitis vinifera) Seed and Seed Oil. J. Food Process. Preserv. 2017, 41, e12854. [Google Scholar] [CrossRef]
- Pérez-Navarro, J.; Da Ros, A.; Masuero, D.; Izquierdo-Cañas, P.M.; Hermosín-Gutiérrez, I.; Gómez-Alonso, S.; Mattivi, F.; Vrhovsek, U. LC-MS/MS Analysis of Free Fatty Acid Composition and Other Lipids in Skins and Seeds of Vitis vinifera Grape Cultivars. Food Res. Int. 2019, 125, 108556. [Google Scholar] [CrossRef]
- Escribano-Bailón, T.; Gutiérrez-Fernández, Y.; Rivas-Gonzalo, J.C.; Santos-Buelga, C. Characterization of Procyanidins of Vitis vinifera Variety Tinta Del Pais Grape Seeds. J. Agric. Food Chem. 1992, 40, 1794–1799. [Google Scholar] [CrossRef]
- Giannini, B.; Mulinacci, N.; Pasqua, G.; Innocenti, M.; Valletta, A.; Cecchini, F. Phenolics and Antioxidant Activity in Different Cultivars/Clones of Vitis vinifera L. Seeds over Two Years. Plant Biosyst.-Int. J. Deal. All Asp. Plant Biol. 2016, 150, 1408–1416. [Google Scholar] [CrossRef]
- Weidner, S.; Rybarczyk, A.; Karamać, M.; Król, A.; Mostek, A.; Grȩbosz, J.; Amarowicz, R. Differences in the Phenolic Composition and Antioxidant Properties between Vitis coignetiae and Vitis vinifera Seeds Extracts. Molecules 2013, 18, 3410–3426. [Google Scholar] [CrossRef]
- De Freitas, V.A.P.; Glories, Y. Concentration and Compositional Changes of Procyanidins in Grape Seeds and Skin of White Vitis vinifera Varieties. J. Sci. Food Agric. 1999, 79, 1601–1606. [Google Scholar] [CrossRef]
- Roca-Portoles, A.; Tait, S.W.G. Mitochondrial Quality Control: From Molecule to Organelle. Cell. Mol. Life Sci. 2021, 78, 3853–3866. [Google Scholar] [CrossRef] [PubMed]
- Ni, H.M.; Williams, J.A.; Ding, W.X. Mitochondrial Dynamics and Mitochondrial Quality Control. Redox Biol. 2015, 4, 6–13. [Google Scholar] [CrossRef] [PubMed]



| Sample ID | Extraction Solvent | Ratio (%) |
|---|---|---|
| SHE | Hexane | 100 |
| SEA | Ethyl acetate | 100 |
| SET | Ethanol | 100 |
| MWA | Water–Acetone | 60:40 |
| MAE | Ethanol–Ethyl acetate | 80:20 |
| ID | Brix (°Bx) | Residue (g∙L−1) | Extract D.W.) |
|---|---|---|---|
| SHE | 0.2 ± 0.1 | 0.6103 ± 0.0024 | 17.44 ± 3.90 |
| SEA | 0.2 ± 0.1 | 1.402 ± 0.0052 * | 40.04 ± 2.70 * |
| SET | 1.2 ± 0.1 * | 1.403 ± 0.0019 * | 40.08 ± 3.30 * |
| MWA | 1.1 ± 0.1 * | 1.621 ± 0.0021 ** | 46.32 ± 1.30 *** |
| MAE | 1.2 ± 0.1 * | 1.595 ± 0.0035 ** | 42.76 ± 4.20 ** |
| ID | TPC (mg GAE·g−1) | % Free Radical Inhibition (I%) |
|---|---|---|
| SHE | 0.40 ± 0.02 | 65.79 ± 0.94 * |
| SEA | 18.12 ± 0.41 ** | 51.66 ± 0.47 |
| SET | 18.07 ± 0.88 ** | 98.32 ± 0.12 ** |
| MWA | 14.17 ± 0.51 * | 96.31 ± 0.02 ** |
| MAE | 34.02 ± 2.35 *** | 96.56 ± 0.37 ** |
| SHE | SEA | |||
|---|---|---|---|---|
| Assigned Identity | Rt (min) | Area (%) | Rt (min) | Area (%) |
| Unknown | 19.333 | 9.30 ± 0.24 | 19.333 | 0.49 ± 0.08 |
| Myristic acid | 32.210 | 0.13 ± 0.03 | 32.215 | 0.09 ± 0.02 |
| Myristoleic acid | 34.133 | 0.20 ± 0.06 | - | - |
| Palmitic acid | 36.882 | 9.06 ± 0.19 | 36.883 | 8.28 ± 0.11 |
| Palmitoleic acid | 38.573 | 0.28 ± 0.5 | 38.578 | 0.15 ± 0.04 |
| Heptadecanoic acid | 39.195 | 0.08 ± 0.1 | 39.198 | 0.06 ± 0.01 |
| Stearic acid | 41.530 | 3.97 ± 0.29 | 41.543 | 4.30 ± 0.15 |
| cis-9 Oleic acid | 43.070 | 18.19 ± 0.20 | 43.080 | 16.38 ± 0.18 |
| Unknown | 43.255 | 0.83 ± 0.11 | 43.267 | 0.78 ± 0.13 |
| Linoleic acid | 45.340 | 56.77 ± 0.31 | 45.358 | 68.48 ± 0.21 |
| Arachidic acid | 45.973 | 0.17 ± 0.02 | 45.982 | 0.17 ± 0.03 |
| cis-11-Eicosenoic acid | 47.427 | 0.20 ± 0.08 | 47.437 | 0.18 ± 0.02 |
| Linolenic acid | 47.792 | 0.59 ± 0.13 | 47.797 | 0.55 ± 0.10 |
| cis-11,14-Eicosadienoic acid | 49.567 | 0.05 ± 0.01 | 49.582 | 0.05 ± 0.01 |
| Behenic acid | 50.148 | 0.08 ± 0.02 | 50.142 | 0.04 ± 0.01 |
| Lignoceric acid | 54.035 | 0.09 ± 0.01 | 54.035 | 0.09 ± 0.01 |
| Rt (min) | [M − H]− | [M + H]+ | Main MS/MS Fragments (m/z) | Assigned Identity | Area (%) | MSI Status a |
|---|---|---|---|---|---|---|
| 1.14 | 179.0552 | - | 89, 71, 59 | glucose | 12.53 ± 0.28 | 2 |
| 1.14 | 215.0318 | - | 89, 71, 59 | citric acid | 2 | |
| 3.10 | 169.01134 | - | 125 | gallic acid | 4.33 ± 0.41 | 2 |
| 5.31 | 331.0670 | - | 169, 125 | monogalloyl-glucose | 0.21 ± 0.03 | 2 |
| 6.81 | 577.1351 | - | 407, 289, 245, 125 | procyanidindimer | 1.65 ± 0.18 | 2 |
| 7.49 | 289.0716 | 291.0855 | 245, 203, 137, 125, 109 (pos. 139, 123, 147, 165) | (+) catechin | 40.11 ± 0.36 | 2 |
| 8.21 | 577.1351 | - | 407, 289, 245, 125 | procyanidindimer | 4.97 ± 0.23 | 2 |
| 9.55 | 289.0716 | 291.0855 | 245, 203, 137, 125, 109 (pos. 139, 123, 147, 165) | epicatechin | 36.20 ± 0.25 | 2 |
| Rt (min) | [M − H]− | [M + H]+ | Main MS/MS Fragments (m/z) | Assigned Identity | Area (%) | MSI Status a |
|---|---|---|---|---|---|---|
| 1.12 | 179.0552 | - | 89, 71, 59 | glucose | 53.74 ± 0.31 | 2 |
| 1.12 | 215.0318 | - | 89, 71, 59 | citric acid | 2 | |
| 1.12 | 387.1142 | - | 341, 179, 119, 113, 89 | dihexoside | 2 | |
| 1.12 | 149.0080 | - | 103, 87, 72, 59 | tartaric acid | 2 | |
| 2.84 | 169.01134 | - | 125 | gallic acid | 6.52 ± 0.22 | 2 |
| 5.31 | 331.0670 | - | 169, 125 | monogalloyl-glucose | 3.68 ± 0.15 | 2 |
| 7.53 | 289.0716 | - | 245, 203, 137, 125, 109 | (+) catechin | 3.14 ± 0.09 | 2 |
| 8.26 | 577.1351 | - | 407, 289, 245, 125 | procyanidindimer | 13.66 ± 0.37 | 2 |
| 9.56 | 289.0716 | 291.0855 | 245, 203, 137, 125, 109 (pos. 139, 123, 147, 165) | epicatechin | 19.26 ± 0.20 | 2 |
| Rt (min) | [M − H]− | [M + H]+ | Main MS/MS Fragments (m/z) | Assigned Identity | Area (%) | MSI Status a |
|---|---|---|---|---|---|---|
| 1.12 | 179.0552 | - | 89, 71, 59 | glucose | 1.66 ± 0.14 | 2 |
| 1.12 | 195.0502 | - | 159, 129, 99, 75 | gluconic acid | 2 | |
| 1.12 | 215.0318 | - | 89, 71, 59 | citric acid | 2 | |
| 1.22 | 387.1142 | - | 341, 179, 119, 113, 89 | dihexoside | 34.53 ± 0.29 | 2 |
| 1.22 | 149.0080 | - | 103, 87, 72, 59 | tartaric acid | 2 | |
| 1.36 | 133.0130 | - | 115, 71 | malic acid | 12.41 ± 0.33 | 2 |
| 3.10 | 169.01134 | - | 125 | gallic acid | 3.88 ± 0.11 | 2 |
| 5.34 | 331.0670 | - | 169, 125 | monogalloyl-glucose | 3.40 ± 0.16 | 2 |
| 7.50 | 289.0716 | - | 245, 203, 137, 125, 109 | (+) catechin | 9.94 ± 0.26 | 2 |
| 8.25 | 577.1351 | - | 407, 289, 245, 125 | procyanidindimer | 15.11 ± 0.07 | 2 |
| 9.57 | 289.0716 | 291.0855 | 245, 203, 137, 125, 109 (pos. 139, 123, 147, 165) | epicatechin | 19.06 ± 0.12 | 2 |
| Rt (min) | [M − H]− | [M + H]+ | Main MS/MS Fragments (m/z) | Assigned Identity | Area (%) | MSI Status a |
|---|---|---|---|---|---|---|
| 1.12 | 179.0552 | - | 89, 71, 59 | glucose | 5.43 ± 0.36 | 2 |
| 1.12 | 215.0318 | - | 89, 71, 59 | citric acid | 2 | |
| 1.22 | 387.1142 | - | 341, 179, 119, 113, 89 | dihexoside | 8.10 ± 0.21 | 2 |
| 3.13 | 169.01134 | - | 125 | gallic acid | 1.57 ± 0.10 | 2 |
| 5.31 | 331.0670 | - | 169, 125 | monogalloyl-glucose | 1.78 ± 0.16 | 2 |
| 6.81 | 577.1351 | - | 407, 289, 245, 125 | procyanidindimer | 1.74 ± 0.22 | 2 |
| 7.50 | 289.0716 | - | 245, 203, 137, 125, 109 | (+) catechin | 32.24 ± 0.24 | 2 |
| 8.23 | 577.1351 | - | 407, 289, 245, 125 | procyanidindimer | 5.45 ± 0.12 | 2 |
| 9.55 | 289.0716 | 291.0855 | 245, 203, 137, 125, 109 (pos. 139, 123, 147, 165) | epicatechin | 43.69 ± 0.30 | 2 |
Disclaimer/Publisher’s Note: The statements, opinions and data contained in all publications are solely those of the individual author(s) and contributor(s) and not of MDPI and/or the editor(s). MDPI and/or the editor(s) disclaim responsibility for any injury to people or property resulting from any ideas, methods, instructions or products referred to in the content. |
© 2024 by the authors. Licensee MDPI, Basel, Switzerland. This article is an open access article distributed under the terms and conditions of the Creative Commons Attribution (CC BY) license (https://creativecommons.org/licenses/by/4.0/).
Share and Cite
Iervolino, S.; Scarano, P.; Madera, J.R.; Franco, C.; Tartaglia, M.; Stilo, R.; Sciarrillo, R.; Canzoniero, L.M.T.; Moreno, M.; Guarino, C. Vitis vinifera L. cv. Falanghina Seed Extracts: Antioxidant Effect of Bioactive Compounds on HepG2 Cells. Antioxidants 2024, 13, 834. https://doi.org/10.3390/antiox13070834
Iervolino S, Scarano P, Madera JR, Franco C, Tartaglia M, Stilo R, Sciarrillo R, Canzoniero LMT, Moreno M, Guarino C. Vitis vinifera L. cv. Falanghina Seed Extracts: Antioxidant Effect of Bioactive Compounds on HepG2 Cells. Antioxidants. 2024; 13(7):834. https://doi.org/10.3390/antiox13070834
Chicago/Turabian StyleIervolino, Stefania, Pierpaolo Scarano, Jessica Raffaella Madera, Cristina Franco, Maria Tartaglia, Romania Stilo, Rosaria Sciarrillo, Lorella Maria Teresa Canzoniero, Maria Moreno, and Carmine Guarino. 2024. "Vitis vinifera L. cv. Falanghina Seed Extracts: Antioxidant Effect of Bioactive Compounds on HepG2 Cells" Antioxidants 13, no. 7: 834. https://doi.org/10.3390/antiox13070834
APA StyleIervolino, S., Scarano, P., Madera, J. R., Franco, C., Tartaglia, M., Stilo, R., Sciarrillo, R., Canzoniero, L. M. T., Moreno, M., & Guarino, C. (2024). Vitis vinifera L. cv. Falanghina Seed Extracts: Antioxidant Effect of Bioactive Compounds on HepG2 Cells. Antioxidants, 13(7), 834. https://doi.org/10.3390/antiox13070834

