Abstract
In the seasonal frozen regions, freeze-thaw (F-T) damage is the main pavement damage, causing a variety of poor conditions in bitumen pavement, such as cracks, pits, potholes, and slush. In previous studies, we evaluated the effect of nano hydrophobic silane silica (NHSS) on the degradation of asphalt mixture under F-T cycles, and established the damage model of NHSS modified asphalt mixture in spring-thawing season. To gain more understanding of the influence of NHSS on asphalt in spring-thawing season, NHSS modified asphalt was systematically analyzed under F-T aging process in this study. The main research objective of this paper was to investigate the deteriorating properties of NHSS modified asphalt under Freeze-thaw aging process. Within this article, the physicochemical characteristics of NHSS modified asphalt were determined by using various laboratory tests, which included basic property test, dynamic shear rheometer test (DSR), Fourier transform infrared spectroscopy test (FTIR) and thermogravimetric analysis (TGA). The results showed that the incorporation of NHSS could inhibit the F-T aging process of asphalt. Moreover, the chemical composition and thermal stability of asphalt under F-T aging process was analyzed through FITR and TGA test parameters. The results illustrated that the sulfoxide functional groups content index was more suitable for evaluating the aging degree of asphalt in the spring-thawing season and the F-T aging process had a great impact on the thermal property of NHSS modified asphalt.
1. Introduction
Asphalt is the most common pavement building material, and more than 94% of pavements use asphalt materials, which give a high service level for citizens [,]. In recent years, increased traffic-induced loading and climate change have resulted in complex conditions, which toughened the requirements for the performance of bituminous pavement materials [,]. Especially in the seasonal frozen regions, freeze-thaw (F-T) damage is the main type of pavement damage, causing a variety of poor conditions in asphalt pavement, such as cracks, pits, potholes, and slush. These conditions shorten the service life of asphalt pavements, increase the maintenance frequency and costs, and affect the smooth flow of traffic and transportation safety [,,].
In cold regions, F-T damage is the most common pavement damage of asphalt pavement []. In spring-thaw season, the pavement surface pavement is around 0 °C, and the volume of moisture clearly fluctuates within this temperature range. During the daytime, the snow and the aggregated ice melts and enters the surface. Since the ice layer below the base layer does not melt completely, the moisture in the surface layer is difficult to discharge quickly and efficiently. When temperature falls rapidly, the residual moisture re-condenses into ice, and expansion stress is formed in the pavement structure. Moreover, the immersion and diffusion of moisture causes a strong emulsification influence on the asphalt, which leads to the degradation of asphalt adhesion property and the moisture damage of asphalt pavement. In conclusion, under the action of moisture immersion and F-T cycles, the cohesive property of the asphalt gradually decreases, and moisture at the aggregate-asphalt interface also gradually increases, which also reduces the adhesion property of asphalt. At the same time, under the action of the dynamic moisture pressure caused by repeated action of the vehicle load, the asphalt film gradually falls off the aggregate. After the micro-damage accumulates to a certain extent, the pavement damage, such as cracks, pits, potholes, and slush, gradually appear [,,,,,].
In recent years, many researchers have made great efforts to comprehend the influence of F-T cycles on the degradation of asphalt and asphalt mixtures []. Yan et al. evaluated the effects of F-T cycles on the performance of Stone Mastic Asphalt (SMA) mixtures. The test results indicated that after 20 F-T cycles, Marshall Stability (MS) values of SMA decreased between 24.4% and 56.5% []. Si et al. investigated the effect of F-T cycle test on the compressive strength, resilient modulus and moisture resistance on paving mixtures. The results showed that the resilient modulus and pavement structure capacity of asphalt concrete was reduced under F-T cycles []. Islam et al. investigated the effect of long-term F-T cycles on the stiffness and tensile strength of asphalt concrete in the laboratory. The results showed that the flexural stiffness of the F-T conditioned samples decreases with F-T conditioning, whereas the indirect tensile strength (ITS) of AC does not change significantly with F-T cycles []. In conclusion, F-T cycle has shown a negative effect on the engineering properties of asphalt and asphalt mixes, as the asphalt and asphalt samples have shown a decrease in strength and stiffness.
Since the generation and development of the freeze–thaw cycle damage is an extremely complex problem, the most cost-effective technique for mitigating freeze–thaw cycle damage and extending the service life of asphalt pavement is add modifiers. Nian et al. studied the influence of freeze-thaw cycles on the high-temperature characteristics of SBS-modified asphalt. The results showed that the incorporation of SBS modifiers could increase the elasticity of the bitumen significantly and slow the tendency of the bitumen’s complex shear modulus to increase with the freeze-thaw cycles to a certain extent []. Dong et al. concluded that crumb-rubber-modified (CRM) asphalt mixture had the outstanding freeze-thaw resistance through F-T cycles [].
Nanomaterials have a wide range of applications in many fields due to their unique production process and performance characteristics. Due to the huge surface area of inorganic nanomaterials, the incorporation of nanomaterials can increase the viscosity of the asphalt, increase the cohesion of the asphalt cement, and improve the mechanical properties of the asphalt mixtures. In recent years, many scholars have conducted research on the application of nanomaterials in the field of modified asphalt [,]. Hamedi et al. indicated that nano-CaCO3 increased the wettability of the asphalt binder on the aggregate, promoted the aggregate-asphalt interface bonding strength and disputed the F-T damage []. Akbari concluded that the addition of nano-clay and nano-lime could reduce the moisture susceptibility of hot mix asphalt (HMA) and increase its durability under F-T cycles []. Gong et al. found that nano TiO2, CaCO3 and basalt fiber composite modified asphalt mixtures had outstanding freeze-thaw resistance by measuring the mesoscopic void volume, stability, indirect tensile stiffness modulus, splitting strength, uniaxial compression static, and dynamic creep rate [].
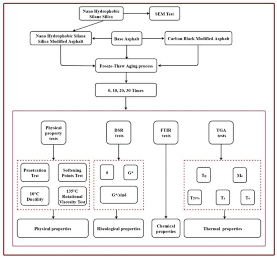
In summary, the addition of nanomaterials can effectively alleviate the impact of F-T cycle on asphalt. In previous studies, we evaluated the effect of nano hydrophobic silane silica (NHSS) on the degradation of asphalt mixture under F-T cycles, and established the damage model of NHSS modified asphalt mixture in spring-thawing season. Within this framework, the main goal of this paper is to evaluate the durability and property of nano hydrophobic silane silica modified asphalt under the Freeze-thaw aging process. To the authors’ knowledge, the open literature has no experimental studies of nano hydrophobic silane silica modified asphalt subjected to F-T aging process. In order to investigate the deteriorating properties of nano hydrophobic silane silica modified asphalt under Freeze-thaw aging process systematically, the penetration, softening points, ductility test, rotational viscosity test, dynamic shear rheometer test (DSR), Fourier transform infrared spectroscopy test (FTIR) and thermogravimetric analysis test (TGA) were employed in this paper. The penetration, softening points, ductility test and rotational viscosity test are conventional physical property tests that explore the deteriorating properties of asphalt from the perspective of physical properties, and the DSR, FTIR and TGA test was applied from the perspective of rheological properties, chemical properties and thermal properties, respectively. The research plane flowchart is shown in Figure 1.

Figure 1.
Research plane flowchart.
2. Materials
2.1. Asphalt
We selected 90# asphalt binder produced by Panjin Northern Asphalt Co., Ltd. for base asphalt. The asphalt binder is the most common paving grade binder used in Jilin province. The technical parameters of the asphalt used in this study are summarized in Table 1.

Table 1.
Technical parameters of asphalt.
2.2. Nano Hydrophobic Silane Silica
Nanosilica is one of the nano-materials that have been extensively used in asphalt mixtures. However, nanosilica as a kind of inorganic non-metallic nanomaterial that is very prone to agglomeration. In addition, the asphalt binder is an organic cementitious material formed by high molecular hydrocarbons and non-metallic derivatives of these hydrocarbons, which makes nanosilica in asphalt binder have poor dispersibility and compatibility. In order to improve the dispersion of nanosilica in organic solvents and enhance their interaction with the medium, and to broaden the application field of nanosilica, the commonly used method is to physically or chemically react the surface of the nanosilica with the surface modifier through a certain process. The nano hydrophobic silane silica is obtained by grafting the silane coupling agent onto the surface of the nanosilica to carry out surface modification. The silane coupling agent has two groups with different properties, and the chemical formula is R-Si-X. X represents hydrolysable groups such as methoxy group (CH3O-) or ethoxy group (C2H5O-), which can be condensed with a hydroxyl group on the surface of nanosilica to form a siloxane bond and to be bonded to the R group. The R group can react strongly with different matrix resins or organic materials, such as vinyl, epoxy, sulfhydryl, amino, etc. [,].
Nano hydrophobic silane silica remains amorphous and the crystal form does not change. The coupling agent grafts the organic group to the surface of the nanoparticle by chemical action, and the bonding ability is strong, and the modification effect more obvious. The nanosilica, after surface modification, have relatively uniform particle size and when the nanosilica changes from hydrophilic to hydrophobic, the oil absorption value of nanoparticles is increased, the agglomeration phenomenon between the nanoparticles is greatly improved, and the nanoparticles are more evenly dispersed in the organic system.
The nano hydrophobic silane silica material was obtained from Changtai Weina Chemical Co., Ltd. (Shouguang, Shandong province, China). The technical properties of nano hydrophobic silane silica material have been presented in Table 2.

Table 2.
Technical parameters of nano hydrophobic silane silica.
The microstructure of nanosilica and NHSS were examined by SU8000 electronic microscopy (Tianmei.co, in Japan). The scanning electron micrographs of nanosilica and NHSS observed at magnifying power of ×1000, ×10,000 and ×100,000, which are shown in Figure 2, Figure 3 and Figure 4. (a and b).

Figure 2.
SEM images of nanosilica and nano hydrophobic silane silica (NHSS) at magnifications of ×1000. (a) nanosilica; (b) NHSS.

Figure 3.
SEM images of nanosilica and NHSS at magnifications of ×10,000. (a) nanosilica; (b) NHSS.

Figure 4.
SEM images of nanosilica and NHSS at magnifications of ×100,000. (a) nanosilica; (b) NHSS.
The shape of nanosilica and NHSS is evident from Figure 4, and the difference between nanosilica and NHSS is more obvious. From the physical structural characteristics, the NHSS particle can better connect to asphalt. From the chemical linking characteristics, the surface modified nanosilica can form a stable chemical bond with asphalt at the interface to enhance the overall strength and toughness of the modified asphalt system.
After obtaining SEM images with different magnifications, the distribution of particle size of nanosilica and NHSS was statistically analyzed using Nano Measurer 1.2 software. The statistical results are shown in Figure 5.

Figure 5.
Nanosilica and nano hydrophobic silane silica (NHSS) particle size distribution statistics. (a) Nanosilica; (b) NHSS.
The diameters of 200 particles in the nanosilica and NHSS SEM images were randomly counted. Among them, the minimum particle size of nanosilica is 28 nm, the maximum particle size is 93nm, the average particle size is 52 nm, and 91% of the particle size distribution is concentrated between 35 nm and 70 nm. NHSS has a minimum particle diameter of 15 nm, a maximum particle diameter of 82 nm, and an average particle diameter of 46 nm, 90% of the particle size distribution is concentrated in the 28 nm~69 nm range.
The dispersion of nano-scale modifiers in asphalt is an important factor limiting the development of nano-scale modified asphalt. According to Figure 4 and Figure 5, it can be clearly concluded that the nanosilica particles are smooth, have a larger size, and are more likely to be agglomerated. This agglomeration phenomenon is mainly attributed to Van der Waals gravity and Ostwald ripening. After the surface modification of nanosilica, the particle size is slightly reduced, the surface roughness is increased, and the physical attraction between the particles is reduced, which is beneficial to improve the dispersion and fusion of NHSS particles in the asphalt, and to improve the nanosilica being easy to agglomerate.
2.3. Asphalt Sample Preparation
In the previous study, the incorporation method of nano hydrophobic silane silica was discussed in detail []. A high shear mixer with the speed of 2000 rpm was used for incorporating the nano hydrophobic silane silica into the base asphalt. Mixing percentages of nano hydrophobic silane silica were 3 wt% of the base asphalt and the mixing temperature was kept at 140 °C. The mixing time was about 60 min to ensure homogeneous blending. The asphalt modified by nano hydrophobic silane silica was denoted by NHSSMA. Moreover, as a comparison, carbon black was selected for its unique physiochemical properties and wide application. Carbon black possesses many unique properties that distinguish it from other conventional modified: it has a large specific surface area, irregular shapes and various functional groups. Related research has proved that carbon black had good compatibility and a reinforcement effect on asphalt binders, and decreased the resistivity of asphalt []. In this paper, carbon black was obtained from Jiangxi black cat carbon black Co, Ltd. (Jiangxi, China). The technical information about carbon black is listed in Table 3. Thus, 3 wt% carbon black modified asphalt and base asphalt were prepared for comparison, base asphalt and carbon black modified asphalt were denoted by BA and CBMA.

Table 3.
Technical parameters of carbon black.
3. Characterization and Performance Testing
3.1. Freeze-thaw Aging Procedure
In this paper, a freeze-thaw aging process was designed to simulate the repeated effect of temperature and moisture on asphalt pavement in spring-thawing season. The freeze-thaw aging procedure of asphalt binder sample is as follows.
First, base asphalt and modified asphalt binders were heated to a fluid state and poured into a fixed-size plate to ensure the dimensions of asphalt binder samples is approximately 6 × 250 × 250 mm. The purpose of this was to ensure that the moisture could completely penetrate the asphalt and the preparation conditions of all samples were consistent.
Then, the base asphalt and modified asphalt samples were submerged in a container containing water, and the container with specimens were placed in the precision temp-enclosure at −15 °C and frozen for 10 h.
Finally, the base asphalt and modified asphalt samples were soaked in water at 15 °C for 16 h through adjusting the temperature controller.
As per the method described above, a complete freeze-thaw aging cycle was completed. Then, after 10, 20 and 30 freeze-thaw aging cycles, damaged samples were collected for physicochemical property test to explore the effect of NHSS modifier on the characteristics of asphalt under the freeze-thaw aging process. The photos of fresh and weathered specimen are shown in Figure 6.

Figure 6.
The photos of fresh and weathered specimen.
3.2. Property Test of the Asphalt
In order to investigate the deteriorating properties of nano hydrophobic silane silica modified asphalt under freeze-thaw aging process systematically, the penetration, softening points, ductility test, rotational viscosity test, DSR, FTIR and TGA test was employed in this paper. The penetration, softening points, ductility test and rotational viscosity test are conventional physical property tests to explore the deteriorating properties of asphalt from the perspective of physical properties, and the DSR FTIR and TGA test was applied from the perspective of rheological properties, chemical properties and thermal properties, respectively.
3.2.1. Physical Property Tests
The basic properties of the asphalt sample, including penetration, softening points and ductility, were tested according to Chinese standards GB/T4507-2010, GB/4508-2010, and GB/T4509-2010, respectively. Moreover, rotational viscosity test at 135 °C was performed according to Chinese standards GB/T0625-2011. The intercept (K) along with slope (A) were obtained to calculate Penetration Index (PI) through linearly regressing the logarithm of Penetration (P) against temperature (T).
The DV-Ш viscometer was used to measure the 135 °C rotational viscosity for evaluating the pumping ability and aging resistance of asphalt binder during F-T cycles. The aging index calculation formula based on the rotational viscosity test is as follows.
where C is the aging index of the specimens, η0 is the rotational viscosity of the specimens before freeze-thaw aging procedure, and ηa is the rotational viscosity of the specimens after different F-T cycles. The aging index reflects the upward deviation of the viscosity curve before and after freeze-thaw aging procedure. The larger the aging index value, the lesser the anti-aging ability of the asphalt. In order to ensure the repeatability of the results, three specimens were tested for each material.
3.2.2. Dynamic Shear Rheometer Test (DSR)
In order to characterize the fundamental rheological properties of asphalt film after different F-T cycles, the dynamic shear rheometer test was performed according to ASTM-D7175 standard test method. The DSR test can properly describe the elastic and viscous behaviors of asphalt film after different F-T cycles. In this paper, A Bohlin automatic dynamic shear (ADS) rheometer (DSRII, Malvern, United Kingdom) was used to investigate the rheological properties of the modified asphalt binder under freeze-thaw aging procedure. Complex shear modulus (G*) and phase angle (δ) were measured at temperatures ranging from 58 °C to 76 °C at 6 °C increments for both asphalt binders, while the frequency equaled 1.59 Hz. The parameter G* provides information about the resistance of asphalt sample to deformation when it is subjected to shear loading. The parameter (δ) shows time lag between the applied shear stresses and shear strain responses. The parameter G*/Sin δ which is called the rut factor represents the rutting resistance of asphalt sample under a freeze-thaw aging procedure.
3.2.3. Fourier Transform Infrared Spectroscopy Test (FTIR)
Fourier Transform Infrared Spectroscopy test was used to analyze the functional groups of BA, CBMA and NHSSMA under F-T aging procedure from chemical characteristics. A Vertex 70 Fourier Transform Infrared Spectroscope (Bruker Optics .co, Changchun, China) was employed with wavelength ranging from 40 cm−1 to 4000 cm−1 []. From the peak position and size, the chemical bonds and the functional groups of the materials in the asphalt can be determined. Based on the previous research, waves of representative chemical bonds are obtained. The results are shown in Table 4.

Table 4.
Featured chemical bonds of asphalt binder.
3.2.4. Thermogravimetric Analysis (TGA)
TGA simultaneous thermal analyzer (Netzsch .co, Bolin, Germany) was employed to measure the thermal behavior and stability properties of BA, CBMA and NHSSMA under a freeze-thaw aging procedure. The temperature range of the test was from room temperature to 900 °C, and the heating rate was controlled at 20 °C/min.
4. Results and Discussion
4.1. Basic Property Test Results
The results of basic property test are shown in Table 5. It is readily seen from this table that the 25 °C penetration of asphalt was greatly affected following the F-T aging process. From the penetration test, it can be seen that the 25 °C penetration of unmodified and modified asphalt under F-T aging progress is generally reduced and the decay rate of penetration decreases with the increase of F-T cycles, which may be due to the aging of the asphalt under the F-T aging process. With the development of F-T aging process, the proportion of asphaltenes in asphalt gradually increases, the outer membrane of the micelles becomes thinner, the mutual attraction between the micelles increases, so that the asphalt materials gradually harden, and the penetration gradually decreases.

Table 5.
The results of basic property test.
According to the trend of penetration index in Figure 7, it can be found that NHSSMA and CBMA is less sensitive to the F-T aging process than base asphalt, and shows better temperature stability. The difference of PI development trend between modified asphalt and unmodified asphalt is the PI of CBMA and NHSSMA first decreases and then increases with the development of F-T aging process. Moreover, the PI variation of CBMA and NHSSMA is less than that of BA after 30 F-T cycles, which is due to the incorporation of carbon black modified and NHSS. After 10 F-T cycles, the previously formed joint structure between asphalt and NHSS particles was destroyed, resulting in a decrease in the PI value of asphalt. After 30 F-T cycles, the PI value increased due to the aging of the asphalt in the modified asphalt. The penetration index variation of NHSSMA was affected by the interaction of above two conditions under the F-T aging process, which lead to the difference of PI development trends between NHSSMA and BA.

Figure 7.
Penetration test results of modified and unmodified asphalt at different F-T cycles. (a) 25 °C penetration; (b) penetration index.
The results of softening point test for BA, CBMA and NHSSMA under the F-T aging process are given in Figure 8. It is can be seen from this figure that the softening point of asphalt were greatly affected following the incorporation of modifiers. From the softening point test, it was observed that the softening points of BA, CBMA and NHSSMA increases with the development of F-T cycles. This indicates that the F-T aging progress is beneficial to the high-temperature performance of asphalt. It can also be concluded that the softening point variation of modified asphalt is much less than unmodified asphalt after 30 F-T cycles, and modified asphalt is not sensitive to F-T aging progress, which is consistent with the penetration test results.

Figure 8.
Softening point test results of modified and unmodified asphalt at different freeze-thaw (F-T) cycles.
The results of ductility test for BA, CBMA and NHSSMA under the F-T aging process are given in Figure 9. It can be seen from Figure 9 that the ductility of all asphalt gradually decreases with the increase of F-T cycles. This is due to the aging of the asphalt caused by F-T aging progress. As the aging process intensifies, the asphalt materials gradually harden, and the ductility of asphalt gradually decreases. The ductility of BA is greater than that of CBMA and NHSSMA under the F-T aging progress, which may be due to the destruction of homogeneity of the asphalt after the incorporation of particulate powder modifier. NHSSMA has the smallest ductility among the three types of asphalt, indicating that NHSSMA is more brittle.

Figure 9.
Ductility test results of modified and unmodified asphalt at different F-T cycles.
As can be observed, 135 °C rotational viscosity and aging index for modified and unmodified asphalt under the F-T aging process are given in Figure 10. It can be seen that 135 °C rotational viscosity and aging index for modified and unmodified asphalt increases with the increase of F-T cycles. After 30 F-T cycles, the aging index of BA, CBMA and NHSSMA is 0.0049, 0.00321 and 0.0012, respectively. NHSSMA has the lowest aging index after 30 F-T cycles, indicating that the addition of NHSS can effectively resist F-T aging progress.

Figure 10.
Rotational viscosity test results of modified and unmodified asphalt at different F-T cycles. (a) 135 °C rotational viscosity; (b) aging index.
Based on the basic properties tests such as penetration, softening point, 10 °C ductility and 135 °C rotational viscosity, it can be concluded that the incorporation of NHSS results in a relatively more stable binder compared to BA and CBMA, which may be beneficial for F-T aging resistance.
4.2. DSR Test Results
The temperature sweep tests of BA, CBMA and NHSSMA under the F-T aging process were carried out, and the complex shear modulus (G*), phase angle (δ), rutting factor and G*/sin δ were analyzed.
It can be seen from Figure 11, with the increase of temperature, the complex shear modulus of BA, CBMA and NHSSMA gradually decreases, but the phase angle shows an upward trend with the increase of temperature. This is because the increase in temperature causes the volume of free asphalt to increase, and the elastic state of asphalt at low temperature gradually shifts to the flow state at high temperature. The maximum shear stress of asphalt samples decreases, and the maximum shear strain increases gradually with increasing temperature in the dynamic shear test, so the complex shear modulus of BA, CBMA and NHSSMA gradually decreases with increasing temperature. Meanwhile, as the temperature increases, the viscous component in the asphalt increases and the elastic component decreases, so the phase angle increases with increasing temperature.

Figure 11.
Complex shear modulus and rutting factor of BA, CBMA and NHSSMA without F-T aging process. (a) complex shear modulus; (b) rutting factor.
The complex modulus and the rutting factor variation tendency of BA, CBMA and NHSSMA with temperature is basically the same, which indicates that the addition of carbon black and NHSS does not change the viscoelastic properties of asphalt. However, the addition of carbon black and NHSS changes the value of complex shear modulus and rutting factor. The complex shear modulus of CBMA and NHSSMA is increased by 22~27% and 82~92% compared with BA respectively, while the increase in rutting factor of CBMA and NHSSMA is 21~28% and 45~48%. The results show that the addition of NHSS provided a certain rheological resistance of asphalt, and NHSS could better increase the viscosity of asphalt binder relative to carbon black due to the NHSS particles having higher affinity with asphalt binder functional groups through surface attraction, which is consistent with the conclusions of the basic properties test. The rutting factor of NHSSMA has a certain improvement compared with BA and CBMA, which manifested that the incorporation of NHSS improves the high temperature stability and resistance to high temperature permanent deformation of asphalt.
Figure 12 and Figure 13 show the relationship between DSR parameters of BA and NHSSMA and F-T cycles. The changes of the rutting factor of BA and NHSSMA were relatively consistent with the changes of complex shear modulus. The rutting factor and complex shear modulus have increased under the F-T aging process. After 10 F-T cycles, the rutting factor of BA increased by 13~21% at different temperature, and the increase range was 31~34% after 20 F-T cycles. After 30 cycles, the improvement rate reached 43~54%. This is because the F-T aging progress makes the asphalt harder, reduces the fluidity, and improves the rutting factor of asphalt. After 10, 20 and 30 F-T cycles, the rutting factor of NHSSMA increased by 8~30%, 13~30% and 18~53%, indicating that the addition of NHSS can inhibit the aging effect of the F-T cycle on asphalt.

Figure 12.
Complex shear modulus and rutting factor of BA at different F-T cycle. (a) complex shear modulus; (b) rutting factor.

Figure 13.
Complex shear modulus and rutting factor of NHSSMA at different F-T cycle. (a) complex shear modulus; (b) rutting factor.
4.3. FTIR Test Results
The FTIR spectra of the BA, CBMA and NHSSMA are given in Figure 14, Figure 15 and Figure 16. From the FTIR spectrum of BA, it can be seen that the strong absorption peak at 2918 cm−1 and 2851 cm−1 is the asymmetric and symmetric stretching vibration absorption band of C–H in aliphatic (mainly alkanes and naphthenes), and the peak at 1600 cm−1 is the C–C stretching vibration in aromatics, peaks at 1458 cm−1 and 1375 cm−1 is the in-plane bending vibration absorption peak of C–H in aliphatic, peak at 1032 cm−1 is the sulfoxide group (S=O) stretching vibration, four small absorption peaks in the range of 863 cm−1~724 cm−1 are the out-of-plane bending vibration of C–H on aromatic benzene rings. Thus, asphalt is mainly composed of saturated hydrocarbons, aromatics, aliphatics and heteroatom derivatives.

Figure 14.
Fourier transform infrared spectroscopy test (FTIR) spectra of BA without F-T aging process.

Figure 15.
FTIR spectra of CBMA without F-T aging process.

Figure 16.
FTIR spectra of NHSSMA without F-T aging process.
From Figure 15, the positions and intensity of each peak in the FTIR spectra of CBMA is basically the same as that of BA, which indicates that the incorporation of carbon black does not change the properties of the asphalt, but pure physical blending.
It can be seen from Figure 16, two peaks emerged at 3675 cm−1 and 1300 cm−1, which indicates that there is a certain chemical reaction between NHSS modifier and the asphalt except for physical blending. The strong absorption peak at 3675 cm−1 is the vibration absorption band of O–H in carboxyl group, which is formed by the graft reaction of nano hydrophobic silane silica with asphalt. The peak at 1300 cm−1 is caused by the infiltration of CO2 during the mixing process.
After different F-T cycles, damaged specimens were collected for Fourier Transform Infrared Spectroscopy test to identify the utility of NHSS. From the FTIR spectrum of the three kinds of asphalt after different F-T cycles, it can be found that the F-T aging process does not change the peak position but changes the peak area and peak height in the FTIR spectrum.
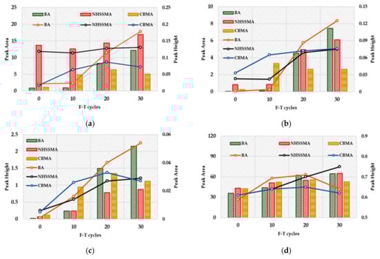
Generally, the change of the aliphatic compounds is characterized by the aliphatic functional groups (1377 cm−1 and 1462 cm−1). The larger the aromatic functional group content, and the higher the saturated fraction content, the greater the penetration and the lower the viscosity of asphalt. The aromatic functional group (1600 cm−1) corresponds to the aromatic ring component (aromatic, colloidal and asphaltene) in the asphalt. The higher the aromatic functional group content, the higher the ductility of asphalt. Moreover, the content of carboxyl and sulfoxide functional groups is generally used as evaluation indexes to evaluate the aging degree of asphalt. The main peak area and peak height of BA, CBMA and NHSSMA under the F-T aging procedure are summarized by Origin 9.0 software in Table 6 and Table 7 and Figure 17.

Table 6.
The main peak area of BA, CBMA and NHSSMA under the F-T aging procedure.

Table 7.
The main peak height of BA, CBMA and NHSSMA under the F-T aging procedure.

Figure 17.
The changes of main functional groups of BA, CBMA and NHSSMA under the F-T aging procedure. (a) Sulfoxide group S=0 (1032 cm−1); (b) Free hydrocarbon group O–H (3676 cm−1); (c) Aromatic acid group (1250 cm−1); (d) Methylene C–H (2852 cm−1).
It can be clearly seen from Figure 17 that the peak area and peak height of the main functional groups for BA, CBMA and NHSSMA generally increase as the number of F-T cycles increase. Furthermore, the sulfoxide functional groups content index of BA, CBMA, and NHSSMA changes significantly under the F-T aging process. This is mainly because the polar molecules easily react with the organic sulfides of asphalt to form sulfoxide functional groups (S=O, 1032 cm−1) under the F-T aging process. Since the chemical activity of sulfur is higher than that of carbon, sulfur can participate in the reaction more rapidly under the F-T aging process. Moreover, the formation reaction of carbonyl (C=O, 1700 cm−1) and the formation reaction of sulfoxide group have a competitive relationship, so when the change in the amount of the sulfoxide group is large, the amount of change in the carbonyl group is relatively small.
In addition, the sulfur content of Panjing AH-90# asphalt is relatively low compared with other asphalt, but a large number of sulfoxide groups were formed, and the carbonyl content changed very little under the F-T aging process. This may be attributed to the F-T aging process. The asphalt was kept in a freeze-thaw environment for a long time, which reduced the contact of the asphalt with the oxygen in the air and hindered the formation of carbonyl groups. In summary, the sulfoxide functional groups content index is more suitable for evaluating the aging degree of asphalt in the spring-thawing season.
The free hydroxyl groups (O–H, 3676 cm−1 and C–O, 1250 cm−1) and methylene groups (C–H, 2852 cm−1) also have a significant increase under the F-T aging process. The increase of free hydroxyl groups is closely related to the long-term diffusion of moisture in the asphalt. The intrusion of moisture accelerates the emulsification reaction of the asphalt, so the free hydrocarbon group plays an important role in evaluating the moisture damage process of the asphalt.
The change of the peak area and peak height of the main functional groups of CBMA is similar to that of BA under the F-T aging process, but the variation range is smaller than that of BA, which indicates that the incorporation of carbon black can inhibit the F-T aging process of asphalt. The NHSSMA exhibits different characteristics from the other two asphalt materials. The peak area and peak height of main functional group did not change significantly at different F-T cycles, and the distribution was stable. This indicates that NHSSMA is insensitive to the F-T aging process and has highest property stability.
4.4. TGA Test Results
TGA test was employed to evaluate the effect of NHSS on the thermal properties of asphalt under the F-T aging process. Figure 18 presents the thermal properties of modified and unmodified asphalt binder without F-T aging process. As observed, TGA thermographs relate to particular phases of degradation with distinct initial and final degradation temperatures and the addition of modifiers changes the distinct initial and final degradation temperatures, which are the result of pyrolysis of the specimen. The TGA curves of CBMA and NHSSMA are more gradual than that of BA, indicating that the addition of modifiers effectively improves the thermal properties of asphalt.

Figure 18.
The thermogravimetric analysis (TGA) test results of BA, CBMA and NHSSMA without F-T aging process.
From TGA curves of all the asphalt samples, the following parameters were calculated for further comprehension of the effect of NHSS on the thermal properties of asphalt under the F-T aging process: (1) Start of thermal degradation (Ts, °C); (2) Temperature at 20% weight loss (T20%, °C); (3) Peak temperature (temperature at 50% weight loss) (Tp, °C); (4) End of thermal degradation (Te, °C); (5) Residual mass (Me, %). Table 8 and Figure 19 present a summary of TGA test parameters of BA, CBMA and NHSSMA at different F-T cycles.

Table 8.
The TGA test parameters of BA, CBMA and NHSSMA at different F-T cycles.

Figure 19.
TGA test parameters of BA, CBMA and NHSSMA with different F-T cycles. (a) TGA test parameters of asphalt binders without F-T cycles; (b) TGA test parameters of NHSSMA at different F-T cycles.
As shown in Table 8, the Ts value of CBMA and NHSSMA increased by 49 °C and 46 °C, respectively, compared to BA, and the Tp value of CBMA and NHSSMA were 13 °C and 8 °C higher than BA. This indicates that the addition of modifiers effectively improved the thermal properties of asphalt. The Me value of BA, CBMA and NHSSMA was 11.8%, 14.62% and 13.86%, respectively. The Me value of modified asphalt materials was generally 2% to 3% higher than that of unmodified asphalt, which was roughly equal to the amount of the modifiers. This also indirectly indicates the modified asphalt prepared by the high-speed shearing method has good uniformity, and the modifier materials can be well dispersed in the asphalt, which can improve the storage stability of the modified asphalt.
It can be seen from Figure 19b that the Ts, T20%, Tp, and Me index of NHSSMA decreased with the increase of F-T cycles. After 30 F-T cycles, the Ts value of BA, CBMA and NHSSMA decreased by 1.9%, 15.2% and 20.4%, the T20% value of BA, CBMA and NHSSMA decreased by 1.5%, 7% and 12.7%, and the Tp value of BA, CBMA and NHSSMA decreased by 1%, 4% and 2.7%. This indicates that the TGA parameter variation of the modified asphalt was larger than that of BA. This may be because carbon black and NHSS are inorganic materials, and its connection with asphalt is more likely to be destroyed under the F-T aging process. The decomposition temperature of saturated fraction, aromatic fraction, colloid and asphaltene of asphalt was 300 °C, 412 °C, 438 °C, 472 °C, respectively. When the temperature reached the thermogravimetric termination temperature (Te), the other three components, except the asphaltenes, were basically burnt out. Moreover, the base asphalt used in the test was the same asphalt, and the proportion of the four components of each asphalt sample was basically the same. Therefore, the F-T aging process and the modified material do not affect the Te parameter.
5. Conclusions
In this paper, the property of nano hydrophobic silane silica modified asphalt in spring-thawing season was assessed according to the basic property test, DSR test, FTIR test and TGA test. The main conclusions are as follows:
- 1.
- The basic properties test results showed that F-T aging process results in the significant aging process of asphalt; it makes the asphalt more brittle and harder, increases the viscosity and softening point of the asphalt, and reduces the penetration and ductility of the asphalt. Moreover, the addition of NHSS can effectively reduce the sensitivity of asphalt to F-T cycle.
- 2.
- The DSR test results showed that the rutting factor and complex modulus of modified and unmodified asphalt gradually increase with the increase of F-T cycle. In addition, the complex modulus and rutting factor variation of NHSSMA is smaller than that of BA, indicating that the incorporation of NHSS can inhibit the F-T aging process of asphalt.
- 3.
- From the FITR test, it was understood that the sulfoxide functional groups content index is more suitable for evaluating the aging degree of asphalt in the spring-thawing season. Moreover, the peak area and peak height of main functional group for NHSSMA did not change significantly at different F-T cycles compared to BA and CBMA, which indicated that NHSSMA was insensitive to the F-T aging process and had the highest property stability.
- 4.
- The TGA test of BA, CBMA and NHSSMA was carried out, and the influence of F-T cycle on the thermal stability of the asphalt was quantitatively based on the TGA parameters. It is found that NHSS can improve the thermal stability of asphalt, but the F-T aging process has a great influence on the thermal property of NHSSMA. This may due to the fact that NHSS is an inorganic material, and its connection with asphalt is more likely to be destroyed under F-T aging process
Author Contributions
Data curation, W.G., W.C., Y.L., M.S. and W.D.; Funding acquisition, X.G. and W.D.; Investigation, W.G. and W.C.; Methodology, W.G.; Project administration, X.G.; Writing—original draft, W.G. and Y.L.; Writing—review & editing, X.G. and W.D.
Funding
This research was funded by the National Nature Science Foundation of China (NSFC) (Grant No. 51178204).
Conflicts of Interest
The authors declare that there are no conflict of interests regarding the publication of this paper.
References
- Shun, B.A.; Zhang, L.; Wu, S.P.; Dong, L.J.; Liu, Q.T.; Wang, Q. Synthesis and characterization of compartmented ca-alginate/silica self-healing fibers containing bituminous rejuvenator. Constr. Build. Mater. 2018, 190, 623–631. [Google Scholar] [CrossRef]
- Agzenai, Y.; Pozuelo, J.; Sanz, J.; Perez, I.; Baselga, J. Advanced self-healing asphalt composites in the pavement performance field: Mechanisms at the nano level and new repairing methodologies. Recent Pat. Nanotechnol. 2015, 9, 43–50. [Google Scholar] [CrossRef] [PubMed]
- Yang, Q.L.; Liu, Q.; Zhong, J.; Hong, B.; Wang, D.W.; Oeser, M. Rheological and micro-structural characterization of bitumen modified with carbon nanomaterials. Constr. Build. Mater. 2019, 201, 580–589. [Google Scholar] [CrossRef]
- Liu, J.; Yan, K.Z.; Liu, J.; Guo, D. Evaluation of the characteristics of Trinidad Lake Asphalt and Styrene-Butadiene-Rubber compound modified binder. Constr. Build. Mater. 2019, 202, 614–621. [Google Scholar] [CrossRef]
- Cui, P.; Shao, M.; Sun, L. Seismic stratigraphy of the quaternary Yellow River delta, Bohai Sea, eastern China. Mar. Geophys. Res. 2008, 8, 27–42. [Google Scholar] [CrossRef]
- Molenaar, A.A.A.; Hagos, E.T.; van de Ven, M.F.C. Effects of aging on the mechanical characteristics of bituminous binders in PAC. J. Mater. Civ. Eng. 2010, 22, 779–787. [Google Scholar] [CrossRef]
- Nian, T.F.; Li, P.; Wei, X.Y.; Wang, P.H.; Li, H.S.; Guo, R. The effect of freeze-thaw cycles on durability properties of SBS-modified bitumen. Constr. Build. Mater. 2018, 187, 77–88. [Google Scholar] [CrossRef]
- Badeli, S.; Carter, A.; Dore, G. Complex modulus and fatigue analysis of asphalt mix after daily rapid freeze-Thaw cycles. J. Mater. Civ. Eng. 2018, 30. [Google Scholar] [CrossRef]
- Badeli, S.; Carter, A.; Dore, G. Effect of laboratory compaction on the viscoelastic characteristics of an asphalt mix before and after rapid freeze-thaw cycles. Cold Reg. Sci. Technol. 2018, 146, 98–109. [Google Scholar] [CrossRef]
- Si, W.; Ma, B.; Xiao, N.; Gesang, Z.R. Analysis on compression characteristics of asphalt mixture under freeze-thaw cycles in cold plateau regions. J. Highw. Trans. Res. Dev. 2013, 30, 44–48. [Google Scholar] [CrossRef]
- Feng, D.C.; Yi, J.Y.; Wang, D.S.; Chen, L.L. Impact of salt and freeze-thaw cycles on performance of asphalt mixtures in coastal frozen region of China. Cold Reg. Sci. Technol. 2010, 62, 34–41. [Google Scholar] [CrossRef]
- Kettil, P.; Engstrom, G.; Wiberg, N.E. Coupled hydro-mechanical wave propagation in road structures. Comput. Struct. 2005, 83, 21–22. [Google Scholar] [CrossRef]
- Zhang, Z.; Damnjanovi, L. Applying method of moments to model reliability of pavements infrastructure. Transp. Eng. J. ASCE 2006, 132, 416–424. [Google Scholar] [CrossRef]
- Hong, F.; Prozzj, J.A. Estimation of pavement performance deterioration using Bayesian approach. J. Infrastruct. Syst. 2006, 12, 77–86. [Google Scholar] [CrossRef]
- Si, W.; Ma, B.; Li, N.; Ren, J.P.; Wang, H.N. Reliability-based assessment of deteriorating performance to asphalt pavement under freeze-thaw cycles in cold regions. Constr. Build. Mater. 2014, 68, 572–579. [Google Scholar] [CrossRef]
- Yang, K.Z.; Ge, D.D.; You, L.Y.; Wang, X.L. Laboratory investigation of the characteristics of SMA mixtures under freeze-thaw cycles, Cold Reg. Sci. Technol. 2015, 119, 68–74. [Google Scholar] [CrossRef]
- Islam, M.R.; Tarefder, R.A. Effects of Large Freeze-Thaw Cycles on Stiffness and Tensile Strength of Asphalt Concrete. J. Cold Reg. Eng. 2016, 30, 06014006. [Google Scholar] [CrossRef]
- Dong, Y.M.; Tan, Y.Q.; Yang, L.Y. Evaluation of performance on crumb-rubber-modified asphalt mixture. J. Test. Eval. 2012, 40, 1089–1093. [Google Scholar] [CrossRef]
- Feldman, D. Polymer nanocomposites in building, construction. Journal of macromolecular science part a-pure and applied chemistry. J. Macromol. Sci. Part A 2014, 51, 203–209. [Google Scholar] [CrossRef]
- Fang, C.Q.; Yu, R.E.; Liu, S.L.; Li, Y. Nanomaterials applied in asphalt modification: A review. J. Mater. Sci. Technol. 2013, 29, 589–594. [Google Scholar] [CrossRef]
- Hamedi, G.H.; Najad, F.M.; Oveisi, K. Investigating the effects of using nanomaterials on moisture damage of HMA. Road Mater. Pavement Des. 2015, 16, 536–552. [Google Scholar] [CrossRef]
- Akbari, A.; Modarres, A. Effect of clay and lime nano-additives on the freeze-thaw durability of hot mix asphalt. Road Mater. Pavement Des. 2017, 18, 646–669. [Google Scholar] [CrossRef]
- Gong, Y.F.; Bi, H.P.; Tian, Z.H.; Tan, G.J. Pavement performance investigation of nano-TiO2/CaCO3 and basalt fiber composite modified asphalt mixture under freeze-thaw cycles. Appl. Sci. 2018, 8, 2581. [Google Scholar] [CrossRef]
- Guo, W.; Guo, X.D.; Sun, M.Z.; Dai, W.T. Evaluation of the durability and the property of an asphalt concrete with nano hydrophobic silane silica in spring-thawing season. Appl. Sci. 2018, 8, 1475. [Google Scholar] [CrossRef]
- Guo, W.; Guo, X.D.; Chang, M.Y.; Dai, W.T. Evaluating the effect of hydrophobic nanosilica on the viscoelasticity property of asphalt and asphalt mixture. Materials 2018, 11, 2328. [Google Scholar] [CrossRef] [PubMed]
- Wang, H.P.; Lu, G.Y.; Feng, S.Y.; Wen, X.B.; Yang, J. Characterization of bitumen modified with pyrolytic carbon black from scrap tires. Appl. Sci. 2019, 11, 1631. [Google Scholar] [CrossRef]
- Zhang, P.; Guo, Q.L.; Tao, J.L.; Ma, D.H.; Wang, Y.D. Aging mechanism of a diatomite-modified asphalt binder using Fourier-transform infrared (FTIR) spectroscopy analysis. Materials 2019, 12, 988. [Google Scholar] [CrossRef]
© 2019 by the authors. Licensee MDPI, Basel, Switzerland. This article is an open access article distributed under the terms and conditions of the Creative Commons Attribution (CC BY) license (http://creativecommons.org/licenses/by/4.0/).