Developing Contextual Ontology for Chronic Diseases: AI-Enhanced Extension and Prediction in an Asthma Case Study
Abstract
1. Introduction
- Designing a general contextual ontology model that includes the key knowledge domains related to chronic disease management.
- Extending this general contextual ontology to a domain-specific model for asthma, highlighting the identification of classes, entities and their interrelations.
- Supporting the evaluation process and enhancing the inference capabilities (reasoning) of this extended asthma ontology by extracting the rules using artificial intelligence (AI) algorithms.
- Evaluating this extended asthma ontology using intrinsic metrics such as classification, reusability and completeness.
2. State-of-the-Art
Comparing the General Contextual Ontology with the Existing Ontologies
- Asthma Ontology (AO): The Asthma Ontology, available on BioPortal, provides a structured representation of asthma-related factors, including symptoms, triggers, and treatments. However, it lacks contextual dimensions such as environmental and organizational factors, which are crucial for real-world asthma management [44].
- Disease Ontology (DO): The Disease Ontology offers a broad classification of diseases, including asthma, but does not provide fine-grained relationships between symptoms and external environmental factors [45].
- Mondo Disease Ontology: This ontology integrates multiple disease classifications, facilitating cross-referencing. However, it does not explicitly support AI-driven rule generation for clinical decision support [46].
- Monarch Initiative: Monarch integrates multiple ontological sources for disease modeling but primarily focuses on genetic and phenotypic aspects, limiting its applicability in real-world asthma management [47].
3. Methodology for Designing General Contextual Chronic Disease Ontology
3.1. Designing General Contextual Ontology: Contextual Insights from Dataset Analysis
- What is the domain the ontology will cover?
- What is the purpose of this ontology?
- Who will use the ontology?
- What types of questions should the information in the ontology answer?
- The domain scope integrates temporal, environmental, organizational and medical contexts to comprehensively model chronic diseases.
- Nouns (Concepts): Patient, Physician, Symptom, Treatment, Diagnosis, Allergy.
- Attributes (Attributes of Concepts): Age, Gender, Diagnosis Date, Environmental Factors (e.g., pollution levels).
- Verbs (Relationships): “hasSymptom” (Patient → Symptom), “isTreatedBy” (Disease → Treatment), “isTriggeredBy” (Symptom → Environmental Factor).
- Standardization: SNOMED CT is used for consistent representation of symptoms and medical terms.
- Classes and their hierarchy: Top-Level Classes: Temporal Context, Environmental Context, Medical Data, Organizational Context, Events.
- Subclasses: Under medical data: Symptoms, Treatments, Diagnoses, Allergies. Under environmental Context: Pollution, Temperature, Humidity.
- Define class properties:
- o
- Object Properties: hasSymptom: Domain = Patient, Range = Symptom. isTreatedBy: Domain = Symptom, Range = Treatment.
- o
- Datatype Properties: age: Integer, diagnosisDate: Date.
- Define Slot Facets: Assign value types, permitted values properties:
- o
- Age: Integer (1 to 100)
- o
- PollutionLevel: Float (0.0 to 500.0)
- Create Instances: Populate slots with real-world values from datasets: A patient named “Sami” with: Age = 45, Gender = Male, Symptom = “Chest Tightness”.
Sánchez’s Methodology with a Comparative Perspective
3.2. Extending the General Contextual Ontology to Asthma
- Asthma-specific symptoms and triggers, such as wheezing, airway inflammation, and pollen exposure, are absent from the general ontology.
- Environmental and temporal factors, including pollution, humidity, and seasonal variations, which influence asthma severity but are not fully captured in GCOCD.
- Granular treatment pathways, as the ontology does not distinguish between general chronic disease management and targeted asthma interventions, such as bronchodilators and corticosteroids.
Ontology Construction from Dataset Schema
- (a)
- Feature-Based Extension Using Relevant Parameters
- (b)
- Context-Specific Data Integration
- Analyze the dataset to extract key features.
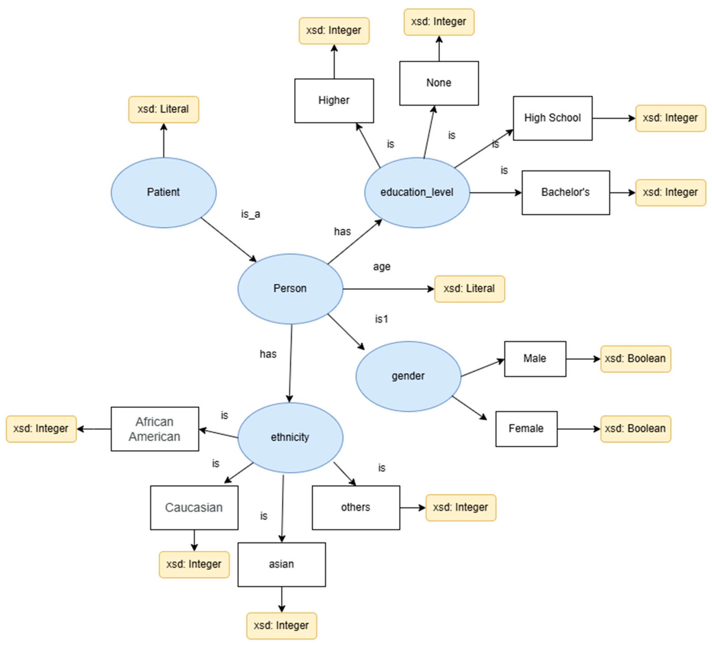
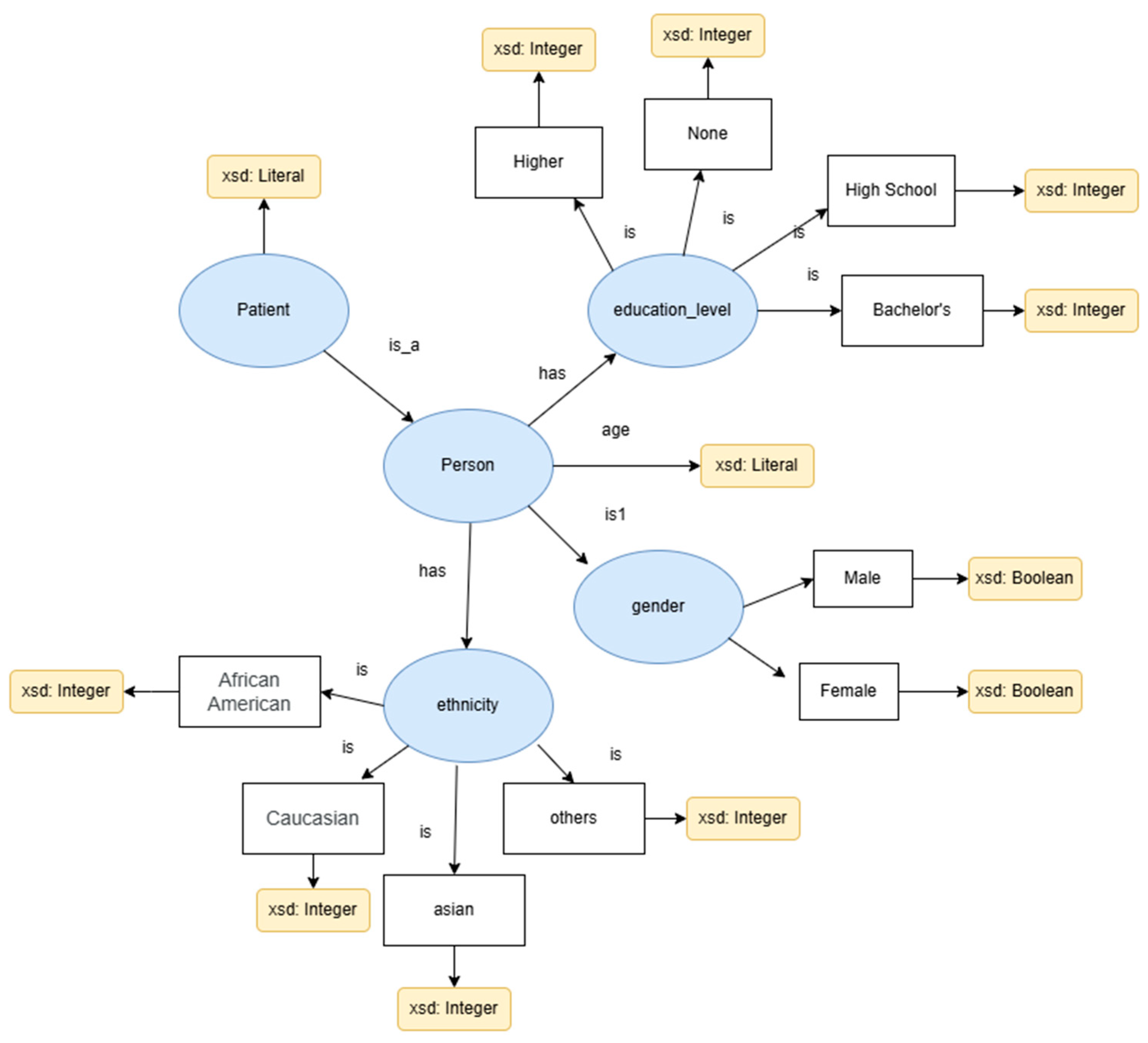
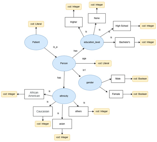
- Demographics: Includes attributes such as Age, Gender, Ethnicity, Education Level, and BMI.
- Symptoms: Specific symptoms such as Chest Tightness, Coughing, and Night-time symptoms.
- Triggers: Identify triggers such as Exercise-Induced and environmental factors (if present in other columns).
- Treatments: Information about diagnosis and treatments.
- Map dataset features to ontology.
- Classes:
- o
- Patient: Represents individuals with attributes such as Age, Gender, Ethnicity and BMI.
- o
- Symptoms: Includes asthma-specific subclasses such as Chest Tightness, Coughing and Night-time Symptoms.
- o
- Triggers: Includes subclasses such as Exercise Induced and potentially environmental conditions if described elsewhere.
- o
- Diagnosis: Links patients to identified chronic diseases (e.g., asthma).
- Relationships:
- o
- Patient → hasSymptom → Symptom.
- o
- Symptom → isTriggeredBy → Trigger.
- o
- Patient → isDiagnosedWith → Diagnosis.
- Create relationships for specific asthma ontology.
- Example relationships include:
- o
- “Patient 5034 hasSymptom Chest Tightness”
- o
- “Chest Tightness isTriggeredBy Exercise”.
3.3. Validate the Extended Asthma Ontology
4. Designing an Ontology Framework: A Case Study on Asthma
4.1. Design General Contextual Ontology
- Classes that represent entities or concepts in the domain (e.g., “Disease” or “Symptom”);
- Properties that describe relationships between these entities (e.g., “hasSymptom”);
- Individuals that serve as specific instances of these classes (e.g., “Asthma” as an individual of the class “Disease”; Horridge, 2005) [61].
4.2. Data Acquisition
4.3. Data Preprocessing
4.4. Selection of Relevant Parameters
4.4.1. Rationale Behind the Choice of AI Algorithm
4.4.2. Decision Tree
4.4.3. Logistic Regression
4.4.4. Neural Network
4.4.5. Evaluation of AI Algorithms Using Specific Metrics
- Precision
- Recall
- F1-score
- Accuracy
4.5. Extracting Rules
4.6. Decision Tree Model for Asthma Detection: Implementation Details
4.7. Design the Extended Asthma Ontology
4.8. Ontology Reasoning
4.8.1. Load the Ontology
4.8.2. Add Rules and Data
4.8.3. Run the Pellet Reasoner
4.9. Validation for the Extended Ontology of Asthma Based on Specific Metrics
4.9.1. Classification
4.9.2. Reusability
4.9.3. Completeness
4.9.4. Consistency
- o
- The ontology was loaded into Protégé, and the Pellet reasoner was executed.
- o
- No inconsistencies were detected in class hierarchies or property restrictions, confirming logical soundness.
4.9.5. Disjointness
4.9.6. Complexity
- o
- Total Axioms: 1253
- o
- Class-to-Class Relationships: 320
- o
- Object Properties: 145
5. Conclusions
Author Contributions
Funding
Data Availability Statement
Acknowledgments
Conflicts of Interest
References
- World Health Organization (WHO). Asthma Fact Sheet. 2021. Available online: https://www.who.int (accessed on 26 January 2025).
- Global Initiative for Asthma. Global Strategy for Asthma Management and Prevention. 2022. Available online: https://ginasthma.org (accessed on 26 January 2025).
- Gibeon, D.; Heaney, L.G. Allergic asthma: An overview of triggers and management strategies. J. Allergy Clin. Immunol. 2013, 132, 317–322. [Google Scholar]
- Baader, F.; Horrocks, I.; Sattler, U. Description Logics as Ontology Languages for the Semantic Web. Artif. Intell. 2020, 21, 117–134. [Google Scholar]
- Castro-Gómez, J.; Freeman, M.L. Advances techniques in difficult biliary cannulation. Endoscopy 2017, 29, 39–46. [Google Scholar]
- Msheik, B.; Adda, M.; Mcheick, H. Survey on Knowledge Representation Models in Healthcare. Information 2024, 15, 435. [Google Scholar] [CrossRef]
- Lasierra, N.; Alesanco, A.; Guillén, S.; García, J. A three-stage ontology-driven solution to provide personalized care to chronic patients at home. J. Biomed. Inform. 2013, 46, 516–529. [Google Scholar] [CrossRef]
- Kuo, M.H.; Rojas, A. Ensuring data standardization with controlled vocabularies: A big data challenge for healthcare. Yearb. Med. Inform. 2017, 26, 173–178. [Google Scholar]
- Holzinger, A.; Jurisica, I. Knowledge discovery and data mining in biomedical informatics. In Interactive Knowledge Discovery and Data Mining in Biomedical Informatics; Springer: Berlin/Heidelberg, Germany, 2014; pp. 1–18. [Google Scholar]
- McMahan, H.B.; Moore, E.; Ramage, D.; Hampson, S. Communication-efficient learning of deep networks from decentralized data. In Proceedings of the 20th International Conference on Artificial Intelligence and Statistics, Fort Lauderdale, FL, USA, 20–22 April 2017. [Google Scholar]
- Ajami, H.; Mcheick, H. Ontology-based model to support ubiquitous healthcare systems for COPD patients. Electronics 2018, 7, 371. [Google Scholar] [CrossRef]
- Perera, C.; Zaslavsky, A.; Christen, P.; Georgakopoulos, D. Context Aware Computing for The Internet of Things: A Survey. IEEE Commun. Surv. Tutor. 2014, 16, 414–454. [Google Scholar] [CrossRef]
- Hosmer, D.W.; Lemeshow, S.; Sturdivant, R.X. Applied Logistic Regression, 3rd ed.; Wiley: Hoboken, NJ, USA, 2013. [Google Scholar]
- Vuokko, R.; Vakkuri, A.; Palojoki, S. Systematized Nomenclature of Medicine-Clinical Terminology (SNOMED CT) Clinical Use Cases in the Context of Electronic Health Record Systems: Systematic Literature Review. JMIR Med. Inform. 2023, 11, e43750. [Google Scholar] [CrossRef]
- Gruber, T.R. A translation approach to portable ontology specifications. Knowl. Acquis. 1993, 5, 199–220. [Google Scholar] [CrossRef]
- Brewster, C. Ontologies for knowledge sharing. J. Knowl. Manag. 1997, 1, 223–229. [Google Scholar]
- Borst, W.N.; Akkermans, H.; Top, J.L. Engineering ontologies. Int. J. Hum. Comput. Stud. 1998, 46, 365–406. [Google Scholar] [CrossRef]
- Studer, R.; Benjamins, R.; Fensel, D. Knowledge engineering: Principles and methods. Data Knowl. Eng. 1998, 25, 161–197. [Google Scholar] [CrossRef]
- Maedche, A. Ontology Learning for the Semantic Web; Kluwer Academic Publishers: Alphen aan den Rijn, The Netherlands, 2002. [Google Scholar]
- Brewster, C.; O’Hara, K. Knowledge representation with ontologies: The present and future. IEEE Intell. Syst. 2004, 19, 72–81. [Google Scholar] [CrossRef]
- Hu, X. Cancer diagnosis and treatment using ontologies. Cancer Res. J. 2013, 45, 112–119. [Google Scholar]
- Liyanage, H. Semantic ontology for EHR interoperability. Health Inf. J. 2015, 21, 239–250. [Google Scholar]
- Köhler, S. Rare disease data integration using ontologies. Orphanet J. Rare Dis. 2015, 10, 82–95. [Google Scholar]
- Jovanovic, J. Ontology-based diabetes management. J. Diabetes Res. 2016, 12, 54–68. [Google Scholar]
- Malone, J. Ontologies in drug discovery. Pharmacol. J. 2017, 32, 327–339. [Google Scholar]
- Jimeno-Yepes, A. Genomic-based precision medicine through ontologies. Genome Res. 2018, 45, 623–635. [Google Scholar]
- Riaño, D. Ontology applications for chronic ill patients under treatment. J. Health Inform. 2012, 14, 177–185. [Google Scholar]
- Musen, M.A. Ontology-based representation of brain neoplasms. Brain Res. 2014, 66, 31–45. [Google Scholar]
- Martínez-Costa, C.; Menárguez-Tortosa, M. Ontology for health system modeling. Health Inform. J. 2017, 23, 119–128. [Google Scholar]
- Wagner, B. Ontology in mental health and therapy planning. J. Psychiatr. Res. 2019, 81, 324–330. [Google Scholar]
- Bello, D. COVID-19 pandemic response through ontology-based frameworks. Infect. Dis. Inform. 2020, 24, 15–27. [Google Scholar]
- Rodríguez-Mazahua, L. Complex healthcare data structures with ontologies. Data Sci. J. 2020, 9, 192–202. [Google Scholar]
- Razzak, M.I. Ontology-based integration of health IoT systems. IoT J. 2021, 45, 14–23. [Google Scholar]
- Dhiman, S. Frameworks for healthcare systems using ontologies. Healthc. Inform. 2022, 33, 98–107. [Google Scholar]
- Mcheick, H. COVID-19 safety measures in healthcare with ontologies. Saf. Sci. 2022, 54, 77–84. [Google Scholar]
- Smith, B. Healthcare data privacy and epidemiology through ontologies. Health Data J. 2023, 16, 43–58. [Google Scholar]
- Al Khatib, H.S. Patient-centric care with ontology-based approaches. J. Med. Inform. 2024, 28, 314–323. [Google Scholar]
- Croce, F. Ontology applications in healthcare data preparation. Healthc. Data J. 2024, 18, 51–67. [Google Scholar]
- Whetzel, P.L.; Noy, N.F.; Shah, N.H.; Alexander, P.R.; Nyulas, C.; Tudorache, T.; Musen, M.A. BioPortal: Enhanced functionality via new Web services from the National Center for Biomedical Ontology. Nucleic Acids Res. 2011, 39 (Suppl. S2), W541–W545. [Google Scholar] [CrossRef] [PubMed]
- Bodenreider, O.; Stevens, R. Bio-ontologies: Current trends and future directions. Brief. Bioinform. 2006, 7, 256–274. [Google Scholar] [CrossRef]
- Schulz, S.; Jansen, L. Formal ontologies in biomedical knowledge representation. Yearb. Med. Inform. 2013, 22, 132–146. [Google Scholar]
- Martínez-Costa, C. Ontology-based data integration in the health domain: Challenges, review, and a proposal. J. Biomed. Inform. 2015, 57, 97–112. [Google Scholar]
- Rector, A.L. Modularisation of domain ontologies implemented in description logics and related formalisms including OWL. In Proceedings of the International Conference on Knowledge Capture, Sanibel Island, FL, USA, 23–25 October 2003; pp. 121–128. [Google Scholar]
- Salvadores, M.; Alexander, P.R.; Musen, M.A.; Noy, N.F. BioPortal as a dataset of linked biomedical ontologies and terminologies in RDF. Semant. Web 2013, 4, 277–284. [Google Scholar] [CrossRef]
- Baron, J.A.; Schriml, L.M. Challenges Arising from Ontology Imports Utilized for Exploring Mechanisms of Disease. In Proceedings of the 12th International Conference on Biomedical Ontologies, Bolzano, Italy, 15–18 September 2021. [Google Scholar]
- Vasilevsky, N.A.; Matentzoglu, N.A.; Toro, S.; Flack IV, J.E.; Hegde, H.; Unni, D.R.; Haendel, M.A. Mondo: Unifying diseases for the world, by the world. MedRxiv 2022. [Google Scholar] [CrossRef]
- Putman, T.E.; Schaper, K.; Matentzoglu, N.; Rubinetti, V.P.; Alquaddoomi, F.S.; Cox, C.; Munoz-Torres, M.C. The Monarch Initiative in 2024: An analytic platform integrating phenotypes, genes and diseases across species. Nucleic Acids Res. 2024, 52, D938–D949. [Google Scholar] [CrossRef]
- Ushold, M.; King, M. Towards a Methodology for Ontology Development. Knowl. Eng. Rev. 1995, 10, 93–128. [Google Scholar]
- Grüninger, M.; Fox, M.S. Methodology for the Design and Evaluation of Ontologies. In Proceedings of the Workshop on Basic Ontological Issues in Knowledge Sharing, Montreal, QC, Canada, 19–20 August 1995. [Google Scholar]
- Fernández-López, M.; Gómez-Pérez, A.; Juristo, N. METHONTOLOGY: From Ontological Art Towards Ontological Engineering. In Proceedings of the Spring Symposium on Ontological Engineering of AAAI, Palo Alto, CA, USA, 24–25 March 1997; pp. 33–40. [Google Scholar]
- Farquhar, A.; Fikes, R.; Rice, J. The Ontolingua Server: A Tool for Collaborative Ontology Construction. Int. J. Hum.-Comput. Stud. 1995, 46, 707–727. [Google Scholar] [CrossRef]
- Swartout, B.; Patil, R.; Knight, K.; Russ, T. Toward Distributed Use of Large-Scale Ontologies. In Proceedings of the Tenth Workshop on Knowledge Acquisition for Knowledge-Based Systems, Banff, AB, Canada, 9–14 November 1996. [Google Scholar]
- Noy, N.F.; McGuinness, D.L. Ontology Development 101: A Guide to Creating your First Ontology; Stanford Knowledge Systems Laboratory (KSL), Stanford University: Stanford, CA, USA, 2001. [Google Scholar]
- Fernández-López, M.; Gómez-Pérez, A.; Suárez-Figueroa, M.C. Methodological guidelines for reusing general ontologies. Data Knowl. Eng. 2013, 86, 242–275. [Google Scholar] [CrossRef]
- Mcheick, H.; Saleh, L.; Ajami, H.; Mili, H. Context Relevant Prediction Model for COPD Domain Using Bayesian Belief Network. Sens. J. 2017, 17, 1486. [Google Scholar] [CrossRef] [PubMed]
- Gómez-Pérez, A. Ontology Evaluation. In Handbook on Ontologies. International Handbooks on Information Systems; Staab, S., Studer, R., Eds.; Springer: Berlin/Heidelberg, Germany, 2004. [Google Scholar]
- Lovrenčić, S.; Čubrilo, M. Ontology evaluation—Comprising verification and validation. In Proceedings of the Central European Conference on Information and Intelligent Systems (CECIIS 2008), Varaždin, Croatia, 24–26 September 2008. [Google Scholar]
- Sánchez, J.E. Combining METHONTOLOGY and Cyc 101 for Medical Ontology Design. J. Biomed. Inform. 2011, 44, 183–197. [Google Scholar]
- Jonathan, E. Requirements-Oriented Methodology for Evaluating Ontologies. Ph.D. Thesis, RMIT University, Melbourne, VIC, Australia, 2008. [Google Scholar]
- Gómez-Pérez, A.; Fernández-López, M.; Corcho, O. Ontological Engineering: With Examples from the Areas of Knowledge Management, e-Commerce and the Semantic Web; Springer: London, UK, 2004. [Google Scholar]
- Horridge, G.A. Recognition of a familiar place by the honeybee (Apis mellifera). J. Comp. Physiol. A 2005, 191, 301–316. [Google Scholar] [CrossRef]
- Breiman, L. Decision Trees. Mach. Learn. 2001, 45, 5–32. [Google Scholar] [CrossRef]
- Rokach, L. Data Mining with Decision Trees: Theory and Applications; World Scientific Publishing Co. Pte. Ltd.: Singapore, 2014. [Google Scholar]
- Loh, W.-Y. Classification and Regression Trees. Wiley Interdiscip. Rev. Data Min. Knowl. Discov. 2011, 1, 14–23. [Google Scholar] [CrossRef]
- Kleinbaum, D.G.; Klein, M. Logistic Regression: A Self-Learning Text, 3rd ed.; Springer: Berlin/Heidelberg, Germany, 2010. [Google Scholar]
- Mekkaoui, S.E.; Benabbou, L.; Berrado, A. Rule-Extraction Methods From Feedforward Neural Networks: A Systematic Literature Review. arXiv 2023, arXiv:2312.12878. [Google Scholar]
- Gallucci, M.; Carbonara, P.; Pacilli, A.M.G.; di Palmo, E.; Ricci, G.; Nava, S. Use of symptoms scores, spirometry, and other pulmonary function testing for asthma monitoring. Front. Pediatr. 2019, 7, 54. [Google Scholar] [CrossRef]
- World Health Organization. Obesity: Preventing and Managing the Global Epidemic; WHO Technical Report Series 894; World Health Organization: Geneva, Switzerland, 2000. [Google Scholar]
- Hayashi, Y.; Takano, N. One-dimensional convolutional neural networks with feature selection for highly concise rule extraction from credit scoring datasets with heterogeneous attributes. Electronics 2020, 9, 1318. [Google Scholar] [CrossRef]
- Guyon, I.; Elisseeff, A. An Introduction to Variable and Feature Selection. J. Mach. Learn. Res. 2003, 3, 1157–1182. [Google Scholar]
- Horrocks, I.; Patel-Schneider, P.F.; Boley, H. SWRL: A Semantic Web Rule Language Combining OWL and RuleML. J. Web Semant. 2019, 8, 149–166. [Google Scholar]
- Kumar, R.; Sharma, R.; Gupta, A. Rule-Based Reasoning in Ontology-Driven Systems: Applications and Advancements. J. Semant. Technol. 2021, 13, 215–232. [Google Scholar]
- Smith, B. Ontology Reasoning in Healthcare. J. Semant. Web Appl. 2020, 45, 77–89. [Google Scholar]
- Grau, B.C.; Horrocks, I.; Motik, B. OWL Reasoning Techniques. Artif. Intell. 2017, 34, 145–162. [Google Scholar]
- Sadoughi, F.; Behmanesh, A.; Sayfouri, N. Ontology-Based Clinical Decision Support Systems. J. Biomed. Inform. 2020, 103, 103383. [Google Scholar] [CrossRef]
- Gonzalez, R.S. Enhancing Patient Outcomes with Ontology-Driven Systems. Med. Inform. Decis. Mak. 2018, 18, 34–46. [Google Scholar]
- Lovrenčić, S.; Čubrilo, M. Ontology Validation in Complex Medical Contexts. J. Knowl. Eng. 2021, 15, 112–130. [Google Scholar]
- Nguyen, T.H.; Tettamanzi, A.G.B. An evolutionary approach to class disjointness axiom discovery. In Proceedings of the IEEE/WIC/ACM International Conference on Web Intelligence, Thessaloniki, Greece, 14–17 October 2019. [Google Scholar]
- Yemson, R.; Kabir, S.; Thakker, D.; Konur, S. Ontology development for detecting complex events in stream processing: Use case of air quality monitoring. Computers 2023, 12, 238. [Google Scholar] [CrossRef]








| Year | Ontology Application | Reference |
|---|---|---|
| 2012 | Chronically ill patients under treatment | [27] |
| 2013 | Cancer diagnosis | [21] |
| 2014 | Brain neoplasm disease | [28] |
| 2015 | Semantic ontology for EHR | [22] |
| 2015 | Rare diseases | [23] |
| 2016 | Diabetes management | [24] |
| 2017 | Health system ontology | [29] |
| 2017 | Drug discovery | [25] |
| 2018 | Genetic-based personalized health care | [26] |
| 2018 | Chronic obstructive pulmonary disease | [11] |
| 2019 | Mental health and therapy planning | [30] |
| 2020 | COVID-19 pandemic response | [31] |
| 2020 | Complex healthcare data structures | [32] |
| 2021 | Health internet-of-things integration | [33] |
| 2022 | Healthcare frameworks | [34] |
| 2022 | COVID-19 and safety perspectives | [35] |
| 2023 | Healthcare data privacy and epidemiology | [36] |
| 2024 | Patient-centric care | [37] |
| 2024 | Data preparation in health care | [38] |
| Feature | Asthma Ontology (BioPortal) | Disease Ontology | Mondo Ontology | Monarch Initiative | Our Ontology (GCOCD-Asthma) |
|---|---|---|---|---|---|
| Scope | Asthma-specific concepts | Broad disease categories | Integrated disease classification | Focuses on genetic and phenotypic traits | Context-aware asthma ontology |
| Environmental Context | ❌ Not included | ❌ Not included | ❌ Not included | ✅ Limited genetic-environment links | ✅ Explicitly modeled (pollution, humidity, allergens) |
| Temporal Context | ❌ Not included | ❌ Not included | ❌ Not included | ❌ Not included | ✅ Includes seasonal and daily variations |
| Medical Standard Integration | ✅ Uses SNOMED CT | ✅ Uses multiple standards | ✅ Uses multiple standards | ✅ Uses multiple standards | ✅ Compatible with SNOMED CT |
| AI-Driven Rule Generation | ❌ Not included | ❌ Not included | ❌ Not included | ❌ Not included | ✅ Decision tree-based rule extraction |
| Ontology Reusability | ❌ Limited | ✅ Broad use | ✅ Broad use | ✅ Broad use | ✅ Extensible to other chronic diseases |
| Model | Accuracy | Precision | Recall | F1 Score |
|---|---|---|---|---|
| Decision Tree | 0.94 | 0.905 | 0.895 | 0.93 |
| Logistic Regression | 0.63 | 0.600 | 0.590 | 0.63 |
| Neural Network | 0.96 | 0.930 | 0.910 | 0.95 |
Disclaimer/Publisher’s Note: The statements, opinions and data contained in all publications are solely those of the individual author(s) and contributor(s) and not of MDPI and/or the editor(s). MDPI and/or the editor(s) disclaim responsibility for any injury to people or property resulting from any ideas, methods, instructions or products referred to in the content. |
© 2025 by the authors. Licensee MDPI, Basel, Switzerland. This article is an open access article distributed under the terms and conditions of the Creative Commons Attribution (CC BY) license (https://creativecommons.org/licenses/by/4.0/).
Share and Cite
Msheik, B.; Adda, M.; Mcheick, H.; Nasser, Y.; Dbouk, M. Developing Contextual Ontology for Chronic Diseases: AI-Enhanced Extension and Prediction in an Asthma Case Study. Appl. Sci. 2025, 15, 4353. https://doi.org/10.3390/app15084353
Msheik B, Adda M, Mcheick H, Nasser Y, Dbouk M. Developing Contextual Ontology for Chronic Diseases: AI-Enhanced Extension and Prediction in an Asthma Case Study. Applied Sciences. 2025; 15(8):4353. https://doi.org/10.3390/app15084353
Chicago/Turabian StyleMsheik, Batoul, Mehdi Adda, Hamid Mcheick, Youmna Nasser, and Mohamed Dbouk. 2025. "Developing Contextual Ontology for Chronic Diseases: AI-Enhanced Extension and Prediction in an Asthma Case Study" Applied Sciences 15, no. 8: 4353. https://doi.org/10.3390/app15084353
APA StyleMsheik, B., Adda, M., Mcheick, H., Nasser, Y., & Dbouk, M. (2025). Developing Contextual Ontology for Chronic Diseases: AI-Enhanced Extension and Prediction in an Asthma Case Study. Applied Sciences, 15(8), 4353. https://doi.org/10.3390/app15084353

