Sports Injury Rehabilitation: A Narrative Review of Emerging Technologies and Biopsychosocial Approaches
Abstract
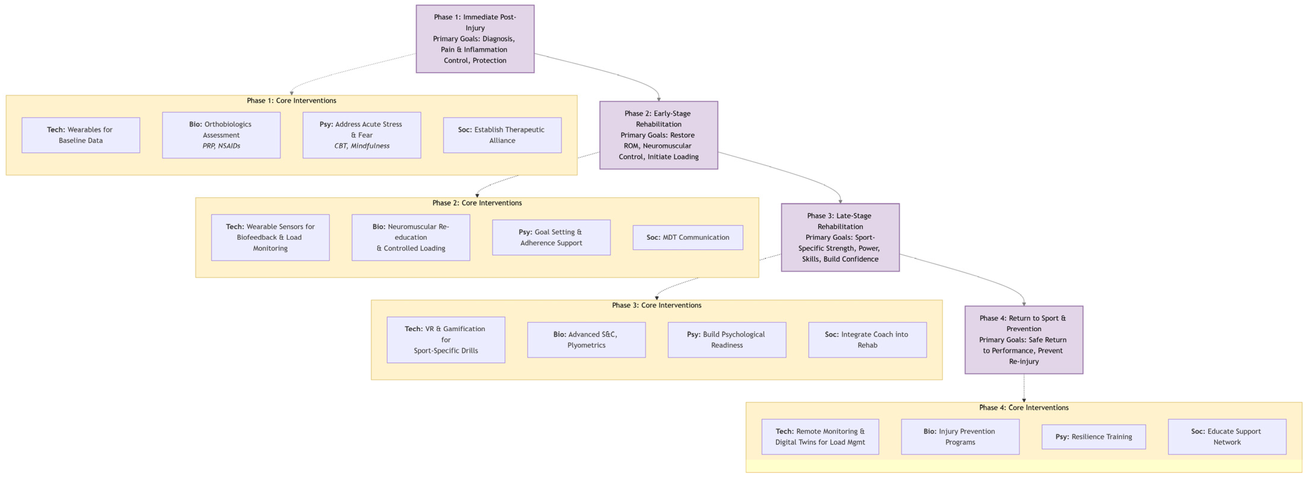
1. Introduction: Rethinking Sports Injury Rehabilitation
1.1. Objective
1.2. Scope and Approach
1.3. Methods
1.4. Information Sources and Search Strategy
1.5. Eligibility Criteria
- Inclusion: Athletes or physically active populations; interventions involving emerging technologies, regenerative/orthobiologic therapies, or biopsychosocial approaches; study types including systematic reviews, randomised or quasi-randomised trials, prospective cohorts, and translational/implementation studies.
- Exclusion: Case reports (<10 participants), editorials, or opinion pieces without empirical data, non-English publications, and studies unrelated to rehabilitation outcomes.
1.6. Study Selection and Data Extraction
1.7. Quality Appraisal
1.8. Synthesis Approach
1.9. Limitations
2. The Technological Revolution: Wearables, AI, VR, and Beyond
3. Methodological and Practical Limitations
- Methodological Limitation Taxonomy. Across the sports rehabilitation literature, recurring weaknesses persist: incomplete/inconsistent reporting, small samples, lack of blinding, and non-standard definitions. Rehabilitation-specific challenges often amplify these issues. Clear research aims and appropriate (valid) statistical modelling are needed to reduce bias and improve reproducibility [43,44,45,48,49,50].
- Demographic Reporting Completeness. Although there has been some improvement, key demographic variables (race/ethnicity, socioeconomic status, age) are still frequently underreported; in paediatric/adolescent studies, age terminology is often inconsistent. This limits generalisability and complicates interpretation across populations [51,52,53,54].
- Intervention Description Adequacy. Therapeutic protocols are reported unevenly; sport-specific plans are often missing or insufficiently detailed, hindering replication and clinical translation. Standardised reporting tools/templates and full specification of intervention parameters are recommended [10,55,56,57,58].
- Study Design Rigour. Randomisation and the use of control groups are inconsistent, blinding is frequently absent, and small samples with short follow-ups reduce reliability. Several reviews recommend strengthening design standards and using suitable (e.g., multilevel) modelling to reflect data structure [44,45,48,59,60,61].
| Category | Key Findings | Representative Studies |
|---|---|---|
| Methodological Limitation Taxonomy | Poor reporting, small samples, lack of blinding, inconsistent definitions; rehab-specific challenges; need for clear research aims and valid statistical models | [45]; [44]; [43]; [48]; [49]; [50] |
| Demographic Reporting Completeness | Underreporting of race, SES, and age persists; improvements noted but still insufficient; inconsistent age terminology in youth research | [53]; [51]; [52] |
| Intervention Description Adequacy | Inconsistent reporting of rehab protocols, limiting replication; sport-specific plans poorly documented; calls for standardised reporting tools | [55]; [56]; [10]; [57]; [58] |
| Study Design Rigour | Inconsistent randomisation and control group use; blinding often absent; reduced reliability due to small samples and short follow-ups; multilevel modelling recommended | [59]; [45]; [48]; [44]; [60]; [61] |
| External Validity Assessment | External validity weakened by poor reporting of participants and context; importance of mechanism-level understanding; data source biases affect generalisability | [62]; [63]; [64]; [65]; [66] |
4. Psychological and Biopsychosocial Dimensions: Still Neglected?
5. Innovative Modalities and Regenerative Therapies
6. From Bench to Field: Bridging Research and Real-World Practice
7. Future Research Directions: A Roadmap
8. Conclusions and Call to Action
Funding
Institutional Review Board Statement
Informed Consent Statement
Data Availability Statement
Conflicts of Interest
References
- Zonfrillo, M.R.; Spicer, R.S.; Lawrence, B.A.; Miller, T.R. Incidence and Costs of Injuries to Children and Adults in the United States. Inj. Epidemiol. 2018, 5, 37. [Google Scholar] [CrossRef]
- Visser, T.S.; van Middelkoop, M.; Fokkema, T.; de Vos, R. The Socio-economic Impact of Running-related Injuries: A Large Prospective Cohort Study. Scand. J. Med. Sci. Sports 2021, 31, 2002. [Google Scholar] [CrossRef] [PubMed]
- Docking, S. Counting the Costs of Sports Injuries: The Need for Economic Evidence. J. Sci. Med. Sport 2024, 27, 285. [Google Scholar] [CrossRef]
- Kuhn, A.W.; Grusky, A.Z.; Cash, C.R.; Churchwell, A.L.; Diamond, A.B. Disparities and Inequities in Youth Sports. Curr. Sports Med. Rep. 2021, 20, 494. [Google Scholar] [CrossRef] [PubMed]
- Pilkington, J.J.; Obeidallah, R.; Baltatzis, M.; Fullwood, C.; Jamdar, S.; Sheen, A.J. Totally Extraperitoneal Repair for the ‘Sportsman’s Groin’ via ‘the Manchester Groin Repair’: A Comparison of Elite versus Amateur Athletes. Surg. Endosc. 2020, 35, 4371. [Google Scholar] [CrossRef] [PubMed]
- Tavares, F.; Healey, P.; Smith, T.B.; Driller, M. The Usage and Perceived Effectiveness of Different Recovery Modalities in Amateur and Elite Rugby Athletes. Perform. Enhanc. Health 2017, 5, 142. [Google Scholar] [CrossRef]
- De Sire, A. Sports-Related Musculoskeletal Injuries: From Diagnostics to Rehabilitation. J. Back Musculoskelet. Rehabil. 2022, 35, 687. [Google Scholar] [CrossRef]
- Dhillon, H.; Dhilllon, S.; Dhillon, M.S. Current Concepts in Sports Injury Rehabilitation. Indian J. Orthop. 2017, 51, 529. [Google Scholar] [CrossRef]
- Werner, T.; Michel-Kröhler, A.; Berti, S.; Wessa, M. Not All Injuries Are the Same: Different Patterns in Sports Injuries and Their Psychosocial Correlates. Sports 2023, 11, 237. [Google Scholar] [CrossRef]
- Shamsi, S.; Shehri, A.A.; Ghamd, A.H.A.A.; Amoudi, K.A.; Khan, S. Assessment and Rehabilitation Strategies for Sports-Related Musculoskeletal Injuries. Int. J. Phys. Educ. Sports Sci. 2024, 19, 1. [Google Scholar] [CrossRef]
- Palermi, S.; Vittadini, F.; Pasta, G.; Zappia, M.; Corsini, A.; Pedret, C.; Vergani, L.; Leo, I.; Nanni, G.; Vecchiato, M.; et al. The Challenge of Thigh Tendon Reinjuries: An Expert Opinion. J. Basic Clin. Physiol. Pharmacol. 2024, 35, 335. [Google Scholar] [CrossRef]
- Kovoor, M.; Durairaj, M.; Karyakarte, M.; Hussain, M.Z.; Ashraf, M.; Maguluri, L.P. Sensor-Enhanced Wearables and Automated Analytics for Injury Prevention in Sports. Meas. Sens. 2024, 32, 101054. [Google Scholar] [CrossRef]
- Preatoni, E.; Bergamini, E.; Fantozzi, S.; Giraud, L.I.; Bustos, A.S.O.; Vannozzi, G.; Camomilla, V. The Use of Wearable Sensors for Preventing, Assessing, and Informing Recovery from Sport-Related Musculoskeletal Injuries: A Systematic Scoping Review. Sensors 2022, 22, 3225. [Google Scholar] [CrossRef] [PubMed]
- Tranæus, U.; Gledhill, A.; Johnson, U.; Podlog, L.; Wadey, R.; Wiese-Bjornstal, D.M.; Ivarsson, A. 50 Years of Research on the Psychology of Sport Injury: A Consensus Statement. Sports Med. 2024, 54, 1733. [Google Scholar] [CrossRef]
- Bae, M. Biopsychosocial Approach to Sports Injury: A Systematic Review and Exploration of Knowledge Structure. BMC Sports Sci. Med. Rehabil. 2024, 16, 242. [Google Scholar] [CrossRef]
- Kalkhoven, J.T. Athletic Injury Research: Frameworks, Models and the Need for Causal Knowledge. Sports Med. 2024, 54, 1121. [Google Scholar] [CrossRef]
- Bonnechère, B.; Timmermans, A.; Michiels, S. Current Technology Developments Can Improve the Quality of Research and Level of Evidence for Rehabilitation Interventions: A Narrative Review. Sensors 2023, 23, 875. [Google Scholar] [CrossRef] [PubMed]
- Afonso, J.; Andrade, R.; Rocha-Rodrigues, S.; Nakamura, F.Y.; Sarmento, H.; Freitas, S.R.; Silva, A.F.; Laporta, L.; Abarghoueinejad, M.; Akyıldız, Z.; et al. What We Do Not Know About Stretching in Healthy Athletes: A Scoping Review with Evidence Gap Map from 300 Trials. Sports Med. 2024, 54, 1517. [Google Scholar] [CrossRef]
- Pu, Y.-C.; Liu, L. Wearable Device Data-Driven Athlete Injury Detection and Rehabilitation Monitoring Algorithm. Mol. Cell. Biomech. 2024, 21, 361. [Google Scholar] [CrossRef]
- Fricke, L.; Klaumünzer, A.; Häner, M.; Petersen, W. Neue Technologien in Rehabilitation Und Prävention von Sportverletzungen. Sports Orthop. Traumatol. 2024, 40, 93. [Google Scholar] [CrossRef]
- Cucinella, S.L.; de Winter, J.; Grauwmeijer, E.; Evers, M.; Marchal–Crespo, L. Towards Personalized Immersive Virtual Reality Neurorehabilitation: A Human-Centered Design. J. Neuroeng. Rehabil. 2025, 22, 7. [Google Scholar] [CrossRef]
- Aditi, A.; Pandey, R.K.; Srivastava, G.K.; Anand, N.; Krishna, K.R.; Singhal, P.; Sharma, A. Intelligent Integration of Wearable Sensors and Artificial Intelligence for Real-Time Athletic Performance Enhancement. J. Intell. Syst. Internet Things 2024, 13, 60. [Google Scholar] [CrossRef]
- Xu, J.; Zhan, X. Artificial Intelligence Algorithms in Sports Rehabilitation Control Management System. In Proceedings of the 2024 Second International Conference on Data Science and Information System (ICDSIS), Hassan, India, 17–18 May 2024; pp. 1–5. [Google Scholar] [CrossRef]
- Sumner, J.; Lim, H.W.; Chong, L.S.; Bundele, A.; Mukhopadhyay, A.; Kayambu, G. Artificial Intelligence in Physical Rehabilitation: A Systematic Review. Artif. Intell. Med. 2023, 146, 102693. [Google Scholar] [CrossRef] [PubMed]
- Mușat, C.L.; Mereuţă, C.; Nechita, A.; Tutunaru, D.; Voipan, A.E.; Voipan, D.; Mereuta, E.; Gurau, T.V.; Gurău, G.; Nechita, L. Diagnostic Applications of AI in Sports: A Comprehensive Review of Injury Risk Prediction Methods. Diagnostics 2024, 14, 2516. [Google Scholar] [CrossRef]
- Zhan, C. Application of Artificial Intelligence in the Development of Personalized Sports Injury Rehabilitation Plan. Mol. Cell. Biomech. 2024, 21, 326. [Google Scholar] [CrossRef]
- Mahmoud, H.; Aljaldi, F.; Elfiky, A.M.; Battecha, K.H.; Thabet, A.; Alayat, M.S.M.; Elkafy, E.A.; Ebid, A.; Ibrahim, A. Artificial Intelligence Machine Learning and Conventional Physical Therapy for Upper Limb Outcome in Patients with Stroke: A Systematic Review and Meta-Analysis. PubMed 2023, 27, 4812. [Google Scholar] [CrossRef]
- Ayala, R.E.D.; Pérez-Granados, D.; Gutiérrez, C.A.G.; Ortega-Ruíz, M.A.; Espinosa, N.R.; Heredia, E.C. Novel Study for the Early Identification of Injury Risks in Athletes Using Machine Learning Techniques. Appl. Sci. 2024, 14, 570. [Google Scholar] [CrossRef]
- Kumar, G.S.; Kumar, M.D.; Reddy, S.V.R.; Kumari, B.V.S.; Reddy, C.R. Injury Prediction in Sports Using Artificial Intelligence Applications: A Brief Review. J. Robot. Control. (JRC) 2023, 5, 16. [Google Scholar] [CrossRef]
- Amendolara, A.; Pfister, D.; Settelmayer, M.; Shah, M.H.; Wu, V.; Donnelly, S.; Johnston, B.; Peterson, R.; Sant, D.; Kriak, J.; et al. An Overview of Machine Learning Applications in Sports Injury Prediction. Cureus 2023, 15, e46170. [Google Scholar] [CrossRef]
- Osuch, D.; Anderska, A.; Błachnio, K.; Opala, D.; Szczotka, D.; Drabik, A.; Staszczyk, I.; Szemplińska, A.; Chernysh, A.M. Innovations in Sports: A Key to Enhancing Rehabilitation Outcomes. Qual. Sport 2024, 26, 55275. [Google Scholar] [CrossRef]
- Demeco, A.; Salerno, A.; Gusai, M.; Vignali, B.; Gramigna, V.; Palumbo, A.; Corradi, A.; Mickeviciute, G.; Costantino, C. The Role of Virtual Reality in the Management of Football Injuries. Medicina 2024, 60, 1000. [Google Scholar] [CrossRef]
- Hadjipanayi, C.; Banakou, D.; Michael-Grigoriou, D. Virtual Reality Exergames for Enhancing Engagement in Stroke Rehabilitation: A Narrative Review. Heliyon 2024, 10, e37581. [Google Scholar] [CrossRef]
- Castillo, J.F.V.; Montoya, M.F.; Muñoz, J.; Lopez, D.; Quiñones, L.C.; Henao, Ó.; López, J.F.M. Design of Virtual Reality Exergames for Upper Limb Stroke Rehabilitation Following Iterative Design Methods: Usability Study. JMIR Serious Games 2024, 12, e48900. [Google Scholar] [CrossRef]
- Almansour, A. The Effectiveness of Virtual Reality in Rehabilitation of Athletes: A Systematic Review and Meta-Analysis. J. Pioneer. Med. Sci. 2024, 13, 147. [Google Scholar] [CrossRef]
- Naqvi, W.M.; Naqvi, I.W.; Mishra, G.; Vardhan, V. The Future of Telerehabilitation: Embracing Virtual Reality and Augmented Reality Innovations. Pan Afr. Med. J. 2024, 47, 157. [Google Scholar] [CrossRef]
- İbişağaoğlu, D. Integrating Virtual Reality and AI for Enhanced Patient Rehabilitation. Next Front. 2024, 8, 119. [Google Scholar] [CrossRef]
- Payedimarri, A.B.; Ratti, M.; Rescinito, R.; Vanhaecht, K.; Panella, M. Effectiveness of Platform-Based Robot-Assisted Rehabilitation for Musculoskeletal or Neurologic Injuries: A Systematic Review. Bioengineering 2022, 9, 129. [Google Scholar] [CrossRef] [PubMed]
- Gao, Y.; Lang, G.; Zhang, C.; Wu, R.; Zhu, Y.; Zhao, Y.; Zhao, J. Rehabilitation Exoskeleton System with Bidirectional Virtual Reality Feedback Training Strategy. CAAI Trans. Intell. Technol. 2024, 10, 728–737. [Google Scholar] [CrossRef]
- Baysal, Z. AI-Driven Rehabilitation Robots: Enhancing Physical Therapy for Stroke and Injury Recovery. Next Front. 2024, 8, 155. [Google Scholar] [CrossRef]
- Yu, L. Evaluation and Optimization of the Effectiveness of Intelligent Devices in Athletic Injury Rehabilitation Training. Mol. Cell. Biomech. 2024, 21, 674. [Google Scholar] [CrossRef]
- Chu, Y.; Jia, X. Rehabilitation Training of Hamstring Injury in Athletes Training Hamstrings Based on BP Neural Network Algorithm. Mol. Cell. Biomech. 2024, 21, 183. [Google Scholar] [CrossRef]
- Muche, R.; Rösch, M.; Flierl, S.; Gaus, W. Klinische Studien in Der Reha-Forschung—Probleme Und Möglichkeiten Aus Biometrischer Sicht. Die Rehabil. 2000, 39, 200. [Google Scholar] [CrossRef] [PubMed]
- Siviter, L.M.; Morretta, M.; Petosky, T.; Klopper, M.; Rhon, D.I.; Young, J.L. Self-acknowledged Limitations in Exercise Therapy Trials for Low Back Pain. J. Eval. Clin. Pract. 2024, 30, 1251–1260. [Google Scholar] [CrossRef] [PubMed]
- Arienti, C.; Armijo-Olivo, S.; Minozzi, S.; Lazzarini, S.G.; Patrini, M.; Négrini, S. 60 Methodological Issues in Rehabilitation Research: A Scoping Review. BMJ 2019, 24 (Suppl. S1), A35. [Google Scholar] [CrossRef]
- Root, H.J.; Lininger, M.R.; DiStefano, L.J. Hybrid Effectiveness-Implementation Study Designs in Sports Injury Prevention Research. Front. Sports Act. Living 2022, 4, 981656. [Google Scholar] [CrossRef]
- Costello, D.; Daly, E.; Ryan, L. Sports Injury Surveillance Systems: A Scoping Review of Practice and Methodologies. J. Funct. Morphol. Kinesiol. 2024, 9, 177. [Google Scholar] [CrossRef]
- Thakur, B.; Ayers, G.D.; Atem, F.; DeClercq, J.J.; Jain, N. Statistical and Methodological Considerations for Randomized Controlled Trial Design in Physical Medicine and Rehabilitation. Am. J. Phys. Med. Rehabil. 2023, 102, 855–860. [Google Scholar] [CrossRef]
- Nielsen, R.O.; Simonsen, N.S.; Casals, M.; Stamatakis, E.; Mansournia, M.A. Methods Matter and the ‘Too Much, Too Soon’ Theory (Part 2): What Is the Goal of Your Sports Injury Research? Are You Describing, Predicting or Drawing a Causal Inference? Br. J. Sports Med. 2020, 54, 1307. [Google Scholar] [CrossRef]
- Bear, A.; Phillips, J. Random Effects Won’t Solve the Problem of Generalizability. Behav. Brain Sci. 2022, 45, e3. [Google Scholar] [CrossRef] [PubMed]
- Julian, K.R.; Mulakaluri, A.; Truong, N.M.; Fernández, A.; Kamal, R.N.; Shapiro, L.M. Are Orthopaedic Clinical Trials Linguistically and Culturally Diverse? JBJS Rev. 2024, 12, e24. [Google Scholar] [CrossRef]
- Somerson, J.S.; Bhandari, M.; Vaughan, C.T.; Smith, C.; Zelle, B.A. Lack of Diversity in Orthopaedic Trials Conducted in the United States. J. Bone Jt. Surg. 2014, 96, e56. [Google Scholar] [CrossRef]
- Talaski, G.M.; Baumann, A.N.; Salmen, N.L.; Curtis, D.P.; Walley, K.C.; Anastasio, A.T.; Netto, C.C. Socioeconomic Status and Race Are Rarely Reported in Randomized Controlled Trials for Achilles Tendon Pathology in the Top 10 Orthopaedic Journals: A Systematic Review. Foot Ankle Orthop. 2024, 9, 24730114231225454. [Google Scholar] [CrossRef]
- Butler, L.; DiSanti, J.S.; Sugimoto, D.; Hines, D.M.; Bel, M.J.D.; Oliver, G.D. Apples to Oranges: Inconsistencies in Defining and Classifying Youth Sport Populations. Clin. J. Sport Med. 2022, 33, 1. [Google Scholar] [CrossRef] [PubMed]
- Pibouleau, L.; Boutron, I.; Reeves, B.C.; Nizard, R.; Ravaud, P. Applicability and Generalisability of Published Results of Randomised Controlled Trials and Non-Randomised Studies Evaluating Four Orthopaedic Procedures: Methodological Systematic Review. BMJ 2009, 339, b4538. [Google Scholar] [CrossRef] [PubMed][Green Version]
- Frizziero, A.; Trainito, S.; Oliva, F.; Aldini, N.N.; Masiero, S.; Maffulli, N. The Role of Eccentric Exercise in Sport Injuries Rehabilitation. Br. Med. Bull. 2014, 110, 47. [Google Scholar] [CrossRef]
- Maria, P.A.; Vuurberg, G.; Kerkhoffs, G.M. Exploring Influences and Risk of Bias of Studies on Return to Sport and Work after Lateral Ankle Sprain: A Systematic Review and Meta-Analysis. World J. Meta-Anal. 2024, 12, 87026. [Google Scholar] [CrossRef]
- Hoenig, T.; Rahlf, A.L.; Wilke, J.; Krauß, I.; Dalos, D.; Willwacher, S.; Mai, P.; Hollander, K.; Fohrmann, D.; Krosshaug, T.; et al. Appraising the Methodological Quality of Sports Injury Video Analysis Studies: The QA-SIVAS Scale. Sports Med. 2023, 54, 203. [Google Scholar] [CrossRef]
- Malmivaara, A.; Armijo-Olivo, S.; Dennett, L.; Heinemann, A.W.; Négrini, S.; Arokoski, J. Blinded or Nonblinded Randomized Controlled Trials in Rehabilitation Research. Am. J. Phys. Med. Rehabil. 2020, 99, 183. [Google Scholar] [CrossRef] [PubMed]
- Worthen, J.; Waterman, B.R.; Davidson, P.A.; Lubowitz, J.H. Limitations and Sources of Bias in Clinical Knee Cartilage Research. Arthrosc. J. Arthrosc. Relat. Surg. 2012, 28, 1315. [Google Scholar] [CrossRef]
- Cornelius, A.E.; Brewer, B.W.; Raalte, J.L.V. Applications of Multilevel Modeling in Sport Injury Rehabilitation Research. Int. J. Sport Exerc. Psychol. 2007, 5, 387. [Google Scholar] [CrossRef]
- Malmivaara, A. Generalizability of Findings from Systematic Reviews and Meta-Analyses in the Leading General Medical Journals. J. Rehabil. Med. 2020, 52, jrm00031. [Google Scholar] [CrossRef]
- Burchett, H.; Kneale, D.; Blanchard, L.; Thomas, J. When Assessing Generalisability, Focusing on Differences in Population or Setting Alone Is Insufficient. Trials 2020, 21, 286. [Google Scholar] [CrossRef]
- Kukull, W.A.; Ganguli, M. Generalizability. Neurology 2012, 78, 1886. [Google Scholar] [CrossRef] [PubMed]
- Inclan, P.M.; Kuhn, A.W.; Chang, P.S.; Mack, C.; Solomon, G.S.; Sills, A.K.; Matava, M.J. Validity of Research Based on Publicly Obtained Data in Sports Medicine: A Quantitative Assessment of Concussions in the National Football League. Sports Health A Multidiscip. Approach 2023, 15, 527. [Google Scholar] [CrossRef] [PubMed]
- Danielsen, A.C.; Gompers, A.; Bekker, S.; Richardson, S.S. Limitations of Athlete-Exposures as a Construct for Comparisons of Injury Rates by Gender/Sex: A Narrative Review. Br. J. Sports Med. 2025, 59, 177–184. [Google Scholar] [CrossRef] [PubMed]
- Pamboris, G.M.; Plakias, S.; Tsiakiri, A.; Karakitsiou, G.; Bebeletsi, P.; Vadikolias, Κ.; Aggelousis, N.; Tsiptsios, D.; Christidi, F. Physical Therapy in Neurorehabilitation with an Emphasis on Sports: A Bibliometric Analysis and Narrative Review. Sports 2024, 12, 276. [Google Scholar] [CrossRef]
- Zhao, W.; Zhang, T. A Longitudinal Analysis of Psychological, Physiological, and Rehabilitation Outcomes in Basketball Players Following Acute Sports Injuries. Mol. Cell. Biomech. 2024, 21, 451. [Google Scholar] [CrossRef]
- Pastrana, L.M.R.; Giménez-Egido, J.M.; Zafra, A.O. Psychological Aspects Associated with ACL Rehabilitation and Recurrence in Football Players: A Systematic Review. Retos 2024, 55, 397. [Google Scholar] [CrossRef]
- Owusu-Ansah, G.E.; Anudu, E.E.; Ross, P.P.; Ierulli, V.K.; Mulcahey, M.K. Psychological Readiness to Return to Sport After Shoulder Instability. JBJS Rev. 2023, 11, e23. [Google Scholar] [CrossRef]
- Archer, K.R. Cognitive-Behavioral-Based Physical Therapy for Improving Recovery After a Traumatic Lower-Extremity Injury. J. Bone Jt. Surg. 2024, 106, 1300. [Google Scholar] [CrossRef]
- Archer, K.R.; Davidson, C.; Alkhoury, D.; Vanston, S.; Moore, T.L.; DeLuca, A.N.; Betz, J.; Thompson, R.E.; Obremskey, W.T.; Slobogean, G.P.; et al. Cognitive-Behavioral–Based Physical Therapy for Improving Recovery After Traumatic Orthopaedic Lower Extremity Injury (CBPT-Trauma). J. Orthop. Trauma 2021, 36, S1–S7. [Google Scholar] [CrossRef]
- Forelli, F.; Moiroux-Sahraoui, A.; Roux, M.; Miraglia, N.; Gaspar, M.; Stergiou, M.; Bjerregaard, A.; Mazeas, J.; Maurice, D.M. Stay in the Game: Comprehensive Approaches to Decrease the Risk of Sports Injuries. Cureus 2024, 16, e76461. [Google Scholar] [CrossRef]
- Tóth, R.; Resperger, V.; Tóth, L. Optimizing Athletes’ Mindsets: Application of Rational Emotive Behavior Therapy (REBT) in Sport. Sprint Sports Res. Int. 2024, 1, 25. [Google Scholar] [CrossRef]
- Werner, C.; Parrish, D.E.; McIngvale, E. Future of Mental Health in Sport: CBT and Athletes. Sport Soc. Work. J. 2023, 4, 81. [Google Scholar] [CrossRef]
- Müller, P.; Taylor, J.; Jordan, M.J.; Scherr, J.; Verhagen, E.; Collins, D.; Spörri, J. Call for the Application of a Biopsychosocial and Interdisciplinary Approach to the Return-to-Sport Framework of Snow Sports Athletes. BMJ Open Sport Exerc. Med. 2023, 9, e001516. [Google Scholar] [CrossRef]
- Husain, W.; AlMashouk, Y.; Jahrami, H. Integrating Psychological Care in Sports Injury Rehabilitation: A Comprehensive Mini-Review. Tunis. J. Sports Sci. Med. 2024, 2, 14. [Google Scholar] [CrossRef]
- Truong, L.; Mosewich, A.D.; Holt, C.J.; Le, C.; Miciak, M.; Whittaker, J.L. Psychological, Social and Contextual Factors across Recovery Stages Following a Sport-Related Knee Injury: A Scoping Review. Br. J. Sports Med. 2020, 54, 1149. [Google Scholar] [CrossRef] [PubMed]
- Thomas, Z.M.; Lupowitz, L.; Ivey, M.; Wilk, K.E. Neurocognitive and Neuromuscular Rehabilitation Techniques after ACL Injury—Part 2: Maximizing Performance in the Advanced Return to Sport Phase. Int. J. Sports Phys. Ther. 2024, 19, 1629–1641. [Google Scholar] [CrossRef] [PubMed]
- Dluzniewski, A.; Casanova, M.P.; Ullrich-French, S.; Brush, C.J.; Larkins, L.W.; Baker, R.T. Psychological Readiness for Injury Recovery: Evaluating Psychometric Properties of the IPRRS and Assessing Group Differences in Injured Physically Active Individuals. BMJ Open Sport Exerc. Med. 2024, 10, e001869. [Google Scholar] [CrossRef]
- Krokos, D.; Kandanoleon, A.; Paraskevopoulos, E.; Τσεκούρα, Μ.; Kapreli, E.; Christakou, A. Examination of the Validity and Reliability of the Greek Version of the Psychological Readiness of Injured Athlete to Return to Sport (PRIA-RS) Questionnaire. Appl. Sci. 2024, 14, 11655. [Google Scholar] [CrossRef]
- Baez, S.; Jochimsen, K.N. Current Clinical Concepts: Integration of Psychologically Informed Practice for Management of Patients With Sport-Related Injuries. J. Athl. Train. 2023, 58, 687. [Google Scholar] [CrossRef]
- Fältström, A.; Gustafsson, T.; Wärnsberg, N.; Sonesson, S.; Hermansen, A. Athletes’ Perspectives on Return to Sport after Anterior Cruciate Ligament Reconstruction and Their Strategies to Reduce Reinjury Risk: A Qualitative Interview Study. BMC Sports Sci. Med. Rehabil. 2024, 16, 131. [Google Scholar] [CrossRef]
- Donald, S.; Burelle, S.; Tracey, J. Perceptions and Experiences of Psychological Readiness During the Return to Sport After Injury. J. Adv. Sport Psychol. Res. 2024, 4, 21. [Google Scholar] [CrossRef]
- Podlog, L.; Wadey, R.; Caron, J.G.; Fraser, J.J.; Ivarsson, A.; Heil, J.; Podlog, S.; Casucci, T. Psychological Readiness to Return to Sport Following Injury: A State-of-the-Art Review. Int. Rev. Sport Exerc. Psychol. 2022, 17, 753. [Google Scholar] [CrossRef]
- Faleide, A.G.H.; Inderhaug, E. It Is Time to Target Psychological Readiness (or Lack of Readiness) in Return to Sports after Anterior Cruciate Ligament Tears. J. Exp. Orthop. 2023, 10, 94. [Google Scholar] [CrossRef] [PubMed]
- Mathur, N.; Kabra, A.; Mathur, A.; Mathur, S.C. The Impact of Psycho-Social Factors in Physical Rehabilitaion Adherence. Paripex-Indian J. Res. 2024, 13, 6–9. [Google Scholar] [CrossRef]
- Nedder, V.J.; Raju, A.G.; Moyal, A.J.; Calcei, J.G.; Voos, J.E. Impact of Psychological Factors on Rehabilitation After Anterior Cruciate Ligament Reconstruction: A Systematic Review. Sports Health A Multidiscip. Approach 2024, 17, 291–298. [Google Scholar] [CrossRef]
- Ang, D.F.; Delariarte, C.F. Psychological Factors Facilitative to Sports Injury Rehabilitation Adherence Among Filipino Injured Athletes: A Basis for Intervention Program. ACP Off. Conf. Proc. 2023, 341–346. [Google Scholar] [CrossRef]
- Arvinen-Barrow, M.; Walker, N. The Psychology of Sport Injury and Rehabilitation; Routledge: London, UK, 2013. [Google Scholar] [CrossRef]
- Te Wierike, S.C.M.; van der Sluis, A.; van den Akker-Scheek, I.; Elferink-Gemser, M.T.; Visscher, C. Psychosocial Factors Influencing the Recovery of Athletes with Anterior Cruciate Ligament Injury: A Systematic Review. Scand. J. Med. Sci. Sports 2012, 23, 527. [Google Scholar] [CrossRef]
- Kamphoff, C.S.; Thomae, J.; Hamson-Utley, J.J. Integrating the Psychological and Physiological Aspects of Sport Injury Rehabilitation: Rehabilitation Profiling and Phases of Rehabilitation. In The Psychology of Sport Injury and Rehabilitation; Routledge: London, UK, 2013; p. 152. [Google Scholar]
- Borman, A.; Derman, W.; Grobbelaar, H.W. Psychosocial Experiences of Competitive Rugby Players on the “Long, Long Journey” to Recovery Following ACL Ruptures and Reconstruction. Scand. J. Med. Sci. Sports 2024, 34, e14604. [Google Scholar] [CrossRef] [PubMed]
- Azam, A.; Dilawar, E.; Athar, M.; Bashir, A.; Naaz, W.; Kiran, N. Physiotherapists’ Perspectives on the Importance of Psychological Impact in Sports Injury Rehabilitation. J. Health Rehabil. Res. 2024, 4, 1. [Google Scholar] [CrossRef]
- Webster, K.E.; Feller, J.A. Development and Validation of a Short Version of the Anterior Cruciate Ligament Return to Sport After Injury (ACL-RSI) Scale. Orthop. J. Sports Med. 2018, 6, 2325967118763763. [Google Scholar] [CrossRef]
- Glazer, D.D. Development and Preliminary Validation of the Injury-Psychological Readiness to Return to Sport (I-PRRS) Scale. J. Athl. Train. 2009, 44, 185. [Google Scholar] [CrossRef]
- Xiongce, L.; Tao, Y.; Zhu, J.; Jin, Y.; Wang, L. A Bibliometric Analysis from 2013 to 2023 Reveals Research Hotspots and Trends in the Connection between Sport and Regenerative Medicine. Medicine 2024, 103, e38846. [Google Scholar] [CrossRef]
- Ambegaonkar, J.P.; Jordan, M.J.; Wiese, K.R.; Caswell, S.V. Kinesiophobia in Injured Athletes: A Systematic Review. J. Funct. Morphol. Kinesiol. 2024, 9, 78. [Google Scholar] [CrossRef]
- Kasitinon, D.; Williams, R.; Gharib, M.; Kim, L.; Raiser, S.; Jain, N.B. What’s New in Orthopaedic Rehabilitation. J. Bone Jt. Surg. 2023, 105, 1743. [Google Scholar] [CrossRef]
- Bingnan, W.; Jiao, T.; Ghorbani, A.; Baghei, S. Enhancing Regenerative Potential: A Comprehensive Review of Stem Cell Transplantation for Sports-Related Neuronal Injuries, with a Focus on Spinal Cord Injuries and Peripheral Nervous System Damage. Tissue Cell 2024, 88, 102429. [Google Scholar] [CrossRef] [PubMed]
- Ekambaram, D.; Ponnusamy, V. AI-Assisted Physical Therapy for Post-Injury Rehabilitation: Current State of the Art. IEIE Trans. Smart Process. Comput. 2023, 12, 234. [Google Scholar] [CrossRef]
- Burnham, T.; Sampson, J.; Speckman, R.A.; Conger, A.; Cushman, D.M.; McCormick, Z.L. The Effectiveness of Platelet-Rich Plasma Injection for the Treatment of Suspected Sacroiliac Joint Complex Pain; a Systematic Review. Pain Med. 2020, 21, 2518. [Google Scholar] [CrossRef]
- Kondrashenko, V.V.; Malanin, D.A.; Sikilinda, V.D.; Gorbatenko, A.I.; Demeshchenko, M.V.; Perfilova, V.N.; Kostyanaya, N.O. Comparative Evaluation of the Effectiveness of Autological Bone Marrow Aspirate Concentrate and Platelete-Rich Plasma Injected Intraosseously in the Treatment of the Knee Osteoarthritis. J. Volgogr. State Med. Univ. 2023, 20, 109. [Google Scholar] [CrossRef]
- Herber, A.; Covarrubias, O.; Daher, M.; Tung, W.S.; Gianakos, A.L. Platelet Rich Plasma Therapy versus Other Modalities for Treatment of Plantar Fasciitis: A Systematic Review and Meta-Analysis. Foot Ankle Surg. 2024, 30, 285. [Google Scholar] [CrossRef]
- Costa, L.A.V.; Lenza, M.; Irrgang, J.J.; Fu, F.H.; Ferretti, M. How Does Platelet-Rich Plasma Compare Clinically to Other Therapies in the Treatment of Knee Osteoarthritis? A Systematic Review and Meta-Analysis. Am. J. Sports Med. 2022, 51, 1074. [Google Scholar] [CrossRef]
- Lana, J.F.; da Fonseca, L.F.; Macedo, R.D.R.; Mosaner, T.; Murrell, W.; Kumar, A.; Purita, J.; de Andrade, M.A.P. Platelet-Rich Plasma vs Bone Marrow Aspirate Concentrate: An Overview of Mechanisms of Action and Orthobiologic Synergistic Effects. World J. Stem Cells 2021, 13, 155. [Google Scholar] [CrossRef]
- Spicer, S.; Soliman, S.; Malek, R.; Kaplan, M.; Clark, J.M.C.; Averell, N.; Goodwin, B.; Jermyn, R. A Comparison of Functional Outcomes in Rotator Cuff Repairs Using Adjunctive Bone Marrow Aspirate Concentrate vs. Bone Marrow Aspirate Concentrate With Platelet-Rich Plasma: A Systematic Review and Meta-Analysis. Cureus 2024, 16, e67594. [Google Scholar] [CrossRef]
- Schol, J.; Tamagawa, S.; Volleman, T.N.E.; Ishijima, M.; Sakai, D. A Comprehensive Review of Cell Transplantation and Platelet-rich Plasma Therapy for the Treatment of Disc Degeneration-related Back and Neck Pain: A Systematic Evidence-based Analysis. JOR Spine 2024, 7, e1348. [Google Scholar] [CrossRef]
- Masaracchio, M.; Kirker, K. The Effects of Platelet-Rich Plasma in Conjunction with Rehabilitation for Lower Extremity Musculoskeletal Pathologies. Biol. Orthop. J. 2022, 4, e30–e60. [Google Scholar] [CrossRef]
- Zhang, Z.X.; Lai, J.; Shen, L.; Krishna, L. Effectiveness of Exercise-Based Sports Injury Prevention Programmes in Reducing Injury Rates in Adolescents and Their Implementation in the Community: A Mixed-Methods Systematic Review. Br. J. Sports Med. 2024, 58, 674. [Google Scholar] [CrossRef]
- Edwards, C.M. There Is a Knowledge Mobilization Gap in Musculoskeletal Injury Research in the Military Context. J. Mil. Veteran Fam. Health 2024, 10, 180. [Google Scholar] [CrossRef]
- Lee, R.; Pinder, R.A.; Haydon, D.J.; Winter, L.; Crowther, R.G. What Gaps Exist in Biomechanics and Motor Control Research in Paralympic Sports? A Scoping Review Focussed on Performance and Injury Risk. J. Sports Sci. 2024, 42, 2073. [Google Scholar] [CrossRef] [PubMed]

| Study Category | Count | Percentage of Total |
|---|---|---|
| RCT | 1 | 0.9% |
| Observational (cohort/ case–control) | 4 | 3.6% |
| Systematic review/ meta-analysis | 24 | 21.4% |
| AI/ML prediction modelling study | 2 | 1.8% |
| Other | 81 | 72.3% |
| Earliest year | 2000 |
| Latest year | 2025 |
| Analytic window | 2018–2024 |
| References within 2018–2024 | 98 |
| References outside window | 14 |
| Technology Used | Personalisation Level | Reported Outcomes | Integration Level | Study |
|---|---|---|---|---|
| AI + wearable sensors | High | Performance improvement, injury reduction | Strong sensor–AI linkage | [22] |
| LSTM, AI rehab planning | Moderate–High | Enhanced action recognition | Control systems | [23] |
| Logistic regression | Moderate | 90% injury risk accuracy | Predictive modelling | [28] |
| VR neurorehab. | High | Enhanced motivation and engagement | Human-centred VR design | [21] |
| VR + robotic exoskeleton | Adaptive | Muscle response optimisation | VR–biomechanical feedback | [39] |
| AI robotics | High | Improved recovery rates | Integrated robotic control | [40] |
| AI for upper limb rehab | Moderate | Better outcomes than conventional rehab | Meta-analysis of RCTs | [27] |
| VR exergames | High | Usability-driven motivation, stroke rehab | Iterative patient-informed design | [34] |
| Intelligent devices + AI | High | Better adherence and quality scores | Sensor-driven planning | [41] |
| VR (systematic review) | Variable | Modest to good outcomes | Needs more standardisation | [35] |
| Personalisation Level | Description | Examples from Studies |
|---|---|---|
| High | This technology provides real-time adaptation based on physiological, cognitive, or motor data. Personalisation is both dynamic and continuous. | [22]: AI-powered biofeedback sensors; [21]: VR adapted to cognitive profiles; [41]: Intelligent devices customising rehabilitation plans |
| Moderate | Initial personalisation is based on input data or assessments but limits real-time adaptation during therapy. | [23]: AI-based rehabilitation planning; [28]: Personalised injury risk prediction using logistic models |
| Variable | Mixed or inconsistent levels of personalisation often depend on the intervention design across multiple studies. | [35]: Systematic review covering VR with variable personalisation approaches |
| Low/N/A | Little or no adaptation to individual profiles; static rehabilitation content. | Not applicable to reviewed high-tech studies, but commonly seen in legacy VR or basic rehab protocols |
| Domain | Recent Exemplar(s) | Observed Shortcoming(s) | How to Fix (Scientific Method) |
|---|---|---|---|
| Methodological Limitation Taxonomy | [45]; [48] | Underpowered trials and incomplete statistical reporting; inconsistent definitions; aims not clearly linked to analysis. Allocation concealment/blinding frequently unclear. | Preregister studies; adhere to CONSORT; add a prespecified SAP (Statistical Analysis Plan). Conduct a priori power calculations; blind outcome assessors; prespecify. Apply GLMM/multilevel models with diagnostics. |
| Demographic Reporting Completeness | [51]; [53] | Underreporting of race/ ethnicity and SES; inconsistent age terminology; limited subgroup analyses. | Define a minimum demographic dataset (NIH/WHO categories) in protocol/CRFs; preregister fields. Plan stratified/interaction analyses by age/SES; adopt consistent age bands. |
| Intervention Description Adequacy | [5]; [58] | Incomplete description of intervention ingredients/progression; fidelity rarely reported; sport-specific content missing. | Use TIDieR (Template for Intervention Description and Replication) and CERT ( Consensus on Exercise Reporting Template). Publish full protocols/materials (e.g., OSF), including progression rules, equipment, and fidelity checklists; align outcomes to core sets where available. |
| Study Design Rigour | [59]; [48] | Randomisation/control groups inconsistently applied; assessor blinding absent; small samples; short follow-up; repeated measures analysed suboptimally. | Implement pragmatic/cluster RCTs with allocation concealment; blind assessors/analysts; use sham/attention controls when ethical. Conduct pretrial power calculation; extend follow-up period; analyse with ITT (intention to treat) and GLMM for repeated measures. |
| External Validity Assessment | [59]; [63] | Participants/setting/ providers underreported; mechanisms unclear; secondary-data biases limit transportability. | Use CONSORT-Pragmatic and PRECIS-2 in design/reporting; document context (setting, providers, resources). Embed MRC process evaluation (fidelity, mechanisms, context); conduct transportability/external validation analyses. |
| Intervention | Psychological Targets | Reported Benefits | Limitations | References |
|---|---|---|---|---|
| Cognitive Behavioural Therapy (CBT) | Fear of reinjury, anxiety, kinesiophobia, irrational beliefs | Enhances psychological readiness, reduces anxiety and irrational beliefs, supports mental resilience | Reduced effectiveness in telephone or education-only delivery formats | [68]; [69]; [70]; [71]; [72]; [73]; [74]; [75] |
| Biopsychosocial Integration | Psychological and social dimensions of recovery | Improved return-to-sport outcomes through interdisciplinary, individualised care | Incomplete integration in certain protocols; need for stronger holistic design | [68]; [73]; [76]; [15]; [77]; [78]; [71]; [79] |
| Readiness Assessment Tools | Psychological readiness, fear of reinjury, motivation | Validated tools (e.g., ACL-RSI, IPRRS, PRIA-RS) show strong psychometrics; support outcome prediction | Standardisation and refinement still needed for broader clinical adoption | [69]; [80]; [81]; [82]; [83]; [84]; [85]; [86] |
| Rehabilitation Adherence | Motivation, self-efficacy, fear avoidance, social support | Enhanced adherence through goal setting, psychological support, and tailored plans | Some studies showed no significant adherence differences across groups | [87]; [88]; [89]; [90]; [91]; [92]; [71]; [72] |
| Social Support Impact | Psychological resilience, motivation, confidence, anxiety | Support from family, coaches, and professionals improves recovery and return to sport | Communication gaps and lack of structured education for support networks noted | [70]; [83]; [93]; [87]; [94]; [76]. |
| Psychological Factor | Validated Instrument (Cut-Offs) | Implementation Barriers | References |
|---|---|---|---|
| Readiness and Fear of Reinjury | ACL-RSI (≥65–70 indicates acceptable readiness) | Limited clinician familiarity; variability in cut-off use | [95]; [53] |
| General Psychological Readiness | IPRRS; PRIA-RS ( validated adaptations in multiple languages) | Translation gaps; not routinely integrated into clinical pathways | [96]; [81] |
| Social Support and Coping | IPRRS supplementary items; qualitative interview protocols | Low uptake in busy clinical settings; need for digital tools | [85]; [77] |
| Therapy | Mechanism | Evidence Level | References |
|---|---|---|---|
| PRP (Platelet-Rich Plasma) | Growth factors promoting healing and reducing inflammation | Moderate evidence from RCTs and meta-analyses; heterogeneous results | [103]; [102]; [104]; [105] |
| BMAC (Bone Marrow Aspirate Concentrate) | Stem/progenitor cells with paracrine and regenerative effects | Limited clinical RCTs; mainly observational studies | [103]; [107]; [106] |
| Stem Cells | Regenerative potential for musculoskeletal and neuronal repair | Early-phase studies; few controlled clinical trials | [108]; [100] |
| Prolotherapy | Injection of irritant solution to stimulate healing response | Sparse RCT data; mainly case series and observational reports | [104]; [8] |
| Technology | Application | Evidence Level | References |
|---|---|---|---|
| Wearables | Injury monitoring, load tracking, prevention analytics | Systematic scoping reviews; validation limited by device heterogeneity | [13]; [12] |
| Virtual Reality (VR) | Immersive rehab, engagement, motor learning | Growing evidence from RCTs and meta-analyses, but heterogeneous protocols | [35]; [32] |
| Robotics | Assisted training, gait/upper limb rehab, feedback systems | Systematic reviews support safety and efficacy; more comparative trials needed | [38]; [39] |
| AI Algorithms | Prediction models, personalisation of rehabilitation | Systematic reviews/meta-analyses show promise; external validation needed | [109]; [24]; [30] |
Disclaimer/Publisher’s Note: The statements, opinions and data contained in all publications are solely those of the individual author(s) and contributor(s) and not of MDPI and/or the editor(s). MDPI and/or the editor(s) disclaim responsibility for any injury to people or property resulting from any ideas, methods, instructions or products referred to in the content. |
© 2025 by the author. Licensee MDPI, Basel, Switzerland. This article is an open access article distributed under the terms and conditions of the Creative Commons Attribution (CC BY) license (https://creativecommons.org/licenses/by/4.0/).
Share and Cite
Takáč, P. Sports Injury Rehabilitation: A Narrative Review of Emerging Technologies and Biopsychosocial Approaches. Appl. Sci. 2025, 15, 9788. https://doi.org/10.3390/app15179788
Takáč P. Sports Injury Rehabilitation: A Narrative Review of Emerging Technologies and Biopsychosocial Approaches. Applied Sciences. 2025; 15(17):9788. https://doi.org/10.3390/app15179788
Chicago/Turabian StyleTakáč, Peter. 2025. "Sports Injury Rehabilitation: A Narrative Review of Emerging Technologies and Biopsychosocial Approaches" Applied Sciences 15, no. 17: 9788. https://doi.org/10.3390/app15179788
APA StyleTakáč, P. (2025). Sports Injury Rehabilitation: A Narrative Review of Emerging Technologies and Biopsychosocial Approaches. Applied Sciences, 15(17), 9788. https://doi.org/10.3390/app15179788

