You are currently viewing a new version of our website. To view the old version click .
Actuators
  • Article
  • Open Access

27 February 2025

Research on the Impact of the Slider on the Aerodynamic Characteristics of a Terrestrial–Aerial Spherical Robot

,
,
and
School of Automation, Beijing University of Posts and Telecommunications, Beijing 100876, China
*
Author to whom correspondence should be addressed.
This article belongs to the Section Actuators for Robotics

Abstract

This research introduces the first design concept for a ducted coaxial-rotor amphibious spherical robot (BYQ-A1), utilizing the principle of variable mass control. It investigates whether the BYQ-A1’s variable-mass slider has a certain regularity in its impact on the aerodynamic properties of the BYQ-A1. Utilizing the Blade Element Momentum Theory (BEM) and Wall Jet Theory, an aerodynamic calculation model for the BYQ-A1 is established. An orthogonal experimental method is used to conduct tests on the impact of the variable-mass slider on the aerodynamic properties of the ducted coaxial-rotor system and validate the effectiveness of the aerodynamic calculation model. The results show that the slider generates an internal ground effect and ceiling effect within the BYQ-A1 that enhance the lift of the upper and lower rotors when the robot is equipped with it. The increased total lift compensates for the additional aerodynamic drag caused by the presence of the slider. This novel finding provides guidance for the subsequent optimization design and control method research of the BYQ-A1 and also offers valuable references for configuration schemes that incorporate necessary devices between coaxial dual rotors.

1. Introduction

The terrestrial–aerial amphibious robot is capable of rapid travel on land and can autonomously carry out ground exploration missions for extended periods. Additionally, they possess the ability to fly and adjust their posture for aerial exploration tasks. Moreover, they can seamlessly transition between flight and ground modes, making them invaluable for applications such as topographical surveying, mountain rescue, disaster relief, and military surveillance [1].
The ducted coaxial-rotor unmanned aerial vehicle (UAV) employs a design that integrates a coaxial-rotor system with a ducted system, offering vertical takeoff and landing capabilities typical of conventional ducted aircraft. During mission operations, it operates with reduced noise for enhanced safety and stealth. Its inherent counter-rotating torques neutralize each other, resulting in a compact, agile structure with superior hovering capabilities and high aerodynamic efficiency, thus broadening its range of applications [2].
The spherical robot with a variable mass has its primary counterweight positioned lower inside the sphere. This creates a self-stabilizing structure, ensuring stability no matter the circumstances, be it falling from a height, continuous tumbling, or impacts. It maintains its functionality despite environmental disturbances [3]. Therefore, by integrating the amphibious motion features of amphibious robots, the ducted coaxial dual rotor system features of unmanned aerial vehicles, and the variable-mass drive features of spherical robots into the BYQ-A1, the BYQ-A1 can more effectively adapt to diverse complex unstructured environments and fulfill the requirements for emergency rescue, reconnaissance, and exploration tasks in settings like mine ruins and forest caves.
Current Research Status:
The development of amphibious spherical robots has seen significant advancements in recent years, with researchers focusing on improving their adaptability to complex environments and enhancing their aerodynamic and terrestrial performance. Current amphibious spherical robots are classified into three main categories: multi-rotor spherical robots, rotor-control surface spherical robots, and coaxial-rotor spherical robots.
(1)
Multi-rotor spherical robots [4] generate thrust through the rotation of their rotors, enabling amphibious movement. These robots are widely studied for their simplicity in design and control, but they often face challenges related to energy efficiency and stability in terrestrial mode due to their reliance on rotor thrust for both aerial and ground locomotion.
(2)
Rotor-control surface spherical robots [5] adjust the direction of the rotor wake by controlling the aerodynamic action of the control surface, thereby meeting the requirements of flight attitude adjustment. These robots offer improved maneuverability in flight but often suffer from reduced controllability in terrestrial mode due to the complexity of their control surfaces.
(3)
Coaxial-rotor spherical robots [6] achieve heading control by generating unbalanced torque through the differential in collective pitch between the upper and lower rotors. These robots are known for their compact design and high aerodynamic efficiency, but they also exhibit limitations in terrestrial mode, particularly in terms of control accuracy and terrain adaptability.
Despite these advancements, the aforementioned three types of amphibious spherical robots share a common limitation: reduced controllability when operating in terrestrial mode. Due to their mechanical structure layout, the control accuracy of the land rolling mode is low, their ability to traverse complex terrains is limited, and their range of application scenarios is restricted.
Research Gaps and Challenges:
One of the key challenges in the field of ducted coaxial-rotor systems is the limited understanding of the ground effect and ceiling effect in systems with variable-mass control. Owing to the positioning of the variable-mass-center slider midway between the upper and lower rotors, the ground effect [7,8] and ceiling effect [9] have a certain regularity in their impact on the aerodynamic properties of the BYQ-A1 systems. Unfortunately, despite decades of development in ducted coaxial-rotor systems, few studies have identified the ground effect and ceiling effect inherent in the variable-mass-center coaxial-rotor system. Most research has concentrated on the ground effect and ceiling effect resulting from the interaction between the coaxial-rotor system and the external environment.
For instance, numerical simulations were used to study the ground effect of dual-rotor systems on various surfaces such as hard ground, calm water, and agitated water surfaces [10]. The results indicated that owing to the Wall Jet Effect, three types of environments impeded the wake flow of the ducted dual-rotor system, resulting in the formation of a high-pressure zone, which in turn enhanced the rotor’s lift. However, as the reflected flow was drawn back into the ducted coaxial-rotor system, the lift generated by the duct diminished, resulting in a reduction in the total lift. As the altitude between the system and the ground increased, the ground effect diminished. The ranking of the ground effect intensity for the ducted coaxial-rotor system across three environments was hard ground > moving water surface > still water surface. Force sensors and Particle Image Velocimetry (PIV) were employed to experimentally investigate the ground effect on the ducted coaxial-rotor system [11]. The results indicated that the pressure at the aircraft exit rose as the ground distance decreased, leading to a concurrent reduction in the lift generated by the duct. The ground effect and ceiling effect on hovering micro-rotor aircraft at low Reynolds numbers were studied using refined theoretical models, Computational Fluid Dynamics (CFD), and experimental methods [12]. The results indicated that when compared with the Lattice Boltzmann Method (LBM), the presence of ground and ceiling effects was confirmed, both of which contributed to enhancing lift. By comparing lift and aerodynamic efficiency under ground and ceiling effects, it was found that the ground effect was more conducive to an increasing lift, while the ceiling effect was more conducive to improving aerodynamic efficiency. It is widely recognized that the altitude at which ducted vertical take-off and landing (VTOL) aircraft are affected by the ground effect typically remains within 2R. As the altitude decreases, the ground effect leads to an increase in rotor lift and a decrease in ducted lift [13].
However, the impact of an internal variable-mass slider on the aerodynamic properties of a ducted coaxial-rotor system remains largely unexplored. This gap in the literature motivated the present study, which aimed to investigate the internal ground effect and ceiling effect generated by the variable-mass slider in the BYQ-A1 robot.
Contributions of This Study:
In light of the research background concerning the ground effect and ceiling effect resulting from the interaction between the coaxial-rotor system and the external environment, this study initially posited that the variable-center slider would give rise to the internal ground effect and ceiling effect within the coaxial-rotor system. To validate this hypothesis, this study developed an aerodynamic model based on the BEM and Wall Jet Theory. Employing the orthogonal experimental method, an investigation was carried out to assess the impact of design parameters (eccentricity, cross-sectional area of the slider, and height of the slider) of the variable-center slider on the aerodynamic properties of a ducted coaxial-rotor system, thereby validating the aerodynamic model.
The primary contribution of this paper is the introduction of a BYQ-A1 robot configuration scheme and the demonstration that the BEM and Wall Jet Theory can yield reasonable aerodynamic model calculations for a ducted coaxial-rotor system with a variable-center slider. The impact of design parameters for the variable-center slider on the aerodynamic properties of the ducted coaxial-rotor system is established. The objectives of this study were as follows:
(1)
Demonstrate that the BYQ-A1 robot’s variable-center slider leads to an internal ground effect and ceiling effect.
(2)
Show that the internal ground effect and ceiling effect of the BYQ-A1 robot augment the lift of the upper rotor and the lower rotor, while the total lift experiences minimal variation due to air resistance.
(3)
Establish that the strength of the internal ground effect and ceiling effect is directly proportional to the cross-sectional area of the slider and is unrelated to the height of the slider.
(4)
Investigate the regularity of the eccentricity of the slider on the aerodynamic properties of the BYQ-A1 robot.
Innovative Points of This Study:
(1)
This study shows that the slider inside the BYQ-A1 robot induces internal ground and ceiling effects. Specifically, in flight mode, when the slider is positioned midway between the upper and lower rotors, the BYQ-A1 robot generates an internal ground effect on the upper windward side of the slider and an internal ceiling effect on its lower surface. These effects enhance the lift produced by the upper and lower rotors. The increased total lift compensates for the air resistance caused by the slider.
(2)
The BYQ-A1 robot features a clever and simple structural design that enables amphibious movement while maintaining a relatively low overall weight. By leveraging the principle of the variable mass center, the BYQ-A1 integrates its variable-mass-center drive mechanism with the ducted coaxial-rotor drive mechanism and the gyro frame drive mechanism to achieve amphibious functionality. This design, which emphasizes component reuse, effectively reduces the overall mass of the robot.
(3)
This study introduces a novel aerodynamic modeling method for the BYQ-A1 robot and similar configurations. By combining the Blade Element Momentum theory and the Wall Jet theory, this study establishes a theoretical model, which is further refined using experimental results. This approach ultimately yields a precise aerodynamic model for the system.

2. Comprehensive Design and Aerodynamic Modeling

2.1. Comprehensive Design

2.1.1. The BYQ-A1 Robot Overview

Robots with a multimodal locomotion ability have advantages over robots that have only a single mode of locomotion, such as moving through challenging environments by appropriately switching between available locomotion modes. Most terrestrial–aerial amphibious robots exhibit locomotion mechanisms similar to those of animals with amphibious capabilities, such as insects, bats, and birds, which utilize wings and legs for flight and walking, respectively. For terrestrial–aerial amphibious robots, the weight of additional drive mechanisms can impose an extra burden on the flight locomotion mode [14]. The BYQ-A1 is based on the principle of variable mass and achieves its amphibious movement capabilities by synergistically integrating its variable-mass-center drive mechanism with the ducted coaxial-rotor drive mechanism and the gyro frame drive mechanism. The reusability design with component reuse effectively lightens the overall weight of the BYQ-A1 robot.
In flight mode, the BYQ-A1 generates lift through its coaxial rotor, as depicted in Figure 1a,c. By adjusting the slider’s position, one can modify the thrust direction of the coaxial rotor, which in turn alters the pitch angle β of the BYQ-A1, as depicted in Figure 1a,e. The counter-rotating motion of the upper and lower rotors not only balances out their own torque but also modulates the yaw angle γ via differential speed. In the land mode, the BYQ-A1 robot utilizes the unicycle drive principle to lower its center of mass to its minimum. Under this mode, the forward motor facilitates the relative rotation between the spherical shell and the internal mechanism of the BYQ-A1, which in turn alters the pitch angle γ of BYQ-A1, allowing it to roll forward. The turning motor facilitates the relative rotation between the inner frame and the outer frame within the gyro frame drive mechanism, this results in a lateral shift of the BYQ-A1 robot’s center of mass, which in turn alters the pitch angle β of the BYQ-A1, allowing it to turn, as depicted in Figure 1b,d. The slider motor, through the conveyor belt mechanism, drives the slider to reciprocate along two guide rails(x-direction), thus altering the BYQ-A1’s center mass, as depicted in Figure 1e.
Figure 1. Subfigure (a) displays the BYQ-A1 and its orientation in flight mode. Subfigure (b) displays BYQ-A1’s orientation in land mode. Subfigure (c) displays the ducted coaxial-rotor drive mechanism. Subfigure (d) displays the gyro frame drive mechanism. Subfigure (e) displays the variable-mass-center drive mechanism.

2.1.2. Parameter Design in Flight Mode

In flight mode, a pair of coaxial rotor with 16-inch two-blade propellers is used. Due to the aerodynamic characteristics, the ducted coaxial-rotor system layout incurs a 25 % lift loss. When paired with the T-motor V505 motor, at 50 % throttle, it can provide 4.00 kg of lift (16-inch three-blade propellers can provide 6.40 kg of lift), and at 100 % throttle, it can provide 11.25 kg of lift (16-inch three-blade propellers can provide 18.00 kg of lift). All load-bearing structural components of the BYQ-A1 are manufactured using 3D printing technology with aluminum alloy material, forming hollow load-bearing structures with a wall thickness of 1 mm. This technique ensures the strength and stiffness of the structural components while significantly reducing their weight. Three-dimensional modeling results show that excluding the battery which serves as the slider, the total weight of the BYQ-A1 is 1.75 kg, which falls within the lift capability range of the BYQ-A1.
Although a distance of 0.25R between the upper and lower rotors offers noise reduction and high aerodynamic efficiency [15], this distance results in mutual interference that reduces the lift of each rotor. Research indicates that the lift of ducted coaxial-rotor increases with the rotor distance, yet the relationship between lift and distance decreases with an increasing distance. Once the distance reaches a certain threshold, the lift of the coaxial twin rotors plateaus [16,17]. Hence, this research utilized a rotor distance of R to optimize the lift of the ducted coaxial-rotor system within the confines of a limited spherical shell space. Moreover, to mitigate the formation of tip vortex, the distance from the tip to the inner wall of the spherical shell was established at 8 mm [18].

2.1.3. Parameter Design in Land Mode

The BYQ-A1 robot employs an eccentric inertia torque drive method for the land mode [19]. In land mode, as shown in Figure 1b, the slider moves to its lowest extreme position, with the aim of maximizing the reactive torque provided to the BYQ-A1 robot. As the weight and extreme position movement of the slider increase, the torque available to drive the BYQ-A1’s land mode also increases. Given the considerations for locomotion modes of the BYQ-A1, the design requirements for the BYQ-A1 should meet the following points: under the premise of satisfying functional requirements, the BYQ-A1 must feature a compact and lightweight structure; the mechanisms for achieving the two locomotion modes of the BYQ-A1 should have reusability features to reduce the overall weight of the robot; to meet the BYQ-A1’s obstacle-crossing capabilities in complex environments, it should have the ability to move on slopes greater than 10° [20]. The relationship between slope angles and robot design parameters is given by the following formula [21]:
α max = arcsin m 3 l M t R
Here, α max denotes the maximum slope angle, m 3 denotes the quality of the slider (battery), l denotes the distance from the centroid of the robot to its geometric center, and M t denotes the mass of the BYQ-A1 robot. The design parameters for the BYQ-A1 robot in land mode can be derived through Equation (1).
Based on the comprehensive analysis above, the geometric parameters of the BYQ-A1 robot are presented in Table 1. In flight mode, owing to the positioning of the variable-mass-center slider midway between the upper and lower rotors, the ground effect and ceiling effect have a certain regularity in their impact on the aerodynamic properties of the BYQ-A1 systems. In land mode, the mass and extreme positions of the slider affect the torque used to drive the BYQ-A1’s terrestrial movement. Therefore, the next step in this study was to focus on analyzing the influence of the design parameters of the slider on the aerodynamic characteristics of the BYQ-A1 system, and to find the optimal design parameters for the slider that met the requirements of both movement modes of the BYQ-A1 robot.
Table 1. Parameters of the BYQ-A1.

2.2. Aerodynamic Modeling

To facilitate the analysis and research, certain simplifications and assumptions were initially made during the dynamic modeling process [22]: (1) Air was considered an ideal fluid, meaning it was non-viscous and incompressible. (2) The rotating rotor was conceptualized as a disc with an infinite number of blades, exerting a uniform influence on the airflow, implying that the inflow velocity across the disc was uniform. (3) The twist of the slipstream was disregarded, implying that the airflow over the disc was assumed to be non-rotating. (4) In a steady flight condition, the airflow is not affected by periodicity.
To ascertain how parameters of the slider (eccentricity, cross-sectional area of the slider, height of the slider) affected the aerodynamic properties of the robot system in the flight mode, this work employed a blend of BEM and Wall Jet Theory to develop an aerodynamic model for the BYQ-A1 robot, accounting for internal ground effect and ceiling effect. The BEM exhibits a high degree of agreement with experimental results in determining the thrust and dynamics of the ducted coaxial-rotor. Additionally, its computational demands are modest, rendering it well suited for calculating the thrust of a ducted coaxial-rotor system with a variable-center slider [23]. By incorporating the Wall Jet Theory, the accuracy of aerodynamic model calculations can be enhanced, particularly for flows with complex wall effects. Therefore, this study integrated the BEM with the Wall Jet Theory to compute the dynamic model for the ducted coaxial-rotor system with a variable-center slider. Equation (2) represents the formula for the lift coefficient:
C F i = r = 0 r = 1 d C F i
As airflow moves through the slipstream boundary of the rotor, it typically undergoes a certain degree of contraction. This creates a pressure differential between the upper and lower surfaces of the rotor disc, thereby generating thrust. To differentiate the airflow velocities at various locations, we identified five boundary sections, namely Section 0, Section 1-1’, Section 2-2’, Section 3-3’, and Section 4-4’, as depicted in Figure 2. Assuming the airflow is an incompressible ideal control volume, the inflow velocity at Section 0 is V 0 . After passing through the disc, the airflow gains energy and increases in speed. The speeds at the four boundary sections are V 0 + v 1 , V 1 + v 2 , V 2 + v 3 , and V 3 + v 4 . Here, V 1 and V 2 represent the induced velocities of the downstream slipstream contraction for the upper rotor, with V 1 also signifying the inflow velocity for the lower rotor’s climb. V 3 denotes the downstream far-end slipstream velocity, while v 1 , v 2 , v 3 , and v 4 are the induced velocities of the airflow at four distinct cross-sections. The aerodynamic configuration of the ducted coaxial-rotor system with a variable-center slider results from the axial stacking of two rotors, which rotate in opposite directions. A variable-mass-center slider is located between the upper and lower rotors. Owing to the focusing influence of the ducted spherical shell, the contracted wake from the upper rotor detours the variable center of mass of the slider, thereby establishing the inflow for the lower rotor. Refer to Figure 2 for the inflow model.
Figure 2. An inflow model of the ducted coaxial-rotor system with a variable-center slider.

2.2.1. Single-Rotor Aerodynamic Model

According to the momentum theory, the differential expression for the thrust coefficient of a single rotor is given by:
d C F = d F ρ π R 2 R Ω 2 = 4 v i R · V 0 + v i R Ω · r R d r R = 4 v ¯ i V ¯ 0 + v ¯ i r ¯ d r ¯
According to blade element theory, the differential expression for the thrust coefficient of a single rotor is given by:
d C F = 1 2 σ C l r ¯ 2 d r ¯ = 1 2 σ a s φ θ r ¯ 2 d r ¯ = 1 2 σ a s φ r ¯ 2 V ¯ 0 + v ¯ i r ¯ d r ¯
Here, V 0 denotes the inflow velocity at infinite distance, v i represents the induced velocity by the rotor, r signifies the radial position of the blade element, a s stands for the lift curve slope of the blade airfoil, φ is the pitch angle, θ is the inflow angle of the blade element profile, C l = a s · α = a s φ θ = a s φ 0 + Δ φ · r ¯ θ is the lift coefficient of the blade airfoil, and v ¯ i , V ¯ 0 , and r ¯ are the dimensionless representations of v i , V 0 , and r, respectively.
The BEMT postulates that the thrust coefficients derived from both momentum theory and blade element theory are equal. Thus, by combining Equations (3) and (4), the radial distribution of the induced inflow velocity by the rotor can be solved:
v ¯ i = V ¯ 0 2 + σ a s 16 2 + σ a s 8 φ r ¯ V ¯ 0 V ¯ 0 2 + σ a s 16

2.2.2. Coaxial-Rotor Aerodynamic Model

For the coaxial twin-rotor system, the modeling method for the lower rotor is essentially identical to that of the upper rotor, differing only in their inflow conditions. Specifically, the wake from the upper rotor impacts the disc of the lower rotor, creating additional inflow on the disc of the lower rotor. However, due to the contraction effect of the rotor wake, not the entire disc of the lower rotor is in the wake of the upper rotor, but only a part near the hub center is affected by it. Therefore, the inflow to the lower rotor can be divided into two parts. Assume the radius of downwash contraction for the upper rotor is r c . When the radial position of the blade r is less than or equal to r c , the lower rotor disc is within the contracted area and is influenced by the downwash from the upper rotor, resulting in a climbing state. When the radial position of the blade r exceeds r c , the lower rotor operates independently of the upper rotor, and its inflow conditions match those of the upper rotor.
When hovering, when V 0 = 0 , the induced velocity of the upper rotor’s downstream slipstream contraction equals the inflow velocity of the lower rotor’s climb. According to the principle of mass conservation, we have:
V ¯ 2 = R 2 r c 2 · v 1 R Ω 3 = R 2 r c 2 · Ω 1 Ω 3 v ¯ 1 = k v ¯ 1
Here, v 1 represents the induced velocity at the upper rotor disc. A coefficient, k = Ω 1 Ω 1 ( Ω 3 · r ¯ c 2 ) ( Ω 3 · r ¯ c 2 ) , is introduced. The induced velocity of the lower rotor can be calculated by substituting the inflow velocity of the lower rotor into Equation (5):
v ¯ 3 = V ¯ 0 + k v ¯ 1 2 + σ a s 16 2 + σ a s 8 φ 3 r ¯ V ¯ 0 V ¯ 0 + k v ¯ 1 2 + σ a s 16 , r r c V ¯ 0 2 + σ a s 16 2 + σ a s 8 φ 3 r ¯ V ¯ 0 V ¯ 0 2 + σ a s 16 , r > r c
In a coaxial-rotor system, the wake from the upper rotor interacts with the slipstream contraction boundary near the lower rotor disc, and this interaction varies based on the rotor distance. Let the distance between the upper and lower rotors be denoted as h 1 , and the downwash contraction radius of the upper rotor as r c . Following dimensionless processing, we obtain h ¯ 1 = h 1 / R and r ¯ c = r c / R . The relationship between the downwash contraction radius of the rotor r c and the rotor distance h ¯ 1 can be determined based on the vortex theory and relevant empirical formulas [24,25]:
r ¯ c = 0.25 h ¯ 1 6 0.197 h ¯ 1 5 + 0.637 h ¯ 1 4 1.113 h ¯ 1 3 + 1.168 h ¯ 1 2 0.773 h ¯ 1 + 1

2.2.3. Ducted Single-Rotor Aerodynamic Model

Based on the momentum theory and Bernoulli’s principle, the thrust of a single rotor and the total thrust of the ducted single-rotor system are, respectively:
F 1 = ( P 1 P 1 ) A 1 = 1 2 ρ A 1 ( V 3 2 V 0 2 ) = ρ A V 0 + v 4 2 v 4
F = F d u c t + F 1 = ρ A 1 ( V 0 + v 1 ) ( V 3 V 0 ) = ρ A 1 ( V 0 + v 1 ) v 4
Here, A 1 denotes the area of the rotor disc, and v 4 denotes the induced velocity at a significant distance downstream of the rotor. The ducted thrust distribution factor, δ , is introduced. It represents the ratio of the thrust, F d u c t , generated by the duct to the total thrust, F, of the ducted rotor system, that is, δ = F d u c t / F . The total thrust, F, of the system is then expressed as:
F = δ F + F 1 = δ ρ A 1 ( V 0 + v 1 ) v 4 + ρ A ( V 0 + v 4 2 ) v 4
By combining Equations (10) and (11), we derive the expression for the ducted thrust distribution factor:
δ = 1 V 0 + v 4 / 2 V 0 + v 1
The rotor thrust coefficient can be derived from momentum theory by dimensionless processing of the rotor thrust as follows:
C F 1 = F 1 ρ π R 2 ( R Ω ) 2 = V ¯ 0 + v ¯ 4 2 v ¯ 4 = 2 ( 1 δ ) V ¯ 0 + v ¯ 1 v ¯ 1 δ V ¯ 0 + v ¯ 1
According to the derivation of the blade element theory, the expression for the rotor thrust coefficient is:
C F 1 = 1 2 σ r ¯ 0 1 V ¯ 1 2 C l cos θ C d sin θ d r ¯ = 1 2 σ r ¯ 0 1 V ¯ 1 2 C l · r ¯ V ¯ 1 C d · V ¯ 0 + v ¯ 1 V ¯ 1 d r ¯
Here, V 1 = V 0 + v 1 , C d denotes the drag coefficient, r 0 denotes the blade-root cut-out, Δ φ denotes the blade twist, and φ 0 denotes the blade-root installation angle.
Combining Equations (13) and (14), we derive the equation f V 0 , v 1 , φ 0 , δ = 0 relating to the vertical flight speed V 0 , induced speed v 1 , and blade installation angle φ 0 . Subsequently, by numerically solving this equation, we establish the aerodynamic model for the ducted single-rotor.

2.2.4. Ducted Coaxial-Rotor Aerodynamic Model

In operation, the ducted coaxial twin-rotor system not only has the contraction wake from the upper rotor impacting on the lower rotor disc, which increases the inflow velocity of the lower rotor, but the suction effect of the lower rotor also has a slight impact on the induced velocity of the upper rotor. Owing to the aerodynamic interference between the two rotors, the influence factors k 13 and k 31 are introduced [26]. The former represents the coefficient of influence from the induced velocity of the lower rotor on the upper rotor, and the latter represents the opposite:
k 13 = 0.823 + 1.573 h ¯ 14.103 h ¯ 2 + 31.069 h ¯ 3 z 29.028 h ¯ 4 + 9.923 h ¯ 5 k 31 = 0.995 + 1.513 h ¯ 0.882 h ¯ 2 + 0.265 h ¯ 3 + 0.601 h ¯ 4 0.218 h ¯ 5
Therefore, the induced velocities at the rotor disc of the upper and lower rotors can be expressed as follows:
v ¯ 3 = v ¯ 3 + k 31 v ¯ 1 v ¯ 1 = v ¯ 1 + k 13 v ¯ 3
(1)
Upper rotor aerodynamic model
According to the momentum theory, the thrust of the ducted upper rotor system can be expressed as:
F 1 = ρ A V 1 · V 1 V 1 = 2 ρ A v 1 + k 31 v 3 · v 1 δ v 1 + k 13 v 3
By dimensionless processing of Equation (17), the thrust coefficient of the upper rotor can be obtained as:
C F 1 = F 1 ρ π R 2 ( R Ω ) 2
According to the blade element theory, the thrust coefficient of the upper rotor is given by:
C F 1 = 1 2 σ r ¯ 0 1 V ¯ 2 a s φ 1 + Δ φ 1 · r ¯ θ 1 · r ¯ 2 + v ¯ 1 + k 31 v ¯ 4 2 r ¯ d r ¯ 1 2 σ r ¯ 0 1 C d v ¯ 1 + k 31 v ¯ 4 r ¯ 2 + v ¯ 1 + k 31 v ¯ 4 2 d r ¯
Here, the inflow angle of the blade profile is θ 1 = arctan v ¯ 1 + k 31 v ¯ 4 v ¯ 1 + k 31 v ¯ 4 r ¯ r ¯ , expanding its power index and considering the first three terms, that is:
θ 1 = v ¯ 1 + k 31 v ¯ 4 r ¯ 1 3 v ¯ 1 + k 31 v ¯ 4 r ¯ 3
Combining the momentum theory and blade element theory, the thrust coefficient of the upper rotor is determined by simultaneously solving Equations (18) and (19):
( 1 δ ) C F 1 = C F 1
(2)
Lower rotor aerodynamic model
The aerodynamic modeling approach for the lower rotor is comparable to that of the upper rotor, except for the segment near the hub of the lower rotor, which experiences the impact of the upper rotor’s wake. Therefore, the lower rotor disc is considered as two parts: the inner and the outer. Assuming the relative contraction radius of the upper rotor wake on the lower rotor disc is r ¯ c , with this as the boundary, the lower rotor disc lift can be represented in two parts: F 3 i and F 3 o .
F 3 = F 3 i + F 3 o = ρ A 3 i V 3 · ( V 3 i V 3 i ) + ρ A 3 o v 3 · ( V 3 o V 3 o ) = 2 ρ A 3 i v 3 + k 31 v 1 · v 3 δ v 3 + k 31 v 1 + 2 1 δ ρ A 3 o v 3 2
Dimensionless processing of Equation (22) can derive the thrust coefficient of the lower rotor as:
C F 3 = F 3 ρ π R 2 ( R Ω ) 2
The expression for the thrust coefficient of the lower rotor is similarly bifurcated into internal and external components. Drawing reference from the aerodynamic model of the upper rotor and based on the blade element theory, the expression for the lower rotor thrust coefficient is as follows:
C F 3 = 1 2 σ r ¯ 0 r ¯ c a s φ 3 + Δ φ 3 · r ¯ θ 3 · r ¯ 2 + v ¯ 3 + k 31 v ¯ 1 2 r ¯ d r ¯ 1 2 σ r ¯ 0 r ¯ c C d v ¯ 3 + k 31 v ¯ 1 r ¯ 2 + v ¯ 3 + k 31 v ¯ 1 2 d r ¯ + 1 2 σ r ¯ c 1 a s φ 3 + Δ φ 3 · r ¯ θ 3 · r ¯ 2 + v ¯ 3 2 r ¯ d r ¯ 1 2 σ r ¯ c 1 C d v ¯ 3 r ¯ 2 + v ¯ 3 2 d r ¯
The inflow angle of the lower rotor blade element from sections inside and outside the wake contraction boundary, respectively, can be represented as:
θ 3 = v ¯ 3 + k 31 v ¯ 1 r ¯ 1 3 v ¯ 3 + k 31 v ¯ 1 r ¯ 3 θ 3 = v ¯ 3 r ¯ 1 3 v ¯ 3 r ¯ 3
Combining the above momentum theory and blade element theory, and integrating Equations (23) and (24), we obtain:
( 1 δ ) C F 3 = C F 3

2.2.5. The Aerodynamic Model of BYQ-A1 with a Slider

The study by Conyers S A [27,28] formulated the optimal rational polynomial to describe the ground and ceiling effects on the rotor micro-device when hovering. This led to the creation of an aerodynamic model that accounts for both ground and ceiling effects:
F I G E F O G E = p 1 x 4 + p 2 x 3 + p 3 x 2 + p 4 x + p 5 x 3 + q 1 x 2 + q 2 x + q 3
Here, x = h h R R , F I G E denotes the rotor thrust that accounts for both ground and ceiling effects, F O G E denotes the rotor thrust with no ground and ceiling effects, The parameter h denotes the distance between the rotor disc and the ground and ceiling.
Different from the ground and ceiling effects induced by the rotor system and external environment, this study investigated the internal ground and ceiling effects in the BYQ-A1 robot, which result from the interaction between the variable-center drive mechanism and the ducted coaxial-rotor drive mechanism. The primary parameters under investigation were eccentricity d, the cross-sectional area of the slider A, and the height of the slider h 3 .
Based on the proportional relationship between the eccentricity d, cross-sectional area of the slider A, height of the slider h 3 , and R, the correction factors c 1 , c 2 , and c 3 are introduced to adjust the aerodynamic model in Equation (27):
x = c 3 · h 3 c 1 · d ¯ + c 2 · A
The induced velocity of the downwash v r ( r ) at various radial positions can be described as [29]:
v r ( r ) V 1 = a 6 r R 6 + a 5 r R 5 + a 4 r R 4 + a 3 r R 3 + a 2 r R 2 + a 1 r R + a 0
Here, V 1 denotes the air flow speed above the windward surface of the variable-mass-center slider. Combining Equations (6) and (29) yields the final expression for the induced velocity v r ( r ) of the downwash airflow at different radial positions on the windward side of the variable mass slider.
As the BYQ-A1 robot induces the internal ground effect and ceiling effect, the variable-mass slider impedes airflow, thereby generating air resistance:
F f = 1 2 k f · ρ · A · v r 2 ( r )
Combining Equations (21), (26) and (30), the total thrust of the BYQ-A1 robot without the internal ground effect and ceiling effect is:
F O G E = ( 1 + δ ) · ( C F 1 + C F 3 ) · ρ π R 2 R Ω 2 F f
Combining Equations (27), (28) and (31) yields the total thrust of the BYQ-A1 robot that accounts for the internal ground effect and ceiling effect. Thus, the aerodynamic model of the BYQ-A1 robot that accounts for the internal ground effect and ceiling effect has been established.

3. Experimental Investigation of BYQ-A1 Aerodynamic Performance

The primary power device of the BYQ-A1 robot is the ducted coaxial-rotor system with a variable-center drive mechanism, thereby making its aerodynamic efficiency crucially important for the overall performance of the robot. Owing to the interaction between the variable-center drive mechanism and the ducted coaxial-rotor system, the aerodynamic environment of the BYQ-A1 robot is especially complex. Consequently, an orthogonal testing design method for multi-factor and multi-level optimization was adopted [18]. Next, the orthogonal testing method was used to explore the influence of the design parameters of the slider (eccentricity d, cross-sectional area of the slider A, height of the slider h 3 ) on the aerodynamic properties of the BYQ-A1 robot.

3.1. Orthogonal Testing Design

To minimize the structural redundancy of the mechanical system, the variable-mass-center slider was designed as a battery, which not only fulfilled its function as a slider but also provides energy supply for normal operation of the BYQ-A1 robot. Based on the standard battery parameters in the market (height, width, length, weight, capacity), we designed the optimal parameter combinations S 1 , S 2 , S 3 , and S 4 for the variable-mass-center slider, as shown in Table 2. The orthogonal array L 14 4 3 was adopted to determine the experimental list as shown in Table 3. Here, the elements D i mm denotes the eccentricity of the four types of variable-mass-center sliders S 1 , S 2 , S 3 , and S 4 . Specifically, Test Number 1 represents the aerodynamic testing conducted on BYQ-A1 without the variable-mass-center slider.
Table 2. Parameters of four variable-centroid slider types.
Table 3. Test number of the experiments on the aerodynamics of BYQ-A1.

3.2. Instrumented Test Platform

An aerodynamic test platform was set up to ensure that the BYQ-A1 was adequately distanced from the ground [30], ceiling, and walls to avoid influencing the measurement results, as shown in Figure 3. The test platform primarily comprised an aluminum profile frame, a C-bracket, and the BYQ-A1. According to reference [11], the ground clearance of the BYQ-A1 was set to 7R to prevent the ground effect from generating. A Link-touch EQ-6-170-6 six-degree-of-freedom (6-DOF) force/torque sensor rigidly connecting the aluminum profile frame and the C-bracket was used to measure the total thrust F I G E and the total torque T I G E . An ATI Mini-40 6-DOF force/torque sensor rigidly installed inside the BYQ-A1 was used to measure the thrust F i and torque T i produced by the upper and lower rotor, as well as the resistance F f and torque T f received by the variable-mass-center slider. The two sensors had measurement ranges of 170 N ( F x , F y ) / 350 N ( F z ) / 6 N m ( T x , T y , T z ) and 40 N ( F x , F y ) / 120 N ( F z ) / 2 N m ( T x , T y , T z ) , with maximum resolutions of 0.1 N / 0.005 N m and 0.01 N / 0.0005 N m , respectively. Owing to the inherent mass of the C-bracket and BYQ-A1’s internal frame, force/torque sensors spanning two distinct measurement ranges were employed to measure the aforementioned parameters. Two types of force/torque sensors were each routed through conduction wires to the grounding interface of three sockets, to prevent electromagnetic interference during the experiment. When the ATI sensor was utilized to measure the thrust F i and torque T i produced by both the upper and lower rotors, a pair of appropriately spaced flanges were employed to connect the rotor motor to the ATI sensor. These flanges were secured using nylon screws with a thermal conductivity of 0.25–0.35 W/mK to prevent a temperature drift in the ATI sensor during the motor’s heat dissipation.
Figure 3. Subfigure (a) shows the overall appearance of the aerodynamic test platform. Subfigure (b) shows the placement of the ATI sensor when measuring the force/torque of the upper rotor. Subfigure (c) shows the placement of the ATI sensor when measuring the force/torque on the variable-mass-center slider. Subfigure (d) shows the placement of the ATI sensor when measuring the force/torque of the lower rotor. Subfigure (e) shows the placement of the conduction wires. Subfigure (f) shows a pair of flanges connected by nylon screws.
This study primarily investigated the impact of the variable-mass-center slider’s parameters on the aerodynamic properties of the BYQ-A1 robot when in flight mode. To eliminate errors induced by BYQ-A1’s internal devices, we eliminated extraneous mechanical structures during aerodynamic testing. Additionally, some electrical components were relocated to the exterior of the spherical shell, including two FLAME 60A 12S electronic controllers for adjusting the speed of two T-Motor V505 KV260 rotor motors and a T-Motor F7 flight control board, as shown in Figure 4. The T-Motor V505 KV260 rotor motor requires a 48 VDC power supply with a minimum total output current of 50 A. Initially, several battery power sources were tested. However, due to voltage dips under load, it was impossible to sustain a consistent motor speed for more than a few seconds, leading to substantial measurement inaccuracies—a common occurrence with all batteries. Consequently, a 0–100 V/100 A adjustable-current regulated power supply was employed. The variable-mass-center slider was installed on the gyro frame via two metal rods with scales. During the aerodynamic experiment, the eccentricity of the variable-mass-center slider was precisely adjusted manually.
Figure 4. Subfigure (a) shows the placement of the FLAME 60A 12S Electronic Speed Controller and T-motor F7 flight control board. Subfigure (b) shows the variable-mass-center slider installed on the gyro frame of the BYQ-A1 via two metal rods with scales.

3.3. Testing Procedures

Mechanical vibrations from motors and rotors can introduce noise into the raw data of force/torque sensors. In this study, we employed a mean filter for noise reduction. All tests were conducted at a 1 kHz sampling frequency, utilizing a mean filter with at least 1000 samples, where each sample included 6 measurements. The motor speed and supply voltage were measured independently without any filtering. Data recorded by ESCs, such as voltage, current, power, speed, and throttle, were downloaded from each ESC upon completion of each test.
Increasing the motor speed directly affects thrust, power load, and induced rotor speed. When the rotor speed remains constant, it is reasonable to assume the motor power does as well. Closed-loop speed control was achieved by matching the motor speed feedback signal from the ESC to ensure the motor maintained a consistent speed. Although this situation is unlikely to occur in aircraft responding to disturbances and uneven load distributions during actual flight, it was essential for ideal static testing scenarios.
The data collection process started with a 3-min warm-up cycle, aimed at ramping up the motor speed from 0 to the desired speed and ensuring the motor reached its typical operating temperature. The temperature of the motor has a significant impact on performance, so it was crucial to accurately record the operating temperature during the experimental working cycle. For each increment of the aforementioned test parameters, the motor maintained a constant throttle for 15 s to collect data. After each test, the throttle was reduced to its minimum setting to prevent motor overheating. Temperature sensors were employed to measure the temperature.
In total, this study recorded and analyzed 953 individual data collections, exploring numerous combinations of the test parameters listed in Table 3. Through scientific reasoning, linear interpolation correction, and experimental data analysis to eliminate noise and errors, 462 sets of precise data were selected for subsequent result analysis.

4. Results and Discussion

The slider was positioned midway between the upper and lower rotors, leading to airflow obstruction in the upper region and deceleration in the lower region, thereby generating the Ground Effect [7,8] and Ceiling Effect [9,12], which profoundly affect the aerodynamic properties of the BYQ-A1 robotic system. To compare the effects of S 1 , S 2 , S 3 , and S 4 types of the slider on the aerodynamic properties of BYQ-A1 and to clarify the relationship between the eccentricity d i and rotor radius R , the eccentricity d i is expressed in dimensionless form:
d ¯ i = d i d i   max · d i + L i / 2 R = d i d i   max · 2 d i + L i 2 R
Here, L i denotes the length of the four types of the slides, d i   max denotes the maximum eccentricity of these sliders, specifically 90 mm, 90 mm, 100 mm, and 130 mm for S 1 , S 2 , S 3 , and S 4 , respectively.
Due to structural limitations of the experimental platform, the six-axis force sensor used in this study could not be installed in the ideal position. To ensure accurate comparison of measurement results, the force–moment Cartesian transformation Equation (33) formula was employed to transform the force/torque described in the sensor coordinate system B into the description in the BYQ-A1 body coordinate system A .
F A A T A A = R B A 0 P B O R G A × R B A R B A F B B T B B
The experimental results from the six-axis force sensor, which were used to measure the aerodynamic characteristics of the lower rotor, upper rotor, slider, and the overall robot, revealed that the lift of the lower rotor exhibited regular changes only in the z-direction, and its torque changed only in the y-direction, with no significant variations in other directions. Similarly, the lift of the upper rotor, the wind resistance experienced by the slider in the z-direction, the torque of the slider in the y-direction, the overall lift of the robot in the z-direction, and the overall torque of the robot in the y-direction all showed regular changes, with no significant variations in other directions. Due to space limitations in the article, this study only presents the results with significant variations. The details are in the following subsections.

4.1. Aerodynamic Properties of the Lower Rotor

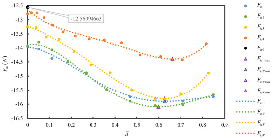
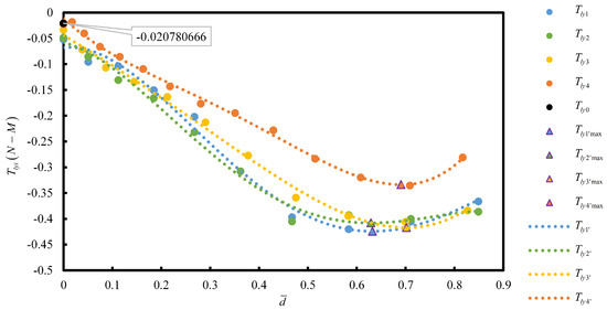
Figure 5 shows the lift of the lower rotor F l z i in relation to the eccentricity of four types of these sliders. The components of the thrust generated in the z-direction during the lower-rotor operation is denoted by F l z i when the BYQ-A1 is equipped with the S i type of slider. Figure 6 shows the torque of the lower rotor T l y i in relation to the eccentricity of four types these sliders. The components of the torque generated in the y-direction during the lower-rotor operation is denoted by T l y i when the BYQ-A1 is equipped with the S i type of slider. It should be noted that i = 0 represents the lift/torque results of the lower rotor measured by the BYQ-A1 robot not equipped with the slider.
Figure 5. Graph showing the relationship between lower-rotor lift and eccentricity variation. This study conducted fits for the F l z i variables associated with four types of sliders, yielding the following equations and R 2 : F l z 1 = 18.89 d ¯ 1 4 + 37.55 d ¯ 1 3 19.92 d ¯ 1 2 0.67 d ¯ 1 13.98 , R 2 = 0.991 ; F l z 2 = 27.44 d ¯ 2 4 + 56.72 d ¯ 2 3 32.21 d ¯ 2 2 + 1.14 d ¯ 2 13.88 , R 2 = 0.997 ; F l z 3 = 6.29 d ¯ 3 4 + 6.49 d ¯ 3 3 8.98 d ¯ 3 2 2.57 d ¯ 3 13.23 , R 2 = 0.994 ; F l z 4 = 31.48 d ¯ 4 4 45.25 d ¯ 4 3 + 22.53 d ¯ 4 2 6.86 d ¯ 4 12.65 , R 2 = 0.973 .
Figure 6. Graph showing the relationship between lower-rotor torque and eccentricity variation. This study conducted fits for the T l y i variables associated with four types of sliders, yielding the following equations and R 2 : T l y 1 = 3.08 d ¯ 1 4 + 7.00 d ¯ 1 3 4.26 d ¯ 1 2 + 0.11 d ¯ 1 0.07 , R 2 = 0.991 ; T l y 2 = 3.17 d ¯ 2 4 + 6.20 d ¯ 2 3 3.15 d ¯ 2 2 0.24 d ¯ 2 0.06 , R 2 = 0.990 ; T l y 3 = 1.13 d ¯ 3 4 0.60 d ¯ 3 3 0.07 d ¯ 3 2 0.58 d ¯ 3 0.04 , R 2 = 0.995 ; T l y 4 = 3.64 d ¯ 4 4 4.88 d ¯ 4 3 + 2.22 d ¯ 4 2 0.87 d ¯ 4 0.01 , R 2 = 0.997 .
F l z i and T l y i denote the variables obtained by fitting polynomials to F l z i and T l y i . The coefficient of determination, denoted as R 2 , assesses the explanatory power of the fitted model, specifically, how well it accounts for the data variation. R 2 ranges from zero to one, with values closer to one indicating a better fit of the model to the data. The R 2 value is calculated using the provided formula:
R 2 = 1 y i y ^ i 2 y i y ¯ 2
Employing more complex models for data fitting results in an R 2 value closer to one; however, it is essential to concurrently consider the practicality and ease of the final equation. Consequently, researchers predominantly opt for the simplest model for fitting, as long as it maintains an R 2 above 0.950.
The polynomial fitting was employed to derive mathematical expressions that accurately represented the experimental data. These fitted polynomials were subsequently used to determine the unknown parameters in the theoretical model, as outlined in Equations (27), (28) and (31). The high coefficients of determination ( R 2 > 0.950) were achieved through extensive fitting design and optimization, ensuring that the fitted models closely aligned with the experimental results.
The polynomial regression models were employed for three primary purposes: (1) to optimize the parameters of the theoretical model using the maximum likelihood estimation method; (2) to predict continuous variations in aerodynamic characteristics and identify extremum points (e.g., maximum lift and torque) based on discrete experimental data; and (3) to estimate the trends in key variables in the theoretical model, thereby enhancing our understanding of the BYQ-A1 robot’s aerodynamic performance. The high coefficients of determination ( R 2 > 0.950) achieved in the fitting process ensured the accuracy and reliability of the models, while their practical forms facilitated efficient computation and application.
As shown in Figure 5, the lift F l z i produced by the lower rotor was greater when the slider was equipped with compared to when it was not. At an eccentricity of d ¯ i = 0 , F l z i reached its minimum. The ratios of the minimum lift to the lower-rotor lift F l z 0 (which was measured when the BYQ-A1 was not equipped with the slider) were 112.30 % , 110.50 % , 105.33 % , and 100.71 % , respectively. With the increase in eccentricity d ¯ i , the lift F l z i initially rose and then dropped. The eccentricity range for the maximum lift F l z i m a x was 0.6 , 0.7 . The ratios of F l z i m a x to F l z 0 and their respective eccentricities were 126.56 % , 0.63 , 128.11 % , 0.60 , 125.77 % , 0.63 , and 114.65 % , 0.66 , respectively.
As shown in Figure 5 and Table 2, a comparison between S 1 and S 2 revealed that when the height of the slider ranged between 40 mm and 80 mm, the impact on the lift of the lower rotor was similar. When comparing S 2 , S 3 , and S 4 , it was observed that as the length of the slider increased, corresponding to a larger cross-sectional area A, the lift F l z i produced by the lower rotor also increased.
As shown in Figure 6, with the increase in eccentricity d ¯ i , the torque around the y-axis T l y i of the lower rotor initially rose and then dropped when the slider was equipped compared to when it was not. The eccentricity range for the maximum torque T l y i m a x was 0.6 , 0.7 . The ratios of T l y i m a x to T l y 0 and their respective eccentricities were 0.42 , 0.63 , 0.41 , 0.62 , 0.42 , 0.70 , and 0.33 , 0.69 , respectively. The torque around the z-axis T l z i varied slightly within a range of 0.34 N-M. This was due to the constant speed during the data acquisition in this study, where the throttle settings for both the upper- and lower-rotor motors were at 40 % .
As shown in Figure 5, the minimum lift of the lower rotor F l z i occurred at an eccentricity range of zero. This minimum was influenced by several factors: (1) Ceiling effect: When the slider’s eccentricity was zero, the influence of the slider on the lower rotor’s ceiling effect was minimized. This resulted in the least additional lift being generated by the lower rotor, as the ceiling effect was significantly reduced. (2) Rotor geometry: The shape and structure of the rotor also played a crucial role. Specifically, the rotor blade had a smaller chord length near the root. According to the blade element theory, a smaller chord length generates less lift. Therefore, at the root of the rotor, where the chord length was minimal, the lift produced was also minimized. These factors collectively contributed to the observed minimum lift at an eccentricity of zero.
As shown in Figure 5, the maximum lift of the lower rotor F l z i occurred at an eccentricity range of [0.6, 0.7]. This maximum was influenced by several factors: (1) Ceiling effect: When the slider’s eccentricity was within the range of 0.6 to 0.7, the ceiling effect on the lower rotor was most pronounced. This effect enhanced the lift generated by the lower rotor by increasing the pressure difference between the upper and lower surfaces of the rotor. (2) Reduced influence of upper rotor: At this eccentricity range, the upper rotor’s wake had a minimal impact on the inflow velocity of the lower rotor. This reduction in interference allowed the lower rotor to operate more efficiently, resulting in a higher lift. (3) Rotor geometry: The rotor’s chord length was relatively large in the [0.6, 0.7] region. According to the blade element theory, a longer chord length contributes to greater lift generation. These factors collectively contributed to the observed maximum lift at the specified eccentricity range.
As shown in Figure 6, the relationship between lower-rotor torque and eccentricity variation exhibited an extremum. This behavior was directly related to the lift F l z i variations observed in Figure 5. Specifically, the torque in Figure 6 varies in response to the changes in lift described in Figure 5. The extremum in Figure 6 occurs due to the same factors influencing the lift in Figure 5, namely the ceiling effect, rotor geometry, and the reduced influence of the upper rotor. These factors collectively determined the torque characteristics of the lower rotor as a function of eccentricity.

4.2. Aerodynamic Properties of the Upper Rotor

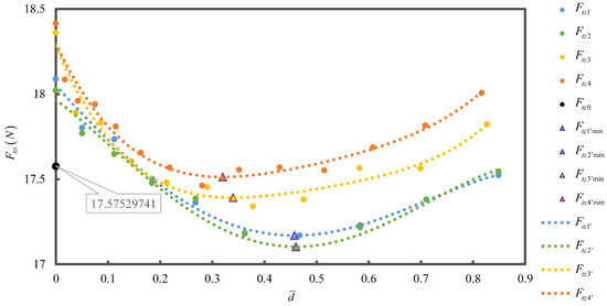
Figure 7 shows the lift of the upper rotor F u z i in relation to the eccentricity of the four types of slider. The components of the thrust generated in the z-direction during the upper-rotor operation is denoted by F u z i , when the BYQ-A1 is equipped with the S i type of slider. It should be noted that i = 0 represents the lift of the upper rotor measured by the BYQ-A1 robot not equipped with the slider.
Figure 7. Graph depicting the relationship between upper-rotor lift and eccentricity variation. This study conducted fits for the F u x i variables associated with four types of sliders, yielding the following equations and R 2 : F u z 1 = 35.6 d ¯ 1 5 + 77.23 d ¯ 1 4 58.11 d ¯ 1 3 + 18.19 d ¯ 1 2 2.21 d ¯ 1 + 14.28 , R 2 = 0.989 ; F u z 2 = 8.88 d ¯ 2 5 + 17.14 d ¯ 2 4 11.27 d ¯ 2 3 + 2.58 d ¯ 2 2 + 0.18 d ¯ 2 + 14.10 , R 2 = 0.972 ; F u z 3 = 8.76 d ¯ 3 4 + 12.03 d ¯ 3 3 3.43 d ¯ 3 2 0.08 d ¯ 3 + 13.57 , R 2 = 0.970 ; F u z 4 = 15.80 d ¯ 4 4 + 30.48 d ¯ 4 3 19.72 d ¯ 4 2 + 5.24 d ¯ 4 + 12.49 , R 2 = 0.974 .
As shown in Figure 7, the lift F u z i produced by the lower rotor was greater when the slider was equipped compared to when it was not. The ratios of F u z i (at d ¯ i = 0 ) to F u z 0 (which was measured when the BYQ-A1 was not equipped with the slider) were 125.52 % , 123.94 % , 119.28 % , and 109.79 % , respectively. With the increase in eccentricity d ¯ i , there was no notable change in F u z i when the BYQ-A1 was equipped with the S 1 , S 2 , and S 3 type of sliders. When the BYQ-A1 was equipped with the S 4 type of slider, F u z 4 showed a significant increase with d ¯ i 0 , 0.11 , and subsequently, its change became insignificant as the eccentricity d ¯ i increased.
As shown in Figure 7 and Table 2, a comparison between S 1 and S 2 revealed that when the height of the slider ranged between 40 mm and 80 mm, the impact on the lift of the upper rotor was similar. When comparing S 2 , S 3 , and S 4 , it was observed that as the length of the slider increased, corresponding to a larger cross-sectional area A, the lift F u z i produced by the upper rotor also increased.

4.3. Aerodynamic Properties of the Variable-Mass-Center Slider

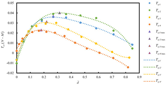
Figure 8 shows the resistance in relation to the eccentricity of the four types of slider. The components of the resistance generated in the z-direction is denoted by F f z i , when the BYQ-A1 is equipped with the S i type of slider. Figure 9 shows the torque T f y i in relation to the eccentricity d ¯ i . The components of the torque generated in the y-direction is denoted by T f y i .
Figure 8. Relationship curve of the resistance in relation to the eccentricity. This study conducted fits for the F f z i variables associated with four types of slider, yielding the following equations and R 2 : F f z 1 = 0.25 d ¯ 1 4.96 , R 2 = 0.974 ; F f z 2 = 0.04 d ¯ 2 4.92 , R 2 = 0.979 ; F f z 3 = 0.26 d ¯ 3 3.53 , R 2 = 0.951 ; F f z 4 = 0.26 d ¯ 4 1.49 , R 2 = 0.956 .
Figure 9. Relationship curve of the torque in relation to the eccentricity. This study performed fits for the T f y i variables associated with four types of slider, resulting in the following equations and R 2 : T f z 1 = 0.77 d ¯ 1 4 + 1.65 d ¯ 1 3 1.30 d ¯ 1 2 + 0.40 d ¯ 1 0.005 , R 2 = 0.996 ; T f z 2 = 0.89 d ¯ 2 4 + 1.76 d ¯ 2 3 1.33 d ¯ 2 2 + 0.43 d ¯ 2 0.009 , R 2 = 0.991 ; T f z 3 = 0.80 d ¯ 3 4 + 1.79 d ¯ 3 3 1.41 d ¯ 3 2 + 0.39 d ¯ 3 0.005 , R 2 = 0.985 ; T f z 4 = 0.75 d ¯ 4 4 + 1.49 d ¯ 4 3 1.06 d ¯ 4 2 + 0.25 d ¯ 4 + 0.004 , R 2 = 0.993 .
As shown in Figure 8, the resistance change became insignificant as the eccentricity d ¯ i increased when the BYQ-A1 was equipped with a slider. As shown in Figure 8 and Table 2, a comparison between S 1 and S 2 revealed that when the height of the slider ranged between 40 mm and 80 mm, the resistance was similar. When comparing S 2 , S 3 , and S 4 , it was observed that as the length of the slider increased, corresponding to a larger cross-sectional area A, the resistance also increased.
As shown in Figure 9, with the increase in eccentricity d ¯ i , the torque around the y-axis T f y i initially rose and then dropped when the slider was equipped. The eccentricity range for the maximum torque T f y i m a x was 0.15 , 0.35 . The T f y i m a x and corresponding eccentricities were 0.04 , 0.27 , 0.04 , 0.31 , 0.03 , 0.22 , and 0.02 , 0.18 , respectively. The torque T f x i around the x-axis varied slightly within a range of −0.007 N-M. This arose from uneven airflow. The torque T f z i around the z-axis remained at 0 N-M.
As shown in Figure 9, the maximum torque T f y i m a x occurred at an eccentricity range of [0.15, 0.35]. We attribute this maximum to the following factors: (1) Attraction from the lower rotor: the torque was affected by the attractive forces from the lower rotor, which varied with the slider’s position. (2) Attraction from the upper rotor: The torque was positively correlated with the wind resistance acting on the slider. The wind resistance, in turn, depended on the slider’s frontal area and its orientation relative to the airflow. (3) Position relative to rotors: The torque was influenced by the slider’s position relative to both the upper and lower rotors. The specific orientation and distance from the rotors affected the resultant torque. These factors collectively explained why the maximum torque occurred within the eccentricity range of [0.15, 0.35].

4.4. Overall Aerodynamic Properties of the BYQ-A1

Figure 10 shows the total lift F t z in relation to the eccentricity. The components of the total thrust F t generated in the z-direction is denoted by F t z i , when the BYQ-A1 is equipped with the S i type of slider. Figure 11 shows the total torque T t y in relation to the eccentricity. The components of the total torque T t generated in the y is denoted by T t y i . It should be noted that i = 0 represents the total lift/torque results measured by the BYQ-A1 robot not equipped with the slider.
Figure 10. Relationship curve of the total lift in relation to the eccentricity variation. This study performed fits for the F t z i variables associated with four types of sliders, generating the following equations and R 2 : F t z 1 = 5.51 d ¯ 1 4 + 7.51 d ¯ 1 3 + 0.80 d ¯ 1 2 3.33 d ¯ 1 + 18.05 , R 2 = 0.986 ; F t z 2 = 9.36 d ¯ 2 4 + 15.29 d ¯ 2 3 4.06 d ¯ 2 2 2.34 d ¯ 2 + 17.97 , R 2 = 0.957 ; F t z 3 = 13.16 d ¯ 3 4 26.97 d ¯ 3 3 + 21.49 d ¯ 3 2 7.33 d ¯ 3 + 18.28 , R 2 = 0.952 ; F t z 4 = 11.64 d ¯ 4 4 23.86 d ¯ 4 3 + 19.36 d ¯ 4 2 6.59 d ¯ 4 + 18.30 , R 2 = 0.951 .
Figure 11. Relationship curve of the total torque in relation to the eccentricity variation. This study performed fits for the T t y i variables associated with four types of sliders, generating the following equations and R 2 : T t y 1 = 4.91 d ¯ 1 4 + 9.11 d ¯ 1 3 1.42 d ¯ 1 2 4.24 d ¯ 1 0.15 , R 2 = 0.997 ; T t y 2 = 13.89 d ¯ 2 4 + 25.05 d ¯ 2 3 10.26 d ¯ 2 2 2.67 d ¯ 2 0.22 , R 2 = 0.993 ; T t y 3 = 14.73 d ¯ 3 4 + 28.60 d ¯ 3 3 14.17 d ¯ 3 2 1.63 d ¯ 3 0.11 , R 2 = 0.999 ; T t y 4 = 13.04 d ¯ 4 4 15.40 d ¯ 4 3 + 5.53 d ¯ 4 2 3.07 d ¯ 4 0.12 , R 2 = 0.996 .
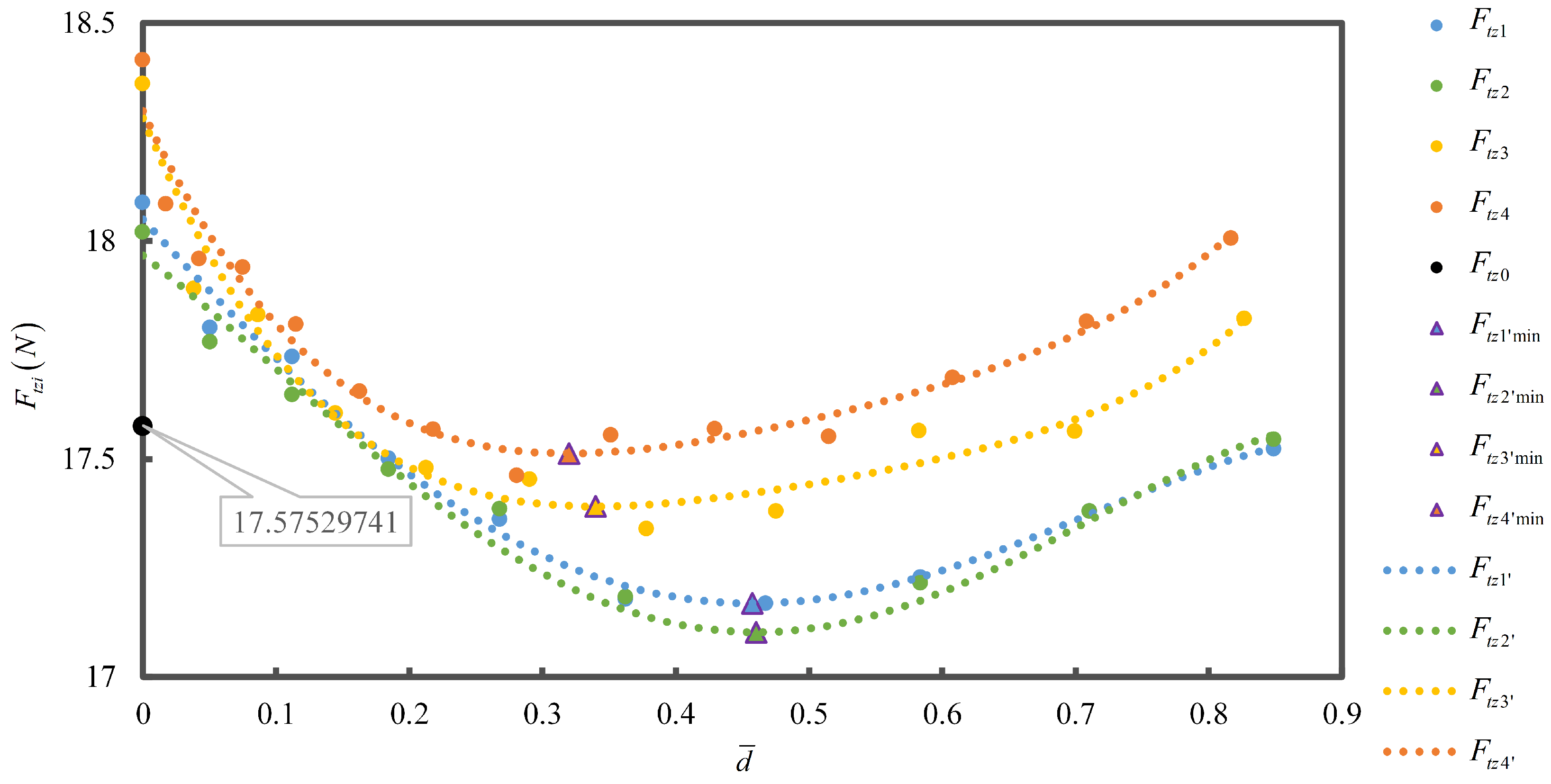
As shown in Figure 10, within a certain eccentricity range, the total lift F t z i was greater when the slider was equipped with compared to when it was not. At an eccentricity of d ¯ i = 0 , F t z i reached its maximum. The ratios of the maximum lift to F t z 0 (which was measured when the BYQ-A1 was not equipped with the slider) were 102.67 % , 102.22 % , 103.98 % , and 104.10 % , respectively. With the increase in eccentricity d ¯ i , the lift F t z i initially dropped and then rose. The eccentricity range for the minimum lift value F t z i m i n was 0.3 , 0.5 . The ratios of F t z i m i n to F t z 0 and their respective eccentricities were 97.69 % , 0.46 , 97.31 % , 0.46 , 98.95 % , 0.34 , and 99.64 % , 0.32 , respectively.
As shown in Figure 10 and Table 2, a comparison between S 1 and S 2 revealed that when the height of the slider ranged between 40 mm and 80 mm, the total lift F t z i experienced by the slider was similar. When comparing S 2 , S 3 , and S 4 , it was observed that as the length of the slider increased, corresponding to a larger cross-sectional area A, the total lift F t z i decreased.
As shown in Figure 10, the minimum total lift occurred at an eccentricity range of [0.3, 0.5]. We attribute this minimum to the following factors: (1) The upper rotor’s downwash directly impacted the slider’s upper windward surface, transmitting a force to the BYQ-A1 robot. This force caused an initial decrease in the overall lift, followed by a subsequent increase. (2) The coaxial dual-rotor system generated airflow that interacted with the internal components of the BYQ-A1 robot, creating air resistance. This resistance also contributed to the observed decrease and subsequent rise in the overall lift.
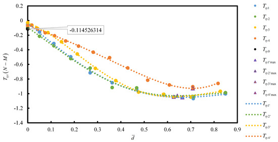
As shown in Figure 11, with the increase in eccentricity d ¯ i , the total torque around the y-axis T t y i initially rose and then dropped when the slider was equipped compared to when it was not. The eccentricity range for the maximum total torque T t y i m a x was 0.6 , 0.7 . The ratios of T t y i m a x to T t y 0 and their respective eccentricities were 16.37 , 0.64 , 16.69 , 0.59 , 16.81 , 0.65 , and 14.93 , 0.70 , respectively. The torque around the x-axis T t x i and the z-axis T t z i varied slightly within a range of 0 N-M. This was due to the constant speed during the data acquisition in this study, where the throttle settings for both the upper- and lower-rotor motors were at 40 % . They rotated in opposite directions; thus, their counteracting torques offset each other.
As shown in Figure 11, the extremum was closely related to the phenomena described in Figure 10. The torque changes depicted in Figure 11 were directly influenced by the force variations shown in Figure 10. As the eccentricity increased, the torque around the y-axis initially rose and then dropped, mirroring the behavior of the lift forces. This correlation was due to the interdependent nature of the forces and torques generated by the rotor system and their interaction with the slider and internal components of the BYQ-A1 robot.

4.5. Optimization of Theoretical Model

Based on the aforementioned experimental results, it was observed that the total lift of the BYQ-A1 robot, equipped with four types of slides, varied within the range of 97.31 % , 104.10 % as the eccentricity changed. Therefore, considering the combined factors of battery capacity, weight, and size parameters, this study selected the S 3 -type slider to validate the precision of the established aerodynamic model.
The theoretical results in Figure 12 were obtained using (27), (28), and (31), which describe the upper-rotor lift ( F u z 3 t h e o r y ), lower-rotor lift ( F l z 3 t h e o r y ), resistance on the slider ( F f z 3 t h e o r y ), and total lift ( F t z 3 t h e o r y ) as functions of the eccentricity. The parameters used in these equations were substituted into the model to generate the theoretical curves.
Figure 12. The curve of the relationship among the experimental data, the fitted mathematical model, and the theoretical mathematical model.
Let Δ φ = 20 , a s = 6.2 , ρ = 1.29   kg / m 3 , Ω = 5509   rpm , R = 16   inch , C d = 0.01 , δ = 0.01 , p 1 = 0.17 , p 2 = 1.07 , p 3 = 0.12 , p 4 = 1.71 , p 5 = 0.14 , q 1 = 0.23 , q 2 = 1.73 , q 3 = 0.13 , c 1 = 0.178 , c 2 = 0.001 , c 3 = 2.219 , k f = 0.302 , and substitute these parameters into the established aerodynamic model. This allowed us to obtain the relationship curves of the upper-rotor lift F u z 3 t h e r o r y , lower-rotor lift F l z 3 t h e r o r y , resistance on the slider F f z 3 t h e r o r y , and total lift F t z 3 t h e r o r y as the eccentricity changed. To intuitively illustrate the relationship among experimental data, the fitted aerodynamic models, and the theoretical aerodynamic models, we plotted all data using their absolute values, as depicted in Figure 12. Using Equation (34) to calculate the accuracy of the theoretical aerodynamic model, the R 2 values of the theoretical aerodynamic models for the upper-rotor lift, lower-rotor lift, resistance on the slider, and total lift were 0.854, 0.871, 0.892, and 0.863, respectively. The trend predicted by the theoretical aerodynamic model closely aligned with the experimental data.
While the high R 2 values indicate that the fitted models effectively captured the trends observed in the experimental data, we acknowledge that a more detailed statistical analysis, including confidence intervals or p-values for the coefficients, could further strengthen the robustness of the models. Future work will incorporate such analysis to provide a more comprehensive evaluation of the model’s statistical significance.
The inclusion of higher-order terms in the polynomial fitting was necessary to achieve the desired accuracy ( R 2 > 0.950) across the entire range of experimental data. While simpler models with fewer terms might be preferable from a statistical standpoint, our primary goal was to ensure that the fitted curves closely matched the experimental results to facilitate the determination of theoretical parameters. This approach, however, may result in some coefficients being statistically insignificant. Future studies could explore alternative fitting methods or model selection criteria to balance complexity and statistical significance.
The polynomial fitting results presented in this study demonstrated high accuracy, as evidenced by the coefficients of determination ( R 2 > 0.950). While a sensitivity analysis of the polynomial coefficients could provide additional insights into the robustness of the models, it was intentionally omitted to maintain focus on the primary research objectives. Future work will include a detailed sensitivity analysis to further validate the reliability of the fitted polynomials and explore the influence of individual coefficients on the overall results.

5. Conclusions

(1)
The slider resulted in the BYQ-A1 robot experiencing internal ground and ceiling effects. The rule of the influence of the slider on the aerodynamic properties of BYQ-A1 was confirmed through experimental measurements. The R 2 values of the theoretical aerodynamic models for the upper-rotor lift, lower-rotor lift, resistance on the slider, and total lift were 0.854, 0.871, 0.892, and 0.863, respectively, verifying that the aerodynamic model established based on the BEMT and the Wall Jet Theory was reasonable.
(2)
The slider generated internal ground and ceiling effects within the BYQ-A1, which enhanced the lift of the upper and lower rotors when the slider was equipped compared to when it was not. The increased total lift compensated for the additional aerodynamic drag caused by the presence of the slider. With the variety in eccentricity d ¯ i , the total lift varied within a certain range 97.31 % , 104.10 % when the variable-mass-center slider was equipped compared to when it was not. This result provides valuable insights and guidance for selecting power batteries in the role of the sliders.
(3)
The intensity of the internal ground and ceiling effects present within the BYQ-A1 was directly proportional to the cross-sectional area of the slider and was irrelevant to the height of the slider (within the range of 40 mm–80 mm). With the increase in cross-sectional area of the slider, the lift of both the upper and lower rotors increased; however, there was almost no change in the lift of the upper and lower rotors as the height of the slider increased.
(4)
The change in eccentricity of the slider had a certain regularity in its impact on the aerodynamic properties of the BYQ-A1 robot. With the increase in eccentricity, the lift of the lower rotor initially rose and then decreased, as did the torque of the lower rotor. The changes in lift and y-axis torque of the upper rotor were insignificant. The change in resistance experienced by the slider was also insignificant. The torque experienced by the slider initially rose and then dropped. The total lift initially decreased and then rose. The total torque around the y-axis initially dropped and then rose.

Author Contributions

D.H. was in charge of the whole trial and wrote the manuscript; H.S. and X.L. provided guidance on and discussion of the theory; M.L. assisted with sampling and laboratory analyses. All authors have read and agreed to the published version of the manuscript.

Funding

This work was supported by Beijing Natural Science Foundation under Project 4232050 https://kw.beijing.gov.cn/, in part by the National Natural Science Foundation of China under Project 52075046 https://www.nsfc.gov.cn/.

Data Availability Statement

The data that support the findings of this study are openly available on [figshare] at https://figshare.com/s/d65b9ad92a95681d0383 (accessed on 24 February 2025).

Conflicts of Interest

This research was supported by Beijing Natural Science Foundation under Project 4232050, in part by the National Natural Science Foundation of China under Projects 52075046. I would like to express my sincere gratitude to these funding agencies for their support. Special thanks to Sun for his guidance in theoretical analysis and experimental data analysis, and to Senior Engineer XL for her maintenance and technical support of the experimental equipment. Lastly, I am deeply grateful to my family for their understanding and support throughout my research.

References

  1. Li, Y.; Li, B.; Ruan, J.; Rong, X. Research of Mammal Bionic Quadruped Robots: A Review. In Proceedings of the 2011 IEEE 5th International Conference on Robotics, Automation and Mechatronics (RAM), Qingdao, China, 17–19 September 2011. [Google Scholar]
  2. Coleman, C.P. A Survey of Theoretical and Experimental Coaxial Rotor Aerodynamic Research; NASA: Washington, DC, USA, 1997.
  3. Liu, Y.; Wang, Y.; Guan, X.; Wang, Y.; Jin, S.; Hu, T.; Ren, W.; Hao, J.; Zhang, J.; Li, G. Multi-Terrain Velocity Control of the Spherical Robot by Online Obtaining the Uncertainties in the Dynamics. IEEE Robot. Autom. Lett. 2022, 7, 2732–2739. [Google Scholar] [CrossRef]
  4. Zhou, Q.-L.; Zhang, Y.; Qu, Y.-H.; Rabbath, C.-A. Dead Reckoning and Kalman Filter Design for Trajectory Tracking of a Quadrotor Uav. In Proceedings of the 2010 IEEE/ASME International Conference on Mechatronic and Embedded Systems and Applications, Qingdao, China, 15–17 July 2010. [Google Scholar]
  5. Bose, S.; Verma, R.; Garuda, K.; Tripathi, A.; Clement, S. Modeling, Analysis and Fabrication of a Thrust Vectoring Spherical Vtol Aerial Vehicle. In Proceedings of the 2014 IEEE Aerospace Conference, Big Sky, MT, USA, 1–8 March 2014. [Google Scholar]
  6. Briod, A.; Kornatowski, P.; Zufferey, J.; Floreano, D. A Collision-Resilient Flying Robot. J. Field Robot. 2014, 31, 496–509. [Google Scholar] [CrossRef]
  7. Tardaguila, B.; Claus, S.; Herrero, M.M.; Wulf, J.D.; Nagels, L.; Verwulgen, S. Ground Effect on a Landing Platform for an Unmanned Aerodynamic System. AHFE Int. 2023, 93, 58–67. [Google Scholar]
  8. Yin, B.; Yang, G.; Prapamonthon, P. Finite Obstacle Effect on the Aerodynamic Performance of a Hovering Wing. Phys. Fluids 2019, 31, 10. [Google Scholar] [CrossRef]
  9. Luo, Y.; Ai, T.; He, Y.; Zhao, Z.; Xu, B.; Qian, Y.; Peng, J.; Zhang, Y. Aerodynamic Analysis on Unsteady Characteristics of a Ducted Fan Hovering in Ceiling Effect. Eng. Appl. Comput. Fluid Mech. 2023, 17, 2196327. [Google Scholar] [CrossRef]
  10. Mi, B.-G. Numerical Investigation on Aerodynamic Performance of a Ducted Fan under Interferences from the Ground, Static Water and Dynamic Waves. Aerosp. Sci. Technol. 2020, 100, 105821. [Google Scholar] [CrossRef]
  11. Deng, S.; Wang, S.; Zhang, Z. Aerodynamic Performance Assessment of a Ducted Fan Uav for Vtol Applications. Aerosp. Sci. Technol. 2020, 103, 105895. [Google Scholar] [CrossRef]
  12. Hao, J.; Zhang, Y.; Zhou, C.; Chu, S.; Wu, J. Aerodynamic Performance of Hovering Micro Revolving Wings in Ground and Ceiling Effects at Low Reynolds Number. Chin. J. Aeronaut. 2023, 36, 152–165. [Google Scholar] [CrossRef]
  13. Matus-Vargas, A.; Rodriguez-Gomez, G.; Martinez-Carranza, J. Ground Effect on Rotorcraft Unmanned Aerial Vehicles: A Review. Intell. Serv. Robot. 2021, 14, 99–118. [Google Scholar] [CrossRef]
  14. Kim, K.; Spieler, P.; Lupu, E.; Ramezani, A.; Chung, S.-J. A Bipedal Walking Robot That Can Fly, Slackline, and Skateboard. Sci. Robot. 2021, 6, eabf8136. [Google Scholar] [CrossRef] [PubMed]
  15. Yang, L.-H.; Liu, S.-A.; Zhang, G.-Y.; Wang, C.-X. Global Optimization for Ducted Coaxial-Rotors Aircraft Based on Kriging Model and Improved Particle Swarm Optimization Algorithm. J. Cent. South Univ. 2015, 22, 1315–1323. [Google Scholar] [CrossRef]
  16. Lei, Y.; Bai, Y.; Xu, Z.; Gao, Q.; Zhao, C. An Experimental Investigation on Aerodynamic Performance of a Coaxial Rotor System with Different Rotor Spacing and Wind Speed. Exp. Therm. Fluid Sci. 2013, 44, 779–785. [Google Scholar] [CrossRef]
  17. Sunada, S.; Tanaka, K.; Kawashima, K. Maximization of Thrust-Torque Ratio of a Coaxial Rotor. J. Aircr. 2005, 42, 570–572. [Google Scholar] [CrossRef]
  18. Jiang, Y.; Li, H.; Jia, H. Aerodynamics Optimization of a Ducted Coaxial Rotor in Forward Flight Using Orthogonal Test Design. Shock Vib. 2018, 2018, 2670439. [Google Scholar] [CrossRef]
  19. Chase, R.; Pandya, A. A Review of Active Mechanical Driving Principles of Spherical Robots. Robotics 2012, 1, 3–23. [Google Scholar] [CrossRef]
  20. Qin, Z.; Song, J.; Gong, X.; Liu, C. Vwder: A Variable Wheel-Diameter Ellipsoidal Robot. In Proceedings of the 2024 IEEE International Conference on Robotics and Automation (ICRA), Yokohama, Japan, 13–17 May 2024. [Google Scholar]
  21. Yu, T.; Sun, H.; Jia, Q.; Zhao, W. Path Following Control of a Spherical Robot Rolling on an Inclined Plane. Sens. Transducers 2013, 21, 42. [Google Scholar]
  22. Lee, T.E.; Leishman, J.G.; Rand, O. Design and Testing of a Ducted Coaxial Rotor System for Application to a Micro Aerial Vehicle. In Annual Forum Proceedings–American Helicopter Society; AHS International: Alexandria, VA, USA, 2010. [Google Scholar]
  23. Leishman, G.J. Principles of Helicopter Aerodynamics with Cd Extra; Cambridge University Press: Cambridge, UK, 2006. [Google Scholar]
  24. Li, H.; Jia, H.-G.; Chen, Z.-B. Analysis and Experiment on Aerodynamic Characteristics of Coaxial Rotor System. Opt. Precis. Eng. 2021, 29, 2140–2148. [Google Scholar] [CrossRef]
  25. Jiang, Y. Key Technologies Research on Aerodynamic Shape of Ducted Co-axial Robot UAV; University of Chinese Academy of Sciences (Changchun Institute of Optics, Fine Mechanics and Physics, Chinese Academy of Sciences): Changchun, China, 2017. [Google Scholar]
  26. Li, H.; Chen, Z.; Jia, H. Experimental Investigation on Hover Performance of a Ducted Coaxial-Rotor Uav. Sensors 2023, 23, 6413. [Google Scholar] [CrossRef] [PubMed]
  27. Conyers, S.A. Empirical Evaluation of Ground, Ceiling, and Wall Effect for Small-Scale Rotorcraft; University of Denver: Denver, CO, USA, 2019. [Google Scholar]
  28. Conyers, S.A.; Rutherford, M.J.; Valavanis, K.P. An Empirical Evaluation of Ground Effect for Small-Scale Rotorcraft. In Proceedings of the 2018 IEEE International Conference on Robotics and Automation (ICRA), Brisbane, QLD, Australia, 21–25 May 2018. [Google Scholar]
  29. Tanabe, Y.; Saito, S.; Ooyama, N.; Hiraoka, K. Study of a Downwash Caused by Hovering Rotor in Ground Effect. 2008. Available online: https://api.semanticscholar.org/CorpusID:59407775 (accessed on 24 February 2025).
  30. Zhifei, W.; Hua, W. Inflatable Wing Design Parameter Optimization Using Orthogonal Testing and Support Vector Machines. Chin. J. Aeronaut. 2012, 25, 887–895. [Google Scholar]
Disclaimer/Publisher’s Note: The statements, opinions and data contained in all publications are solely those of the individual author(s) and contributor(s) and not of MDPI and/or the editor(s). MDPI and/or the editor(s) disclaim responsibility for any injury to people or property resulting from any ideas, methods, instructions or products referred to in the content.

Article Metrics

Citations

Article Access Statistics

Multiple requests from the same IP address are counted as one view.