Abstract
Rail transit is an important part of the urban transportation system, while the noise generated during construction seriously affects the engineering personnel and surrounding residents. To investigate the noise emissions and characteristics during the construction of the enclosure structures in the rail transit engineering project, an empirical study is conducted through on-site surveys, semi-structured interviews, and experimental monitoring. The results indicate that during enclosure structure construction, there are nine key noise-emitting machines and four key noise-generating construction processes. Among them, the equivalent average sound levels of six machines, including pneumatic hammers, pneumatic drills, concrete pump trucks, construction drills, rotary drilling rigs, and grooving machines, exceed 80 dB(A). The energy contribution rate curves of machine spectra peak at 63 Hz, 500 Hz, 1000 Hz, and 4000 Hz, which have certain effects on construction personnel and nearby residents. Meanwhile, guide wall construction, groove construction, reinforcement cage fabrication and hoisting, and concrete pouring are identified as key noise-generating construction processes. This empirical investigation helps to establish a theoretical basis for noise control during the construction of enclosure structures in urban rail transit engineering projects, and the results provide valuable references for the formulation of auxiliary noise reduction measures.
1. Introduction
The significance of rail transit projects in urban transportation systems has become increasingly prominent due to urbanization and continuous population growth [1]. In China, for instance, 50 cities planned to implement rail transit projects by the end of 2022, with a length of about 6000 km and a USD 560 billion investment [2]. The expanding scale of rail transit construction means that increasing construction activities are taking place in high-density urban areas, making their environmental impacts, like construction noise, more obvious [3,4]. It is reported that China’s environmental noise complaints exceeded 4 million cases in 2021, and construction noise-related cases responded to 33.4% [5].
Concerning enclosure, the structure is an important part of urban rail transit, its construction employs various large-scale machinery and intricate processes to address engineering challenges such as stability, tight land resources, and vibration control demands. As the construction process is mainly conducted on the ground surface, the noise generated within the construction area is minimally affected by refraction or reflection. The construction noise in many projects directly spreads to the external environment without proper attenuation. Noise problems during the construction phase of the enclosure structure often attract many complaints and penalties, resulting in project delays and cost overruns [6]. Moreover, construction noise also has serious impacts on the mental health [7], hearing [8], and neurological health of surrounding construction workers and residents [9]. Therefore, reducing construction noise pollution is one of the arduous tasks currently faced by urban rail transit engineering project teams [10].
To better manage construction noise, some scholars have studied the construction noise characteristics from the perspective of the noise source [11,12,13]. For instance, Barkokebas et al. [11] carried out surveys on seven high-rise building construction sites, which identified noise sources and measured sound pressure levels in the environment. Lee et al. [12] conducted auditory experiments on individual and combined noise of six types of construction machinery used in the foundation and demolition phases of several buildings in South Korea to derive the psychoacoustic effects of construction noise. Sung et al. [13] used an acoustic camera array to carry out noise measurements on a typical subway construction site in Singapore and assessed the noise profiles of six common construction equipment, such as vibratory piling rigs, perforators, and excavators.
While these existing studies have investigated the issue of construction noise, their research subjects primarily focused on buildings [14,15], roads [7,16], bridges [17], and industry projects [18]. The investigated construction stages were typically concentrated on earthworks [19], main structure construction, or the operational phases of subways [3]. Furthermore, existing studies on the identification of noise sources primarily focused on common construction machinery, such as excavators, pile drivers, and cutting machines [20]. There are two significant differences between the noise issues in enclosure construction and other projects. Firstly, enclosure construction involves intensive activities, with considerable manual labor and machinery operating within the confined space of a subway station. This leads to a compact construction process with highly concentrated timelines. Secondly, enclosure construction occurs in complex acoustic environments. As rail transit projects play a crucial role in transportation, subway stations are often surrounded by various buildings, such as shopping malls, hospitals, residential areas, and office buildings. This dense construction activity in complex acoustic environments undoubtedly exacerbates the negative impact of noise from enclosure construction in rail transit projects. However, there is limited research in the existing literature on noise issues during this phase of construction. Consequently, there is a lack of sufficient understanding regarding the generation and characteristics of noise during the construction of the enclosure structure in rail transit projects. This leads to the lack of effective noise control strategies in practice, i.e., some projects adopt a fully enclosed soundproofing approach to cover the entire construction site with significant expenses [21], while others rarely implement any noise reduction measures, resulting in significant noise pollution.
Therefore, to fulfill the knowledge gaps of the construction noise emission and characteristics of urban rail transit engineering enclosure structure and to propose effective noise reduction measures, this study identifies construction machinery and processes that generate significant noise during construction via empirical research. Subsequently, key noise sources and key noise processes are identified; meanwhile, the generation and characteristics of construction noise are analyzed. This study gains knowledge of the construction noise of rail transit engineering and provides valuable references for monitoring construction noise and developing on-site noise reduction strategies.
2. Materials and Methods
2.1. Research Framework
The environment of a construction site involves frequent process interlacing, equipment turnover, worker activities, etc. This dynamic construction environment poses significant challenges to identifying and monitoring the noise sources, including noise-emitting machinery and noise-generating construction processes. Therefore, this study initially reviewed engineering documents and literature to sort and identify the machinery and construction processes that may generate noise pollution and to form a list of preliminary noise source inventory. Subsequently, key noise sources in the construction of rail transit engineering enclosures were identified through an on-site survey and semi-structured interviews. The noise characteristics of these key noise sources were then identified and measured using a well-designed noise monitoring method. Finally, the key noise construction processes were identified by locating the key noise sources in the construction processes. The research framework is shown in Figure 1.
Figure 1.
Research framework.
2.2. Identification of Key Noise Sources
Previous studies have revealed that engineering documents are a critical source for obtaining research data in the construction field [22,23,24]. In this study, engineering documents such as Construction organization and design, Quality assurance system, and Work management guidelines, which provided management processes of machinery information from serval rail transit engineering projects, were reviewed to obtain the preliminary noise source inventory (Table 1). It is noted that machinery beyond the study scope or with less noise impact, such as fog machines, road rollers, and double liquid grouting machines, has been excluded from the inventory.
Table 1.
Preliminary noise source inventory.
To further identify the key noise sources and key noise processes during the construction of urban rail transit engineering enclosure structure, as well as to develop a reasonable empirical research program, this study conducted a series of on-site surveys on the Shenzhen Urban Rail Transit Line 7 Phase II (East Extension) project from May to July 2023, and semi-structured interviews were conducted on 42 on-site construction and management personnel. The interview questions can be found in Supplementary Material. To ensure the credibility of the data as much as possible, the respondents in this study were all selected to be those who have a working experience longer than 3 years, with positions involving construction technical staff, project managers, supervisors, etc. By position, there were 4 project engineers, 5 site managers, 7 production managers, 16 construction technical staff of various types, and 10 supervisors. According to working experience, there were 15 people with 3 to 5 years of experience, 12 people with 5 to 7 years, 10 people with 7 to 9 years, and 7 people with 10 years and more than 10 years, as shown in Figure 2. These interviewees have 3 or more years of experience in the construction of urban rail transit project enclosures and have some knowledge of noise problems during construction.
Figure 2.
Profile of interviewees: (a) Different occupations; (b) Different experience periods.
Finally, based on the results of the on-site survey and semi-structured interview, a total of 9 types of key noise sources and 4 key noise construction processes in the construction process of the rail transit engineering enclosure were identified, as shown in Table 2.
Table 2.
Combination of major noise emission processes in diaphragm wall construction.
2.3. Noise Monitoring Methods
2.3.1. Selection of Monitoring Indicators
Existing studies have shown that there are three main elements for noise evaluation, including sound pressure level (SPL), weighted sound level (WSL), and equivalent sound level (ESL) [25]. Among them, the A-weighted sound level was widely adopted because of its simplicity of measurement and its ability to reflect the impact of noise more objectively on the human ear [26,27]. On the other hand, the equivalent continuous sound level considers the characteristics of sound fluctuation over time and converts the A-weighted sound level energy over a period to an equivalent average value, which can be used to measure the noise emission level situation in this time range.
Therefore, the equivalent continuous A sound level LAeq was selected as the main indicator of the noise environment emission level, which can be calculated by Formula (1):
where LAeq is the equivalent continuous A sound level, with the unit of dB(A); lg represents the logarithm function with a base of 10; T is the measurement duration period, s; and LA is the instantaneous A sound level at time t, dB(A).
In this study, statistical analysis and evaluation indicators such as statistical sound level and peak sound level were also monitored to better analyze construction source noise emissions, and 1/1 octave spectrum data of the noise was monitored for spectral analysis. The specific monitoring indicators used are shown in Table 3.
Table 3.
Monitoring indicators of environmental noise emissions from construction works.
In addition, since mechanical equivalent sound levels vary in different spectral data [28], this study adopted the spectral energy contribution ratio to normalize the spectral sound pressure level at each monitoring point so as to calculate the percentage of the total energy in terms of the energy of the sound pressure level produced by each noise source at each frequency, which is expressed by ε with Formula (2):
where ε denotes the spectral energy contribution, and Leqi denotes the sound pressure level at the center frequency of the ith 1/1 octave.
2.3.2. Monitoring Equipment and Methods
AWA5688 Multi-function Sound Level Meter was selected as the monitoring instrument. Its performance indicators are shown in Table 4. Acoustic calibration was performed before and after each measurement. Measurement climate conditions should be free of rain and snow, and the wind speed should be less than 5 m/s. According to the requirements of the Environmental Noise Emission Standards for Construction Site Boundaries (GB 12523-2011) [29] and Sound Environment Quality Standards (GB 3096-2008) [30], the equivalent sound level was measured for a continuous period of 20 min. In order to ensure the uniformity and comparability of the results, each group of monitoring points was set at a distance of 5 m from the machinery and at a height of not less than 1.2 m. The test time was May–July 2023 at 9:00~11:30, 14:00~17:30 in the afternoon, and 19:00~22:00 in the evening every day to ensure that the test was carried out under the state of normal construction at the site. More than 5 sets of test data for each piece of machinery were recorded, and the average value was calculated as the representative value of the noise-monitoring data of each construction machinery.
Table 4.
AWA5688 Multi-function Sound Level Meter main performance indicators.
2.4. Empirical Research
In the study, the Xuefu Hospital Station of Shenzhen Urban Rail Transit Line 7 Phase II (East Extension) Project was selected as the study case. The project is located in Nanshan District, Shenzhen, China. The general layout of the project is shown in Figure 3. During the study period, this project was mainly at the stage of enclosure structure construction. The enclosure structure predominantly takes the form of a diaphragm wall, with specific processes including guide wall construction, slurry production and management, trenching construction, brushing wall and clearing holes, reinforcing cage production and lifting, and concrete pouring. The project site is long and narrow, with a width of less than 50 m in the middle section. Due to site constraints, most of the machinery in the construction process was located less than 20 m away from the edge of the site. The air compressor and rebar fabrication area were allocated in an area that is less than 5 m away from the edge of the site. The construction of the project was primarily conducted at the ground surface. The boundary fence consists of a 2 m-high iron fencing, with few internal shelters, which is not sufficient to absorb and buffer the noise. Hence, the noise in the site was directly discharged to the external environment with no attenuation. To devise reasonable and effective auxiliary noise reduction measures, it is imperative to investigate the noise emission and spectral characteristics of the machinery within the project.
Figure 3.
The construction site layout of the empirical research project.
3. Results and Discussion
3.1. Emissions from Key Noise Sources
The measured equivalent sound levels and fluctuations of key noise sources in the construction of urban rail transit engineering enclosure structures are shown in Figure 4. With the equivalent continuous sound level generally exceeding 80 dB(A), the peak F-stop generally exceeds 90 dB(A), and some points even exceed 100 dB(A). The sample variance of the studied machinery, except for the pneumatic hammer and the air pick, was below 5.0. By comparing the specific regulations on construction noise control in some countries in Table 5, it is evident that the construction noise of rail transit projects situated in high-density urban areas surpassed the prescribed limit value. Without appropriate noise control measures, the empirical project is at risk of receiving complaints, penalties, and other disputes.
Figure 4.
Equivalent sound levels and fluctuations of key noise sources.
Table 5.
Part of restrictions related to construction noise in some countries.
In addition, previous studies have shown that hearing damage would be caused if the occupational noise exposure is above 85 dB(A) [38]; it is likely to increase the risk of hypertension and electrocardiogram abnormalities if the figure is above 80 dB(A) [39]; it is likely to lead to tension or anxiety in people, causing decreased attention, longer reaction times, and increased error rates once the environmental noise is above 75 dB(A) [40]. Therefore, this study subdivided the nine classes of key noise sources into Classes I, II, and III based on noise impact characteristics and further monitored the noise statistical sound level distribution. Figure 5 shows the distribution of the statistical sound levels of the nine key noise sources. The equivalent continuous sound levels of all the noise sources exceed 75 dB(A), which can affect humans to different degrees in physiological or psychological aspects. In addition, most of the noise sources did not show a significant reduction in L50 compared with their equivalent continuous sound levels. This indicates a high proportion of high-intensity noise components in the period of noise emissions and a high overall noise emission intensity.
Figure 5.
Key noise sources statistics sound level distribution: (a) Class I noisy machinery; (b) Class Ⅱ noisy machinery; (c) Class Ⅲ noisy machinery.
- Class I noise source
Based on Figure 4 and Figure 5, it can be found that the most serious noise emission is the pneumatic hammer (91.6 dB(A)), which belongs to a Class I noise source, and the average peak L5 and average L50 are above 90 dB(A) (Figure 5a). In terms of the fluctuation of noise (Figure 4), the pneumatic hammer (6.7) also showed high volatility. As this type of construction machinery requires hand-held operation by construction workers, and the operation process and the operation mode are characterized by intermittency, discontinuity, and randomness, it leads to a larger value of sample deviation and, therefore, higher fluctuation of noise emission. Moreover, as the pneumatic hammer is normally used underground for crushing concrete in a small space, the echo effect on the noise amplification effect is significant. Construction workers work with hand-held equipment, and the noise source is usually less than 1.5 m away from both ears, which has a great impact on the health of construction workers. The air pick with high-frequency impact and vibration also has a significant noise impact on construction workers (85.7 dB(A)). Long-term, high-intensity noise exposure would significantly increase the risk of hearing impairment and pose various other health risks [41]. For instance, Yun et al. discovered that noise exposure exceeding 85 dB(A) was significantly associated with a higher incidence of hypertension, with a hazard ratio of 1.28 [42]. Weuve et al. found that long-term noise exposure raises the risk of cognitive impairment and Alzheimer’s disease later in life [43]. Furthermore, the World Health Organization has determined that for every 10 dB increase in noise, the risk of coronary heart disease rises by 8% [44]. To mitigate the hazards associated with high noise exposure, some actions, such as shift systems or frequent breaks, provision of appropriate personal protective equipment for employees, and regular noise assessment and monitoring of the workplace, are suggested for the project manager.
- Class II noise source
Rotary drill (81.2 dB(A)) and grooving machine (81.1 dB(A)) are classified in Class II. They exhibit similar noise emission characteristics. As shown in Figure 4, the equivalent A-weighted sound levels of the rotary drill and grooving machine samples are closely aligned. The distributions of the statistical sound levels also demonstrate significant consistency (Figure 5b). As large-scale construction machinery, the engine noise contributes to the major noise emissions. Additionally, longer operation durations lead to the noise resemblance characteristics. However, the difference lies in the fact that the sample deviation of the rotary drill (4.0) is significantly higher than that of the grooving machine (2.7). This difference is also evident in the comparison of the F-stop peaks and F-stop valleys of the two machines. The main reason for this distinction is that the mud is dislodged from the drill bit by vibration after the rotary drill. This process, although shorter, is noisier and can reach transient sound levels of up to 117 dB(A). Noise emission and statistical sound level distributions for concrete pump trucks (84.8 dB(A)) and engineering drills (82.7 dB(A)) are relatively similar. However, it is worth noting that most of the construction site area for urban rail transit projects are relatively small. The concrete pouring process usually involves various large-scale machinery, as well as frequent transportation of materials. Coupled with the fact that concrete pouring must be continuous and uninterrupted, it is common for constructors to schedule it at night to avoid disrupting other construction processes. Consequently, the high intensity of noise emitted at night often creates more serious hazards, which is a critical reason for noise complaints.
- Class III noise source
Class III noise sources include air compressors (78.2 dB(A)), crawler cranes (77.0 dB(A)), and rebar cutters (78.1 dB(A)). Among them, the noise emission of the crawler crane mainly comes from engine noise, with minimal impact from the lifting and transportation process. Consequently, its F-stop peak is only 84 dB(A), which is the lowest noise peak among all the study objects. Moreover, its fluctuation is also relatively stable (3.32). Since it does not require hand-held operation, its noise hazard is relatively low. For the rebar cutter, although its equivalent continuous sound level is not high (78.1 dB(A)), the F-stop peak of the rebar cutter still exceeds 90 dB(A), and its L90 also maintains a high level (as shown in Figure 4). This is similar to the engineering drill and rotary drill. Since construction workers are in close contact with the rebar cutter, its noise hazard is a matter of concern. As for the air compressor (78.2 dB(A)), it exhibits the lowest noise emission volatility and a relatively flat noise statistical sound level distribution curve. Its sustained high and stable noise emission levels are mainly due to the long operating time, continuous operation process and less interference from the construction workers.
3.2. Spectral Analysis of Key Noise Sources
Table 6 shows the representative value of the 1/1-octave spectrum data of the key noise sources. The spectrum energy contribution rate is normalized by Formula (2), as shown in Figure 6. Based on the spectral contribution, the key noise sources in the construction of the urban rail transit engineering enclosure structure can be classified into three classes. The first class comprises high-frequency noise machinery, including pneumatic hammers, air picks, and rebar cutters. Their noise energy distribution ranges from 1000 to 8000 Hz. Among them, the spectral energy contribution (ε-value) of the pneumatic hammers and the rebar cutters peaked at 1 kHz, and the air picks peaked at 4 kHz, which were 26.01%, 24.62%, and 24.85%, respectively. These three types of machinery noise showed high spectral energy contributions at 8 kHz, 15%, 5.64% and 18.42%, respectively. This finding is consistent with the study by Yang et al. [45], which also investigated the energy concentration of light machines like air drills and crushers in the higher frequency range. This type of machinery is characterized by construction processes involving repetitive impacts, vibrations, or cutting. This results in short-wavelength noise that propagates relatively in the environment but has limited ability to pass through obstacles. In addition, the monitoring process of mechanical noise energy in this study is conducted under normal air conditions, while changes in air conditions (such as wind, humidity, temperature, etc.) at the construction site can also alter the propagation characteristics of each mechanical noise energy. Therefore, the air conditions are also critical factors that affect noise propagation and the auditory experience of people in the vicinity.
Table 6.
Key noise sources 1/1 octave spectrum data representation value.
Figure 6.
The spectral distribution of key noise sources: (a) The spectral energy distribution of high-frequency noise sources; (b) The spectral energy distribution of mid-to-high-frequency noise sources; (c) The spectral energy distribution of low-frequency noise sources.
The second class is the medium- and high-frequency noise sources represented by rotary drills, grooving machines, engineering drills, and crawler cranes. Their noise energy distribution is in the range of 250 Hz to 2 kHz, while the energy distribution is significantly lower at 4 kHz and above. This result is generally consistent with the study by Lee et al. [13]. Among them, the ε values of construction drill and rotary drill peaked at 1 kHz with 41.35% and 37.85%, respectively. For crawler cranes and grooving machines, their ε values peaked at 500 Hz, with 27.02% and 25.3%, respectively. The operation type and working principle of rotary drilling rigs involve more impact, crushing, vibration, and cutting. As a result, the noise spectrum energy contribution of both is significantly more concentrated, and the peak point is higher than that of trenching and crawler cranes. In addition, the operating condition, structure, and material of the machinery, as well as its age and maintenance condition, are also important reasons that affect its noise spectrum energy contribution. For machinery where noise energy is concentrated in mid to high frequencies, a preferable mitigation method is to use sound barriers. For instance, employing T-shaped barriers with a top width of 0.6 m can achieve efficient utilization and effective noise reduction effects [46]. Additionally, moderately tilting the placement of sound barriers to guide sound waves upward for reflection can also enhance acoustic performance [47].
The last class is the low-frequency noise sources represented by air compressors and concrete pump trucks. The main distribution of noise energy in both sources is below 500 Hz, with the ε value peaking at 63 Hz, reaching 40.54% and 27.5%, respectively. They exhibit a low contribution of mid and high-frequency noise energy. Due to the longer wavelength, it easily passes through obstacles, spreading farther and exerting a greater impact on the environment beyond the site boundary. Concrete pump trucks, commonly used in nighttime construction machinery, reach an equivalent sound level of 84.8 dB(A), far exceeding the current country’s standard limit of 55 dB(A) for nighttime construction emissions. For this continuous and steady noise primarily caused by engines, the mitigation can be achieved by installing more efficient exhaust muffler systems or designing a soundproof enclosure to replace conventional engine hoods. In addition, the health risks of low-frequency noise are gaining wider attention. The most common symptoms include sleep disturbances [48,49], poor concentration [48], headache, head pressure [48], mental fatigue [50], tiredness, irritability [49], and reduced auditory sensitivity [51]. With the rapid development in the fields of deep learning and artificial intelligence, numerous efficient algorithms have demonstrated outstanding performance in noise monitoring and prediction [52,53], emission sound pressure and sound wave control [54,55], as well as the optimization of noise control systems [56,57]. These novel active noise control methods integrated with artificial intelligence effectively overcome the limitations of traditional passive noise control methods in attenuating low-frequency noise, offering new directions for future construction noise control [58,59].
3.3. Analysis of Critical Noise Generating Construction Processes
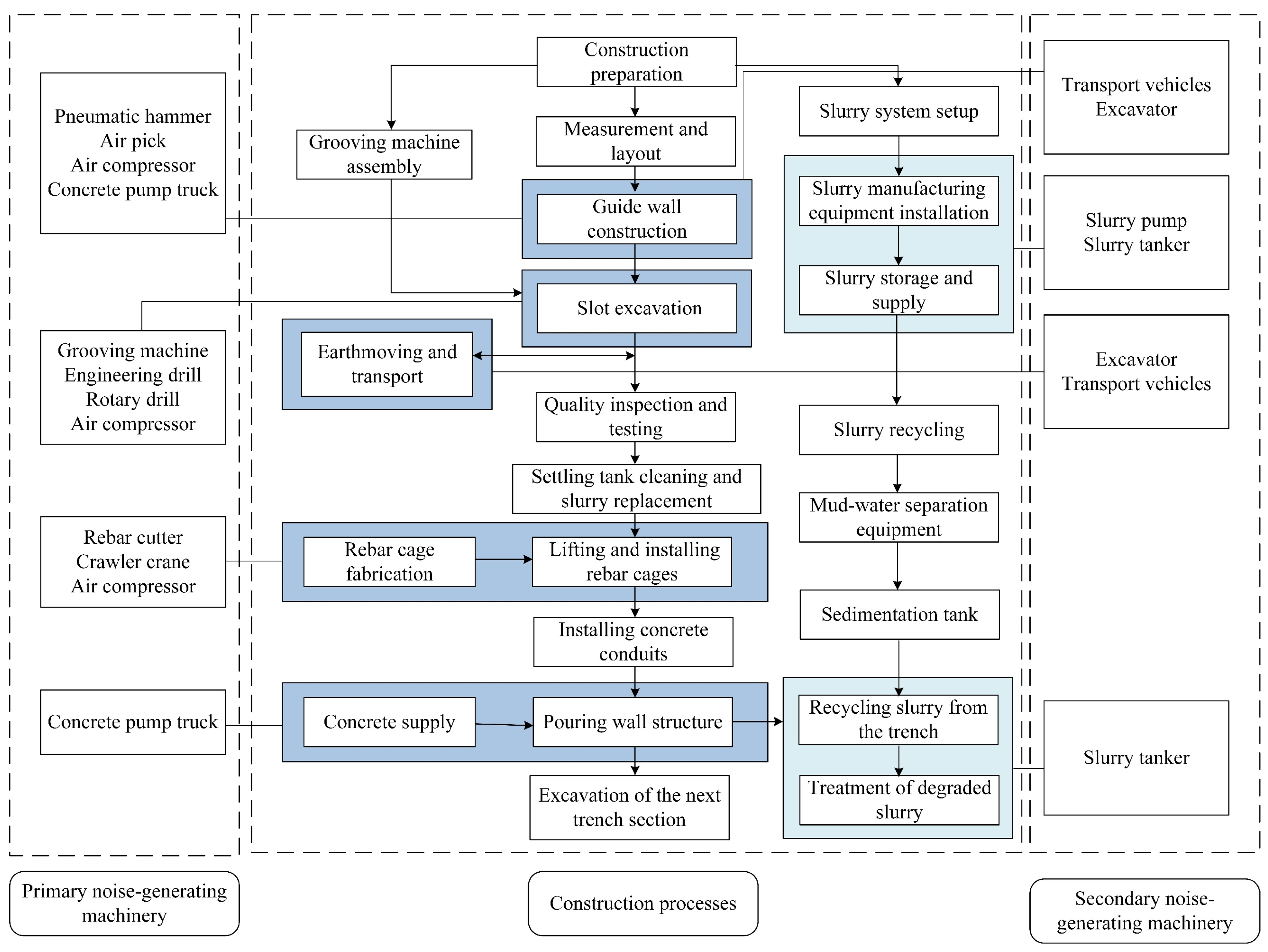
The results of the on-site surveys and semi-structured interviews identify the key noise processes in the construction of the rail transit project enclosure. These include guide wall construction, trenching construction, rebar cage fabrication and lifting, and concrete pouring. Key noise source emissions are involved in each of these construction processes. Additionally, other machinery used in the construction of rail transit enclosure structures also contributes to overall noise emission levels. However, according to the results of semi-structured interviews and engineering data, their usage time and noise emission levels are not as high as those of key noise source machinery. Therefore, they are classified as secondary noise source machinery. The relationship between these construction processes and noise emission is shown in Figure 7.
Figure 7.
Construction process and noise sources relationship diagram.
The guide wall construction process requires the use of excavators along the perimeter of the subway station enclosure construction site for long-distance trench excavation. It also involves the use of air picks, pneumatic hammers, and other engineering machinery used to break the concrete. These noise sources exhibit obvious mobility and instability. Their noise spectrum energy contribution not only concentrates in the high-frequency range but also displays high sound intensity. This poses a potential threat to the hearing and health of the staff involved in the construction process [60]. During this construction process, noise emissions can be significantly reduced without affecting productivity by selecting appropriate drill bits [61,62], piles [63], and saws, as well as adjusting the operation of concrete mixers [11]. Moreover, during construction involving such machinery, individual protection for personnel directly involved in construction operations should be strengthened. This includes using sound-insulating earplugs or earmuffs to minimize the impact of high-frequency, high-intensity noise on their auditory systems. Additionally, staff members should undergo regular hearing health tests to ensure that their auditory functions are monitored and protected promptly.
The trenching construction process requires the use of construction machinery such as grooving machines, rotary drills, and engineering drills. Their noise spectrum energy contribution is dominated by mid to high frequency. When encountering solid soil and rock layers during the trenching process, rendering the grooving machine unable to work, it becomes necessary to switch to two-wheeled milling, rotary drill, or double-powered drilling rigs for trenching or percussion drilling operations. In special circumstances that require paired construction, an average of 1.5 trenching operations will be completed every day. The continuous operation times are longer, generally exceeding 15 h per unit trenching time. When encountering a slurry leakage layer and shaped trench section, the trenching time will be doubled and produce more persistent sound pollution.
Noise processes in the cage fabrication stage mainly include cutting, bending, and welding of steel bars, resulting in strong metal cutting, cracking, and other sounds. During the cage lifting stage, noise sources mainly stem from the use of lifting machinery. Its hydraulic system and mechanical movement engine generate low-frequency metal parts friction sounds. Additionally, the collision sound of the lifting rigging contacting with the rebar cage and the twisting sound of the lifting ropes contribute to enhancing the overall noise level. As the rebar handling and fabrication process progresses, long-duration noise pollution is generated, causing continuous noise nuisance to the residential life around the construction activities on the site. Unlike other construction processes, the location of noise sources in this phase is relatively fixed, mainly located in the rebar fabrication and processing area within the construction site boundary. This characteristic can be effectively utilized by arranging such relatively fixed noise sources close to the side of the road and away from noise-sensitive areas.
For the concrete pouring process, the noise emissions identified in this study mainly come from concrete pump trucks, with an equivalent sound level reaching 84.8 dB(A). The noise spectrum energy contribution is dominated by low frequencies, and the noise shows a steady state with strong penetration, as well as diffusion effects. Additionally, due to its special characteristics, the concrete pouring process often lasts for a long time and cannot be interrupted, resulting in numerous nighttime construction noise issues in this phase. Especially for the construction of rail transit project enclosure structures with narrow construction site, noise emission at night is a serious challenge. Therefore, it is recommended to implement operational restrictions or appropriate sites and schedule planning algorithms [64,65] to mitigate the negative impact caused by such construction process noise.
4. Conclusions
This paper identifies and analyzes the key noise-emitting sources and key noise-generating construction processes in the construction of urban rail transit engineering enclosure through on-site surveys, semi-structured interviews, noise monitoring experiments, etc. It quantifies the noise emissions of the main noise sources and their spectral distribution characteristics. It also provides corresponding prevention and control suggestions for the characteristics of noise emission and obtains the following conclusions:
Firstly, there are nine types of key noise source machinery in the construction of urban rail transit engineering enclosure structure. Among them, the equivalent average sound level of six types of machinery, such as pneumatic hammer, air pick, concrete pump truck, engineering drill, rotary drill, and grooving machine, exceeds 80 dB(A). The noise energies of the identified construction machinery were distributed at low, medium-high, and high frequencies.
Secondly, high-frequency noise machinery such as pneumatic hammers, air picks, engineering drills, and so on are close to construction workers, but they are not easy to spread, and the noise attenuation rate is fast, so it is easy to harm the health level of the construction workers. Air compressors, concrete pump trucks, grooving machines, and other low and medium-frequency noise machinery with long noise wavelengths need to be limited to their diffusion in the environment.
Finally, four key noise emission processes—guide wall construction, trenching, cage fabrication and lifting, and concrete pouring—have been identified. Among these, the concrete pouring process has significant nighttime construction problems.
In response to the noise emission problem in the construction of rail transit engineering enclosure structures, the recommendations in this study include (i) retrofitting and upgrading existing equipment; (ii) adding sound insulation materials to equipment or installing noise barriers at noise-sensitive points, which could be effective in protecting people in the surrounding area from construction noise; (iii) construction schedule coordination and site planning. Given the great harm and high limitation of nighttime noise, it is a good solution to consider reducing high nighttime noise as much as possible through construction schedule arrangements.
The scientific value of this paper lies in providing novel empirical data and insights that quantify the construction noise characteristics and establish a risk classification framework. The research findings enhanced the understanding of an important environmental issue and offered guidance to improve noise control practices in large-scale infrastructure projects. However, this study also has two limitations. Firstly, the physiological and psychological health impacts of construction noise on the surrounding personnel and surrounding residents have not been quantified due to limited experimental conditions. Secondly, the effectiveness of corresponding noise reduction strategies for various types of noise characteristics has not been assessed, as these approaches have not been conducted in practice. Therefore, future research can be conducted from two perspectives: exploring the physiological and psychological effects of noise exposure on personnel and investigating the application of active noise reduction techniques in construction noise.
Supplementary Materials
The following supporting information can be downloaded at: https://www.mdpi.com/article/10.3390/buildings14040970/s1. The Questionnaire of Construction Site Noise Impacts.
Author Contributions
H.W.: Methodology, Conceptualization, Supervision, and Writing—review & editing. W.Z.: Investigation, Visualization, Methodology, and Writing—original draft. Z.L.: Writing—original draft and Writing—review & editing. X.B.: Supervision and Writing—review & editing. J.H. (Junwei Huang): Investigation, Visualization, and Methodology. J.H. (Jun Huang): Investigation and Conceptualization. Z.W.: Methodology, Supervision, and Conceptualization. All authors have read and agreed to the published version of the manuscript.
Funding
This research was funded by the Study on Construction-Assisted Noise Reduction Measures of Shenzhen Urban Rail Transit Line 7 Phase II (East Extension) Project grant number 892003590.
Data Availability Statement
All data that support the findings of this study is available from the corresponding author upon reasonable request.
Conflicts of Interest
The authors declare no conflicts of interest.
References
- Zhang, P.; Yang, X.; Wu, J.; Sun, H.; Wei, Y.; Gao, Z. Coupling analysis of passenger and train flows for a large-scale urban rail transit system. Front. Eng. Manag. 2023, 10, 250–261. [Google Scholar] [CrossRef]
- Urban Rail Transit 2022 Annual Statistics and Analysis Report. Available online: https://www.camet.org.cn/tjxx/11944 (accessed on 8 July 2023).
- Zou, C.; Zhu, R.; Tao, Z.; Ouyang, D.; Chen, Y. Evaluation of Building Construction-Induced Noise and Vibration Impact on Residents. Sustainability 2020, 12, 1579. [Google Scholar] [CrossRef]
- Choi, J.; Kang, H.; Hong, T.; Baek, H.; Lee, D.E. Automated noise exposure assessment model for the health of construction workers. Autom. Constr. 2021, 126, 103657. [Google Scholar] [CrossRef]
- China Noise Pollution Control Report 2022. Available online: https://www.mee.gov.cn/hjzl/sthjzk/hjzywr/202211/t20221116_1005052.shtml (accessed on 19 July 2023).
- Mir, M.; Nasirzadeh, F.; Lee, S.; Cabrera, D.; Mills, A. Construction noise management: A systematic review and directions for future research. Appl. Acoust. 2022, 197, 108936. [Google Scholar] [CrossRef]
- Wang, H.B.; Wu, Z.P.; Yan, X.L.; Chen, J.C. Impact Evaluation of Network Structure Differentiation on Traffic Noise during Road Network Design. Sustainability 2023, 15, 6483. [Google Scholar] [CrossRef]
- Li, X.D.; Song, Z.Y.; Wang, T.; Zheng, Y.; Ning, X. Health impacts of construction noise on workers: A quantitative assessment model based on exposure measurement. J. Clean. Prod. 2016, 135, 721–731. [Google Scholar] [CrossRef]
- Mir, M.; Nasirzadeh, F.; Bereznicki, H.; Enticott, P.; Lee, S.; Mills, A. Construction noise effects on human health: Evidence from physiological measures. Sustain. Cities Soc. 2023, 91. [Google Scholar] [CrossRef]
- Lei, X. Methods for predicting the ambient vibration and noise resulting from rail transit. Proc. Inst. Mech. Eng. F J. Rail Rapid Transit. 2019, 234, 1054–1067. [Google Scholar] [CrossRef]
- Barkokébas, B.; Vasconcelos, B.M.; Lago, E.M.G.; Alcoforador, A.F.P. Analysis of noise on construction sites of high-rise buildings. Work 2012, 41, 2982–2990. [Google Scholar] [CrossRef]
- Lee, H.P.; Wang, Z.; Lim, K.M. Assessment of noise from equipment and processes at construction sites. Build. Acoust. 2016, 24, 21–34. [Google Scholar] [CrossRef]
- Sung, J.H.; Lee, J.; Jeong, K.S.; Lee, S.; Lee, C.; Jo, M.W.; Sim, C.S. Influence of Transportation Noise and Noise Sensitivity on Annoyance: A Cross-Sectional Study in South Korea. Int. J. Environ. Res. Public. Health 2017, 14, 322. [Google Scholar] [CrossRef] [PubMed]
- Liu, H.C.; Wang, Y.M.; Xiao, J.; Zhu, H.T.; Wen, H. Monitoring analysis and evaluation suggestions of building construction noise. Constr. Technol. 2019, 48, 1479–1484. (In Chinese) [Google Scholar]
- Jung, S.; Kang, H.; Choi, J.; Hong, T.; Park, H.S.; Lee, D.E. Quantitative health impact assessment of construction noise exposure on the nearby region for noise barrier optimization. Build. Environ. 2020, 176, 106869. [Google Scholar] [CrossRef]
- Iannace, G.; Amadasi, G.; Trematerra, A.; Bevilacqua, A. City-Train noise reduction in urban area by using acoustic mini-screens made of metamaterials. In Proceedings of the INTER-NOISE and NOISE-CON Congress and Conference Proceedings, Chiba, Japan, 20–23 August 2023; pp. 5909–5919. [Google Scholar]
- Xiong, W.; Cai, C.S.; Kong, B.; Zhang, X.F.; Tang, P.B. Bridge Scour Identification and Field Application Based on Ambient Vibration Measurements of Superstructures. J. Mar. Sci. Eng. 2019, 7, 121. [Google Scholar] [CrossRef]
- Olayinka, O.S.; Abdullahi, S.A. An Overview of Industrial Employees’ Exposure to Noise in Sundry Processing and Manufacturing Industries in Ilorin Metropolis, Nigeria. Ind. Health 2009, 47, 123–133. [Google Scholar] [CrossRef] [PubMed]
- Lee, S.C.; Kim, J.H.; Hong, J.Y. Characterizing perceived aspects of adverse impact of noise on construction managers on construction sites. Build. Environ. 2019, 152, 17–27. [Google Scholar] [CrossRef]
- Kantová, R. Evaluation of Construction Site Noise to Allow the Optimisation of Construction Processes and Construction Machinery Selection. Appl. Sci. 2021, 11, 4389. [Google Scholar] [CrossRef]
- Song, L.Z.; Gao, K.; Liu, Q.M.; Liu, L.Y.; Feng, Q.S. Study on the structure-borne noise of U-shaped girder bridges with fully-enclosed sound barriers. Appl. Acoust. 2023, 211, 109497. [Google Scholar] [CrossRef]
- Wu, H.Y.; Zhou, W.W.; Chen, K.Y.; Zhang, L.X.; Zhang, Z.C.; Li, Y.Q.; Hu, Z.J. Carbon Emissions Assessment for Building Decoration Based on Life Cycle Assessment: A Case Study of Office Buildings. Sustainability 2023, 15, 14055. [Google Scholar] [CrossRef]
- Hussain, M.; Zheng, B.W.; Chi, H.L.; Hsu, S.C.; Chen, J.H. Automated and continuous BIM-based life cycle carbon assessment for infrastructure design projects. Resour. Conserv. Recycl. 2023, 190, 106848. [Google Scholar] [CrossRef]
- Wang, J.Y.; Wu, H.Y.; Duan, H.B.; Zillante, G.; Zuo, J.; Yuan, H.P. Combining life cycle assessment and Building Information Modelling to account for carbon emission of building demolition waste: A case study. J. Clean. Prod. 2018, 172, 3154–3166. [Google Scholar] [CrossRef]
- Vogel, A.; Arnold, J.; Voelker, C.; Kornadt, O. Data for sound pressure level prediction in lightweight constructions caused by structure-borne sound sources and their uncertainties. Data Brief. 2023, 48, 109292. [Google Scholar] [CrossRef] [PubMed]
- Blair, B.D.; Brindley, S.; Dinkeloo, E.; McKenzie, L.M.; Adgate, J.L. Residential noise from nearby oil and gas well construction and drilling. J. Expo. Sci. Environ. Epidemiol. 2018, 28, 538–547. [Google Scholar] [CrossRef] [PubMed]
- Zhang, Z.H.; Bai, Y.H.; Guo, C.; Cheng, J.H. Noise propagation characteristics of tunnel construction by drilling and blasting method. Tunn. Constr. 2020, 40, 821–826. (In Chinese) [Google Scholar]
- Lan, Z.Q.; Cai, M.; Li, F.; Yang, W.J. Monitoring and analysis of road traffic noise in guangzhou in 2017. Environ. Eng. 2018, 36, 156–160. (In Chinese) [Google Scholar] [CrossRef]
- GB 3096-2008; GB 3096-2008; Environmental quality standard for noise. Standards Press of China: Beijing, China, 2008.
- GB 12523-2011; Emission standard of environment noise for boundary of construction site. Standards Press of China: Beijing, China, 2011.
- IEC 61672-1:2013; Electroacoustics-Sound Level Meters-Part 1: Specifications. International Standards Organization: Geneva, Switzerland, 2013.
- IEC 61260-1:2014; Electroacoustics-Octave-band and fractional-octave-band filters-Part 1: Specifications. International Standards Organization: Geneva, Switzerland, 2014.
- GB/T 3785.1-2010; Electroacoustics-Sound level meters-Part 1: Specifications. Standards Press of China: Beijing, China, 2010.
- GB/T 3241-2010; Electroacoustics-Octave-band and fractional-octave-band filters. Standards Press of China: Beijing, China, 2010.
- Procedures for Abatement of Highway Traffic Noise and Construction Noise. Available online: https://www.govinfo.gov/app/details/CFR-2023-title23-vol1/CFR-2023-title23-vol1-sec772-19 (accessed on 17 February 2024).
- Construction Noise Control. Available online: https://www.nea.gov.sg/our-services/pollution-control/noise-pollution/construction-noise-control (accessed on 18 February 2024).
- Müller, G.; Möser, M. Handbook of Engineering Acoustics; Springer Science & Business Media: Berlin/Heidelberg, Germany, 2012. [Google Scholar]
- Yu, J.M.; Ruan, X.Y.; Zhou, H.J.; Fu, H.; Wang, Q.; Yu, A.Q.; Zhang, L. Application of risk model in health monitoring and evaluation of noise-exposed population. Ind. Health Occup. Dis. 2023, 49, 331–333+377. [Google Scholar] [CrossRef]
- Xu, Z.H.; Dai, D.M.; Gao, J.J.; Duan, J.; Wei, Q.N.; Yi, W.Z.; Pan, R.B.; He, Y.Y.; Liu, X.G.; Tang, C.; et al. The interactive effects of occupational noise exposure and high temperature on cardiovascular system. Chin. J. Dis. Control Prev. 2020, 24, 773–778. [Google Scholar] [CrossRef]
- Jing, G.X.; Wang, M. Effects of noise on cognitive performance of workers based on physiological. Saf. Coal Mines 2021, 52, 243–247. (In Chinese) [Google Scholar] [CrossRef]
- Masterson, E.A.; Themann, C.L.; Luckhaupt, S.E.; Li, J.; Calvert, G.M. Hearing difficulty and tinnitus among US workers and non-workers in 2007. Am. J. Ind. Med. 2016, 59, 290–300. [Google Scholar] [CrossRef] [PubMed]
- Yun, B.; Sim, J.; Jeong, I.; Lee, S.; Kim, S.; Cho, A.; Yoon, J.H. Does severe subacute noise exposure increase risk of new onset hypertension beyond conventional risk factors? A 30,000 person-years cohort study. J. Hypertens. 2022, 40, 588–595. [Google Scholar] [CrossRef] [PubMed]
- Weuve, J.; D’Souza, J.; Beck, T.; Evans, D.A.; Kaufman, J.D.; Rajan, K.B.; de Leon, C.F.M.; Adar, S.D. Long-term community noise exposure in relation to dementia, cognition, and cognitive decline in older adults. Alzheimer’s Dement. 2021, 17, 525–533. [Google Scholar] [CrossRef]
- van Kempen, E.; Casas, M.; Pershagen, G.; Foraster, M. WHO Environmental Noise Guidelines for the European Region: A Systematic Review on Environmental Noise and Cardiovascular and Metabolic Effects: A Summary. Int. J. Environ. Res. Public Health 2018, 15, 379. [Google Scholar] [CrossRef]
- Yang, X.; Wang, Y.; Zhang, R.; Zhang, Y. Physical and Psychoacoustic Characteristics of Typical Noise on Construction Site: “How Does Noise Impact Construction Workers’ Experience?”. Front. Psychol. 2021, 12, 707868. [Google Scholar] [CrossRef] [PubMed]
- Laxmi, V.; Thakre, C.; Vijay, R. Evaluation of noise barriers based on geometries and materials: A review. Environ. Sci. Pollut. Res. 2022, 29, 1729–1745. [Google Scholar] [CrossRef]
- Monazzam, M.R.; Fard, S.M.B. Impacts of Different Median Barrier Shapes on a Roadside Environmental Noise Screen. Environ. Eng. Sci. 2011, 28, 435–441. [Google Scholar] [CrossRef]
- Murphy, E.; King, E.A. An assessment of residential exposure to environmental noise at a shipping port. Environ. Int. 2014, 63, 207–215. [Google Scholar] [CrossRef] [PubMed]
- Baliatsas, C.; van Kamp, I.; van Poll, R.; Yzermans, J. Health effects from low-frequency noise and infrasound in the general population: Is it time to listen? A systematic review of observational studies. Sci. Total Environ. 2016, 557, 163–169. [Google Scholar] [CrossRef] [PubMed]
- Alves, J.A.; Silva, L.T.; Remoaldo, P.C.C. The Influence of Low-Frequency Noise Pollution on the Quality of Life and Place in Sustainable Cities: A Case Study from Northern Portugal. Sustainability 2015, 7, 13920–13946. [Google Scholar] [CrossRef]
- Silva, L.T.; Magalhaes, A.; Silva, J.F.; Fonseca, F. Impacts of low-frequency noise from industrial sources in residential areas. Appl. Acoust. 2021, 182, 108203. [Google Scholar] [CrossRef]
- Navarro, J.M.; Pita, A. Machine Learning Prediction of the Long-Term Environmental Acoustic Pattern of a City Location Using Short-Term Sound Pressure Level Measurements. Appl. Sci. 2023, 13, 1613. [Google Scholar] [CrossRef]
- Jia, Y.; Lin, M.Q.; Wang, Y.; Li, J.M.; Chen, K.; Siebert, J.; Zhang, G.R.; Liao, Q. Extrapolation over temporal knowledge graph via hyperbolic embedding. CAAI Trans. Intell. Technol. 2023, 8, 418–429. [Google Scholar] [CrossRef]
- Mostafavi, A.; Cha, Y.J. Deep learning-based active noise control on construction sites. Autom. Constr. 2023, 151, 104885. [Google Scholar] [CrossRef]
- Yusuf, A.Y.; Kiri, A.A.; Lawal, L. A Hybrid Conjugate Gradient Algorithm for Nonlinear System of Equations through Conjugacy Condition. Artif. Intell. Appl. 2023, 0, 1–8. [Google Scholar] [CrossRef]
- Wu, C.H.; Shi, S.M.; Hu, J.X.; Huang, H.Y. Knowledge-enriched joint-learning model for implicit emotion cause extraction. CAAI Trans. Intell. Technol. 2023, 8, 118–128. [Google Scholar] [CrossRef]
- Zhang, R.; Meng, R.; Sang, J.; Hu, Y.; Li, X.; Zheng, C. Modelling individual head-related transfer function (HRTF) based on anthropometric parameters and generic HRTF amplitudes. CAAI Trans. Intell. Technol. 2023, 8, 364–378. [Google Scholar] [CrossRef]
- Kwon, N.; Park, M.; Lee, H.S.; Ahn, J.; Shin, M. Construction Noise Management Using Active Noise Control Techniques. J. Constr. Eng. Manag. 2016, 142, 04016014. [Google Scholar] [CrossRef]
- Katkade, S.N.; Bagal, V.C.; Manza, R.R.; Yannawar, P.L. Advances in Real-Time Object Detection and Information Retrieval: A Review. Artif. Intell. Appl. 2023, 1, 139–144. [Google Scholar] [CrossRef]
- Buono, M.; Bevilacqua, A.; Capece, S.; Lombardi, I. Effects of noise and vibration on operatives with machine interaction in manufacturing environments. In Proceedings of the INTER-NOISE and NOISE-CON Congress and Conference Proceedings, Chiba, Japan, 20–23 August 2023; pp. 5682–5687. [Google Scholar]
- Carty, P.; Cooper, M.R.; Barr, A.; Neitzel, R.L.; Balmes, J.; Rempel, D. The Effects of Bit Wear on Respirable Silica Dust, Noise and Productivity: A Hammer Drill Bench Study. Ann. Work. Expo. Health 2017, 61, 700–710. [Google Scholar] [CrossRef] [PubMed]
- Rempel, D.; Antonucci, A.; Barr, A.; Cooper, M.R.; Martin, B.; Neitzel, R.L. Pneumatic rock drill vs. electric rotary hammer drill: Productivity, vibration, dust, and noise when drilling into concrete. Appl. Ergon. 2019, 74, 31–36. [Google Scholar] [CrossRef]
- de Araújo, A.G.; Gusmao, A.D.; Rabbani, E.R.K.; Fucale, S.P. Mapping of noise impact provoked by the execution of foundation piles at high rise building sites. Work 2012, 41, 3291–3300. [Google Scholar] [CrossRef]
- Hammad, A.W.A.; Akbarnezhad, A.; Rey, D. A multi-objective mixed integer nonlinear programming model for construction site layout planning to minimise noise pollution and transport costs. Autom. Constr. 2016, 61, 73–85. [Google Scholar] [CrossRef]
- Kosari, S.; Gheisari, M.; Mirmohseni, S.M.; Zavieh, H.; Riskhan, B.; Khan, M.F.; Liu, Y. A Survey on Weak Pseudoorders in Ordered Hyperstructures. Artif. Intell. Appl. 2022, 1–5. [Google Scholar] [CrossRef]
Disclaimer/Publisher’s Note: The statements, opinions and data contained in all publications are solely those of the individual author(s) and contributor(s) and not of MDPI and/or the editor(s). MDPI and/or the editor(s) disclaim responsibility for any injury to people or property resulting from any ideas, methods, instructions or products referred to in the content. |
© 2024 by the authors. Licensee MDPI, Basel, Switzerland. This article is an open access article distributed under the terms and conditions of the Creative Commons Attribution (CC BY) license (https://creativecommons.org/licenses/by/4.0/).






