Abstract
Landscape geopolymer concrete (GePoCo) with environmentally friendly production methods not only has a stable structure but can also effectively reduce environmental damage. Nevertheless, GePoCo poses challenges with its intricate cementitious matrix and a vague mix design, where the components and their relative amounts can influence the compressive strength. In response to these challenges, the application of accurate and applicable soft computing techniques becomes imperative for predicting the strength of such a composite cementitious matrix. This research aimed to predict the compressive strength of GePoCo using waste resources through a novel ensemble ML algorithm. The dataset comprised 156 statistical samples, and 15 variables were selected for prediction. The model employed a combination of the RF, GWO algorithm, and XGBoost. A stacking strategy was implemented by developing multiple RF models with different hyperparameters, combining their outcome predictions into a new dataset, and subsequently developing the XGBoost model, termed the RF–XGBoost model. To enhance accuracy and reduce errors, the GWO algorithm optimized the hyperparameters of the RF–XGBoost model, resulting in the RF–GWO–XGBoost model. This proposed model was compared with stand-alone RF and XGBoost models, and a hybrid GWO–XGBoost system. The results demonstrated significant performance improvement using the proposed strategies, particularly with the assistance of the GWO algorithm. The RF–GWO–XGBoost model exhibited better performance and effectiveness, with an RMSE of 1.712 and 3.485, and R2 of 0.983 and 0.981. In contrast, stand-alone models (RF and XGBoost) and the hybrid model of GWO–XGBoost demonstrated lower performance.
1. Introduction
The release of greenhouse gases into the environment has led to the melting of glacier reservoirs, posing significant threats globally [1]. The concrete sector stands out as a major contributor to greenhouse gas emissions, accounting for up to 50% of global emissions [2,3]. Notably, Portland cement (PC), a key component of concrete, plays a substantial role in GHG emissions [4]. PC production contributes approximately 7% of atmospheric emissions, with the calcination of calcium oxide (CaO) during the manufacturing process accounting for 50% of CO2 emissions [5]. Current production levels of PC stand at 4000 million tons annually, projected to reach around 6000 million tons by 2060 [6]. These figures underscore the need for alternative measures to satisfy the growing demand for concrete while minimizing resource use and CO2 emissions [7]. On the other hand, with the development of cementing technology, concrete is no longer only used in the construction of infrastructure. Because of its greater rigidity and stability, it has become an important carrier of artistic creation. Due to the physical characteristics of concrete, art sculptures (as shown in Figure 1) created not only have a stable structure but can also effectively reduce the environmental damage to the sculpture, such as rain erosion and wind damage. However, due to the different shapes of sculptures, their stress structure is changeable and special compared with the fixed structure of a house. The lack of flexibility of traditional concrete may lead to the material being unable to meet the needs of sculptures [8]. Therefore, adding geopolymer to concrete can not only effectively improve the flexibility of concrete, but also effectively reduce the large amount of carbon dioxide generated by cement production, which is in line with the national strategy of green development [9].
Figure 1.
Geopolymer landscape concrete.
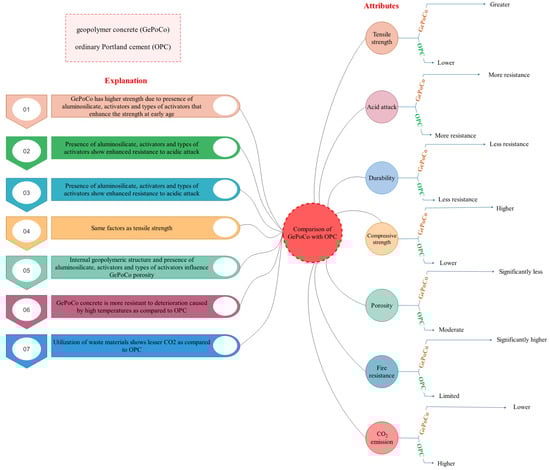
The incorporation of recycled and waste materials into concrete emerges as a scientific and pragmatic solution to address its high demand [10]. This approach not only meets the increasing need for concrete but also mitigates environmental risks [11]. In this context, fly ash (FA) and ground granulated blast furnace slag (GGBS), recognized natural pozzolanic materials, offer effective supplementary cementitious options in the construction sector [12,13,14]. Utilizing these materials, along with alkaline solvents such as sodium silicate (Na2SiO3) and sodium hydroxide (NaOH), results in the production of environmentally friendly concrete, such as geopolymer concrete [15,16,17,18]. Geopolymer concretes, in their amorphous gel form, exhibit exceptional characteristics, including resistance to sulfate attack, acid resistance, enhanced durability, fire resistance, and significantly greater compressive strength than conventional concrete [19,20,21,22,23]. Their use in construction can substantially reduce CO2 emissions into the atmosphere [24,25]. A visual representation of the distinction between ordinary Portland cement and geopolymer concretes is provided in Figure 2.
Figure 2.
The main difference between geopolymer concretes and ordinary Portland cement [26].
Studies indicate that the chemical and physical properties of the matrix play a crucial role in determining the strength of geopolymer concretes [27,28,29]. Parameters such as fly-ash-to-NaOH ratio, Na2SiO3-to-NaOH ratio, workability, fly-ash-to-sand ratio, molarity, and alkaline ratio have notable effects on concrete strength. Observations by Ukritnukun et al. [30] highlight the positive impact of blast furnace slag concentration, curing temperature, and silicate modulus. Gholizadeh-Vayghan et al. [31] identified optimal molar ratios of Ca/Si and (Na + K)/Si, as well as an ideal volume ratio (H2O/solid)vol, for enhancing the strength properties of geopolymer concretes. Songpiriyakij et al. [32] determined that a Si-to-Al ratio of 15.9 resulted in geopolymer concretes with a high compressive strength of 73 MPa. Puertas et al. [33] examined the strength and growth characteristics of fly-ash/slag-paste-hydration products, reporting mechanical properties exceeding 50 MPa for a mix with a fly-ash/slag ratio of 1.0, cured at 25 °C and stimulated with a 10 M NaOH solution after 28 days.
In the production of geopolymer concretes, pozzolanic materials with binding properties undergo polymerization at elevated temperatures in an alkaline medium, resulting in the formation of a crystalline and amorphous compound that imparts the desired mechanical properties [34]. However, the substantial heat curing required for geopolymerization compound production poses challenges for in-field applications. The elevated heat demand associated with curing may hinder the widespread use of fly ash (FA)-based geopolymer concretes in construction [35,36,37]. Mitigating this heat demand can be achieved by incorporating a slag blend rich in calcium, silica, and alumina. Combining ground granulated blast furnace slag (GGBS) with FA yields a dense microstructure with enhanced hydration and polymerization products, significantly boosting the early-age strength of geopolymer concretes. A study by Yazdi et al. [38] investigated the impact of varying FA dosage with GGBS, demonstrating a substantial increase in compressive and flexural strength by 100 MPa and 10 MPa, respectively, when FA was replaced with GGBS. Additionally, Fang et al. [35] explored the effect of varying slag content on the flexural and split tensile strength of FA-based geopolymer concretes, revealing increased strength due to the formation of C-A-S-H gel and N-A-S-H, expediting the reaction process of geopolymer concretes.
Noteworthy, thermodynamic modeling enables a precise prediction of the potential reaction products in geopolymeric systems, providing valuable insights into the material’s composition and properties. By understanding the thermodynamic landscape, researchers can guide the design of geopolymers by selecting appropriate precursors and controlling the synthesis conditions. Notably, thermodynamic modeling facilitates the optimization of precursor mixtures to achieve the desired properties in the final geopolymeric material.
The assessment of compressive strength in concrete traditionally involves physical tests on cubical and cylindrical specimens, produced with precise mixture ratios and cured in water for approximately 28 days to obtain hydrated products [25,39,40]. The compressive strength is subsequently determined using a compression-testing machine, a method employed both in fieldwork and laboratory settings, albeit known for its inefficiency and time consumption [41,42]. Empirical regression methodologies are emerging as preferable alternatives for estimating concrete strength, deviating from standard experimental procedures. The literature underscores the significant influence of chemical composition and physical proportions on geopolymer concretes [43,44], creating heterogeneity in their production due to various involved parameters [45,46,47,48]. While statistical approaches offer methods for evaluating the compressive nature of geopolymer concretes, the intricate relationship between factors and mechanical strength remains not fully understood [49,50,51,52]. As a response, machine learning (ML) approaches are gaining prominence in predicting compressive strength, leveraging recent advancements in artificial intelligence algorithms [53,54,55]. Advanced prediction algorithms developed through ML techniques serve various purposes, involving regressions, classifications, and data clustering [56,57,58,59,60]. The application of ML regression functions extends to estimating the compressive loading capacity of concretes, demonstrating higher precision compared to traditional regression methods [61,62,63,64]. The advent of artificial intelligence algorithms has empowered researchers to tackle challenging problems [65,66,67,68,69]. Some ML algorithms used to predict various characteristics of concretes are tabulated in Table 1 [70,71,72,73,74].
The application of machine learning algorithms, particularly the novel Ensemble RF–GWO–XGBoost Algorithm proposed in this research, signifies a pioneering effort to improve the performance and productiveness of estimating geopolymer concretes’ compressive strength [3,41,42]. RF was chosen for its ability to handle complex, non-linear relationships in the data and provide a robust performance. Its ensemble nature helps mitigate overfitting and enhances generalization on diverse datasets. Notably, GWO was selected for optimization tasks due to its inspiration from the social behavior of gray wolves, offering a balance between exploration and exploitation. Its adaptability makes it suitable for various optimization problems, including those encountered in our research. Furthermore, XGBoost was included for its strong performance in handling structured/tabular data and its efficiency in boosting weak learners. Its capability to model complex relationships and feature interactions makes it well suited for predictive modeling tasks. Hence, the combination of these algorithms was intended to leverage their individual strengths and address different aspects of the problem at hand. RF provides robustness, GWO aids in optimizing parameters, and XGBoost enhances predictive accuracy. Traditional methods often fail to capture the intricate relationships between various input parameters and the resulting mechanical properties. The Ensemble approach, combining random forest (RF), gray wolf optimizer (GWO), and XGBoost algorithms, offers a sophisticated solution by harnessing the strengths of each constituent algorithm, thereby presenting a robust and innovative predictive model [75]. The predictive accuracy achieved through the Ensemble RF–GWO–XGBoost Algorithm not only contributes to the optimization of geopolymer concrete production but also holds the potential to streamline and advance construction practices. Accurate predictions of compressive strength are crucial for ensuring the structural stability and longevity of geopolymer concrete structures, thereby facilitating their widespread adoption in sustainable construction projects [62,76,77]. Furthermore, this research contributes to the broader scientific community by showcasing the applicability of advanced machine learning techniques in the realm of construction materials. The methodology presented in this study opens avenues for further exploration and adaptation in predicting other material properties, fostering a paradigm shift toward data-driven and precision-based approaches in the construction industry. In conclusion, the significance of this research lies in its pioneering approach to anticipate the CSGePoCo through the innovative Ensemble RF–GWO–XGBoost Algorithm.
Table 1.
The used ML techniques in predicting different characteristics of concretes.
Table 1.
The used ML techniques in predicting different characteristics of concretes.
| Authors | Years | Techniques | Number of Datasets |
|---|---|---|---|
| Huang et al. | 2021 | Support Vector Machine | 114 |
| Sarir et al. [78] | 2019 | Gene Expression Programming | 303 |
| Balf et al. [79] | 2021 | Data Envelopment Analysis | 114 |
| Ahmad et al. [80] | 2021 | Gene Expression Programming, Artificial Neural Network, Decision Tree | 642 |
| Azimi-Pour et al. [81] | 2020 | Support Vector Machine | - |
| Saha et al. [82] | 2020 | Support Vector Machine | 115 |
| Hahmansouri et al. [83] | 2020 | Gene Expression Programming | 351 |
| Hahmansouri et al. [84] | 2019 | Gene Expression Programming | 54 |
| Aslam et al. [85] | 2020 | Gene Expression Programming | 357 |
| Farooq et al. [86] | 2020 | Random Forest and Gene Expression Programming | 357 |
| Asteris and Kolovos [87] | 2019 | Artificial Neural Network | 205 |
| Selvaraj and Sivaraman [88] | 2019 | Support Vector Machine–Random Forest, Response Surface Method | 114 |
| Zhang et al. [89] | 2019 | Random Forest | 131 |
| Kaveh et al. [90] | 2018 | M5, Multivariate Adaptive Regression Splines | 114 |
| Sathyan et al. [91] | 2018 | Random Kitchen Sink Algorithm | 40 |
| Vakhshouri and Nejadi [92] | 2018 | Adaptive Neuro Fuzzy Inference System | 55 |
| Belalia Douma et al. [93] | 2017 | Artificial Neural Network | 114 |
| Abu Yaman et al. [94] | 2017 | Artificial Neural Network | 69 |
| Ahmad et al. [95] | 2021 | Gene Expression Programming, Decision Tree and Bagging | 270 |
| Farooq et al. [96] | 2021 | Artificial Neural Network, bagging and boosting | 1030 |
| Javad et al. [51] | 2020 | Gene Expression Programming | 277 |
| Nematzadeh et al. [97] | 2020 | Response Surface Method, Gene Expression Programming | 108 |
| Zhou et al. [60] | 2023 | Decision Tree, Random Forest, Extreme Gradient Boosting | 259 |
2. Methodology
2.1. Random Forest (RF)
Machine learning (ML) techniques are employed across various academic areas for accurate prediction. Random forest (RF) is an accurate ensemble machine learning technique that was first presented by Breiman [98] and relies upon the decision trees topology that is included inside the bagged learning architecture. The algorithm builds numerous decision trees by selecting data from data points at random in order to develop its projections, and then it aggregates these projections to produce the final outcome. The decision trees learn based on an individual combination of characteristics and data samples, ultimately resulting in a diversified model ensemble that, when combined, produces accurate forecasts. This ensemble learning strategy reduces the probability of the model being overfitting and improves its capacity to generalize [98].
RF is an excellent method for capturing complicated non-linear interactions between input parameters. Consequently, it is possible for the model to correctly reflect the complex relationships that exist between input parameters. In addition, RF fails to establish any severe assumption on the distribution of the dataset, which allows for more flexibility in the estimation of real-world and actual situations. Additionally, RF is capable of handling a large number of input parameters and is capable of automatically selecting the features that contain the most information. This simplifies the procedure for simulating and improves its interpretability [98]. In RF regression, the approach creates results from a number of different decision trees and then determines the mean of those findings. Figure 3 illustrates the general scheme of the RF algorithm and the whole research process after the RF modeling is given in Figure 4. The following is a condensed version of the regression equation that was used for the examination of the RF method [99]:
Figure 3.
General flowchart of the RF technique.
Figure 4.
Flowchart representing the study process.
2.2. Extreme Gradient Boosting (XGBoost)
Extreme gradient boosting (XGBoost) stands as an algorithm rooted in the principles of a gradient boosting tree [100], wielding significant influence in gradient enhancement. Leveraging the classifications and regressions tree theorem, XGBoost emerges as a potent solution for both regressions and classifications challenges [101,102]. Positioned as a soft computing library, XGBoost seamlessly integrates innovative algorithms with Gradient Boosted Decision Trees (GBDT) methodologies. Following optimization, the objective function of XGBoost encompasses two distinct components: one reflecting the model’s deviation, and the other serving as a regularization term to mitigate overfitting concerns [103].
Represented by D = {(xi, yi)}, where xi and yi denote features and labels, respectively, the dataset comprises n samples and m features. The predictive variable manifests as an additive model composed of k basic models. The outcomes of sample predictions are expressed as follows [103]:
where denotes the predicted label for the sample xi, fk(xi) signifies the score predicted for the given sample, and φ represents the set of regression trees with parameters s, f(x), and w, where w denotes the weight of leaves and s denotes the number of leaves. The objective function of XGBoost integrates both the conventional loss function and model complexity, offering a metric to assess the algorithm’s operational efficiency. Formula (3) encapsulates this objective function, with the initial term denoting the traditional loss function and the subsequent term signifying the model’s complexity [103].
Here, i signifies the number of samples in the dataset, and m denotes the total data incorporated into the k tree. Parameters gamma and lambda are utilized to fine tune the tree’s complexity, with regularization terms ensuring a smooth learning weight distribution and preventing overfitting.
2.3. Gray Wolf Optimizer Algorithm
The gray wolf optimizer (GWO) was initially presented by Mirjalili et al. [104], drawing inspiration from the natural behaviors of gray wolves. Within the GWO algorithm, there are distinct components such as a social hierarchy and processes related to prey tracking, encircling, and attacking. The gray wolf population is hierarchically structured into four segments: alpha (α), beta (β), delta (δ), and omega (ω). Alpha wolves make critical decisions, including those related to hunting and choosing sleeping locations. Beta wolves assist the alpha group in decision making, while delta wolves, occupying the third rank, submit to more dominant wolves. The remaining gray wolves, with the lowest rank, fall into the omega (ω) group. The mathematical representation of the gray wolf algorithm involves three key steps. Firstly, the encircling behavior is modeled mathematically, where gray wolves encircle prey during hunting. This behavior is expressed as follows [104]:
where and are coefficient vectors, and represent the current position vectors of the prey and gray wolf, respectively, and t denotes the present iteration.
Secondly, the hunting behavior involves updating the position of omega (x) using the best solutions from the positions of higher-ranking gray wolves (α, β, and ω). Equations (8)–(14), proposed by Mirjalili et al. [104], govern the calculation of new positions for α, β, and ω.
Lastly, the attacking behavior, which constitutes the final hunting behavior, aims to specify the optimized location of the preys. The wolves’ actions are influenced by the value of , and they can only attack the prey when is satisfied. The optimization of the GWO is achieved upon reaching this criterion [104].
2.4. Hybrid Strategy
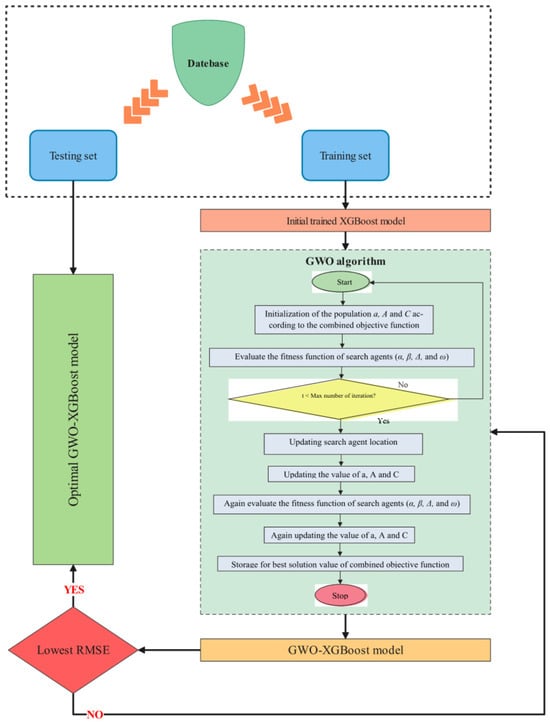
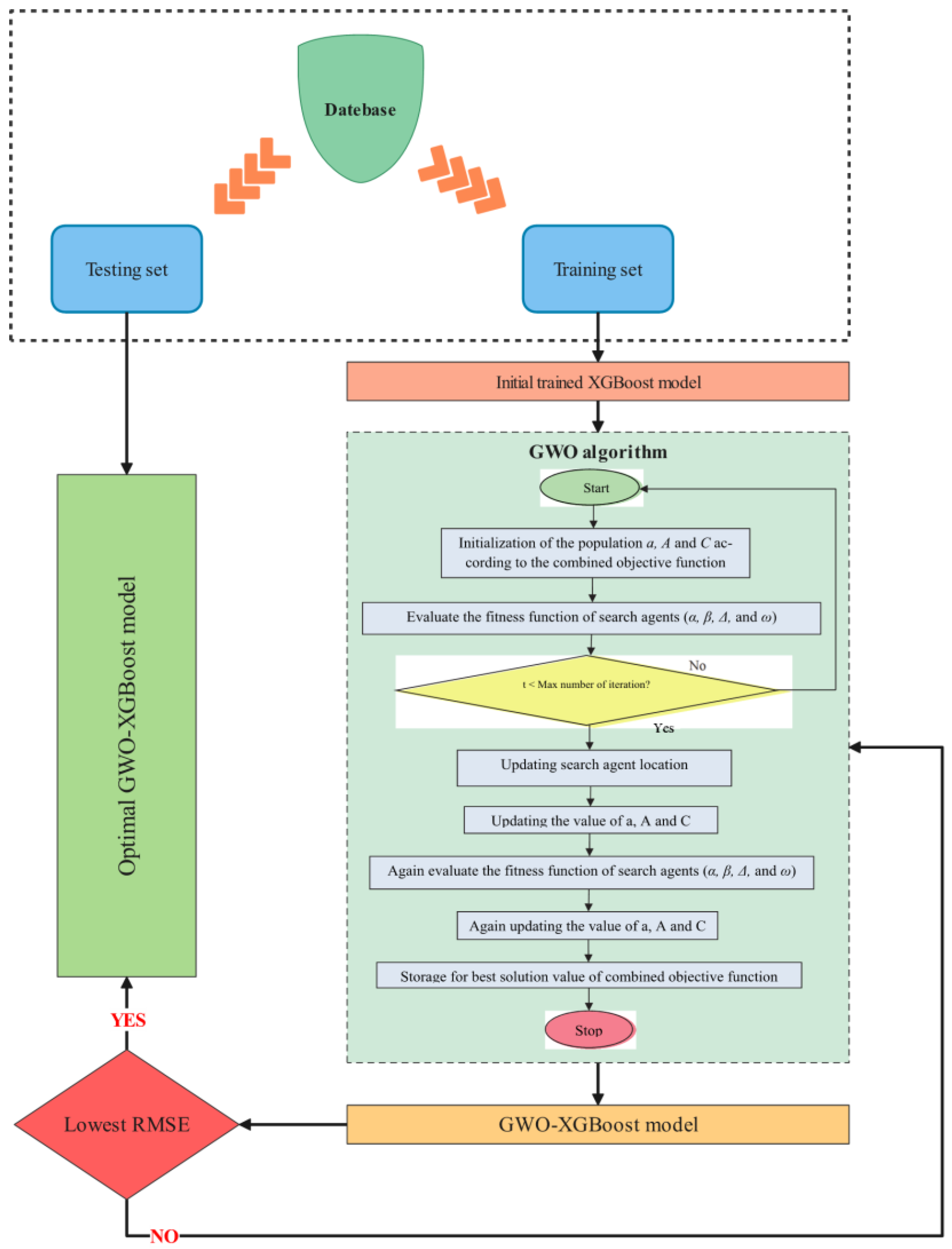
In this section, we introduce the configuration of the GWO–XGBoost and RF–GWO–XGBoost patterns. Specifically, the GWO algorithm serves as an innovative solution to optimize the XGBoost system, facilitating the broadening of the hyperparameter search domain. This extension enhances the XGBoost model’s capacity to identify optimal performance levels. Notably, the RF–GWO–XGBoost model introduced here stands out for its distinctive feature of amalgamating predictive values from both RF models and the GWO–XGBoost model. To achieve this, the RF approach is initially employed to predict CSGePoCo, utilizing multiple RF models to generate comprehensive predictions for the CSGePoCo. Subsequently, these predictions are utilized in formulating the framework for the XGBoost model. The GWO algorithm plays a crucial role in training the XGBoost model on the basis of predictable values derived from the RF architectures, with the aim of optimizing the hyperparameters of the XGBoost model. The objective function and stopping criterion for both the GWO–XGBoost and RF–GWO–XGBoost models are defined by the RMSE in Equation (15). The model with the smallest fitness value of RMSE is deemed to have the best prediction accuracy. Detailed visual representations of the proposed frameworks for the GWO–XGBoost and RF–GWO–XGBoost models are presented in Figure 5 and Figure 6.
Figure 5.
The flowchart of GWO–XGBoost model for estimating CSGePoCo.
Figure 6.
The flowchart of RF–GWO–XGBoost model for estimating CSGePoCo.
2.5. Performance Evaluation of the Models
To comprehensively assess the efficiency of the proposed models in the present research, various metrics, including the mean average error (MAE), root mean square error (RMSE), coefficient of determination (R2), and a20 index [60,101,102], are employed. These indicators serve to depict the correlations between the measured CSGePoCo values and the estimated CSGePoCo value [105,106,107,108,109]. The mathematical formulas for calculation of these indices are as follows:
in which and are the measured and anticipated ith CSGePoCo values, respectively, n stands the number data points,
is the mean of the measured CSGePoCo, is the mean of the predicted CSGePoCo. In addition, m20 and M indicate total number of data points and the number of points with a ratio “measured value” over “predicted value” between 0.80 and 1.20 [110,111,112,113].
3. Data Preparation
The data for this study were collected from the available literature and encompass 15 parameters [114,115,116], as shown in Table 2. These parameters are FA (kg/m3), SiO2-Fly (% weight), Al2O3-Fly (% weight), CaO-Fly (% weight), GGBS (kg/m3), SiO2-GGBS (% weight), Al2O3-GGBS (% weight), CaO-GGBS (% weight), Fine (kg/m3), Coarse (kg/m3), NaOH (kg/m3), Na2SiO3 (kg/m3), SP dosage (kg/m3), NaOH, and CT (°C), and the output parameter of CSGePoCo (MPa), as depicted in Figure 7. Each selected parameter was chosen based on its considerable effect on the strength properties of fly ash-slag-based concretes [117,118,119,120]. Furthermore, the selection of input parameters is conducted based on the suggestions of the literature [121,122,123,124]. Fly ash is a byproduct of coal combustion and is commonly used as a supplementary cementitious material in concrete [63,64]. Its composition, including SiO2 (silica), Al2O3 (alumina), and CaO (calcium oxide), can influence concrete properties such as strength, durability, and workability. Furthermore, GGBS is a byproduct of the iron-making process and is used as a supplementary cementitious material. Its composition, particularly SiO2, Al2O3, and CaO, is crucial in determining its pozzolanic reactivity and impact on concrete performance.


Figure 7.
Frequency distribution of inputs and CSGePoCo.
Aggregates contribute to the mechanical properties of concrete. Fine aggregates are typically sand, while coarse aggregates are larger particles like gravel or crushed stone. The size, shape, and gradation of aggregates affect the workability, strength, and durability of concrete [125,126].
Alkaline activators are used in alkali-activated materials to enhance the reactivity of supplementary cementitious materials. NaOH (sodium hydroxide) and Na2SiO3 (sodium silicate) are commonly used activators. Their concentrations and ratios can significantly impact the performance of alkali-activated materials [127,128,129]. Superplasticizers are additives that improve the workability of concrete without sacrificing strength. The dosage of superplasticizer affects the fluidity and slump of the concrete mix. Sodium hydroxide (NaOH) molarity refers to the concentration of the alkaline activator. The molarity can influence the rate of chemical reactions and the strength development of alkali-activated materials. Curing temperature is the temperature at which concrete is maintained during the curing period. Curing at different temperatures can impact the development of strength and durability of concrete. The consideration and manipulation, rationale, effect on properties, and collective effects of these parameters are presented in Table 3.
Table 3.
Some information regarding parameters.
Table 2.
The choice of parameters for predicting fly-ash-slag-based concrete by thoroughly examining the literature and utilizing published data.
Table 2.
The choice of parameters for predicting fly-ash-slag-based concrete by thoroughly examining the literature and utilizing published data.
| FA | SiO2-Fly | Al2O3-Fly | CaO-Fly | GGBS | SiO2-GGBS | Al2O3-GGBS | CaO-GGBS | Fine | Coarse | NaOH | Na2SiO3 | SP Dosage | NaOH Molarity | CT | CSGePoCo | References |
|---|---|---|---|---|---|---|---|---|---|---|---|---|---|---|---|---|
| 252 | 60.11 | 26.53 | 4 | 108 | 34.06 | 20 | 32.6 | 774 | 1090.8 | 46.3 | 115.7 | 144 | 8 | 30 | 33.83 | [124] |
| 252 | 60.11 | 26.53 | 4 | 108 | 34.06 | 20 | 32.6 | 774 | 1090.8 | 61.7 | 154.3 | 144 | 8 | 30 | 25.71 | |
| … | … | … | … | … | … | … | … | … | … | … | … | … | … | … | … | |
| 225 | 60.11 | 26.53 | 4 | 225 | 34.06 | 20 | 32.6 | 760.5 | 972 | 64.3 | 160.7 | 180 | 8 | 60 | 61.9 | |
| 225 | 60.11 | 26.53 | 4 | 225 | 34.06 | 20 | 32.6 | 760.5 | 972 | 77.1 | 192.9 | 180 | 8 | 60 | 53.79 | |
| 293 | 46 | 33 | 2.6 | 88 | 21 | 17 | 56.1 | 760 | 1005 | 143.3 | 71.7 | 0 | 6 | 20 | 37.4 | [123] |
| … | … | … | … | … | … | … | … | … | … | … | … | … | … | … | … | |
| 293 | 46 | 33 | 2.6 | 88 | 21 | 17 | 56.1 | 760 | 1005 | 107.5 | 107.5 | 0 | 6 | 20 | 26.6 | |
| 253 | 46 | 33 | 2.60 | 126 | 21 | 17 | 56.1 | 760 | 1005 | 143.3 | 71.7 | 0 | 4 | 20 | 28 | |
| 237 | 63.53 | 27.4 | 1.26 | 158 | 34.26 | 11.32 | 38.34 | 547 | 1277 | 52 | 129 | 7.9 | 8 | 32 | 28.36 | [122] |
| … | … | … | … | … | … | … | … | … | … | … | … | … | … | … | … | |
| 360 | 53.71 | 27.2 | 1.90 | 40 | 29.96 | 12.25 | 45.45 | 655.9 | 1218.1 | 40 | 100 | 6 | 14 | 23 | 33.3 | |
| 200 | 52.6 | 34.1 | 1.32 | 200 | 33.8 | 14.8 | 38.8 | 716 | 1074 | 9 | 56 | 0 | 0 | 0 | 31.7 | [121] |
| … | … | … | … | … | … | … | … | … | … | … | … | … | … | … | … | |
| 200 | 52.6 | 34.1 | 1.32 | 200 | 33.8 | 14.8 | 38.8 | 700 | 1050 | 15 | 93 | 0 | 0 | 0 | 42.3 | |
| 360 | 53.71 | 27.2 | 1.9 | 40 | 29.96 | 12.25 | 45.45 | 651 | 1209 | 45.7 | 114.3 | 0 | 14 | 22 | 40 | [120] |
| … | … | … | … | … | … | … | … | … | … | … | … | … | … | … | … | |
| 340 | 53.24 | 26.42 | 3.65 | 60 | 36.77 | 13.56 | 37.6 | 646 | 1200 | 53 | 107 | 4 | 12 | 22 | 35 | |
| 320 | 53.24 | 26.42 | 3.65 | 80 | 36.77 | 13.56 | 37.6 | 648 | 1203 | 53 | 107 | 4 | 12 | 22 | 45 | |
| 300 | 53.24 | 26.42 | 3.65 | 100 | 36.77 | 13.56 | 37.6 | 658 | 1222 | 53 | 107 | 4 | 12 | 22 | 57 | [119] |
| … | … | … | … | … | … | … | … | … | … | … | … | … | … | … | … | |
| 300 | 53.24 | 26.42 | 3.65 | 100 | 36.77 | 13.56 | 37.6 | 659 | 1223 | 46 | 114 | 4 | 10 | 22 | 45 | |
| 303.75 | 45.8 | 21.4 | 13.7 | 101.25 | 34.52 | 20.66 | 32.43 | 683 | 1269 | 81 | 81 | 4.05 | 8 | 0 | 10.5 | [118] |
| … | … | … | … | … | … | … | … | … | … | … | … | … | … | … | … | |
| 303.75 | 45.8 | 21.4 | 13.7 | 101.25 | 34.52 | 20.66 | 32.43 | 683 | 1269 | 81 | 81 | 4.05 | 10 | 0 | 13 | |
| 303.75 | 45.8 | 21.4 | 13.7 | 101.25 | 34.52 | 20.66 | 32.43 | 683 | 1269 | 40.5 | 121.5 | 4.05 | 14 | 0 | 31.7 | |
| 0 | 0 | 0 | 0 | 400 | 37.73 | 14.42 | 37.34 | 810 | 990 | 57.1 | 143 | 8 | 12 | 25 | 89.6 | [130] |
| … | … | … | … | … | … | … | … | … | … | … | … | … | … | … | … | |
| 0 | 0 | 0 | 0 | 400 | 37.73 | 14.42 | 37.34 | 810 | 990 | 57.1 | 143 | 12 | 12 | 25 | 89.2 | |
| 0 | 0 | 0 | 0 | 400 | 37.73 | 14.42 | 37.34 | 810 | 990 | 57.1 | 143 | 24 | 12 | 25 | 84.1 | |
| 204.5 | 65.6 | 28 | 1 | 204.5 | 30.61 | 16.24 | 34.48 | 554 | 1293 | 41 | 102 | 0 | 10 | 0 | 53.5 | [115] |
| … | … | … | … | … | … | … | … | … | … | … | … | … | … | … | … | |
| 102 | 65.6 | 28 | 1 | 307 | 30.61 | 16.24 | 34.48 | 554 | 1293 | 41 | 102 | 0 | 10 | 0 | 55.5 | |
| 0 | 65.6 | 28 | 1 | 409 | 30.61 | 16.24 | 34.48 | 554 | 1293 | 41 | 102 | 0 | 10 | 0 | 58.6 | |
| 0 | 0 | 0 | 0 | 400 | 31.63 | 13.42 | 36.35 | 740 | 1110 | 12.9 | 82.5 | 0 | 0 | 22 | 34.6 | [114] |
| … | … | … | … | … | … | … | … | … | … | … | … | … | … | … | … | |
| 0 | 0 | 0 | 0 | 400 | 31.63 | 13.42 | 36.35 | 785 | 1085 | 12.9 | 82.5 | 0 | 0 | 22 | 53.6 | |
| 0 | 0 | 0 | 0 | 400 | 31.63 | 13.42 | 36.35 | 790 | 1065 | 12.9 | 82.5 | 0 | 0 | 22 | 66.7 |
The Pearson correlation coefficient was employed to discern the relationships among effective parameters and CSGePoCo, as shown in Figure 8. In addition, the pivotal variables influencing the prediction of mechanical strength were assessed using permutation features. Furthermore, Table 4 summarizes the statistical properties of the data used, indicating their maximum and minimum based on 156 data samples. Meanwhile, Table 4 presents the summary of the descriptive statistics, including the average, standard deviation, minimum, and maximum. It is noteworthy that the variables incorporated in developing the models exert a significant effect on the robustness of the models. It is acknowledged that the reactivity of raw materials, such as fly ash, can exhibit significant variations depending on their geographical origin and processing conditions. This inherent variability is attributed to differences in mineralogical composition, particle size distribution, and the presence of impurities.
Figure 8.
Heatmap of influential and CSGePoCo parameters.
Table 4.
Descriptive information of inputs and output variable.
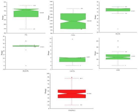
A box plot, also known as a box-and-whisker plot, is a graphical representation of the distribution of a dataset. It provides a visual summary of key statistics, including the minimum, first quartile (Q1), median, third quartile (Q3), and maximum. Box plots are particularly useful for identifying outliers in a dataset.
The box in the plot represents the interquartile range (IQR), which is the range between the first quartile (Q1) and the third quartile (Q3). The line inside the box represents the median (Q2). Furthermore, whiskers extend from the box to the minimum and maximum values within a specified range. They can be determined using different methods, such as 1.5 times the IQR or a fixed percentage of the data. Any data point beyond the whiskers is considered a potential outlier.
Notably, outliers are individual data points that fall significantly outside the overall pattern of the dataset. Outliers can be identified as points beyond the whiskers of the box plot. Outliers may be classified into mild outliers (1.5 to 3 times IQR) and extreme outliers (beyond 3 times IQR). Outliers are often represented as individual points or asterisks outside the whiskers. The shape of the box plot can also provide insights into the symmetry or skewness of the data. A skewed distribution might have one whisker longer than the other. If data points lie beyond the whiskers, they are potential outliers.
The box plot of parameters is depicted in Figure 9. It can be seen that the parameters of CT, SiO2-GGBS, SiO2-Fly, Al2O3-Fly, and CaO-Fly suffer from outlier data.

Figure 9.
Box plot of influential and CSGePoCo parameters.
4. Developing of the Models
The modeling of CSGePoCo is conventionally approached as a prediction challenge, wherein both the effective parameters and the target value are numerical. To construct an effective predictive model, the dataset needs to be partitioned into distinct training and testing sets. This segregation is accomplished by allocating 80% of the collected database to training datasets and the remaining 20% to testing datasets [114,115,131,132]. Subsequently, the GWO algorithm is employed to explore the optimal combination of variables for learning_rate, maximum_depth, and n_estimators in the XGBoost model. The resultant XGBoost model is then established. Finally, the testing datasets are utilized to assess the proposed model, employing the aforementioned statistical indices. It is crucial to emphasize that each estimation model is constructed and evaluated using the same previously designated data samples.
4.1. XGBoost Model
In the context of XGBoost, two critical stopping criteria, specifically maximum tree depth, n_estimators, and learning_rate, are carefully considered to curb model complexity. The selection of significant values for maximum tree depth and n_estimators is crucial to prevent tree overgrowth and the associated overfitting issues. Accordingly, the maximum tree depth is constrained within the range of 1–3, while n_estimators assume values of 25, 50, 75, 100, and 125, and the range of 0.01–0.15 was set for the learning rate. To specify the optimal combination of these parameters, a systematic trial-and-error procedure is executed, exploring the proposed range of settings. Performance metrics, encompassing RMSE, MAE, R2, and the a20 index, are computed to assess the XGBoost models on both the training and the testing datasets (refer to Table 5). Table 5 presents the results of ten developed and evaluated XGBoost models. Notably, the performance metrics for these models are closely aligned, making the selection of the best model challenging. To address this, a straightforward ranking procedure, as proposed by Wang et al. [133] and Zhao et al. [102], is applied to Table 6. The efficiency levels of various proposed models are evaluated based on a rating system. The FR method involves rating R2, RMSE, MAE, and a20 values [127,134,135], where a higher rating is accorded to an XGBoost model exhibiting superior R2 and a20 values, along with minimized RMSE and MAE values. Notably, the assigned rating is contingent on the number of developed base models for each technique. For instance, if there are 30 models, the top-performing model will receive a rating of 30. The formulation of the FR rating system involves the application of Equation (19):
in which ri signifies the rate of statistical indices, i is 1 for training rates of indices, and 2 for testing rates of indices.
Table 5.
Performance evaluation of XGBoost model.
Table 6.
Rating of the obtained statistical indices for XGBoost models.
The XGBoost models are ranked and evaluated based on ranking indicators. The comprehensive results, including the overall rates for XGBoost models 1–10, are summarized in Table 6. As per the table, model 3, with a total rank value of 80 out of 80, attains the highest rank among all the constructed XGBoost models. In other words, XGBoost model 3 outperformed the other models in this study, as evidenced by the ranking and evaluation metrics in Table 6.
4.2. RF Model
In the RF model, the determination of two key parameters, namely the number of trees (ntree) and the number of variables used to grow each tree (mtry), is paramount. To achieve this, ten RF models were developed with mtry ranging from 3 to 9 and ntree set at 50–200. The assessment of predictive performance on training datasets, gauged through RMSE values, revealed that the optimal value for mtry in predicting CSGePoCo was ten. Subsequently, a grid search technique, employing ntree in the range of 1–2500 and mtry fixed at 10, was conducted to identify the optimal ntree. No substantial changes were observed when ntree was set to 200, leading to the selection of 200 as the optimal value. It is noteworthy that a tenfold cross-validation method was employed to assess the skill of the RF model and select the most suitable RF model for the specific predictive modeling task, such as CSGePoCo prediction. Before constructing the RF model, the dataset underwent standardization using the Box–Cox transformation method [136,137,138] to mitigate overfitting concerns. Beyond predicting CSGePoCo with the RF model, the predictive values generated by a set of RF models are utilized in proposing the innovative RF–GWO–XGBoost model, as previously introduced. Consequently, the best ten RF predictions were chosen according to the achieved results for the subsequent steps (constructing the RF–GWO–XGBoost predictive system), with the efficiency of the ten RF architectures detailed in Table 7. Notably, the RF6 model emerged as the optimal choice based on the rating system proposed by Zhao et al. [102] and was employed as a standalone model for comparison with other models in subsequent sections. It is pertinent to mention that two parameters, namely penalty values (d) and the maximum number of basis functions (f), are utilized to govern the performance of the RF models. The rating of the developed RF model is reported in Table 8. As observed in Table 7, all ten RF models constructed for estimating CSGePoCo in this study exhibit suitability. While certain RF models demonstrate superior performance compared to others, the overall results are remarkably similar. Consequently, determining the optimal RF model becomes challenging due to the closely aligned performances. To address this, an FR ranking technique is employed to discern the best-performing RF model, as detailed in Table 8. Examining Table 4 and Table 5 reveals that RF model 6, attaining a total ranking value of 78 out of 80, emerges as the top-performing model among all developed RF models. Thus, it can be inferred that RF model 6, characterized by ntree = 200 and mtry = 9, stands out as the superior model within the RF technique for predicting CSGePoCo in this study.
Table 7.
Performance evaluation of RF model.
Table 8.
Rating of the obtained statistical indices for RF models.
4.3. GWO–XGBoost Model
Determining optimal parameter values for heuristic optimization algorithms during the hyperparameter optimization of machine learning models can be challenging [36,139]. Utilizing random numbers within specific parameter ranges of heuristic algorithms may enhance optimization outcomes. Initially, the relevant hyperparameters for the XGBoost model are initialized. Subsequently, the pertinent parameters for the GWO algorithm are configured. In the case of GWO-XGBoost, following the initialization of the XGBoost model, the parameters for the GWO algorithm are fixed, with the convergence constant linearly decreasing from 2.5 to 0. The population number varies from 50 to 300. A tenfold cross-validation resampling procedure is employed to bolster the effectiveness and robustness of the optimization step. Figure 10 illustrates the change in adaptations in the repetition process. Hence, based on the comprehensive score, the GWO–XGBoost system attains the optimal parameter combination and maximum accuracy with a population size of 150 (MAE of 1.828, R2 of 0.972, RMSE of 2.159, and m20 of 0.965 for the training phase, and MAE of 3.839, R2 of 0.969, RMSE of 4.504, and m20 of 0.742 for the testing phase). Analyzing results reveals that the GWO–XGBoost model demonstrates strong predictive performance for CSGePoCo.
Figure 10.
Convergence plot of GWO–XGBoost technique.
4.4. RF–GWO–XGBoost
While the RF, XGBoost, and GWO–XGBoost models were constructed using the identical original training dataset, the RF–GWO–XGBoost model was formulated by amalgamating the original training data with the prediction values obtained in the RF modeling detailed in Table 9 (comprising ten RF models), as illustrated in Figure 6. Following this, the predictive values from ten selected RF models were combined to create an XGBoost model. In essence, another XGBoost model, mirroring the structure of the XGBoost and GWO–XGBoost models, was developed using an alternate training dataset derived from the prediction values obtained in the RF modeling. To optimize this novel XGBoost model, the GWO algorithm was used, employing the same settings as those used for the GWO–XGBoost model. Notably, intriguing outcomes were observed, as detailed in Figure 11. Finally, the optimal RF–GWO–XGBoost model was established, as presented in Table 9. It is essential to emphasize that although the structures of XGBoost, GWO–XGBoost, and RF–GWO–XGBoost models are identical, their hyperparameter values markedly differ concerning the optimization of the GWO algorithm and the impacts of the RF models. Once the CSGePoCo predictive structures were meticulously constructed as aforementioned, CSGePoCo anticipations in the current research were executed using four distinct models: RF, XGBoost, GWO–XGBoost, and RF–GWO–XGBoost. The corresponding results of CSGePoCo estimation utilizing the following four proposed systems are tabulated in Table 9.
Table 9.
Robustness evaluation of developed models in estimating CSGePoCo.
Figure 11.
Convergence plot of RF–GWO–XGBoost technique.
5. Results and Discussion
Analyzing the results presented in Table 9 revealed that all four artificial intelligence (AI) models, namely, RF, XGBoost, GWO–XGBoost, and RF–GWO–XGBoost, exhibit relatively low errors, and their accuracy levels are deemed acceptable. Notably, RF’s performance slightly trails that of XGBoost in both the training and testing phases. Interestingly, the optimization features of the GWO algorithm enhance the accuracy of the XGBoost model, leading to superior performance of the GWO–XGBoost model compared to both XGBoost and RF approaches.
This research introduces a hybrid strategy, resulting in the novel hybrid RF–GWO–XGBoost system for anticipating CSGePoCo. The outcomes in Table 9 demonstrate that the developed RF–GWO–XGBoost system achieves acceptable efficiency with a high level of accuracy, surpassing even the GWO–XGBoost system across all datasets. This suggests that the integration plan of stacking and optimization techniques applied to RF and XGBoost approaches provides an alternative training set with improved normalization and regressions, thereby enhancing the predictive capability of the GWO–XGBoost model. Visual representations of these results can be observed in Figure 12, Figure 13, Figure 14 and Figure 15.
Figure 12.
Correlation and regression line in predicting CSGePoCo by RF model.
Figure 13.
Correlation and regression line in predicting CSGePoCo by XGBoost model.
Figure 14.
Correlation and regression line in predicting CSGePoCo by GWO–XGBoost model.
Figure 15.
Correlation and regression line in predicting CSGePoCo by RF–GWO–XGBoost model.
Figure 12, Figure 13, Figure 14 and Figure 15 illustrate the correlation of the CSGePoCo value (actual versus estimated) for the RF–GWO–XGBoost model, demonstrating its superiority over the RF, XGBoost, and GWO–XGBoost models, particularly on the training dataset. Notably, the optimization models (GWO–XGBoost and RF–GWO–XGBoost) exhibit significantly improved correlation, with the proposed hybrid RF–GWO–XGBoost model performing exceptionally well. In the testing phase, the regression levels of the optimization models surpass those of other models, with the proposed RF–GWO–XGBoost model standing out.
A further assessment of the developed models is conducted by comparing their performance against measured values of CSGePoCo in Figure 16. To provide a comprehensive evaluation, violin plots and Taylor diagrams are employed on both the training and testing datasets, as illustrated in Figure 17 and Figure 18, respectively. Figure 17 reveals that the violin plots exhibit a close mean value of predicted CSGePoCo by the proposed RF–GWO–XGBoost model to measured CSGePoCo. Moreover, the Taylor diagram demonstrates that the proposed RF–GWO–XGBoost model excels in predicting CSGePoCo, closely aligning with the actual values.
Figure 16.
Comparison of developed models’ performance in predicting CSGePoCo.
Figure 17.
Violin plot of obtained results relevant to RF, XGBoost, GWO–XGBoost, RF–GWO–XGBoost models.
Figure 18.
Taylor diagram of obtained results relevant to RF, XGBoost, GWO–XGBoost, RF–GWO–XGBoost models.
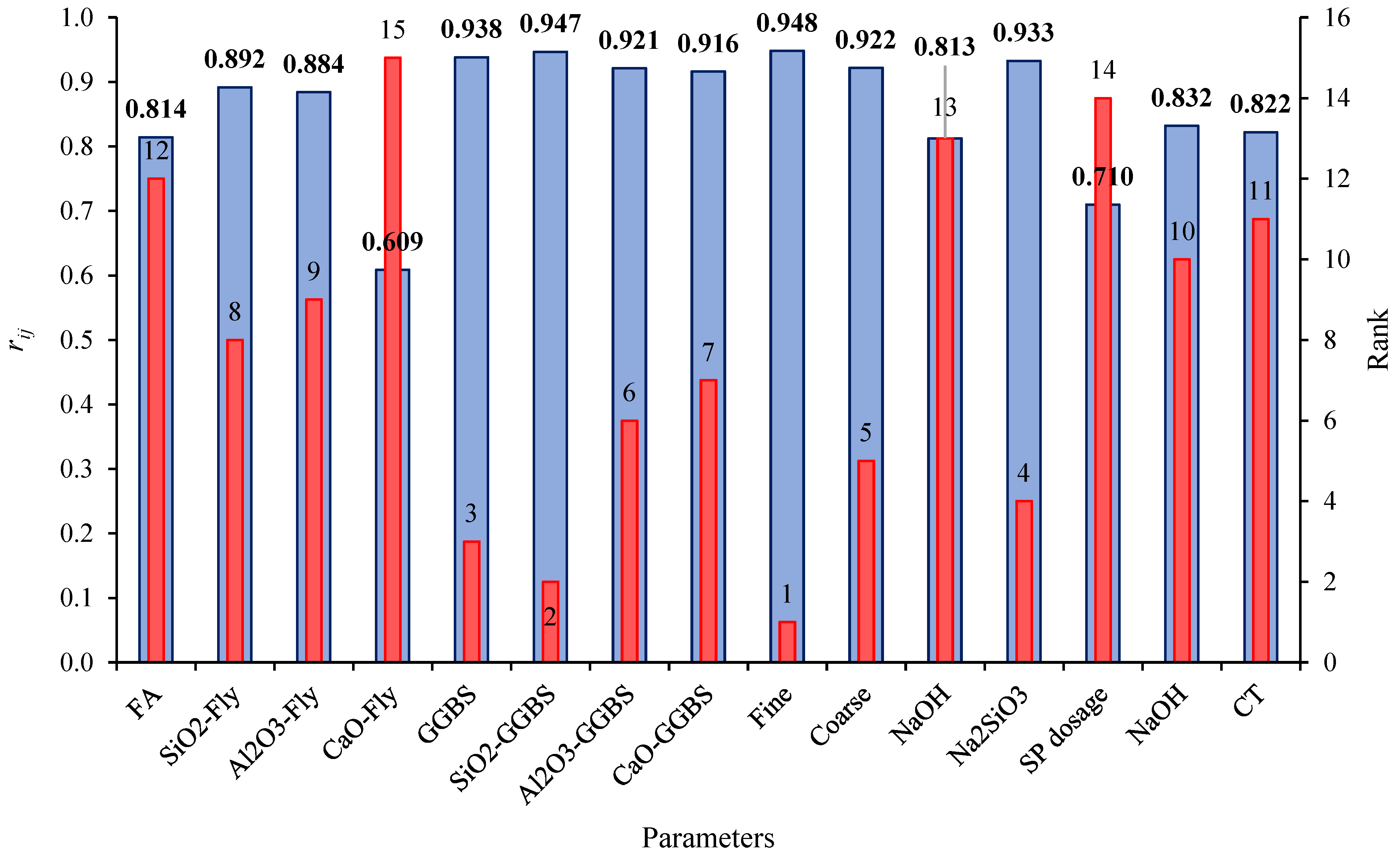
In order to gain deeper insights into the operational mechanism of the proposed RF–GWO–XGBoost model and to elucidate the contributions of input variables in the modeling process, an investigation into the significance levels of these effective parameters was conducted using an analysis of the sensitivity. Sensitivity analysis is an integral technique applied across diverse fields, such as engineering, economics, and environmental sciences, aiming to assess the impact of input parameters or assumptions on the output of a model or system. Within sensitivity analysis, the cosine amplitude method (CAM), a specific approach, was employed to gauge how changes in input parameters influence the variability in the model’s output. This method systematically varies individual input parameters while keeping other factors constant, measuring resultant changes in the model’s output. The nomenclature of this method is derived from the cosine function, which defines the amplitude of the input parameter variations. Through this methodology, researchers can quantitatively measure the sensitivity of the model to specific input variations and pinpoint parameters exerting the most substantial influence on the model’s behavior. This analysis enables researchers to identify critical parameters contributing significantly to output variability, facilitating the prioritization of resources and efforts toward addressing and optimizing these influential factors. Moreover, the CAM offers a systematic and structured approach for exploring the impact of parameter changes, allowing researchers to assess how sensitive the model is to both small and large fluctuations in input parameters [140,141]. By conducting sensitivity analysis utilizing the CAM, researchers can make informed decisions regarding the model’s design, input parameter selection, and overall robustness. This enhances the model’s predictive capabilities and ensures its applicability in real-world scenarios [142]. The effectiveness and relative significance of the influential parameters were assessed through sensitivity analysis using the CAM, employing the following two renowned techniques [113,143,144,145]:
where xik and xjk are the input and output parameters, and m stands for the number of datasets.
The importance of the parameters in the proposed RF–GWO–XGBoost model can be presented as CaO-Fly < SP dosage < NaOH < FA < CT < NaOH < Al2O3-Fly < SiO2-Fly < CaO-GGBS < Al2O3-GGBS < Coarse < Na2SiO3 < GGBS < SiO2-GGBS < Fine with sensitivity values of 0.609, 0.71, 0.813, 0.814, 0.822, 0.832, 0.884, 0.892, 0.916, 0.921, 0.922, 0.933, 0.938, 0.947, and 0.948. The findings presented in Figure 19 reveal that the variables Fine, SiO2-GGBS, GGBS, Na2SiO3, Coarse, Al2O3-GGBS, and CaO-GGBS exert considerable influence over CSGePoCo, with Al2O3-Fly and SiO2-Fly playing particularly significant roles. Notably, the variable CaO-Fly and SP dosage exhibit the least effect on CSGePoCo, and its exact application in predicting CSGePoCo remains indeterminate. Furthermore, the variables CaO-GGBS, Al2O3-GGBS, Coarse, Na2SiO3, GGBS, SiO2-GGBS, and Fine demonstrate high sensitivity to CSGePoCo, especially CaO-GGBS and Al2O3-GGBS. These variables should be diligently considered and incorporated into the predictive modeling of CSGePoCo. Additionally, the variable CaO-Fly, while showing minimal impact, lacks precision in its role in CSGePoCo modeling.
Figure 19.
Impact level of the effective parameters on CSGePoCo.
In this step, for validation of the prediction results and to evaluate the performance of the developed models, a set of data points comprising ten unseen data points was employed as shown in Table 10.
Table 10.
Validation of the predictions using ten unseen data points.
6. Conclusions
This research addresses the pressing need for sustainable alternatives to traditional Portland cement production for landscape concrete by introducing a novel hybrid RF–GWO–XGBoost algorithm for anticipating the CSGePoCo. GePoCo presents challenges as an eco-friendly alternative due to its complex cementitious matrix and intricate mix design, necessitating accurate predictive models for optimizing its performance. Through the utilization of machine learning approaches, specifically the integration of random forest (RF), the gray wolf optimization (GWO) algorithm, and extreme gradient boosting (XGBoost), this study successfully developed the RF–GWO–XGBoost model. The stacking strategy, involving multiple RF models with diverse hyperparameters and subsequent optimization through the GWO algorithm, resulted in the superior RF–GWO–XGBoost model. Comparative analysis with stand-alone RF and XGBoost models, and a proposed GWO–XGBoost system, revealed the remarkable performance enhancement achieved by the proposed methodology. The RF–GWO–XGBoost model exhibited the highest accuracy and reliability, as indicated by the RMSE, MAE, R2, and a20 index values. This comprehensive evaluation demonstrated the model’s effectiveness in predicting GePoCo compressive strength, emphasizing the significant impact of certain variables, such as Fine, SiO2-GGBS, GGBS, Na2SiO3, Coarse, Al2O3-GGBS, and CaO-GGBS. Importantly, this study highlighted the limited influence of the CaO-Fly variable on GePoCo, underlining its imprecise role in the modeling process. Overall, the findings of this research contribute to the advancement of predictive modeling for GePoCo and underscore the RF–GWO–XGBoost algorithm’s potential in addressing the intricate challenges associated with alternative and sustainable concrete production. This novel approach has practical implications for the construction industry, providing a reliable tool for optimizing geopolymer concrete formulations, thereby promoting environmentally conscious practices in the field of civil engineering.
Author Contributions
Conceptualization, J.Z. and J.H.; methodology, J.H.; software, J.H. and R.W.; validation, Y.L. and R.W.; investigation, J.Z.; data curation, J.H.; writing—original draft preparation, J.H.; writing—review and editing, J.Z., Y.L. and R.W.; visualization, R.W.; supervision, Y.L.; project administration, J.H. All authors have read and agreed to the published version of the manuscript.
Funding
This research was funded by Guangdong Provincial Department of Education Innovative Strong School Youth Innovative Talent Project (Social Science) (funding number: 2022WQNCX055) and China Postdoctoral Science Foundation (funding number: 2022M720878).
Institutional Review Board Statement
Not applicable.
Informed Consent Statement
Not applicable.
Data Availability Statement
The raw data supporting the conclusions of this article will be made available by the authors on request.
Conflicts of Interest
The authors declare no conflict of interest.
References
- Latawiec, R.; Woyciechowski, P.; Kowalski, K.J. Sustainable concrete performance—CO2-emission. Environments 2018, 5, 27. [Google Scholar] [CrossRef]
- GLiu, G.; Yang, H.; Fu, Y.; Mao, C.; Xu, P.; Hong, J.; Li, R. Cyber-physical system-based real-time monitoring and visualization of greenhouse gas emissions of prefabricated construction. J. Clean. Prod. 2019, 246, 119059. [Google Scholar] [CrossRef]
- Huang, J.; Zhang, J.; Gao, Y. Evaluating the Clogging Behavior of Pervious Concrete (PC) Using the Machine Learning Techniques. Comput. Model. Eng. Sci. 2022, 130, 805–821. [Google Scholar] [CrossRef]
- Bengar, H.A.; Shahmansouri, A.A. A new anchorage system for CFRP strips in externally strengthened RC continuous beams. J. Build. Eng. 2020, 30, 101230. [Google Scholar] [CrossRef]
- Benhelal, E.; Shamsaei, E.; Rashid, M.I. Novel modifications in a conventional clinker making process for sustainable cement production. J. Clean. Prod. 2019, 221, 389–397. [Google Scholar] [CrossRef]
- Samimi, K.; Kamali-Bernard, S.; Maghsoudi, A.A.; Maghsoudi, M.; Siad, H. Influence of pumice and zeolite on compressive strength, transport properties and resistance to chloride penetration of high strength self-compacting concretes. Constr. Build. Mater. 2017, 151, 292–311. [Google Scholar] [CrossRef]
- Taji, I.; Ghorbani, S.; de Brito, J.; Tam, V.W.; Sharifi, S.; Davoodi, A.; Tavakkolizadeh, M. Application of statistical analysis to evaluate the corrosion resistance of steel rebars embedded in concrete with marble and granite waste dust. J. Clean. Prod. 2019, 210, 837–846. [Google Scholar] [CrossRef]
- Cavaleri, L.; Barkhordari, M.S.; Repapis, C.C.; Armaghani, D.J.; Ulrikh, D.V.; Asteris, P.G. Convolution-based ensemble learning algorithms to estimate the bond strength of the corroded reinforced concrete. Constr. Build. Mater. 2022, 359, 129504. [Google Scholar] [CrossRef]
- Barkhordari, M.S.; Armaghani, D.J.; Sabri, M.M.S.; Ulrikh, D.V.; Ahmad, M. The Efficiency of Hybrid Intelligent Models in Predicting Fiber-Reinforced Polymer Concrete Interfacial-Bond Strength. Materials 2022, 15, 3019. [Google Scholar] [CrossRef]
- Tang, Q.; Ma, Z.; Wu, H.; Wang, W. The utilization of eco-friendly recycled powder from concrete and brick waste in new concrete: A critical review. Cem. Concr. Compos. 2020, 114, 103807. [Google Scholar] [CrossRef]
- Shah, S.N.; Mo, K.H.; Yap, S.P.; Yang, J.; Ling, T.-C. Lightweight foamed concrete as a promising avenue for incorporating waste materials: A review. Resour. Conserv. Recycl. 2021, 164, 105103. [Google Scholar] [CrossRef]
- Prusty, J.K.; Pradhan, B. Effect of GGBS and chloride on compressive strength and corrosion performance of steel in fly ash-GGBS based geopolymer concrete. Mater. Today Proc. 2020, 32, 850–855. [Google Scholar] [CrossRef]
- Vishnu, N.; Kolli, R.; Ravella, D.P. Studies on Self-Compacting geopolymer concrete containing flyash, GGBS, wollastonite and graphene oxide. Mater. Today Proc. 2021, 43, 2422–2427. [Google Scholar] [CrossRef]
- Liu, J.; Li, G.; Yang, S.; Huang, J. Prediction Models for Evaluating the Strength of Cemented Paste Backfill: A Comparative Study. Minerals 2020, 10, 1041. [Google Scholar] [CrossRef]
- Bajpai, R.; Choudhary, K.; Srivastava, A.; Sangwan, K.S.; Singh, M. Environmental impact assessment of fly ash and silica fume based geopolymer concrete. J. Clean. Prod. 2020, 254, 120147. [Google Scholar] [CrossRef]
- Amran, Y.M.; Alyousef, R.; Alabduljabbar, H.; El-Zeadani, M. Clean production and properties of geopolymer concrete; A review. J. Clean. Prod. 2020, 251, 119679. [Google Scholar] [CrossRef]
- Almutairi, A.L.; Tayeh, B.A.; Adesina, A.; Isleem, H.F.; Zeyad, A.M. Potential applications of geopolymer concrete in construction: A review. Case Stud. Constr. Mater. 2021, 15, e00733. [Google Scholar] [CrossRef]
- Ma, C.-K.; Awang, A.Z.; Omar, W. Structural and material performance of geopolymer concrete: A review. Constr. Build. Mater. 2018, 186, 90–102. [Google Scholar] [CrossRef]
- Parathi, S.; Nagarajan, P.; Pallikkara, S.A. Ecofriendly geopolymer concrete: A comprehensive review. Clean Technol. Environ. Policy 2021, 23, 1701–1713. [Google Scholar] [CrossRef]
- Nnaemeka, O.F.; Singh, N. Durability properties of geopolymer concrete made from fly ash in presence of Kaolin. Mater. Today Proc. 2020, 29, 781–784. [Google Scholar] [CrossRef]
- Guo, X.; Xiong, G. Resistance of fiber-reinforced fly ash-steel slag based geopolymer mortar to sulfate attack and drying-wetting cycles. Constr. Build. Mater. 2021, 269, 121326. [Google Scholar] [CrossRef]
- Kumar, R.; Verma, M.; Dev, N. Investigation on the Effect of Seawater Condition, Sulphate Attack, Acid Attack, Freeze–Thaw Condition, and Wetting–Drying on the Geopolymer Concrete. Iran. J. Sci. Technol. Trans. Civ. Eng. 2022, 46, 2823–2853. [Google Scholar] [CrossRef]
- Farooq, F.; Jin, X.; Javed, M.F.; Akbar, A.; Shah, M.I.; Aslam, F.; Alyousef, R. Geopolymer concrete as sustainable material: A state of the art review. Constr. Build. Mater. 2021, 306, 124762. [Google Scholar] [CrossRef]
- Hassan, A.; Arif, M.; Shariq, M. Use of geopolymer concrete for a cleaner and sustainable environment—A review of mechanical properties and microstructure. J. Clean. Prod. 2019, 223, 704–728. [Google Scholar] [CrossRef]
- Ren, J.; Xu, Y.; Huang, J.; Wang, Y.; Jia, Z. Gradation optimization and strength mechanism of aggregate structure considering macroscopic and mesoscopic aggregate mechanical behaviour in porous asphalt mixture. Constr. Build. Mater. 2021, 300, 124262. [Google Scholar] [CrossRef]
- Amin, M.N.; Khan, K.; Javed, M.F.; Aslam, F.; Qadir, M.G.; Faraz, M.I. Prediction of Mechanical Properties of Fly-Ash/Slag-Based Geopolymer Concrete Using Ensemble and Non-Ensemble Machine-Learning Techniques. Materials 2022, 15, 3478. [Google Scholar] [CrossRef] [PubMed]
- Pimraksa, K.; Chindaprasirt, P.; Rungchet, A.; Sagoe-Crentsil, K.; Sato, T. Lightweight geopolymer made of highly porous siliceous materials with various Na2O/Al2O3 and SiO2/Al2O3 ratios. Mater. Sci. Eng. A 2011, 528, 6616–6623. [Google Scholar] [CrossRef]
- Kotwal, A.R.; Kim, Y.J.; Hu, J.; Sriraman, V. Characterization and early age physical properties of ambient cured geopolymer mortar based on class C fly ash. Int. J. Concr. Struct. Mater. 2015, 9, 35–43. [Google Scholar] [CrossRef]
- Hadi, M.N.; Zhang, H.; Parkinson, S. Optimum mix design of geopolymer pastes and concretes cured in ambient condition based on compressive strength, setting time and workability. J. Build. Eng. 2019, 23, 301–313. [Google Scholar] [CrossRef]
- Ukritnukun, S.; Koshy, P.; Rawal, A.; Castel, A.; Sorrell, C.C. Predictive model of setting times and compressive strengths for low-alkali, ambient-cured, fly ash/slag-based geopolymers. Minerals 2020, 10, 920. [Google Scholar] [CrossRef]
- Gholizadeh-Vayghan, A.; Nofallah, M.-H.; Khaloo, A. Technoeconomic Study of Alkali-Activated Slag Concrete with a Focus on Strength, CO2 Emission, and Material Cost. J. Mater. Civ. Eng. 2021, 33, 4021136. [Google Scholar] [CrossRef]
- Songpiriyakij, S.; Kubprasit, T.; Jaturapitakkul, C.; Chindaprasirt, P. Compressive strength and degree of reaction of biomass- and fly ash-based geopolymer. Constr. Build. Mater. 2010, 24, 236–240. [Google Scholar] [CrossRef]
- Puertas, F.; Martı, S.; Alonso, S.; Vázquez, T. Alkali-activated fly ash/slag cements: Strength behaviour and hydration products. Cem. Concr. Res. 2000, 30, 1625–1632. [Google Scholar] [CrossRef]
- Zakka, W.P.; Lim, N.H.A.S.; Khun, M.C. A scientometric review of geopolymer concrete. J. Clean. Prod. 2021, 280, 124353. [Google Scholar] [CrossRef]
- Fang, G.; Ho, W.K.; Tu, W.; Zhang, M. Workability and mechanical properties of alkali-activated fly ash-slag concrete cured at ambient temperature. Constr. Build. Mater. 2018, 172, 476–487. [Google Scholar] [CrossRef]
- Ren, J.; Xu, Y.; Zhao, Z.; Chen, J.; Cheng, Y.; Huang, J.; Yang, C.; Wang, J. Fatigue prediction of semi-flexible composite mixture based on damage evolution. Constr. Build. Mater. 2022, 318, 126004. [Google Scholar] [CrossRef]
- Cui, K.; Chang, J.; Sabri, M.M.S.; Huang, J. Toughness, Reinforcing Mechanism, and Durability of Hybrid Steel Fiber Reinforced Sulfoaluminate Cement Composites. Buildings 2022, 12, 1243. [Google Scholar] [CrossRef]
- Yazdi, M.A.; Liebscher, M.; Hempel, S.; Yang, J.; Mechtcherine, V. Correlation of microstructural and mechanical properties of geopolymers produced from fly ash and slag at room temperature. Constr. Build. Mater. 2018, 191, 330–341. [Google Scholar] [CrossRef]
- Farooq, F.; Ahmed, W.; Akbar, A.; Aslam, F.; Alyousef, R. Predictive modeling for sustainable high-performance concrete from industrial wastes: A comparison and optimization of models using ensemble learners. J. Clean. Prod. 2021, 292, 126032. [Google Scholar] [CrossRef]
- Armaghani, D.J.; Shoib, R.S.N.S.B.R.; Faizi, K.; Rashid, A.S.A. Developing a hybrid PSO–ANN model for estimating the ultimate bearing capacity of rock-socketed piles. Neural Comput. Appl. 2017, 28, 391–405. [Google Scholar] [CrossRef]
- Huang, J.; Kumar, G.S.; Ren, J.; Zhang, J.; Sun, Y. Accurately predicting dynamic modulus of asphalt mixtures in low-temperature regions using hybrid artificial intelligence model. Constr. Build. Mater. 2021, 297, 123655. [Google Scholar] [CrossRef]
- Huang, J.; Zhou, M.; Yuan, H.; Sabri, M.M.S.; Li, X. Prediction of the compressive strength for cement-based materials with metakaolin based on the hybrid machine learning method. Materials 2022, 15, 3500. [Google Scholar] [CrossRef] [PubMed]
- Assi, L.N.; Deaver, E.E.; Ziehl, P. Effect of source and particle size distribution on the mechanical and microstructural properties of fly Ash-Based geopolymer concrete. Constr. Build. Mater. 2018, 167, 372–380. [Google Scholar] [CrossRef]
- Zhang, R.; Chen, H.; Guo, H.; Zhou, M.; Huang, J. Development of a prior model to predict the cracking performance of asphalt mixture in general for asphalt material selection and mix design. Int. J. Pavement Eng. 2023, 24, 2251080. [Google Scholar] [CrossRef]
- Song, H.; Ahmad, A.; Farooq, F.; Ostrowski, K.A.; Maślak, M.; Czarnecki, S.; Aslam, F. Predicting the compressive strength of concrete with fly ash admixture using machine learning algorithms. Constr. Build. Mater. 2021, 308, 125021. [Google Scholar] [CrossRef]
- Farooq, F.; Czarnecki, S.; Niewiadomski, P.; Aslam, F.; Alabduljabbar, H.; Ostrowski, K.A.; Śliwa-Wieczorek, K.; Nowobilski, T.; Malazdrewicz, S. A comparative study for the prediction of the compressive strength of self-compacting concrete modified with fly ash. Materials 2021, 14, 4934. [Google Scholar] [CrossRef]
- Khan, M.A.; Memon, S.A.; Farooq, F.; Javed, M.F.; Aslam, F.; Alyousef, R. Compressive strength of fly-ash-based geopolymer concrete by gene expression programming and random forest. Adv. Civ. Eng. 2021, 2021, 6618407. [Google Scholar] [CrossRef]
- Ilyas, I.; Zafar, A.; Javed, M.F.; Farooq, F.; Aslam, F.; Musarat, M.A.; Vatin, N.I. Forecasting strength of CFRP confined concrete using multi expression programming. Materials 2021, 14, 7134. [Google Scholar] [CrossRef]
- Farooq, F.; Amin, M.N.; Khan, K.; Sadiq, M.R.; Javed, M.F.; Aslam, F.; Alyousef, R. A comparative study of random forest and genetic engineering programming for the prediction of compressive strength of high strength concrete (HSC). Appl. Sci. 2020, 10, 7330. [Google Scholar] [CrossRef]
- Raza, F.; Alshameri, B.; Jamil, S.M. Assessment of triple bottom line of sustainability for geotechnical projects. Environ. Dev. Sustain. 2021, 23, 4521–4558. [Google Scholar] [CrossRef]
- Javed, M.F.; Farooq, F.; Memon, S.A.; Akbar, A.; Khan, M.A.; Aslam, F.; Alyousef, R.; Alabduljabbar, H.; Rehman, S.K.U.; Rehman, S.K.U.; et al. New prediction model for the ultimate axial capacity of concrete-filled steel tubes: An evolutionary approach. Crystals 2020, 10, 741. [Google Scholar] [CrossRef]
- Nafees, A.; Javed, M.F.; Khan, S.; Nazir, K.; Farooq, F.; Aslam, F.; Musarat, M.A.; Vatin, N.I. Predictive modeling of mechanical properties of silica fume-based green concrete using artificial intelligence approaches: MLPNN, ANFIS, and GEP. Materials 2021, 14, 7531. [Google Scholar] [CrossRef] [PubMed]
- Asteris, P.G.; Lourenço, P.B.; Roussis, P.C.; Adami, C.E.; Armaghani, D.J.; Cavaleri, L.; Chalioris, C.E.; Hajihassani, M.; Lemonis, M.E.; Mohammed, A.S.; et al. Revealing the nature of metakaolin-based concrete materials using artificial intelligence techniques. Constr. Build. Mater. 2022, 322, 126500. [Google Scholar] [CrossRef]
- Barkhordari, M.S.; Armaghani, D.J.; Mohammed, A.S.; Ulrikh, D.V. Data-Driven Compressive Strength Prediction of Fly Ash Concrete Using Ensemble Learner Algorithms. Buildings 2022, 12, 132. [Google Scholar] [CrossRef]
- Liao, J.; Asteris, P.G.; Cavaleri, L.; Mohammed, A.S.; Lemonis, M.E.; Tsoukalas, M.Z.; Skentou, A.D.; Maraveas, C.; Koopialipoor, M.; Armaghani, D.J. Novel fuzzy-based optimization approaches for the prediction of ultimate axial load of circular concrete-filled steel tubes. Buildings 2021, 11, 629. [Google Scholar] [CrossRef]
- Biswas, R.; Bardhan, A.; Samui, P.; Rai, B.; Nayak, S.; Armaghani, D.J. Efficient soft computing techniques for the prediction of compressive strength of geopolymer concrete. Comput. Concr. 2021, 28, 221–232. [Google Scholar] [CrossRef]
- Apostolopoulou, M.; Asteris, P.G.; Armaghani, D.J.; Douvika, M.G.; Lourenço, P.B.; Cavaleri, L.; Bakolas, A.; Moropoulou, A. Mapping and holistic design of natural hydraulic lime mortars. Cem. Concr. Res. 2020, 136, 106167. [Google Scholar] [CrossRef]
- Koopialipoor, M.; Asteris, P.G.; Mohammed, A.S.; Alexakis, D.E.; Mamou, A.; Armaghani, D.J. Introducing stacking machine learning approaches for the prediction of rock deformation. Transp. Geotech. 2022, 34, 100756. [Google Scholar] [CrossRef]
- Armaghani, D.J.; Asteris, P.G. A comparative study of ANN and ANFIS models for the prediction of cement-based mortar materials compressive strength. Neural Comput. Appl. 2021, 33, 4501–4532. [Google Scholar] [CrossRef]
- Zhou, J.; Su, Z.; Hosseini, S.; Tian, Q.; Lu, Y.; Luo, H.; Xu, X.; Chen, C.; Huang, J. Decision tree models for the estimation of geo-polymer concrete compressive strength. Math. Biosci. Eng. 2024, 21, 1413–1444. [Google Scholar] [CrossRef]
- Khan, M.A.; Farooq, F.; Javed, M.F.; Zafar, A.; Ostrowski, K.A.; Aslam, F.; Malazdrewicz, S.; Maślak, M. Simulation of depth of wear of eco-friendly concrete using machine learning based computational approaches. Materials 2021, 15, 58. [Google Scholar] [CrossRef]
- Huang, J.; Zhang, J.; Li, X.; Qiao, Y.; Zhang, R.; Kumar, G.S. Investigating the effects of ensemble and weight optimization approaches on neural networks’ performance to estimate the dynamic modulus of asphalt concrete. Road Mater. Pavement Des. 2022, 24, 1939–1959. [Google Scholar] [CrossRef]
- Huang, J.; Zhou, M.; Yuan, H.; Sabri, M.M.S.; Li, X. Towards sustainable construction materials: A comparative study of prediction models for green concrete with metakaolin. Buildings 2022, 12, 772. [Google Scholar] [CrossRef]
- Zhu, F.; Wu, X.; Zhou, M.; Sabri, M.M.S.; Huang, J. Intelligent design of building materials: Development of an ai-based method for cement-slag concrete design. Materials 2022, 15, 3833. [Google Scholar] [CrossRef] [PubMed]
- Aslam, F.; Farooq, F.; Amin, M.N.; Khan, K.; Waheed, A.; Akbar, A.; Javed, M.F.; Alyousef, R.; Alabdulijabbar, H. Applications of gene expression programming for estimating compressive strength of high-strength concrete. Adv. Civ. Eng. 2020, 2020, 8850535. [Google Scholar] [CrossRef]
- Ahmad, A.; Ostrowski, K.A.; Maślak, M.; Farooq, F.; Mehmood, I.; Nafees, A. Comparative study of supervised machine learning algorithms for predicting the compressive strength of concrete at high temperature. Materials 2021, 14, 4222. [Google Scholar] [CrossRef] [PubMed]
- Zhou, J.; Shen, X.; Qiu, Y.; Shi, X.; Du, K. Microseismic Location in Hardrock Metal Mines by Machine Learning Models Based on Hyperparameter Optimization Using Bayesian Optimizer. Rock Mech. Rock Eng. 2023, 56, 8771–8788. [Google Scholar] [CrossRef]
- Zhou, J.; Huang, S.; Qiu, Y. Optimization of random forest through the use of MVO, GWO and MFO in evaluating the stability of underground entry-type excavations. Tunn. Undergr. Space Technol. 2022, 124, 104494. [Google Scholar] [CrossRef]
- Zhou, J.; Shen, X.; Qiu, Y.; Shi, X.; Khandelwal, M. Cross-correlation stacking-based microseismic source location using three metaheuristic optimization algorithms. Tunn. Undergr. Space Technol. 2022, 126, 104570. [Google Scholar] [CrossRef]
- Song, H.; Ahmad, A.; Ostrowski, K.A.; Dudek, M. Analyzing the compressive strength of ceramic waste-based concrete using experiment and artificial neural network (Ann) approach. Materials 2021, 14, 4518. [Google Scholar] [CrossRef]
- WAhmad, W.; Ahmad, A.; Ostrowski, K.A.; Aslam, F.; Joyklad, P.; Zajdel, P. Application of advanced machine learning approaches to predict the compressive strength of concrete containing supplementary cementitious materials. Materials 2021, 14, 5762. [Google Scholar]
- Huang, J.; Zhang, J.; Gao, Y. Intelligently predict the rock joint shear strength using the support vector regression and firefly algorithm. Lithosphere 2021, 2021, 2467126. [Google Scholar] [CrossRef]
- Huang, J.; Xue, J. Optimization of SVR functions for flyrock evaluation in mine blasting operations. Environ. Earth Sci. 2022, 81, 434. [Google Scholar] [CrossRef]
- Huang, J.; Zhou, M.; Zhang, J.; Ren, J.; Vatin, N.I.; Sabri, M.M.S. Development of a new stacking model to evaluate the strength parameters of concrete samples in laboratory. Iran. J. Sci. Technol. Trans. Civ. Eng. 2022, 46, 4355–4370. [Google Scholar] [CrossRef]
- Huang, J.; Sabri, M.M.S.; Ulrikh, D.V.; Ahmad, M.; Alsaffar, K.A.M. Predicting the compressive strength of the cement-fly ash–slag ternary concrete using the firefly algorithm (fa) and random forest (rf) hybrid machine-learning method. Materials 2022, 15, 4193. [Google Scholar] [CrossRef]
- Huang, J.; Duan, T.; Lei, Y.; Hasanipanah, M. Finite element modeling for the antivibration pavement used to improve the slope stability of the open-pit mine. Shock. Vib. 2020, 2020, 6650780. [Google Scholar] [CrossRef]
- Huang, J.; Losa, M.; Leandri, P.; Kumar, S.G.; Zhang, J.; Sun, Y. Potential anti-vibration pavements with damping layer: Finite element (FE) modeling, validation, and parametrical studies. Constr. Build. Mater. 2021, 281, 122550. [Google Scholar] [CrossRef]
- Sarir, P.; Chen, J.; Asteris, P.G.; Armaghani, D.J.; Tahir, M.M. Developing GEP tree-based, neuro-swarm, and whale optimization models for evaluation of bearing capacity of concrete-filled steel tube columns. Eng. Comput. 2021, 37, 1–19. [Google Scholar] [CrossRef]
- Balf, F.R.; Kordkheili, H.M.; Kordkheili, A.M. A New Method for Predicting the Ingredients of Self-Compacting Concrete (SCC) Including Fly Ash (FA) Using Data Envelopment Analysis (DEA). Arab. J. Sci. Eng. 2021, 46, 4439–4460. [Google Scholar] [CrossRef]
- Ahmad, A.; Farooq, F.; Ostrowski, K.A.; Śliwa-Wieczorek, K.; Czarnecki, S. Application of novel machine learning techniques for predicting the surface chloride concentration in concrete containing waste material. Materials 2021, 14, 2297. [Google Scholar] [CrossRef] [PubMed]
- Azimi-Pour, M.; Eskandari-Naddaf, H.; Pakzad, A. Linear and non-linear SVM prediction for fresh properties and compressive strength of high volume fly ash self-compacting concrete. Constr. Build. Mater. 2020, 230, 117021. [Google Scholar] [CrossRef]
- PSaha, P.; Debnath, P.; Thomas, P. Prediction of fresh and hardened properties of self-compacting concrete using support vector regression approach. Neural Comput. Appl. 2020, 32, 7995–8010. [Google Scholar] [CrossRef]
- Shahmansouri, A.A.; Bengar, H.A.; Jahani, E. Predicting compressive strength and electrical resistivity of eco-friendly concrete containing natural zeolite via GEP algorithm. Constr. Build. Mater. 2019, 229, 116883. [Google Scholar] [CrossRef]
- Ji, Z.; Zhou, M.; Wang, Q.; Huang, J. Predicting the international roughness index of jpcp and crcp rigid pavement: A random forest (rf) model hybridized with modified beetle antennae search (mbas) for higher accuracy. Comput. Model. Eng. Sci. 2024, 139, 1557–1582. [Google Scholar] [CrossRef]
- Wang, R.; Zhang, J.; Lu, Y.; Huang, J. Towards designing durable sculptural elements: Ensemble learning in predicting compressive strength of fiber-reinforced nano-silica modified concrete. Buildings 2024, 14, 396. [Google Scholar] [CrossRef]
- Wang, Q.; Cheng, T.; Lu, Y.; Liu, H.; Zhang, R.; Huang, J. Underground Mine Safety and Health: A Hybrid MEREC–CoCoSo System for the Selection of Best Sensor. Sensors 2024, 24, 1285. [Google Scholar] [CrossRef]
- Asteris, P.G.; Kolovos, K. Self-compacting concrete strength prediction using surrogate models. Neural Comput. Appl. 2019, 31, 409–424. [Google Scholar] [CrossRef]
- Selvaraj, S.; Sivaraman, S. Prediction model for optimized self-compacting concrete with fly ash using response surface method based on fuzzy classification. Neural Comput. Appl. 2019, 31, 1365–1373. [Google Scholar] [CrossRef]
- Zhang, J.; Ma, G.; Huang, Y.; Sun, J.; Aslani, F.; Nener, B. Modelling uniaxial compressive strength of lightweight self-compacting concrete using random forest regression. Constr. Build. Mater. 2019, 210, 713–719. [Google Scholar] [CrossRef]
- Kaveh, A. M5’ and mars based prediction models for properties of self-compacting concrete containing fly ash. Period. Polytech. Civ. Eng. 2018, 62, 281–294. [Google Scholar] [CrossRef]
- Sathyan, D.; Anand, K.B.; Prakash, A.J.; Premjith, B. Modeling the Fresh and Hardened Stage Properties of Self-Compacting Concrete using Random Kitchen Sink Algorithm. Int. J. Concr. Struct. Mater. 2018, 12, 24. [Google Scholar] [CrossRef]
- Vakhshouri, B.; Nejadi, S. Prediction of compressive strength of self-compacting concrete by ANFIS models. Neurocomputing 2018, 280, 13–22. [Google Scholar] [CrossRef]
- Douma, O.B.; Boukhatem, B.; Ghrici, M.; Tagnit-Hamou, A. Prediction of properties of self-compacting concrete containing fly ash using artificial neural network. Neural Comput. Appl. 2017, 28, 707–718. [Google Scholar] [CrossRef]
- Abu Yaman, M.; Elaty, M.A.; Taman, M. Predicting the ingredients of self compacting concrete using artificial neural network. Alex. Eng. J. 2017, 56, 523–532. [Google Scholar] [CrossRef]
- Ahmad, A.; Farooq, F.; Niewiadomski, P.; Ostrowski, K.; Akbar, A.; Aslam, F.; Alyousef, R. Prediction of compressive strength of fly ash based concrete using individual and ensemble algorithm. Materials 2021, 14, 794. [Google Scholar] [CrossRef] [PubMed]
- Shi, X.; Chen, S.; Wang, Q.; Lu, Y.; Ren, S.; Huang, J. Mechanical Framework for Geopolymer Gels Construction: An Optimized LSTM Technique to Predict Compressive Strength of Fly Ash-Based Geopolymer Gels Concrete. Gels 2024, 10, 148. [Google Scholar] [CrossRef]
- Nematzadeh, M.; Shahmansouri, A.A.; Fakoor, M. Post-fire compressive strength of recycled PET aggregate concrete reinforced with steel fibers: Optimization and prediction via RSM and GEP. Constr. Build. Mater. 2020, 252, 119057. [Google Scholar] [CrossRef]
- Breiman, L. Random forests. Mach. Learn. 2001, 45, 5–32. [Google Scholar] [CrossRef]
- Wang, M.; Kang, J.; Liu, W.; Su, J.; Li, M. Research on prediction of compressive strength of fly ash and slag mixed concrete based on machine learning. PLoS ONE 2022, 17, e0279293. [Google Scholar] [CrossRef]
- Chen, T.; He, T.; Benesty, M.; Khotilovich, V.; Tang, Y.; Cho, H.; Chen, K.; Mitchell, R.; Cano, I.; Zhou, T. Xgboost: Extreme gradient boosting. R Package Version 0.4-2 2015, 1, 1–4. [Google Scholar]
- Hosseini, S.; Pourmirzaee, R.; Armaghani, D.J.; Sabri, M.M.S. Prediction of ground vibration due to mine blasting in a surface lead–zinc mine using machine learning ensemble techniques. Sci. Rep. 2023, 13, 6591. [Google Scholar] [CrossRef] [PubMed]
- Zhao, J.; Hosseini, S.; Chen, Q.; Armaghani, D.J. Super learner ensemble model: A novel approach for predicting monthly copper price in future. Resour. Policy 2023, 85, 103903. [Google Scholar] [CrossRef]
- Qiu, Y.; Zhou, J.; Khandelwal, M.; Yang, H.; Yang, P.; Li, C. Performance evaluation of hybrid WOA-XGBoost, GWO-XGBoost and BO-XGBoost models to predict blast-induced ground vibration. Eng. Comput. 2022, 38, 4145–4162. [Google Scholar] [CrossRef]
- SMirjalili, S.; Mirjalili, S.M.; Lewis, A. Grey Wolf Optimizer. Adv. Eng. Softw. 2014, 69, 46–61. [Google Scholar] [CrossRef]
- Hosseini, S.; Khatti, J.; Taiwo, B.O.; Fissha, Y.; Grover, K.S.; Ikeda, H.; Pushkarna, M.; Berhanu, M.; Ali, M. Assessment of the ground vibration during blasting in mining projects using different computational approaches. Sci. Rep. 2023, 13, 18582. [Google Scholar] [CrossRef] [PubMed]
- Hosseini, S.; Poormirzaee, R.; Gilani, S.-O.; Jiskani, I.M. A reliability-based rock engineering system for clean blasting: Risk analysis and dust emissions forecasting. Clean Technol. Environ. Policy 2023, 25, 1903–1920. [Google Scholar] [CrossRef]
- Lawal, A.I.; Hosseini, S.; Kim, M.; Ogunsola, N.O.; Kwon, S. Prediction of factor of safety of slopes using stochastically modified ANN and classical methods: A rigorous statistical model selection approach. Nat. Hazards 2023, 120, 2035–2056. [Google Scholar] [CrossRef]
- Wang, Q.; Qi, J.; Hosseini, S.; Rasekh, H.; Huang, J. ICA-LightGBM Algorithm for Predicting Compressive Strength of Geo-Polymer Concrete. Buildings 2023, 13, 2278. [Google Scholar] [CrossRef]
- Hosseini, S.; Mousavi, A.; Monjezi, M.; Khandelwal, M. Mine-to-crusher policy: Planning of mine blasting patterns for environmentally friendly and optimum fragmentation using Monte Carlo simulation-based multi-objective grey wolf optimization approach. Resour. Policy 2022, 79, 103087. [Google Scholar] [CrossRef]
- Hosseini, S.; Javanshir, S.; Sabeti, H.; Tahmasebizadeh, P. Mathematical-Based Gene Expression Programming (GEP): A Novel Model to Predict Zinc Separation from a Bench-Scale Bioleaching Process. J. Sustain. Met. 2023, 9, 1601–1619. [Google Scholar] [CrossRef]
- Hosseini, S.; Pourmirzaee, R. Green Policy for Managing Blasting Induced Dust Dispersion in Open-pit Mines Using Probability-based Deep Learning Algorithm. Expert Syst. Appl. 2023, 240, 122469. [Google Scholar] [CrossRef]
- Hosseini, S.; Poormirzaee, R.; Hajihassani, M. An uncertainty hybrid model for risk assessment and prediction of blast-induced rock mass fragmentation. Int. J. Rock Mech. Min. Sci. Géoméch. Abstr. 2022, 160, 105250. [Google Scholar] [CrossRef]
- Hosseini, S.; Poormirzaee, R.; Hajihassani, M. Application of reliability-based back-propagation causality-weighted neural networks to estimate air-overpressure due to mine blasting. Eng. Appl. Artif. Intell. 2022, 115, 105281. [Google Scholar] [CrossRef]
- Yang, K.; Yang, C.; Magee, B.; Nanukuttan, S.; Ye, J. Establishment of a preconditioning regime for air permeability and sorptivity of alkali-activated slag concrete. Cem. Concr. Compos. 2016, 73, 19–28. [Google Scholar] [CrossRef]
- Kumar, B.S.; Sen, A.; Seshu, D.R. Shear strength of fly ash and GGBS based geopolymer concrete. In Advances in Sustainable Construction Materials, Proceedings of the ASCM 2019, Warangal, India, 15–16 March, 2019; Springer: Singapore, 2020; pp. 105–117. [Google Scholar]
- Ullah, H.S.; Khushnood, R.A.; Farooq, F.; Ahmad, J.; Vatin, N.I.; Ewais, D.Y.Z. Prediction of compressive strength of sustainable foam concrete using individual and ensemble machine learning approaches. Materials 2022, 15, 3166. [Google Scholar] [CrossRef] [PubMed]
- Jithendra, C.; Elavenil, S. Role of Superplasticizer on GGBS based Geopolymer Concrete under ambient curing. Mater. Today Proc. 2019, 18, 148–154. [Google Scholar] [CrossRef]
- Verma, M.; Dev, N. Sodium hydroxide effect on the mechanical properties of flyash-slag based geopolymer concrete. Struct. Concr. 2021, 22, E368–E379. [Google Scholar] [CrossRef]
- Deb, P.S.; Nath, P.; Sarker, P.K. The effects of ground granulated blast-furnace slag blending with fly ash and activator content on the workability and strength properties of geopolymer concrete cured at ambient temperature. Mater. Des. 2014, 62, 32–39. [Google Scholar] [CrossRef]
- Ding, Y.; Shi, C.-J.; Li, N. Fracture properties of slag/fly ash-based geopolymer concrete cured in ambient temperature. Constr. Build. Mater. 2018, 190, 787–795. [Google Scholar] [CrossRef]
- Nath, P.; Sarker, P.K. Fracture properties of GGBFS-blended fly ash geopolymer concrete cured in ambient temperature. Mater. Struct. 2017, 50, 32. [Google Scholar] [CrossRef]
- Karthik, A.; Sudalaimani, K.; Kumar, C.V. Investigation on mechanical properties of fly ash-ground granulated blast furnace slag based self curing bio-geopolymer concrete. Constr. Build. Mater. 2017, 149, 338–349. [Google Scholar] [CrossRef]
- Lee, N.K.; Lee, H.-K. Setting and mechanical properties of alkali-activated fly ash/slag concrete manufactured at room temperature. Constr. Build. Mater. 2013, 47, 1201–1209. [Google Scholar] [CrossRef]
- Rao, G.M.; Rao, T.D.G. A quantitative method of approach in designing the mix proportions of fly ash and GGBS-based geopolymer concrete. Aust. J. Civ. Eng. 2018, 16, 53–63. [Google Scholar]
- Huang, J.; Suhatril, M.; Baharom, S.; Alaskar, A.; Assilzadeh, H. Influence of porosity and cement grade on concrete mechanical properties. Adv. Concr. Constr. 2020, 10, 393–402. [Google Scholar]
- Huang, J.; Sun, Y.; Zhang, J. Reduction of computational error by optimizing SVR kernel coefficients to simulate concrete compressive strength through the use of a human learning optimization algorithm. Eng. Comput. 2022, 38, 3151–3168. [Google Scholar] [CrossRef]
- Huang, J.; Zhou, M.; Zhang, J.; Ren, J.; Vatin, N.I.; Sabri, M.M.S. The use of GA and PSO in evaluating the shear strength of steel fiber reinforced concrete beams. KSCE J. Civ. Eng. 2022, 26, 3918–3931. [Google Scholar] [CrossRef]
- Xu, W.; Huang, X.; Yang, Z.; Zhou, M.; Huang, J. Developing Hybrid Machine Learning Models to Determine the Dynamic Modulus (E*) of Asphalt Mixtures Using Parameters in Witczak 1-40D Model: A Comparative Study. Materials 2022, 15, 1791. [Google Scholar] [CrossRef]
- Huang, J.; Asteris, P.G.; Pasha, S.M.K.; Mohammed, A.S.; Hasanipanah, M. A new auto-tuning model for predicting the rock fragmentation: A cat swarm optimization algorithm. Eng. Comput. 2022, 38, 2209–2220. [Google Scholar] [CrossRef]
- Zhu, F.; Wu, X.; Lu, Y.; Huang, J. Strength reduction due to acid attack in cement mortar containing waste eggshell and glass: A machine learning-based modeling study. Buildings 2024, 14, 225. [Google Scholar] [CrossRef]
- Ahmad, A.; Ahmad, W.; Aslam, F.; Joyklad, P. Compressive strength prediction of fly ash-based geopolymer concrete via advanced machine learning techniques. Case Stud. Constr. Mater. 2022, 16, e00840. [Google Scholar] [CrossRef]
- Zou, Y.; Zheng, C.; Alzahrani, A.M.; Ahmad, W.; Ahmad, A.; Mohamed, A.M.; Khallaf, R.; Elattar, S. Evaluation of Artificial Intelligence Methods to Estimate the Compressive Strength of Geopolymers. Gels 2022, 8, 271. [Google Scholar] [CrossRef] [PubMed]
- Wang, X.; Hosseini, S.; Armaghani, D.J.; Mohamad, E.T. Data-Driven Optimized Artificial Neural Network Technique for Prediction of Flyrock Induced by Boulder Blasting. Mathematics 2023, 11, 235. [Google Scholar] [CrossRef]
- Qiu, Y.; Zhou, J. Short-term rockburst prediction in underground project: Insights from an explainable and interpretable ensemble learning model. Acta Geotech. 2023, 18, 6655–6685. [Google Scholar] [CrossRef]
- Qiu, Y.; Zhou, J. Short-Term Rockburst Damage Assessment in Burst-Prone Mines: An Explainable XGBOOST Hybrid Model with SCSO Algorithm. Rock Mech. Rock Eng. 2023, 56, 8745–8770. [Google Scholar] [CrossRef]
- Box, G.E.P.; Cox, D.R. An analysis of transformations. J. R. Stat. Soc. Ser. B Stat. Methodol. 1964, 26, 211–243. [Google Scholar] [CrossRef]
- Ren, J.; Li, D.; Xu, Y.; Huang, J.; Liu, W. Fatigue behaviour of rock asphalt concrete considering moisture, high-temperature, and stress level. Int. J. Pavement Eng. 2022, 23, 4638–4648. [Google Scholar] [CrossRef]
- Ma, H.; Liu, J.; Zhang, J.; Huang, J. Estimating the Compressive Strength of Cement-Based Materials with Mining Waste Using Support Vector Machine, Decision Tree, and Random Forest Models. Adv. Civ. Eng. 2021, 2021, 6629466. [Google Scholar] [CrossRef]
- Zhu, F.; Wu, X.; Lu, Y.; Huang, J. Strength Estimation and Feature Interaction of Carbon Nanotubes-Modified Concrete Using Artificial Intelligence-Based Boosting Ensembles. Buildings 2024, 14, 134. [Google Scholar] [CrossRef]
- Hosseini, S.; Monjezi, M.; Bakhtavar, E.; Mousavi, A. Prediction of Dust Emission Due to Open Pit Mine Blasting Using a Hybrid Artificial Neural Network. Nat. Resour. Res. 2021, 30, 4773–4788. [Google Scholar] [CrossRef]
- Bakhtavar, E.; Hosseini, S.; Hewage, K.; Sadiq, R. Air Pollution Risk Assessment Using a Hybrid Fuzzy Intelligent Probability-Based Approach: Mine Blasting Dust Impacts. Nat. Resour. Res. 2021, 30, 2607–2627. [Google Scholar] [CrossRef]
- Bakhtavar, E.; Hosseini, S.; Hewage, K.; Sadiq, R. Green blasting policy: Simultaneous forecast of vertical and horizontal distribution of dust emissions using artificial causality-weighted neural network. J. Clean. Prod. 2021, 283, 124562. [Google Scholar] [CrossRef]
- Hosseini, S.; Monjezi, M.; Bakhtavar, E. Minimization of blast-induced dust emission using gene-expression programming and grasshopper optimization algorithm: A smart mining solution based on blasting plan optimization. Clean Technol. Environ. Policy 2022, 24, 2313–2328. [Google Scholar] [CrossRef]
- Hosseini, S.; Poormirzaee, R.; Hajihassani, M.; Kalatehjari, R. An ANN-Fuzzy Cognitive Map-Based Z-Number Theory to Predict Flyrock Induced by Blasting in Open-Pit Mines. Rock Mech. Rock Eng. 2022, 55, 4373–4390. [Google Scholar] [CrossRef]
- Hosseini, S.; Mousavi, A.; Monjezi, M. Prediction of blast-induced dust emissions in surface mines using integration of dimensional analysis and multivariate regression analysis. Arab. J. Geosci. 2022, 15, 163. [Google Scholar] [CrossRef]
Disclaimer/Publisher’s Note: The statements, opinions and data contained in all publications are solely those of the individual author(s) and contributor(s) and not of MDPI and/or the editor(s). MDPI and/or the editor(s) disclaim responsibility for any injury to people or property resulting from any ideas, methods, instructions or products referred to in the content. |
© 2024 by the authors. Licensee MDPI, Basel, Switzerland. This article is an open access article distributed under the terms and conditions of the Creative Commons Attribution (CC BY) license (https://creativecommons.org/licenses/by/4.0/).