Repurposing Pitavastatin and L-Glutamine: Replenishing β-Cells in Hyperlipidemic Type 2 Diabetes Mouse Model
Abstract
1. Introduction
2. Materials and Methods
2.1. Animals and Experimental Strategy
2.2. Assessment of Metabolic and Biochemical Parameters
2.2.1. Lipid Profiling
2.2.2. Assessment of Plasma Insulin and Adiponectin Levels
2.3. Assessment of Transcript Levels
2.4. Glucoregulatory Enzymes Activities and Liver Glycogen Content
2.5. Mitochondria Isolation from Skeletal Muscle and Estimation of Oxygen Consumption Rate (OCR)
2.6. Pancreatic Tissue Preparation, Immunohistochemistry (IHC), and Assessment of β-Cell Regeneration and Apoptosis
2.7. Western Blot Analysis
2.8. Statistical Analyses
3. Results
3.1. Animals and Experimental Strategy to Develop T2D Mouse Model
3.2. Assessment of Metabolic and Biochemical Parameters
3.2.1. Intraperitoneal Glucose-Tolerance Test (IPGTT) and Intraperitoneal Insulin-Sensitivity Test (IPIST)
3.2.2. Lipid Profiling
3.2.3. Plasma Insulin and Adiponectin Levels
3.3. Gene Expression of GLUT2 and Glucoregulatory Enzymes and Their Activities in the Liver
3.4. Mitochondrial Biogenesis Marker Gene Expression Levels in Skeletal Muscle
3.5. Estimation of Oxygen Consumption Rate (OCR)
3.6. Western Blot Analysis
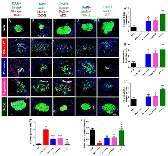
3.7. Regeneration and Apoptosis Analysis in Pancreatic β-Cells
4. Discussion
5. Conclusions
Author Contributions
Funding
Institutional Review Board Statement
Informed Consent Statement
Data Availability Statement
Acknowledgments
Conflicts of Interest
Appendix A
| Gene Primer | Sequence (5′-3′) | Annealing Temperature | Amplicon Size (bp) | Tissue |
|---|---|---|---|---|
| Glucokinase | FP: AGGAGGCCAGTGTAAAGATGT RP: TCCCAGGTCTAAGGAGAGAAA | 56 °C | 90 bp | Liver |
| PEPCK | FP: CTGCATAACGGTCTGGACTTC RP: CAGCAACTGCCCGTACTCC | 65 °C | 151 bp | |
| G6Pase | FP: CTGTTTGGACAACGCCCGTAT RP: AGGTGACAGGGAACTGCTTTA | 56 °C | 91 bp | |
| Glut2 | FP: CTTGGAAGGATCAAAGCAATG RP: CAGTCCTGAAATTAGCCCAC | 60 °C | 150 bp | |
| Glycogen synthase | FP: ACCAAGGCCAAAACGACAG RP: GGGCTCACATTGTTCTACTTG | 61 °C | 102 bp | |
| Glycogen phosphorylase | FP: GAGAAGCGACGGCAGATCA RP: CTTGACCAGAGTGAAGTGCA | 65 °C | 102 bp | |
| Fructose 1,6, bisphosphatase | FP: GCATCGCACAGCTCTATGGT RP: CTCAGGTTCGATTATGATGGC | 63 °C | 120 bp | |
| SIRT-1 | FP: GATGAAGTTGACCTCCTCA RP: GGGTATAGAACTTGGAATTAG | 64 °C | 86 bp | Skeletal Muscle |
| PGC-1α | FP: AGCCGTGACCACTGACAACGA RP: GTAGCTGAGCTGAGTGTTGGC | 69 °C | 129 bp | |
| TFAM | FP: CTGAGGAAAAGCAGGCATA RP: ATGTCTCCGGATCGTTTCAC | 69 °C | 142 bp | |
| GAPDH | FP: AGGTCGGTGTGAACGGATTTG RP: TGTAGACCATGTAGTTGAGGT | 56 °C | 123 bp | Liver, Skeletal muscle |
| Primary Antibody | Secondary Antibody | Excitation (nm) | Emission (nm) |
|---|---|---|---|
| Anti-insulin (1:200, guinea pig) (DAKO Agilent, USA) | Anti-guinea pig Alexa 568 (1:500, Donkey) (Jackson ImmunoResearch Laboratories, Inc. USA) | 493 | 519 |
| Anti-NGN3 (1:50, rabbit) (Thermo Fisher Scientific, USA) | Anti-rabbit Alexa 647 (1:500, Donkey) (Jackson ImmunoResearch Laboratories, Inc. USA) | 651 | 667 |
| Anti-ARX (1:500, rabbit) (Sigma-Aldrich, Germany) | |||
| Anti-AIF (1:400, rabbit) (Cayman chemicals, USA) | |||
| Anti-glucagon (1:200, rabbit) (Cell Signaling Technology, USA) | |||
| Anti-PDX-1 (1:1000, goat) (Abcam, USA) | Anti-goat Rhodamine Red X (1:200, Donkey) (Jackson ImmunoResearch Laboratories, Inc. USA) | 570 | 590 |
| Anti-PAX-4 (1:500, Goat) (Sigma-Aldrich, Germany) | |||
| Anti-BrdU (1:100, rat) (Abcam, USA) | Anti-rat Rhodamine Red (1:200, Donkey) (Jackson ImmunoResearch Laboratories, Inc. USA) | 570 | 590 |
| Primary Antibody | Secondary Antibody |
|---|---|
| Anti-β-actin (1:10,000, mouse) (ABclonal Technology, USA) | Anti-mouse IgG-HRP (1:10,000, goat) (Santa Cruz Biotechnology) |
| Anti-insulin receptor β (1:1000, rabbit) (Cell Signaling Technology, USA) | Anti-rabbit immunoglobulin G (IgG)-horse radish peroxidase (HRP) (1:5000, goat) (Santa Cruz Biotechnology) |
| Anti-insulin receptor substrate-1 (1:1000, rabbit) (ABclonal Technology, USA) | |
| Anti-phosphorylated insulin receptor substrate -1 Ser307 (1:1000, rabbit) (Cell Signaling Technology, USA) | |
| Anti- Akt-1 (Protein kinase B) (1:1000, rabbit) (ABclonal Technology, USA) | |
| Anti-phosphorylated Akt-1(Protein kinase B) S473 (1:1000, rabbit) (ABclonal Technology, USA) | |
| Anti-Glut-4 (Glucose transporter type 4) (1:1000, rabbit) (MERCK Millipore) | |
| Anti-AdipoR1 (Adiponectin receptor 1) (1:1000, rabbit) (Bioss Antibodies, USA) | |
| Anti-PPARa (Peroxisome proliferator activated receptor alpha) (1:1000, rabbit) (Bioss Antibodies, USA) |
| Nutritional Composition | Normal-Chow Diet (NCD) (%) | High-Fat Diet (HFD) (%) |
|---|---|---|
| Protein | 22.5 | 18.15 |
| Fat | 5 | 45.55 |
| Carbohydrate | 55 | 24.19 |
| Fiber | 7 | 3.1 |
| Ash | 6.5 | 3.8 |
| Moisture | 4 | 3.5 |


References
- Pramanik, S.; Rathwa, N.; Patel, R.; Ramachandran, A.; Begum, R. Treatment Avenues for Type 2 Diabetes and Current Perspectives on Adipokines. Curr. Diabetes Rev. 2018, 14, 201–221. [Google Scholar] [CrossRef]
- Garber, A.J. Incretin effects on β-cell function, replication, and mass: The human perspective. Diabetes Care 2011, 34 (Suppl. S2), S258–S263. [Google Scholar] [CrossRef] [PubMed]
- Matveyenko, A.V.; Butler, P.C. Relationship between β-cell mass and diabetes onset. Diabetes Obes. Metab. 2008, 10, 23–31. [Google Scholar] [CrossRef]
- Butler, A.E.; Janson, J.; Bonner-Weir, S.; Ritzel, R.; Rizza, R.A.; Butler, P.C. β-cell deficit and increased β-cell apoptosis in humans with type 2 diabetes. Diabetes 2003, 52, 102–110. [Google Scholar] [CrossRef]
- Tolhurst, G.; Zheng, Y.; Parker, H.E.; Habib, A.M.; Reimann, F.; Gribble, F.M. Glutamine triggers and potentiates glucagon-like peptide-1 secretion by raising cytosolic Ca2+ and cAMP. Endocrinology 2011, 152, 405–413. [Google Scholar] [CrossRef]
- Owei, I.; Umekwe, N.; Stentz, F.; Wan, J.; Dagogo-Jack, S. Amino acid signature predictive of incident prediabetes: A case-control study nested within the longitudinal pathobiology of prediabetes in a biracial cohort. Metabolism 2019, 98, 76–83. [Google Scholar] [CrossRef] [PubMed]
- Chen, L.W.; Lin, C.-S.; Tsai, M.-C.; Shih, S.-F.; Lim, Z.W.; Chen, S.-J.; Tsui, P.-F.; Ho, L.-J.; Lai, J.-H.; Liou, J.-T. Pitavastatin Exerts Potent Anti-Inflammatory and Immunomodulatory Effects via the Suppression of AP-1 Signal Transduction in Human T Cells. Int. J. Mol. Sci. 2019, 20, 3534. [Google Scholar] [CrossRef] [PubMed]
- Mita, T.; Nakayama, S.; Abe, H.; Gosho, M.; Iida, H.; Hirose, T.; Kawamori, R.; Watada, H. Comparison of effects of Pitavastatin and atorvastatin on glucose metabolism in type 2 diabetic patients with hypercholesterolemia. J. Diabetes Investig. 2013, 4, 297–303. [Google Scholar] [CrossRef]
- Zhao, W.; Zhao, S.P. Different effects of statins on induction of diabetes mellitus: An experimental study. Drug Des. Dev. Ther. 2015, 9, 6211. [Google Scholar] [CrossRef] [PubMed]
- Parilla, J.H.; Willard, J.R.; Barrow, B.M.; Zraika, S. A mouse model of beta-cell dysfunction as seen in human type 2 diabetes. J. Diabetes Res. 2018, 2018, 1–11. [Google Scholar] [CrossRef] [PubMed]
- Zambarakji, H.J.; Nakazawa, T.; Connolly, E.; Lane, A.M.; Mallemadugula, S.; Kaplan, M.; Michaud, N.; Hafezi-Moghadam, A.; Gragoudas, E.S.; Miller, J.W. Dose-dependent effect of Pitavastatin on VEGF and angiogenesis in a mouse model of choroidal neovascularization. Investig. Ophthalmol. Vis. Sci. 2006, 47, 2623–2631. [Google Scholar] [CrossRef]
- Badole, S.L.; Jangam, G.B.; Chaudhari, S.; Ghule, A.E.; Zanwar, A.A. L-Glutamine Supplementation Prevents the Development of Experimental Diabetic Cardiomyopathy in Streptozotocin-Nicotinamide Induced Diabetic Rats. PLoS ONE 2014, 9, e92697. [Google Scholar] [CrossRef]
- Sadar, S.; Kaspate, D.; Vyawahare, N. Protective effect of L-glutamine against diabetes-induced nephropathy in experimental animal: Role of KIM-1, NGAL, TGF-β1, and collagen-1. Ren. Fail. 2016, 38, 1483–1495. [Google Scholar] [CrossRef] [PubMed]
- Jørgensen, M.S.; Tornqvist, K.S.; Hvid, H. Calculation of glucose dose for intraperitoneal glucose tolerance tests in lean and obese mice. J. Am. Assoc. Lab. Anim. Sci. 2017, 56, 95–97. [Google Scholar] [PubMed]
- Guo, Y.; Fu, W.; Xin, Y.; Bai, J.; Peng, H.; Fu, L.; Liu, J.; Li, L.; Ma, Y.; Jiang, H. Antidiabetic and Antiobesity Effects of Artemether in db/db Mice. BioMed Res. Int. 2018, 2018, 1–9. [Google Scholar] [CrossRef] [PubMed]
- Knopfholz, J.; Disserol CC, D.; Pierin, A.J.; Schirr, F.L.; Streisky, L.; Takito, L.L.; Ledesma, P.M.; Faria-Neto, J.R.; Olandoski, M.; Da Cunha, C.L.P.; et al. Validation of the friedewald formula in patients with metabolic syndrome. Cholesterol 2014, 2014, 261878. [Google Scholar] [CrossRef]
- Palit, S.P.; Patel, R.; Jadeja, S.D.; Rathwa, N.; Mahajan, A.; Ramachandran, A.V.; Dhar, M.K.; Sharma, S.; Begum, R. A genetic analysis identifies a haplotype at adiponectin locus: Association with obesity and type 2 diabetes. Sci. Rep. 2020, 10, 1–10. [Google Scholar] [CrossRef]
- Kruger, N.J. The Bradford method for protein quantitation. In The Protein Protocols Handbook; Humana Press: Totowa, NJ, USA, 2009; pp. 17–24. [Google Scholar]
- Li, Z.; Graham, B.H. Measurement of mitochondrial oxygen consumption using a Clark electrode. In Mitochondrial Disorders; Humana Press: Totowa, NJ, USA, 2012; pp. 63–72. [Google Scholar]
- Yoshika, M.; Komiyama, Y.; Masuda, M.; Yokoi, T.; Masaki, H.; Ohkura, H.; Takahashi, H. Pitavastatin further decreases serum high-sensitive C-reactive protein levels in hypertensive patients with hypercholesterolemia treated with angiotensin II, type-1 receptor antagonists. Clin. Exp. Hypertens. 2010, 32, 341–346. [Google Scholar] [CrossRef]
- Matsubara, T.; Naruse, K.; Arakawa, T.; Nakao, M.; Yokoi, K.; Oguri, M.; Marui, N.; Amano, T.; Ichimiya, S.; Ohashi, T.; et al. Impact of Pitavastatin on high-sensitivity C-reactive protein and adiponectin in hypercholesterolemic patients with the metabolic syndrome: The PREMIUM Study. J. Cardiol. 2012, 60, 389–394. [Google Scholar] [CrossRef] [PubMed]
- Iwata, H.; Iimuro, S.; Inoue, A.; Miyauchi, K.; Taguchi, I.; Hiro, T.; Nakagawa, Y.; Ozaki, Y.; Ohashi, Y.; Daida, H.; et al. P5320 Reduction in high-sensitivity C-reactive protein by Pitavastatin was associated with improved outcomes in Japanese patients with stable coronary artery disease: Results from REAL-CAD study. Eur. Heart J. 2019, 40 (Suppl. 1), ehz746-0289. [Google Scholar] [CrossRef]
- Ishihara, Y.; Ohmori, K.; Mizukawa, M.; Hasan, A.U.; Noma, T.; Kohno, M. Beneficial direct adipotropic actions of Pitavastatin in vitro and their manifestations in obese mice. Atherosclerosis 2010, 212, 131–138. [Google Scholar] [CrossRef]
- Samocha-Bonet, D.; Wong, O.; Synnott, E.-L.; Piyaratna, N.; Douglas, A.; Gribble, F.M.; Holst, J.J.; Chisholm, D.J.; Greenfield, J.R. Glutamine reduces postprandial glycemia and augments the glucagon-like peptide-1 response in type 2 diabetes patients. J. Nutr. 2011, 141, 1233–1238. [Google Scholar] [CrossRef] [PubMed]
- Abboud, K.Y.; Reis, S.K.; Martelli, M.E.; Zordão, O.P.; Tannihão, F.; de Souza, A.Z.Z.; Assalin, H.B.; Guadagnini, D.; Rocha, G.Z.; Saad, M.J.A.; et al. Oral glutamine supplementation reduces obesity, pro-inflammatory markers, and improves insulin sensitivity in DIO wistar rats and reduces waist circumference in overweight and obese humans. Nutrients 2019, 11, 536. [Google Scholar] [CrossRef]
- Badole, S.L.; Chaudhari, S.M.; Bagul, P.P.; Mahamuni, S.P.; Khose, R.D.; Joshi, A.C.; Raut, C.G.; Zanwar, A.A. Effect of concomitant administration of L-glutamine and cycloart-23-ene-3β, 25-diol (B2) with sitagliptin in GLP-1 (7–36) amide secretion, biochemical and oxidative stress in streptozotocin-nicotinamide induced diabetic sprague dawley rats. PLoS ONE 2013, 8, e72817. [Google Scholar] [CrossRef]
- Newsholme, P.; Brennan, L.; Bender, K. Amino acid metabolism, β-cell function, and diabetes. Diabetes 2006, 55 (Suppl. 2), S39–S47. [Google Scholar] [CrossRef]
- Ruan, H.; Dong, L.Q. Adiponectin signaling and function in insulin target tissues. J. Mol. Cell Biol. 2016, 8, 101–109. [Google Scholar] [CrossRef]
- Daido, H.; Horikawa, Y.; Takeda, J. The effects of Pitavastatin on glucose metabolism in patients with type 2 diabetes with hypercholesterolemia. Diabetes Res. Clin. Pract. 2014, 106, 531–537. [Google Scholar] [CrossRef] [PubMed]
- Fraulob, J.C.; Souza-Mello, V.; Aguila, M.B.; Mandarim-De-Lacerda, C.A. Beneficial effects of rosuvastatin on insulin resistance, adiposity, inflammatory markers and non-alcoholic fatty liver disease in mice fed on a high-fat diet. Clin. Sci. 2012, 123, 259–270. [Google Scholar] [CrossRef] [PubMed]
- Tomas, E.; Habener, J.F. Insulin-like actions of glucagon-like peptide-1: A dual receptor hypothesis. Trends Endocrinol. Metab. 2010, 21, 59–67. [Google Scholar] [CrossRef]
- Vevera, J.; Fišar, Z.; Nekovářová, T.; Vrablík, M.; Zlatohlávek, L.; Hroudová, J.; Singh, N.; Raboch, J.; Valeš, K. Statin-induced changes in mitochondrial respiration in blood platelets in rats and human with dyslipidemia. Physiol. Res. 2016, 65, 777. [Google Scholar] [CrossRef]
- Moullé, V.S.; Ghislain, J.; Poitout, V. Nutrient regulation of pancreatic β-cell proliferation. Biochimie 2017, 143, 10–17. [Google Scholar] [CrossRef]
- Corless, M.; Kiely, A.; McClenaghan, N.H.; Flatt, P.R.; Newsholme, P. Glutamine regulates expression of key transcription factor, signal transduction, metabolic gene, and protein expression in a clonal pancreatic β-cell line. J. Endocrinol. 2006, 190, 719–727. [Google Scholar] [CrossRef]
- Zhang, Y.; Fava, G.E.; Wang, H.; Mauvais-Jarvis, F.; Fonseca, V.A.; Wu, H. PAX4 gene transfer induces α-to-β-cell phenotypic conversion and confers therapeutic benefits for diabetes treatment. Mol. Ther. 2016, 24, 251–260. [Google Scholar] [CrossRef] [PubMed]
- Zhu, Y.; Liu, Q.; Zhou, Z.; Ikeda, Y. PDX1, Neurogenin-3, and MAFA: Critical transcription regulators for β-cell development and regeneration. Stem Cell Res. Ther. 2017, 8, 1–7. [Google Scholar] [CrossRef] [PubMed]
- Xu, L.; Xu, C.; Zhou, S.; Liu, X.; Wang, J.; Liu, X.; Qian, S.; Xin, Y.; Gao, Y.; Zhu, Y.; et al. PAX4 promotes PDX1-induced differentiation of mesenchymal stem cells into insulin-secreting cells. Am. J. Transl. Res. 2017, 9, 874–886. [Google Scholar] [PubMed]










Disclaimer/Publisher’s Note: The statements, opinions and data contained in all publications are solely those of the individual author(s) and contributor(s) and not of MDPI and/or the editor(s). MDPI and/or the editor(s) disclaim responsibility for any injury to people or property resulting from any ideas, methods, instructions or products referred to in the content. |
© 2023 by the authors. Licensee MDPI, Basel, Switzerland. This article is an open access article distributed under the terms and conditions of the Creative Commons Attribution (CC BY) license (https://creativecommons.org/licenses/by/4.0/).
Share and Cite
Palit, S.P.; Patel, R.; Parmar, N.; Rathwa, N.; Dalvi, N.; Ramachandran, A.V.; Begum, R. Repurposing Pitavastatin and L-Glutamine: Replenishing β-Cells in Hyperlipidemic Type 2 Diabetes Mouse Model. Life 2023, 13, 929. https://doi.org/10.3390/life13040929
Palit SP, Patel R, Parmar N, Rathwa N, Dalvi N, Ramachandran AV, Begum R. Repurposing Pitavastatin and L-Glutamine: Replenishing β-Cells in Hyperlipidemic Type 2 Diabetes Mouse Model. Life. 2023; 13(4):929. https://doi.org/10.3390/life13040929
Chicago/Turabian StylePalit, Sayantani Pramanik, Roma Patel, Nishant Parmar, Nirali Rathwa, Nilay Dalvi, A. V. Ramachandran, and Rasheedunnisa Begum. 2023. "Repurposing Pitavastatin and L-Glutamine: Replenishing β-Cells in Hyperlipidemic Type 2 Diabetes Mouse Model" Life 13, no. 4: 929. https://doi.org/10.3390/life13040929
APA StylePalit, S. P., Patel, R., Parmar, N., Rathwa, N., Dalvi, N., Ramachandran, A. V., & Begum, R. (2023). Repurposing Pitavastatin and L-Glutamine: Replenishing β-Cells in Hyperlipidemic Type 2 Diabetes Mouse Model. Life, 13(4), 929. https://doi.org/10.3390/life13040929
