Abstract
Aiming at the problems of low efficiency, high energy consumption, and poor path quality during the multi-mechanism operation of bridge cranes in spatial tasks, an improved Rapidly exploring Random Tree (RRT) algorithm based on multi-strategy fusion is proposed for energy-efficient path planning. First, the improved algorithm introduces heuristic path information to guide the sampling process, enhancing the quality of sampled nodes. By defining a heuristic boundary, the search space is constrained to goal-relevant regions, thereby improving path planning efficiency. Secondly, focused sampling and reconnection strategies are adopted to significantly enhance path quality while ensuring the global convergence of the algorithm. Combined with line segment sampling and probability control strategies, the algorithm balances global exploration and local refinement, further optimizing path selection. Finally, Bezier curves are applied to smooth the generated path, markedly improving path smoothness and feasibility. Comparative experiments conducted on a constructed three-dimensional simulation platform demonstrate that, compared to other algorithms, the proposed algorithm achieves significant optimization in planning time, path cost, number of path nodes, and number of random tree nodes, while generating smoother paths. Notably, under different operational modes, this study provides a quantitative evaluation of operational efficiency and energy consumption based on energy efficiency trade-offs, offering an effective technical solution for the intelligent operation of bridge cranes.
1. Introduction
Path planning technology holds significant research value and broad application prospects in fields such as autonomous navigation, autonomous driving, and industrial automation [1,2,3,4,5,6]. Due to its compact footprint, high load-bearing capacity, and efficient transportation capabilities, the bridge crane is widely used as a transportation tool in various industrial sectors [7]. It is the coordination of the hoisting, trolley, and gantry mechanisms that enables the bridge crane to position loads in three-dimensional space, making its path planning particularly important. As a critical device in industrial material handling, the optimization of path planning for bridge cranes can significantly improve the efficiency, safety, and cost-effectiveness of handling operations. Currently, the path planning of bridge cranes is categorized into three modes: manual operation, semi-automated mode, and intelligent mode. The manual operation mode relies entirely on the operator’s experience for real-time control. Although it offers high flexibility, its operational efficiency and accuracy are susceptible to human factors. The automated mode combines human intervention with automation control, ensuring operational flexibility while enhancing the precision of certain task components. The intelligent mode, on the other hand, leverages advanced path planning algorithms and environmental perception for autonomous decision-making, generating optimal paths to achieve high-efficiency and precise material handling. This represents the future direction of crane intelligence. By incorporating intelligent path planning technology, bridge cranes can further optimize operational trajectories, shorten handling cycles, reduce energy consumption, and significantly enhance the overall efficiency of industrial automation production lines [8].
The RRT algorithm, proposed by LaValle et al. [9] as a classic path planning method, is a tree-based algorithm that rapidly explores the search space through random sampling. It effectively addresses path planning problems in high-dimensional spaces. Due to its efficient search performance and adaptability to high-dimensional, complex environments, the RRT algorithm plays a crucial role in the field of bridge crane path planning [10]. The RRT algorithm quickly explores the state space through random sampling, generating a feasible path from the start point to the target point in complex environments, while demonstrating high computational efficiency in static environments. However, as the application scenarios of bridge cranes expand from structured environments to dynamic, unstructured, and complex environments, the limitations of the RRT algorithm gradually become evident. Optimizing path planning algorithms to better adapt to complex environments has become a current research focus [11].
During the multi-mechanism coordination process of a bridge crane, path planning needs to consider the optimality of the path, planning efficiency, and adaptability to dynamic environments. To address this issue, researchers both domestically and internationally have proposed various path planning methods, including optimization-based Voronoi diagram methods [12], search-based A* algorithms [13], sampling-based RRT algorithms and their improved versions [14], and path planning strategies based on genetic algorithms (GA) [15]. Among these, the RRT algorithm has been widely applied to the motion planning problems of bridge cranes due to its ability to efficiently find feasible paths in high-dimensional spaces [16].
Although significant progress has been made in the improvement of the RRT algorithm in recent years, such as the RRT* algorithm, which enhances path quality by incorporating global optimization strategies [17], the Bias-RRT algorithm, which improves search efficiency through target-biased sampling [18], and the Bidirectional RRT algorithm, which demonstrates significant advantages in path generation time [19], existing methods still have the following shortcomings:
Firstly, the paths generated by the traditional RRT algorithm are usually composed of discrete line segments, which results in paths that are not smooth and exhibit large curvature variations. This makes it difficult to meet the high smoothness requirements of practical application scenarios. Secondly, the random sampling process often involves redundant nodes, leading to inefficient search performance, especially in high-dimensional and complex environments, where path planning time is significantly increased. Additionally, the ability to avoid moving obstacles in dynamic environments in real time is relatively weak, making it challenging to quickly generate safe and feasible paths under dynamic constraints [20]. To improve the performance of the RRT algorithm, researchers have proposed various optimization methods. For example, Wan Ningjing et al. [21] proposed an improved RRT algorithm that guides the random tree toward the target point using a target-biased strategy and samples in dynamic spaces. They also pruned and smoothed the generated paths to improve planning efficiency. However, the paths generated by this method still exhibit some curvature and cannot guarantee optimality and smoothness. Lin Shuo et al. [22] addressed the global path planning problem by proposing an improved A* algorithm for random maps. This method significantly enhances path smoothness and planning efficiency by reducing the number of traversed nodes and waypoints. However, it focuses primarily on global path planning and does not adequately consider local path planning issues in dynamic environments. Wang et al. [23] proposed an adaptive expansion bidirectional RRT* algorithm, which improves path planning efficiency by adaptively adjusting the sampling probability and expansion method based on the number of collision detection failures. However, the dynamic adaptability of this algorithm in complex environments still requires further research. Chen Te et al. [24] introduced an emergency rescue vehicle trajectory planning method based on three-dimensional segmented cubic Bezier curves. This method significantly improves trajectory planning flexibility and lane-changing efficiency while ensuring vehicle safety, comfort, and stability. However, the computational complexity of Bezier curves is high, and it has strict requirements on the distribution of path nodes, making its real-time performance in dynamic environments still in need of optimization. Wang et al. [25] proposed a novel optimal path planning algorithm, NRRT*, based on convolutional neural networks (CNNs). NRRT* uses deep learning to learn the distribution probabilities of sampled points. Chai et al. [26] introduced a greedy sampling space reduction strategy, which dynamically changes the sampling space to reduce redundant expansion of the random tree in the space. They also proposed a new narrow passage detection method based on the environment around the sampling points. After identifying a narrow passage, multiple subtrees are generated within the passage to explore it. These subtrees can then be merged into the main tree, which expands further in a larger area through subsequent sampling. RL-RRT [27], as a local planner, explores deep reinforcement learning strategies and uses a distance function learned through deep learning to bias the tree growth toward the target area. Wu et al. [28] proposed a new RRT-based path optimization algorithm, Fast-RRT, which quickly finds near-optimal paths by incorporating the Improved RRT and Fast-Optimal modules.
The existing literature has optimized the RRT algorithm from various perspectives, leading to certain improvements in path planning efficiency. Building on prior research, this study addresses the issues of low efficiency, high energy consumption, and poor path quality in bridge cranes during multi-mechanism operations by proposing an improved RRT path planning algorithm based on multi-strategy fusion. The algorithm introduces heuristic path information to guide the sampling process, significantly enhancing the spatial distribution quality of sampling points and the efficiency of goal-directed exploration. By adopting a collaborative optimization strategy of focused sampling and dynamic reconnection, it effectively reduces the generation of redundant nodes while notably improving path quality. Through the combination of line segment sampling and adaptive probability control, precise obstacle avoidance in complex environments is achieved. Furthermore, Bezier curves are employed to perform high-order smooth fitting of discrete path nodes, thereby generating continuous and smooth paths that comply with kinematic constraints. Systematic experiments conducted in a three-dimensional workspace quantitatively evaluated the algorithm’s performance in terms of operational efficiency and energy consumption, verifying its robustness and stability in multi-mechanism operational scenarios. This study provides an innovative solution for intelligent path planning of bridge cranes under multi-mechanism working conditions, while also establishing a solid theoretical foundation and practical framework for the performance optimization of path planning algorithms.
The main contributions of this paper are as follows:
- (1)
- By integrating multiple strategies, the proposed algorithm achieves superior path selection, higher path quality, and lower path cost in path planning.
- (2)
- A comparison from the perspectives of operational efficiency and energy consumption verifies the superiority of the proposed algorithm.
- (3)
- A comparative analysis of the three technical pathways was conducted using an energy efficiency ratio metric. The results indicate that each pathway excels in different performance dimensions, making them suitable for specific application scenarios.
2. Analysis of Path Planning for Bridge Cranes
2.1. Working Features of Overhead Bridge Cranes
The bridge crane typically consists of components such as the bridge frame, trolley running mechanism (main and auxiliary hoist mechanisms, and trolley running mechanism), gantry running mechanism, and electrical control system [29]. The bridge frame is the fundamental load-bearing component of the bridge crane, composed of the main beam and end beams, and is equipped with walkways, guardrails, a driver’s cabin, and other accessories. The trolley running mechanism moves laterally along the main beam, covering the transverse direction. The main and auxiliary lifting mechanisms vertically raise and lower the load, adjusting its height. The gantry running mechanism operates along the gantry track, covering the longitudinal direction, thus enabling the three-dimensional spatial displacement of the suspended load.
The bridge crane is one of the most widely used lifting devices, primarily employed in factories, warehouses, and cargo yards. The environment in which it operates is complex, and its requirements are diverse, necessitating that the bridge crane be capable of adapting to various operational needs. Currently, its level of intelligence is relatively low, and it requires intelligent planning and design to meet the evolving demands of the times. The 3D drawing of the overhead bridge crane and its working principle are shown in Figure 1.
Figure 1.
Three-dimensional model of overhead crane and its working principle.
2.2. Path Explanation
In traditional handling systems, balancing operational efficiency and energy consumption, and achieving automation and intelligent collaboration are key challenges to enhancing system performance. To address these issues, we have designed three distinct technical pathways with increasing levels of sophistication: from basic manual operation (Path 1), to preliminary automation (Path 2), and finally to advanced intelligent operation (Path 3). The implementation methods and performance characteristics of each pathway are analyzed below.
Path 1 (Manual Operation Mode): In this mode, only a single mechanism is activated to perform tasks, and the process relies on manual intervention. The object must first be lifted to a specified height before horizontal movement can occur, with the two actions performed sequentially. This approach offers clear procedures and simple control, but it is time-consuming and exhibits low overall efficiency.
Path 2 (Preliminary Automation Mode): This mode enables coordinated operation of multiple mechanisms, achieving a certain degree of automation. Lifting and horizontal movement can be performed simultaneously, thereby reducing idle waiting time. However, as coordination among the mechanisms still requires optimization, the actual operation time may remain relatively long, leaving room for improvement in overall efficiency.
Path 3 (Intelligent Mode): This mode integrates intelligent algorithm-based control technology to fully leverage the advantages of multi-mechanism coordination. By employing algorithmic strategies to minimize unnecessary lifting actions, it ensures high operational efficiency while significantly reducing energy consumption. It achieves an optimal balance between time and energy consumption, making it suitable for application scenarios that demand both high efficiency and energy savings.
2.3. Energy Efficiency Research
2.3.1. Manual Operation
The manual operation mode, serving as the fundamental control method for overhead cranes, exhibits characteristics representative of a typical trade-off relationship. Its advantages are primarily reflected in the system’s flexibility and adaptability. Operators can make real-time decisions and dynamic adjustments in response to non-standard working conditions and unexpected situations based on their on-site perception and experience. This represents a core capability that current automated systems find difficult to fully replicate. Furthermore, this mode is technologically mature, with relatively low initial capital investment and maintenance complexity.
However, its inherent disadvantages are also significant: the safety and efficiency of operations are directly dependent on the operator’s subjective state and skill level, introducing the risk of uncertainty associated with human error. Simultaneously, the precision and pace of operations are challenging to maintain consistently, leading to insufficient repeatability and stability. Therefore, the introduction of intelligent control algorithms holds significant theoretical importance and engineering value for enhancing the operational efficiency of overhead cranes, improving operational consistency, and enabling their effective integration with digitalized and intelligent industrial management systems.
2.3.2. Traditional RRT Algorithm
The RRT algorithm is a heuristic algorithm designed for path planning problems. Its main advantages lie in its ability to handle high-dimensional spaces and complex environments, as well as its inherent randomness, which allows the algorithm to flexibly adapt to changing application scenarios. Through a continuous process of generating and connecting random nodes, the RRT algorithm progressively expands the search space, forming a tree that covers the path from the start point to the target. In practical applications, the algorithm’s performance can be optimized by adjusting parameters such as step size and random point generation strategy to better meet the specific requirements of the problem.
The RRT algorithm uses the initial point as the root node and generates a randomly expanding tree by incrementally adding leaf nodes through random sampling. During the expansion process, it involves four core steps:
- (1)
- Randomly generating a node;
- (2)
- Finding the nearest point in the tree to the random node and connecting them;
- (3)
- Generating a new node along the connecting line based on a preset step size;
- (4)
- Inserting the generated node into the tree if it meets the requirements.
Taking as the starting point and as the random point, the algorithm identifies the nearest node in the tree to . A new point is then generated on the line connecting and , satisfying , where is the step size. If is collision-free, it is inserted into the tree; otherwise, a new is reselected. This process repeats until the goal point is reached. At this stage, a path from the start point to the goal point can be identified in the random tree.
The specific flowchart of the RRT algorithm is shown in Figure 2.
Figure 2.
RRT algorithm process.
2.3.3. Improved RRT Algorithm
Aiming at the shortcomings of the traditional RRT algorithm in path planning, this paper proposes an improved RRT algorithm by integrating several methods, including heuristic information guidance, focused sampling, a rewiring strategy, line segment sampling, and probability control. This algorithm enhances the entire pipeline from path generation and multi-path selection to final optimization. Consequently, it demonstrates greater practicality and robustness in terms of planning efficiency, path quality, and adaptability to multi-agent operational environments.
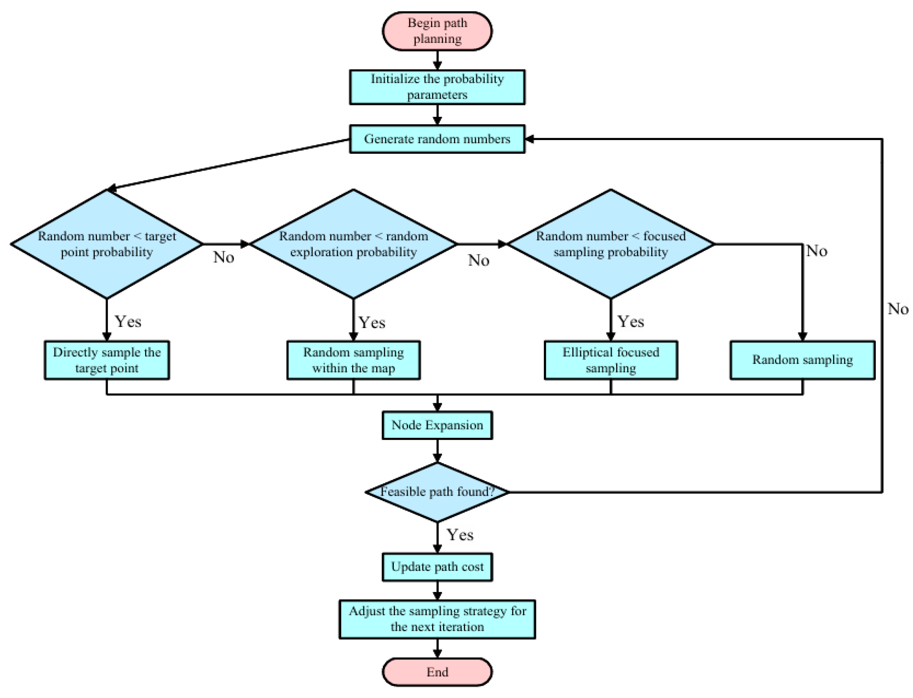
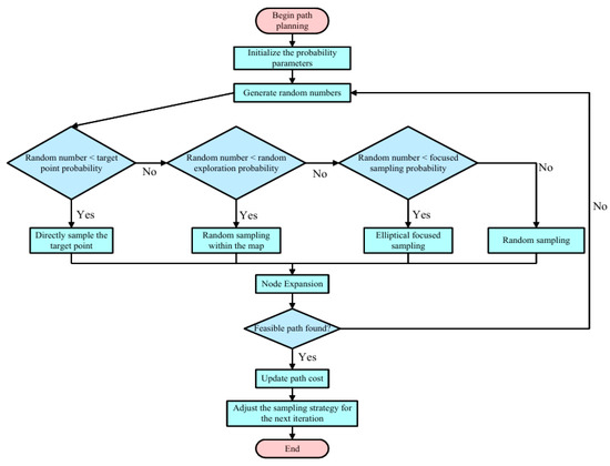
The improved RRT algorithm introduces heuristic information and focused sampling strategies to enhance sampling efficiency and path quality. Figure 3 illustrates the specific process. The specific process is as follows:
Figure 3.
Improved RRT algorithm process.
Initialization: Initialize the start point and the goal point , and construct a tree structure T with the start point as the root node. Define the search space , set heuristic boundaries, and configure sampling parameters (e.g., target sampling probability, step size Δt, etc.).
Random and Focused Sampling: Generate random sampling points within the free space . If the heuristic boundary is active, restrict the sampling points within an elliptical region around the goal point to enhance target-directed sampling.
Nearest Node Search: Find the node in the tree T that is closest to the random sample .
New Node Generation: From , generate a new node by moving in the direction of with step size Δt.
Collision Detection: Check if there are obstacles between and . If the path is feasible, add Xnew to the tree and connect it. Otherwise, resample.
Reconnection Strategy: Within a certain radius around the new node , check if other nodes can provide a more optimal path. If a better connection is found, update the tree structure and optimize the path cost.
Goal Detection: Check if is sufficiently close to the goal point . If the condition is met, the path planning is complete, and the path is extracted.
Path Smoothing: Use Bezier curves to smooth the generated discrete path, resulting in a curvature-continuous and natural path.
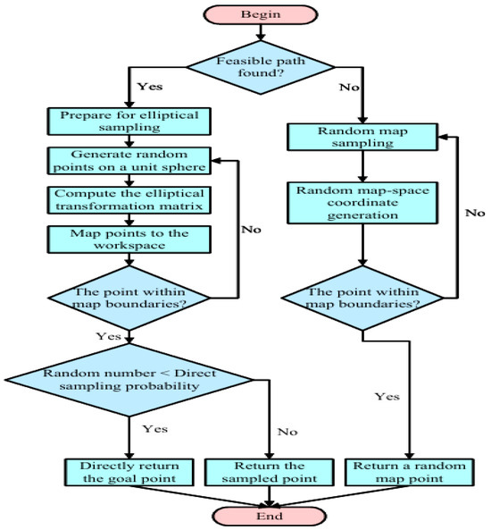
Focused Sampling
The focused sampling strategy improves the efficiency and quality of path planning by increasing the sampling density in key areas, such as near the goal point or narrow corridors. In contrast to the traditional RRT algorithm, which distributes random samples uniformly across the entire space, this method prevents sampling points from being far away from the target or critical areas, thereby reducing search time and the probability of generating invalid nodes. The focused sampling flowchart is shown in Figure 4.
Figure 4.
Focus on the sampling process.
Focused sampling accelerates the search process in the target area by defining an elliptical region between the start and goal points, within which the density of sampling points is increased. Let represent a random sampling point, and represent a sampling point within the focused region. The improved RRT focused sampling formula can be expressed as:
In the equation: is the probability of selecting point as a sampling point, is the distance from the current sampling point to the target point . α is a parameter that controls the focus intensity, typically set to a value greater than 1 to enhance the sampling frequency in the target region.
Specifically, focused sampling can perform more sampling in areas near the goal point, improving the exploration efficiency of the tree around the target. Additionally, in narrow corridors or obstacle-dense areas, focused sampling is used to avoid the tree from crossing obstacles or generating unnecessary paths. Focused sampling helps the tree better expand into critical areas of the search space, thus avoiding local optima.
In the improved RRT algorithm, elliptical focused sampling is typically used to increase the sampling density around the goal area or near obstacles, thereby improving the algorithm’s convergence speed and path quality.
The area around the goal point can be defined as an elliptical region, and then the sampling density is increased based on this region. For a sampling point (x,y), its sampling probability P (x,y) can be adjusted depending on whether the point lies within the elliptical region.
In the equation, α is a constant that controls the density, and Z is the normalization constant. (x,y) represents the coordinates of the current sampling point, while a and b are the semi-major and semi-minor axes of the ellipse, respectively.
By increasing the sampling density in the target or critical areas, elliptical focused sampling can accelerate the path search and improve the path quality. Densely sampling in the target area helps to avoid sharp turns in the path, resulting in a smoother trajectory. By focusing sampling on specific areas, unnecessary regions can be avoided, thus preventing local optima during the path search process.
Reconnection Strategy
In the improved RRT algorithm, the reconnection strategy enhances path quality by dynamically optimizing the connection of new nodes and the existing tree structure. This helps avoid lengthy paths and local optima, gradually converging towards the globally optimal path. The strategy optimizes the path by adjusting the connection of new nodes and dynamically modifying the tree structure, resulting in shorter, smoother paths that progressively approach the global optimum. When generating a new node, the algorithm checks the connections between the new node and other nodes in the tree. If a lower-cost path exists near the new node, the algorithm optimizes the overall path quality by updating the node connections in that region. This method effectively eliminates non-optimal paths and finds more efficient, cost-effective routes.
The core idea of the reconnection strategy lies in dynamically adjusting and optimizing the tree structure, avoiding local optima, and guiding the path towards convergence to the global optimum. The implementation of this strategy involves the following steps: First, when adding a new node, the algorithm examines all neighboring nodes to determine if a more optimal connection exists. That is, based on path cost and collision detection criteria, the algorithm selects the parent node with the lowest cost for connection. Second, the reconnection strategy not only focuses on the direct connection between the new node and the existing tree but also further optimizes the entire path. Once a better connection is found, the algorithm adjusts the relevant paths to reduce the total path length or other path costs. This optimization process continues with each node addition as the tree expands.
Additionally, the reconnection strategy includes a local optimization process. After a new node is added, the algorithm checks the neighboring area of the node and reevaluates the relevant path segments in the tree. If suboptimal connections are found, the algorithm replaces them with more optimal connections to make local adjustments to the tree structure, further shortening the path. Furthermore, the reconnection strategy features recursive optimization, meaning that each time a new node is connected and optimized, the cost and structure of the entire tree are recursively updated. This ensures the path iteratively converges towards the global optimum rather than stagnating at a single optimization result. The specific process of the reconnection strategy is illustrated in Figure 5.
Figure 5.
Reconnection strategy process.
New Node Generation: When the algorithm expands the tree structure and generates a new node, this node needs to be connected to the existing tree.
Determine the Reconnection Radius R: Define the neighborhood range (radius R) from the new node. All nodes within this range will be considered as potential optimization targets.
Traverse All Nodes Within Radius R: Iterate through each neighboring node within the reconnection area and evaluate whether their connection needs to be updated.
Calculate the New Path Cost: For each node traversed, calculate the path cost of connecting it to the tree via the new node. The formula is as follows:
Collision Detection: Check if the new path collides with any obstacles. If a collision occurs, skip the current node and continue traversing the next node. If there is no collision, proceed to the next step.
Determine if the New Path Cost is Better: If the cost of the new path is better than the cost of the original path of the current node, consider reconnection.
Update Node Connection: Update the parent node of the current traversed node to the new node, adjusting the connection, and update its path cost to the new, more optimal cost.
Continue Traversing the Next Node: Repeat the above steps until all nodes within the radius RR have been traversed.
Complete Reconnection: After all involved nodes have undergone the reconnection operation, the current node’s reconnection process is concluded, ensuring overall tree structure optimization.
By continuously optimizing the tree structure and path, the improved RRT reconnection strategy offers several clear advantages when solving path planning problems: First, the improved RRT, through the reconnection strategy, constantly refines the existing path, enabling the algorithm to eventually converge to the globally optimal path or a near-optimal path, rather than getting stuck in a local optimum. Second, by continually optimizing the path, the paths generated by the improved RRT algorithm are typically smoother than those generated by the standard RRT algorithm, avoiding unnecessary bends and sharp turns. Finally, the reconnection strategy performs continuous local optimization during the generation of new nodes, avoiding large-scale path post-processing or global optimization, which reduces computational complexity.
Segment Sampling
During the path generation process, collisions with obstacles are checked step by step for each segment to ensure that the generated path is feasible. Additionally, obstacle detection employs a segment sampling method, which divides the path between the start node and target node into several small steps for individual checks. This approach allows for more precise avoidance of obstacles in the path.
In the improved RRT, segment sampling is an optimized sampling strategy designed to enhance the efficiency and accuracy of path planning, particularly in complex environments. Through segment sampling, the algorithm can generate more reasonable and intuitive paths, avoiding the inefficient and unnatural paths that may arise from traditional random sampling methods.
The traditional RRT algorithm selects nodes via random sampling and expands from the nearest tree node to the new sample point. In some cases, this approach may result in locally discontinuous paths or inefficient exploration of paths in narrow corridors and complex obstacle environments. The basic concept of segment sampling is to sample along a segment during each expansion, improving the generation of more continuous and coherent paths.
The core idea of segment sampling is to sample along the “line segments of the path” to ensure that tree expansion is more uniform and coherent. Segment sampling first starts from a node in the tree, selects a target direction, and samples along the segment in that direction. During the selection of sample points, the algorithm checks whether the current path collides with obstacles and ensures that the expanding path effectively avoids obstacles. Additionally, sampling density can be increased in the direction of the segment, especially near dense obstacles or the target area, improving the algorithm’s accuracy.
Segment sampling is an effective path optimization strategy, focusing on dense sampling along the path direction to enhance the coherence and efficiency of path generation. The implementation of segment sampling can be broken down into the following steps:
Selecting Expansion Direction from Tree Nodes: For each new node , the RRT algorithm attempts to expand from the current tree node. When segment sampling is used, certain key nodes (such as the start node, target node, or nodes near obstacles) are selected as starting points, and sampling is performed along the segments between these nodes and the target node. The specific process is as follows: Start from the current node , selecting the target node as the expansion direction. Divide the path between the current node and the target node into several small segments, each defining a new sampling area. Gradually generate sampling points within these areas to expand the path or optimize the tree structure.
Generating Sample Points: Within each segment, uniformly distributed sample points are generated. Suppose the path segment from the current node to the target node is Segment (,). The algorithm generates a series of sample points along this segment. These sample points serve as potential new nodes for path extension or connection to the tree structure. Through this dense sampling approach, the algorithm can explore the path space more accurately and improve the rationality of path planning.
Collision Detection: During segment sampling, the algorithm ensures that the generated sample points do not collide with obstacles. This is typically achieved through point-by-point collision detection: Each sample point is validated to ensure it is not within an obstacle region. If a sample point lies within an obstacle, it is discarded, preventing the generation of invalid paths. If the sample point passes the collision check, it is considered a valid node and added to the path tree.
This process ensures the safety of the path and prevents the path from passing through obstacles.
Expanding the Tree from Sample Points: Once the sample points pass collision detection, the RRT algorithm connects them to the tree structure. Specifically, the sample points can be connected to the nearest tree node to ensure path continuity. In some cases, the most optimal tree node can be selected based on path cost or a cost function to further optimize the path quality. Through this approach, the algorithm gradually expands the path tree and optimizes its structure during each expansion.
This method ensures that the generated paths are both continuous and safe, improving the overall performance of path planning in complex environments.
Probability Control
In the improved RRT, probability control is an effective technique used to adjust the sampling strategy, allowing the algorithm to find the target path faster and more efficiently. In particular, by controlling the probability of sample point selection, a better balance can be achieved between exploration and guidance. The specific process is shown in Figure 6.
Figure 6.
Probability control processes.
Heuristic-guided expansion direction: Introduce heuristic search to guide the expansion direction of the RRT, accelerating convergence towards the target.
Path deviation restriction: During the expansion process, consider safety constraints and obstacle distribution to reduce the generation of invalid nodes.
Optimized sampling strategy: Use dynamic sampling density within the space to optimize the sampling area and improve generation efficiency.
2.4. Bezier Curve-Based Path Smoothing
Bezier curves are widely used in research fields such as bridge cranes and aircraft path planning, with the advantage of continuous and controllable curvature. Bezier curves are derived from bernstein polynomial [30], Bezier curves are generally used for smoothing folded lines, in this paper, we use Bezier curves to smooth the folded paths generated by the improved algorithm.
Bezier curves play a key role in path planning in terms of two important properties. First, the start and end points of the fitted curves coincide with the corresponding points of the feature polygons, which ensures that the Bezier curves accurately connect the specified critical points. Second, once the points on the feature polygon are determined, the resulting Bezier curve is unique, which provides clarity for path planning. In addition, through smoothing, the Bezier curve can enhance the efficiency and flexibility of the bridge crane’s movement, which makes its performance in the moving process more smooth and stable. Therefore, Bezier curves become a widely used method for optimizing path planning and achieving smooth motion of bridge cranes. Higher-order Bezier curves have poor numerical stability, and in order to solve the numerical stability and at the same time to satisfy the curvature constraints, a combination of second-order Bezier curves and third-order Bezier curves is adopted to optimize the smoothness of the path [31]. In the presence of multiple control points, optimization of the first three points using second-order Bezier curves may result in the optimization of the fourth point being neglected. This choice favors second-order Bezier curves and fails to consider the more suitable third-order Bezier curves, thus failing to achieve an optimal solution [32].
In this paper, third-order Bezier curves are chosen for path smoothing. Third-order Bezier curves have continuous first- and second-order derivatives, and the curves are very smooth and suitable for smooth paths and shapes.
The and 4 points define a third-order Bezier curve, which starts in the plane or in three dimensions and moves from towards. The expression is shown below:
A second-order Bezier curve is formed by generating interpolated points , , and , on which interpolated points and are generated to form a first-order Bezier curve, after which a third-order Bezier curve is generated with the trajectory of interpolated point B on and . Figure 7 shows a schematic diagram of the Bezier curve.
Figure 7.
Schematic diagram of the Bezier curve. The blue line is the actual one, while the other three colored lines are all auxiliary.
It is entirely confined within the convex hull of the four control points, meaning it will not exceed the geometric boundaries formed by these points. The positions of the control points directly determine the shape and characteristics of the Bezier curve.
The discrete path nodes generated by the improved RRT algorithm are fitted using Bezier curves, resulting in a globally smooth path that satisfies all constraint conditions.
2.5. Energy Consumption Analysis of Bridge Cranes
From the perspective of the whole life cycle of the bridge crane, its energy consumption is mainly standby energy consumption and working energy consumption. Among them, the overall standby energy consumption is relatively small and negligible; the working energy consumption can be divided into three aspects according to the working characteristics of the working mechanism: hoisting energy consumption, descending energy consumption and running energy consumption [33]. Table 1 demonstrates the formula of working energy consumption.
Table 1.
The formula of working energy consumption.
The working energy consumption of overhead cranes can be divided into three aspects according to the working characteristics of the working mechanism: hoisting energy consumption, descending energy consumption and running energy consumption. The bridge crane realizes the vertical rise in the lifting weight through the lifting work of the hoisting mechanism. During the whole working process, the electric energy delivered by the power grid is converted into mechanical energy through the electric motor, part of which is used to offset the energy consumed inside the hoisting mechanism and the energy consumed by the brake, and the other part is converted into the potential energy and kinetic energy of the lifting weight. Among them, the capacity consumed inside the hoisting mechanism mainly includes the energy consumed by the electric motor. From the above analysis, it can be seen that the total energy consumption of the hoisting mechanism of the bridge crane when lifting is as follows:
In the equation: represents the potential energy, denotes the kinetic energy, signifies the internal losses of the motor, and corresponds to the brake losses.
When the lifting weight descends, the motor of the hoisting mechanism is in the electric braking state, i.e., the working state of the motor is changed so that it enters the power generating braking state, which generates the electromagnetic torque in the opposite direction to the operation of the hoisting mechanism. When the hoist moves vertically downward, part of the potential energy is converted into kinetic energy of the hoist, and the other part is canceled out by the energy consumed inside the motor and the energy consumed by the brake. Therefore, the total energy consumption of the hoisting mechanism when descending is shown in equation:
The operation energy consumption of overhead cranes includes two parts: the energy consumption of trolley operation and the energy consumption of large trolley operation. The principle of trolley operation and large trolley operation, as well as the state of energy consumption, are basically the same. When the trolley and the big car are running, the electric energy is mainly used to provide the kinetic energy of the mechanism, overcome the friction to do work and offset the energy consumption of the internal mechanism and the brake. The total energy consumption of the running mechanism is shown in the equation:
In the equation: is energy consumption of the operating mechanism, is friction Loss.
Through the analysis of the bridge crane working energy consumption, it can be seen that the working energy consumption of the mechanism is mainly composed of kinetic energy, potential energy, internal loss of the mechanism, brake loss and friction loss. Among them, kinetic energy and potential energy are determined by the working speed of the mechanism, weight of the crane, weight of the mechanism, displacement, etc.; brake loss is mainly the electric energy consumed by the hydraulic actuator at the moment of releasing the brake and keeping the state of releasing the brake; the friction loss of the running mechanism is mainly related to the weight of the trolley, the trolley, as well as the coefficient of friction between the wheel track and the wheels; and the internal loss of the mechanism is mainly related to the loss of the motor.
3. Experimental Results and Analysis
3.1. Experimental Environment Configuration
In order to evaluate the performance of the improved RRT algorithm, this study tests and compares the algorithms in a simulation environment and a real bridge crane scenario, respectively. The path planning performance of the four algorithms, traditional RRT, RRT_connect, RRT*, and improved RRT, are compared in the simulation experiments. The hardware environment for the simulation experiments is configured with an Intel(R) Core (TM) i5-7300HQ CPU @ 2.50 GHz and 8 GB of RAM.
The simulation experiments are conducted based on the MATLAB2021 platform to construct a complex 3D map environment. The experimental map contains a variety of obstacles, including multiple rectangular, cylindrical, and non-regularly shaped polygonal obstacles, and the map size is 30 m × 34 m × 18 m. The starting point = (1,1,1) and the target location = (27, 28, 3) are set. Experiments are conducted to simulate the path planning experiments of the four algorithms on the above complex maps at the same time in order to analysis the performance of each algorithm in terms of path length, computational efficiency and other aspects. In this paper, the classical RRT algorithm, RRT_connect algorithm, RRT* algorithm and improved RRT algorithm are tested, respectively. The algorithm parameters are set as follows:
Maximum number of iterations: 5000;
Search step: 1.2 m;
Distance threshold: 1 m;
The initial value of bias probability in the improved RRT algorithm is set to p0 = 0.3, and the bias probability threshold is set to q = 0.5.
The experimental maps are characterized by the following features: the maps contain a number of obstacles, which simulate the practical application scenarios of the complex environment.
Through the above experimental environment settings, the path planning ability of different algorithms in complex map environments can be systematically evaluated and data support can be provided for subsequent algorithm optimization and practical application.
3.2. Simulation Experiment
To verify the stability of the proposed algorithm and evaluate its robustness in a three-dimensional operational environment, this study conducted comparative experiments with Path 1, Path 2, and Path 3. Through a quantitative comparison of planning time and energy consumption, the results provide empirical support for the algorithm’s superiority. Finally, in conjunction with the working scenario of the bridge crane, a concrete assessment of its engineering applicability was carried out.
The comparison of the effectiveness of manual, semi-automated and intelligent operation modes in the environment with obstacles is shown in Figure 8 and Table 2:

Figure 8.
(a) Manual operation path diagram (b) Automated path planning diagrams (c) Improved RRT path planning map (d) Improved RRT path planning map Path smoothing map. The blue line in Figure (a) represents Path 1, the blue line in Figure (b) represents Path 2, the red lines in Figures (c) and (d) represent Path 3, and the blue line in Figure (d) represents the path smoothing curve.
Table 2.
Technical data sheet.
The improved RRT algorithm in this paper has the lowest path cost (72.6564), the lowest number of path nodes (125), and the path graph shows that it generates smoother and more optimized paths. In the dense obstacle region, the improved RRT algorithm is able to select a better path and avoid unnecessary detours. This indicates that the improved RRT algorithm outperforms other algorithms in terms of path quality, smoothness and global optimization ability. In addition, the total number of tree nodes of the improved RRT algorithm reaches 3942, indicating that it is able to complete higher density sampling and expansion in the same time, thus further improving the effectiveness of path planning. The specific comparison results are shown in Table 3 and Figure 9.
Table 3.
Experimental results in complex maps under different algorithms. The English full name of RRT* is Rapidly-exploring Random Tree Star.
Figure 9.
Comparison chart of indicators under different algorithms.
3.3. Ablation Experiment
After implementing the four improvement strategies, we conducted ablation studies to evaluate their individual contributions. The results of the ablation experiments are presented in Table 4.
Table 4.
Ablation experiment results.
This ablation study aims to systematically evaluate the independent contributions of each proposed improvement strategy to the algorithm’s performance. Beginning with the basic RRT algorithm, we sequentially introduced goal-biased sampling, path rewiring optimization, and segment sampling strategies, culminating in the complete algorithm (Our method) that integrates all strategies, including probability control. Performance metrics include Path Cost, Path Nodes, and search tree Nodes. The analysis reveals three key findings: First, path cost demonstrates a cumulative improvement, where goal-biased sampling provides a minor reduction (88.64 to 87.59, −1.2%), path rewiring optimization delivers the most significant leap (87.59 to 84.37, −3.7%), segment sampling offers further refinement (84.37 to 82.68, −2.0%), and the integration of probability control is pivotal, driving the cost down to the optimal 72.66—a 12.1% improvement over the prior combination, highlighting its catalytic role in synergizing the preceding strategies. Second, the number of path nodes consistently decreases from 256 to 125, indicating enhanced path simplicity and smoothness, with the final algorithm achieving only 48.8% of the baseline’s complexity, which translates to fewer start-stop cycles and higher operational efficiency in practice. Third, this performance gain involves a trade-off with computational expense, as the search tree nodes increase substantially from 896 to 3942, particularly upon introducing rewiring and segment sampling, reflecting the algorithm’s commitment to global optimization through more thorough exploration, ultimately sacrificing some computational efficiency for superior path quality.
3.4. Experimental Results
This study takes 200/50t electric double girder overhead travelling crane as the research object, and quantitatively analyzes the energy consumption characteristics of its main motion mechanism, specifically including the energy consumption calculation of the hoisting mechanism during the ascending/descending process, the operation of the trolley and the operation of the large trolley, etc., and the detailed parameter table is shown in Figure 10 and Table 5.
Figure 10.
Energy-Time comparison chart.
Table 5.
Energy consumption calculation results.
To quantitatively evaluate operational efficiency, this study uses time as the key performance indicator, focusing on comparing the performance of the hoisting mechanism and the trolley/traverse traveling mechanisms under different paths. The corresponding efficiency values were calculated as follows:
Hoisting efficiency: Path 3 recorded the shortest time (233.33 s), indicating the highest efficiency, while Path 1 had the longest duration (266.63 s), reflecting the lowest efficiency. Path 2 (262.96 s) was close to Path 1. This suggests that Path 3 demonstrates a clear advantage in the hoisting process.
Trolley traveling efficiency: Path 3 again required the least time (43.59 s), representing the highest efficiency. Path 2 took the longest (49.37 s), with Path 1 (46.93 s) falling between the two. The differences among the three are relatively minor.
Traverse traveling efficiency: Path 3 achieved the shortest time (18.69 s), showing significantly better efficiency compared to the other paths. Path 2 had the longest duration (22.63 s).
In summary, Path 3 performs best across the core processes of hoisting, trolley traveling, and traverse traveling, demonstrating the highest overall efficiency.
To quantitatively evaluate energy consumption, this study uses power as the key performance indicator, focusing on comparing the performance of the hoisting mechanism and the trolley/traverse traveling mechanisms under different paths. The corresponding power values were calculated as follows:
Hoisting energy consumption: Path 3 recorded the lowest consumption (53.2112 kW), while Path 1 had the highest (58.6600 kW). Path 2 (54.3357 kW) showed a certain improvement compared to Path 1. This indicates that Path 3 has a significant advantage in reducing primary energy consumption.
Trolley traveling energy consumption: Path 3 had the lowest consumption (4.0526 kW), and Path 2 the highest (5.3247 kW), with Path 1 (4.3766 kW) falling in between. The higher consumption of Path 2, compared to Path 1, reveals to some extent the inadequacy of traditional algorithms in optimizing the energy efficiency of trolley travel during path planning.
Traverse traveling energy consumption: Path 3 achieved the lowest consumption (8.5974 kW), while Path 2 recorded the highest (9.8982 kW). Path 1 (9.6412 kW) was close to the level of Path 2.
Comprehensive assessment: Path 3 demonstrated the best performance across all energy consumption metrics, exhibiting comprehensive energy-saving advantages. The main issue with Path 1 lies in its excessively high hoisting energy consumption, whereas Path 2 shows relatively high energy consumption in both the traverse and trolley traveling phases.
The experimental data demonstrate that compared to manual operation (task time: 334.41 s; hoisting energy consumption: 72.6778 kW for the main hoist and 86.9168 kW for the auxiliary hoist), the RRT algorithm achieved a slightly increased operation time (334.96 s) but reduced energy consumption by 4.30% (main hoist) and 2.74% (auxiliary hoist).
The evaluation results based on the three metrics of efficiency, energy consumption, and safety indicate that the three paths exhibit distinct performance characteristics and application scenarios. Although Path 1 does not hold advantages in terms of time or energy consumption, it offers the highest level of safety, making it suitable for traditional factory environments with stringent safety requirements. Path 2 requires the longest operation time and has moderate energy consumption, making it applicable for non-urgent tasks, such as during night shifts. Path 3 significantly outperforms the others in both time and energy efficiency, demonstrating superior overall performance and positioning it as the ideal choice for smart, unattended “lights-out factory” operations. Therefore, the optimal path selection should be determined by weighing the specific priorities placed on efficiency, energy consumption, and safety within the actual application context.
4. Conclusions
This paper presents an improved RRT algorithm that enhances exploration efficiency during multi-mechanism operations through an optimized sampling strategy, and effectively reduces the global path length by introducing a path reconnection mechanism. Furthermore, Bezier curve-based smoothing is applied to the initial path, successfully eliminating sharp turns and discontinuities, thereby significantly improving path executability and smoothness. Experimental results demonstrate that the proposed algorithm, as an integrated system, achieves substantial optimization across multiple performance metrics, including path cost, operational efficiency, and energy consumption. Notably, the reduction in energy consumption primarily stems from the shorter paths enabled by the reconnection mechanism and the decreased additional energy expenditure caused by sharp turns and frequent acceleration/deceleration, which is mitigated by the Bézier smoothing. The proposed solution provides overhead cranes with high-quality paths that are short, energy-efficient, and smooth.
5. Discussion
Future research can be carried out in the following directions: first, expanding the algorithm to dynamic environments to improve its adaptability to real-time path planning; second, combining intelligent optimization methods, such as reinforcement learning, to enhance the efficiency of global path planning; third, applying the algorithm to real-world environments, such as steel coil warehouses, etc.; and fourth, exploring the parallelization optimization based on hardware acceleration, to reduce the cost of the search computation; these directions of research will further strengthen the practicality and wide range of the algorithm. These research directions will further enhance the practicality and extensiveness of the algorithms.
Author Contributions
Conceptualization, Q.W. and X.W.; methodology, Q.W.; software, Q.W.; validation, Q.W. and X.W.; formal analysis, Q.W.; investigation, X.W.; resources, Q.W. and X.W.; data curation, X.W.; writing—original draft preparation, X.W. and Y.F.; writing—review and editing, J.H. and W.L.; visualization, X.L.; supervision, H.W.; project administration, Z.J.; funding acquisition, Q.W. All authors have read and agreed to the published version of the manuscript.
Funding
This research was funded by the Key R&D Program of Shanxi Province, grant number 202003D111009, Shanxi Provincial Exemplary Teaching Case Repository for Postgraduate Education, grant number 2025AL15, the Science and Technology Project of Guangdong Provincial for Market Regulation, Postgraduate Education Innovation Program of Shanxi Province, grant number 2024SJ323, the Shanxi Center of Technology Innovation for Electrohydraulic Control and Health Management of Heavy Machinery, and the Scientific and Technological Innovation Programs of Higher Education Institutions in Shanxi, grant number 2020L0360.
Data Availability Statement
The data used in this study can be obtained from the second author at wxy3130126@163.com following a reasonable request.
Acknowledgments
We thank all the authors for their support. The authors would like to thank all the reviewers who participated in this review.
Conflicts of Interest
Author Weili Liu was employed by the company Taiyuan Coal Science Testing Technology Co., Ltd. The remaining authors declare that the research was conducted in the absence of any commercial or financial relationships that could be construed as a potential conflict of interest.
Abbreviations
The following abbreviations are used in this manuscript:
| RRT | Rapidly exploring Random Tree |
| TEC | Total Energy Consumption |
References
- Gasparetto, A.; Boscariol, P.; Lanzutti, A.; Vidoni, R. Path Planning and Trajectory Planning Algorithms: A General Overview. In Motion and Operation Planning of Robotic Systems. Mechanisms and Machine Science; Carbone, G., Gomez-Bravo, F., Eds.; Springer: Cham, Switzerland, 2015; Volume 29, pp. 3–17. [Google Scholar]
- Huang, J.; Hu, P.; Wu, K.; Zeng, M. Optimal time-jerk trajectory planning for industrial robots. Mech. Mach. Theory 2018, 121, 530–544. [Google Scholar] [CrossRef]
- Nadir, B.; Mohammed, O.; Minh-Tuan, N.; Abderrezak, S. Optimal trajectory generation method to find a smooth robot joint trajectory based on multiquadric radial basis functions. Int. J. Adv. Manuf. Technol. 2022, 120, 297–312. [Google Scholar] [CrossRef]
- Abu-Dakka, F.J.; Assad, I.F.; Alkhdour, R.M.; Abderahim, M. Statistical evaluation of an evolutionary algorithm for minimum time trajectory planning problem for industrial robots. Int. J. Adv. Manuf. Technol. 2017, 89, 389–406. [Google Scholar] [CrossRef]
- Gasparetto, A.; Boscariol, P.; Lanzutti, A.; Vidoni, R. Trajectory planning in robotics. Math. Comput. Sci. 2012, 6, 269–279. [Google Scholar] [CrossRef]
- Yang, L.; Qi, J.; Song, D.; Xiao, J.; Han, J.; Xia, Y. Survey of robot 3D path planning algorithms. J. Control Sci. Eng. 2016, 2016, 7426913. [Google Scholar] [CrossRef]
- Li, D.; Xie, T.; Li, G.; Yao, J.; Hu, S. Adaptive coupling tracking control strategy for double-pendulum bridge crane with load hoisting/lowering. Nonlinear Dyn 2024, 112, 8261–8280. [Google Scholar] [CrossRef]
- Li, G. Key Characteristics of Intelligent Crane and Overall Architecture of Control System. J. Mech. Eng. 2020, 56, 254–268. [Google Scholar]
- LaValle, S.M. Rapidly—Exploring Random Trees: A New Tool for Path Planning; Iowa State University: Ames, IA, USA, 1998. [Google Scholar]
- Wang, P.; Pan, S.; Wei, B.; Gao, W.; Hu, P. Narrow Spatial Path Planning Based on RSS_GN RRT Algorithm. J. Electron. Meas. Instrum. 2024, 38, 73–74. [Google Scholar]
- Wang, X.; Zhu, Q.; Zhu, Y. Survey of Path Planning Algorithms for 2D Mobile Robots. Comput. Eng. Appl. 2023, 59, 51–53. [Google Scholar]
- Wu, X.; Li, Y.; Zang, T.; Meng, Z.; Chen, J.; Wang, C. Fusion Path Planning of Mobile Robot Based on Voronoi Framework. J. Mech. Eng. 2025, 61, 165–177. [Google Scholar]
- Chen, X.; Zhao, M.; Yin, L. Dynamic Path Planning of the UAV Avoiding Static and Moving Obstacles. J. Intell. Robot. Syst. 2020, 99, 909–931. [Google Scholar] [CrossRef]
- Ge, Q.; Li, A.; Li, S.; Du, H.; Huang, X.; Niu, C. Improved bidirectional RRT* path planning method for smart vehicle. Math. Probl. Eng. 2021, 2021, 6669728. [Google Scholar] [CrossRef]
- Scrucca, L. GA: A package for genetic algorithms in R. J. Stat. Softw. 2013, 53, 1–37. [Google Scholar] [CrossRef]
- Wu, Y.; Wu, S.; Hu, X. Cooperative Path Planning of UAVs & UGVs for a Persistent Surveillance Task in Urban Environments. IEEE Internet Things J. 2021, 8, 4906–4919. [Google Scholar]
- Meng, Y.; Zhang, Z.; Wu, L.; Liu, G.; Xu, S. Path Planning Algorithm for RRT* Manipulator Guided by Target Region. Comput. Sci. Explor. 2024, 18, 2408–2409. [Google Scholar]
- Wang, H.; Xiang, G.; Zhu, Y.; Dian, S. Obstacle Avoidance Path Planning of Manipulator Based on PS—RRT Algorithm. Appl. Res. Comput. 2023, 40, 42–43. [Google Scholar]
- Du, C.; Gao, H.; Hou, Y.; Wang, Z. Greedy RRT Path Planning Algorithm Based on Bidirectional Expansion of the Same Root. Comput. Eng. Appl. 2023, 59, 312–318. [Google Scholar]
- Zhang, R.; Zhou, L.; Liu, Z. Dynamic Path Planning for Mobile Robots Based on RRT* and DWA Algorithms. J. Syst. Simul. 2024, 36, 957–968. [Google Scholar]
- Wan, N.; Hou, Y.; Liang, S.; Deng, Y.; Zeng, X. Obstacle Avoidance Path Planning of Robotic Arm Based on Improved RRT Algorithm. Mech. Sci. Technol. 2025, 1–10. [Google Scholar] [CrossRef]
- Lin, S.; Jin, H.; Han, Z.; Zhao, J. Research on Improved A* Path Planning Algorithm Under Stochastic Map. Manuf. Technol. Mach. Tools. pp. 1–10. Available online: http://kns.cnki.net/kcms/detail/11.3398.TH.20241018.1454.026.html (accessed on 21 October 2024).
- Wang, X.; Wei, J.; Zhou, X.; Xia, Z.; Gu, X. AEB—RRT*: An adaptive extension bidirectional RRT* algorithm. Auton. Robot. 2022, 46, 685–704. [Google Scholar] [CrossRef]
- Chen, T.; Cai, Y.; Chen, L.; Xu, X. Trajectory Planning Method for Emergency Rescue Vehicle Based on Fourth—Order Bezier Curve*. J. Mech. Eng. 2025, 61, 198–209. [Google Scholar]
- Wang, J.; Chi, W.; Li, C.; Wang, C.; Meng, M. Neural RRT*: Learning-based optimal path planning. IEEE Trans. Autom. Sci. Eng. 2020, 17, 1748–1758. [Google Scholar] [CrossRef]
- Chai, Q.; Wang, Y. RJ-RRT: Improved RRT for Path Planning in Narrow Passages. Appl. Sci 2022, 12, 12033. [Google Scholar] [CrossRef]
- Chiang, H.T.L.; Hsu, J.; Fiser, M.; Tapia, L.; Faust, A. RL-RRT: Kinodynamic motion planning via learning reachability estimators from RL policies. IEEE Robot. Autom. Lett. 2019, 4, 4298–4305. [Google Scholar] [CrossRef]
- Wu, Z.; Meng, Z.; Zhao, W.; Wu, Z. Fast-RRT: A RRT-based optimal path finding method. Appl. Sci. 2021, 11, 11777. [Google Scholar] [CrossRef]
- Wen, H. Qian, Y. Lifting machinery; Machinery Industry Press: Beijing, China, 2021; pp. 35–45. [Google Scholar]
- Elhoseny, M.; Tharwat, A.; Hassanien, A.E. Bezier curve based path planning in a dynamic field using modified genetic algorithm. J. Comput. Sci. 2018, 25, 339–350. [Google Scholar] [CrossRef]
- Shi, Z.; Su, Y.; Bu, C.; Fan, X. Path Planning Algorithm for Mobile Robot Based on Improved A*. MCU Embed. Syst. Appl. 2020, 20, 13–15. [Google Scholar] [CrossRef]
- Xie, C.; Gao, S.; Sun, X. Path Planning Algorithm Based on Improved A* Algorithm and Bezier Curve Optimization. J. Chongqing Univ. Technol. (Nat. Sci. Ed.) 2022, 36, 182–183. [Google Scholar]
- Li, X.; Tong, Y.; Yuan, X. Energy-saving Design Principles and Applications of Lifting Machinery; China Standards Press: Beijing, China, 2023; pp. 28–49. [Google Scholar]
Disclaimer/Publisher’s Note: The statements, opinions and data contained in all publications are solely those of the individual author(s) and contributor(s) and not of MDPI and/or the editor(s). MDPI and/or the editor(s) disclaim responsibility for any injury to people or property resulting from any ideas, methods, instructions or products referred to in the content. |
© 2025 by the authors. Licensee MDPI, Basel, Switzerland. This article is an open access article distributed under the terms and conditions of the Creative Commons Attribution (CC BY) license (https://creativecommons.org/licenses/by/4.0/).










