Trapped Modes Along Periodic Structures Submerged in a Two-Layer Fluid with Free Surface and a Background Steady Flow
Abstract
1. Introduction
2. Formulation of the Problem
3. The Problem Without Obstacles
4. The Equations in the Limit of
5. Variational and Operator Formulation
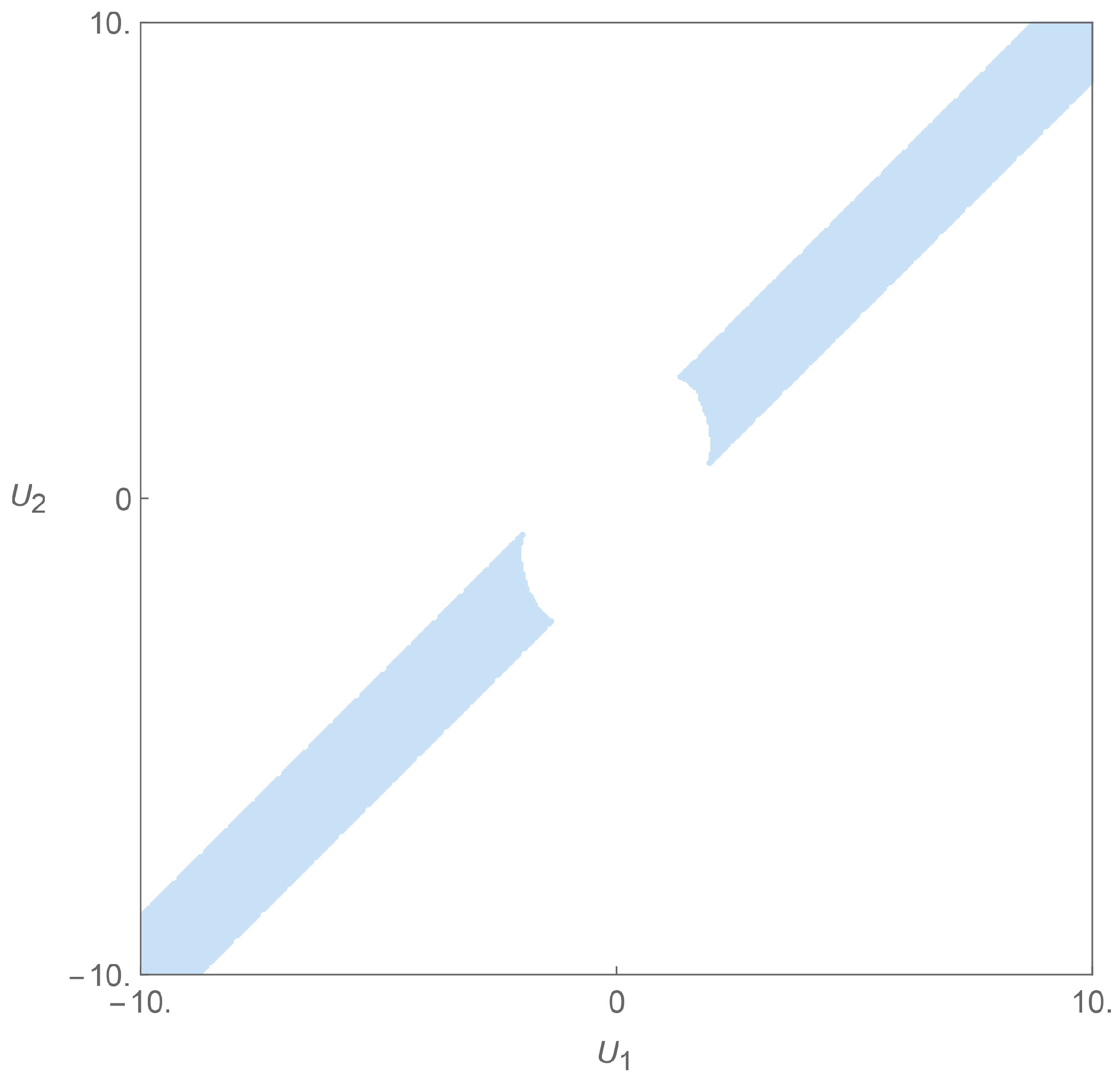
6. A Sufficient Condition for the Existence of a Trapped Mode ()
7. Symmetries
7.1. Problem Without Obstacles
- Under the general transformation , , the solutions of the dispersion relation change as , , where ;
- Under a general inversion of the layer velocities , we find that the solutions of the dispersion relation become the symmetric of the ones before the inversion, although not necessarily because a solution has a functional dependence on , such that , for the same i. The parameter (therefore ) is obviously invariant under this inversion. This means that the velocity space can be divided into two, since if one solves the problem for a pair , one also solves for . This is simply a left–right invariance in the general direction of the flows.
7.2. Problem with Obstacles
- , ;
- .
7.3. Distinctions
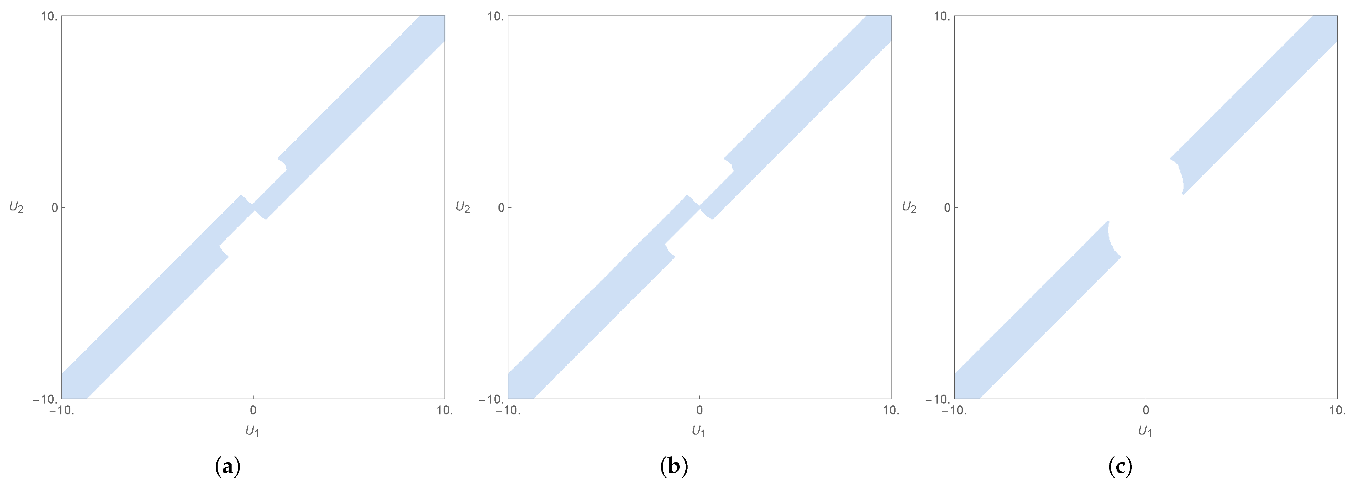
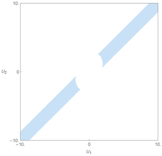
8. Examples
8.1. Column of Uniform Cross-Section
8.2. Obstacles That Always Satisfy the Sufficient Condition
8.3. Obstacles That Partially Satisfy the Sufficient Condition
8.4. Obstacles That (Almost) Never Satisfy the Sufficient Condition
8.5. Cavalieri’s Principle
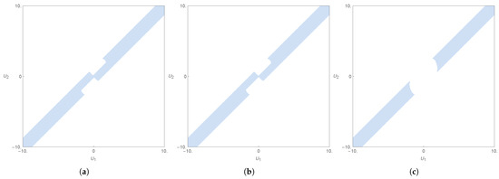
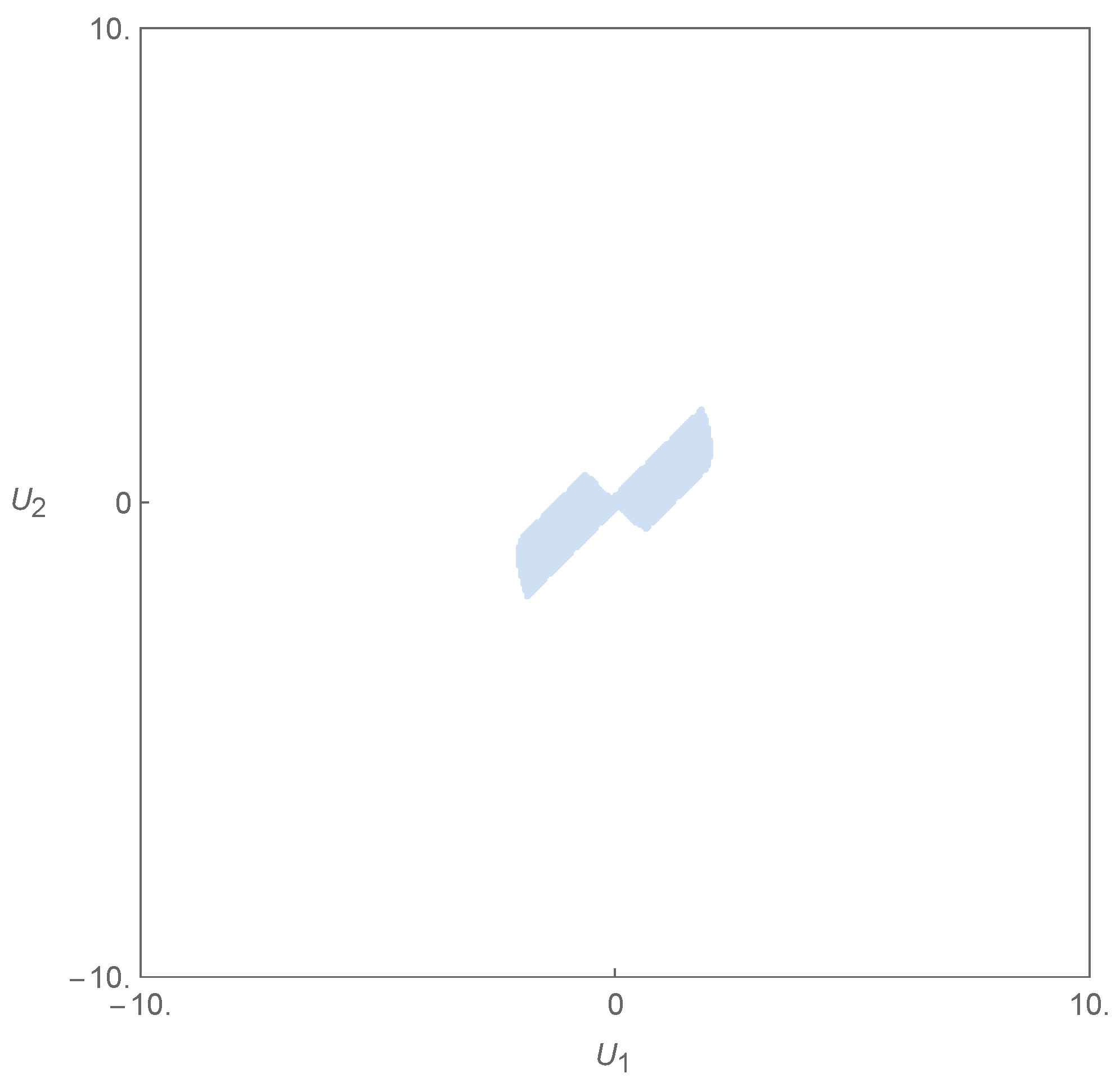
8.6. Numerical Examples
8.6.1. Infinite Flute-like Column
8.6.2. Dumbbell-like Object
9. Conclusions
Author Contributions
Funding
Data Availability Statement
Conflicts of Interest
Abbreviations/Nomenclature
| Wavenumber in the y-direction, , for wave periodicity. | |
| Discriminant of the dispersion relation for dynamical stability. | |
| Doppler factor, , , . | |
| Top interface elevation (layers 1 and 2), at . | |
| Bottom interface elevation (layers 2 and 3), at . | |
| Unpierced free surface, . | |
| Unpierced interface, . | |
| Top interface surface, . | |
| Bottom interface surface, . | |
| Pierced free interface, . | |
| Pierced interface, . | |
| Spectral parameter, , g is gravity. | |
| Threshold spectral parameter, . | |
| Inverse spectral parameter, . | |
| Threshold inverse spectral parameter, . | |
| Fluid density in layer j, , . | |
| Obstacle surface in layer j, , . | |
| Continuous spectrum of operator T, . | |
| Discrete spectrum of operator T, for trapped modes. | |
| Essential spectrum of operator T, . | |
| Operator norm of T, . | |
| Velocity potential in layer j, , . | |
| Threshold potential, , . | |
| Time-harmonic potential in layer j, . | |
| Background flow potential, for , . | |
| Trial function, , . | |
| Primed potential, , . | |
| z-dependent threshold potential component, . | |
| Test function in layer j, in or , . | |
| Primed test function, , . | |
| Fluid region, , . | |
| Subregion of within distance from obstacle. | |
| Radian frequency, . | |
| Smallest non-trivial dispersion relation frequency. | |
| Dispersion relation roots, , ordered . | |
| A | Interface term in variational formulation. |
| Threshold solution coefficients. | |
| c | Mode speed, . |
| Threshold mode speed, . | |
| Background flow function, ≈ at , . | |
| g | Gravitational acceleration, . |
| Top layer thickness. | |
| k | Total wavenumber in x- and y-directions. |
| l | Obstacle array periodicity in y-direction. |
| n | Outward normal vector into obstacles. |
| P | Interface terms, , for pierced interfaces. |
| Stability functions for real solutions. | |
| r | Distance to nearest obstacle, . |
| Distance from obstacle boundaries. | |
| T | Trace-interface operator, . |
| y-direction velocity in layer j, . | |
| Uniform velocity shift for all layers. | |
| V | Volume terms, , for obstacle energy. |
| Function space for quasi-periodic potentials. | |
| Subspace of with quasi-periodicity, . | |
| Fluid domains: , , . | |
| Periodicity cell, , . | |
| Obstacle in layer j, in , . |
Appendix A. Finite Lower Layer on a Flat Bottom






References
- Kuznetsov, N.; Maz’ya, V.; Vainberg, B. Linear Water Waves: A Mathematical Approach; Cambridge University Press: Cambridge, UK, 2002. [Google Scholar]
- Stokes, G.G. Report on recent researches in hydrodynamics. Rep. Br. Assoc. Adv. Sci. 1846, 16, 1–20. [Google Scholar]
- Ursell, F. Trapping modes in the theory of surface waves. Math. Proc. Camb. Philos. Soc. 1951, 47, 347–358. [Google Scholar] [CrossRef]
- Ursell, F.; Taylor, G.I. Edge waves on a sloping beach. Proc. R. Soc. Lond. Ser. A Math. Phys. Sci. 1952, 214, 79–97. [Google Scholar] [CrossRef]
- John, F. On the motion of floating bodies II. Simple harmonic motions. Commun. Pure Appl. Math. 1950, 3, 45–101. [Google Scholar] [CrossRef]
- Simon, M.J.; Ursell, F. Uniqueness in linearized two-dimensional water-wave problems. J. Fluid Mech. 1984, 148, 137–154. [Google Scholar] [CrossRef]
- Evans, D.V.; Levitin, M.; Vassiliev, D. Existence theorems for trapped modes. J. Fluid Mech. 1994, 261, 21–31. [Google Scholar] [CrossRef]
- McIver, M. An example of non-uniqueness in the two-dimensional linear water wave problem. J. Fluid Mech. 1996, 315, 257–266. [Google Scholar] [CrossRef]
- Linton, C.M.; McIver, P. Embedded trapped modes in water waves and acoustics. Wave Motion 2007, 45, 16–29. [Google Scholar] [CrossRef]
- Kuznetsov, N. Trapped modes of internal waves in a channel spanned by a submerged cylinder. J. Fluid Mech. 1993, 254, 113–126. [Google Scholar] [CrossRef][Green Version]
- Linton, C.M.; Cadby, J.R. Trapped modes in a two-layer fluid. J. Fluid Mech. 2003, 481, 215–234. [Google Scholar] [CrossRef]
- Kuznetsov, N.; McIver, M.; McIver, P. Wave interaction with two-dimensional bodies floating in a two-layer fluid: Uniqueness and trapped modes. J. Fluid Mech. 2003, 490, 321–331. [Google Scholar] [CrossRef]
- Cal, F.S.; Dias, G.A.S.; Nazarov, S.A.; Videman, J.H. Linearised theory for surface and interfacial waves interacting with freely floating bodies in a two-layer fluid. Z. Angew. Math. Phys. 2015, 66, 417–432. [Google Scholar] [CrossRef]
- Nazarov, S.A.; Videman, J.H. A sufficient condition for the existence of trapped modes for oblique waves in a two-layer fluid. Proc. R. Soc. A Math. Phys. Eng. Sci. 2009, 465, 3799–3816. [Google Scholar] [CrossRef]
- Kamotskii, I.; Nazarov, S. Exponentially decreasing solutions of the problem of diffraction by a rigid periodic boundary. Math. Notes 2003, 73, 129–131. [Google Scholar] [CrossRef]
- Nazarov, S.A. A simple method for finding trapped modes in problems of the linear theory of surface waves. Dokl. Math. 2009, 80, 914–917. [Google Scholar] [CrossRef]
- Nazarov, S.A. Sufficient conditions for the existence of trapped modes in problems of the linear theory of surface waves. J. Math. Sci. 2010, 167, 713–725. [Google Scholar] [CrossRef]
- Nazarov, S.A.; Videman, J.H. Existence of edge waves along three-dimensional periodic structures. J. Fluid Mech. 2010, 659, 225–246. [Google Scholar] [CrossRef]
- Cal, F.S.; Dias, G.S.A.; Videman, J.H. Existence of trapped modes along periodic structures in a two-layer fluid. Q. J. Mech. Appl. Math. 2012, 65, 273–292. [Google Scholar] [CrossRef]
- Cal, F.S.; Dias, G.A.S.; Pereira, B.M.M.; Videman, J.H. Edge waves propagating in a two-layer fluid along a periodic coastline. J. Eng. Math. 2014, 85, 1–17. [Google Scholar] [CrossRef]
- Cal, F.S.; Dias, G.A.S.; Pereira, B.M.M.; Videman, J.H. Trapped modes in a multi-layer fluid. Q. J. Mech. Appl. Math. 2021, 74, 34–54. [Google Scholar] [CrossRef]
- Wilcox, C.H. Scattering Theory for Diffraction Gratings; Springer: Berlin, Germany, 1984. [Google Scholar]
- Nazarov, S. Trapped surface waves in a periodic layer of a heavy liquid. J. Appl. Math. Mech. 2011, 75, 235–244. [Google Scholar] [CrossRef]
- Craig, W.; Guyenne, P.; Sulem, C. The surface signature of internal waves. J. Fluid Mech. 2012, 710, 277–303. [Google Scholar] [CrossRef]
- Dias, G.A.S. Trapped modes along periodic structures submerged in a two-layer fluid with background steady flow. Math. Methods Appl. Sci. 2023, 46, 18274–18299. [Google Scholar] [CrossRef]
- Lamb, H. Hydrodynamics, 6th ed.; Cambridge University Press: Cambridge, UK, 1932. [Google Scholar]
- Paterson, A.R. A First Course in Fluid Dynamics; Cambridge University Press: Cambridge, UK, 1983. [Google Scholar] [CrossRef]
- Kundu, P.; Cohen, I. Fluid Mechanics; Elsevier Science: Amsterdam, The Netherlands, 2010. [Google Scholar]
- Drazin, P. DYNAMICAL METEOROLOGY|Kelvin–Helmholtz Instability. In Encyclopedia of Atmospheric Sciences, 2nd ed.; North, G.R., Pyle, J., Zhang, F., Eds.; Academic Press: Oxford, UK, 2015; pp. 343–346. [Google Scholar] [CrossRef]
- Irving, R.S. Integers, Polynomials, and Rings: A Course in Algebra; Springer: New York, NY, USA, 2004. [Google Scholar] [CrossRef]
- Evans, L. Partial Differential Equations; Graduate studies in mathematics; American Mathematical Society: Providence, RI, USA, 2010. [Google Scholar]
- Evans, L.C.; Gariepy, R.F. Measure Theory and Fine Properties of Functions; CRC Press: New York, NY, USA; London, UK, 1992. [Google Scholar]
- Birman, M.S.; Solomjak, M.Z. Spectral Theory of Self-Adjoint Operators in Hilbert Space; D. Reidel Publishing Company: Boston, MA, USA, 1987. [Google Scholar]
- Dean, R.; Dalrymple, R. Water Wave Mechanics for Engineers and Scientists; World Scientific: Singapore, 1991. [Google Scholar]
- Linton, C.M.; Mciver, M. The existence of Rayleigh–Bloch surface waves. J. Fluid Mech. 2002, 470, 85–90. [Google Scholar] [CrossRef]























Disclaimer/Publisher’s Note: The statements, opinions and data contained in all publications are solely those of the individual author(s) and contributor(s) and not of MDPI and/or the editor(s). MDPI and/or the editor(s) disclaim responsibility for any injury to people or property resulting from any ideas, methods, instructions or products referred to in the content. |
© 2025 by the authors. Licensee MDPI, Basel, Switzerland. This article is an open access article distributed under the terms and conditions of the Creative Commons Attribution (CC BY) license (https://creativecommons.org/licenses/by/4.0/).
Share and Cite
Dias, G.; Pereira, B. Trapped Modes Along Periodic Structures Submerged in a Two-Layer Fluid with Free Surface and a Background Steady Flow. Axioms 2025, 14, 846. https://doi.org/10.3390/axioms14110846
Dias G, Pereira B. Trapped Modes Along Periodic Structures Submerged in a Two-Layer Fluid with Free Surface and a Background Steady Flow. Axioms. 2025; 14(11):846. https://doi.org/10.3390/axioms14110846
Chicago/Turabian StyleDias, Gonçalo, and Bruno Pereira. 2025. "Trapped Modes Along Periodic Structures Submerged in a Two-Layer Fluid with Free Surface and a Background Steady Flow" Axioms 14, no. 11: 846. https://doi.org/10.3390/axioms14110846
APA StyleDias, G., & Pereira, B. (2025). Trapped Modes Along Periodic Structures Submerged in a Two-Layer Fluid with Free Surface and a Background Steady Flow. Axioms, 14(11), 846. https://doi.org/10.3390/axioms14110846

