Metal-Selective Processing from the Los Sulfatos Porphyry-Type Deposit in Chile: Co, Au, and Re Recovery Workflows Based on Advanced Geochemical Characterization
Abstract
1. Introduction
2. Samples and Analytical Protocol
- Logging of a 5 m-mineralized interval of each selected drill-core, from which a core-sample was collected and prepared to design a 200 µm-thick polished section (Figure 2a);
- Characterization of metal-bearing mineral inclusions in sulfides [10,29], using a JEOL6360LV scanning electron microscopy (JEOL Ltd., Tokyo, Japan) coupled to an energy-dispersive X-ray spectrometer (SDD Bruker 129 eV) (Bruker Corporation, Billerica, MA, USA), itself equipped to acquire images in backscattered electron (BSE) mode at an acceleration voltage of 20 kV;
- Determination of trace metal concentrations in sulfides by in situ micro-chemical analyses, including electron micro-probe (EPM) and laser ablation (LA-ICP-MS) analyses [10,29], using a CAMECA SX5 microprobe (CAMECA SX5, Cameca, Gennevilliers, France), combined with a Ti: sapphire femtosecond (fs) laser couple to a quadrupole ICP-MS. To provide a sense of reproducibility of the LA-ICP-MS analysis, several spots were ablated on each single sulfide crystal, avoiding the consideration of outstanding concentration values (Figure 2b). Detection limits for trace element quantifications were calculated as three times the background standard deviation value. At GET, the tuning routine is optimized to reduce production of molecular oxide species (typically 232Th16O⁄232Th < 1%) and doubly charged ion species (typically 140Ce++⁄140Ce+ < 2%). This allows an analytical precision of <15% for the relative standard deviation (RSD) to be reached [30,31]. The gas blank is measured for 30 s before switching on the laser for 60 s. Raw data were processed online using the GLITTER software package (4.0, ARC National Key Centre for Geochemical Evolution and Metallogeny of Continents, Macquarie University, Sydney, Australia) (e.g., [32]), using certified reference materials, such as pyrrhotite-Po-726 [33], an in-house natural chalcopyrite, Cpy-RM [30], and NIST SRM 610 [34], as external calibrators, in bracketing mode standard-sample-standard. The following isotopes were monitored: 33S, 34S 56Fe, 57Fe, 59Co, 63Cu, 75As, 95Mo, 107Ag, 125Te, 182W, 185Re, 197Au. These isotopes were selected to avoid possible argide interferences (MeAr+), where Me corresponds to a base metal such as 59Co and 63Cu, in our study case. Analytical routines and conditions are described in detail in references [10,29,30,31].
3. High-Resolution Geochemical Characterization of Sulfides
3.1. Visible Metal Content in the Sulfide Units
3.2. Invisible Trace-Metal Content in the Sulfide Units
3.2.1. Bornite–Chalcopyrite ± Molybdenite Unit
3.2.2. Chalcopyrite ± Pyrite Unit
4. Innovation on Metal-Selective Metallurgical Processing
4.1. Metallurgical Processing and Opportunities for Precious and Critical Metal Supply
4.1.1. Re and Au from Molybdenite
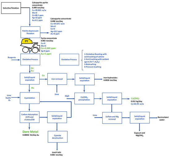
4.1.2. Co and Au from Pyrite
5. Concluding Remarks
- Millions of tons of mining material are processed each year by the porphyry mining industry, generating the possibility of beneficiation of by-product content, even if some metals are found in very low concentrations such as parts per million;
- Investments for the extraction and processing of the mined material are reflected in the price of copper, and therefore only the additional unit operations could be taken into account in the economic assessment of the feasibility processing the by-products;
- The identification of the specific mineral hosting each metal in trace amounts makes it possible to design a metallurgical treatment with quantities of material several times smaller than those represented by the treatment of Cu and Mo. For example, molybdenite and pyrite represent only 0.2% of the bulk material of GMU1 and GMU2, respectively. This idea implies that additional operational units can be installed in situ in the mining operations, avoiding the carrying of mined material;
- The pyrite depression process, proposed to obtain a pyrite concentrate, can be applied both to extract the Co and Au contents of the pyrite and to reduce the amount of pyrite sent to the tailings. The latter is important from an environmental perspective because pyrite being a reactive mineral, its exposure to oxygen and water can facilitate the oxidative dissolution of the sulfide structure, resulting in acid mine drainage (AMD) [49]. The proposed workflows take into account the metallurgical processing of a recognized metal-bearing mineral, such as the processing of pyrite to obtain Co and Au, in conjunction with concentrate production. The latter idea can help reduce the amount of material to be processed, compared with a subsequent recovery of metals, such as Co, from mine tailings [49,50].
Author Contributions
Funding
Acknowledgments
Conflicts of Interest
References
- Mudd, G.M.; Weng, Z.; Jowitt, S.M. A detailed assessment of global Cu resource trends and endowments. Econ. Geol. 2013, 108, 1163–1183. [Google Scholar] [CrossRef]
- Calvo, G.; Mudd, G.; Valero, A.; Valero, A. Decreasing ore grades in global metallic mining: A theoretical issue or a global reality? Resources 2016, 5, 36. [Google Scholar] [CrossRef]
- Meinert, L.; Robinson, G.; Nassar, N. Mineral resources: Reserves, peak production and the future. Resources 2016, 5, 14. [Google Scholar] [CrossRef]
- Moreau, V.; Dos Reis, P.C.; Vuille, F. Enough metals? Resource constraints to supply a fully renewable energy system. Resources 2019, 8, 29. [Google Scholar] [CrossRef]
- Grandell, L.; Lehtilä, A.; Kivinen, M.; Koljonen, T.; Kihlman, S.; Lauri, L.S. Role of critical metals in the future markets of clean energy technologies. Renew. Energy 2016, 95, 53–62. [Google Scholar] [CrossRef]
- Watari, T.; McLellan, B.C.; Giurco, D.; Dominish, E.; Yamasue, E.; Nansai, K. Total material requirement for the global energy transition to 2050: A focus on transport and electricity. Resour. Conserv. Recycl. 2019, 148, 91–103. [Google Scholar] [CrossRef]
- Schipper, B.W.; Lin, H.-C.; Meloni, M.A.; Wansleebend, K.; Heijungs, R.; van der Voet, E. Estimating global copper demand until 2100 with regression and stock dynamics. Resour. Conserv. Recycl. 2018, 132, 28–36. [Google Scholar] [CrossRef]
- McFall, K.; Roberts, S.; McDonald, I.; Boyce, A.J.; Naden, J.; Teagle, D. Rhenium enrichment in the Muratdere Cu-Mo (Au-Re) porphyry deposit, Turkey: Evidence from stable isotope analyses (δ34S, δ18O, δD) and laser ablation-inductively coupled plasma-mass spectrometry analysis of sulfides. Econ. Geol. 2019, 114, 1443–1466. [Google Scholar] [CrossRef]
- Northey, S.; Mohr, S.; Mudd, G.M.; Weng, Z.; Giurco, D. Modelling future copper ore grade decline based on a detailed assessment of copper resources and mining. Resour. Conserv. Recycl. 2014, 83, 190–201. [Google Scholar] [CrossRef]
- Velásquez, G.; Carrizo, D.; Salvi, S.; Vela, I.; Pablo, M.; Pérez, A. Tracking cobalt, REE and gold from porphyry copper deposits by LA-ICP-MS: A geological approach towards metal-selective mining in tailings. Minerals 2020, 10, 109. [Google Scholar] [CrossRef]
- Nurmi, P.A. Green mining—A holistic concept for sustainable and acceptable mineral production. Ann. Geophys. 2017, 60. [Google Scholar] [CrossRef]
- Kesler, S.E.; Chryssoulis, S.L.; Simon, G. Gold in porphyry copper deposits: Its abundance and fate. Ore Geol. Rev. 2002, 21, 103–124. [Google Scholar] [CrossRef]
- Voudouris, P.; Melfos, V.; Spry, P.G.; Bindi, L.; Moritz, R.; Ortelli, M.; Kartal, T. Extremely Re-rich molybdenite from porphyry Cu-Mo-Au prospects in northeastern Greece: Mode of occurrence, causes of enrichment, and implications for gold exploration. Minerals 2013, 3, 165–191. [Google Scholar] [CrossRef]
- Crespo, J.; Reich, M.; Barra, F.; Verdugo, J.J.; Martínez, C. Critical metal particles in copper sulfides from the supergiant Río Blanco porphyry Cu-Mo deposit, Chile. Minerals 2018, 8, 519. [Google Scholar] [CrossRef]
- Habashi, F. Handbook of Extractive Metallurgy; Wiley-VCH: Weinheim, Germany, 1997. [Google Scholar]
- Marsden, J.O.; House, C.I. The Chemistry of Gold Extraction, 2nd ed.; The Society of Mining, Metallurgy, and Exploration Inc. (SME): Colorado, CO, USA, 2006. [Google Scholar]
- Escolme, A.; Berry, R.F.; Hunt, J.; Halley, S.; Potma, W. Predictive models of mineralogy from whole-rock assay data: Case study from the Productora Cu-Au-Mo deposit, Chile. Econ. Geol. 2019, 114, 1513–1542. [Google Scholar] [CrossRef]
- Irarrazaval, V.; Sillitoe, R.H.; Wilson, A.J.; Toro, J.C.; Robles, W.; Lyall, G. Discovery history of a giant, high-grade, hypogene porphyry copper-molybdenum deposit at Los Sulfatos, Los Bronces-Río Blanco District, Central Chile. In The Challenge of Finding New Mineral Resources: Global Metallogeny, Innovative Exploration, and New Discoveries; Goldfarb, R.J., Marsh, E.E., Monecke, T., Eds.; Special Publications of the Society of Economic Geologists: Littleton, CO, USA, 2010; Volume 15, pp. 253–269. [Google Scholar]
- Toro, J.C.; Ortúzar, J.; Zamorano, J.; Cuadra, P.; Hermosilla, J.; Spröhnle, C. Protracted magmatic-hydrothermal history of the Río Blanco-Los Bronces district, Central Chile: Development of world’s greatest known concentration of copper. In Geology and Genesis of Major Copper Deposits and Districts of the World: A Tribute to Richard H. Sillitoe; Hedenquist, J.W., Harris, M., Camus, F., Eds.; Special Publications of the Society of Economic Geologists: Littleton, CO, USA, 2012; Volume 16, pp. 105–126. [Google Scholar]
- Deckart, K.; Silva, W.; Spröhnle, C.; Vela, I. Timing and duration of hydrothermal activity at the Los Bronces porphyry cluster: An update. Miner. Depos. 2014, 49, 535–546. [Google Scholar] [CrossRef]
- Bensalah, N.; Dawood, H. Review on synthesis, characterizations, and electrochemical properties of cathode materials for lithium ion batteries. J. Mater. Sci. Eng. 2016, 5, 4. [Google Scholar] [CrossRef]
- Ghatak, K.; Basu, S.; Das, T.; Kumar, H.; Datta, D. Effect of cobalt content on the electrochemical properties and structural stability of NCA type cathode materials. Phys. Chem. Chem. Phys. 2018, 20, 22805–22817. [Google Scholar] [CrossRef]
- Kesler, S.E.; Gruber, P.W.; Medina, P.A.; Keoleian, G.A.; Everson, M.P.; Wallington, T.J. Global lithium resources: Relative importance of pegmatites, brine and other deposits. Ore Geol. Rev. 2012, 48, 55–69. [Google Scholar] [CrossRef]
- Munk, L.A.; Hynek, S.A.; Bradley, D.; Boutt, D.; Labay, K.; Jochens, H. Lithium brines: A global perspective. Rev. Econ. Geol. 2016, 18, 339–365. [Google Scholar]
- Berzina, A.N.; Sotnikov, V.I.; Economou-Eliopoulos, M.; Eliopoulos, D.G. Distribution of rhenium in molybdenite from porphyry Cu-Mo and Mo-Cu deposits of Russia (Siberia) and Mongolia. Ore Geol. Rev. 2005, 26, 91–113. [Google Scholar] [CrossRef]
- Cabri, L.J.; Chryssoulis, S.L.; de Villiers, J.P.R.; Laflamme, J.H.G.; Buseck, P.R. The nature of “invisible” gold in arsenopyrite. Can. Mineral. 1989, 27, 353–362. [Google Scholar]
- Riesner, M.; Simoes, M.; Carrizo, D.; Lacassin, R. Early exhumation of the Frontal Cordillera (Southern Central Andes) and implications for Andean mountain-building at ~33.5° S. Sci. Rep. 2019, 9, 7972. [Google Scholar] [CrossRef] [PubMed]
- Cook, N.; Ciobanu, C.L.; George, L.; Zhu, Z.-Y.; Wade, B.; Ehrig, K. Trace element analysis of minerals in magmatic-hydrothermal ores by laser ablation inductively-coupled plasma mass spectrometry: Approaches and opportunities. Minerals 2016, 6, 111. [Google Scholar] [CrossRef]
- Velásquez, G.; Béziat, D.; Salvi, S.; Siebenaller, L.; Borisova, A.Y.; Pokrovski, G.S.; De Parseval, P. Formation and deformation of pyrite and implications for gold mineralization in the El Callao District, Venezuela. Econ. Geol. 2014, 109, 457–486. [Google Scholar] [CrossRef]
- Velásquez, G.; Borisova, A.Y.; Salvi, S.; Béziat, D. In situ determination of Au and Cu in natural pyrite by near-infrared femtosecond laser ablation-inductively coupled plasma-quadrupole mass spectrometry: No Evidence for matrix effects. Geostand. Geoanal. Res. 2012, 36, 315–324. [Google Scholar] [CrossRef]
- Borisova, A.; Thomas, R.; Salvi, S.; Candaudap, F.; Lanzanova, A.; Chmeleff, J. Tin and associated metal and metalloid geochemistry by femtosecond LA-ICP-QMS microanalysis of pegmatite-leucogranite melt and fluid inclusions: New evidence for melt-melt-fluid immiscibility. Mineral. Mag. 2012, 76, 91–113. [Google Scholar] [CrossRef]
- Van Achterbergh, E.; Ryan, C.G.; Griffin, W.L. Data Reduction Software for LA-ICP-MS; Mineralogical Association of Canada Short Course Notes: Calgary, AB, Canada, 2001; Volume 29, pp. 239–243. [Google Scholar]
- Sylvester, P.J.; Cabri, L.J.; Tubrett, M.N.; McMahon, G.; Laflamme, J.H.G.; Peregoedova, A. Synthesis and evaluation of a fused pyrrhotite standard reference material for platinum group element and gold analysis by laser ablation-ICP-MS. In Proceedings of the 10th International Platinum Symposium, Oulu, Finland, 8–11 August 2005; pp. 16–20. [Google Scholar]
- Pearce, N.J.; Perkins, W.T.; Westgate, J.A.; Gorton, M.P.; Jackson, S.E.; Neal, C.R.; Chenery, S.P. A compilation of new and published major and trace element data for NIST SRM 610 and NIST SRM 612 glass reference materials. Geostand. Geoanal. Res. 1997, 21, 115–144. [Google Scholar] [CrossRef]
- Long, G.; Peng, Y.; Bradshaw, D. A review of copper–arsenic mineral removal from copper concentrates. Min. Eng. 2012, 36–38, 179–186. [Google Scholar] [CrossRef]
- Ciobanu, C.L.; Cook, N.J.; Kelson, C.R.; Guerin, R.; Kalleske, N.; Danyushevsky, L. Trace element heterogeneity in molybdenite fingerprints stages of mineralization. Chem. Geol. 2013, 347, 175–189. [Google Scholar] [CrossRef]
- Deditius, A.P.; Utsunomiya, S.; Reich, M.; Kesler, S.E.; Ewing, R.C.; Hough, R.; Walshe, J. Trace metal nanoparticles in pyrite. Ore Geol. Rev. 2011, 42, 32–46. [Google Scholar] [CrossRef]
- Sykora, S.; Cooke, D.R.; Meffre, S.; Stephanov, A.S.; Gardner, K.; Scott, R.; Selley, D.; Harris, A.C. Evolution of pyrite trace element compositions from porphyry-style and epithermal conditions at the Lihir gold deposit: Implications for ore genesis and mineral processing. Econ. Geol. 2018, 113, 193–208. [Google Scholar] [CrossRef]
- Anglo American Sur, S.A. Bulk chemical assays database, until 2019. Los Sulfatos Mine-Material. The Los Bronces Underground Project. Internal Report.
- COCHILCO-Comision Chilena del Cobre. Proyección de la Producción de Cobre en Chile 2019–2030. DEPP 15/2019. Registro Propiedad Intelectual N° 310805: Santiago, Chile, 2019; p. 43. Available online: https://www.cochilco.cl/Listado%20Temtico/Proyecci%C3%B3n%20de%20la%20producci%C3%B3n%20esperada%20de%20cobre%202019%20-%202030%20Vfinal.pdf (accessed on 20 March 2020).
- Aylmore, M.G. Alternative Lixiviants to Cyanide for Leaching Gold Ores. Chapter 27. In Gold Ore Processing: Project Developments and Operations, 2nd ed.; Adams, M.D., Ed.; Elsevier: Amsterdam, The Netherlands, 2016. [Google Scholar]
- Mu, Y.; Peng, Y.; Lauten, R.A. The depression of pyrite in selective flotation by different reagent systems —A Literature review. Miner. Eng. 2016, 96–97, 143–156. [Google Scholar] [CrossRef]
- Pokrovski, G.S.; Kokh, M.A.; Proux, O.; Hazemann, J.-L.; Bazarkina, E.F.; Testemale, D.; Escoda, C.; Boiron, M.-C.; Blanchard, M.; Aigou, T.; et al. The nature and partitioning of invisible gold in the pyrite-fluid system. Ore Geol. Rev. 2019, 109, 545–563. [Google Scholar] [CrossRef]
- Simon, G.; Huang, H.; Penner-Hahn, J.E.; Kesler, S.E.; Kao, L. Oxidation state of gold and arsenic in gold-bearing arsenian pyrite. Am. Mineral. 1999, 84, 1071–1079. [Google Scholar] [CrossRef]
- Sole, K.C.; Parker, J.; Cole, P.M.; Mooiman, M.B. Flowsheet options for cobalt recovery in African copper-cobalt hydrometallurgy circuits. Min. Proc. Extr. Metall. Rev. 2019, 40, 194–206. [Google Scholar] [CrossRef]
- Shengo, M.L.; Kime, M.-B.; Mambwe, M.P.; Nyembo, T.K. A review of the beneficiation of copper-cobalt-bearing minerals in the Democratic Republic of Congo. J. Sustain. Min. 2019, 18, 226–246. [Google Scholar] [CrossRef]
- Rollog, M.; Cook, N.J.; Guagliardo, P.; Ehrig, K.; Ciobanu, C.L.; Kilburn, M. Detection of Trace Elements/Isotopes in Olympic Dam Copper Concentrates by nanoSIMS. Minerals 2019, 9, 336. [Google Scholar] [CrossRef]
- Schmandt, D.S.; Cook, N.J.; Ehrig, K.; Gilbert, S.; Wade, B.P.; Rollog, M.; Ciobanu, C.L.; Kamenetsky, V.S. Uptake of trace elements by baryte during copper ore processing: A case study from Olympic Dam, South Australia. Miner. Eng. 2019, 135, 83–94. [Google Scholar] [CrossRef]
- Falagán, C.; Grail, B.M.; Barrie-Johnson, D. New approaches for extracting and recovering metals from mine tailings. Miner. Eng. 2017, 106, 71–78. [Google Scholar] [CrossRef]
- Ahmadi, A.; Khezri, M.; Akbar-Abdollahzadeh, A.; Askari, M. Bioleaching of copper, nickel and cobalt from the low grade sulfidic tailing of Golgohar Iron Mine, Iran. Hydrometallurgy 2015, 154, 1–8. [Google Scholar] [CrossRef]










| Sample | Sulfide | Spot | Co (ppm) DL = 0.1 | As (ppm) DL = 0.1 | Ag (ppm) DL = 0.05 | Te (ppm) DL = 0.1 | Au (ppm) DL = 0.02 |
|---|---|---|---|---|---|---|---|
| CMP- 005 | BRN | n = 19 | 1.3± 1.4 (<DL–6.2) | 1.2± 1.0 (1.0–4.5) | 61.5± 7.6 (60.2–80.1) | 8.9± 4.8 (12.2–16.6) | 0.5± 0.3 (<DL–1.0) |
| CMP- 006 | BRN | n = 8 | 0.3± 0.2 (<DL–0.6) | 1.1± 0.2 (1.0–1.3) | 50.8± 15.9 (64.0–76.3) | 5.5± 3.5 (5.2–11.1) | 0.6± 0.2 (<DL–0.6) |
| CMP- 007 | BRN | n = 12 | 0.2± 0.1 (<DL–0.4) | 1.3± 0.5 (0.8–2.5) | 104.5± 14.1 (72.5–124.4) | 7.1± 6.1 (9.0–24.6) | 0.3± 0.1 (<DL–0.3) |
| CMP- 007 | BRN | n = 8 | 1.1± 0.6 (<DL–1.3) | 6.1± 1.9 (4.9–9.1) | 113.8± 34.9 (142.8–152.6) | 68.9± 34.7 (29.0–129.0) | <DL |
| CMP- 027 | BRN | n = 9 | 3.7± 2.1 (<DL–6.2) | 7.0± 4.5 (<DL–11.7) | 116.9± 60.6 (74.1–221.1) | 68.9± 39.8 (10.0–111.0) | <DL |
| CMP- 030 | BRN | n = 5 | 0.6± 0.3 (<DL–0.9) | 1.3± 0.4 (0.6–1.6) | 307.1± 12.0 (292.4–316.1) | 34.7± 12.8 (19.3–54.9) | 0.4± 0.2 (<DL–0.5) |
| Bornite | n = 61 | 0.9 | 2.4 | 103.3 | 18.4 | 0.4 | |
| CMP- 001 | CPY | n = 11 | 2.4± 0.9 (0.8–4.0) | 1.0± 0.9 (0.5–3.4) | 7.3± 5.7 (2.9–21.0) | 3.3± 3.0 (1.8–13.7) | <DL |
| CMP- 002 | CPY | n = 4 | 5.4± 4.6 (0.2–11.4) | 10.3± 9.3 (1.1–23.3) | 0.9± 0.7 (0.1–1.8) | 2.2± 1.5 (0.2–3.8) | <DL |
| CMP- 003 | CPY | n = 4 | 1.0± 0.4 (0.6–1.5) | 11.3± 10.0 (2.5–21.7) | 1.7± 0.3 (1.4–2.2) | 1.2± 0.4 (0.7–1.5) | <DL |
| CMP- 007 | CPY | n = 7 | 7.9± 5.5 (1.8–16.9) | 2.4± 1.2 (1.4–4.4) | 4.5± 4.1 (0.2–11.7) | 1.6± 1.2 (0.3–2.5) | <DL |
| CMP- 024 | CPY | n = 5 | 2.6± 1.4 (2.0–4.0) | 4.3± 1.5 (1.8–5.3) | 1.9± 1.6 (0.6–4.7) | 2.9± 2.7 (0.8–7.4) | <DL |
| CMP- 027 | CPY | n = 5 | 13.4± 6.7 (8.9–15.9) | 5.7± 3.3 (4.1–6.8) | 1.2± 0.9 (0.6–2.5) | 2.0± 1.3 (1.0–3.0) | <DL |
| CMP- 030 | CPY | n = 5 | 7.5± 6.1 (2.7–18.1) | 1.1± 0.8 (0.5–2.1) | 1.7± 1.1 (0.3–2.9) | 0.8± 0.7 (0.1–1.6) | <DL |
| Chalcopyrite | n = 41 | 5.1 | 3.9 | 3.2 | 2.2 | <DL | |
| Sample | Sulfide | Spot | Co (ppm) DL = 0.1 | As (ppm) DL = 0.1 | Ag (ppm) DL = 0.05 | Te (ppm) DL = 0.1 | Au (ppm) DL = 0.02 |
|---|---|---|---|---|---|---|---|
| CMP- 004 | CPY | n = 11 | 6.4± 3.7 (<DL–10.1) | 14.8± 8.3 (3.6–24.5) | 1.0± 0.4 (0.4–1.4) | 1.1± 0.9 (0.2–2.9) | 0.07± 0.02 (<DL–0.07) |
| CMP- 009 | CPY | n = 5 | 12.3± 12.0 (0.2–32.2) | 3.3± 3.0 (1.6–8.6) | 12.3± 17.0 (2.3–42.6) | 3.3± 2.4 (1.3–7.5) | <DL |
| CMP- 011 | CPY | n = 7 | 16.0± 3.9 (10.9–22.4) | 6.0± 11.0 (1.4–31.7) | 2.2± 0.3 (1.9–2.8) | 0.1± 0.2 (<DL–0.2) | 0.07± 0.02 (<DL–0.07) |
| CMP- 012 | CPY | n = 10 | 0.5± 0.3 (<DL–0.8) | 5.2± 3.1 (<DL–8.3) | 20.8± 4.2 (15.3–27.0) | 4.2± 2.2 (1.0–8.9) | <DL |
| CMP- 013 | CPY | n = 5 | 14.1± 8.0 (3.9–26.1) | 0.3± 0.1 (0.2–0.5) | 2.5± 1.9 (1.2–5.8) | 0.5± 0.3 (<DL–0.7) | <DL |
| Chalcopyrite | n = 38 | 8.7 | 7.3 | 8.3 | 2.0 | 0.07 | |
| CMP- 012 | PY | n = 6 | 7700± 6100 (172–24,050) | 125.4± 95.6 (1.7–14.9) | <DL | 1.4± 0.6 (<DL–1.8) | <DL |
| CMP- 015 | PY | n = 12 | 354± 240 (142–747) | 3702± 2794 (0.7–6090) | 2.2± 1.3 (<DL–4.0) | 0.8± 0.4 (<DL–1.6) | 0.6± 0.4 (<0.2–5.0) |
| Pyrite | n = 16 | 2236 | 2801 | 2.0 | 0.8 | 0.6 | |
© 2020 by the authors. Licensee MDPI, Basel, Switzerland. This article is an open access article distributed under the terms and conditions of the Creative Commons Attribution (CC BY) license (http://creativecommons.org/licenses/by/4.0/).
Share and Cite
Velásquez, G.; Estay, H.; Vela, I.; Salvi, S.; Pablo, M. Metal-Selective Processing from the Los Sulfatos Porphyry-Type Deposit in Chile: Co, Au, and Re Recovery Workflows Based on Advanced Geochemical Characterization. Minerals 2020, 10, 531. https://doi.org/10.3390/min10060531
Velásquez G, Estay H, Vela I, Salvi S, Pablo M. Metal-Selective Processing from the Los Sulfatos Porphyry-Type Deposit in Chile: Co, Au, and Re Recovery Workflows Based on Advanced Geochemical Characterization. Minerals. 2020; 10(6):531. https://doi.org/10.3390/min10060531
Chicago/Turabian StyleVelásquez, Germán, Humberto Estay, Iván Vela, Stefano Salvi, and Marcial Pablo. 2020. "Metal-Selective Processing from the Los Sulfatos Porphyry-Type Deposit in Chile: Co, Au, and Re Recovery Workflows Based on Advanced Geochemical Characterization" Minerals 10, no. 6: 531. https://doi.org/10.3390/min10060531
APA StyleVelásquez, G., Estay, H., Vela, I., Salvi, S., & Pablo, M. (2020). Metal-Selective Processing from the Los Sulfatos Porphyry-Type Deposit in Chile: Co, Au, and Re Recovery Workflows Based on Advanced Geochemical Characterization. Minerals, 10(6), 531. https://doi.org/10.3390/min10060531

