Abstract
Unimodular theory incorporating the Kaluza–Klein construction in five dimensions leads, after reduction to four dimensions, to a new class of scalar–tensor theory. The vacuum cosmological solutions display a bounce with non-singular behavior the effective lower dimension model: from the four-dimensional point of view, the solutions are completely regular. However, the propagation of gravitational waves in this geometry displays the presence of instabilities which reflect singular features of the original five-dimensional structure connected to a degenerate metric at the bounce. A four-dimensional quantum model with cosmological constant, which has a similar background behavior, is discussed and revealed to be stable.
1. Introduction
Unimodular Gravity was considered already in 1919 by Einstein [1], who investigated an alternative to the initial formulation of General Relativity by imposing the extra unimodularity condition on the pseudo-Riemannian metric, . This condition seemed natural for at least two reasons: firstly, the Minkowskian metric tensor has this property, and its infinitesimal deformations should be traceless if the unimodularity was to be also imposed on the deformed metric ; secondly, it permitted to replace the cosmological term by the Lagrange multiplier, taking into account this constraint in the variational principle. In 1919, the Friedmann solution was yet unknown, and Einstein was attached to the Aristotelean vision of an eternal and stationary (at large) Universe. This is why he introduced the cosmological term on the right-hand side of the field equations, acting as a source of negative pressure ensuring the balance with non-zero matter density and its gravity.
In his quest for a Unified Field Theory, Einstein took interest in Th. Kaluza’s 5-dimensional generalization of General Relativity [2], especially after O. Klein’s article [3] combining Kaluza’s model with quantum mechanical interpretation of discrete electric charge provided by the topology of the fifth dimension. Einstein published his first comment on the five-dimensional Kaluza–Klein model as early as in 1927 [4], and a more substantial investigation co-authored with P. Bergmann [5], looking for possible particle-like solutions, which was not conclusive. Solutions of the monopole type were found on the Kaluza–Klein manifolds much later, by Sorkin [6] and Gross and Perry [7].
It is worthwhile to recall the so-called “Kaluza–Klein miracle”, which was a happy coincidence leading to the possibility of neglecting the scalar field component and considering solutions with only pure gravity and electromagnetic fields. A 5-dimensional metric tensor contains 15 independent functions, and the generalized Einstein’s system should consist of 15 independent equations corresponding to symmetric combinations of indices in (the tilde means that the corresponding geometrical objects are evaluated in 5 dimensions). Then, we have 15 combinations, and , the last one yielding the equation of motion of the scalar field. By arbitrarily suppressing the scalar field component, we are faced with 15 independent equations for only 14 unknown functions, the metric tensor and the electromagnetic potential ; however, even with this, the last equation reduces to the tautology . Much later, the scalar–tensor theory proposed by Brans and Dicke [8] turned out to be equivalent to the full Kaluza–Klein model including the scalar component .
Quite amazingly, more than half a century since the advent of the Kaluza–Klein 5-dimensional generalization of Einstein’s General Relativity, it has been shown that in more than four dimensions, other invariants of Riemannian curvature can be added to the variational principle from which the equations are derived. In all generalizations and modifications of the Kaluza–Klein model, including the non-abelian generalizations with an arbitrary gauge Lie group replacing the 1-dimensional symmetry of the electromagnetic interaction, the same Einstein–Hilbert variational principle was considered, the integrand being the Riemann scalar density . Furthermore, this is in spite of the fact that the invariants of higher degree were known, (see [9,10]), the next after scalar curvature being the Gauss–Bonnet invariant given by the formula . Even the seminal paper on the Kaluza–Klein theory authored by E. Witten in 1981 ([11]) does not mention this possibility, which was taken into account in the context of a 5-dimensional version, leading to a simplified formulation of non-linear electrodynamics in [12], and in cosmology using a 10-dimensional non-abelian version in 1988 [13].
Another development in generalizations of Kaluza–Klein theories that was until recently overlooked—at least to our knowledge—is the application of unimodularity to the multidimensional Kaluza–Klein metric tensor, and the consequences such a condition may bring to the gravitational sector after dimensional reduction. The combination of the unimodularity constraint and the non-abelian version of the Kaluza–Klein model can bring new perspectives not only to the multidimensional cosmological models, based on the non-abelian generalizations, but also to the gauge field content and their interaction with gravity.
A formulation of Unimodular Gravity in five dimensions, using the Kaluza–Klein construction, has been carried out in Ref. [14], and its implications for cosmological models and gravitational waves are the main subject of the present article.
2. Preliminaries
One of the most important problems in contemporary theoretical physics is the necessity of the inclusion of exotic fluids that constitute the dark sector of the matter content of the universe. The two components of the dark sector, dark matter and dark energy, have resisted, up to now, all attempts of direct detection, while many indirect evidence suggested that they must exist, being responsible for the almost of the cosmic content. The dark energy in particular is associated with cosmological constant, taking supposedly its origin in the vacuum energy density that results from quantum-field-theoretical considerations [15]. However, the estimated value obtained from the current version of quantum field theory is by many dozens of orders of magnitude larger than its observed value, perhaps the worst discrepancy ever encountered in physics.
One possibility of interpretation of this discrepancy is that a degravitating mechanism may drastically reduce the observed gravitational effects of the vacuum energy. If such a mechanism exists, it could solve many puzzles at once. For example, if dark energy is described by a self-interacting quintessence scalar field, the gravitational contribution of the vacuum energy may be reduced to zero, and the cosmological constant may disappear from the gravitational equations.
The degravitation of cosmological constant can be represented by a simple classical mechanism in Unimodular Gravity (UG). Originally, UG was proposed a few years after the formulation of the General Relativity (GR) theory by imposing a coordinate system such that . The consequence of such a restriction is a set of traceless of gravitational field equations, which read
where is the energy–momentum tensor, T being its trace. One verifies directly that any contribution corresponding to cosmological constant automatically disappears.
Nevertheless, the structure of Equation (1) contains a “hidden” cosmological term. In fact, the imposition of the unimodular constraint breaks the general diffeomorphism invariance, a cornestone of GR theory, leading to the transverse diffeomorphism. Hence, the energy–momentum tensor is not necessarily conserved. However, the conservation of can be imposed as an extra condition, resulting in the GR equations with an integration constant which has the form of a cosmological term. Furthermore, the connection of with the vacuum energy is relaxed, and conceptually, the framework is distinct from the context of GR. It is possible to state that the cosmological constant problem is, at least, alleviated in UG.
Unimodular Gravity admits many generalizations and extensions. For example, the UG constraint can be generalized as , where is interpreted as an external field [16]. This allows one to use any coordinate system, and many new features appear, see for example the discussion of Ref. [17] and references therein. In Ref. [14], an extension of UG to five dimensions, incorporating the Kaluza–Klein framework, has been implemented. In this version of Kaluza–Klein Unimodular Gravity (KKUG), the constraint applies to the five-dimensional equations but not necessarily to the reduced equations in four dimensions. The reduction of the five-dimensional equations to four dimensions leads to a quite unusual structure connecting gravity to a scalar field and ordinary matter, which stems from the five-dimensional framework.
Cosmological vacuum solutions in the effective four-dimensional equations have been derived in Ref. [14]. They describe a symmetrically bouncing universe. There is, however, a subtle point: even if the four-dimensional metric is free of singularities, the original five-dimensional one becomes degenerate at the bounce since the modulus field associated with the fifth dimension vanishes at the transition point from the contracting to the expanding phase. The goal of the present analysis is to show that in spite of the complete regularity in four dimensions, the scenario is unstable, reflecting the properties of the five-dimensional structure. This analysis will be carried out using tensorial modes in the four-dimensional effective theory. This limitation does not seem to be a very serious one, since matter is absent from the model, and the effective equations in four dimensions carry the general structure of the original equations in five dimensions.
In order to stress the particular features of the KKUG scenario analyzed here, the same problem is considered in the quantum model in GR on a minisuperspace [18] where the matter content is the cosmological constant described using the Schutz formalism [19,20]. The resulting scenario is also a symmetric bounce. By using an analogue classical model [21], it is shown that no signs of instability appear in this case, in opposition to the previous scenario based on the KKUG.
3. The Equations
Let us briefly remind the formulation of Unimodular Gravity in five dimensions, using the Kaluza–Klein construction, as carried out in Ref. [14]. The Kaluza–Klein Unimodular Gravity theory (KKUG) equations read,
where thetildes indicate that these equations are written in five dimensions, implying that the indices take values from 0 to 4. The field Equation (2) is traceless. Equation (3) expresses the generalized energy–momentum tensor conservation law. If the usual conservation law is imposed, meaning , the usual five-dimensional equations in presence of the cosmological constant are recovered.
Equation (2) can be written in terms of the Unimodular Gravity tensor,
and the unimodular matter tensor,
as
In order to reduce these equations to four dimensions, let us consider the following explicit form of the 5-dimensional metric tensor:
The components of the five-dimensional Unimodular Gravity tensor become,
The geometric quantities in the right-hand side of Equations (8) and (9) are constructed using the four-dimensional metric . We also suppose that the non-vanishing matter terms are only the four-dimensional ones.
The resulting equations are as follows:
Remark that in Ref. [14], there are some misprints in the terms of the matter sector.
The specific properties of the construction displayed here can be verified already in the pure vacuum case. Without matter content, the unimodular field equations read
The vacuum solutions of (13) and (14) have been determined in Ref. [14]. They take on the following form:
where k is a positive integration constant. It is a non-singular function with a symmetric bounce around . From now on, we will use the redefined time coordinate such that .
This vacuum solution displays the following important property: the strong energy condition is violated during the entire time of evolution of the universe. In fact, using (13) contracted with the four-velocity and inserting the solutions (15) and (16), it comes out that
The strong energy condition is only (marginally) satisfied asymptotically (i.e., for ), otherwise it is violated.
This fact, together with the unusual form of the four-dimensional field equations, allows us to expect that the solutions (15) and (16) display some singularities. In what follows, we will show explicitly that this is the case showing that the gravitational perturbations do indeed diverge around the bounce.
4. Perturbative Analysis
The perturbation of the field Equation (13) reads:
From now on, the synchronous coordinate condition, , will be used. In this gauge, the non-zero perturbations of the Christoffel symbols, , become [22],
The perturbed Ricci tensor reads,
With the definition
the components of the perturbed Ricci tensor read [22],
The perturbed Ricci scalar is given by
The perturbations of the energy–momentum tensor
are given by,
5. Gravitational Waves
The tensorial modes, related to gravitational waves, are obtained by retaining the transverse, traceless components of and fixing , since it contributes only to the scalar modes. The resulting equation is,
After inserting the background solutions, the equation for gravitational waves reads,
Equation (33) does not seem to admit an exact solution. Hence, we must proceed by performing some asymptotic expansion complementing the analysis with numerical computation.
The bounce occurs at . Near the bounce, the equation takes the form,
Defining , the solutions read,
In this expression, are integration constants and and are Bessel’s and Neumann’s functions of order zero. Remark that the Neumann function diverges logarithmically for . If , the solutions are written in terms of modified Bessel functions and . There is again a singularity associated with the function .
In the asymptotic regions, given by , the equation reduces to,
with the solution,
In order to have finite initial conditions, such that the perturbative study is justified, if the initial conditions are imposed at .
There is one important point. From Equation (33), the condition for the propagation of the gravitational waves is given by,
Hence, the propagation of gravitational waves is possible only for a positive time , given by the following expression:
Since , no mode satisfying this condition exist during the contracting phase. Modes whose wave numbers satisfy do not propagate during all times between and . In the expanding phase, only modes with can propagate. Even if a given mode does not propagate, the perturbations still grow with time. Hence, the configuration is unstable under gravitational perturbations.
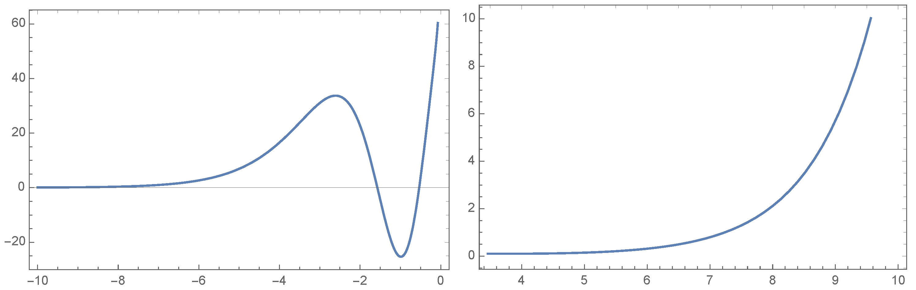
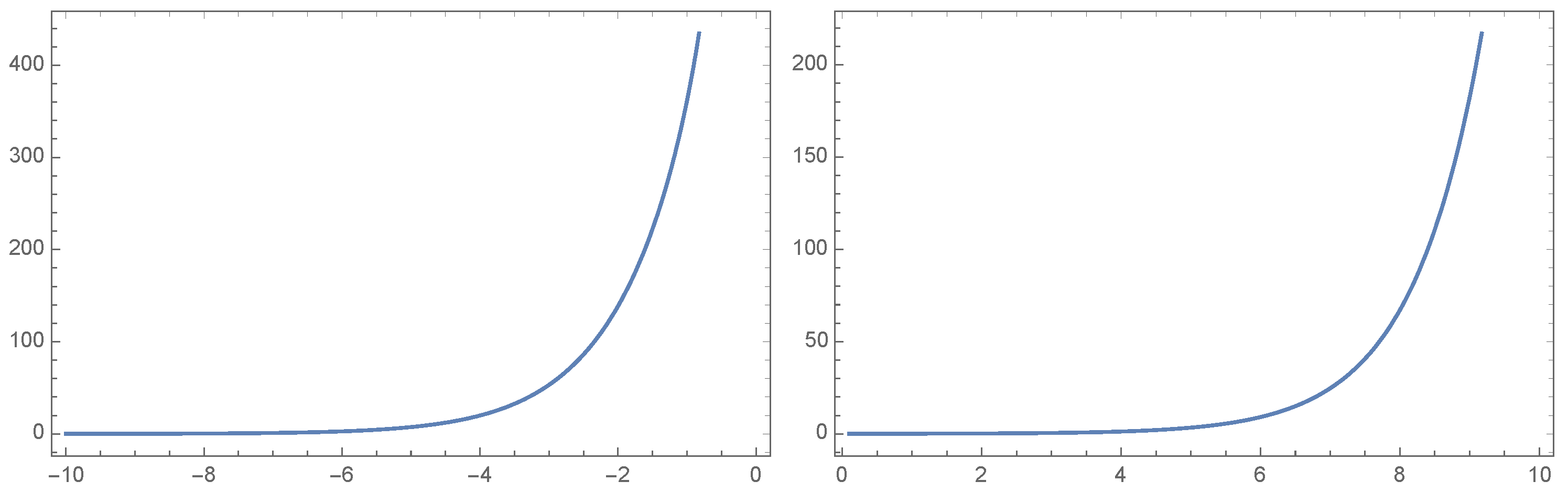
As a matter of fact, the modes in the contracting and in the expanding phases are disjointed due to the divergence at the bounce at . In Figure 1 and Figure 2, the divergences of perturbations in the contracting phase and their behavior during the expanding phase of the evolution of the universe are displayed for two different values of the wavenumber q.
Figure 1.
Behavior of the perturbations for the contracting phase (left panel) and expanding phase (right panel). In both cases, .
Figure 2.
Behavior of the perturbations for the contracting phase (left panel) and expanding phase (right panel). In both cases, .
The result obtained above seems quite unexpected. From the four-dimensional point of view, the solutions are completely regular, without any geodesic or curvature singularities. However, from the five-dimensional point of view, there is in fact a discontinuity at , which characterizes the bounce: at this moment, the modulus field is zero. However, the modulus field gives the dynamics of the fifth dimension, and when it is zero, the determinant of the metric becomes degenerate. Moreover, the unimodular condition is violated, since at , with and designating the determinant of the metric in five and four dimensions, respectively. This fact may explain that the perturbations are discontinuous at with two disjoint regions, one defined by and other defined by . Remarkable, the four-dimensional Equations (13) and (14), with their corresponding solutions (15) and (16), have apparently no evident trace of their five-dimensional origin. However, the absence of the Ricci scalar in (13) is a consequence of the unimodular condition imposed in five dimensions. If the Ricci scalar was normally present in (13), the equations would correspond to the BD ones with , for which no singularity-free solutions are present [23].
6. A Non-Singular Solution with Cosmological Constant
In Ref. [18], a quantum cosmological model using General Relativity theory and employing the Schutz formalism to describe the matter content has been analyzed. General solutions were found for the linear equation of state . The quantum effects lead to a singularity free solution. Here, we will concentrate on the cosmological constant case given by . The reason for this choice is that in this case, the system admits, firstly, an analytical solution in terms of the cosmic time t similar to the one found above. Secondly, UG has in general a hidden connection with a cosmological constant, which motivates us to explore this particular case. In the Ref. [18] a general solution for the expectation value of the scale factor was found. However, for the present purpose, we will use a classical analogue model [21] since the perturbative analysis, even for gravitational waves, becomes quite entangled in a full quantum model, and it is more convenient to work with this classical analogue such that the background solution is equivalent to the quantum expectation value.
The classical analogue model discussed in Ref. [21] establishes that if a stiff matter fluid with negative energy is added to a given fluid, the scale factor exhibits the same behavior as the expectation value for the quantum model in the minisuperspace with the fluid described by the Schutz formalism. For a matter source given by a cosmological constant, the analogue classical model is given by the equation
where and are, respectively, the cosmological constant and stiff matter density today. The energy conditions are also violated in all the evolution of the universe for this model. The solution reads,
The fractional (partial) densities are given by,
The solution (41) represents a symmetric bounce similar to that found in KKUG. Using the expressions for the perturbations of the previous section, it is quite direct to compute the equation governing the evolution of gravitational waves for the cosmological constant model. It reads,
It is convenient to perform the following rescaling:
The Hubble function H reads,
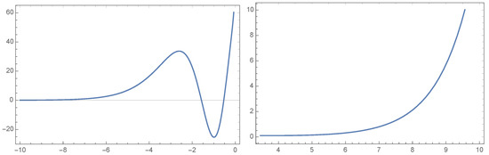
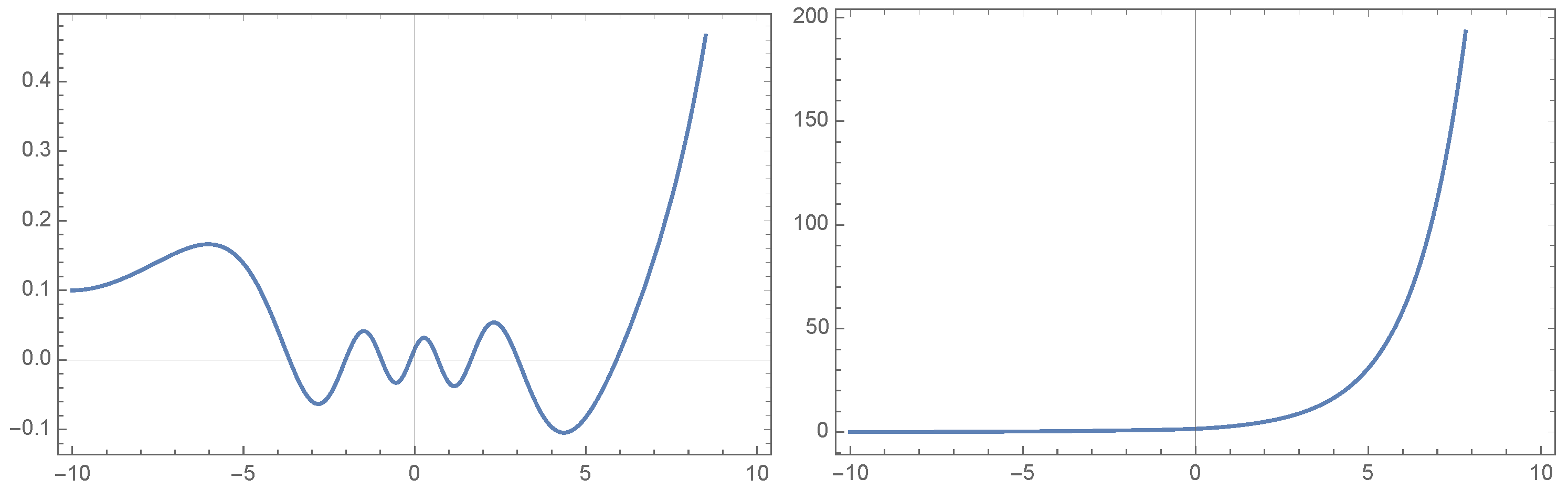
In Figure 3, the behavior of gravitational waves is displayed for two values of q. In opposition to what was found previously, there is a regular behavior with no explicit sign of instability. Only asymptotically, for large t, a divergence persists. However, this means that the perturbations are growing, and from a certain moment, the linear approximation used here is not valid anymore. In particular, in opposition to the KKUG, the perturbations behave regularly in the bounce, and no disjoint regions (corresponding to the contracting and expanding phases) appear, as observed in the KKUG case.
Figure 3.
Behavior of the perturbations for (left panel) and (right pannel).
The numerical result can be compared with the exact solution in the asymptotic regions. For (the bounce), the equation reduces to,
This equation can be solved in terms of confluent hypergeometric functions which reduces, very near the bounce, to a constant mode and a linearly increasing function of t. The solutions are regular at the bounce, being continuous while traversing from the contracting to the expanding phases.
For , the equation reads,
The solutions are for ,
with and , the superior sign corresponding to and the inferior one to . Asymptotically, two modes do appear, a growing and a decaying one. Due to the time reversal symmetry of the model, the growing and decaying modes change their role when one passes from one asymptotic to another, as could be expected from the bounce symmetric with respect to time reversal.
The comparison of the results obtained in this section with those of the previous one indicates that the origin of the instability in the solutions found from the KKUG, after reduction to four dimensions, seems indeed to come from the singularity in the original five-dimensional metric. The scenario analyzed in this section, inspired in the quantum model with a cosmological constant, is based in the usual GR equations in four dimensions with a stiff matter repulsive fluid besides the cosmological constant. As in the previous case, the solutions here violate the strong energy condition during all cosmic evolution. Nevertheless, they do not display signs of instability, in opposition the KKUG case. The four-dimensional equations are obtained from KKUG, with its unusual structure dictated by the unimodular condition seeming to be the most distinctive feature between the two models.
7. Concluding Remarks
The reduction of the unimodular Kaluza–Klein construction to four dimensions leads to a very peculiar gravitational system which is similar to the Brans–Dicke theory with vanishing potential and [8], but with the crucial difference being that the Ricci scalar is absent from the geometric sector; see Equations (10)–(12). The vacuum solutions display a symmetric bounce, completely regular from the four-dimensional point of view. Remark that symmetric and asymmetric bounces in general have very different properties; see Ref. [24] for discussion. Here, we have shown that these solutions are unstable. The analyses were made using the tensorial modes in a linear perturbative approach. This result has been compared with a solution displaying very similar features (in particular, also a symmetric bounce) but coming from a quantum model in four dimensions, which reveals to be stable.
What is the reason for this instability? We must remember that the original five-dimensional theory is singular, since the field is zero at the bounce: is connected with the fifth dimension, and at the bounce, the five-dimensional metric becomes degenerate. The structure of Equations (10)–(12) seems to reflect this situation in some way. It is important to remark that the five-dimensional unimodular condition is violated at the bounce, and this seems to be connected with the disjointed behavior of the perturbations for positive and negative times. Of course, in view of this, it is possible to ask a perturbative analysis in the original five-dimensional structure, which is much more cumbersome due to the fact that the five-dimensional metric is anistropic. However, since vacuum solutions are considered modes that appear in the four-dimensional model, they will also appear in five dimensions, and their instabilities are enough to state that the five-dimensional configuration is unstable.
It should be stressed that we are exclusively considering vacuum solutions, and thus, the presence of matter may modify the above results. Ordinary matter may change the energy conditions, which for a vacuum are always violated. It is not possible to attribute the instability to the violation of the energy conditions during the entire evolution of the universe, since this violation occurs also for the quantum effective model considered here, and which is revealed to be stable. It may, nevertheless, bring new features to the solutions avoiding the degeneracy of the five-dimensional geometry. We hope to be able to present this analysis in a separate work.
Author Contributions
Conceptualization, J.C.F. and R.K.; methodology, J.C.F. and R.K.; software, J.C.F. and R.K.; validation, J.C.F. and R.K.; formal analysis, J.C.F. and R.K.; investigation, J.C.F. and R.K.; resources, J.C.F. and R.K.; data curation, J.C.F. and R.K.; writing—original draft preparation, J.C.F. and R.K.; writing—review and editing, J.C.F. and R.K.; visualization, J.C.F. and R.K.; supervision, J.C.F. and R.K.; project administration, J.C.F. and R.K. All authors have read and agreed to the published version of the manuscript.
Funding
This research received no external funding.
Data Availability Statement
All data are displayed in the text.
Acknowledgments
J.C.F. thanks CNPq (Brasil) and FAPES (Brazil) for financial support.
Conflicts of Interest
The authors declare no conflicts of interest.
References
- Einstein, A. Spielen Gravitationsfelder im Aufbau der materiellen Elementarteilchen eine wesentliche Rolle? Sitzungsber. Preuss. Akad. Wiss. Berlin Math. Phys. 1919, 1919, 349–356. [Google Scholar]
- Kaluza, T. Zum Unitätsproblem der Physik. Sitzungsber. Preuss. Akad. Wiss. 1921, K1, 966–972. [Google Scholar]
- Klein, O. Quantentheorie und fünfdimensionale Relativitätstheorie. Zeitschr. Phys. 1926, 37, 895–906. [Google Scholar] [CrossRef]
- Einstein, A. Zu Kaluza Theorie des Zusammenhanges von Gravitation und Elektrizität. Sitzungsber. Preuss. Akad. Wiss. Phys. Math. 1927, Kl23. [Google Scholar]
- Einstein, A.; Bergmann, P. On a Generalization of Kaluza’s Theory of Electricity. Ann. Math. 1938, 34, 193. [Google Scholar] [CrossRef]
- Sorkin, R. Kaluza-Klein Monopole. Phys. Rev. Lett. 1983, 51, 87. [Google Scholar] [CrossRef]
- Gross, D.; Perry, M. Magnetic monopoles in Kaluza-Klein theories. Nucl. Phys. 1983, B226, 29–48. [Google Scholar] [CrossRef]
- Brans, C.H.; Dicke, R.H. Mach’s Principle and a Relativistic Theory of Gravitation. Phys. Rev. 1961, 124, 925. [Google Scholar] [CrossRef]
- Lanczos, C. A Remarkable Property of the Riemann-Christoffel Tensor in Four Dimensions. Ann. Math. 1938, 39, 812. [Google Scholar] [CrossRef]
- Lovelock, D. The Einstein Tensor and Its Generalizations. J. Math. Phys. 1971, 12, 498–501. [Google Scholar] [CrossRef]
- Witten, E. Search for a Realistic Kaluza-Klein theory. Nucl. Phys. B 1981, 186, 412. [Google Scholar] [CrossRef]
- Kerner, R. Non-linear Electrodynamics derived from the Kaluza-Klein Theory. Comptes Rendus Acad. Sci. Paris 1987, 304, 631. [Google Scholar]
- Giorgini, B.; Kerner, R. Cosmology in Ten Dimensions with the Generalised Gravitational Lagrangian. Class. Quant. Grav. 1988, 5, 339. [Google Scholar] [CrossRef]
- Fabris, J.C.; Kerner, R. A Unimodular Kaluza-Klein Theory. Phys. Scr. 2024, 99, 085042. [Google Scholar] [CrossRef]
- Martin, J. Everything You Always Wanted to Know About the Cosmological Constant Problem (but were afraid to ask). Comptes Rendus Phys. 2012, 13, 566. [Google Scholar] [CrossRef]
- Gao, C.; Brandenberger, R.H.; Cai, Y.; Chen, P. Cosmological Perturbations in Unimodular Gravity. JCAP 2014, 9, 021. [Google Scholar] [CrossRef]
- Carballo-Rubio, R.; Garay, L.J.; García-Moreno, G. Unimodular gravity vs. general relativity: A status report. Class. Quantum Grav. 2022, 39, 243001. [Google Scholar] [CrossRef]
- Alvarenga, F.G.; Fabris, J.C.; Lemos, N.A.; Monerat, G.A. Quantum Cosmological Perfect Fluid Models. Gen. Relativ. Gravit. 2002, 34, 651–663. [Google Scholar] [CrossRef]
- Schutz, B.F., Jr. Perfect Fluids in General Relativity: Velocity Potentials and a Variational Principle. Phys. Rev. 1970, D2, 2762. [Google Scholar] [CrossRef]
- Schutz, B.F., Jr. Hamiltonian Theory of a Relativistic Perfect Fluid. Phys. Rev. 1971, D4, 3559. [Google Scholar] [CrossRef]
- Batista, A.B.; Fabris, J.C.; Gonçalves, S.V.B.; Tossa, J. Quantum cosmological perfect fluid model and its classical analogue. Phys. Rev. 2002, D65, 063519. [Google Scholar]
- Weinberg, S. Gravitation and Cosmology; Wiley: New York, NY, USA, 1972. [Google Scholar]
- Gurevich, L.E.; Finkelstein, A.M.; Ruban, V.A. On the Problem of the Initial State in the Isotropic Scalar-Tensor Cosmology of Brans-Dicke. Astrophys. Spc. Sci. 1973, 22, 231. [Google Scholar] [CrossRef]
- Delgado, P.C.M.; Pinto-Neto, N. Cosmological models with asymmetric quantum bounces. Class. Quantum Grav. 2020, 37, 125002. [Google Scholar] [CrossRef]
Disclaimer/Publisher’s Note: The statements, opinions and data contained in all publications are solely those of the individual author(s) and contributor(s) and not of MDPI and/or the editor(s). MDPI and/or the editor(s) disclaim responsibility for any injury to people or property resulting from any ideas, methods, instructions or products referred to in the content. |
© 2025 by the authors. Licensee MDPI, Basel, Switzerland. This article is an open access article distributed under the terms and conditions of the Creative Commons Attribution (CC BY) license (https://creativecommons.org/licenses/by/4.0/).


