Mesenchymal Stem/Stromal Cells (MSCs) from Mouse Pelvic vs. Long Bones Exhibit Disparate Critical Quality Attributes: Implications for Translational Studies
Abstract
1. Introduction
2. Materials and Methods
2.1. Mice
2.2. Cells
2.3. Colony-Forming Assays
2.4. Immunofluorescent Staining and Flow Cytometry
2.5. Quantitative Real-Time PCR (qPCR)
2.6. Gel Electrophoresis and Western Blot
2.7. Immune Suppression Activity Assay
2.8. Statistical Analysis
3. Results
3.1. Isolation and Characterization of MSCs
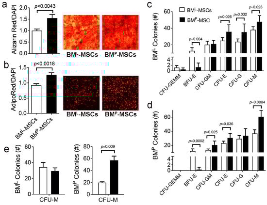
3.2. BMP vs. BML-MSCs Exhibit Superior Differentiation and Hematopoiesis-Supporting Activity
3.3. BMP- and BML-MSCs Suppress T Cell Proliferation via Different Mechanisms
4. Discussion
5. Conclusions
Author Contributions
Funding
Institutional Review Board Statement
Informed Consent Statement
Data Availability Statement
Acknowledgments
Conflicts of Interest
References
- Le Blanc, K.; Frassoni, F.; Ball, L.; Locatelli, F.; Roelofs, H.; Lewis, I.; Lanino, E.; Sundberg, B.; Bernardo, M.E.; Remberger, M.; et al. Mesenchymal stem cells for treatment of steroid-resistant, severe, acute graft-versus-host disease: A phase II study. Lancet 2008, 371, 1579–1586. [Google Scholar] [CrossRef]
- Panes, J.; Garcia-Olmo, D.; Van Assche, G.; Colombel, J.F.; Reinisch, W.; Baumgart, D.C.; Dignass, A.; Nachury, M.; Ferrante, M.; Kazemi-Shirazi, L.; et al. Expanded allogeneic adipose-derived mesenchymal stem cells (Cx601) for complex perianal fistulas in Crohn’s disease: A phase 3 randomised, double-blind controlled trial. Lancet 2016, 388, 1281–1290. [Google Scholar] [CrossRef] [PubMed]
- Kurtzberg, J.; Prockop, S.; Teira, P.; Bittencourt, H.; Lewis, V.; Chan, K.W.; Horn, B.; Yu, L.; Talano, J.A.; Nemecek, E.; et al. Allogeneic human mesenchymal stem cell therapy (remestemcel-L, Prochymal) as a rescue agent for severe refractory acute graft-versus-host disease in pediatric patients. Biol. Blood Marrow Transpl. 2014, 20, 229–235. [Google Scholar] [CrossRef] [PubMed]
- Hess, D.C.; Wechsler, L.R.; Clark, W.M.; Savitz, S.I.; Ford, G.A.; Chiu, D.; Yavagal, D.R.; Uchino, K.; Liebeskind, D.S.; Auchus, A.P.; et al. Safety and efficacy of multipotent adult progenitor cells in acute ischaemic stroke (MASTERS): A randomised, double-blind, placebo-controlled, phase 2 trial. Lancet Neurol. 2017, 16, 360–368. [Google Scholar] [CrossRef]
- Weiss, D.J.; Casaburi, R.; Flannery, R.; LeRoux-Williams, M.; Tashkin, D.P. A placebo-controlled, randomized trial of mesenchymal stem cells in COPD. Chest 2013, 143, 1590–1598. [Google Scholar] [CrossRef]
- Galipeau, J. The mesenchymal stromal cells dilemma—Does a negative phase III trial of random donor mesenchymal stromal cells in steroid-resistant graft-versus-host disease represent a death knell or a bump in the road? Cytotherapy 2013, 15, 2–8. [Google Scholar] [CrossRef]
- Llufriu, S.; Sepulveda, M.; Blanco, Y.; Marin, P.; Moreno, B.; Berenguer, J.; Gabilondo, I.; Martinez-Heras, E.; Sola-Valls, N.; Arnaiz, J.A.; et al. Randomized placebo-controlled phase II trial of autologous mesenchymal stem cells in multiple sclerosis. PLoS ONE 2014, 9, e113936. [Google Scholar] [CrossRef]
- Matthay, M.A.; Calfee, C.S.; Zhuo, H.; Thompson, B.T.; Wilson, J.G.; Levitt, J.E.; Rogers, A.J.; Gotts, J.E.; Wiener-Kronish, J.P.; Bajwa, E.K.; et al. Treatment with allogeneic mesenchymal stromal cells for moderate to severe acute respiratory distress syndrome (START study): A randomised phase 2a safety trial. Lancet Respir. Med. 2019, 7, 154–162. [Google Scholar] [CrossRef]
- Opitz, C.A.; Litzenburger, U.M.; Lutz, C.; Lanz, T.V.; Tritschler, I.; Koppel, A.; Tolosa, E.; Hoberg, M.; Anderl, J.; Aicher, W.K.; et al. Toll-like receptor engagement enhances the immunosuppressive properties of human bone marrow-derived mesenchymal stem cells by inducing indoleamine-2,3-dioxygenase-1 via interferon-beta and protein kinase R. Stem Cells 2009, 27, 909–919. [Google Scholar] [CrossRef]
- Plumas, J.; Chaperot, L.; Richard, M.J.; Molens, J.P.; Bensa, J.C.; Favrot, M.C. Mesenchymal stem cells induce apoptosis of activated T cells. Leukemia 2005, 19, 1597–1604. [Google Scholar] [CrossRef]
- Krampera, M.; Cosmi, L.; Angeli, R.; Pasini, A.; Liotta, F.; Andreini, A.; Santarlasci, V.; Mazzinghi, B.; Pizzolo, G.; Vinante, F.; et al. Role for interferon-gamma in the immunomodulatory activity of human bone marrow mesenchymal stem cells. Stem Cells 2006, 24, 386–398. [Google Scholar] [CrossRef] [PubMed]
- Ryan, J.M.; Barry, F.; Murphy, J.M.; Mahon, B.P. Interferon-gamma does not break, but promotes the immunosuppressive capacity of adult human mesenchymal stem cells. Clin. Exp. Immunol. 2007, 149, 353–363. [Google Scholar] [CrossRef] [PubMed]
- Lanz, T.V.; Opitz, C.A.; Ho, P.P.; Agrawal, A.; Lutz, C.; Weller, M.; Mellor, A.L.; Steinman, L.; Wick, W.; Platten, M. Mouse mesenchymal stem cells suppress antigen-specific TH cell immunity independent of indoleamine 2,3-dioxygenase 1 (IDO1). Stem Cells Dev. 2010, 19, 657–668. [Google Scholar] [CrossRef] [PubMed]
- Ren, G.; Zhang, L.; Zhao, X.; Xu, G.; Zhang, Y.; Roberts, A.I.; Zhao, R.C.; Shi, Y. Mesenchymal stem cell-mediated immunosuppression occurs via concerted action of chemokines and nitric oxide. Cell Stem Cell 2008, 2, 141–150. [Google Scholar] [CrossRef]
- Ortiz, L.A.; Dutreil, M.; Fattman, C.; Pandey, A.C.; Torres, G.; Go, K.; Phinney, D.G. Interleukin 1 receptor antagonist mediates the antiinflammatory and antifibrotic effect of mesenchymal stem cells during lung injury. Proc. Natl. Acad. Sci. USA 2007, 104, 11002–11007. [Google Scholar] [CrossRef]
- Witte, P.L.; Robinson, M.; Henley, A.; Low, M.G.; Stiers, D.L.; Perkins, S.; Fleischman, R.A.; Kincade, P.W. Relationships between B-lineage lymphocytes and stromal cells in long-term bone marrow cultures. Eur. J. Immunol. 1987, 17, 1473–1484. [Google Scholar] [CrossRef]
- Bearpark, A.D.; Gordon, M.Y. Adhesive properties distinguish sub-populations of haemopoietic stem cells with different spleen colony-forming and marrow repopulating capacities. Bone Marrow Transpl. 1989, 4, 625–628. [Google Scholar]
- Simmons, P.J.; Masinovsky, B.; Longenecker, B.M.; Berenson, R.; Torok-Storb, B.; Gallatin, W.M. Vascular cell adhesion molecule-1 expressed by bone marrow stromal cells mediates the binding of hematopoietic progenitor cells. Blood 1992, 80, 388–395. [Google Scholar] [CrossRef]
- Deryugina, E.I.; Muller-Sieburg, C.E. Stromal cells in long-term cultures: Keys to the elucidation of hematopoietic development? Cri Rev. Immunol. 1993, 13, 115–150. [Google Scholar]
- Coulombel, L.; Auffray, I.; Gaugler, M.H.; Rosemblatt, M. Expression and function of integrins on hematopoietic progenitor cells. Acta Haematol. 1997, 97, 13–21. [Google Scholar] [CrossRef]
- Gordon, M.Y.; Bearpark, A.D.; Clarke, D.; Dowding, C.R. Haemopoietic stem cell subpopulations in mouse and man: Discrimination by differential adherence and marrow repopulating ability. Bone Marrow Transpl. 1990, 5 (Suppl. S1), 6–8. [Google Scholar]
- Schooley, J.C.; Kullgren, B.; Fletcher, B.L. Growth of murine bone marrow adherent stromal cells in culture without hydrocortisone in a low oxygen environment. Int. J. Cell Cloning 1985, 3, 2–9. [Google Scholar] [CrossRef] [PubMed]
- Gupta, V.; Rajaraman, S.; Costanzi, J.J. Effect of oxygen on the clonal growth of adherent cells (CFU-F) from different compartments of mouse bone marrow. Exp. Hematol. 1987, 15, 1153–1157. [Google Scholar] [PubMed]
- Ren, H.; Cao, Y.; Zhao, Q.; Li, J.; Zhou, C.; Liao, L.; Jia, M.; Zhao, Q.; Cai, H.; Han, Z.C.; et al. Proliferation and differentiation of bone marrow stromal cells under hypoxic conditions. Biochem. Biophys. Res. Commun. 2006, 347, 12–21. [Google Scholar] [CrossRef]
- Sun, S.; Guo, Z.; Xiao, X.; Liu, B.; Liu, X.; Tang, P.H.; Mao, N. Isolation of mouse marrow mesenchymal progenitors by a novel and reliable method. Stem Cells 2003, 21, 527–535. [Google Scholar] [CrossRef]
- Meirelles Lda, S.; Nardi, N.B. Murine marrow-derived mesenchymal stem cell: Isolation, in vitro expansion, and characterization. Br. J. Haematol. 2003, 123, 702–711. [Google Scholar] [CrossRef]
- Peister, A.; Mellad, J.A.; Larson, B.L.; Hall, B.M.; Gibson, L.F.; Prockop, D.J. Adult stem cells from bone marrow (MSCs) isolated from different strains of inbred mice vary in surface epitopes, rates of proliferation, and differentiation potential. Blood 2004, 103, 1662–1668. [Google Scholar] [CrossRef]
- Tropel, P.; Noel, D.; Platet, N.; Legrand, P.; Benabid, A.L.; Berger, F. Isolation and characterisation of mesenchymal stem cells from adult mouse bone marrow. Exp. Cell Res. 2004, 295, 395–406. [Google Scholar] [CrossRef]
- Eslaminejad, M.B.; Nikmahzar, A.; Taghiyar, L.; Nadri, S.; Massumi, M. Murine mesenchymal stem cells isolated by low density primary culture system. Dev. Growth Differ. 2006, 48, 361–370. [Google Scholar] [CrossRef]
- Anjos-Afonso, F.; Bonnet, D. Isolation, culture, and differentiation potential of mouse marrow stromal cells. Cur Protoc. Stem Cell Biol. 2008, 2, 2B.3. [Google Scholar] [CrossRef]
- Baddoo, M.; Hill, K.; Wilkinson, R.; Gaupp, D.; Hughes, C.; Kopen, G.; Phinney, D. Characterization of mesenchymal stem cells isolated from murine bone marrow by negative selection. J. Cell Biochem. 2003, 89, 1235–1249. [Google Scholar] [CrossRef] [PubMed]
- Boregowda, S.V.; Krishnappa, V.; Phinney, D.G. Isolation of Mouse Bone Marrow Mesenchymal Stem Cells. Methods Mol. Biol. 2016, 1416, 205–223. [Google Scholar] [CrossRef] [PubMed]
- Phinney, D.G. Isolation of mesenchymal stem cells from murine bone marrow by immunodepletion. Methods Mol. Biol. 2008, 449, 171–186. [Google Scholar] [CrossRef]
- Boregowda, S.V.; Krishnappa, V.; Chambers, J.W.; Lograsso, P.V.; Lai, W.T.; Ortiz, L.A.; Phinney, D.G. Atmospheric oxygen inhibits growth and differentiation of marrow-derived mouse mesenchymal stem cells via a p53-dependent mechanism: Implications for long-term culture expansion. Stem Cells 2012, 30, 975–987. [Google Scholar] [CrossRef]
- Boregowda, S.V.; Krishnappa, V.; Strivelli, J.; Haga, C.L.; Booker, C.N.; Phinney, D.G. Basal p53 expression is indispensable for mesenchymal stem cell integrity. Cell Death Differ. 2018, 25, 677–690. [Google Scholar] [CrossRef]
- Zhou, B.O.; Yue, R.; Murphy, M.M.; Peyer, J.G.; Morrison, S.J. Leptin-receptor-expressing mesenchymal stromal cells represent the main source of bone formed by adult bone marrow. Cell Stem Cell 2014, 15, 154–168. [Google Scholar] [CrossRef]
- Krishinappa, V.; Boregowda, S.V.; Phinney, D.G. The peculiar biology of mouse mesenchymal stromal cells-oxygen is the key. Cytotherapy 2013, 15, 536–541. [Google Scholar] [CrossRef]
- Phinney, D.G.; Di Giuseppe, M.; Njah, J.; Sala, E.; Shiva, S.; St Croix, C.M.; Stolz, D.B.; Watkins, S.C.; Di, Y.P.; Leikauf, G.D.; et al. Mesenchymal stem cells use extracellular vesicles to outsource mitophagy and shuttle microRNAs. Nat. Comm. 2015, 6, 8472. [Google Scholar] [CrossRef]
- Zhang, L.; Dang, R.J.; Li, H.; Li, P.; Yang, Y.M.; Guo, X.M.; Wang, X.Y.; Fang, N.Z.; Mao, N.; Wen, N.; et al. SOCS1 regulates the immune modulatory properties of mesenchymal stem cells by inhibiting nitric oxide production. PloS ONE 2014, 9, e97256. [Google Scholar] [CrossRef]
- Philipp, D.; Suhr, L.; Wahlers, T.; Choi, Y.H.; Paunel-Görgülü, A. Preconditioning of bone marrow-derived mesenchymal stem cells highly strengthens their potential to promote IL-6-dependent M2b polarization. Stem Cell Res. Ther. 2018, 9, 286. [Google Scholar] [CrossRef]
- Li, X.; Shang, B.; Li, Y.N.; Shi, Y.; Shao, C. IFNγ and TNFα synergistically induce apoptosis of mesenchymal stem/stromal cells via the induction of nitric oxide. Stem Cell Res. Ther. 2019, 10, 18. [Google Scholar] [CrossRef] [PubMed]
- Meisel, R.; Zibert, A.; Laryea, M.; Gobel, U.; Daubener, W.; Dilloo, D. Human bone marrow stromal cells inhibit allogeneic T-cell responses by indoleamine 2,3-dioxygenase-mediated tryptophan degradation. Blood 2004, 103, 4619–4621. [Google Scholar] [CrossRef] [PubMed]
- Su, J.; Chen, X.; Huang, Y.; Li, W.; Li, J.; Cao, K.; Cao, G.; Zhang, L.; Li, F.; Roberts, A.I.; et al. Phylogenetic distinction of iNOS and IDO function in mesenchymal stem cell-mediated immunosuppression in mammalian species. Cell Death Differ. 2014, 21, 388–396. [Google Scholar] [CrossRef]
- Bouffi, C.; Bony, C.; Courties, G.; Jorgensen, C.; Noël, D. IL-6-dependent PGE2 secretion by mesenchymal stem cells inhibits local inflammation in experimental arthritis. PLoS ONE 2010, 5, e14247. [Google Scholar] [CrossRef]
- Prockop, D.J. A long-awaited discovery: Hypoxia prevents mouse cells from undergoing spontaneous p53-dependent transformation. Cytotherapy 2012, 14, 1029–1031. [Google Scholar] [CrossRef]





| Antigen | BML-MSCs (% Positive) | BMP-MSCs (% Positive) |
|---|---|---|
| CD11b | 4.17 | 1.17 |
| CD34 | 1.19 | 2.12 |
| CD45 | 1.99 | 1.61 |
| SCA1 | 96.7 | 97.2 |
| CD29 | 99.7 | 99.8 |
| CD44 | 99.7 | 99.7 |
| CD73 | 99.9 | 99.5 |
| CD105 | 46.9 | 46.7 |
| O2 Saturation | Plating Density (Cells/cm2) | BML-MSCs (Total #) | BMP-MSCs (Total #) | Fold Difference (BMP/BML) | p-Value |
|---|---|---|---|---|---|
| 5% | 1000 | 2.12 ± 0.75 × 104 | 1.10 ± 0.22 × 106 | 52 | 0.014 |
| 2500 | 1.29 ± 0.58 × 106 | 1.82 ± 0.83 × 108 | 140 | 0.063 | |
| 5000 | 5.83 ± 0.54 × 105 | 1.58 ± 0.42 × 108 | 272 | 0.022 | |
| 21% | 1000 | 1.01 ± 0.12 × 104 | 4.48 ± 0.05 × 104 | 4.4 | 0.007 |
| 2500 | 3.85 ± 010 × 104 | 3.86 ± 0.37 × 105 | 10 | 0.002 | |
| 5000 | 5.07 ± 3.2 × 104 | 1.19 ± 0.27 × 106 | 24 | 0.016 |
Disclaimer/Publisher’s Note: The statements, opinions and data contained in all publications are solely those of the individual author(s) and contributor(s) and not of MDPI and/or the editor(s). MDPI and/or the editor(s) disclaim responsibility for any injury to people or property resulting from any ideas, methods, instructions or products referred to in the content. |
© 2025 by the authors. Licensee MDPI, Basel, Switzerland. This article is an open access article distributed under the terms and conditions of the Creative Commons Attribution (CC BY) license (https://creativecommons.org/licenses/by/4.0/).
Share and Cite
Boregowda, S.V.; Booker, C.N.; Strivelli, J.; Phinney, D.G. Mesenchymal Stem/Stromal Cells (MSCs) from Mouse Pelvic vs. Long Bones Exhibit Disparate Critical Quality Attributes: Implications for Translational Studies. Cells 2025, 14, 274. https://doi.org/10.3390/cells14040274
Boregowda SV, Booker CN, Strivelli J, Phinney DG. Mesenchymal Stem/Stromal Cells (MSCs) from Mouse Pelvic vs. Long Bones Exhibit Disparate Critical Quality Attributes: Implications for Translational Studies. Cells. 2025; 14(4):274. https://doi.org/10.3390/cells14040274
Chicago/Turabian StyleBoregowda, Siddaraju V., Cori N. Booker, Jacqueline Strivelli, and Donald G. Phinney. 2025. "Mesenchymal Stem/Stromal Cells (MSCs) from Mouse Pelvic vs. Long Bones Exhibit Disparate Critical Quality Attributes: Implications for Translational Studies" Cells 14, no. 4: 274. https://doi.org/10.3390/cells14040274
APA StyleBoregowda, S. V., Booker, C. N., Strivelli, J., & Phinney, D. G. (2025). Mesenchymal Stem/Stromal Cells (MSCs) from Mouse Pelvic vs. Long Bones Exhibit Disparate Critical Quality Attributes: Implications for Translational Studies. Cells, 14(4), 274. https://doi.org/10.3390/cells14040274

