α-1,6-Fucosyltransferase Is Essential for Myogenesis in Zebrafish
Abstract
1. Introduction
2. Materials and Methods
2.1. Morpholino Oligonucleotide Injections
2.2. Fish Culture
2.3. Birefringence Assay
2.4. Immunohistochemistry
2.5. Electron Microscopy
2.6. Cell Culture and Differentiation
2.7. Fusion Index and Differentiation Index
2.8. Total Protein Extraction
2.9. Lectin Blotting Analysis
2.10. Quantitative Real-Time PCR (qPCR)
2.11. Statistical Analyses
3. Results
3.1. Zebrafish fut8a Morphant Morphology
3.2. fut8a Expression Is Required for the Formation of Myosepta
3.3. Microstructural Analysis Using Electron Microscopy
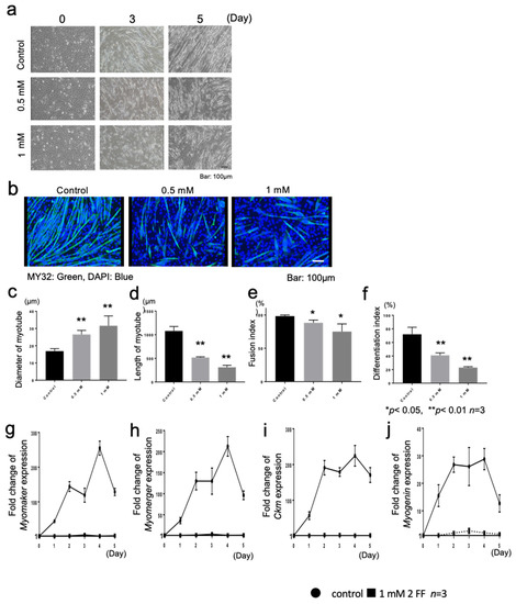
3.4. Fut8 Facilitates Muscle Differentiation
4. Discussion
Supplementary Materials
Author Contributions
Funding
Institutional Review Board Statement
Informed Consent Statement
Acknowledgments
Conflicts of Interest
References
- Fuster, M.M.; Esko, J.D. The sweet and sour of cancer: Glycans as novel therapeutic targets. Nat. Rev. Cancer 2005, 5, 526–542. [Google Scholar] [CrossRef] [PubMed]
- Ohtsubo, K.; Marth, J.D. Glycosylation in cellular mechanisms of health and disease. Cell 2006, 126, 855–867. [Google Scholar] [CrossRef] [PubMed]
- Taniguchi, N.; Miyoshi, E.; Gu, J.; Honke, K.; Matsumoto, A. Decoding sugar functions by identifying target glycoproteins. Curr. Opin. Struct. Biol. 2006, 16, 561–566. [Google Scholar] [CrossRef] [PubMed]
- Takahashi, M.; Kizuka, Y.; Ohtsubo, K.; Gu, J.; Taniguchi, N. Disease-associated glycans on cell surface proteins. Mol. Aspects Med. 2016, 51, 56–70. [Google Scholar] [CrossRef] [PubMed]
- Miyoshi, E.; Noda, K.; Yamaguchi, Y.; Inoue, S.; Ikeda, Y.; Wang, W.; Ko, J.H.; Uozumi, N.; Li, W.; Taniguchi, N. The alpha1-6-fucosyltransferase gene and its biological significance. Biochim. Biophys. Acta 1999, 1473, 9–20. [Google Scholar] [CrossRef]
- Ma, B.; Simala-Grant, J.L.; Taylor, D.E. Fucosylation in prokaryotes and eukaryotes. Glycobiology 2006, 16, 158r–184r. [Google Scholar] [CrossRef]
- Ihara, H.; Ikeda, Y.; Toma, S.; Wang, X.; Suzuki, T.; Gu, J.; Miyoshi, E.; Tsukihara, T.; Honke, K.; Matsumoto, A.; et al. Crystal structure of mammalian alpha1,6-fucosyltransferase, FUT8. Glycobiology 2007, 17, 455–466. [Google Scholar] [CrossRef]
- Zhao, Y.; Itoh, S.; Wang, X.; Isaji, T.; Miyoshi, E.; Kariya, Y.; Miyazaki, K.; Kawasaki, N.; Taniguchi, N.; Gu, J. Deletion of core fucosylation on alpha3beta1 integrin down-regulates its functions. J. Biol. Chem. 2006, 281, 38343–38350. [Google Scholar] [CrossRef]
- Liu, D.; Gao, Z.; Yue, L. Fucosyltransferase 8 deficiency suppresses breast cancer cell migration by interference of the FAK/integrin pathway. Cancer Biomark. 2019, 25, 303–311. [Google Scholar] [CrossRef]
- Wang, X.; Inoue, S.; Gu, J.; Miyoshi, E.; Noda, K.; Li, W.; Mizuno-Horikawa, Y.; Nakano, M.; Asahi, M.; Takahashi, M.; et al. Dysregulation of TGF-beta1 receptor activation leads to abnormal lung development and emphysema-like phenotype in core fucose-deficient mice. Proc. Natl. Acad. Sci. USA 2005, 102, 15791–15796. [Google Scholar] [CrossRef]
- Wang, Y.; Fukuda, T.; Isaji, T.; Lu, J.; Im, S.; Hang, Q.; Gu, W.; Hou, S.; Ohtsubo, K.; Gu, J. Loss of α1,6-fucosyltransferase inhibits chemical-induced hepatocellular carcinoma and tumorigenesis by down-regulating several cell signaling pathways. FASEB J. 2015, 29, 3217–3227. [Google Scholar] [CrossRef]
- Duan, C.; Fukuda, T.; Isaji, T.; Qi, F.; Yang, J.; Wang, Y.; Takahashi, S.; Gu, J. Deficiency of core fucosylation activates cellular signaling dependent on FLT3 expression in a Ba/F3 cell system. FASEB J. 2020, 34, 3239–3252. [Google Scholar] [CrossRef]
- Ng, B.G.; Xu, G.; Chandy, N.; Steyermark, J.; Shinde, D.N.; Radtke, K.; Raymond, K.; Lebrilla, C.B.; AlAsmari, A.; Suchy, S.F.; et al. Biallelic Mutations in FUT8 Cause a Congenital Disorder of Glycosylation with Defective Fucosylation. Am. J. Hum. Genet. 2018, 102, 188–195. [Google Scholar] [CrossRef]
- Mandel, H.; Cohen Kfir, N.; Fedida, A.; Shuster Biton, E.; Odeh, M.; Kalfon, L.; Ben-Harouch, S.; Fleischer Sheffer, V.; Hoffman, Y.; Goldberg, Y.; et al. COG6-CDG: Expanding the phenotype with emphasis on glycosylation defects involved in the causation of male disorders of sex development. Clin. Genet. 2020, 98, 402–407. [Google Scholar] [CrossRef]
- Fukuda, T.; Hashimoto, H.; Okayasu, N.; Kameyama, A.; Onogi, H.; Nakagawasai, O.; Nakazawa, T.; Kurosawa, T.; Hao, Y.; Isaji, T.; et al. Alpha1,6-fucosyltransferase-deficient mice exhibit multiple behavioral abnormalities associated with a schizophrenia-like phenotype: Importance of the balance between the dopamine and serotonin systems. J. Biol. Chem. 2011, 286, 18434–18443. [Google Scholar] [CrossRef]
- Seth, A.; Machingo, Q.J.; Fritz, A.; Shur, B.D. Core fucosylation is required for midline patterning during zebrafish development. Dev. Dyn. 2010, 239, 3380–3390. [Google Scholar] [CrossRef]
- Kayman Kürekçi, G.; Kural Mangit, E.; Koyunlar, C.; Unsal, S.; Saglam, B.; Ergin, B.; Gizer, M.; Uyanik, I.; Boustanabadimaralan Düz, N.; Korkusuz, P.; et al. Knockout of zebrafish desmin genes does not cause skeletal muscle degeneration but alters calcium flux. Sci. Rep. 2021, 11, 7505. [Google Scholar] [CrossRef]
- Sheng, J.; Jiang, B.; Shi, R.; Shi, L.; Liu, D. Sema4C Is Required for Vascular and Primary Motor Neuronal Patterning in Zebrafish. Cells 2022, 11, 2527. [Google Scholar] [CrossRef]
- Kawahara, G.; Karpf, J.A.; Myers, J.A.; Alexander, M.S.; Guyon, J.R.; Kunkel, L.M. Drug screening in a zebrafish model of Duchenne muscular dystrophy. Proc. Natl. Acad. Sci. USA 2011, 108, 5331–5336. [Google Scholar] [CrossRef]
- Kimmel, C.B.; Ballard, W.W.; Kimmel, S.R.; Ullmann, B.; Schilling, T.F. Stages of embryonic development of the zebrafish. Dev. Dyn. 1995, 203, 253–310. [Google Scholar] [CrossRef]
- Rillahan, C.D.; Antonopoulos, A.; Lefort, C.T.; Sonon, R.; Azadi, P.; Ley, K.; Dell, A.; Haslam, S.M.; Paulson, J.C. Global metabolic inhibitors of sialyl- and fucosyltransferases remodel the glycome. Nat. Chem. Biol. 2012, 8, 661–668. [Google Scholar] [CrossRef] [PubMed]
- Okeley, N.M.; Alley, S.C.; Anderson, M.E.; Boursalian, T.E.; Burke, P.J.; Emmerton, K.M.; Jeffrey, S.C.; Klussman, K.; Law, C.L.; Sussman, D.; et al. Development of orally active inhibitors of protein and cellular fucosylation. Proc. Natl. Acad. Sci. USA 2013, 110, 5404–5409. [Google Scholar] [CrossRef] [PubMed]
- Zhou, Y.; Fukuda, T.; Hang, Q.; Hou, S.; Isaji, T.; Kameyama, A.; Gu, J. Inhibition of fucosylation by 2-fluorofucose suppresses human liver cancer HepG2 cell proliferation and migration as well as tumor formation. Sci. Rep. 2017, 7, 11563. [Google Scholar] [CrossRef] [PubMed]
- Klionsky, D.J.; Abdel-Aziz, A.K.; Abdelfatah, S.; Abdellatif, M.; Abdoli, A.; Abel, S.; Abeliovich, H.; Abildgaard, M.H.; Abudu, Y.P.; Acevedo-Arozena, A.; et al. Guidelines for the use and interpretation of assays for monitoring autophagy (4th edition)(1). Autophagy 2021, 17, 1–382. [Google Scholar] [CrossRef] [PubMed]
- Hanzawa, K.; Suzuki, N.; Natsuka, S. Structures and developmental alterations of N-glycans of zebrafish embryos. Glycobiology 2017, 27, 228–245. [Google Scholar] [CrossRef] [PubMed]
- Yamakawa, N.; Vanbeselaere, J.; Chang, L.Y.; Yu, S.Y.; Ducrocq, L.; Harduin-Lepers, A.; Kurata, J.; Aoki-Kinoshita, K.F.; Sato, C.; Khoo, K.H.; et al. Systems glycomics of adult zebrafish identifies organ-specific sialylation and glycosylation patterns. Nat. Commun. 2018, 9, 4647. [Google Scholar] [CrossRef]
- Gu, W.; Fukuda, T.; Isaji, T.; Hashimoto, H.; Wang, Y.; Gu, J. α1,6-Fucosylation regulates neurite formation via the activin/phospho-Smad2 pathway in PC12 cells: The implicated dual effects of Fut8 for TGF-β/activin-mediated signaling. FASEB J. 2013, 27, 3947–3958. [Google Scholar] [CrossRef]
- Amali, A.A.; Lin, C.J.; Chen, Y.H.; Wang, W.L.; Gong, H.Y.; Rekha, R.D.; Lu, J.K.; Chen, T.T.; Wu, J.L. Overexpression of Myostatin2 in zebrafish reduces the expression of dystrophin associated protein complex (DAPC) which leads to muscle dystrophy. J. Biomed. Sci. 2008, 15, 595–604. [Google Scholar] [CrossRef]
- Pavoni, E.; Cacchiarelli, D.; Tittarelli, R.; Orsini, M.; Galtieri, A.; Giardina, B.; Brancaccio, A. Duplication of the dystroglycan gene in most branches of teleost fish. BMC Mol. Biol. 2007, 8, 34. [Google Scholar] [CrossRef]
- Powell, G.T.; Wright, G.J. Jamb and jamc are essential for vertebrate myocyte fusion. PLoS Biol. 2011, 9, e1001216. [Google Scholar] [CrossRef]
- Koenig, M.; Monaco, A.P.; Kunkel, L.M. The complete sequence of dystrophin predicts a rod-shaped cytoskeletal protein. Cell 1988, 53, 219–228. [Google Scholar] [CrossRef]
- Millay, D.P.; O'Rourke, J.R.; Sutherland, L.B.; Bezprozvannaya, S.; Shelton, J.M.; Bassel-Duby, R.; Olson, E.N. Myomaker is a membrane activator of myoblast fusion and muscle formation. Nature 2013, 499, 301–305. [Google Scholar] [CrossRef]
- Holt, M.R.; Koffer, A. Cell motility: Proline-rich proteins promote protrusions. Trends Cell Biol. 2001, 11, 38–46. [Google Scholar] [CrossRef]
- Wei, K.C.; Lin, Y.C.; Chen, C.H.; Chu, Y.H.; Huang, C.Y.; Liao, W.C.; Liu, C.H. Fucosyltransferase 8 modulates receptor tyrosine kinase activation and temozolomide resistance in glioblastoma cells. Am. J. Cancer Res. 2021, 11, 5472–5484. [Google Scholar]







Disclaimer/Publisher’s Note: The statements, opinions and data contained in all publications are solely those of the individual author(s) and contributor(s) and not of MDPI and/or the editor(s). MDPI and/or the editor(s) disclaim responsibility for any injury to people or property resulting from any ideas, methods, instructions or products referred to in the content. |
© 2022 by the authors. Licensee MDPI, Basel, Switzerland. This article is an open access article distributed under the terms and conditions of the Creative Commons Attribution (CC BY) license (https://creativecommons.org/licenses/by/4.0/).
Share and Cite
Hayashiji, N.; Kawahara, G.; Xu, X.; Fukuda, T.; Kerever, A.; Gu, J.; Hayashi, Y.K.; Arikawa-Hirasawa, E. α-1,6-Fucosyltransferase Is Essential for Myogenesis in Zebrafish. Cells 2023, 12, 144. https://doi.org/10.3390/cells12010144
Hayashiji N, Kawahara G, Xu X, Fukuda T, Kerever A, Gu J, Hayashi YK, Arikawa-Hirasawa E. α-1,6-Fucosyltransferase Is Essential for Myogenesis in Zebrafish. Cells. 2023; 12(1):144. https://doi.org/10.3390/cells12010144
Chicago/Turabian StyleHayashiji, Nozomi, Genri Kawahara, Xing Xu, Tomohiko Fukuda, Aurelien Kerever, Jianguo Gu, Yukiko K. Hayashi, and Eri Arikawa-Hirasawa. 2023. "α-1,6-Fucosyltransferase Is Essential for Myogenesis in Zebrafish" Cells 12, no. 1: 144. https://doi.org/10.3390/cells12010144
APA StyleHayashiji, N., Kawahara, G., Xu, X., Fukuda, T., Kerever, A., Gu, J., Hayashi, Y. K., & Arikawa-Hirasawa, E. (2023). α-1,6-Fucosyltransferase Is Essential for Myogenesis in Zebrafish. Cells, 12(1), 144. https://doi.org/10.3390/cells12010144

