Chemical Profiling and Antioxidant Potential of Berries from Six Blueberry Genotypes Harvested in the Italian Alps in 2020: A Comparative Biochemical Pilot Study
Abstract
1. Introduction
2. Materials and Methods
2.1. Plant Materials
2.2. Determination of Total Anthocyanins, Polyphenol, and Ascorbate Contents
2.3. ICP-MS Analysis
2.4. Radical Scavenging Activity
2.5. Anti-Inflammatory Activity
2.6. LC-MS Analyses
2.6.1. Sample Preparation
2.6.2. LC-MS Conditions for Anthocyanins Analysis
2.6.3. LC-MS Conditions for Polyphenols Analysis
2.7. GC-MS-Driven Untargeted Metabolomic Analysis
2.7.1. Samples Extraction and Derivatisation
2.7.2. GC/MS Analysis
2.7.3. MS-DIAL Data Analysis
2.8. Statistical Analysis
3. Results and Discussion
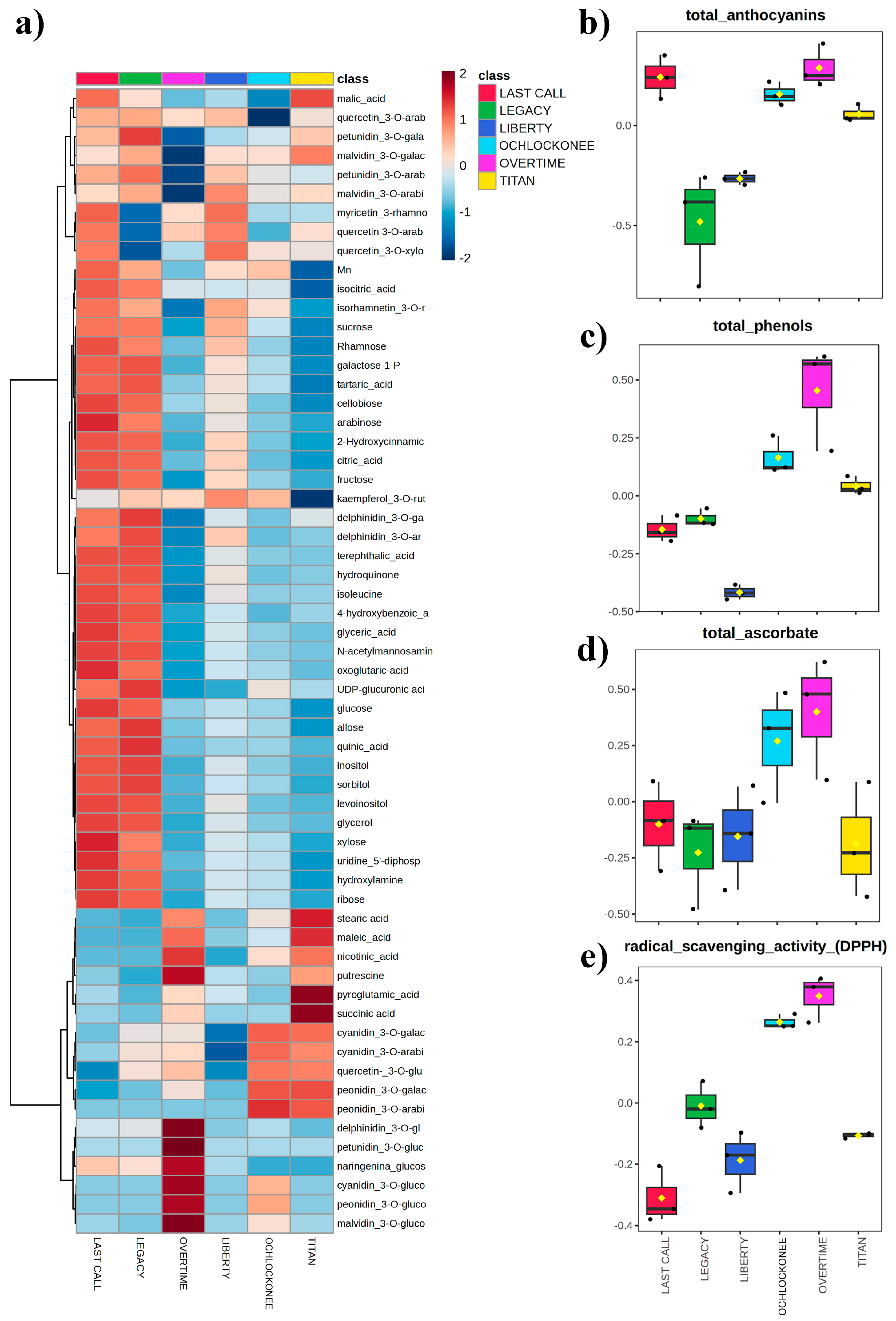
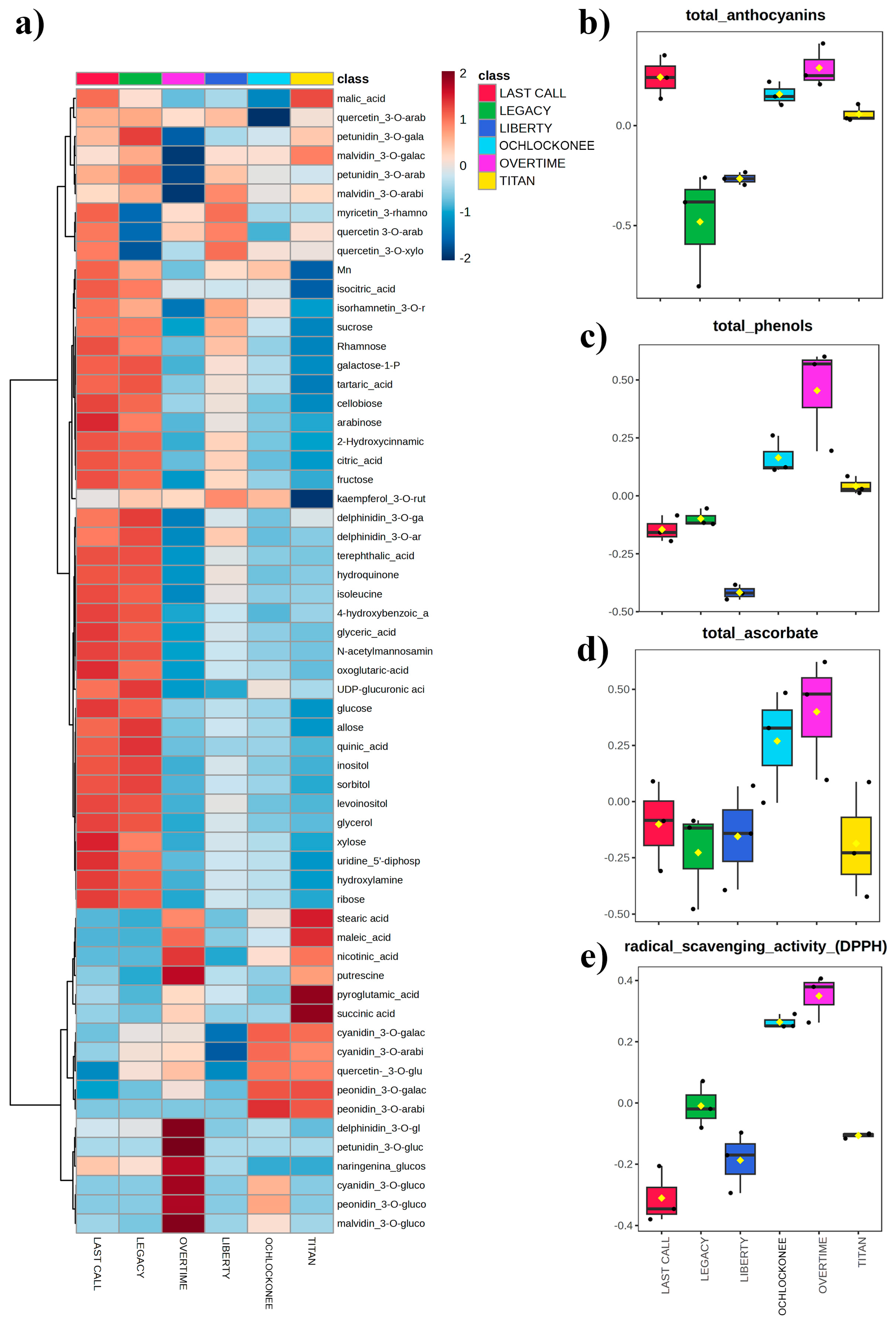
3.1. Phytochemical and Nutraceutical Profiles of Blueberry Genotypes
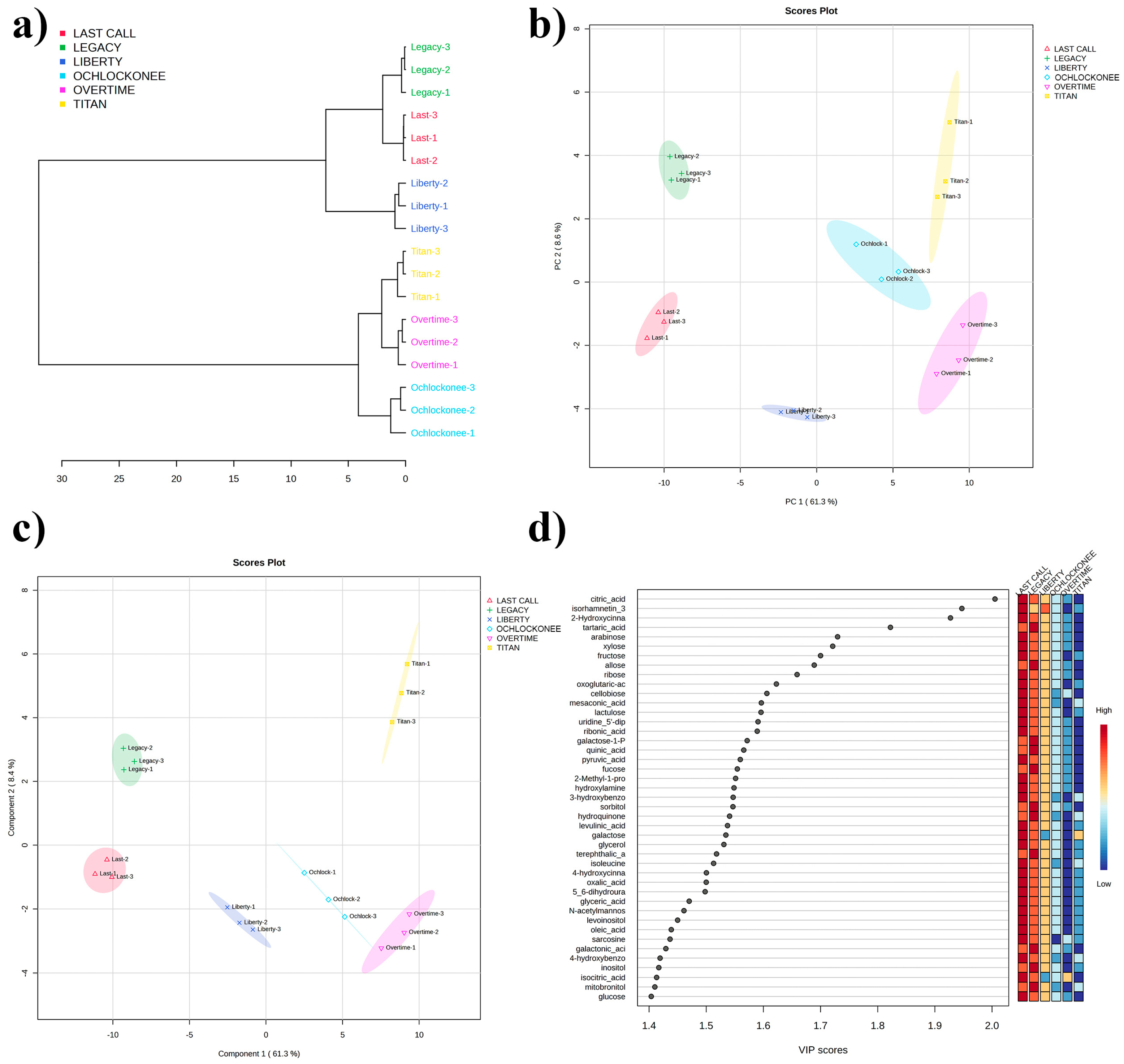
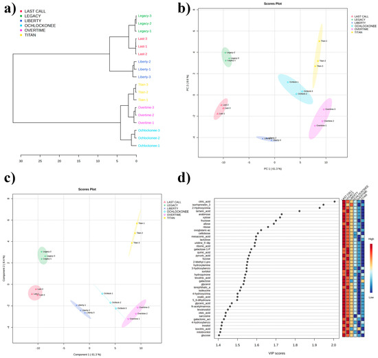
3.2. Multivariate Analysis and Genotypic Clustering
3.3. Key Metabolites Driving Genotype Distinction
3.4. Analysis of Antioxidant Activity


4. Conclusions
Supplementary Materials
Author Contributions
Funding
Data Availability Statement
Acknowledgments
Conflicts of Interest
References
- Kalt, W.; Forney, C.; Martin, A.; Prior, R. Antioxidant capacity, vitamin C, phenolics, and anthocyanins after fresh storage of small fruits. J. Agric. Food Chem. 1999, 47, 4638–4644. [Google Scholar] [CrossRef] [PubMed]
- Moyer, R.; Hummer, K.; Finn, C.; Frei, B.; Wrolstad, R. Anthocyanins, phenolics, and antioxidant capacity in diverse small fruits: Vaccinium, Rubus, Andribes. J. Agric. Food Chem. 2001, 50, 519–525. [Google Scholar] [CrossRef]
- Milivojević, J.; Maksimović, V.; Nikolić, M.; Bogdanović, J.; Maletic, R.; Milatović, D. Chemical and antioxidant properties of cultivated and wild Fragaria and Rubus berries. J. Food Qual. 2011, 34, 1–9. [Google Scholar] [CrossRef]
- Tabart, J.; Kevers, C.; Pincemail, J.; Defraigne, J.; Dommes, J. Antioxidant capacity of black currant varies with organ, season, and cultivar. J. Agric. Food Chem. 2006, 54, 6271–6276. [Google Scholar] [CrossRef] [PubMed]
- Tabart, J.; Kevers, C.; Evers, D.; Dommes, J. Ascorbic acid, phenolic acid, flavonoid, and carotenoid profiles of selected extracts from Ribes nigrum. J. Agric. Food Chem. 2011, 59, 4763–4770. [Google Scholar] [CrossRef] [PubMed]
- Ivanišová, E.; Mittuchová, K.; Mareček, J.; Frančáková, H. Small berries-attractive source of bioactive compounds for consumers. Agrobiodivers. Improv. Nutr. Health Life Qual. 2017, 1, 188–194. [Google Scholar] [CrossRef]
- Kevers, C.; Pincemail, J.; Defraigne, J.; Dommes, J. Antioxidant capacity of small dark fruits: Influence of cultivars and harvest time. J. Berry Res. 2014, 4, 97–105. [Google Scholar] [CrossRef]
- Jo, Y.; Jin, D.; Jeong, J.; Kim, H.; Kim, D.; Heo, H. Effect of anthocyanins from rabbit-eye blueberry (Vaccinium virgatum) on cognitive function in mice under trimethyltin-induced neurotoxicity. Food Sci. Biotechnol. 2015, 24, 1077–1085. [Google Scholar] [CrossRef]
- Poster, L.; Handel, S.; Smouse, P. Corolla size and temporal displacement of flowering times among sympatric diploid and tetraploid highbush blueberry (Vaccinium corymbosum). Botany 2017, 95, 395–404. [Google Scholar] [CrossRef]
- Redpath, L.E.; Aryal, R.; Lynch, N.; Spencer, J.A.; Hulse-Kemp, A.M.; Ballington, J.R.; Green, J.; Bassil, N.; Hummer, K.; Ranney, T.; et al. Nuclear DNA contents and ploidy levels of North American Vaccinium species and interspecific hybrids. Sci. Hortic. 2022, 297, 110955. [Google Scholar] [CrossRef]
- Ehlenfeldt, M.; Rowland, L.; Ogden, E.; Vinyard, B. Floral bud cold hardiness of Vaccinium ashei, V. constablaei, and hybrid derivatives and the potential for producing northern-adapted rabbiteye cultivars. HortScience 2007, 42, 1131–1134. [Google Scholar] [CrossRef]
- Prior, R.; Cao, G.; Martin, A.; Sofić, E.; McEwen, J.; O’Brien, C.; Lischner, N.; Ehlenfeldt, M.; Kalt, W.; Krewer, G.; et al. Antioxidant capacity as influenced by total phenolic and anthocyanin content, maturity, and variety of Vaccinium species. J. Agric. Food Chem. 1998, 46, 2686–2693. [Google Scholar] [CrossRef]
- Ștefănescu, R.; Imre, S.; Eşianu, S.; Laczkó-Zöld, E.; Dogaru, T. Vaccinium corymbosum leaves, a potential source of polyphenolic compounds. Rom. Biotechnoll. Lett. 2019, 24, 755–760. [Google Scholar] [CrossRef]
- Rimando, A.M.; Kalt, W.; Magee, J.B.; Dewey, J.; Ballington, J.R. Resveratrol, Pterostilbene, and Piceatannol in Vaccinium Berries. J. Agric. Food Chem. 2004, 52, 4713–4719. [Google Scholar] [CrossRef]
- Custódio, S.; Spohr, L.; Bona, N.; Souza, A.; Meine, B.; Keske, S.; Luduvico, K.P.; Alvez, F.L.; Spanevello, R.M.; Stefanello, F.M.; et al. Effect of blueberry (Vaccinium virgatum) extract on depressive-like behavior and metabolic serum alterations in lipopolysaccharide-challenged mice. J. Food Biochem. 2021, 45, e13920. [Google Scholar] [CrossRef]
- González-Villagra, J.; Tighe-Neira, R.; González, T.; González, A.; Reyes-Díaz, M.; Inostroza-Blancheteau, C. Photosynthetic and antioxidant-related properties in blueberry under low- and high-density covering material. Agron. J. 2023, 115, 1856–1866. [Google Scholar] [CrossRef]
- Du, X.; Plotto, A.; Song, M.; Olmstead, J.; Rouseff, R. Volatile composition of four southern highbush blueberry cultivars and effect of growing location and harvest date. J. Agric. Food Chem. 2011, 59, 8347–8357. [Google Scholar] [CrossRef] [PubMed]
- Scherm, H.; Savelle, A.T.; Brannen, P.M.; Krewer, G. Occurrence and prevalence of foliar diseases on blueberry in Georgia. Plant Health Prog. 2008, 9, 18. [Google Scholar] [CrossRef]
- Ochmian, I.; Grajkowsk, J.; Mikiciuk, G.; Ostrowska, K.; Chelpinski, P. Mineral composition of high blueberry leaves and fruits depending on substrate type used for cultivation. J. Elem. 2009, 14, 509–516. [Google Scholar] [CrossRef]
- Kalt, W.; Cassidy, A.; Howard, L.R.; Krikorian, R.; Stull, A.J.; Tremblay, F.; Zamora-Ros, R. Recent research on the health benefits of blueberries and their anthocyanins. Adv. Nutr. 2020, 11, 224–236. [Google Scholar] [CrossRef]
- Ma, L.; Sun, Z.; Zeng, Y.; Luo, M.; Yang, J. Molecular mechanism and health role of functional ingredients in blueberry for chronic disease in human beings. Int. J. Mol. Sci. 2018, 19, 2785. [Google Scholar] [CrossRef] [PubMed]
- Cutler, B.R.; Petersen, C.; Babu, P. Mechanistic insights into the vascular effects of blueberries: Evidence from recent studies. Mol. Nutr. Food Res. 2016, 61, 1600271. [Google Scholar] [CrossRef] [PubMed]
- Tobar-Bolaños, G.; Casas-Forero, N.; Orellana-Palma, P.; Petzold, G. Blueberry juice: Bioactive compounds, health impact, and concentration technologies—A review. J. Food Sci. 2021, 86, 5062–5077. [Google Scholar] [CrossRef] [PubMed]
- Rossi, G.; Woods, F.; Leisner, C. Quantification of total phenolic, anthocyanin, and flavonoid content in a diverse panel of blueberry cultivars and ecotypes. HortScience 2022, 57, 901–909. [Google Scholar] [CrossRef]
- Zifkin, M.; Jin, A.; Ozga, J.; Zaharia, L.; Schernthaner, J.; Gesell, A.; Abrams, S.R.; Kennedy, J.A.; Constabel, C.P. Gene expression and metabolite profiling of developing highbush blueberry fruit indicates transcriptional regulation of flavonoid metabolism and activation of abscisic acid metabolism. Plant Physiol. 2011, 158, 200–224. [Google Scholar] [CrossRef]
- Silva, S.; Costa, E.; Veiga, M.; Morais, R.; Calhau, C.; Pintado, M. Health promoting properties of blueberries: A review. Crit. Rev. Food Sci. 2018, 60, 181–200. [Google Scholar] [CrossRef]
- Neto, C. Cranberry and blueberry: Evidence for protective effects against cancer and vascular diseases. Mol. Nutr. Food Res. 2007, 51, 652–664. [Google Scholar] [CrossRef]
- Stull, A.; Cash, K.; Champagne, C.; Gupta, A.; Boston, R.; Johnson, W.D.; Cefalu, W.T. Blueberries improve endothelial function, but not blood pressure, in adults with metabolic syndrome: A randomized, double-blind, placebo-controlled clinical trial. Nutrients 2015, 7, 4107–4123. [Google Scholar] [CrossRef] [PubMed]
- Krishna, P.; Pandey, G.; Thomas, R.; Parks, S. Improving blueberry fruit nutritional quality through physiological and genetic interventions: A review of current research and future directions. Antioxidants 2023, 12, 810. [Google Scholar] [CrossRef]
- Shi, M.; Loftus, H.; McAinch, A.; Su, X. Blueberry as a source of bioactive compounds for the treatment of obesity, type 2 diabetes and chronic inflammation. J. Funct. Foods 2017, 30, 16–29. [Google Scholar] [CrossRef]
- Fujii, K.; Ota, Y.; Nishiyama, K.; Kunitake, H.; Yamasaki, Y.; Tari, H.; Araki, K.; Arakawa, T.; Yamasaki, M. Blueberry leaf polyphenols prevent body fat accumulation in mice fed high-fat, high-sucrose diet. J. Oleo Sci. 2019, 68, 471–479. [Google Scholar] [CrossRef] [PubMed]
- Miyazaki, N.; Katsura, R.; Hamada, K.; Suzutani, T. Blueberry prevents the bladder dysfunction in bladder outlet obstruction rats by attenuating oxidative stress and suppressing bladder remodeling. Nutrients 2020, 12, 1285. [Google Scholar] [CrossRef]
- Tran, P.H.L.; Tran, T.T.D. Blueberry supplementation in neuronal health and protective technologies for efficient delivery of blueberry anthocyanins. Biomolecules 2021, 11, 102. [Google Scholar] [CrossRef]
- Feliciano, R.; Istas, G.; Heiß, C.; Rodriguez-Mateos, A. Plasma and urinary phenolic profiles after acute and repetitive intake of wild blueberry. Molecules 2016, 21, 1120. [Google Scholar] [CrossRef]
- Wu, X.; Wang, T.; Prior, R.; Pehrsson, P. Prevention of atherosclerosis by berries: The case of blueberries. J. Agric. Food Chem. 2018, 66, 9172–9188. [Google Scholar] [CrossRef] [PubMed]
- Campa, A.; Fernández, J. Genetic diversity assessed by genotyping by sequencing (GBS) and for phenological traits in blueberry cultivars. PLoS ONE 2018, 13, e0206361. [Google Scholar] [CrossRef]
- Martinussen, I.; Nestby, R.; Nes, A. Potential of the European wild blueberry (Vaccinium myrtillus) for cultivation and industrial exploitation in Norway. Acta Hortic. 2009, 810, 211–216. [Google Scholar] [CrossRef]
- Italian Berry Project. Italy. Available online: https://italianberry.it/en/news/italia-prosegue-la-crescita-delle-superfici-a-piccoli-frutti-799 (accessed on 1 October 2024).
- Baron, G.; Altomare, A.; Mol, M.; Garcia, J.L.; Correa, C.; Raucci, A.; Mancinelli, L.; Mazzotta, S.; Fumagalli, L.; Trunfio, G.; et al. Analytical profile and antioxidant and anti-inflammatory activities of the enriched polyphenol fractions isolated from bergamot fruit and leaves. Antioxidants 2021, 10, 141. [Google Scholar] [CrossRef]
- Giusti, M.; Wrolstad, R.E. Characterization and Measurement of Anthocyanins by UV-visible Spectroscopy. In Handbook of Food Analytical Chemistry; Wiley: Hoboken, NJ, USA, 2005; Volume 53, pp. 19–31. [Google Scholar] [CrossRef]
- Gillespie, K.M.; Ainsworth, E.A. Measurement of reduced, oxidized and total ascorbate content in plants. Nat. Protoc. 2007, 2, 871–874. [Google Scholar] [CrossRef] [PubMed]
- Álvarez-Rodríguez, S.; Spinozzi, E.; Sánchez-Moreiras, A.M.; López-González, D.; Ferrati, M.; Lucchini, G.; Maggi, F.; Petrelli, R.; Araniti, F. Investigating the phytotoxic potential of Carlina acaulis essential oil against the weed Bidens pilosa through a physiological and metabolomic approach. Ind. Crops Prod. 2023, 203, 117149. [Google Scholar] [CrossRef]
- Brand-Williams, W.; Cuvelier, M.E.; Berse, C. Use of a free radical method to evaluate antioxidant activity. LWT-Food Sci. Technol. 1995, 28, 25–30. [Google Scholar] [CrossRef]
- Della Vedova, L.; Ferrario, G.; Gado, F.; Altomare, A.; Carini, M.; Morazzoni, P.; Aldini, G.; Baron, G. Liquid chromatography–high-resolution mass spectrometry (LC-HRMS) profiling of commercial enocianina and evaluation of their antioxidant and anti-inflammatory activity. Antioxidants 2022, 11, 1187. [Google Scholar] [CrossRef]
- Baron, G.; Altomare, A.; Regazzoni, L.; Redaelli, V.; Grandi, S.; Riva, A.; Morazzoni, P.; Mazzolari, A.; Carini, M.; Vistoli, G.; et al. Pharmacokinetic profile of bilberry anthocyanins in rats and the role of glucose transporters: LC–MS/MS and computational studies. J. Pharm. Biomed. Anal. 2017, 144, 112–121. [Google Scholar] [CrossRef] [PubMed]
- Kong, J.M.; Chia, L.S.; Goh, N.K.; Chia, T.F.; Brouillard, R. Analysis and biological activities of anthocyanins. Phytochemistry 2023, 64, 923–933. [Google Scholar] [CrossRef] [PubMed]
- Rieger, G.; Muller, M.; Guttenberger, H.; Bucar, F. Influence of altitudinal variation on the content of phenolic compounds in wild populations of Calluna vulgaris, Sambucus nigra, and Vaccinium myrtillus. J. Agric. Food Chem. 2008, 56, 9080–9086. [Google Scholar] [CrossRef] [PubMed]
- Oszmianski, J.; Wojdylo, A.; Gorzelany, J.; Kapusta, I. Identification and characterization of low molecular weight polyphenols in berry leaf extracts by HPLC-DAD and LC-ESI/MS. J. Agric. Food Chem. 2011, 59, 12830–12835. [Google Scholar] [CrossRef] [PubMed]
- Mikulic-Petkovsek, M.; Slatnar, A.; Stampar, F.; Veberic, R. HPLC–MSn identification and quantification of flavonol glycosides in 28 wild and cultivated berry species. Food Chem. 2012, 135, 2138–2146. [Google Scholar] [CrossRef]
- Guimarães, R.; Barros, L.; Dueñas, M.; Carvalho, A.M.; Queiroz, M.J.R.; Santos-Buelga, C.; Ferreira, I.C. Characterisation of phenolic compounds in wild fruits from Northeastern Portugal. Food Chem. 2013, 141, 3721–3730. [Google Scholar] [CrossRef] [PubMed]
- Ieri, F.; Martini, S.; Innocenti, M.; Mulinacci, N. Phenolic distribution in liquid preparations of Vaccinium myrtillus L. and Vaccinium vitis idaea L. Phytochem. Anal. 2013, 24, 467–475. [Google Scholar] [CrossRef]
- Xiao, T.; Guo, Z.; Sun, B.; Zhao, Y. Identification of anthocyanins from four kinds of berries and their inhibition activity to α-glycosidase and protein tyrosine phosphatase 1B by HPLC–FT-ICR MS/MS. J. Agric. Food Chem. 2017, 65, 6211–6221. [Google Scholar] [CrossRef] [PubMed]
- Sezer, E.D.; Oktay, L.M.; Karadadaş, E.; Memmedov, H.; Selvi Gunel, N.; Sözmen, E. Assessing anticancer potential of blueberry flavonoids, quercetin, kaempferol, and gentisic acid, through oxidative stress and apoptosis parameters on HCT-116 cells. J. Med. Food 2019, 22, 1118–1126. [Google Scholar] [CrossRef] [PubMed]
- Trivedi, P.; Karppinen, K.; Klavins, L.; Kviesis, J.; Sundqvist, P.; Nguyen, N.; Heinonen, E.; Klavins, M.; Jaakola, L.; Väänänen, J.; et al. Compositional and morphological analyses of wax in northern wild berry species. Food Chem. 2019, 295, 441–448. [Google Scholar] [CrossRef] [PubMed]
- Liu, S.; Marsol-Vall, A.; Laaksonen, O.; Kortesniemi, M.; Yang, B. Characterization and quantification of nonanthocyanin phenolic compounds in white and blue bilberry (Vaccinium myrtillus) juices and wines using UHPLC-DAD–ESI-QTOF-MS and UHPLC-DAD. J. Agric. Food Chem. 2020, 68, 7734–7744. [Google Scholar] [CrossRef] [PubMed]
- Pires, T.C.; Dias, M.I.; Calhelha, R.C.; Alves, M.J.; Santos-Buelga, C.; Ferreira, I.C.; Barros, L. Development of new bilberry (Vaccinium myrtillus L.) based snacks: Nutritional, chemical and bioactive features. Food Chem. 2021, 334, 127511. [Google Scholar] [CrossRef] [PubMed]
- Tsugawa, H.; Cajka, T.; Kind, T.; Ma, Y.; Higgins, B.; Ikeda, K.; Kanazawa, M.; VanderGheynst, J.; Fiehn, O.; Arita, M. MS-DIAL: Data-independent MS/MS deconvolution for comprehensive metabolome analysis. Nat. Methods 2015, 12, 523–526. [Google Scholar] [CrossRef] [PubMed]
- Kopka, J.; Schauer, N.; Krueger, S.; Birkemeyer, C.; Usadel, B.; Bergmuller, E.; Dormann, P.; Weckwerth, W.; Gibon, Y.; Stitt, M.; et al. GMD@ CSB. DB: The Golm metabolome database. Bioinformatics 2005, 21, 1635–1638. [Google Scholar] [CrossRef] [PubMed]
- Horai, H.; Arita, M.; Kanaya, S.; Nihei, Y.; Ikeda, T.; Suwa, K.; Ojima, Y.; Tanaka, K.; Tanaka, S.; Aoshima, K.; et al. MassBank: A public repository for sharing mass spectral data for life sciences. J. Mass Spectrom. 2010, 45, 703–714. [Google Scholar] [CrossRef]
- Sansone, S.A.; Schober, D.; Atherton, H.J.; Fiehn, O.; Jenkins, H.; Rocca-Serra, P.; Rubtsov, D.V.; Spasic, I.; Soldatova, L.; Taylor, C.; et al. Ontology Working Group Members. Metabolomics standards initiative: Ontology working group work in progress. Metabolomics 2007, 3, 249–256. [Google Scholar] [CrossRef]
- Bhatt, D.S.; Debnath, S.C. Genetic diversity of blueberry genotypes estimated by antioxidant properties and molecular markers. Antioxidants 2021, 10, 458. [Google Scholar] [CrossRef] [PubMed]
- Connor, A.M.; Luby, J.J.; Tong, C.; Finn, C.E.; Hancock, J.F. Genotypic and environmental variation in antioxidant activity, total phenolic content, and anthocyanin content among blueberry cultivars. J. Am. Soc. Hortic. Sci. 2002, 127, 89–97. [Google Scholar] [CrossRef]
- Kalivodová, A.; Hron, K.; Filzmoser, P.; Najdek, L.; Janečková, H.; Adam, T. PLS-DA for compositional data with application to metabolomics. J. Chemometr. 2015, 29, 21–28. [Google Scholar] [CrossRef]
- Akarachantachote, N.; Chadcham, S.; Saithanu, K. Cutoff threshold of variable importance in projection for variable selection. Int. J. Appl. Math. 2014, 94, 307–322. [Google Scholar] [CrossRef]
- Barizza, E.; Guzzo, F.; Fanton, P.; Lucchini, G.; Sacchi, G.A.; Fiorella, L.S.; Juri, N. Nutritional profile and productivity of bilberry (Vaccinium myrtillus L.) in different habitats of a protected area of the eastern Italian Alps. J. Food Sci. 2013, 78, C673–C678. [Google Scholar] [CrossRef]
- Karlsons, A.; Osvalde, A.; Čekstere, G.; Pormale, J. Research on the mineral composition of cultivated and wild blueberries and cranberries. Agron. Res. 2018, 16, 454–463. [Google Scholar] [CrossRef]
- Ortiz-Delvasto, N.; Garcia-Ibañez, P.; Olmos-Ruiz, R.; Bárzana, G.; Carvajal, M. Substrate composition affects growth and physiological parameters of blueberry. Sci. Hortic. 2023, 308, 111528. [Google Scholar] [CrossRef]
- Wang, S.Y.; Chen, C.T.; Sciarappa, W.; Wang, C.Y.; Camp, M.J. Fruit quality, antioxidant capacity, and flavonoid content of organically and conventionally grown blueberries. J. Agric. Food Chem. 2008, 56, 5788–5794. [Google Scholar] [CrossRef] [PubMed]
- Gonçalves, A.C.; Bento, C.; Jesus, F.; Alves, G.; Silva, L.R. Sweet cherry phenolic compounds: Identification, characterization, and health benefits. Stud. Nat. Prod. Chem. 2018, 59, 31–78. [Google Scholar] [CrossRef]
- Velioglu, Y.S. Food Acids: Organic Acids, Volatile Organic Acids, and Phenolic Acids. In Advances in Food Biochemistry; Fatih, Y., Ed.; CRC Press: Boca Raton, FL, USA, 2009; pp. 313–339. [Google Scholar] [CrossRef]
- Wang, S.Y.; Chen, H.; Camp, M.J.; Ehlenfeldt, M.K. Genotype and growing season influence blueberry antioxidant capacity and other quality attributes. Int. J. Food Sci. Technol. 2012, 47, 1540–1549. [Google Scholar] [CrossRef]
- Bett-Garber, K.L.; Lea, J.M.; Watson, M.A.; Grimm, C.C.; Lloyd, S.W.; Beaulieu, J.C.; Stein-Chisholm, R.E.; Andrzejewski, B.P.; Marshall, D.A. Flavor of fresh blueberry juice and the comparison to amount of sugars, acids, anthocyanidins, and physicochemical measurements. J. Food Sci. 2015, 80, S818–S827. [Google Scholar] [CrossRef] [PubMed]
- Forney, C.F.; Kalt, W.; Jordan, M.A.; Vinqvist-Tymchuk, M.R.; Fillmore, S.A. Blueberry and cranberry fruit composition during development. J. Berry Res. 2012, 2, 169–177. [Google Scholar] [CrossRef]
- Benali, T.; Bakrim, S.; Ghchime, R.; Benkhaira, N.; El Omari, N.; Balahbib, A.; Taha, D.; Zengin, G.; Hasan, M.M.; Bibi, S.; et al. Pharmacological insights into the multifaceted biological properties of quinic acid. Biotechnol. Genet. Eng. Rev. 2024, 40, 3408–3437. [Google Scholar] [CrossRef] [PubMed]
- Sharma, P.; Singh, R. Efficacy of trans-2-hydroxycinnamic acid against trichlorfon-induced oxidative stress in Wistar rats. Toxicol. Int. 2012, 19, 295–300. [Google Scholar] [CrossRef][Green Version]
- Babaei, H.; Sadeghpour, O.; Nahar, L.; Delazar, A.; Nazemiyeh, H.; Mansouri, M.R.; Poursaeid, N.; Asnaashari, S.; Moghadam, S.B.; Sarker, S.D. Antioxidant and vasorelaxant activities of flavonoids from Amygdalus lycioides var. horrida. Turk. J. Biol. 2008, 32, 203–208. [Google Scholar]
- Jantwal, A.; Durgapal, S.; Upadhyay, J.; Joshi, T.; Kumar, A. Tartaric acid. In Antioxidants Effects in Health; Seyed, M.N.S., Sanches Silva, A., Eds.; Elsevier: Amsterdam, The Netherlands, 2022; pp. 485–492. [Google Scholar] [CrossRef]
- Akšić, M.F.; Tosti, T.; Sredojević, M.; Milivojević, J.; Meland, M.; Natić, M. Comparison of sugar profile between leaves and fruits of blueberry and strawberry cultivars grown in organic and integrated production system. Plants 2019, 8, 205. [Google Scholar] [CrossRef] [PubMed]
- Akšić, M.; Zagorac, D.; Sredojević, M.; Milivojevic, J.; Gašić, U.; Meland, M.; Natić, M. Chemometric characterization of strawberries and blueberries according to their phenolic profile: Combined effect of cultivar and cultivation system. Molecules 2019, 24, 4310. [Google Scholar] [CrossRef] [PubMed]
- Li, D.; Li, B.; Ma, Y.; Sun, X.; Lin, Y.; Meng, X. Polyphenols, anthocyanins, and flavonoids contents and the antioxidant capacity of various cultivars of highbush and half-high blueberries. J. Food Compos. Anal. 2017, 62, 84–93. [Google Scholar] [CrossRef]
- Houghton, A.; Appelhagen, I.; Martin, C. Natural blues: Structure meets function in anthocyanins. Plants 2021, 10, 726. [Google Scholar] [CrossRef] [PubMed]
- Wang, S.Y.; Chen, H.; Ehlenfeldt, M.K. Antioxidant capacities vary substantially among cultivars of rabbiteye blueberry (Vaccinium ashei reade). Int. J. Food Sci. Technol. 2011, 46, 2482–2490. [Google Scholar] [CrossRef]
- Martínez, S.; Fuentes, C.; Carballo, J. Antioxidant activity, total phenolic content and total flavonoid content in sweet chestnut (Castanea sativa Mill.) cultivars grown in Northwest Spain under different environmental conditions. Foods 2022, 11, 3519. [Google Scholar] [CrossRef] [PubMed]
- Zhao, C.N.; Tang, G.Y.; Cao, S.Y.; Xu, X.Y.; Gan, R.Y.; Liu, Q.; Mao, Q.-Q.; Shang, A.; Li, H.-B. Phenolic profiles and antioxidant activities of 30 tea infusions from green, black, oolong, white, yellow and dark teas. Antioxidants 2019, 8, 215. [Google Scholar] [CrossRef] [PubMed]
- Qingyang, L.; Shuting, W.; Ruohui, W.; Danyu, S.; Runhong, M.; Fubin, T.; Yihua, L. Comparative investigation on the phenolic compounds and antioxidant capacity of walnut kernel from different drying methods. Food Prod. Process. Nutr. 2024, 6, 41. [Google Scholar] [CrossRef]
Disclaimer/Publisher’s Note: The statements, opinions and data contained in all publications are solely those of the individual author(s) and contributor(s) and not of MDPI and/or the editor(s). MDPI and/or the editor(s) disclaim responsibility for any injury to people or property resulting from any ideas, methods, instructions or products referred to in the content. |
© 2025 by the authors. Licensee MDPI, Basel, Switzerland. This article is an open access article distributed under the terms and conditions of the Creative Commons Attribution (CC BY) license (https://creativecommons.org/licenses/by/4.0/).
Share and Cite
Araniti, F.; Baron, G.; Ferrario, G.; Pesenti, M.; Della Vedova, L.; Prinsi, B.; Sacchi, G.A.; Aldini, G.; Espen, L. Chemical Profiling and Antioxidant Potential of Berries from Six Blueberry Genotypes Harvested in the Italian Alps in 2020: A Comparative Biochemical Pilot Study. Agronomy 2025, 15, 262. https://doi.org/10.3390/agronomy15020262
Araniti F, Baron G, Ferrario G, Pesenti M, Della Vedova L, Prinsi B, Sacchi GA, Aldini G, Espen L. Chemical Profiling and Antioxidant Potential of Berries from Six Blueberry Genotypes Harvested in the Italian Alps in 2020: A Comparative Biochemical Pilot Study. Agronomy. 2025; 15(2):262. https://doi.org/10.3390/agronomy15020262
Chicago/Turabian StyleAraniti, Fabrizio, Giovanna Baron, Giulio Ferrario, Michele Pesenti, Larissa Della Vedova, Bhakti Prinsi, Gian Attilio Sacchi, Giancarlo Aldini, and Luca Espen. 2025. "Chemical Profiling and Antioxidant Potential of Berries from Six Blueberry Genotypes Harvested in the Italian Alps in 2020: A Comparative Biochemical Pilot Study" Agronomy 15, no. 2: 262. https://doi.org/10.3390/agronomy15020262
APA StyleAraniti, F., Baron, G., Ferrario, G., Pesenti, M., Della Vedova, L., Prinsi, B., Sacchi, G. A., Aldini, G., & Espen, L. (2025). Chemical Profiling and Antioxidant Potential of Berries from Six Blueberry Genotypes Harvested in the Italian Alps in 2020: A Comparative Biochemical Pilot Study. Agronomy, 15(2), 262. https://doi.org/10.3390/agronomy15020262

