Performance Evaluation of Styrene-Butadiene-Styrene-Modified Stone Mastic Asphalt with Basalt Fiber Using Different Compaction Methods
Abstract
1. Introduction
2. Raw Materials and Experimental Methods
2.1. Raw Materials
2.2. Specimen Preparations
2.2.1. Marshall Compaction Method
- Step 1: Baking. The needed amounts of coarse and fine aggregates, fiber, as well as filler were placed in the oven at 150 °C for 4–6 h and the SBS-modified asphalt was heated to 180 °C.
- Step 2: Blending at a mixing rate of 80 rev/min. The preheated aggregates and basalt fiber were blended together in the mixing pot at 170 °C for 90 s, then the weighted SBS-modified asphalt was poured into the pot and blended for 90 s in order to make aggregates uniformly coated with asphalt binder, finally the preheated filler was added and blended for 90 s again.
- Step 3: Compaction with the Marshall hammer. Each asphalt mixture specimen was compacted by free falling drop with a Marshall hammer of 4536 g sliding weight. The number of blows was 75 and the specimen was then turned over for repeated compaction.
- Step 4: Marshall design parameters. The parameters generally include volumetric properties (i.e., density, air voids, voids in mineral aggregates, and voids filled with asphalt) as well as Marshall stability and flow.
- Step 5: Optimum asphalt content (OAC). OAC was finally determined on the basis of the comprehensive results of Marshall parameters and volumetric analysis.
2.2.2. Superpave Gyratory Compaction Method
- Steps 1 & 2: Baking and blending. These two steps of the superpave mix design method are the same as the Marshall mix design method.
- Step 3: Superpave gyratory compaction. Compaction temperature and gyratory compactor parameters were firstly determined, as shown in Figure 3. The SGC specimens with 150 mm diameter were compacted at 160 °C, and the designed gyratory number was set as 100 under the pressure of (600 ± 18) kPa, gyration angle of (1.25 ± 0.02)°, and gyration speed of 30 r/min. After compaction, the SGC specimens were extruded from the mold and allowed to cool.
- Step 4: Density and voids calculations. The test parameters (i.e., density, VA, VMA, and VFA) were measured for further determining OAC.
- Step 5: Optimum asphalt content (OAC). The OAC of SGC asphalt mixtures was finally determined based on the comprehensive results of density and voids analysis.
2.3. Experimental Methods
2.3.1. Testing Procedure of Asphalt Binder with Basalt Fiber
2.3.2. Pavement Performance Tests of Asphalt Mixture with Basalt Fiber
Uniaxial Static Compression Creep Test
Low-Temperature Splitting Test
Moisture Stability Test
3. Result and Discussion
3.1. Physical Properties of SBS-Modified Asphalt Binder Reinforced with Basalt Fiber
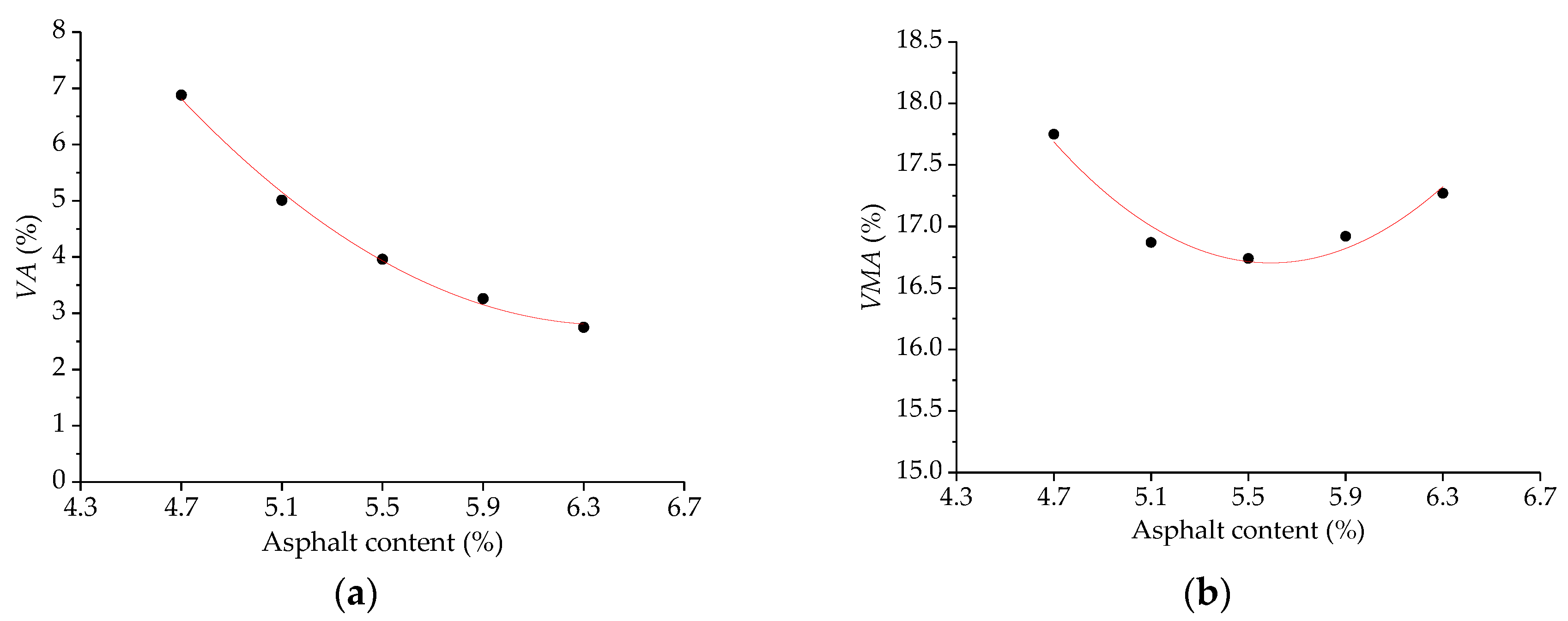
3.2. Optimum Asphalt Content of Modified Asphalt Mixture Using Different Compaction Methods
3.2.1. Marshall Compaction Method
3.2.2. Superpave Gyratory Compaction Method
3.3. Comparative Analysis of Pavement Performance of Asphalt Mixtures by Different Compaction Methods
3.3.1. High-Temperature Creep Performance
3.3.2. Low-Temperature Splitting Test
3.3.3. Freeze-Thaw Splitting Test
4. Conclusions
- Due to the addition of basalt fiber, the shear strength and viscosity of modified asphalt were improved, while the force ductility result slightly decreased. This could be attributed to the spatial networking structure of basalt fibers in asphalt.
- The OACs of two kinds of asphalt mixture specimens were determined according to the volumetric properties, in which the OAC was recommended as 5.80% for Marshall specimens and 5.70% for SGC specimens, respectively. The slight difference of OACs may be due to the compaction procedures.
- The slope of compaction curve (K1) increase initially and then decreases with increasing asphalt-aggregate ratio, indicating that the compaction effect become better firstly and then worse. This is because the friction among aggregates decreased with asphalt content, however, it would bring in some opposite effects when asphalt content is beyond the OAC.
- Due to the better compaction characteristics of SGC, the mechanical performance of SGC asphalt mixtures were improved to a certain extent. The larger E1 and smaller η1 illustrate that SGC specimens have a better resistance to deformation compared with Marshall specimens. Meanwhile, the better compaction characteristics also lead to better low-temperature and moisture stability performance.
Author Contributions
Funding
Acknowledgments
Conflicts of Interest
References
- Nejad, F.M.; Aflaki, E.; Mohammadi, M.A. Fatigue behavior of SMA and HMA mixtures. Constr. Build. Mater. 2010, 24, 1158–1165. [Google Scholar] [CrossRef]
- Wang, W.S.; Cheng, Y.C.; Tan, G.J. Design optimization of SBS-modified asphalt mixture reinforced with eco-friendly basalt fiber based on response surface methodology. Materials 2018, 11, 1311. [Google Scholar] [CrossRef] [PubMed]
- Cao, W.D.; Liu, S.T.; Feng, Z.G. Comparison of performance of stone matrix asphalt mixtures using basalt and limestone aggregates. Constr. Build. Mater. 2013, 41, 474–479. [Google Scholar] [CrossRef]
- Chiu, C.T.; Lu, L.C. A laboratory study on stone matrix asphalt using ground tire rubber. Constr. Build. Mater. 2007, 21, 1027–1033. [Google Scholar] [CrossRef]
- Behnood, A.; Ameri, M. Experimental investigation of stone matrix asphalt mixtures containing steel slag. Sci. Iran. 2012, 19, 1214–1219. [Google Scholar] [CrossRef]
- Yao, H.; You, Z.P.; Li, L.; Shi, X.M.; Goh, S.W.; Mills-Beale, J.; Wingard, D. Performance of asphalt binder blended with non-modified and polymer-modified nanoclay. Constr. Build. Mater. 2012, 35, 159–170. [Google Scholar] [CrossRef]
- Hill, B.; Buttlar, W.G. Evaluation of polymer modification in asphalt mixtures through digital image correlation and performance space diagrams. Constr. Build. Mater. 2016, 122, 667–673. [Google Scholar] [CrossRef]
- Brovelli, C.; Crispino, M.; Pais, J.; Pereira, P. Using polymers to improve the rutting resistance of asphalt concrete. Constr. Build. Mater. 2015, 77, 117–123. [Google Scholar] [CrossRef]
- Ma, T.; Zhao, Y.L.; Huang, X.M.; Zhang, Y. Characteristics of desulfurized rubber asphalt and mixture. KSCE J. Civ. Eng. 2016, 20, 1347–1355. [Google Scholar] [CrossRef]
- Zedler, Ł.; Klein, M.; Saeb, M.R.; Colom, X.; Cañavate, J.; Formela, K. Synergistic Effects of Bitumen Plasticization and Microwave Treatment on Short-Term Devulcanization of Ground Tire Rubber. Polymers 2018, 10, 1265. [Google Scholar] [CrossRef]
- Yu, R.; Zhu, X.J.; Zhang, M.R.; Fang, C.Q. Investigation on the Short-Term Aging-Resistance of Thermoplastic Polyurethane-Modified Asphalt Binders. Polymers 2018, 10, 1189. [Google Scholar] [CrossRef] [PubMed]
- Guo, M.; Tan, Y.Q.; Luo, D.S.; Li, Y.F.; Farooq, A.; Mo, L.T.; Jiao, Y.B. Effect of Recycling Agents on Rheological and Micromechanical Properties of SBS-Modified Asphalt Binders. Adv. Mater. Sci. Eng. 2018, 2018. [Google Scholar] [CrossRef]
- Lin, P.; Huang, W.D.; Li, Y.; Tang, N.P.; Xiao, F.P. Investigation of influence factors on low temperature properties of SBS modified asphalt. Constr. Build. Mater. 2017, 154, 609–622. [Google Scholar] [CrossRef]
- Sengul, C.E.; Oruc, S.; Iskender, E.; Aksoy, A. Evaluation of SBS modified stone mastic asphalt pavement performance. Constr. Build. Mater. 2013, 41, 777–783. [Google Scholar] [CrossRef]
- Zhang, W.G.; Jia, Z.R.; Zhang, Y.X.; Hu, K.; Ding, L.T.; Wang, F. The Effect of Direct-to-Plant Styrene-Butadiene-Styrene Block Copolymer Components on Bitumen Modification. Polymers 2019, 11, 140. [Google Scholar] [CrossRef] [PubMed]
- Modarres, A. Investigating the Toughness and Fatigue Behavior of Conventional and SBS Modified Asphalt Mixes. Constr. Build. Mater. 2013, 47, 218–222. [Google Scholar] [CrossRef]
- Bai, M. Investigation of Low-temperature Properties of Recycling of Aged SBS Modified Asphalt Binder. Constr. Build. Mater. 2017, 150, 766–773. [Google Scholar] [CrossRef]
- Behnood, A.; Olek, J. Rheological Properties of Asphalt Binders Modified with Styrene-butadiene-styrene (SBS), Ground Tire Rubber (GTR), or Polyphosphoric Acid (PPA). Constr. Build. Mater. 2017, 151, 464–478. [Google Scholar] [CrossRef]
- Behnood, A.; Gharehveran, M.M. Morphology, rheology, and physical properties of polymer-modified asphalt binders. Eur. Polym. J. 2019, 112, 766–791. [Google Scholar] [CrossRef]
- Guo, Q.L.; Li, L.L.; Cheng, Y.C.; Jiao, Y.B.; Xu, C. Laboratory evaluation on performance of diatomite and glass fiber compound modified asphalt mixture. Mater. Des. 2015, 66, 51–59. [Google Scholar] [CrossRef]
- Gu, X.Y.; Zhang, X.Y.; Lv, J.X. Establishment and verification of prediction models of creep instability points of asphalt mixtures at high temperatures. Constr. Build. Mater. 2018, 171, 303–311. [Google Scholar] [CrossRef]
- Chen, Z.N.; Yi, J.Y.; Chen, Z.G.; Feng, D.C. Properties of asphalt binder modified by corn stalk fiber. Constr. Build. Mater. 2019, 212, 225–235. [Google Scholar] [CrossRef]
- Zhang, X.Y.; Gu, X.Y.; Lv, J.X. Effect of basalt fiber distribution on the flexural-tensile rheological performance of asphalt mortar. Constr. Build. Mater. 2018, 179, 307–314. [Google Scholar] [CrossRef]
- Cheng, Y.C.; Wang, W.S.; Gong, Y.F.; Wang, S.R.; Yang, S.T.; Sun, X. Comparative Study on the Damage Characteristics of Asphalt Mixtures Reinforced with an Eco-Friendly Basalt Fiber under Freeze-thaw Cycles. Materials 2018, 11, 2488. [Google Scholar] [CrossRef]
- Wang, W.S.; Cheng, Y.C.; Ma, G.R.; Tan, G.J.; Sun, X.; Yang, S.T. Further Investigation on Damage Model of Eco-Friendly Basalt Fiber Modified Asphalt Mixture under Freeze-Thaw Cycles. Appl. Sci. 2019, 9, 60. [Google Scholar] [CrossRef]
- Wang, W.S.; Cheng, Y.C.; Tan, G.J.; Shi, C.L. Pavement performance evaluation of asphalt mixtures containing oil shale waste. Road Mater. Pavement Des. 2018. [Google Scholar] [CrossRef]
- Ma, T.; Wang, H.; He, L.; Zhao, Y.L.; Huang, X.M.; Chen, J. Property characterization of asphalt binders and mixtures modified by different crumb rubbers. J. Mater. Civ. Eng. 2017, 29, 04017036. [Google Scholar] [CrossRef]
- Xiao, F.P.; Amirkhanian, S.N.; Putman, B.J.; Juang, H. Feasibility of Superpave gyratory compaction of rubberized asphalt concrete mixtures containing reclaimed asphalt pavement. Constr. Build. Mater. 2012, 27, 432–438. [Google Scholar] [CrossRef]
- Leandro, R.P.; Vasconcelos, K.L.; Bernucci, L.L.B. Evaluation of the laboratory compaction method on the air voids and the mechanical behavior of hot mix asphalt. Constr. Build. Mater. 2017, 156, 424–434. [Google Scholar] [CrossRef]
- Pei, J.Z.; Bi, Y.Q.; Zhang, J.P.; Li, R.; Liu, G.Z. Impacts of aggregate geometrical features on the rheological properties of asphalt mixtures during compaction and service stage. Constr. Build. Mater. 2016, 126, 165–171. [Google Scholar] [CrossRef]
- Zhang, C.; Wang, H.N.; You, Z.P.; Yang, X. Compaction characteristics of asphalt mixture with different gradation type through Superpave Gyratory Compaction and X-Ray CT Scanning. Constr. Build. Mater. 2016, 129, 243–255. [Google Scholar] [CrossRef]
- Perez-Jimenez, F.; Martinez, A.H.; Miro, R.; Hernandez-Barrera, D.; Araya-Zamorano, L. Effect of compaction temperature and procedure on the design of asphalt mixtures using Marshall and gyratory compactors. Constr. Build. Mater. 2014, 65, 264–269. [Google Scholar] [CrossRef]
- Gong, F.Y.; Liu, Y.; Zhou, X.D.; You, Z.P. Lab assessment and discrete element modeling of asphalt mixture during compaction with elongated and flat coarse aggregates. Constr. Build. Mater. 2018, 182, 573–579. [Google Scholar] [CrossRef]
- Cheng, Y.C.; Wang, W.S.; Tan, G.J.; Shi, C.L. Assessing High- and Low-Temperature Properties of Asphalt Pavements Incorporating Waste Oil Shale as an Alternative Material in Jilin Province, China. Sustainability 2018, 10, 2179. [Google Scholar] [CrossRef]
- Luo, D.S.; Guo, M.; Tan, Y.Q. Molecular Simulation of Minerals-Asphalt Interfacial Interaction. Minerals 2018, 8, 176. [Google Scholar] [CrossRef]
- Yi, J.Y.; Pang, X.Y.; Feng, D.C.; Pei, Z.S.; Xu, M.; Xie, S.N.; Huang, Y.D. Studies on surface energy of asphalt and aggregate at different scales and bonding property of asphalt-aggregate system. Road Mater. Pavement Des. 2018, 19, 1102–1125. [Google Scholar] [CrossRef]
- Xiong, R.; Fang, J.H.; Xu, A.H.; Guan, B.W.; Liu, Z.Z. Laboratory investigation on the brucite fiber reinforced asphalt binder and asphalt concrete. Constr. Build. Mater. 2015, 83, 44–52. [Google Scholar] [CrossRef]
- Chen, H.X.; Xu, Q.W.; Chen, S.F.; Zhang, Z.Q. Evaluation and design of fiber-reinforced asphalt mixtures. Mater. Des. 2009, 30, 2595–2603. [Google Scholar] [CrossRef]
- Chen, H.X.; Xu, Q.W. Experimental study of fibers in stabilizing and reinforcing asphalt binder. Fuel 2010, 89, 1616–1622. [Google Scholar] [CrossRef]
- Bai, F.; Yang, X.H.; Zeng, G.W. A stochastic viscoelastic–viscoplastic constitutive model and its application to crumb rubber-modified asphalt mixtures. Mater. Des. 2016, 89, 802–809. [Google Scholar] [CrossRef]
- Arabani, M.; Kamboozia, N. New achievements in visco-elastoplastic constitutive model and temperature sensitivity of glasphalt. Int. J. Pavement Eng. 2014, 15, 810–830. [Google Scholar] [CrossRef]















| Test Items | Standards | Values | Requirements | |
|---|---|---|---|---|
| Penetration | 0.1 mm (@ 25 °C, 100 g, 5 s) | T0604 | 71 | 60~80 |
| Ductility | cm (@ 5 °C, 5 cm/min) | T0605 | 45 | ≥30 |
| Softening point | °C | T0606 | 60.5 | ≥55 |
| Density | g/cm3 | T0603 | 1.018 | — |
| Flash point | °C | T0611 | 262 | ≥230 |
| RTFOT | ||||
| Mass loss | % | T0609 | −0.094 | ±1.0 |
| Penetration ratio | % (@ 25 °C) | T0609 | 66.9 | ≥60 |
| Ductility | cm (@ 5 °C) | T0605 | 33.2 | ≥20 |
| Test Items | Values | Requirements | ||
|---|---|---|---|---|
| Crushing value | % | 13.6 | ≤26 | |
| Los Angeles abrasion value | % | 17.9 | ≤28 | |
| Apparent specific gravity | 13.2 mm | — | 2.836 | ≥2.6 |
| 9.5 mm | 2.805 | |||
| 4.75 mm | 2.726 | |||
| Water absorption | 13.2 mm | % | 0.6 | ≤2.0 |
| 9.5 mm | 0.28 | |||
| 4.75 mm | 0.7 | |||
| Soundness | % | 5 | ≤12 | |
| Elongated particle content | % | 9.2 | ≤15 | |
| Passing 0.075 mm sieve | % | 0.3 | ≤1 | |
| Test Items | Values | Requirements | |
|---|---|---|---|
| Apparent specific gravity | — | 2.723 | ≥2.5 |
| Water absorption | % | 0.64 | — |
| Angularity | s | 39.9 | ≥30 |
| Sand equivalent | % | 68 | ≥60 |
| Test Items | Values | Requirements | ||
|---|---|---|---|---|
| Apparent density | t/cm3 | 2.712 | ≥2.5 | |
| Hydrophilic coefficient | — | 0.63 | <1 | |
| Water content | % | 0.3 | ≤1 | |
| Plastic index | % | 2 | <4 | |
| Granular composition | <0.6 mm | % | 100 | 100 |
| <0.15 mm | 92.5 | 90~100 | ||
| <0.075 mm | 81.8 | 75~100 | ||
| Types | E1 (MPa) | E2 (MPa) | η1 (MPa·s) | η2 (MPa·s) | τ (s) | R2 |
|---|---|---|---|---|---|---|
| Marshall specimen | 50.9 | 80.9 | 182168 | 1867.5 | 23.1 | 0.970 |
| SGC specimen | 55.5 | 91.3 | 312878 | 1606.2 | 17.6 | 0.962 |
| Types | E1 (MPa) | E2 (MPa) | η2 (MPa·s) | A (MPa) | B (MPa) | R2 |
|---|---|---|---|---|---|---|
| Marshall specimen | 55.8 | 100.9 | 30567.8 | 1135.5 | 0.07698 | 0.991 |
| SGC specimen | 66.6 | 132.1 | 15011.6 | 6351.8 | 0.15401 | 0.992 |
© 2019 by the authors. Licensee MDPI, Basel, Switzerland. This article is an open access article distributed under the terms and conditions of the Creative Commons Attribution (CC BY) license (http://creativecommons.org/licenses/by/4.0/).
Share and Cite
Wang, W.; Cheng, Y.; Zhou, P.; Tan, G.; Wang, H.; Liu, H. Performance Evaluation of Styrene-Butadiene-Styrene-Modified Stone Mastic Asphalt with Basalt Fiber Using Different Compaction Methods. Polymers 2019, 11, 1006. https://doi.org/10.3390/polym11061006
Wang W, Cheng Y, Zhou P, Tan G, Wang H, Liu H. Performance Evaluation of Styrene-Butadiene-Styrene-Modified Stone Mastic Asphalt with Basalt Fiber Using Different Compaction Methods. Polymers. 2019; 11(6):1006. https://doi.org/10.3390/polym11061006
Chicago/Turabian StyleWang, Wensheng, Yongchun Cheng, Peilei Zhou, Guojin Tan, Haitao Wang, and Hanbing Liu. 2019. "Performance Evaluation of Styrene-Butadiene-Styrene-Modified Stone Mastic Asphalt with Basalt Fiber Using Different Compaction Methods" Polymers 11, no. 6: 1006. https://doi.org/10.3390/polym11061006
APA StyleWang, W., Cheng, Y., Zhou, P., Tan, G., Wang, H., & Liu, H. (2019). Performance Evaluation of Styrene-Butadiene-Styrene-Modified Stone Mastic Asphalt with Basalt Fiber Using Different Compaction Methods. Polymers, 11(6), 1006. https://doi.org/10.3390/polym11061006

