Cancer-testis Antigen FATE1 Expression in Adrenocortical Tumors Is Associated with A Pervasive Autoimmune Response and Is A Marker of Malignancy in Adult, but Not Children, ACC
Abstract
1. Introduction
2. Results
2.1. FATE1 Expression and Circulating Anti-FATE1 Antibodies in Children with ACC
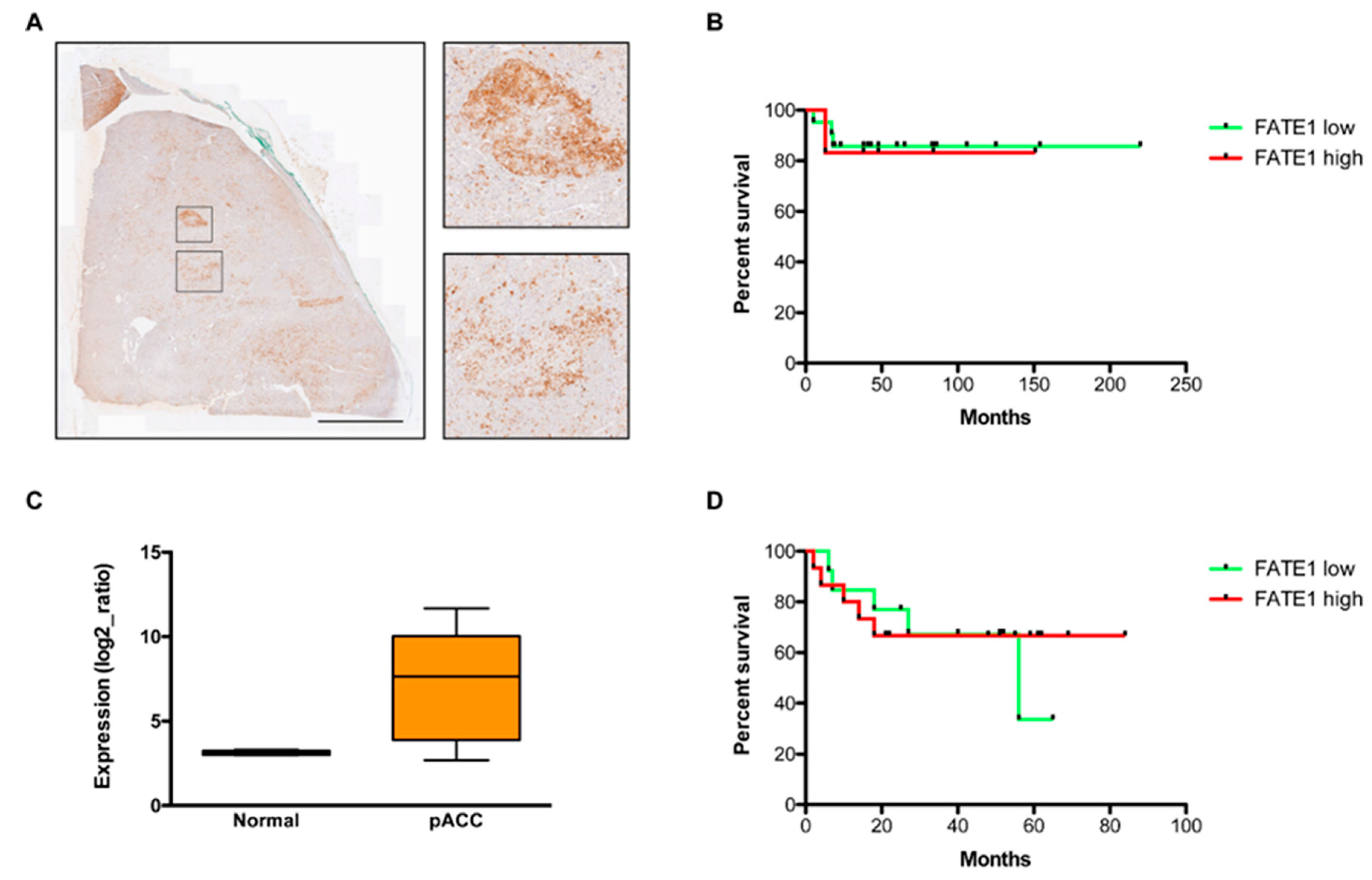
2.2. FATE1 Expression and Circulating Anti-FATE1 Antibodies in Adult ACC
2.3. FATE1-Coregulated Genes in Adult ACC
3. Discussion
4. Materials and Methods
4.1. Biological Materials
4.2. Immunohistochemistry on Paraffin-Embedded Tissue
4.3. Gene Expression Data in Pediatric Patients with ACC
4.4. Cell Culture and Indirect Immunofluorescence Assay for the Detection of Anti-FATE1 Antibodies in Patients’ Sera
4.5. Expression and Purification of FATE 1–162
4.6. ELISA for the Detection of Anti-FATE1 Antibodies in Patients’ Sera
4.7. Western Blot Analysis for the Detection of Anti-FATE1 Antibodies in Patients’ Sera
4.8. Gene Expression Analysis in Adult ACC Cohorts
5. Conclusions
Supplementary Materials
Author Contributions
Funding
Acknowledgments
Conflicts of Interest
References
- Else, T.; Kim, A.C.; Sabolch, A.; Raymond, V.M.; Kandathil, A.; Caoili, E.M.; Jolly, S.; Miller, B.S.; Giordano, T.J.; Hammer, G.D. Adrenocortical carcinoma. Endocr. Rev. 2014, 35, 282–326. [Google Scholar] [CrossRef] [PubMed]
- Assié, G.; Letouzé, E.; Fassnacht, M.; Jouinot, A.; Luscap, W.; Barreau, O.; Omeiri, H.; Rodriguez, S.; Perlemoine, K.; René-Corail, F.; et al. Integrated genomic characterization of adrenocortical carcinoma. Nat. Genet. 2014, 46, 607–612. [Google Scholar] [CrossRef] [PubMed]
- Pinto, E.M.; Chen, X.; Easton, J.; Finkelstein, D.; Liu, Z.; Pounds, S.; Rodriguez-Galindo, C.; Lund, T.C.; Mardis, E.R.; Wilson, R.K.; et al. Genomic landscape of paediatric adrenocortical tumours. Nat. Commun. 2015, 6, 6302. [Google Scholar] [CrossRef] [PubMed]
- Zheng, S.; Cherniack, A.D.; Dewal, N.; Moffitt, R.A.; Danilova, L.; Murray, B.A.; Lerario, A.; Else, T.; Knijnenburg, T.A.; Ciriello, G.; et al. Comprehensive pan-genomic characterization of adrenocortical carcinoma. Cancer Cell 2016, 29, 723–736. [Google Scholar] [CrossRef] [PubMed]
- Doghman-Bouguerra, M.; Granatiero, V.; Sbiera, S.; Sbiera, I.; Lacas-Gervais, S.; Brau, F.; Fassnacht, M.; Rizzuto, R.; Lalli, E. FATE1 antagonizes calcium- and drug-induced apoptosis by uncoupling ER and mitochondria. EMBO Rep. 2016, 7, 1264–1280. [Google Scholar] [CrossRef]
- Whitehurst, A.W.; Bodemann, B.O.; Cardenas, J.; Ferguson, D.; Girard, L.; Peyton, M.; Minna, J.D.; Michnoff, C.; Hao, W.; Roth, M.G.; et al. Synthetic lethal screen identification of chemosensitizer loci in cancer cells. Nature 2007, 446, 815–819. [Google Scholar] [CrossRef]
- Maxfield, K.E.; Taus, P.J.; Corcoran, K.; Wooten, J.; Macion, J.; Zhou, Y.; Borromeo, M.; Kollipara, R.K.; Yan, J.; Xie, Y.; et al. Comprehensive functional characterization of cancer-testis antigens defines obligate participation in multiple hallmarks of cancer. Nat. Commun. 2015, 6, 8840. [Google Scholar] [CrossRef]
- Gallegos, Z.R.; Taus, P.; Gibbs, Z.A.; McGlynn, K.; Gomez, N.C.; Davis, I.; Whitehurst, A.W. EWSR1-FLI1 activation of the cancer/testis antigen FATE1 promotes Ewing sarcoma survival. Mol. Cell. Biol. 2019, 39, e00138-19. [Google Scholar] [CrossRef]
- Simpson, A.J.; Caballero, O.L.; Jungbluth, A.; Chen, Y.T.; Old, L.J. Cancer/testis antigens, gametogenesis and cancer. Nat. Rev. Cancer 2005, 5, 615–625. [Google Scholar] [CrossRef]
- Wei, X.; Chen, F.; Xin, K.; Wang, Q.; Yu, L.; Liu, B.; Liu, Q. Cancer-testis antigen peptide vaccine for cancer immunotherapy: Progress and prospects. Transl. Oncol. 2019, 12, 733–738. [Google Scholar] [CrossRef]
- Dong, X.Y.; Su, Y.R.; Qian, X.P.; Yang, X.A.; Pang, X.W.; Wu, H.Y.; Chen, W.F. Identification of two novel CT antigens and their capacity to elicit antibody response in hepatocellular carcinoma patients. Br. J. Cancer 2003, 89, 291–297. [Google Scholar] [CrossRef] [PubMed]
- Yang, X.A.; Dong, X.Y.; Qiao, H.; Wang, Y.D.; Peng, J.R.; Li, Y.; Pang, X.W.; Tian, C.; Chen, W.F. Immunohistochemical analysis of the expression of FATE/BJ-HCC-2 antigen in normal and malignant tissues. Lab. Invest. 2005, 85, 205–213. [Google Scholar] [CrossRef] [PubMed][Green Version]
- Pinto, E.M.; Rodriguez-Galindo, C.; Choi, J.K.; Pounds, S.; Liu, Z.; Neale, G.; Finkelstein, D.; Hicks, J.M.; Pappo, A.S.; Figueiredo, B.C.; et al. Prognostic significance of Major Histocompatibility Complex Class II expression in pediatric adrenocortical tumors: A St. Jude and Children’s Oncology Group study. Clin. Cancer Res. 2016, 22, 6247–6255. [Google Scholar] [CrossRef] [PubMed]
- Thorsson, V.; Gibbs, D.L.; Brown, S.D.; Wolf, D.; Bortone, D.S.; Yang, T.-H.O.; Porta-Pardo, E.; Gao, G.F.; Plaisier, C.L.; Eddy, J.A.; et al. The immune landscape of cancer. Immunity 2018, 48, 812–830. [Google Scholar] [CrossRef] [PubMed]
- Danaher, P.; Warren, S.; Lu, R.; Samayoa, J.; Sullivan, A.; Pekker, I.; Wallden, B.; Marincola, F.M.; Cesano, A. Pan-cancer adaptive immune resistance as defined by the Tumor Inflammation Signature (TIS): Results from The Cancer Genome Atlas (TCGA). J. Immunother. Cancer 2018, 6, 63. [Google Scholar] [CrossRef] [PubMed]
- Fiorentini, C.; Grisanti, S.; Cosentini, D.; Abate, A.; Rossini, E.; Berruti, A.; Sigala, S. Molecular drivers of potential immunotherapy failure in adrenocortical carcinoma. J. Oncol. 2019, 2019, 6072863. [Google Scholar] [CrossRef] [PubMed]
- Fay, A.P.; Signoretti, S.; Callea, M.; Telό, G.H.; McKay, R.R.; Song, J.; Carvo, I.; Lampron, M.E.; Kaymakcalan, M.D.; Poli-de-Figueiredo, C.E.; et al. Programmed death ligand-1 expression in adrenocortical carcinoma: An exploratory biomarker study. J. Immunother. Cancer 2015, 3, 3. [Google Scholar] [CrossRef]
- Le Tourneau, C.; Hoimes, C.; Zarwan, C.; Wong, D.J.; Bauer, S.; Claus, R.; Wermke, M.; Hariharan, S.; von Heydebreck, A.; Kasturi, V.; et al. Avelumab in patients with previously treated metastatic adrenocortical carcinoma: Phase 1b results from the JAVELIN solid tumor trial. J. Immunother. Cancer 2018, 6, 111. [Google Scholar] [CrossRef]
- Cosentini, D.; Grisanti, S.; Dalla Volta, A.; Laganà, M.; Fiorentini, C.; Perotti, P.; Sigala, S.; Berruti, A. Immunotherapy failure in adrenocortical cancer: Where next? Endocr. Connect. 2018, 7, E5–E8. [Google Scholar] [CrossRef]
- Parise, I.Z.S.; Parise, G.A.; Noronha, L.; Surakhy, M.; Woiski, T.D.; Silva, D.B.; Costa, T.E.B.; Del-Valle, M.H.C.P.; Komechen, H.; Rosati, R.; et al. The prognostic role of CD8+ T lymphocytes in childhood adrenocortical carcinomas compared to Ki-67, PD-1, PD-L1, and the Weiss score. Cancers 2019, 11, 1730. [Google Scholar] [CrossRef]
- Billon, E.; Finetti, P.; Bertucci, A.; Niccoli, P.; Birnbaum, D.; Mamessier, E.; Bertucci, F. PDL1 expression is associated with longer postoperative, survival in adrenocortical carcinoma. Oncoimmunology 2019, 8, e1655362. [Google Scholar] [CrossRef] [PubMed]
- Fassnacht, M.; Sbiera, S. (University of Würzburg, Würzburg, Germany). Personal communication, 2020.
- Lalli, E.; Figueiredo, B.C. Pediatric adrenocortical tumors: What they can tell us on adrenal development and comparison with adult adrenal tumors. Front. Endocrinol. 2015, 6, 23. [Google Scholar] [CrossRef] [PubMed]
- Doghman, M.; Karpova, T.; Rodrigues, G.A.; Arhatte, M.; De Moura, J.; Cavalli, L.R.; Virolle, V.; Barbry, P.; Zambetti, G.P.; Figueiredo, B.C.; et al. Increased Steroidogenic Factor-1 dosage triggers adrenocortical cell proliferation and cancer. Mol. Endocrinol. 2007, 21, 2968–2987. [Google Scholar] [CrossRef] [PubMed]
- Ruggiero, C.; Lalli, E. Impact of ACTH signaling on transcriptional regulation of steroidogenic genes. Front. Endocrinol. 2016, 7, 24. [Google Scholar] [CrossRef]
- Pianovski, M.A.; Cavalli, L.R.; Figueiredo, B.C.; Santos, S.C.; Doghman, M.; Ribeiro, R.C.; Oliveira, A.G.; Michalkiewicz, E.; Rodrigues, G.A.; Zambetti, G.; et al. SF-1 overexpression in childhood adrenocortical tumours. Eur. J. Cancer 2006, 42, 1040–1043. [Google Scholar] [CrossRef]
- Almeida, M.Q.; Soares, I.C.; Ribeiro, T.C.; Fragoso, M.C.; Marins, L.V.; Wakamatsu, A.; Ressio, R.A.; Nishi, M.Y.; Jorge, A.A.; Lerario, A.M.; et al. Steroidogenic factor 1 overexpression and gene amplification are more frequent in adrenocortical tumors from children than from adults. J. Clin. Endocrinol. Metab. 2010, 95, 1458–1462. [Google Scholar] [CrossRef]
- Sbiera, S.; Schmull, S.; Assié, G.; Voelker, H.U.; Kraus, L.; Beyer, M.; Ragazzon, B.; Beuschlein, F.; Willenberg, H.S.; Hahner, S.; et al. High diagnostic and prognostic value of Steroidogenic Factor-1 expression in adrenal tumors. J. Clin. Endocrinol. Metab. 2010, 95, E161–E171. [Google Scholar] [CrossRef]
- Dähnrich, C.; Komorowski, L.; Probst, C.; Seitz-Polski, B.; Esnault, V.; Wetzels, J.F.; Hofstra, J.M.; Hoxha, E.; Stahl, R.A.; Lambeau, G.; et al. Development of a standardized ELISA for the determination of autoantibodies against human M-type phospholipase A2 receptor in primary membranous nephropathy. Clin. Chim. Acta 2013, 421, 213–218. [Google Scholar] [CrossRef]
- Zaghrini, C.; Seitz-Polski, B.; Justino, J.; Dolla, G.; Payré, C.; Jourde-Chiche, N.; Van de Logt, A.E.; Booth, C.; Rigby, E.; Lonnbro-Widgren, J.; et al. Novel ELISA for thrombospondin type 1 domain-containing 7A autoantibodies in membranous nephropathy. Kidney Int. 2019, 95, 666–679. [Google Scholar] [CrossRef]
- Seifert, L.; Hoxha, E.; Eichhoff, A.M.; Zahner, G.; Dehde, S.; Reinhard, L.; Koch-Nolte, F.; Stahl, R.A.K.; Tomas, N.M. The most N-terminal region of THSD7A is the predominant target for autoimmunity in THSD7A-associated membranous nephropathy. J. Am. Soc. Nephrol. 2018, 29, 1536–1548. [Google Scholar] [CrossRef]
- Giordano, T.; Kuick, R.; Else, T.; Gauger, P.G.; Vinco, M.; Bauersfeld, J.; Sanders, D.; Thomas, D.G.; Doherty, G.; Hammer, G. Molecular classification and prognostication of adrenocortical tumors by transcriptome profiling. Clin. Cancer Res. 2009, 15, 668–676. [Google Scholar] [CrossRef] [PubMed]
- De Reyniès, A.; Assié, G.; Rickman, D.S.; Tissier, F.; Groussin, L.; René-Corail, F.; Dousset, B.; Bertagna, X.; Clauser, E.; Bertherat, J. Gene expression profiling reveals a new classification of adrenocortical tumors and identifies molecular predictors of malignancy and survival. J. Clin. Oncol. 2009, 27, 1108–1115. [Google Scholar] [CrossRef] [PubMed]
- Demeure, M.J.; Coan, K.E.; Grant, C.S.; Komorowski, R.A.; Stephan, E.; Sinari, S.; Mount, D.; Bussey, K.J. PTTG1 overexpression in adrenocortical cancer is associated with poor survival and represents a potential therapeutic target. Surgery 2013, 154, 1405–1416. [Google Scholar] [CrossRef] [PubMed]
- McShane, L.M.; Altman, D.G.; Sauerbrei, W.; Taube, S.E.; Gion, M.; Clark, G.M.; Statistics Subcommittee of the NCI-EORTC Working Group on Cancer Diagnostics. REporting recommendations for tumour MARKer prognostic studies (REMARK). Br. J. Cancer 2005, 93, 387–391. [Google Scholar] [CrossRef]






| Patient | Gender | TP53 | Age at Diagnosis (Years) | Staging | Clinical Manifestations | Weight (g) | Histopathology | Treatment | Recurrence | Outcome | DFS (Months) | FATE1 H-score | Anti-FATE1 Abs IF+ | Anti-FATE1 Abs ELISA+ | Anti-FATE1 Abs WB+ | FATE1 mRNA Expression Data |
|---|---|---|---|---|---|---|---|---|---|---|---|---|---|---|---|---|
| 1 | F | R337H | 10 | 1 | V | 110 | ACC | S + C | Yes | DD | 17 | 1 | + | - | + | NA |
| 2 | M | R337H | 7 | 2 | V | 238 | ACC | S + C | No | Alive | 65 | 0.1 | + | - | + | NA |
| 3 | F | R337H | 7 | 4 | V | 342 | ACC | S + C | Yes | DD | 18 | 1 | + | + | + | NA |
| 4 | F | R337H | 1 | 1 | V | 16 | ACC | S + C | No | Alive | 38 | 3 | - | - | + | NA |
| 5 | M | R337H | 1 | 2 | CS + HBP | 126 | ACC | S | No | Alive | 43 | 0.5 | + | - | + | NA |
| 6 | F | R337H | 5 | 2 | V | 318 | ACC | S + C | No | Alive | 48 | 1 | - | - | + | NA |
| 7 | M | R337H | 0 | 1 | NF | 50 | ACC | S | No | Alive | 41 | 0.2 | + | - | + | NA |
| 8 | F | R337H | 1 | 1 | V + CS | 62 | ACC | S | No | Alive | 38 | 1.5 | - | - | + | NA |
| 9 | F | R337H | 1 | 2 | V | 253 | ACC | S | No | Alive | 19 | 0.1 | + | - | + | NA |
| 10 | M | R337H | 1 | 2 | V + CS | 105 | ACC | S | No | Alive | 38 | 1 | - | - | + | NA |
| 11 | F | R337H | 7 | 4 | V | 184 | ACC | S + C | No | DD | 16 | NA | - | + | + | NA |
| 12 | F | R337H | 1 | 3 | V | 32 | ACC | S + C | Yes | DD | 25 | NA | - | - | + | NA |
| 13 | M | R337H | 1 | 1 | V + CS | 12 | ACC | S | No | Alive | 84 | 3 | NA | NA | NA | NA |
| 14 | F | R337H | 1 | 2 | V + CS | 212 | ACC | S | No | Alive | 83 | 0.1 | NA | NA | NA | NA |
| 15 | F | R337H | 3 | 3 | V | 125 | ACC | S + C | No | DD | 5 | 1 | NA | NA | NA | NA |
| 16 | M | R337H | 10 | 1 | V + CS | NA | ACC | S + C | No | Alive | 23 | 0.2 | NA | NA | NA | NA |
| 17 | F | R337H | 2 | 2 | V | 275 | ACC | S | No | Alive | 38 | 3 | NA | NA | NA | NA |
| 18 | M | R337H | 3 | 2 | V | 300 | ACC | S | No | Alive | 151 | 2 | NA | NA | NA | NA |
| 19 | F | WT | 9 | 1 | V + CS | 15 | ACC | S | No | Alive | 86 | 1 | NA | NA | NA | NA |
| 20 | M | R337H | 2 | 4 | V + CS | 80 | ACC | S + C | No | Alive | 154 | 1 | NA | NA | NA | NA |
| 21 | F | R337H | 2 | 2 | V | 127 | ACC | S | No | Alive | 106 | 0.1 | NA | NA | NA | NA |
| 22 | F | R337H | 2 | 1 | V | 77 | ACC | S | No | Alive | 38 | 1 | NA | NA | NA | NA |
| 23 | F | WT | 2 | 1 | V + CS | 82 | ACC | S | No | Alive | 84 | 0.3 | NA | NA | NA | NA |
| 24 | F | R337H | 1 | 1 | V + CS | 33 | ACC | S | No | Alive | 48 | 1.5 | NA | NA | NA | NA |
| 25 | F | R337H | 2 | 4 | V + CS | 392 | ACC | S + C | No | DD | 13 | 1.5 | NA | NA | NA | NA |
| 26 | M | R337H | 1 | 2 | NF | 300 | ACC | S | No | Alive | 220 | 0.2 | NA | NA | NA | NA |
| 27 | M | R337H | 15 | 4 | AbM | 3150 | ACC | S + C | No | Alive | 48 | 0 | NA | NA | NA | NA |
| 28 | F | WT | 1 | 3 | V + CS | 98 | ACC | S + C | No | Alive | 60 | 0.1 | NA | NA | NA | NA |
| 29 | F | R337H | 8 | 3 | V | 300 | ACC | S + C | No | Alive | 125 | 0.2 | NA | NA | NA | NA |
| 30 | F | WT | 1 | 2 | C | 120 | ACC | S | No | Alive | 51 | NA | NA | NA | NA | Yes |
| 31 | M | WT | 3 | 3 | V + CS | 144 | ACC | S + C | No | Alive | 84 | NA | NA | NA | NA | Yes |
| 32 | F | WT | 1 | 4 | V + CS | 80 | ACC | S + C | No | Alive | 40 | NA | NA | NA | NA | Yes |
| 33 | F | WT | 17 | 4 | V | 1000 | ACC | S + C | Yes | DD | 18 | NA | NA | NA | NA | Yes |
| 34 | M | WT | 15 | 4 | V + CS | 579 | ACC | S + C | Yes | DD | 10 | NA | NA | NA | NA | Yes |
| 35 | F | WT | 4 | 1 | V | 69 | ACC | S | No | Alive | 18 | NA | NA | NA | NA | Yes |
| 36 | M | WT | 12 | 4 | C | NA | ACC | C | Yes | DD | 6 | NA | NA | NA | NA | Yes |
| 37 | F | WT | 2 | 2 | V | 190 | ACC | S | No | Alive | 52 | NA | NA | NA | NA | Yes |
| 38 | F | R337H | 4 | 3 | V | 260 | ACC | S + C | No | Alive | 61 | NA | NA | NA | NA | Yes |
| 39 | F | R337H | 3 | 1 | V | 6 | ACC | S | No | Alive | 62 | NA | NA | NA | NA | Yes |
| 40 | F | R337H | 1 | 3 | V + CS | 86 | ACC | S + C | No | Alive | 48 | NA | NA | NA | NA | Yes |
| 41 | F | R337H | 3 | 1 | V | 30 | ACC | S | No | Alive | 51 | NA | NA | NA | NA | Yes |
| 42 | F | R337H | 1 | 3 | V | 68 | ACC | S + C | No | Alive | 55 | NA | NA | NA | NA | Yes |
| 43 | F | R337H | 1 | 2 | V | 142 | ACC | S | No | Alive | 52 | NA | NA | NA | NA | Yes |
| 44 | F | R337H | 3 | 1 | V | 12 | ACC | S | No | Alive | 65 | NA | NA | NA | NA | Yes |
| 45 | F | R337H | 1 | 1 | V | 80 | ACC | S | No | Alive | 22 | NA | NA | NA | NA | Yes |
| 46 | F | R337H | 8 | 1 | V | 22 | ACC | S | No | Alive | 21 | NA | NA | NA | NA | Yes |
| 47 | M | R337H | 16 | 4 | NF | NA | ACC | C | Yes | DD | 7 | NA | NA | NA | NA | Yes |
| 48 | F | splice | 1 | 3 | V | 117 | ACC | S + C | No | Alive | 69 | NA | NA | NA | NA | Yes |
| 49 | M | splice | 6 | 2 | V | 810 | ACC | S | Yes | DD | 4 | NA | NA | NA | NA | Yes |
| 50 | M | DBD | 1 | 1 | V | 10 | ACC | S | No | Alive | 59 | NA | NA | NA | NA | Yes |
| 51 | M | DBD | 1 | 1 | V | 56 | ACC | S | No | Alive | 52 | NA | NA | NA | NA | Yes |
| 52 | F | DBD | 3 | 3 | C | 466 | ACC | S + C | Yes | Alive | 18 | NA | NA | NA | NA | Yes |
| 53 | M | DBD | 13 | 4 | NF | 579 | ACC | S + C | Yes | DD | 2 | NA | NA | NA | NA | Yes |
| 54 | F | DBD | 4 | 2 | NF | 137 | ACC | S | Yes | DD | 56 | NA | NA | NA | NA | Yes |
| 55 | M | DBD | 10 | 3 | NF | 627 | ACC | S + C | Yes | Alive | 14 | NA | NA | NA | NA | Yes |
| 56 | M | DBD | 5 | 3 | NF | 595 | ACC | S + C | Yes | Alive | 27 | NA | NA | NA | NA | Yes |
| 57 | F | DBD | 5 | 2 | V | 192 | ACC | S | No | Alive | 25 | NA | NA | NA | NA | Yes |
| Characteristics | n | FATE1 | p-Value | ||
|---|---|---|---|---|---|
| Low (n = 35) | High (n = 44) | ||||
| Age, median | years (range) | 79 | 46 (17–75) | 53 (14–77) | 0.560 |
| Sex | 0.645 | ||||
| female | 48 | 20 (57%) | 28 (64%) | ||
| male | 31 | 15 (43%) | 16 (36%) | ||
| ENSAT stage | 0.484 | ||||
| 1 | 9 | 3 (9%) | 6 (14%) | ||
| 2 | 37 | 20 (57%) | 17 (40%) | ||
| 3 | 16 | 7 (20%) | 9 (21%) | ||
| 4 | 15 | 5 (14%) | 10 (24%) | ||
| Pathological tumor size (pT) | 0.487 | ||||
| pT1 | 9 | 3 (9%) | 6 (14%) | ||
| pT2 | 42 | 22 (63%) | 20 (48%) | ||
| pT3 | 8 | 4 (11%) | 4 (10%) | ||
| pT4 | 18 | 6 (17%) | 12 (29%) | ||
| Pathological lymph node (pN) | 0.170 | ||||
| pN0 | 68 | 33 (94%) | 35 (83%) | ||
| pN1 | 9 | 2 (6%) | 7 (17%) | ||
| Surgical margins status | 0.776 | ||||
| R0 | 55 | 25 (81%) | 30 (77%) | ||
| R1–R2 | 15 | 6 (19%) | 9 (23%) | ||
| Weiss classification | 1.000 | ||||
| low (1–3) | 14 | 6 (23%) | 8 (21%) | ||
| high (4–9) | 50 | 20 (77%) | 30 (79%) | ||
| Steroid hormone secretion excess | 1.32 × 10−3 | ||||
| no | 26 | 18 (56%) | 8 (19%) | ||
| yes | 48 | 14 (44%) | 34 (81%) | ||
| Adjuvant chemotherapy | 0.051 | ||||
| no | 25 | 15 (45%) | 10 (23%) | ||
| yes | 51 | 18 (55%) | 33 (77%) | ||
| Adjuvant mitotane | 0.220 | ||||
| no | 26 | 14 (44%) | 12 (28%) | ||
| yes | 49 | 18 (56%) | 31 (72%) | ||
| Adjuvant radiotherapy | 1.000 | ||||
| no | 59 | 26 (79%) | 33 (79%) | ||
| yes | 16 | 7 (21%) | 9 (21%) | ||
| TP53 mutation status | 0.156 | ||||
| mut | 15 | 4 (11%) | 11 (25%) | ||
| WT | 64 | 31 (89%) | 33 (75%) | ||
| MKI67 mRNA status | 2.36 × 10−2 | ||||
| low | 40 | 23 (66%) | 17 (39%) | ||
| high | 39 | 12 (34%) | 27 (61%) | ||
| DFS event * | 8 (27%) | 19 (56%) | 2.37 × 10−2 | ||
| Five-year DFS * | 64% (46–90) | 43% (27–68) | 2.44 × 10−2 | ||
| OS event * | 3 (10%) | 11 (32%) | 3.78 × 10−2 | ||
| Five-year OS * | 81% (63–100) | 63% (45–88) | 3.45 × 10−2 | ||
| DFS * | Univariate | Multivariate ** | Multivariate ** | |||||||
| n | HR [95% CI] | p-Value | n | HR [95% CI] | p-Value | n | HR [95% CI] | p-Value | ||
| Age, median | 64 | 0.99 [0.97–1.02] | 0.682 | |||||||
| Sex | male vs. female | 64 | 0.79 [0.36–1.72] | 0.546 | ||||||
| ENSAT stage | 2–3 vs. 1 | 62 | 2.86 [0.67–12.2] | 0.155 | ||||||
| Pathological tumor size (pT) | pT2 vs. pT1 | 62 | 2.11 [0.48–9.30] | 1.01 × 10−2 | 56 | 2.41 [0.53–11.02] | 0.257 | 56 | 3.98 [0.82–19.29] | 0.087 |
| pT3 vs. pT1 | 6.99 [1.33–36.9] | 56 | 9.39 [1.41–62.54] | 2.07 × 10−2 | 56 | 21.1 [2.73–163.4] | 3.47 × 10−3 | |||
| pT4 vs. pT1 | 9.02 [1.58–51.6] | 56 | 20.7 [1.62–264.7] | 1.98 × 10−2 | 56 | 28.0 [2.60–301.4] | 5.98 × 10−3 | |||
| Pathological lymph node (pN) | pN1 vs. pN0 | 62 | 1.81 [0.42–7.78] | 0.423 | ||||||
| Surgical margins status | R1-R2 vs. R0 | 56 | 5.10 [1.13–23.0] | 3.38 × 10−2 | 56 | 1.04 [0.13–8.59] | 0.970 | 56 | 0.55 [0.08–3.69] | 0.540 |
| Weiss classification | high vs. low | 49 | 3.00 [0.94–9.52] | 0.063 | ||||||
| Steroid hormone secretion excess | yes vs. no | 59 | 2.50 [0.93–6.71] | 0.068 | ||||||
| Adjuvant mitotane | yes vs. no | 61 | 1.44 [0.65–3.19] | 0.372 | ||||||
| Adjuvant radiotherapy | yes vs. no | 62 | 1.67 [0.66–4.21] | 0.282 | ||||||
| MKI67 mRNA status | high vs. low | 64 | 3.60 [1.64–7.89] | 1.38 × 10−3 | 56 | 1.65 [0.58–4.69] | 0.350 | 56 | 1.19 [0.38–3.73] | 0.760 |
| TP53 mutation status | wt vs. mt | 64 | 0.28 [0.09–0.86] | 2.58 × 10−2 | 56 | 0.84 [0.11–6.41] | 0.870 | 56 | 0.72 [0.13–4.07] | 0.707 |
| FATE1 class | high vs. low | 64 | 2.51 [1.09–5.74] | 2.98 × 10−2 | 56 | 5.18 [1.53–17.5] | 8.16 × 10−3 | |||
| FATE1, continuous value | 64 | 1.14 [1.04–1.25] | 3.79 × 10−3 | 56 | 1.23 [1.08–1.40] | 1.84 × 10−3 | ||||
| OS * | Univariate | Multivariate ** | Multivariate ** | |||||||
| n | HR [95% CI] | p-Value | n | HR [95% CI] | p-Value | n | HR [95% CI] | p-Value | ||
| Age, median | 64 | 1.00 [0.96–1.03] | 0.834 | |||||||
| Sex | male vs. female | 64 | 1.45 [0.51–4.15] | 0.485 | ||||||
| ENSAT stage | 2–3 vs. 1 | 62 | 2.97 [0.38–23.0] | 0.298 | ||||||
| Pathological tumor size (pT) | pT2 vs. pT1 | 62 | 1.85 [0.22–15.5] | 5.56 × 10−3 | 56 | 5.7 [0.48–67.17] | 0.167 | 56 | 9.0 [0.68–118.0] | 0.096 |
| pT3 vs. pT1 | 6.83 [0.57–81.8] | 56 | 29.0 [1.20–700.7] | 3.83 × 10−2 | 56 | 37.33 [1.46–952] | 2.85 × 10−2 | |||
| pT4 vs. pT1 | 21.6 [2.08–224] | 56 | 16.3 [0.68–393.8] | 0.085 | 56 | 21.07 [1.00–443] | 4.99 × 10−2 | |||
| Pathological lymph node (pN) | pN1 vs. pN0 | 62 | 0.00 [0.00 - Inf.] | 0.998 | ||||||
| Surgical margins status | R1-R2 vs. R0 | 56 | 35.7 [3.22–395] | 3.59 × 10−3 | 56 | 3.47 [0.20–60.72] | 0.395 | 56 | 2.84 [0.17–48.4] | 0.472 |
| Weiss classification | high vs. low | 49 | 4.79 [0.92–24.8] | 0.062 | ||||||
| Steroid hormone secretion excess | yes vs. no | 59 | 3.17 [0.70–14.3] | 0.134 | ||||||
| Adjuvant mitotane | yes vs. no | 61 | 2.18 [0.65–7.29] | 0.208 | ||||||
| Adjuvant radiotherapy | yes vs. no | 62 | 1.06 [0.23–4.84] | 0.938 | ||||||
| MKI67 mRNA status | high vs. low | 64 | 8.87 [2.45–32.2] | 8.99 × 10−4 | 56 | 5.28 [0.97–28.80] | 0.055 | 56 | 3.26 [0.51–20.9] | 0.212 |
| TP53 mutation status | wt vs. mt | 64 | 0.15 [0.04–0.60] | 7.79 × 10−3 | 56 | 0.21 [0.02–2.08] | 0.183 | 56 | 0.18 [0.02–1.49] | 0.112 |
| FATE1 class | high vs. low | 64 | 3.66 [1.01–13.2] | 4.78 × 10−2 | 56 | 8.74 [0.95–80.52] | 5.60 × 10−2 | |||
| FATE1, continuous value | 64 | 1.19 [1.06–1.34] | 4.06 × 10−3 | 56 | 1.23 [1.01–1.49] | 4.34 × 10−2 | ||||
| Patient | Gender | Clinical Manifestations | Age at Diagnosis (Years) | Histopathology | ENSAT Stage | Surgical Resection | M | Recurrence | Outcome | DFS (Months) | FATE1 Abs IF+ | FATE1 Abs ELISA+ | FATE1 Abs WB+ | FATE1 H-score |
|---|---|---|---|---|---|---|---|---|---|---|---|---|---|---|
| 1 | F | Unkn | 51 | ACC | 3 | Yes | Yes | Yes | DD | 3 | - | + | + | NA |
| 2 | M | C, Andro | 18 | ACC | 3 | Yes | Yes | Yes | DD | 9 | - | - | + | NA |
| 3 | F | C, Andro | 45 | ACC | 2 | Yes | Yes | Yes | Alive | 96 | + | + | + | NA |
| 4 | M | Andro, Estro | 69 | ACC | 2 | Yes | No | No | DOC | 41 | - | + | + | NA |
| 5 | F | C, Aldo | 46 | ACC | 2 | Yes | Yes | Yes | DD | 24 | + | + | + | NA |
| 6 | F | C, Andro | 42 | ACC | 2 | Yes | Yes | No | Alive | 104 | - | - | + | NA |
| 7 | M | Unkn | 42 | ACC | 2 | Yes | Yes | Yes | DD | 16 | + | + | + | NA |
| 8 | M | Unkn | 52 | ACC | 3 | Yes | Yes | No | Alive | 98 | + | + | + | NA |
| 9 | F | C, Andro | 58 | ACC | 2 | Yes | Yes | Yes | DD | 8 | - | - | + | NA |
| 10 | F | No | 38 | ACC | 1 | Yes | No | No | Alive | 36 | - | - | + | NA |
| 11 | F | No | 47 | ACC | 3 | Yes | Yes | No | Alive | 30 | - | - | + | NA |
| 12 | F | C | 49 | ACC | 2 | Yes | Yes | Yes | Alive | 36 | - | + | + | NA |
| 13 | M | Andro | 60 | ACC | 2 | Yes | No | Yes | DD | 20 | + | + | + | NA |
| 14 | F | C, Andro | 44 | ACC | 1 | Yes | Yes | Yes | Alive | 69 | + | + | + | NA |
| 15 | F | C | 40 | ACC | 2 | Yes | Yes | Yes | DD | 11 | - | - | + | NA |
| 16 | M | No | 62 | ACC | 3 | Yes | Yes | No | Alive | 27 | - | + | + | NA |
| 17 | F | No | 77 | ACC | 2 | Yes | Yes | No | Alive | 92 | + | + | + | NA |
| 18 | F | Unkn | 70 | ACC | 2 | Yes | Yes | No | Alive | 80 | + | - | + | NA |
| 19 | F | C, Andro | 68 | ACC | 1 | Yes | No | Yes | Alive | 98 | - | + | + | NA |
| 20 | F | Unkn | 46 | ACC | 3 | Yes | Yes | Yes | DD | 3 | - | - | + | NA |
| 21 | F | Unkn | 42 | ACC | 3 | Yes | Yes | Yes | Alive | 29 | - | + | + | NA |
| 22 | F | Unkn | 78 | ACC | 3 | Yes | Yes | Yes | DD | 3 | - | + | + | NA |
| 23 | F | Unkn | 52 | ACC | 2 | Yes | Yes | No | Alive | 65 | - | + | + | NA |
| 24 | F | No | 70 | ACC | 3 | Yes | Yes | No | Alive | 62 | - | - | + | NA |
| 25 | F | Unkn | 53 | ACC | 2 | Yes | Yes | No | Alive | 35 | - | + | + | NA |
| 26 | F | No | 49 | ACC | 2 | Yes | Yes | Yes | Alive | 20 | - | - | + | NA |
| 27 | F | No | 30 | ACC | 2 | Yes | Yes | No | Alive | 4 | + | + | + | NA |
| 28 | M | C, Estro | 21 | ACC | 2 | Yes | Yes | No | Alive | 66 | - | - | + | NA |
| 29a | M | C | 64 | ACC | 2 | Yes | Yes | Yes | DD | 48 | + | + | + | 0.3 |
| 29b | + | + | + | |||||||||||
| 30a | M | No | 49 | ACC | 1 | Yes | No | No | Alive | 78 | - | + | + | NA |
| 30b | - | + | + | |||||||||||
| 31a | M | C | 47 | ACC | 3 | Yes | Yes | No | Alive | 70 | - | + | + | 1.5 |
| 31b | - | + | + | |||||||||||
| 32a | F | Aldo | 51 | ACC | 3 | Yes | Yes | No | Alive | 58 | - | + | + | 0 |
| 32b | - | + | + | |||||||||||
| 33a | M | C | 61 | ACC | 1 | Yes | No | No | Alive | 86 | - | + | + | 3 |
| 33b | + | + | + | |||||||||||
| 34a | F | C, Andro | 38 | ACC | 2 | Yes | No | No | Alive | 74 | + | + | + | 1.5 |
| 34b | - | + | + | |||||||||||
| 35 | M | C | 41 | ACC | 4 | No | Yes | Yes | DD | 5 | + | - | + | NA |
| 36 | F | No | 39 | ACC | 4 | No | Yes | Yes | Alive | 9 | - | - | + | NA |
| 37 | F | C | 60 | ACC | 4 | No | Yes | Yes | DD | 0 | - | - | + | NA |
| 38 | F | C | 57 | ACC | 4 | No | Yes | Yes | DD | 42 | - | + | + | NA |
| 39 | M | No | 79 | ACC | 4 | No | Yes | Yes | Alive | 0 | - | - | + | NA |
| 40 | F | No | 59 | ACC | 2 | Yes | Yes | No | Alive | 19 | + | + | + | NA |
| 41 | F | No | 60 | ACC | 4 | No | Yes | Yes | DD | 0 | + | + | + | NA |
| 42 | F | C | 43 | ACC | 4 | No | Yes | Yes | DD | 0 | - | - | + | NA |
| 43 | M | No | 53 | ACC | 4 | No | Yes | Yes | Alive | 0 | - | + | + | NA |
| 44 | F | C | 47 | ACC | 4 | No | Yes | Yes | DD | 0 | - | + | + | NA |
| 45 | F | C | 36 | ACC | 4 | No | Yes | Yes | DD | 0 | + | + | + | NA |
| 46 | F | No | 59 | ACC | 2 | Yes | Yes | No | Alive | 68 | - | + | + | NA |
| 47 | M | No | 58 | ACA | NA | No | NA | NA | Alive | NA | + | + | + | NA |
| 48 | M | Aldo | 67 | ACA | NA | No | NA | NA | Alive | NA | + | + | + | NA |
| 49 | F | C | 46 | ACA | NA | No | NA | NA | Alive | NA | - | - | + | NA |
| 50 | F | C | 35 | ACA | NA | No | NA | NA | Alive | NA | - | + | + | NA |
| 51 | F | No | 70 | ACA | NA | No | NA | NA | Alive | NA | - | + | + | NA |
| 52 | M | No | 32 | ACA | NA | No | NA | NA | Alive | NA | - | + | + | NA |
| 53 | F | C | 48 | ACA | NA | No | NA | NA | Alive | NA | - | + | + | NA |
| 54 | F | C | 34 | ACA | NA | No | NA | NA | Alive | NA | + | - | + | NA |
| 55 | F | C | 58 | ACA | NA | No | NA | NA | Alive | NA | - | + | + | NA |
| 56 | M | No | 54 | ACA | NA | No | NA | NA | Alive | NA | - | + | + | NA |
© 2020 by the authors. Licensee MDPI, Basel, Switzerland. This article is an open access article distributed under the terms and conditions of the Creative Commons Attribution (CC BY) license (http://creativecommons.org/licenses/by/4.0/).
Share and Cite
Doghman-Bouguerra, M.; Finetti, P.; Durand, N.; Parise, I.Z.S.; Sbiera, S.; Cantini, G.; Canu, L.; Hescot, S.; Figueiredo, M.M.O.; Komechen, H.; et al. Cancer-testis Antigen FATE1 Expression in Adrenocortical Tumors Is Associated with A Pervasive Autoimmune Response and Is A Marker of Malignancy in Adult, but Not Children, ACC. Cancers 2020, 12, 689. https://doi.org/10.3390/cancers12030689
Doghman-Bouguerra M, Finetti P, Durand N, Parise IZS, Sbiera S, Cantini G, Canu L, Hescot S, Figueiredo MMO, Komechen H, et al. Cancer-testis Antigen FATE1 Expression in Adrenocortical Tumors Is Associated with A Pervasive Autoimmune Response and Is A Marker of Malignancy in Adult, but Not Children, ACC. Cancers. 2020; 12(3):689. https://doi.org/10.3390/cancers12030689
Chicago/Turabian StyleDoghman-Bouguerra, Mabrouka, Pascal Finetti, Nelly Durand, Ivy Zortéa S. Parise, Silviu Sbiera, Giulia Cantini, Letizia Canu, Ségolène Hescot, Mirna M. O. Figueiredo, Heloisa Komechen, and et al. 2020. "Cancer-testis Antigen FATE1 Expression in Adrenocortical Tumors Is Associated with A Pervasive Autoimmune Response and Is A Marker of Malignancy in Adult, but Not Children, ACC" Cancers 12, no. 3: 689. https://doi.org/10.3390/cancers12030689
APA StyleDoghman-Bouguerra, M., Finetti, P., Durand, N., Parise, I. Z. S., Sbiera, S., Cantini, G., Canu, L., Hescot, S., Figueiredo, M. M. O., Komechen, H., Sbiera, I., Nesi, G., Paci, A., Al Ghuzlan, A., Birnbaum, D., Baudin, E., Luconi, M., Fassnacht, M., Figueiredo, B. C., ... Lalli, E. (2020). Cancer-testis Antigen FATE1 Expression in Adrenocortical Tumors Is Associated with A Pervasive Autoimmune Response and Is A Marker of Malignancy in Adult, but Not Children, ACC. Cancers, 12(3), 689. https://doi.org/10.3390/cancers12030689

