MOSFET Physics-Based Compact Model Mass-Produced: An Artificial Neural Network Approach
Abstract
:1. Introduction
2. Method Framework
2.1. TCAD Simulation
2.2. Physical-Relationship (PR) Layer
2.3. Fully-Connected (FC) Layer
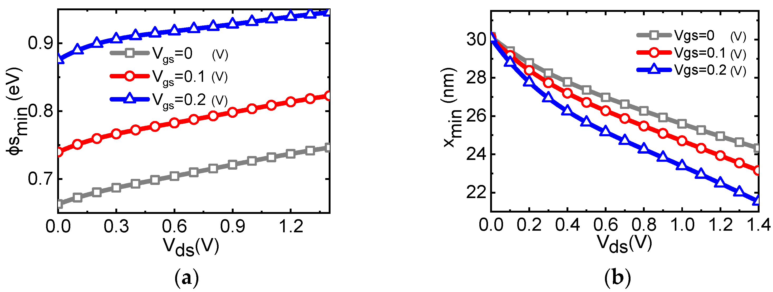
2.4. Surface Potential Written in Verilog-A
2.5. Establishing the Compact Model
3. Method Validation and Discussion
4. Conclusions
Author Contributions
Funding
Data Availability Statement
Conflicts of Interest
References
- Rios, R.; Mudanai, S.; Shih, W.-K.; Packan, P. An efficient surface potential solution algorithm for compact MOSFET models. In Proceedings of the IEDM Technical Digest. IEEE International Electron Devices Meeting, San Francisco, CA, USA, 13–15 December 2004; pp. 755–758. [Google Scholar]
- Brews, J.R. A charge-sheet model of the MOSFET. Solid State Electron. 1978, 21, 345–355. [Google Scholar] [CrossRef]
- Cham, K.M.; Oh, S.-Y.; Moll, J.L.; Lee, K.; Vande Voorde, P.; Chin, D. Numerical Simulation Systems. In Computer-Aided Design and VLSI Device Development; Springer: Berlin/Heidelberg, Germany, 1988; pp. 13–21. [Google Scholar]
- Wang, J.; Kim, Y.H.; Ryu, J.; Jeong, C.; Choi, W.; Kim, D. Artificial Neural Network-Based Compact Modeling Methodology for Advanced Transistors. IEEE Trans. Electron Devices 2021, 68, 1318–1325. [Google Scholar] [CrossRef]
- Habal, H.; Tsonev, D.; Schweikardt, M. Compact Models for Initial MOSFET Sizing Based on Higher-order Artificial Neural Networks. In Proceedings of the 2020 ACM/IEEE 2nd Workshop on Machine Learning for CAD (MLCAD), Virtual Event Iceland, 16–20 November 2020; pp. 111–116. [Google Scholar]
- Kao, M.-Y.; Kam, H.; Hu, C. Deep-learning-assisted physics-driven MOSFET current-voltage modeling. IEEE Electron Device Lett. 2022, 43, 974–977. [Google Scholar] [CrossRef]
- Abiodun, O.I.; Jantan, A.; Omolara, A.E.; Dada, K.V.; Mohamed, N.A.; Arshad, H. State-of-the-art in artificial neural network applications: A survey. Heliyon 2018, 4, e00938. [Google Scholar] [CrossRef] [PubMed]
- Sharma, R.K.; Gupta, M.; Gupta, R.S. TCAD assessment of device design technologies for enhanced performance of nanoscale DG MOSFET. IEEE Trans. Electron Devices 2011, 58, 2936–2943. [Google Scholar] [CrossRef]
- Gnudi, A.; Ventura, D.; Baccarani, G.; Odeh, F. Two-dimensional MOSFET simulation by means of a multidimensional spherical harmonics expansion of the Boltzmann transport equation. Solid-State Electron. 1993, 36, 575–581. [Google Scholar] [CrossRef]
- Ortiz-Conde, A.; Sánchez, F.G.; Guzmán, M. Exact analytical solution of channel surface potential as an explicit function of gate voltage in undoped-body MOSFETs using the Lambert W function and a threshold voltage definition therefrom. Solid-State Electron. 2003, 47, 2067–2074. [Google Scholar] [CrossRef]
- Neamen, D.A. Semiconductor Physics and Devices: Basic Principles; McGraw-Hill: New York, NY, USA, 2003. [Google Scholar]
- Hamid, H.A.E.; Guitart, J.R.; Iniguez, B. Two-Dimensional Analytical Threshold Voltage and Subthreshold Swing Models of Undoped Symmetric Double-Gate MOSFETs. IEEE Trans. Electron Devices 2007, 54, 1402–1408. [Google Scholar] [CrossRef]
- Minton, S.; Carbonell, J.G.; Knoblock, C.A.; Kuokka, D.R.; Etzioni, O.; Gil, Y. Explanation-based learning: A problem solving perspective. Artif. Intell. 1989, 40, 63–118. [Google Scholar]
- Yu, B.; Lu, H.; Liu, M.; Taur, Y. Explicit Continuous Models for Double-Gate and Surrounding-Gate MOSFETs. IEEE Trans. Electron Devices 2007, 54, 2715–2722. [Google Scholar] [CrossRef]
- Patro, S.; Sahu, K. Normalization: A preprocessing stage. arXiv 2015, arXiv:1503.06462. [Google Scholar] [CrossRef]
- Zhou, Z.-H. Machine Learning; Springer Nature: Berlin/Heidelberg, Germany, 2021. [Google Scholar]
- Zhang, Z. Artificial Neural Network; Springer: Cham, Switzerland, 2018; pp. 1–35. [Google Scholar]
- Jain, A.K.; Mao, J.; Mohiuddin, K.M. Artificial neural networks: A tutorial. Computer 1996, 29, 31–44. [Google Scholar] [CrossRef]
- Christoffersen, P.; Jacobs, K. The importance of the loss function in option valuation. J. Financ. Econ. 2004, 72, 291–318. [Google Scholar] [CrossRef]
- Wallach, D.; Goffinet, B. Mean squared error of prediction as a criterion for evaluating and comparing system models. Ecol. Model. 1989, 44, 299–306. [Google Scholar] [CrossRef]
- Amari, S.-I. Backpropagation and stochastic gradient descent method. Neurocomputing 1993, 5, 185–196. [Google Scholar] [CrossRef]
- McAndrew, C.C.; Coram, G.J.; Gullapalli, K.K.; Jones, J.R.; Nagel, L.W.; Roy, A.S.; Roychowdhury, J.; Scholten, A.J.; Smit, G.D.; Wang, X.J. Best practices for compact modeling in Verilog-A. IEEE J. Electron Devices Soc. 2015, 3, 383–396. [Google Scholar]
- Christen, E.; Bakalar, K. VHDL-AMS-a hardware description language for analog and mixed-signal applications. IEEE Trans. Circuits Syst. II Analog Digit. Signal Process. 1999, 46, 1263–1272. [Google Scholar] [CrossRef]
- Van Rossum, G. Python Reference Manual; CWI: Nampa, ID, USA, 1995. [Google Scholar]
- Han, S.M.; Aydil, E.S. Reasons for lower dielectric constant of fluorinated SiO2 films. J. Appl. Phys. 1998, 83, 2172–2178. [Google Scholar] [CrossRef]
- Bellamy, R.K.E. What does pseudo-code do? A psychological analysis of the use of pseudo-code by experienced programmers. Hum.–Comput. Interact. 1994, 9, 225–246. [Google Scholar] [CrossRef]
- Bucher, M.; Lallement, C.; Enz, C.; Krummenacher, F. Accurate MOS modelling for analog circuit simulation using the EKV model. In Proceedings of the 1996 IEEE International Symposium on Circuits and Systems. Circuits and Systems Connecting the World, ISCAS 96, Atlanta, GA, USA, 15 May 1996; Volume 704, pp. 703–706. [Google Scholar]
- Lee, C.S.; Pop, E.; Franklin, A.D.; Haensch, W.; Wong, H.S.P. A Compact Virtual-Source Model for Carbon Nanotube FETs in the Sub-10-nm Regime—Part I: Intrinsic Elements. IEEE Trans. Electron Devices 2015, 62, 3061–3069. [Google Scholar] [CrossRef]
- Gildenblat, G.; Li, X.; Wu, W.; Wang, H.; Jha, A.; Langevelde, R.V.; Smit, G.D.J.; Scholten, A.J.; Klaassen, D.B.M. PSP: An Advanced Surface-Potential-Based MOSFET Model for Circuit Simulation. IEEE Trans. Electron Devices 2006, 53, 1979–1993. [Google Scholar] [CrossRef]
- Pei, G.; Ni, W.; Kammula, A.V.; Minch, B.A.; Kan, E.-C. A physical compact model of DG MOSFET for mixed-signal circuit applications-part I: Model description. IEEE Trans. Electron Devices 2003, 50, 2135–2143. [Google Scholar]
- Ytterdal, T.; Cheng, Y.; Fjeldly, T.A. MOSFET device physics and operation. In Device Modeling for Analog and RF CMOS Circuit Design; John Wiley and Sons: Hoboken, NJ, USA, 2003; pp. 1–45. [Google Scholar]
- Esseni, D.; Abramo, A. Modeling of electron mobility degradation by remote Coulomb scattering in ultrathin oxide MOSFETs. IEEE Trans. Electron Devices 2003, 50, 1665–1674. [Google Scholar] [CrossRef]
- Ghibaudo, G.; Aouad, M.; Cassé, M.; Martinie, S.; Poiroux, T.; Balestra, F. On the modelling of temperature dependence of subthreshold swing in MOSFETs down to cryogenic temperature. Solid-State Electron. 2020, 170, 107820. [Google Scholar] [CrossRef]
- Zong, Z.; Li, L.; Jang, J.; Lu, N.; Liu, M.J. Analytical surface-potential compact model for amorphous-IGZO thin-film transistors. J. Appl. Phys. 2015, 117, 215705. [Google Scholar] [CrossRef]
- Park, H.-J.; Ko, P.K.; Hu, C. A charge sheet capacitance model of short channel MOSFETs for SPICE. IEEE Trans. Comput.-Aided Design Integr. Circuits Syst. 1991, 10, 376–389. [Google Scholar] [CrossRef]
- Elmasry, M.I. Capacitance calculations in MOSFET VLSI. IEEE Electron Device Lett. 1982, 3, 6–7. [Google Scholar] [CrossRef]
- Elamaran, D.; Suzuki, Y.; Satoh, H.; Banerjee, A.; Hiromoto, N.; Inokawa, H.J.M. Performance comparison of SOI-based temperature sensors for room-temperature terahertz antenna-coupled bolometers: MOSFET, PN junction diode and resistor. Micromachines 2020, 11, 718. [Google Scholar] [CrossRef]
- Guo, J.; Zhao, Y.; Yang, G.; Chuai, X.; Lu, W.; Liu, D.; Chen, Q.; Duan, X.; Huang, S.; Su, Y. A new surface potential based compact model for independent dual gate a-IGZO TFT: Experimental verification and circuit demonstration. In Proceedings of the 2020 IEEE International Electron Devices Meeting (IEDM), San Francisco, CA, USA, 12–18 December 2020; pp. 22.26.21–22.26.24. [Google Scholar]
- Fjeldly, T.A.; Shur, M. Threshold voltage modeling and the subthreshold regime of operation of short-channel MOSFETs. IEEE Trans. Electron Devices 1993, 40, 137–145. [Google Scholar] [CrossRef]
- Chamberlain, S.G.; Ramanan, S. Drain-induced barrier-lowering analysis in VSLI MOSFET devices using two-dimensional numerical simulations. IEEE Trans. Electron Devices 1986, 33, 1745–1753. [Google Scholar] [CrossRef]
- Dargar, A.; Srivastava, V.M. Thickness modeling of short-channel cylindrical surrounding double-gate MOSFET at strong inversion using depletion depth analysis. Micro Nanosyst. 2021, 13, 319–325. [Google Scholar] [CrossRef]
- Osman, A.A.; Osman, M.A. Investigation of high temperature effects on MOSFET transconductance (g/sub m/). In Proceedings of the 1998 the 4th International High Temperature Electronics Conference. HITEC (Cat. No. 98EX145), Albuquerque, NM, USA, 14–18 June 1998; pp. 301–304. [Google Scholar]
- Srivastava, N.A.; Priya, A.; Mishra, R.A. Design and analysis of nano-scaled SOI MOSFET-based ring oscillator circuit for high density ICs. Appl. Phys. A 2019, 125, 533. [Google Scholar] [CrossRef]
- Duarte, J.P.; Khandelwal, S.; Medury, A.; Hu, C.; Kushwaha, P.; Agarwal, H.; Dasgupta, A.; Chauhan, Y.S. BSIM-CMG: Standard FinFET compact model for advanced circuit design. In Proceedings of the ESSCIRC Conference 2015—41st European Solid-State Circuits Conference (ESSCIRC), Graz, Austria, 14–18 September 2015; pp. 196–201. [Google Scholar]







| Term | Min Value | Max Value | Std |
|---|---|---|---|
| (V) | −1.4 | 1.4 | 0.81 |
| (V) | 0 | 1.4 | 0.418 |
| T (K) | 275 | 300 | 14.14 |
| x (nm) | 0 | 70 | 48.59 |
| L (nm) | 50 | 70 | 7.07 |
| ) | 1 × 1017 | 1 × 1019 | 3.7 × 1018 |
| (eV) | −0.08438 | 2.405 | 0.49443 |
| (I) Parameter Inputfor |
| for in framework with file.open(_value.txt) as f1: |
| for line in f1.readlines(): |
| line_list = line.split() for j in range(len(line_list)): |
| a = “parameter real ” + str(i) + ’ = ‘+str(line_list[j]) + ’;’ |
| f.write(a) i = i + 1 i = 1 |
| (II) Forward Propagation Realization for |
| for i in range(1,len(hidden layer 2)): |
| a = ‘’ + str(i) + ’ = ‘ + ’1/(1 + exp(-(‘ |
| for j in range(1,len(hidden layer 1)): |
| a = a + ’’ + str(i) + str(j) + ’*’ + str(j) + ’ + ’ |
| a = a + ’’ + str(i) + ’;’ f.write(a) |
Disclaimer/Publisher’s Note: The statements, opinions and data contained in all publications are solely those of the individual author(s) and contributor(s) and not of MDPI and/or the editor(s). MDPI and/or the editor(s) disclaim responsibility for any injury to people or property resulting from any ideas, methods, instructions or products referred to in the content. |
© 2023 by the authors. Licensee MDPI, Basel, Switzerland. This article is an open access article distributed under the terms and conditions of the Creative Commons Attribution (CC BY) license (https://creativecommons.org/licenses/by/4.0/).
Share and Cite
Huang, S.; Wang, L. MOSFET Physics-Based Compact Model Mass-Produced: An Artificial Neural Network Approach. Micromachines 2023, 14, 386. https://doi.org/10.3390/mi14020386
Huang S, Wang L. MOSFET Physics-Based Compact Model Mass-Produced: An Artificial Neural Network Approach. Micromachines. 2023; 14(2):386. https://doi.org/10.3390/mi14020386
Chicago/Turabian StyleHuang, Shijie, and Lingfei Wang. 2023. "MOSFET Physics-Based Compact Model Mass-Produced: An Artificial Neural Network Approach" Micromachines 14, no. 2: 386. https://doi.org/10.3390/mi14020386
APA StyleHuang, S., & Wang, L. (2023). MOSFET Physics-Based Compact Model Mass-Produced: An Artificial Neural Network Approach. Micromachines, 14(2), 386. https://doi.org/10.3390/mi14020386

