Cell Membrane Fatty Acids and PIPs Modulate the Etiology of Pancreatic Cancer by Regulating AKT
Highlights
- PDAC incidence correlates with ω6 PUFA consumption
- PUFAs alter membrane phospholipid composition and localization
- PIPs can restore PUFA effects on AKT signaling
- DHA incorporated into PIP2 reduces affinity for PI3K
- Lipid nanoparticles improve upon PUFA effects via BSA delivery
Abstract
1. Introduction
2. Material and Methods
2.1. Observational Study
2.2. Animals and Diets
2.3. Cell Lines, Cell Cultures Conditions, and Treatments
2.4. Stable Transfections and Transfection Efficiencies of the Panc-1 Cell Line
2.5. Cell Viability
2.6. Immunocytochemistry
2.7. Histology, Immunohistochemistry (IHC), and Immunofluorescence (IF)
2.8. Western Blot Analysis
2.9. GC/MS Analysis of Fatty Acids
2.10. Lipid Nanoparticles (LNPs) Preparation
2.11. Statistical Analysis
3. Results
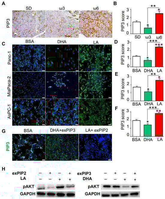
3.1. PDAC Incidence Correlates with ω6 PUFA Consumption
3.2. Ω3 PUFA-Enriched Diet Protects Against Neoplastic Lesion Formation in KRASG12D Mice
3.3. PUFAs Modulate the KRAS Downstream Effector PI3K/AKT
3.4. Exogenous Administration of Fatty Acids Affects the Viability of PDAC Cell Lines, Modifying Signaling Through PI3K/AKT Pathway
3.5. Exogenous Administration of Fatty Acids Alters the Composition and Localization of Phospholipids in the Membrane
3.6. Exogenous Administration of PIPs Is Able to Restore Signaling Through AKT
3.7. Exogenous Administration of Fatty Acids Alters the Cellular Localization of PH-Btk-GFP Fusion Proteins
3.8. DHA Incorporated into PIP2 Reduces the Affinity of PI3K
3.9. Exogenous PUFA Administration by Lipid Nanoparticles (LNPs) Mimics the Findings Obtained with BSA-Conjugated PUFA
4. Discussion
5. Conclusions
Supplementary Materials
Author Contributions
Funding
Institutional Review Board Statement
Informed Consent Statement
Data Availability Statement
Conflicts of Interest
References
- Abdilleh, K.; Khalid, O.; Ladnier, D.; Wan, W.; Seepo, S.; Rupp, G.; Corelj, V.; Worman, Z.F.; Sain, D.; DiGiovanna, J.; et al. Pancreatic Cancer Action Network’s SPARK: A Cloud-Based Patient Health Data and Analytics Platform for Pancreatic Cancer. JCO Clin. Cancer Inform. 2024, 8, e2300119. [Google Scholar] [CrossRef]
- Rahib, L.; Smith, B.D.; Aizenberg, R.; Rosenzweig, A.B.; Fleshman, J.M.; Matrisian, L.M. Projecting Cancer Incidence and Deaths to 2030: The Unexpected Burden of Thyroid, Liver, and Pancreas Cancers in the United States. Cancer Res. 2014, 74, 2913–2921. [Google Scholar] [CrossRef] [PubMed]
- Kleeff, J.; Korc, M.; Apte, M.; La Vecchia, C.; Johnson, C.D.; Biankin, A.V.; Neale, R.E.; Tempero, M.; Tuveson, D.A.; Hruban, R.H.; et al. Pancreatic Cancer. Nat. Rev. Dis. Primers 2016, 2, 16022. [Google Scholar] [CrossRef] [PubMed]
- Maitra, A.; Hruban, R.H. Pancreatic Cancer. Annu. Rev. Pathol. 2008, 3, 157–188. [Google Scholar] [CrossRef]
- Yachida, S.; Jones, S.; Bozic, I.; Antal, T.; Leary, R.; Fu, B.; Kamiyama, M.; Hruban, R.H.; Eshleman, J.R.; Nowak, M.A.; et al. Distant Metastasis Occurs Late during the Genetic Evolution of Pancreatic Cancer. Nature 2010, 467, 1114–1117. [Google Scholar] [CrossRef]
- Albini, A.; DeCensi, A.; Cavalli, F.; Costa, A. Cancer Prevention and Interception: A New Era for Chemopreventive Approaches. Clin. Cancer Res. 2016, 22, 4322–4327. [Google Scholar] [CrossRef] [PubMed]
- Peto, R. The Fraction of Cancer Attributable to Lifestyle and Environmental Factors in the UK in 2010. Br. J. Cancer 2011, 105 (Suppl. S2), S1. [Google Scholar] [CrossRef][Green Version]
- Rawla, P.; Sunkara, T.; Gaduputi, V. Epidemiology of Pancreatic Cancer: Global Trends, Etiology and Risk Factors. World J. Oncol. 2019, 10, 10–27. [Google Scholar] [CrossRef]
- Zhang, R.; Peng, X.; Du, J.X.; Boohaker, R.; Estevao, I.L.; Grajeda, B.I.; Cox, M.B.; Almeida, I.C.; Lu, W. Oncogenic KRASG12D Reprograms Lipid Metabolism by Upregulating SLC25A1 to Drive Pancreatic Tumorigenesis. Cancer Res. 2023, 83, 3739–3752. [Google Scholar] [CrossRef] [PubMed]
- Strouch, M.J.; Ding, Y.; Salabat, M.R.; Melstrom, L.G.; Adrian, K.; Quinn, C.; Pelham, C.; Rao, S.; Adrian, T.E.; Bentrem, D.J.; et al. A High Omega-3 Fatty Acid Diet Mitigates Murine Pancreatic Precancer Development. J. Surg. Res. 2011, 165, 75–81. [Google Scholar] [CrossRef] [PubMed]
- Cheon, E.C.; Strouch, M.J.; Barron, M.R.; Ding, Y.; Melstrom, L.G.; Krantz, S.B.; Mullapudi, B.; Adrian, K.; Rao, S.; Adrian, T.E.; et al. Alteration of Strain Background and a High Omega-6 Fat Diet Induces Earlier Onset of Pancreatic Neoplasia in EL-Kras Transgenic Mice. Int. J. Cancer 2011, 128, 2783–2792. [Google Scholar] [CrossRef]
- Grippo, P.J.; Nowlin, P.S.; Demeure, M.J.; Longnecker, D.S.; Sandgren, E.P. Preinvasive Pancreatic Neoplasia of Ductal Phenotype Induced by Acinar Cell Targeting of Mutant Kras in Transgenic Mice1. Cancer Res. 2003, 63, 2016–2019. [Google Scholar] [PubMed]
- Ding, Y.; Mullapudi, B.; Torres, C.; Mascariñas, E.; Mancinelli, G.; Diaz, A.M.; McKinney, R.; Barron, M.; Schultz, M.; Heiferman, M.; et al. Omega-3 Fatty Acids Prevent Early Pancreatic Carcinogenesis via Repression of the AKT Pathway. Nutrients 2018, 10, 1289. [Google Scholar] [CrossRef]
- Philip, B.; Roland, C.L.; Daniluk, J.; Liu, Y.; Chatterjee, D.; Gomez, S.B.; Ji, B.; Huang, H.; Wang, H.; Fleming, J.B.; et al. A High-Fat Diet Activates Oncogenic Kras and COX2 to Induce Development of Pancreatic Ductal Adenocarcinoma in Mice. Gastroenterology 2013, 145, 1449–1458. [Google Scholar] [CrossRef]
- Luo, Y.; Yang, Y.; Liu, M.; Wang, D.; Wang, F.; Bi, Y.; Ji, J.; Li, S.; Liu, Y.; Chen, R.; et al. Oncogenic KRAS Reduces Expression of FGF21 in Acinar Cells to Promote Pancreatic Tumorigenesis in Mice on a High-Fat Diet. Gastroenterology 2019, 157, 1413–1428.e11. [Google Scholar] [CrossRef]
- Garcia, D.I.; Hurst, K.E.; Bradshaw, A.; Janakiraman, H.; Wang, C.; Camp, E.R. High-Fat Diet Drives an Aggressive Pancreatic Cancer Phenotype. J. Surg. Res. 2021, 264, 163–172. [Google Scholar] [CrossRef]
- Nadella, S.; Burks, J.; Al-Sabban, A.; Inyang, G.; Wang, J.; Tucker, R.D.; Zamanis, M.E.; Bukowski, W.; Shivapurkar, N.; Smith, J.P. Dietary Fat Stimulates Pancreatic Cancer Growth and Promotes Fibrosis of the Tumor Microenvironment through the Cholecystokinin Receptor. Am. J. Physiol. Gastrointest. Liver Physiol. 2018, 315, G699–G712. [Google Scholar] [CrossRef]
- Gu, Z.; Wu, J.; Wang, S.; Suburu, J.; Chen, H.; Thomas, M.J.; Shi, L.; Edwards, I.J.; Berquin, I.M.; Chen, Y.Q. Polyunsaturated Fatty Acids Affect the Localization and Signaling of PIP3/AKT in Prostate Cancer Cells. Carcinogenesis 2013, 34, 1968–1975. [Google Scholar] [CrossRef]
- Hou, T.Y.; Monk, J.M.; Fan, Y.-Y.; Barhoumi, R.; Chen, Y.Q.; Rivera, G.M.; McMurray, D.N.; Chapkin, R.S. N-3 Polyunsaturated Fatty Acids Suppress Phosphatidylinositol 4,5-Bisphosphate-Dependent Actin Remodelling during CD4+ T-Cell Activation. Biochem. J. 2012, 443, 27–37. [Google Scholar] [CrossRef] [PubMed]
- Park, M.; Lim, J.W.; Kim, H. Docoxahexaenoic Acid Induces Apoptosis of Pancreatic Cancer Cells by Suppressing Activation of STAT3 and NF-κB. Nutrients 2018, 10, 1621. [Google Scholar] [CrossRef]
- Fuentes, N.R.; Mlih, M.; Barhoumi, R.; Fan, Y.-Y.; Hardin, P.; Steele, T.J.; Behmer, S.; Prior, I.A.; Karpac, J.; Chapkin, R.S. Long-Chain n-3 Fatty Acids Attenuate Oncogenic KRas-Driven Proliferation by Altering Plasma Membrane Nanoscale Proteolipid Composition. Cancer Res. 2018, 78, 3899–3912. [Google Scholar] [CrossRef] [PubMed]
- Hingorani, S.R.; Petricoin, E.F.; Maitra, A.; Rajapakse, V.; King, C.; Jacobetz, M.A.; Ross, S.; Conrads, T.P.; Veenstra, T.D.; Hitt, B.A.; et al. Preinvasive and Invasive Ductal Pancreatic Cancer and Its Early Detection in the Mouse. Cancer Cell 2003, 4, 437–450. [Google Scholar] [CrossRef]
- Dawson, D.W.; Hertzer, K.; Moro, A.; Donald, G.; Chang, H.-H.; Go, V.L.; Pandol, S.J.; Lugea, A.; Gukovskaya, A.S.; Li, G.; et al. High-Fat, High-Calorie Diet Promotes Early Pancreatic Neoplasia in the Conditional KrasG12D Mouse Model. Cancer Prev. Res. 2013, 6, 1064–1073. [Google Scholar] [CrossRef]
- Chang, H.-H.; Moro, A.; Takakura, K.; Su, H.-Y.; Mo, A.; Nakanishi, M.; Waldron, R.T.; French, S.W.; Dawson, D.W.; Hines, O.J.; et al. Incidence of Pancreatic Cancer Is Dramatically Increased by a High Fat, High Calorie Diet in KrasG12D Mice. PLoS ONE 2017, 12, e0184455. [Google Scholar] [CrossRef]
- Hertzer, K.M.; Xu, M.; Moro, A.; Dawson, D.W.; Du, L.; Li, G.; Chang, H.-H.; Stark, A.P.; Jung, X.; Hines, O.J.; et al. Robust Early Inflammation of the Peripancreatic Visceral Adipose Tissue During Diet-Induced Obesity in the KrasG12D Model of Pancreatic Cancer. Pancreas 2016, 45, 458–465. [Google Scholar] [CrossRef] [PubMed]
- Sackmann, E.; Tanaka, M. Critical Role of Lipid Membranes in Polarization and Migration of Cells: A Biophysical View. Biophys. Rev. 2021, 13, 123–138. [Google Scholar] [CrossRef] [PubMed]
- De Simone, G.; di Masi, A.; Ascenzi, P. Serum Albumin: A Multifaced Enzyme. Int. J. Mol. Sci. 2021, 22, 10086. [Google Scholar] [CrossRef]
- Serini, S.; Cassano, R.; Trombino, S.; Calviello, G. Nanomedicine-Based Formulations Containing ω-3 Polyunsaturated Fatty Acids: Potential Application in Cardiovascular and Neoplastic Diseases. Int. J. Nanomed. 2019, 14, 2809–2828. [Google Scholar] [CrossRef]
- Zheng, L.; Bandara, S.R.; Tan, Z.; Leal, C. Lipid Nanoparticle Topology Regulates Endosomal Escape and Delivery of RNA to the Cytoplasm. Proc. Natl. Acad. Sci. USA 2023, 120, e2301067120. [Google Scholar] [CrossRef] [PubMed]
- Cancer Genome Atlas Research Network. Integrated Genomic Characterization of Pancreatic Ductal Adenocarcinoma. Cancer Cell 2017, 32, 185–203.e13. [Google Scholar] [CrossRef]
- Cancer and Obesity. Available online: http://gco.iarc.fr/obesity/home (accessed on 28 August 2024).
- NHANES—National Health and Nutrition Examination Survey Homepage. Available online: https://www.cdc.gov/nchs/nhanes/index.htm (accessed on 28 August 2024).
- Mascariñas, E.; Eibl, G.; Grippo, P.J. Evaluating Dietary Compounds in Pancreatic Cancer Modeling Systems. Methods Mol. Biol. 2013, 980, 225–248. [Google Scholar] [CrossRef] [PubMed]
- Fan, Y.-Y.; McMurray, D.N.; Ly, L.H.; Chapkin, R.S. Dietary (n-3) Polyunsaturated Fatty Acids Remodel Mouse T-Cell Lipid Rafts. J. Nutr. 2003, 133, 1913–1920. [Google Scholar] [CrossRef]
- Sugasini, D.; Thomas, R.; Yalagala, P.C.R.; Tai, L.M.; Subbaiah, P.V. Dietary Docosahexaenoic Acid (DHA) as Lysophosphatidylcholine, but Not as Free Acid, Enriches Brain DHA and Improves Memory in Adult Mice. Sci. Rep. 2017, 7, 11263. [Google Scholar] [CrossRef] [PubMed]
- Subbaiah, P.V.; Dammanahalli, K.J.; Yang, P.; Bi, J.; O’Donnell, J.M. Enhanced Incorporation of Dietary DHA into Lymph Phospholipids by Altering Its Molecular Carrier. Biochim. Biophys. Acta 2016, 1861, 723–729. [Google Scholar] [CrossRef] [PubMed]
- Musielak, E.; Feliczak-Guzik, A.; Nowak, I. Synthesis and Potential Applications of Lipid Nanoparticles in Medicine. Materials 2022, 15, 682. [Google Scholar] [CrossRef]
- Bray, F.; Ferlay, J.; Soerjomataram, I.; Siegel, R.L.; Torre, L.A.; Jemal, A. Global Cancer Statistics 2018: GLOBOCAN Estimates of Incidence and Mortality Worldwide for 36 Cancers in 185 Countries. CA Cancer J. Clin. 2018, 68, 394–424. [Google Scholar] [CrossRef] [PubMed]
- Wong, M.C.S.; Jiang, J.Y.; Liang, M.; Fang, Y.; Yeung, M.S.; Sung, J.J.Y. Global Temporal Patterns of Pancreatic Cancer and Association with Socioeconomic Development. Sci. Rep. 2017, 7, 3165. [Google Scholar] [CrossRef]
- Zhang, X.; Tang, N.; Hadden, T.J.; Rishi, A.K. Akt, FoxO and Regulation of Apoptosis. Biochim. Biophys. Acta 2011, 1813, 1978–1986. [Google Scholar] [CrossRef] [PubMed]
- Gao, X.; Lowry, P.R.; Zhou, X.; Depry, C.; Wei, Z.; Wong, G.W.; Zhang, J. PI3K/Akt Signaling Requires Spatial Compartmentalization in Plasma Membrane Microdomains. Proc. Natl. Acad. Sci. USA 2011, 108, 14509–14514. [Google Scholar] [CrossRef]
- Awad, A.B.; Young, A.L.; Fink, C.S. The Effect of Unsaturated Fatty Acids on Membrane Composition and Signal Transduction in HT-29 Human Colon Cancer Cells. Cancer Lett. 1996, 108, 25–33. [Google Scholar] [CrossRef]
- Várnai, P.; Balla, T. Visualization of Phosphoinositides That Bind Pleckstrin Homology Domains: Calcium- and Agonist-Induced Dynamic Changes and Relationship to Myo-[3H]Inositol-Labeled Phosphoinositide Pools. J. Cell Biol. 1998, 143, 501–510. [Google Scholar] [CrossRef] [PubMed]
- Beermann, C.; Möbius, M.; Winterling, N.; Schmitt, J.J.; Boehm, G. Sn-Position Determination of Phospholipid-Linked Fatty Acids Derived from Erythrocytes by Liquid Chromatography Electrospray Ionization Ion-Trap Mass Spectrometry. Lipids 2005, 40, 211–218. [Google Scholar] [CrossRef] [PubMed]
- Stauffer, T.P.; Ahn, S.; Meyer, T. Receptor-Induced Transient Reduction in Plasma Membrane PtdIns(4,5)P2 Concentration Monitored in Living Cells. Curr. Biol. 1998, 8, 343–346. [Google Scholar] [CrossRef] [PubMed]
- Wu, W.; He, X.; Yang, L.; Wang, Q.; Bian, X.; Ye, J.; Li, Y.; Li, L. Rising Trends in Pancreatic Cancer Incidence and Mortality in 2000–2014. Clin. Epidemiol. 2018, 10, 789–797. [Google Scholar] [CrossRef]
- Agarwal, B.; Correa, A.M.; Ho, L. Survival in Pancreatic Carcinoma Based on Tumor Size. Pancreas 2008, 36, e15–e20. [Google Scholar] [CrossRef] [PubMed]
- Iacobuzio-Donahue, C.A. Genetic Evolution of Pancreatic Cancer: Lessons Learnt from the Pancreatic Cancer Genome Sequencing Project. Gut 2012, 61, 1085–1094. [Google Scholar] [CrossRef]
- Bravi, F.; Polesel, J.; Bosetti, C.; Talamini, R.; Negri, E.; Dal Maso, L.; Serraino, D.; La Vecchia, C. Dietary Intake of Selected Micronutrients and the Risk of Pancreatic Cancer: An Italian Case-Control Study. Ann. Oncol. 2011, 22, 202–206. [Google Scholar] [CrossRef] [PubMed]
- Clinton, S.K.; Giovannucci, E.L.; Hursting, S.D. The World Cancer Research Fund/American Institute for Cancer Research Third Expert Report on Diet, Nutrition, Physical Activity, and Cancer: Impact and Future Directions. J. Nutr. 2020, 150, 663–671. [Google Scholar] [CrossRef]
- Zheng, W.; Lee, S.-A. Well-Done Meat Intake, Heterocyclic Amine Exposure, and Cancer Risk. Nutr. Cancer 2009, 61, 437–446. [Google Scholar] [CrossRef] [PubMed]
- Naudin, S.; Viallon, V.; Hashim, D.; Freisling, H.; Jenab, M.; Weiderpass, E.; Perrier, F.; McKenzie, F.; Bueno-de-Mesquita, H.B.; Olsen, A.; et al. Healthy Lifestyle and the Risk of Pancreatic Cancer in the EPIC Study. Eur. J. Epidemiol. 2020, 35, 975–986. [Google Scholar] [CrossRef] [PubMed]
- Paternoster, S.; Falasca, M. The Intricate Relationship between Diabetes, Obesity and Pancreatic Cancer. Biochim. Biophys. Acta Rev. Cancer 2020, 1873, 188326. [Google Scholar] [CrossRef] [PubMed]
- Abbruzzese, J.L.; Andersen, D.K.; Borrebaeck, C.A.K.; Chari, S.T.; Costello, E.; Cruz-Monserrate, Z.; Eibl, G.; Engleman, E.G.; Fisher, W.E.; Habtezion, A.; et al. The Interface of Pancreatic Cancer With Diabetes, Obesity, and Inflammation: Research Gaps and Opportunities: Summary of a National Institute of Diabetes and Digestive and Kidney Diseases Workshop. Pancreas 2018, 47, 516–525. [Google Scholar] [CrossRef]
- Chang, H.-H.; Eibl, G. Obesity-Induced Adipose Tissue Inflammation as a Strong Promotional Factor for Pancreatic Ductal Adenocarcinoma. Cells 2019, 8, 673. [Google Scholar] [CrossRef]
- Wirkus, J.; Ead, A.S.; Mackenzie, G.G. Impact of Dietary Fat Composition and Quantity in Pancreatic Carcinogenesis: Recent Advances and Controversies. Nutr. Res. 2021, 88, 1–18. [Google Scholar] [CrossRef]
- Wang, W.; Bai, L.; Li, W.; Cui, J. The Lipid Metabolic Landscape of Cancers and New Therapeutic Perspectives. Front. Oncol. 2020, 10, 605154. [Google Scholar] [CrossRef] [PubMed]
- Louie, S.M.; Roberts, L.S.; Mulvihill, M.M.; Luo, K.; Nomura, D.K. Cancer Cells Incorporate and Remodel Exogenous Palmitate into Structural and Oncogenic Signaling Lipids. Biochim. Biophys. Acta 2013, 1831, 1566–1572. [Google Scholar] [CrossRef]
- Rozeveld, C.N.; Johnson, K.M.; Zhang, L.; Razidlo, G.L. KRAS Controls Pancreatic Cancer Cell Lipid Metabolism and Invasive Potential through the Lipase HSL. Cancer Res. 2020, 80, 4932–4945. [Google Scholar] [CrossRef]
- Wijayabahu, A.T.; Mickle, A.M.; Mai, V.; Garvan, C.; Glover, T.L.; Cook, R.L.; Zhao, J.; Baum, M.K.; Fillingim, R.B.; Sibille, K.T. Associations between Vitamin D, Omega 6:Omega 3 Ratio, and Biomarkers of Aging in Individuals Living with and without Chronic Pain. Nutrients 2022, 14, 266. [Google Scholar] [CrossRef]
- Zhang, Y.; Sun, Y.; Song, S.; Khankari, N.K.; Brenna, J.T.; Shen, Y.; Ye, K. Associations of Plasma Omega-6 and Omega-3 Fatty Acids with Overall and 19 Site-Specific Cancers: A Population-Based Cohort Study in UK Biobank. Int. J. Cancer 2024, online ahead of print. [Google Scholar] [CrossRef]
- Torres, C.; Diaz, A.M.; Principe, D.R.; Grippo, P.J. The Complexity of Omega-3 Fatty Acid Modulation of Signaling Pathways Related to Pancreatic Cancer. Curr. Med. Chem. 2018, 25, 2608–2623. [Google Scholar] [CrossRef]
- Knab, L.M.; Schultz, M.; Principe, D.R.; Mascarinas, W.E.; Gounaris, E.; Munshi, H.G.; Grippo, P.J.; Bentrem, D.J. Ablation of 5-Lipoxygenase Mitigates Pancreatic Lesion Development. J. Surg. Res. 2015, 194, 481–487. [Google Scholar] [CrossRef]
- Manning, B.D.; Toker, A. AKT/PKB Signaling: Navigating the Network. Cell 2017, 169, 381–405. [Google Scholar] [CrossRef] [PubMed]
- Liebig, M.; Dannenberger, D.; Vollmar, B.; Abshagen, K. N-3 PUFAs Reduce Tumor Load and Improve Survival in a NASH-Tumor Mouse Model. Ther. Adv. Chronic Dis. 2019, 10, 2040622319872118. [Google Scholar] [CrossRef]
- Barnés, C.M.; Prox, D.; Christison-Lagay, E.A.; Le, H.D.; Short, S.; Cassiola, F.; Panigrahy, D.; Chaponis, D.; Butterfield, C.; Nehra, D.; et al. Inhibition of Neuroblastoma Cell Proliferation with Omega-3 Fatty Acids and Treatment of a Murine Model of Human Neuroblastoma Using a Diet Enriched with Omega-3 Fatty Acids in Combination with Sunitinib. Pediatr. Res. 2012, 71, 168–178. [Google Scholar] [CrossRef] [PubMed]
- Mohammed, A.; Janakiram, N.B.; Brewer, M.; Duff, A.; Lightfoot, S.; Brush, R.S.; Anderson, R.E.; Rao, C.V. Endogenous N-3 Polyunsaturated Fatty Acids Delay Progression of Pancreatic Ductal Adenocarcinoma in Fat-1-P48(Cre/+)-LSL-Kras(G12D/+) Mice. Neoplasia 2012, 14, 1249–1259. [Google Scholar] [CrossRef]
- Tamarindo, G.H.; Góes, R.M. Docosahexaenoic Acid Differentially Modulates the Cell Cycle and Metabolism- Related Genes in Tumor and Pre-Malignant Prostate Cells. Biochim. Biophys. Acta Mol. Cell Biol. Lipids 2020, 1865, 158766. [Google Scholar] [CrossRef]
- Hering, J.; Garrean, S.; Dekoj, T.R.; Razzak, A.; Saied, A.; Trevino, J.; Babcock, T.A.; Espat, N.J. Inhibition of Proliferation by Omega-3 Fatty Acids in Chemoresistant Pancreatic Cancer Cells. Ann. Surg. Oncol. 2007, 14, 3620–3628. [Google Scholar] [CrossRef]
- Chénais, B.; Cornec, M.; Dumont, S.; Marchand, J.; Blanckaert, V. Transcriptomic Response of Breast Cancer Cells MDA-MB-231 to Docosahexaenoic Acid: Downregulation of Lipid and Cholesterol Metabolism Genes and Upregulation of Genes of the Pro-Apoptotic ER-Stress Pathway. Int. J. Environ. Res. Public Health 2020, 17, 3746. [Google Scholar] [CrossRef] [PubMed]
- Blanckaert, V.; Ulmann, L.; Mimouni, V.; Antol, J.; Brancquart, L.; Chénais, B. Docosahexaenoic Acid Intake Decreases Proliferation, Increases Apoptosis and Decreases the Invasive Potential of the Human Breast Carcinoma Cell Line MDA-MB-231. Int. J. Oncol. 2010, 36, 737–742. [Google Scholar] [CrossRef] [PubMed]
- Park, M.; Kim, H. Anti-Cancer Mechanism of Docosahexaenoic Acid in Pancreatic Carcinogenesis: A Mini-Review. J. Cancer Prev. 2017, 22, 1–5. [Google Scholar] [CrossRef]
- Adachi, M.; Imai, K. The Proapoptotic BH3-Only Protein BAD Transduces Cell Death Signals Independently of Its Interaction with Bcl-2. Cell Death Differ. 2002, 9, 1240–1247. [Google Scholar] [CrossRef][Green Version]
- Li, J.; Yang, R.; Dong, Y.; Chen, M.; Wang, Y.; Wang, G. Correction to: Knockdown of FOXO3a Induces Epithelial-Mesenchymal Transition and Promotes Metastasis of Pancreatic Ductal Adenocarcinoma by Activation of the β-Catenin/TCF4 Pathway through SPRY2. J. Exp. Clin. Cancer Res. 2021, 40, 249. [Google Scholar] [CrossRef]
- Korashy, H.M.; Belali, O.M.; Ansar, M.A.; Alharbi, N.O. FoxO3a Is Essential for the Antiproliferative and Apoptogenic Effects of Sunitinib in MDA-MB231 Cell Line. Anticancer. Res. 2016, 36, 6097–6108. [Google Scholar] [CrossRef]
- Bordoni, A.; Lopez-Jimenez, J.A.; Spanò, C.; Biagi, P.; Horrobin, D.F.; Hrelia, S. Metabolism of Linoleic and Alpha-Linolenic Acids in Cultured Cardiomyocytes: Effect of Different N-6 and N-3 Fatty Acid Supplementation. Mol. Cell Biochem. 1996, 157, 217–222. [Google Scholar] [CrossRef] [PubMed]
- Abbott, S.K.; Else, P.L.; Atkins, T.A.; Hulbert, A.J. Fatty Acid Composition of Membrane Bilayers: Importance of Diet Polyunsaturated Fat Balance. Biochim. Biophys. Acta 2012, 1818, 1309–1317. [Google Scholar] [CrossRef]
- Hulbert, A.J.; Turner, N.; Storlien, L.H.; Else, P.L. Dietary Fats and Membrane Function: Implications for Metabolism and Disease. Biol. Rev. Camb. Philos. Soc. 2005, 80, 155–169. [Google Scholar] [CrossRef]
- Czech, M.P. PIP2 and PIP3: Complex Roles at the Cell Surface. Cell 2000, 100, 603–606. [Google Scholar] [CrossRef]
- Arshad, A.; Chung, W.Y.; Steward, W.; Metcalfe, M.S.; Dennison, A.R. Reduction in Circulating Pro-Angiogenic and pro-Inflammatory Factors Is Related to Improved Outcomes in Patients with Advanced Pancreatic Cancer Treated with Gemcitabine and Intravenous Omega-3 Fish Oil. HPB 2013, 15, 428–432. [Google Scholar] [CrossRef]
- Wei, L.; Wu, Z.; Chen, Y.Q. Multi-Targeted Therapy of Cancer by Omega-3 Fatty Acids-an Update. Cancer Lett. 2022, 526, 193–204. [Google Scholar] [CrossRef] [PubMed]
- Isherwood, J.; Arshad, A.; Chung, W.Y.; Runau, F.; Cooke, J.; Pollard, C.; Howells, L.; Fishwick, J.; Thompson, J.; Metcalfe, M.; et al. Myeloid Derived Suppressor Cells Are Reduced and T Regulatory Cells Stabilised in Patients with Advanced Pancreatic Cancer Treated with Gemcitabine and Intravenous Omega 3. Ann. Transl. Med. 2020, 8, 172. [Google Scholar] [CrossRef]
- Abumanhal-Masarweh, H.; da Silva, D.; Poley, M.; Zinger, A.; Goldman, E.; Krinsky, N.; Kleiner, R.; Shenbach, G.; Schroeder, J.E.; Shklover, J.; et al. Tailoring the Lipid Composition of Nanoparticles Modulates Their Cellular Uptake and Affects the Viability of Triple Negative Breast Cancer Cells. J. Control Release 2019, 307, 331–341. [Google Scholar] [CrossRef]
- Ou, W.; Mulik, R.S.; Anwar, A.; McDonald, J.G.; He, X.; Corbin, I.R. Low-Density Lipoprotein Docosahexaenoic Acid Nanoparticles Induce Ferroptotic Cell Death in Hepatocellular Carcinoma. Free Radic. Biol. Med. 2017, 112, 597–607. [Google Scholar] [CrossRef]
- Reynolds, L.; Mulik, R.S.; Wen, X.; Dilip, A.; Corbin, I.R. Low-Density Lipoprotein-Mediated Delivery of Docosahexaenoic Acid Selectively Kills Murine Liver Cancer Cells. Nanomedicine 2014, 9, 2123–2141. [Google Scholar] [CrossRef]






Disclaimer/Publisher’s Note: The statements, opinions and data contained in all publications are solely those of the individual author(s) and contributor(s) and not of MDPI and/or the editor(s). MDPI and/or the editor(s) disclaim responsibility for any injury to people or property resulting from any ideas, methods, instructions or products referred to in the content. |
© 2024 by the authors. Licensee MDPI, Basel, Switzerland. This article is an open access article distributed under the terms and conditions of the Creative Commons Attribution (CC BY) license (https://creativecommons.org/licenses/by/4.0/).
Share and Cite
Torres, C.; Mancinelli, G.; Chen, J.-W.E.; Cordoba-Chacon, J.; Pins, D.; Saeed, S.; McKinney, R.; Castellanos, K.; Orsi, G.; Singhal, M.; et al. Cell Membrane Fatty Acids and PIPs Modulate the Etiology of Pancreatic Cancer by Regulating AKT. Nutrients 2025, 17, 150. https://doi.org/10.3390/nu17010150
Torres C, Mancinelli G, Chen J-WE, Cordoba-Chacon J, Pins D, Saeed S, McKinney R, Castellanos K, Orsi G, Singhal M, et al. Cell Membrane Fatty Acids and PIPs Modulate the Etiology of Pancreatic Cancer by Regulating AKT. Nutrients. 2025; 17(1):150. https://doi.org/10.3390/nu17010150
Chicago/Turabian StyleTorres, Carolina, Georgina Mancinelli, Jee-Wei Emily Chen, Jose Cordoba-Chacon, Danielle Pins, Sara Saeed, Ronald McKinney, Karla Castellanos, Giulia Orsi, Megha Singhal, and et al. 2025. "Cell Membrane Fatty Acids and PIPs Modulate the Etiology of Pancreatic Cancer by Regulating AKT" Nutrients 17, no. 1: 150. https://doi.org/10.3390/nu17010150
APA StyleTorres, C., Mancinelli, G., Chen, J.-W. E., Cordoba-Chacon, J., Pins, D., Saeed, S., McKinney, R., Castellanos, K., Orsi, G., Singhal, M., Patel, A., Acebedo, J., Coleman, A., Heneche, J., Yalagala, P. C. R., Subbaiah, P. V., Leal, C., Grimaldo, S., Ortuno, F. M., ... Grippo, P. J. (2025). Cell Membrane Fatty Acids and PIPs Modulate the Etiology of Pancreatic Cancer by Regulating AKT. Nutrients, 17(1), 150. https://doi.org/10.3390/nu17010150

