Epigenetic Modulation with 5-Aza-CdR Prevents Metabolic-Associated Fatty Liver Disease Promoted by Maternal Overnutrition
Abstract
1. Introduction
2. Materials and Methods
2.1. Animal Study
2.2. Antibodies
2.3. Tissue Histology and Immunostaining
2.4. Intraperitoneal Injected Glucose Tolerance Test (IPGTT)
2.5. Hepatic Triglyceride (TG) Measurement
2.6. Serum Cholesterol Measurement
2.7. ELISA for IRS2 and NPR-C
2.8. Western Blots
2.9. Realtime-PCR
2.10. S-Adenosyl-Methionine (SAM) and DNA Methyltransferase Activity
2.11. Global DNA Methylation Level Measurement
2.12. Whole Genome Bisulfite Sequencing (WGBS)
2.13. Bioinformatic Processing
2.14. Statistical Analysis
3. Results
3.1. The Treatment with 5-Aza-CdR Successfully Prevented Increased Body Weight, Glucose Intolerance, and MAFLD in Offspring Mice Exposed to Maternal Overnutrition
3.2. The AZA Treatment Activated AMPK Signaling and Enhanced PPAR-α Expression in the Offspring’s Liver
3.3. The AZA Treatment Activated Hepatic P-38 and JNK Signaling, Associated with Expression Changes in Genes Involved in Cell Survival and Proliferation
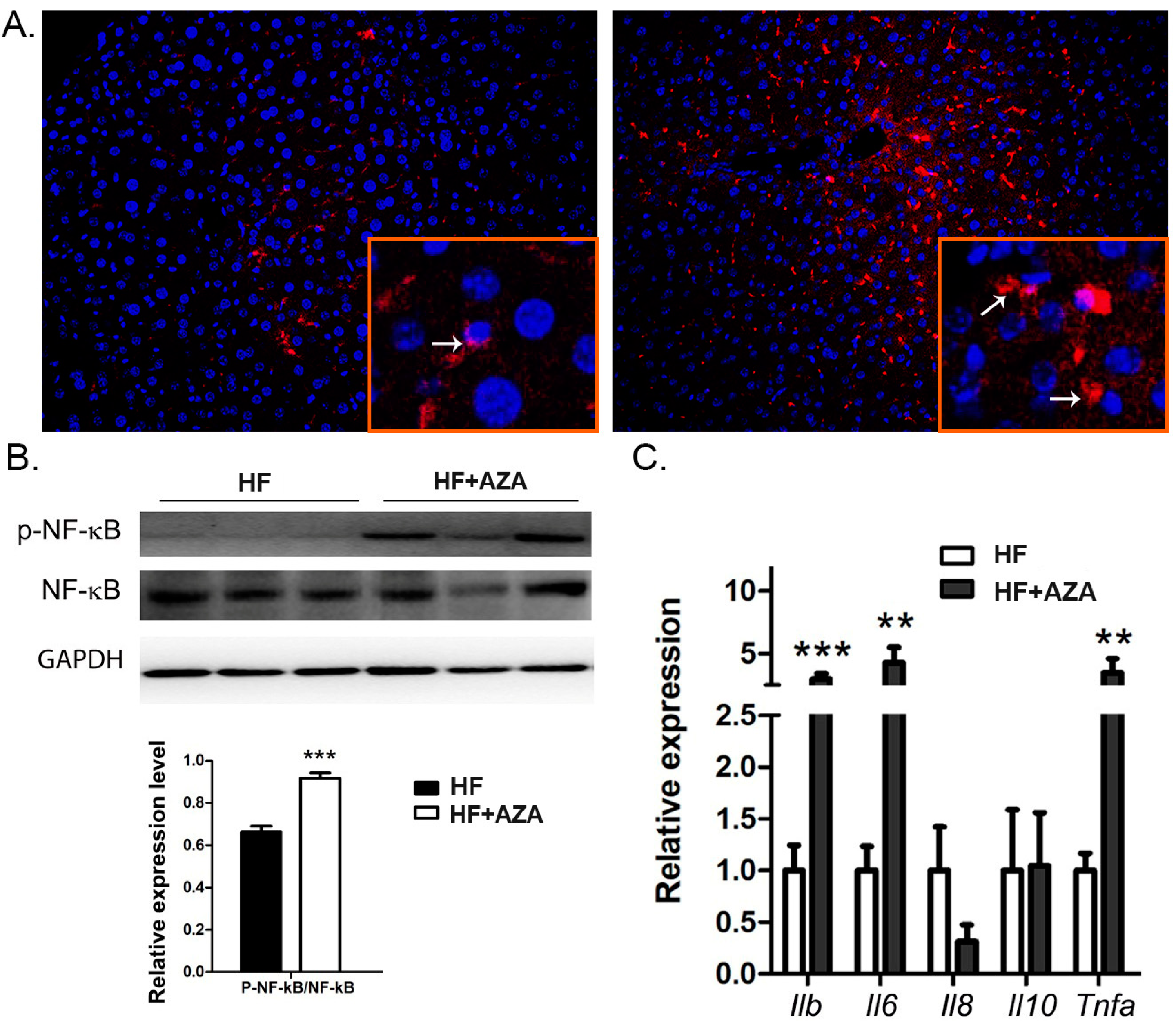
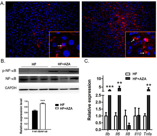
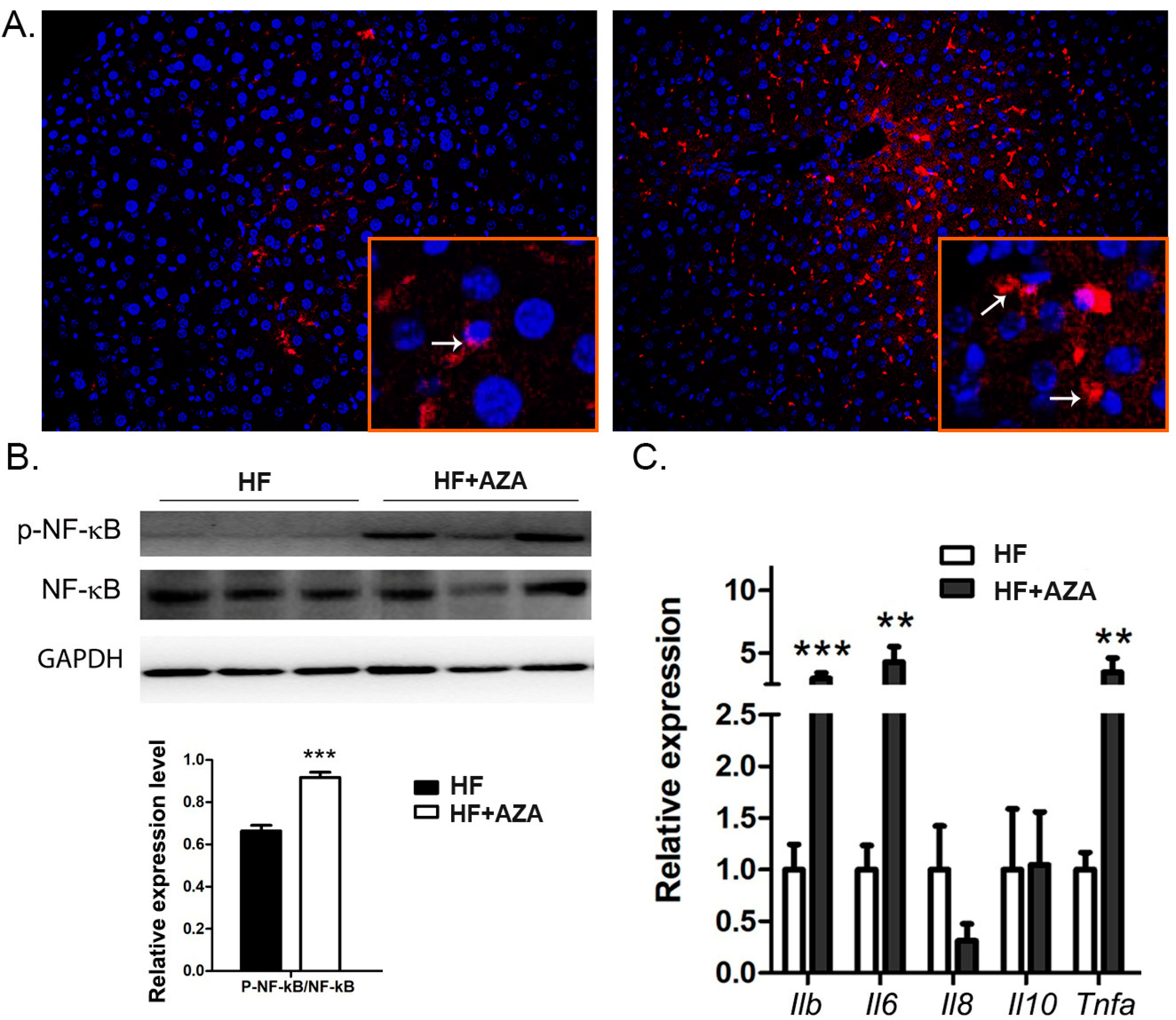
3.4. The AZA Treatment Enhanced Inflammation in the Offspring’s Liver
3.5. The AZA Treatment Inhibited DNA Methyltransferase Activation and Thus Decreased the Global DNA Methylation in the Offspring’s Liver
3.6. Genes Involved in Cell Survival and Inflammation, Whose Hepatic Expression Was Associated with DNA Modification by 5-Aza-CdR, Were Identified in the Liver
4. Discussion
5. Conclusions
Author Contributions
Funding
Institutional Review Board Statement
Informed Consent Statement
Data Availability Statement
Conflicts of Interest
References
- Younossi, Z.M.; Blissett, D.; Blissett, R.; Henry, L.; Stepanova, M.; Younossi, Y.; Racila, A.; Hunt, S.; Beckerman, R. The economic and clinical burden of nonalcoholic fatty liver disease in the United States and Europe. Hepatology 2016, 64, 1577–1586. [Google Scholar] [CrossRef]
- Younossi, Z.; Anstee, Q.M.; Marietti, M.; Hardy, T.; Henry, L.; Eslam, M.; George, J.; Bugianesi, E. Global burden of NAFLD and NASH: Trends, predictions, risk factors and prevention. Nat. Rev. Gastroenterol. Hepatol. 2018, 15, 11–20. [Google Scholar] [CrossRef] [PubMed]
- Clark, J.M. The epidemiology of nonalcoholic fatty liver disease in adults. J. Clin. Gastroenterol. 2006, 40 (Suppl. S1), S5–S10. [Google Scholar] [CrossRef]
- Le Clair, C.; Abbi, T.; Sandhu, H.; Tappia, P.S. Impact of maternal undernutrition on diabetes and cardiovascular disease risk in adult offspring. Can. J. Physiol. Pharmacol. 2009, 87, 161–179. [Google Scholar] [CrossRef]
- Leddy, M.A.; Power, M.L.; Schulkin, J. The impact of maternal obesity on maternal and fetal health. Rev. Obstet. Gynecol. 2008, 1, 170–178. [Google Scholar] [PubMed]
- Metges, C.C. Early nutrition and later obesity: Animal models provide insights into mechanisms. Adv. Exp. Med. Biol. 2009, 646, 105–112. [Google Scholar] [CrossRef] [PubMed]
- Muhlhausler, B.S.; Ong, Z.Y. The fetal origins of obesity: Early origins of altered food intake. Endocr. Metab. Immune Disord. Drug Targets 2011, 11, 189–197. [Google Scholar] [CrossRef] [PubMed]
- Rooney, K.; Ozanne, S.E. Maternal over-nutrition and offspring obesity predisposition: Targets for preventative interventions. Int. J. Obes. 2011, 35, 883–890. [Google Scholar] [CrossRef]
- Simar, D.; Chen, H.; Lambert, K.; Mercier, J.; Morris, M.J. Interaction between maternal obesity and post-natal over-nutrition on skeletal muscle metabolism. Nutr. Metab. Cardiovasc. Dis. NMCD 2012, 22, 269–276. [Google Scholar] [CrossRef] [PubMed]
- Williams, L.; Seki, Y.; Vuguin, P.M.; Charron, M.J. Animal models of in utero exposure to a high fat diet: A review. Biochim. Biophys. Acta 2014, 1842, 507–519. [Google Scholar] [CrossRef] [PubMed]
- Yang, Z.; Huffman, S.L. Nutrition in pregnancy and early childhood and associations with obesity in developing countries. Matern. Child Nutr. 2013, 9 (Suppl. S1), 105–119. [Google Scholar] [CrossRef] [PubMed]
- Hivert, M.F.; Rifas-Shiman, S.L.; Gillman, M.W.; Oken, E. Greater early and mid-pregnancy gestational weight gains are associated with excess adiposity in mid-childhood. Obesity 2016, 24, 1546–1553. [Google Scholar] [CrossRef] [PubMed]
- Pietrobelli, A.; Agosti, M.; MeNu, G. Nutrition in the First 1000 Days: Ten Practices to Minimize Obesity Emerging from Published Science. Int. J. Environ. Res. Public Health 2017, 14, 1491. [Google Scholar] [CrossRef]
- Peng, H.; Xu, H.; Wu, J.; Li, J.; Zhou, Y.; Ding, Z.; Siwko, S.K.; Yuan, X.; Schalinske, K.L.; Alpini, G.; et al. Maternal high-fat diet disrupted one-carbon metabolism in offspring, contributing to nonalcoholic fatty liver disease. Liver Int. 2021, 41, 1305–1319. [Google Scholar] [CrossRef]
- Moody, L.; Wang, H.; Jung, P.M.; Chen, H.; Pan, Y.X. Maternal and Post-weaning High-Fat Diets Produce Distinct DNA Methylation Patterns in Hepatic Metabolic Pathways within Specific Genomic Contexts. Int. J. Mol. Sci. 2019, 20, 3229. [Google Scholar] [CrossRef] [PubMed]
- Zhang, Q.; Xiao, X.; Zheng, J.; Li, M.; Yu, M.; Ping, F.; Wang, T.; Wang, X. A Maternal High-Fat Diet Induces DNA Methylation Changes That Contribute to Glucose Intolerance in Offspring. Front. Endocrinol. 2019, 10, 871. [Google Scholar] [CrossRef]
- Wankhade, U.D.; Zhong, Y.; Kang, P.; Alfaro, M.; Chintapalli, S.V.; Thakali, K.M.; Shankar, K. Enhanced offspring predisposition to steatohepatitis with maternal high-fat diet is associated with epigenetic and microbiome alterations. PLoS ONE 2017, 12, e0175675. [Google Scholar] [CrossRef] [PubMed]
- Smith, T.; Sloboda, D.M.; Saffery, R.; Joo, E.; Vickers, M.H. Maternal nutritional history modulates the hepatic IGF-IGFBP axis in adult male rat offspring. Endocrine 2014, 46, 70–82. [Google Scholar] [CrossRef]
- Ge, Z.J.; Luo, S.M.; Lin, F.; Liang, Q.X.; Huang, L.; Wei, Y.C.; Hou, Y.; Han, Z.M.; Schatten, H.; Sun, Q.Y. DNA methylation in oocytes and liver of female mice and their offspring: Effects of high-fat-diet-induced obesity. Environ. Health Perspect. 2014, 122, 159–164. [Google Scholar] [CrossRef] [PubMed]
- Pirola, C.J.; Gianotti, T.F.; Burgueno, A.L.; Rey-Funes, M.; Loidl, C.F.; Mallardi, P.; Martino, J.S.; Castano, G.O.; Sookoian, S. Epigenetic modification of liver mitochondrial DNA is associated with histological severity of nonalcoholic fatty liver disease. Gut 2013, 62, 1356–1363. [Google Scholar] [CrossRef]
- Schwenk, R.W.; Jonas, W.; Ernst, S.B.; Kammel, A.; Jahnert, M.; Schurmann, A. Diet-dependent alterations of hepatic Scd1 expression are accompanied by differences in promoter methylation. Horm. Metab. Res. 2013, 45, 786–794. [Google Scholar] [CrossRef] [PubMed]
- Sookoian, S.; Rosselli, M.S.; Gemma, C.; Burgueno, A.L.; Fernandez Gianotti, T.; Castano, G.O.; Pirola, C.J. Epigenetic regulation of insulin resistance in nonalcoholic fatty liver disease: Impact of liver methylation of the peroxisome proliferator-activated receptor γ coactivator 1α promoter. Hepatology 2010, 52, 1992–2000. [Google Scholar] [CrossRef]
- Ohashi, K.; Munetsuna, E.; Yamada, H.; Ando, Y.; Yamazaki, M.; Taromaru, N.; Nagura, A.; Ishikawa, H.; Suzuki, K.; Teradaira, R.; et al. High fructose consumption induces DNA methylation at PPARα and CPT1A promoter regions in the rat liver. Biochem. Biophys. Res. Commun. 2015, 468, 185–189. [Google Scholar] [CrossRef] [PubMed]
- Devos, J.; Behrouzi, A.; Paradis, F.; Straathof, C.; Li, C.; Colazo, M.; Block, H.; Fitzsimmons, C. Genetic potential for residual feed intake and diet fed during early- to mid-gestation influences post-natal DNA methylation of imprinted genes in muscle and liver tissues in beef cattle. J. Anim. Sci. 2021, 99, skab140. [Google Scholar] [CrossRef] [PubMed]
- Jurcikova-Novotna, L.; Mrazova, L.; Micova, K.; Friedecky, D.; Hubacek, J.A.; Poledne, R. Global DNA methylation in rats liver is not affected by hypercholesterolemic diet. Physiol. Res. 2020, 69, 347–352. [Google Scholar] [CrossRef] [PubMed]
- Borowa-Mazgaj, B.; de Conti, A.; Tryndyak, V.; Steward, C.R.; Jimenez, L.; Melnyk, S.; Seneshaw, M.; Mirshahi, F.; Rusyn, I.; Beland, F.A.; et al. Gene Expression and DNA Methylation Alterations in the Glycine N-Methyltransferase Gene in Diet-Induced Nonalcoholic Fatty Liver Disease-Associated Carcinogenesis. Toxicol. Sci. 2019, 170, 273–282. [Google Scholar] [CrossRef]
- Camus, A.M.; Bereziat, J.C.; Shuker, D.E.; Hietanen, E.; Wild, C.P.; Montesano, R.; Bartsch, H. Effects of a high fat diet on liver DNA methylation in rats exposed to N-nitrosodimethylamine. Carcinogenesis 1990, 11, 2093–2095. [Google Scholar] [CrossRef]
- Cordero, P.; Gomez-Uriz, A.M.; Campion, J.; Milagro, F.I.; Martinez, J.A. Dietary supplementation with methyl donors reduces fatty liver and modifies the fatty acid synthase DNA methylation profile in rats fed an obesogenic diet. Genes Nutr. 2013, 8, 105–113. [Google Scholar] [CrossRef] [PubMed]
- Pogribny, I.P.; Shpyleva, S.I.; Muskhelishvili, L.; Bagnyukova, T.V.; James, S.J.; Beland, F.A. Role of DNA damage and alterations in cytosine DNA methylation in rat liver carcinogenesis induced by a methyl-deficient diet. Mutat. Res. 2009, 669, 56–62. [Google Scholar] [CrossRef]
- Yu, H.L.; Dong, S.; Gao, L.F.; Li, L.; Xi, Y.D.; Ma, W.W.; Yuan, L.H.; Xiao, R. Global DNA methylation was changed by a maternal high-lipid, high-energy diet during gestation and lactation in male adult mice liver. Br. J. Nutr. 2015, 113, 1032–1039. [Google Scholar] [CrossRef]
- Attig, L.; Vige, A.; Gabory, A.; Karimi, M.; Beauger, A.; Gross, M.S.; Athias, A.; Gallou-Kabani, C.; Gambert, P.; Ekstrom, T.J.; et al. Dietary alleviation of maternal obesity and diabetes: Increased resistance to diet-induced obesity transcriptional and epigenetic signatures. PLoS ONE 2013, 8, e66816. [Google Scholar] [CrossRef]
- Momparler, R.L. Pharmacology of 5-Aza-2′-deoxycytidine (decitabine). Semin. Hematol. 2005, 42, S9–S16. [Google Scholar] [CrossRef] [PubMed]
- Foulks, J.M.; Parnell, K.M.; Nix, R.N.; Chau, S.; Swierczek, K.; Saunders, M.; Wright, K.; Hendrickson, T.F.; Ho, K.K.; McCullar, M.V.; et al. Epigenetic drug discovery: Targeting DNA methyltransferases. J. Biomol. Screen. 2012, 17, 2–17. [Google Scholar] [CrossRef] [PubMed]
- Schmittgen, T.D.; Livak, K.J. Analyzing real-time PCR data by the comparative C(T) method. Nat. Protoc. 2008, 3, 1101–1108. [Google Scholar] [CrossRef]
- Li, W.; Tang, R.; Ma, F.; Ouyang, S.; Liu, Z.; Wu, J. Folic acid supplementation alters the DNA methylation profile and improves insulin resistance in high-fat-diet-fed mice. J. Nutr. Biochem. 2018, 59, 76–83. [Google Scholar] [CrossRef] [PubMed]
- Fukuoka, H.; Kubota, T. One-Carbon Metabolism and Lipid Metabolism in DOHaD. Adv. Exp. Med. Biol. 2018, 1012, 3–9. [Google Scholar] [CrossRef] [PubMed]
- Huang, Y.; He, Y.; Sun, X.; He, Y.; Li, Y.; Sun, C. Maternal high folic acid supplement promotes glucose intolerance and insulin resistance in male mouse offspring fed a high-fat diet. Int. J. Mol. Sci. 2014, 15, 6298–6313. [Google Scholar] [CrossRef] [PubMed]
- Li, E.; Zhang, Y. DNA methylation in mammals. Cold Spring Harb. Perspect. Biol. 2014, 6, a019133. [Google Scholar] [CrossRef] [PubMed]
- Sayols-Baixeras, S.; Subirana, I.; Fernandez-Sanles, A.; Senti, M.; Lluis-Ganella, C.; Marrugat, J.; Elosua, R. DNA methylation and obesity traits: An epigenome-wide association study. The REGICOR study. Epigenetics 2017, 12, 909–916. [Google Scholar] [CrossRef] [PubMed]
- Samblas, M.; Milagro, F.I.; Martinez, A. DNA methylation markers in obesity, metabolic syndrome, and weight loss. Epigenetics 2019, 14, 421–444. [Google Scholar] [CrossRef] [PubMed]
- Peng, H.; Xu, H.; Wu, J.; Li, J.; Wang, X.; Liu, Z.; Kim, M.; Jeon, M.S.; Zhang, K.K.; Xie, L. Maternal One-Carbon Supplement Reduced the Risk of Non-Alcoholic Fatty Liver Disease in Male Offspring. Nutrients 2022, 14, 2545. [Google Scholar] [CrossRef]
- Hassler, M.R.; Klisaroska, A.; Kollmann, K.; Steiner, I.; Bilban, M.; Schiefer, A.I.; Sexl, V.; Egger, G. Antineoplastic activity of the DNA methyltransferase inhibitor 5-aza-2′-deoxycytidine in anaplastic large cell lymphoma. Biochimie 2012, 94, 2297–2307. [Google Scholar] [CrossRef]
- Nikbakht Dastjerdi, M.P.; Azarnezhad, A.P.; Hashemibeni, B.P.; Salehi, M.P.; Kazemi, M.P.; Babazadeh, Z.P. An Effective Concentration of 5-Aza-CdR to Induce Cell Death and Apoptosis in Human Pancreatic Cancer Cell Line through Reactivating RASSF1A and Up-Regulation of Bax Genes. Iran. J. Med. Sci. 2018, 43, 533–540. [Google Scholar]
- Huang, C.; Freter, C. Lipid metabolism, apoptosis and cancer therapy. Int. J. Mol. Sci. 2015, 16, 924–949. [Google Scholar] [CrossRef]
- Zhuang, H.; Wang, X.; Zha, D.; Gan, Z.; Cai, F.; Du, P.; Yang, Y.; Yang, B.; Zhang, X.; Yao, C.; et al. FADD is a key regulator of lipid metabolism. EMBO Mol. Med. 2016, 8, 895–918. [Google Scholar] [CrossRef]
- Fang, C.; Pan, J.; Qu, N.; Lei, Y.; Han, J.; Zhang, J.; Han, D. The AMPK pathway in fatty liver disease. Front. Physiol. 2022, 13, 970292. [Google Scholar] [CrossRef]
- Kaminskas, E.; Farrell, A.; Abraham, S.; Baird, A.; Hsieh, L.S.; Lee, S.L.; Leighton, J.K.; Patel, H.; Rahman, A.; Sridhara, R.; et al. Approval summary: Azacitidine for treatment of myelodysplastic syndrome subtypes. Clin. Cancer Res. 2005, 11, 3604–3608. [Google Scholar] [CrossRef]
- Hellebrekers, D.M.; Jair, K.W.; Vire, E.; Eguchi, S.; Hoebers, N.T.; Fraga, M.F.; Esteller, M.; Fuks, F.; Baylin, S.B.; van Engeland, M.; et al. Angiostatic activity of DNA methyltransferase inhibitors. Mol. Cancer Ther. 2006, 5, 467–475. [Google Scholar] [CrossRef]
- Issa, J.P.; Garcia-Manero, G.; Giles, F.J.; Mannari, R.; Thomas, D.; Faderl, S.; Bayar, E.; Lyons, J.; Rosenfeld, C.S.; Cortes, J.; et al. Phase 1 study of low-dose prolonged exposure schedules of the hypomethylating agent 5-aza-2′-deoxycytidine (decitabine) in hematopoietic malignancies. Blood 2004, 103, 1635–1640. [Google Scholar] [CrossRef] [PubMed]
- Kantarjian, H.M.; O’Brien, S.; Cortes, J.; Giles, F.J.; Faderl, S.; Issa, J.P.; Garcia-Manero, G.; Rios, M.B.; Shan, J.; Andreeff, M.; et al. Results of decitabine (5-aza-2′deoxycytidine) therapy in 130 patients with chronic myelogenous leukemia. Cancer 2003, 98, 522–528. [Google Scholar] [CrossRef]
- Oki, Y.; Kantarjian, H.M.; Gharibyan, V.; Jones, D.; O’Brien, S.; Verstovsek, S.; Cortes, J.; Morris, G.M.; Garcia-Manero, G.; Issa, J.P. Phase II study of low-dose decitabine in combination with imatinib mesylate in patients with accelerated or myeloid blastic phase of chronic myelogenous leukemia. Cancer 2007, 109, 899–906. [Google Scholar] [CrossRef]
- Moreno-Celis, U.; García-Gasca, T.; Mejía, C. Apoptosis-Induced Compensatory Proliferation in Cancer. In Metastasis [Internet]; Sergi, C.M., Ed.; Exon Publications: Brisbane, Australia, 2022. [Google Scholar]
- Ramos-Lopez, O.; Milagro, F.I.; Riezu-Boj, J.I.; Martinez, J.A. Epigenetic signatures underlying inflammation: An interplay of nutrition, physical activity, metabolic diseases, and environmental factors for personalized nutrition. Inflamm. Res. 2021, 70, 29–49. [Google Scholar] [CrossRef]
- Das, D.; Karthik, N.; Taneja, R. Crosstalk Between Inflammatory Signaling and Methylation in Cancer. Front. Cell Dev. Biol. 2021, 9, 756458. [Google Scholar] [CrossRef] [PubMed]
- Lian, B.S.X.; Kawasaki, T.; Kano, N.; Ori, D.; Ikegawa, M.; Isotani, A.; Kawai, T. Regulation of Il6 expression by single CpG methylation in downstream of Il6 transcription initiation site. iScience 2022, 25, 104118. [Google Scholar] [CrossRef] [PubMed]
- Huang, B.Z.; Binder, A.M.; Sugar, C.A.; Chao, C.R.; Setiawan, V.W.; Zhang, Z.F. Methylation of immune-regulatory cytokine genes and pancreatic cancer outcomes. Epigenomics 2020, 12, 1273–1285. [Google Scholar] [CrossRef] [PubMed]
- Cao, Q.; Wang, X.; Jia, L.; Mondal, A.K.; Diallo, A.; Hawkins, G.A.; Das, S.K.; Parks, J.S.; Yu, L.; Shi, H.; et al. Inhibiting DNA Methylation by 5-Aza-2′-deoxycytidine ameliorates atherosclerosis through suppressing macrophage inflammation. Endocrinology 2014, 155, 4925–4938. [Google Scholar] [CrossRef] [PubMed]
- Wang, X.; Cao, Q.; Yu, L.; Shi, H.; Xue, B.; Shi, H. Epigenetic regulation of macrophage polarization and inflammation by DNA methylation in obesity. JCI Insight 2016, 1, e87748. [Google Scholar] [CrossRef]
- Schwabe, R.F.; Luedde, T. Apoptosis and necroptosis in the liver: A matter of life and death. Nat. Rev. Gastroenterol. Hepatol. 2018, 15, 738–752. [Google Scholar] [CrossRef]






| Primer | Series |
|---|---|
| Ppara-F | CTGCAGAGCAACCATCCAGAT |
| Ppara-R | GCCGAAGGTCCACCATTTT |
| PPARg-F | TGGTTCAAATATGCCACCAG |
| PPARg-R | CCAAGTGCTGGGATTAAAGG |
| BAX-F | TGAAGACAGGGGCCTTTTTG |
| BAX-R | AATTCGCCGGAGACACTCG |
| BID-F | GCCGAGCACATCACAGACC |
| BID-R | TGGCAATGTTGTGGATGATTTCT |
| C/EBPa-F | TGGACAAGAACAGCAACGAG |
| C/EBPa-R | GCCATGGCCTTGACCAAGGAG |
| CASP3-F | TGGTGATGAAGGGGTCATTTATG |
| CASP3-R | TTCGGCTTTCCAGTCAGACTC |
| CASP8-F | TGCTTGGACTACATCCCACAC |
| CASP8-R | TGCAGTCTAGGAAGTTGACCA |
| CASP9-F | TCCTGGTACATCGAGACCTTG |
| CASP9-R | AAGTCCCTTTCGCAGAAACAG |
| FAS-F | GGAGGTGGTGATAGCCGGTAT |
| FAS-R | TGTTTCCACTTCTAAACCATGCT |
| IFNγ-F | TCAAGTGGCATAGATGTGGAAGAA |
| IFNγ-R | TGGCTCTGCAGGATTTTCATG |
| ATM-F | GATCTGCTCATTTGCTGCCG |
| ATM-R | GTGTGGTGGCTGATACATTTGAT |
| CDK2-F | CCTGCTTATCAATGCAGAGGG |
| CDK2-R | TGCGGGTCACCATTTCAGC |
| CDK4-F | ATGGCTGCCACTCGATATGAA |
| CDK4-R | TCCTCCATTAGGAACTCTCACAC |
| CDK6-F | TCCTGCTCCAGTCCAGCTAT |
| CDK6-R | CCACGTCTGAACTTCCACGA |
| chk1-F | GTTAAGCCACGAGAATGTAGTGA |
| chk1-R | GATACTGGATATGGCCTTCCCT |
| chk2-F | TGACAGTGCTTCCTGTTCACA |
| chk2-R | GAGCTGGACGAACCCTGATA |
| P21-F | CCTGGTGATGTCCGACCTG |
| P21-R | CCATGAGCGCATCGCAATC |
| Cyclin D2-F | GAGTGGGAACTGGTAGTGTTG |
| Cyclin D2-R | CGCACAGAGCGATGAAGGT |
| CyclinD1-F | GCGTACCCTGACACCAATCTC |
| CyclinD1-R | CTCCTCTTCGCACTTCTGCTC |
| IL1b-F | GCAACTGTTCCTGAACTCAACT |
| IL1b-R | ATCTTTTGGGGTCCGTCAACT |
| IL10-F | GCTCTTACTGACTGGCATGAG |
| IL10-R | CGCAGCTCTAGGAGCATGTG |
| IL6-F | TGCCTTCTTGGGACTGATGC |
| IL6-R | TGGGAGTGGTATCCTCTGTGA |
| IRS1-F | CTCCTGCTAACATCCACCTTG |
| IRS1-R | AGCTCGCTAACTGAGATAGTCAT |
| TNFa-F | AGCCGATGGGTTGTACCTTG |
| TNFa-R | CCAGACCCTCACACTCAGATC |
| Shmt1-F | CAGGGCTCTGTCTGATGCAC |
| Shmt1-R | CGTAACGCGCTCTTGTCAC |
| Shmt2-F | TGGCAAGAGATACTACGGAGG |
| Shmt2-R | GCAGGTCCAACCCCATGAT |
| Mtr-F | GTGCTTGTAAGTCTCCCGTAAG |
| Mtr-R | GGTTCTGAAAGTCAGGGTCCA |
| Mthfd1-F | TGAGTGGCTTTGATCCCAATC |
| Mthfd1-R | GGGAATCCTGAACGGGAAACT |
| Mthfd2-F | AGTGCGAAATGAAGCCGTTG |
| Mthfd2-R | GACTGGCGGGATTGTCACC |
| Tyms-F | GGAAGGGTGTTTTGGAGGAGT |
| Tyms-R | GCTGTCCAGAAAATCTCG |
| Mthfr-F | GGCAGCGAGAGTTCCAAGG |
| Mthfr-R | CAGGGAGAACCACTTGTCACC |
| Dhfr-F | CGCTCAGGAACGAGTTCAAGT |
| Dhfr-R | TGCCAATTCCGGTTGTTC |
| dnmt1-F | CCGTGGCTACGAGGAGAAC |
| dnmt1-R | TTGGGTTTCCGTTTAGTGGGG |
| dnmt3a-F | GATGAGCCTGAGTATGAGGATGG |
| dnmt3a-R | CAAGACACAATTCGGCCTGG |
| dnmt3b-F | CGTTAATGGGAACTTCAGTGACC |
| dnmt3b-R | CTGCGTGTAATTCAGAAGGCT |
| Glut4-F | CCGAAAGAGTCTAAAGCGCCT |
| Glut4-R | CGTTTCTCATCCTTCAGCTCA |
| Gene | Dist. to TSS | Chromosome | Position | Meth. Difference * | p Value * | AZA | HF |
|---|---|---|---|---|---|---|---|
| Bax | −634 | chr7 | 45,467,532 | 53.47222 | 0.045033 | 46.52778 | 100 |
| Casp3 | −2224 | chr8 | 46,615,067 | −50 | 0.005057 | 100 | 50 |
| Il6 | −4173 | chr5 | 30,008,941 | 58.3333 | 0.017344 | 41.66667 | 100 |
| Il6 | −350 | chr5 | 30,012,764 | −50 | 0.017785 | 100 | 50 |
| Il6 | −346 | chr5 | 30,012,768 | −50 | 0.021717 | 100 | 50 |
Disclaimer/Publisher’s Note: The statements, opinions and data contained in all publications are solely those of the individual author(s) and contributor(s) and not of MDPI and/or the editor(s). MDPI and/or the editor(s) disclaim responsibility for any injury to people or property resulting from any ideas, methods, instructions or products referred to in the content. |
© 2024 by the authors. Licensee MDPI, Basel, Switzerland. This article is an open access article distributed under the terms and conditions of the Creative Commons Attribution (CC BY) license (https://creativecommons.org/licenses/by/4.0/).
Share and Cite
Cheng, H.; Wu, J.; Peng, H.; Li, J.; Liu, Z.; Wang, X.; Zhang, K.; Xie, L. Epigenetic Modulation with 5-Aza-CdR Prevents Metabolic-Associated Fatty Liver Disease Promoted by Maternal Overnutrition. Nutrients 2025, 17, 106. https://doi.org/10.3390/nu17010106
Cheng H, Wu J, Peng H, Li J, Liu Z, Wang X, Zhang K, Xie L. Epigenetic Modulation with 5-Aza-CdR Prevents Metabolic-Associated Fatty Liver Disease Promoted by Maternal Overnutrition. Nutrients. 2025; 17(1):106. https://doi.org/10.3390/nu17010106
Chicago/Turabian StyleCheng, Henghui, Jie Wu, Hui Peng, Jiangyuan Li, Zhimin Liu, Xian Wang, Ke Zhang, and Linglin Xie. 2025. "Epigenetic Modulation with 5-Aza-CdR Prevents Metabolic-Associated Fatty Liver Disease Promoted by Maternal Overnutrition" Nutrients 17, no. 1: 106. https://doi.org/10.3390/nu17010106
APA StyleCheng, H., Wu, J., Peng, H., Li, J., Liu, Z., Wang, X., Zhang, K., & Xie, L. (2025). Epigenetic Modulation with 5-Aza-CdR Prevents Metabolic-Associated Fatty Liver Disease Promoted by Maternal Overnutrition. Nutrients, 17(1), 106. https://doi.org/10.3390/nu17010106

