Next Article in Journal
Recent Patterns and Trends of Snow Cover (2000–2023) in the Cantabrian Mountains (Spain) from Satellite Imagery Using Google Earth Engine
Next Article in Special Issue
Efficient Phase Step Determination Approach for Four-Quadrant Wind Imaging Interferometer
Previous Article in Journal
A Fast Sequential Similarity Detection Algorithm for Multi-Source Image Matching
Previous Article in Special Issue
Inversion Uncertainty of OH Airglow Rotational Temperature Based on Fine Spectral Measurement
 
 
Font Type:
Arial Georgia Verdana
Font Size:
Aa Aa Aa
Line Spacing:
Column Width:
Background:
Article

Dual-Wavelength Interferometric Detection Technology for Wind and Temperature Fields in the Martian Middle and Upper Atmosphere Based on LCTF

1
School of Physics, Xi’an Jiaotong Univisity, Xi’an 710049, China
2
BA Trading (Guangzhou) Co., Ltd., Guangzhou 510000, China
3
College of Electronic Engineering, Chengdu University of Information Technology, Chengdu 610225, China
4
Physics Department, University of New Brunswick, Fredericton, NB E3B 5A3, Canada
*
Author to whom correspondence should be addressed.
Remote Sens. 2024, 16(19), 3591; https://doi.org/10.3390/rs16193591
Submission received: 26 August 2024 / Revised: 21 September 2024 / Accepted: 24 September 2024 / Published: 26 September 2024

Abstract

A dual-wavelength spaceborne Martian polarized wind imaging Michelson interferometer based on liquid crystal tunable filters (LCTF-MPWIMI) has been proposed for the remote sensing detection of dynamic parameters such as wind speed and temperature in the middle and upper atmosphere of Mars. Using the detected Martian oxygen atom emission lines at 557.7 nm and 630.0 nm as observation spectral lines, this technology extends the detection altitude range for Martian atmospheric wind speed and temperature to 60–180 km. By leveraging the different spectral line visibility of the interferograms at the two wavelengths, a novel method for measuring Martian atmospheric temperature is proposed: the dual-wavelength spectral line visibility product method. This new approach reduces the uncertainty of temperature detection compared to traditional single spectral line visibility methods, while maintaining the precision of wind speed measurements. The feasibility of the LCTF-MPWIMI for measuring wind and temperature fields in the Martian middle and upper atmosphere has been validated through theoretical modeling and computer simulations. The interferometer, as a key component of the system, has been designed and analyzed. The proposed LCTF-MPWIMI instrument is free of mechanical moving parts, offering flexible wavelength selection and facilitating miniaturization. The dual-wavelength temperature measurement method introduced in this work provides superior temperature measurement precision compared to any single spectral line when the signal-to-noise ratio (SNR) of the interferograms is comparable. Moreover, this method does not impose specific requirements on the atomic state of the spectral lines, making it broadly applicable to similar interferometric wind measurement instruments. These innovations offer advanced tools and methodologies for measuring wind speeds and temperatures in the atmospheres of Mars and other planets.

1. Introduction

The wind speed and temperature are critical parameters in Martian atmospheric dynamics. These parameters are essential for understanding the fundamental processes that drive the Martian dust cycle and for revealing the general circulation and climate change of the Martian atmosphere [1,2,3]. The tenuous nature of the Martian atmosphere allows disturbances generated near the surface to easily transport momentum and energy upwards. The middle and upper layers of the Martian atmosphere (mesosphere and thermosphere) exhibit high sensitivity to these atmospheric perturbations. This heightened sensitivity can be attributed to the strong coupling between atmospheric layers facilitated by vertically propagating planetary and gravity waves, as well as tides [4]. Consequently, understanding the dynamics of the middle and upper layers of the Martian atmosphere is crucial for comprehending the overall circulation and climate of Mars.
Remote sensing of Martian atmospheric temperature and wind speed from orbiting satellites provides significant advantages, such as extensive global coverage, continuous dynamic monitoring capabilities, and the elimination of geographical limitations. These benefits offer substantial data support for studying Martian climate and atmospheric processes, thereby advancing our understanding of Martian atmospheric behavior and mitigating risks associated with spacecraft entry, descent, and landing on Mars. To date, the only observations of Martian wind speed from an orbital platform have been conducted by the Neutral Gas and Ion Mass Spectrometer (NGIMS) on the Mars Atmosphere and Volatile Evolution (MAVEN) spacecraft [1,5]. NGIMS collects Martian atmospheric data, including temperature, wind speed, and atmospheric composition, through an in-situ measurement mode. The instrument’s pointing direction can rapidly and periodically oscillate within the local horizontal plane of the spacecraft, allowing it to measure neutral winds at altitudes ranging from approximately 140 to 240 km. The typical uncertainty in wind speed measurements along the orbital track direction is 20 m/s, while it is 6 m/s in the direction perpendicular to the orbital track. Temperature measurements are achieved by analyzing the spectral emission lines of specific atmospheric gases, such as CO2, whose characteristics vary with temperature. By measuring the intensity and shape of these emission lines, the temperature distribution of the atmosphere can be inferred. The observational data of wind speed and temperature parameters obtained by NGIMS can be utilized to calibrate, improve, and validate the general circulation model M-GITM [5], enhancing the predictive capabilities of Martian atmospheric circulation and climate change. However, due to its in situ observation approach, NGIMS requires the satellite or probe to traverse the Martian atmosphere, thereby limiting the spatial resolution and coverage of the wind speed and temperature data it acquires. Additionally, the continuity of data points in time and space is limited, resulting in poor real-time performance and low detection efficiency. Spaceborne detectors using the limb observation mode can overcome these limitations, providing higher spatial resolution, height profiles and better continuity of data.
Spaceborne wide-field Michelson wind interferometric imaging technology is an advanced atmospheric wind field remote sensing technique that leverages widespread airglow radiation in the atmosphere as a light source. This technology measures the Doppler frequency shift of the airglow spectral line to detect wind speed and determines temperature through the broadening of the spectral line shape. Its advantages include high throughput and high detection precision, operating in the limb observation mode, which efficiently provides vertical profiles of wind speed, temperature, and particle volume emission rate. This technology has been successfully applied to Earth’s atmospheric wind field detection, with the wind imaging interferometer (WINDII) being a notable example [6,7,8]. WINDII is designed to detect the dynamic characteristics of the Earth’s middle and lower thermosphere, covering altitudes from 80 to 300 km. It features a filter wheel system composed of seven interference filters, allowing it to select specific observation spectral lines by accurately switching filters to adapt to varying observation conditions and requirements. In contrast, high-precision atmospheric wind field detection payloads based on analogous principles have not yet achieved successful implementation on Mars. Only conceptual instruments have been proposed. In 2002, W.E. Ward et al. introduced the spaceborne concept design of the Dynamics Atmosphere Mars Observer (DYNAMO), intended to measure wind speed, temperature, and atmospheric composition in the visible and near-infrared bands [2]. The target spectral lines for DYNAMO include O2 molecular 1.27 μm daytime airglow and O atomic 557.7 nm airglow, covering atmospheric ranges of 15 to 40 km and 80 to 180 km, with a vertical resolution of 4 km. In 2017, Zhang Rui et al. designed a Michelson interferometer with an expanded static field of view to observe the dynamics of the Martian low-latitude atmosphere, targeting the oxygen 1.27 μm night airglow [9]. This design introduces refractive materials in a field-widened Michelson interferometer, employing a divided-mirror technique. In 2021, Piao Rong et al. proposed a static Mars wind imaging Michelson interferometer (MWIMI) to observe the O2 molecular 1.27 μm daytime and night airglow, focusing on the best glass pairing scheme for the interferometer to achieve a wide field of view, thermal stability, and achromatic design [1]. More recently, in 2023, Chunmin Zhang et al. proposed a compact polarized Mars atmospheric wind imaging interferometer, utilizing a polarizing array and a pyramid prism to detect the O2 molecular 1.27 μm daytime airglow of the Martian atmosphere. This instrument is characterized by its static, compact, and all-solid-state design, with a detection range of 10 to 60 km in the Martian atmosphere [3]. Overall, these innovative designs aim to enhance our understanding of Martian atmospheric dynamics and improve the precision of wind speed and temperature measurements on Mars.
In response to the growing demand for high-precision, high-vertical-resolution atmospheric wind speed and temperature data in the middle and upper layers of the Martian atmosphere, this paper introduces a novel dual-wavelength spaceborne Mars polarization wind imaging interferometer based on liquid crystal tunable filters (LCTF-MPWIMI). Using atomic oxygen emission lines at 557.7 nm and 630.0 nm as observation lines [10,11], the instrument is designed to target the atmospheric height range of 60 to 180 km on Mars. Liquid crystal, as an electrically controlled polarization device, has previously been used as a polarizer [12] and a phase modulation element [13,14] in studies related to Earth’s atmospheric detection. The LCTF utilized in this paper is a transmissive liquid crystal filter and also functions as a linear polarizer. It adjusts the transmitted wavelength of light by controlling the alignment of the liquid crystal molecules, thereby selecting specific wavelengths of light for filtering. The LCTF-MPWIMI utilizes the rapid tuning capabilities of the LCTF to quickly switch and capture interferograms at dual or multiple wavelengths. A new method for measuring Martian atmospheric temperature based on the product of interferogram visibility of dual-wavelength spectral lines is proposed. This approach significantly reduces the uncertainty of temperature detection compared to traditional single-line visibility methods. The LCTF-MPWIMI instrument and the dual-wavelength temperature measurement method presented in this paper offer several advantages, including fast tuning speed, flexible wavelength selection, facilitating miniaturization and high temperature detection precision. These innovations offer new tools and methodologies for accurately measuring wind speed and temperature in both Martian and planetary atmospheres. By fully harnessing the potential of dual-wavelength and multi-wavelength techniques for wind field and temperature measurement, they address the need for high-quality atmospheric dynamics data in Martian research.
The optical configuration of the LCTF-MPWIMI and its principles for measuring wind speed and temperature are delineated in Section 2. Section 3 encompasses the design and analytical assessment of the LCTF-MPWIMI’s core components and their respective parameters, which include the interferometer and optical filter. The feasibility of wind speed and temperature detection is substantiated through simulation methodologies. Section 4 deliberates on the merits and limitations associated with the LCTF-MPWIMI’s measurement of wind speed and temperature, alongside its applicable scenarios. The research is then encapsulated in Section 5, providing a comprehensive summary of the findings.

2. Principle

The optical layout of the LCTF-MPWIMI system is illustrated in Figure 1, showcasing a compact optical arrangement. The filter F1, in conjunction with the LCTF, is employed to isolate the target airglow spectral lines at wavelengths of 557.7 nm and 630.0 nm, with F1 positioned at the aperture stop. Lenses L1 and L2 form a pre-telescope system with a magnification factor greater than one, designed to collect a larger amount of optical energy and to scale the aperture of the incident beam for compatibility with the polarization interferometer. The field stop is located at the rear focal plane of L1, serving to confine the imaging range of the optical system. The Polarization Wind Imaging Michelson Interferometer comprises the following components: LCTF, polarizing beam splitter (PBS), arm glasses G1 and G2, three quarter-wave plates (QWP1, QWP2, QWP3), reflecting mirrors M1 and M2, and a linear polarizing array (LP) positioned in close proximity to the CCD. The primary function of the interferometer module is to generate four interferograms, each encoding information about the atmospheric wind speed and temperature, with different phase steps. Lenses L3 and L4 form a post-telescope system, intended to output parallel light and match the pupil on the pyramid prism. The pyramid prism, in conjunction with the imaging lens L5, accomplishes a fourfold division of the interferogram in the parallel optical layout, known as aperture division. This divided light, after passing through the LP, is ultimately imaged onto the CCD.
The core of the LCTF-MPWIMI system is the polarization interferometer. The LCTF functions both as a linear polarizer and an optical filter. By tuning the LCTF, the system can select specific spectral lines to enter the interferometer and generate the corresponding interferograms. After passing through the LCTF, which is oriented at a 45° angle to the x-axis, the incident light is split into equal-amplitude horizontally polarized (p) and vertically polarized (s) components. The PBS reflects the s-polarized light and transmits the p-polarized light. In the first path, the s-polarized light passes through a quarter-wave plate QWP1, is reflected by a mirror, and passes through QWP1 again. This sequence is equivalent to passing through a half-wave plate, rotating the polarization direction by 90°, and converting it into p-polarized light. This p-polarized light is then transmitted through the PBS for further processing. In the second path, the p-polarized light passes through a quarter-wave plate QWP2 twice, rotating its polarization direction by 90° to become s-polarized light. This s-polarized light is then reflected by the PBS and exits. In Figure 1, the purple and red line represent s-polarized and p-polarized light, respectively, with color changes indicating polarization state alterations along the two paths. Due to the optical path difference (OPD) in the polarization interferometer’s two paths, the light exiting the PBS becomes left and right circularly polarized with a certain OPD after passing through QWP3. Subsequently, the circularly polarized light passes through the linear polarizer array, its polarization direction aligns with that of the linear polarizers. Due to the presence of OPD, four interferograms are ultimately formed on the CCD. The four different transmission axes of the linear polarizer array result in four interferogram with different phases on the CCD, corresponding to the “Four-intensity method” used to analyze wind and temperature fields. The polarization modulation principle can be derived using Jones matrix calculations and trigonometric transformations, as detailed in our previous work [3]. The final interferogram can be represented as
I i = I 0 4 [ 1 + U V cos ( 2 π σ Δ 0 + ϕ w 2 θ i ) ]
where Ii (i = 1, 2, 3, 4) denotes the wind field interferogram captured on the CCD, I0 signifies the total incident light intensity, U is the instrument visibility, V is the line visibility, σ represents the wavenumber, Δ0 corresponds to the OPD between two arms of interferometer in units of centimeters (in practice, it will depend on wavelength), ϕw is the Doppler phase incorporating wind field, and θi (i = 1, 2, 3, 4) is the angle between the transmission axis of the LP and the positive x-axis direction. As illustrated in Figure 1, in the design of LCTF-MPWIMI, θi are precisely set to 0°, 45°, 90°, and 135°, respectively.
Ultimately, as shown in Equation (1), four wind field interferograms (I0, I1, I2, I3) with a phase step of π/2 can be obtained on the CCD. According to Equation (1), the polarization direction of the linear polarizer array LP, as depicted in Figure 1, determines the phase stepping of the four interferograms. Thus, precise control of the polarization direction of LP allows for the implementation of the standard “Four-step” phase shifting in the interferograms. This represents a notable advantage of the polarization interferometer.
The Doppler phase ϕw, which is related to wind speed, and the line visibility V, can be subsequently retrieved from these interferograms and expressed as
ϕ w = arctan ( I 4 I 2 I 1 I 3 )
V = 2 I 1 I 3 2 + I 4 I 2 2 1 / 2 / U I 0
I 0 = 2 I 1 + I 3 = 2 I 2 + I 4
Due to the relative motion between the light source and the observing instrument, the observed airglow spectral lines exhibit Doppler frequency shifts. After passing through the LCTF-MPWIMI, the phase of the interference fringes can be determined and related to the Doppler shift. Consequently, with the obtained Doppler wind phase, the atmospheric wind speed can be derived according to Equation (5). Assuming the airglow spectral line has a Gaussian profile, the relationship between the line visibility and temperature can be expressed as Equation (6).
v = c ϕ w 2 π σ 0 Δ 0
V = exp ( Q T Δ 0 2 )
Here c denotes the speed of light, σ0 is the central wavenumber, T refers to the atmospheric temperature, and v signifies the wind speed. Q is a quantity related to the central wavenumber σ 0 and the molecular mass M of the emitting particles, which can be expressed as
Q = 1.82 × 10 12 ( σ 0 2 / M )  
Utilizing Equation (6), an interferometric temperature measurement approach leveraging the fringe visibility of an isolated spectral line is delineated, articulated as
T = ln V Q Δ 0 2
Equation (8) describes a temperature measurement method applicable to a single, isolated spectral line, but its measurement uncertainty is significantly larger than that of the rotational spectral line temperature measurement method. However, since the airglow observed in this study is emitted by oxygen atoms and lacks rotational spectral lines, the high-precision rotational spectral line method cannot be employed. To address this limitation, we leverage the LCTF-MPWIMI system’s capability to quasi-simultaneously detect the two spectral lines emitted by oxygen atoms at wavelengths of 557.7 nm and 630.0 nm. Building on Equation (6) through Equation (8), we propose a new method: the spectral line visibility product temperature measurement method.
The atomic mass of the oxygen atom is denoted as M = 16. For the 2 target spectral lines at wavelengths of 557.7 nm and 630.0 nm, they possess distinct values of Q, represented as Q557 and Q630.0, respectively. According to Equation (7), they can be expressed as
Q 557 = 1.82 × 10 12 ( σ 557 2 / 16 )   3.417 × 10 5
Q 630 = 1.82 × 10 12 ( σ 630 2 / 16 )   2.866 × 10 5
Taking into account that the spectral line visibility, as expressed by Equation (6), assumes values between 0 and 1 and that different wavelengths exhibit distinct line visibility, this characteristic can be effectively utilized to construct a dual-wavelength spectral line visibility joint temperature measurement method, which is represented as
T = ln ( V 1 V 2 ) ( Q 1 + Q 2 ) Δ 0 2
Comparing the temperature measurement methods expressed by Equations (8) and (11), it is observed that both the numerator and the denominator of Equation (11) are larger than those of Equation (8). This indicates that the spectral line visibility in the numerator of Equation (11) can accommodate a greater measurement uncertainty. The advantages of this approach over the traditional single-spectral-line temperature measurement method will be demonstrated in subsequent sections.

3. Design, Simulation, and Analysis of LCTF-MPWIMI

3.1. Design and Analysis of LCTF-MPWIMI

3.1.1. Overall Parameters of the Instrument

The LCTF-MPWIMI employs a limb observation mode to measure atmospheric wind speeds and temperatures on Mars at altitudes between 60 and 180 km, as depicted in Figure 2. By conducting dual-field-of-view limb observations of the same atmospheric region and using vector synthesis, horizontal wind speeds can be determined. The dual-field-of-view technique is implemented using two pointing mirrors, which efficiently direct airglow light into the instrument and merge the beams via a prism.
To provide high-precision data for refining or validating Martian middle and upper atmospheric climate models, the LCTF-MPWIMI system must achieve a wind speed measurement uncertainty of better than 5 m/s, a temperature measurement uncertainty of 5 K, and a vertical resolution of 2 km. Table 1 summarizes these parameters.
Based on the geometric relationship of the observation path shown in Figure 2, the average distance from the satellite to the atmospheric observation point is calculated to be approximately 1475 km. To achieve wide-field and high-sensitivity atmospheric detection, we chose a large-area CCD as the detector, with a pixel number of 1024 × 1024 and a pixel size of 15 × 15 μm. Pixels are binned 8 × 8, and considering the orbital parameters and vertical resolution requirements summarized in Table 1, the final optical system has a focal length of 88.50 mm, and the instrument’s field of view is 4.65° × 4.65°.
As shown in Figure 1, the LCTF-MPWIMI consists of five lenses with focal lengths denoted as fi (i = 1, 2, 3, 4, 5). The lenses f1 and f2 are designed to be confocal, forming a pre-telescope system, and the angular magnification f1/f2 must comply with the geometric constraints of the LCTF, which is the core component. Based on these principles and the total focal length of the system, the focal lengths of the five lenses are f1 = 2 f2 = 2 f3 = 2 f4 = 2 f5 = 88.50 mm, all designed with an F/2 ratio. The pyramid prism consists of four surfaces with equal wedge angles but different spatial arrangements. In the parallel light path, it divides the incident light into four parts and, in combination with Lens 5, achieves sub-aperture division. In this design, the wedge angle of the corner prism is approximately 6.3°.

3.1.2. Design and Specifications of Field-Widened Interferometer

The field-widened interferometer used for measuring the wind and temperature fields in the Martian middle and upper atmosphere has the advantage of high throughput and a large OPD, allowing the small Doppler frequency shifts caused by wind speeds to be converted into detectable phase shifts by the interferometer. The OPD of the field-widened interferometer is closely related to the measurement uncertainties of wind speed can be expressed as [15,16]
σ v = c λ 0 2 2 π U V ( S N R ) Δ
where λ0 is the central wavelength of the airglow spectral line, Δ refers to the OPD, and SNR is the signal-to-noise ratio of the LCTF-MPWIMI instrument.
The signal at each bin on the CCD detector (in electrons) is described by Equation (13).
S = 10 6 E 0 4 π A Ω b i n t η δ t
where E0 is the irradiance in Rayleigh (R), A is the area of aperture stop in cm2, Ωbin is the solid angle subtended by each bin on the detector, t is the transmission coefficient for the full optical system, η is the quantum efficiency of the CCD detector at the emission wavelength and δt is the integration time.
The primary sources of CCD noise considered here include dark current and readout noise. Therefore, the SNR can be expressed as shown in Equation (14).
S N R = S S + N × D s + η R 2
where N is the number of pixels in a bin, Ds is the dark current signal per pixel of CCD (in electrons), η R denotes the RMS of readout noise in electrons for CCD.
According to Equation (14), the SNR is related to parameters such as signal intensity, instrument parameters, and CCD detectors. The 557.7 nm dayglow of oxygen atoms has a strong radiation intensity. The limb profile intensity of the 557.7 nm oxygen atom observed by the UVIS instrument is shown in Figure 3 [10], with peak values observed at altitudes of 82 km and 120 km, which are 174 kR and 75 kR, respectively. Observations of the 630.0 nm airglow radiation of oxygen atoms by UVIS [11] indicate that the 557.7 nm/630.0 nm intensity ratio decreases from 33 between 100 and 120 km to about unity at 180–200 km [11]. Given that the [Oi] 557.7 nm wavelength has a stronger airglow radiation intensity and thus a higher SNR under the same conditions, we mainly use the [Oi] 557.7 nm dayglow to measure the wind speed in the middle and upper atmosphere of Mars and employ the dual wavelengths of 557.7 nm and 630.0 nm to measure the temperature of the Martian atmosphere. The parameters related to the calculation of the SNR are shown in Table 2.
The transmittance of the entire optical system is calculated as follows: The transmittance of the polarization interferometer is approximately 0.25, and the combined transmittance of filter F1 and the LCVR is 0.71. All transmissive elements in the optical system are coated with anti-reflection coatings, achieving a transmittance as high as 0.995. Similarly, reflective surfaces are coated with high-reflectivity coatings, with a reflectance also reaching 0.995. Considering that there are approximately 30 transmissive and reflective surfaces, the overall system transmittance is approximately 0.15. Based on the parameters in Table 2, calculations using Equations (13) and (14) show that the average SNR of the LCTF-MPWIMI detecting 557.7 nm airglow is as high as 320. Although the 630.0 nm oxygen atom airglow radiation is relatively weak, the use of longer exposure times results in an average SNR of up to about 115. It should be noted that the SNR varies with the spatiotemporal distribution of airglow radiation, leading to differences in the measurement uncertainty of atmospheric wind speed and temperature at different times and observation points.
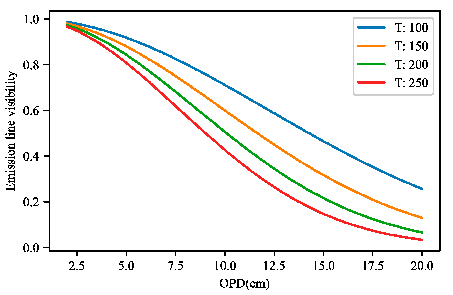
Based on Equations (6) and (12), the curves of wind speed measurement uncertainty and spectral line visibility as functions of OPD were plotted, as shown in Figure 4 and Figure 5, respectively. From Figure 4, it can be seen that as OPD increases, the wind speed measurement uncertainty first decreases and then increases; the larger the SNR, the smaller the wind speed measurement uncertainty. From Figure 5, it can be seen that as OPD increases, the spectral line visibility gradually decreases; the higher the temperature, the smaller the spectral line visibility. To ensure a wind speed measurement uncertainty of 5 m/s and to prevent the spectral line visibility from being too low to detect, while also considering the volume and weight of the instrument, we chose 7.5 cm as the OPD for the LCTF-MPWIMI.
In addition to satisfying the requirement for a large OPD, the LCTF-MPWIMI interferometer also needs to meet conditions for field widening, thermal compensation, and chromatic aberration correction, as shown in Equations (15)–(18). These conditions can be met by matching the interferometer arm glasses. Ultimately, the method consistent with papers [1,3] was used to pair the two layers of glass. The optimized combination results of the arm glass are shown in Table 3, selecting H-ZlaF2A and H-K8 as the compensation arm glasses, with thicknesses of 70.94 mm and 59.64 mm, respectively.
Δ 0 = 2 n 1 d 1 2 n 2 d 2
d 1 n 1 d 2 n 2 = 0
Δ 0 T = T 2 j = 1 N n j d j = 2 j = 1 N ( n j d j α j + d j β j ) = 0
λ j = 1 N d j n j = j = 1 N d j n j 2 n j λ = 0
where n is the refractive index of the arm glass, d is the thickness of the arm glass, α represents the coefficient of thermal expansion, and β represents the refractive index temperature coefficient. The subscript N represents the number of the arm glass, and there are two arm glasses in our design, so N = 2.

3.1.3. Optical Filters

The LCTF-MPWIMI filter consists of F1 and LCTF, as shown in Figure 1. Its function is to separate the two observed oxygen atom airglow spectral lines from the atmospheric light background while maintaining flexible tuning capabilities to collect background light. Therefore, F1 is a combination of a long-pass filter and a short-pass filter, allowing light with wavelengths from 557–630.0 nm to pass through while blocking other wavelengths with an OD > 4. Its transmittance can reach up to 0.95 at the observation wavelength. The LCTF is designed according to Lyot filters, and its transmittance function can be expressed as [17,18]
T S ( λ ) = sin 2 m π d Δ n / λ 2 m sin ( π d Δ n / λ ) 2
where m is the number of retarders, d is the thickness of the thinnest retarder, and Δn is the birefringence. The birefringence of liquid crystals can be modulated by the applied voltage, enabling the tuning of the central wavelength of a LCTF within its free spectral range.
In the LCTF-MPWIMI, the LCTF preferably selects products with a narrow bandwidth, represented by full width at half maximum (FWHM), such as choosing an LCTF with an FWHM of 3–5 nm. By tuning the center wavelength of the LCTF to be near 557.7 nm and 630.0 nm, and combining it with an optical bandpass filter, the total filter bandwidths at these two wavelengths are 1.6 nm and 2.0 nm, respectively, which meets the requirements for wind field and temperature field measurement. Based on similar LCTF products currently available on the market, the transmittance can reach approximately 0.75. Consequently, the combined transmittance of the LCTF and F1 is around 0.71, which has already been accounted for in the transmittance values t listed in Table 2 used for SNR calculations.

3.2. Simulation of Wind Field and Temperature Field Detection

3.2.1. Simulation of Dual-Wavelength Zero Wind Velocity Interferogram

The zero wind speed interferogram serves as the “background” interferogram for wind field and temperature detection. Based on the mathematical model of LCTF-MPWIMI represented by Equation (1) and the design parameters mentioned in Section 3.1, we simulated the normalized interferogram intensities at two wavelengths under zero wind speed conditions, as shown in Figure 6 and Figure 7. From the center to the edge of the images, the incident angle varies from 0° to 9.3° (Taking into account the magnification of 2 provided by the pre-telescope system). The simulated atmospheric temperature is 150 K. Through calculations, the OPD between the center and the edge of each subfigure in Figure 6 and Figure 7 is less than one-tenth of a wavelength, indicating that the glass combination designed in Table 3 has good wide-field performance at both 557.7 nm and 630.0 nm wavelengths.

3.2.2. Simulation and Analysis of Wind Field and Temperature Detection

Typical wind speed and temperature data from the Mars Climate Database [19] were selected as inputs for the LCTF-MPWIMI interferometer model to construct wind imaging interferograms. As shown in Figure 8, these are typical wind speed and temperature data for the middle and upper atmosphere of Mars. The data are from the 37th Martian year, covering an atmospheric altitude of 60–180 km, a solar longitude of ls = 250°, local time of 12:00, and a Martian longitude of 0°, with coverage of Martian latitudes from 90°S~90°N. Based on the interferometer model described by Equation (1) and combined with the signal intensity given by Equation (13), we constructed four-phase stepping wind imaging interferograms for the 557.7 nm and 630.0 nm airglow spectral lines, as shown in Figure 9 and Figure 10, respectively. Gaussian noise with different standard deviations was added to the interferograms to simulate interferograms with different SNR. It should be noted that in our study, the simulations and calculations of the interferogram shown in Figure 9 and Figure 10 are based on a SNR that does not vary with altitude; that is, the SNR is consistent for each set of interferograms. Although this deviates from the actual physical images, we can still evaluate the performance of proposed LCTF-MPWIMI and the dual-wavelength temperature measurement method using simplified interferogram with varying SNRs.
Using 557.7 nm interferograms to retrieve Martian atmospheric wind speed, the constructed interferograms were added with random Gaussian noise with a standard deviation of 30 gray levels and a mean of zero, resulting in a SNR of approximately 300. The retrieved wind speed and its error are shown in Figure 11. Calculations show that the root mean square (RMS) of the average wind speed error is approximately 1.3 m/s.
Further simulations were conducted for atmospheric temperature detection. Unlike wind speed detection, which only used the single-wavelength airglow spectral line at 557.7 nm with stronger signal intensity, temperature detection simulations used two wavelengths. Two wind imaging interferograms with distinct wavelengths were constructed using typical wind speed and temperature map of the Martian middle and upper atmosphere. Subsequently, temperature retrieval was performed using the single-wavelength method represented by Equation (8) and the dual-wavelength method represented by Equation (11), respectively. The results of a simulated temperature measurement are presented in Figure 12, where the SNR of the interferograms at both wavelengths is set to 115. Figure 12a depicts the optimal atmospheric temperature retrieved using the single-wavelength method, while Figure 12c shows the atmospheric temperature retrieved using the dual-wavelength method. Figure 12b,d represent the error maps, respectively. Through calculations, the RMS value of the temperature measurement accuracy using the dual-wavelength method is approximately 3.8 K, outperforming the 5.0 K achieved by the single-wavelength method.
A further investigation into the temperature retrieval errors associated with dual-wavelength interferograms under varying SNR conditions has been conducted, as tabulated in Table 4. It is evident from the table that the temperature retrieval error diminishes as the SNR increases. When the SNRs of the interferograms corresponding to the two spectral lines do not significantly differ, the temperature retrieval performance of the dual-wavelength interferogram visibility product method surpasses that of the single-wavelength approach, highlighting its superiority under such conditions.

4. Discussion

This paper presents the design of a spaceborne LCTF-MPWIMI, aimed at measuring the wind speeds and temperatures of the Martian mesosphere and thermosphere through observations of the airglow emissions at 557.7 nm and 630.0 nm, which are attributed to atomic oxygen. Furthermore, a dual-wavelength interferogram visibility product temperature measurement method is proposed, capable of enhancing the precision of temperature detection.
To date, no wind imaging interferometer based on liquid crystal tunable filters (LCTFs) has been designed for either Earth or Mars. The wind imaging interferometer (WINDII) on Earth [6,7], though sharing a similar principle, employs a rotating filter approach that incorporates a moving component, namely the filter wheel, limiting its capability for real-time and flexible wavelengths selection, and as the number of observation wavelengths increases, the required number of filters also rises, leading to increased number of filters and reduced wavelength switching efficiency. The LCTF-MPWIMI effectively overcomes this limitation at the hardware level.
Since the visible-band airglow radiation of atomic oxygen lacks rotational spectral lines, the method of temperature inversion by detecting the ratio of the intensity of airglow vibrational and rotational spectral lines cannot be employed for high-precision temperature measurements. The dual-wavelength thermometry method we propose aims to tap into the potential of single-line thermometry, thereby further enhancing the precision of temperature measurements. As shown in Figure 12 and Table 4, this temperature measurement method exhibits advantages when the SNR difference between the dual-wavelength interferograms is insignificant, and it imposes no restrictions on the atomic state of the spectral line, thereby enabling a broader range of applications. When there is a significant difference in the SNR between the dual-wavelength interferograms, we need to either adjust the exposure time to equalize the SNRs or directly use the visibility of the interferogram with the higher SNR for temperature inversion.
The LCTF-MPWIMI proposed in this paper offers insights into the exploration of wind fields and temperature fields in Martian and even planetary atmospheres. The dual-wavelength thermometry method can be directly applied to existing wind imaging interferometers such as WINDII [6,7], and upon successful implementation, it will provide data with high spatial resolution and precision for atmospheric dynamics research.
The current study has some limitations, such as not yet incorporating photochemical reaction models to simulate the more extensive spatial and temporal distribution of Martian atmospheric oxygen airglow at 557.7 nm and 630.0 nm, nor considering the challenges posed by the variation of oxygen airglow brightness with altitude to the proposed instruments and methods. The inhomogeneity of Mars’s atmosphere, particularly the vertical variations in wind speed and temperature, introduces new uncertainties in the design and application of instruments. As shown in Figure 13, we have plotted the typical wind speed and temperature profiles from the Mars Climate Database (MCD) [19], along with their gradients with respect to height, at a solar longitude of Ls = 250°, local time of 12:00, and a Martian longitude and latitude of 0°. As shown in Figure 13b,d, the gradients of wind speed and temperature with respect to altitude reach their maximums at approximately 113 km and 137 km, respectively, introducing significant uncertainties in the stratification assumption of limb detection. Calculations indicate that the 2 km vertical resolution proposed in this study may result in maximum wind speed uncertainties of up to about 12 m/s and temperature uncertainties of around 8 K, although the average uncertainties in wind speed and temperature remain below approximately 4 m/s and 3 K, respectively. These values are subject to variations over time and space. This highlights the need for a more careful balance between vertical resolution, SNR, and the precision of wind speed and temperature measurements, as well as accounting for the spatiotemporal variability of Mars’s atmospheric inhomogeneity in the design and application of instruments. In the future, it will be necessary to optimize the instrument parameters based on the intensity of the airglow radiation to improve the SNR of the instruments. Future work could include the following aspects: further improving the transmittance of the optical system by optimizing optical components or structures; improving instrument throughput by optimizing the overall spaceborne detection scheme and optical system parameters; denoising the wind field interferograms, such as using deep learning-based denoising method, adopting strategies to reduce spatial and temporal resolution to enhance SNR, such as increasing the exposure time, and assessing the impact of vertical and line-of-sight inhomogeneities in the Martian atmosphere on the performance of the LCTF-MPWIMI.

5. Conclusions

This paper proposes the LCTF-MPWIMI system scheme, which, devoid of internal mechanical moving parts, offers flexibility in selecting airglow spectral lines for static probing of the wind and temperature fields in Mars’ middle and upper atmosphere. Additionally, a complementary dual-wavelength temperature measurement method is proposed, leveraging the product of visibility from dual-wavelength interferograms to retrieve atmospheric temperatures, achieving higher measurement precision than a single spectral line. Through theoretical and simulation studies, several key conclusions can be drawn:
  • The conceptual design and parameter settings of the LCTF-MPWIMI are accurate. Both theoretical analysis and simulation experiments confirm its feasibility for detecting wind and temperature fields in the Martian atmosphere.
  • The dual-wavelength temperature measurement method, which relies on the product of interferogram visibility, shows the greatest improvement when the SNRs of the interferograms at both wavelengths are comparable. This method provides superior temperature detection precision compared to using a single spectral line.
  • When the SNRs of the dual-wavelength interferograms differ significantly, the detection precision of this method falls between that of the two individual spectral line visibility methods. In such cases, using the interferogram with the higher SNR for temperature retrieval provides a more advantageous approach.
The novel LCTF-MPWIMI instrument scheme and the dual-wavelength temperature measurement method presented in this paper have broad application potential in measuring planetary atmospheric dynamics parameters. They offer valuable insights and essential references for the miniaturization, static operation, flexible wavelength selection, and multifunctionality of spaceborne instruments. Successful application is expected to deliver high-resolution, high-precision data on atmospheric temperature and wind speed, significantly advancing research on Martian and planetary atmospheric dynamics and climate evolution. Future research should focus on improving the instrument’s SNR and developing forward and inverse models of Martian middle and upper atmospheric wind and temperature fields that are more accurately aligned with reality, in order to optimize observations.

Author Contributions

Conceptualization, Y.W. and C.Z.; methodology, Y.W.; software, B.Z. and Y.H.; validation, Y.W., T.Y. and C.Z.; formal analysis, C.Z., T.Y. and W.W.; investigation, Y.W.; resources, S.G. and W.W.; data curation, Y.H. and S.G.; writing—original draft preparation, Y.W.; writing—review and editing, Y.W. and W.W.; visualization, T.Y. and S.G.; supervision, C.Z. and W.W.; project administration, B.Z. and Y.H.; funding acquisition, C.Z. All authors have read and agreed to the published version of the manuscript.

Funding

This work was supported by the Major International (Regional) Joint Research Project of National Natural Science Foundation of China (Grant No. 42020104008), the Key Program of National Natural Science Foundation of China (Grant No. 41530422), the Shaanxi Fundamental Science Research Project for Mathematics and Physics (Grant No. 22JSZ007), the National High Technology Research and Development Program of China (863 Program) (Grant No. 2012AA121101), the National Key R&D Program of China (Grant No. 2023YFB3906000), and the Sichuan Province Science and Technology Support Program (2023NSFSC0747).

Data Availability Statement

Data are contained within the article.

Acknowledgments

The authors are thankful to the providers for all the datasets used in this study. We are also thankful to the anonymous reviewers and editors for their constructive comments to improve this paper.

Conflicts of Interest

Author Biyun Zhang was employed by the company BA trading (Guangzhou) Co., Ltd. The remaining authors declare that the research was conducted in the absence of any commercial or financial relationships that could be construed as potential conflicts of interest.

References

  1. Rong, P.; Zhang, C.; Ward, W.E.; Zhu, H.; Dai, H. Compensation optimization for a static Mars wind imaging Michelson interferometer. Opt. Lasers Eng. 2021, 142, 106589. [Google Scholar] [CrossRef]
  2. Ward, W.E.; Gault, W.A.; Rowlands, N.; Wang, S.; Shepherd, G.G.; Mcdade, I.C.; McConnell, J.C.; Michelangeli, D.V.; Caldwell, J.J. An imaging interferometer for satellite observations of wind and temperature on Mars, the Dynamic Atmosphere Mars Observer (DYNAMO). In Proceedings of the SPIE, Applications of Photonic Technology 5, Quebec, QC, Canada, 2–6 June 2002. [Google Scholar]
  3. Zhang, C.; Wang, Y.; Zhang, B.; Yan, T.; Chen, Z.; Chen, Z. Novel Compact Polarized Martian Wind Imaging Interferometer. Remote Sens. 2023, 15, 4881. [Google Scholar] [CrossRef]
  4. Saito, R. Influence of the Surface on the Atmospheric Circulation of Mars: Study with a General Circulation Model; Technische Universität Carolo-Wilhelmina zu Braunschweig; Copernicus GmbH: Braunschweig, Germany, 2007. [Google Scholar]
  5. Roeten, K.J.; Bougher, S.W.; Benna, M.; Mahaffy, P.R.; Lee, Y.; Pawlowski, D.; González-Galindo, F.; López-Valverde, M.Á. MAVEN/NGIMS Thermospheric Neutral Wind Observations: Interpretation Using the M-GITM General Circulation Model. J. Geophys. Res. Planets 2019, 124, 3283–3303. [Google Scholar] [CrossRef]
  6. Gault, W.A.; Shepherd, G.G.; Thuillier, G.; Solheim, B.H.; Hersom, C.H.; Brun, J.F.; Brune, S.; Gore, J. The WIND Imaging Interferometer (WINDII) on the upper atmosphere research satellite. In Proceedings of the SPIE, Instrumentation for Planetary and Terrestrial Atmospheric Remote Sensing, San Diego, CA, USA, 22 July 1992. [Google Scholar]
  7. Shepherd, G.G.; Thuillier, G.; Gault, W.A.; Solheim, B.H.; Hersom, C.; Alunni, J.M.; Brun, J.-F.; Brune, S.; Charlot, P.; Cogger, L.L.; et al. WINDII, the wind imaging interferometer on the Upper Atmosphere Research Satellite. J. Geophys. Res. Atmos. 1993, 98, 10725–10750. [Google Scholar] [CrossRef]
  8. Shepherd, G.G.; Thuillier, G.; Cho, Y.-M.; Duboin, M.-L.; Evans, W.F.J.; Gault, W.A.; Hersom, C.; Kendall, D.J.W.; Lathuillère, C.; Lowe, R.P.; et al. The Wind Imaging Interferometer (WINDII) on the Upper Atmosphere Research Satellite: A 20 year perspective. Rev. Geophys. 2012, 50, RG2007. [Google Scholar] [CrossRef]
  9. Zhang, R.; Ward, W.E.; Zhang, C. O2 nightglow snapshots of the 1.27 µm emission at low latitudes on Mars with a static field-widened Michelson interferometer. J. Quant. Spectrosc. Radiat. Transf. 2017, 203, 565–571. [Google Scholar] [CrossRef]
  10. Gérard, J.C.; Aoki, S.; Willame, Y.; Gkouvelis, L.; Depiesse, C.; Thomas, I.R.; Ristic, B.; Vandaele, A.C.; Daerden, F.; Hubert, B.; et al. Detection of green line emission in the dayside atmosphere of Mars from NOMAD-TGO observations. Nat. Astron. 2020, 4, 1049–1052. [Google Scholar] [CrossRef]
  11. Gérard, J.-C.; Aoki, S.; Gkouvelis, L.; Soret, L.; Willame, Y.; Thomas, I.R.; Depiesse, C.; Ristic, B.; Vandaele, A.C.; Hubert, B.; et al. First Observation of the Oxygen 630.0 nm Emission in the Martian Dayglow. Geophys. Res. Lett. 2021, 48, e2020GL092334. [Google Scholar] [CrossRef]
  12. Tang, Y.; Cao, X.; Liu, H.; Shepherd, G.G.; Liu, S.; Gao, H.; Yang, X.; Wu, Y.; Wang, S. Partially light-controlled imager based on liquid crystal plate and image intensifier for aurora and airglow measurement. Appl. Opt. 2012, 51, 1968–1975. [Google Scholar] [CrossRef] [PubMed]
  13. Gao, H.; Hua, D.; Tang, Y.; Cao, X.; Liu, H.; Jia, W. Wide-angle Michelson interferometer based on LCoS. Opt. Commun. 2013, 292, 36–41. [Google Scholar] [CrossRef]
  14. Liu, Y.; Tang, Y.; Zhou, J.; Li, C.; Hui, N.; Zhang, Y.; Wang, Y. Study on the Imaging Interference of a Vortex-Light-Modulated Gaussian Beam. Photonics 2024, 11, 557. [Google Scholar] [CrossRef]
  15. Ward, W.E. The Design and Implementation of the Wide-Angle Michelson Interferometer to Observe Thermospheric Winds. Ph.D. Thesis, York University, Toronto, ON, Canada, 1988. [Google Scholar]
  16. Langille, J.A.; Ward, W.E.; Scott, A.; Arsenault, D.L. Measurement of two-dimensional Doppler wind fields using a field widened Michelson interferometer. Appl. Opt. 2013, 52, 1617–1628. [Google Scholar] [CrossRef] [PubMed]
  17. Aharon, O.; Abdulhalim, I. Liquid crystal Lyot tunable filter with extended free spectral range. Opt. Express 2009, 17, 11426–11433. [Google Scholar] [CrossRef] [PubMed]
  18. Wang, X.; Zhang, Y.; Ma, X.; Xu, T.; Arce, G.R. Compressive spectral imaging system based on liquid crystal tunable filter. Opt. Express 2018, 26, 25226–25243. [Google Scholar] [CrossRef] [PubMed]
  19. Millour, E.; Forget, F.; Spiga, A.; Vals, M.; Zakharov, V.; Navarro, T.; Montabone, L.; Lefevre, F.; Montmessin, F.; Chaufray, J.-Y.; et al. The Mars Climate Database (MCD version 5.3). In Proceedings of the 19th EGU General Assembly, Vienna, Austria, 23–28 April 2017; p. 12247. [Google Scholar]
Figure 1. Optical layout of the LCTF-MPWIMI. The LCTF serves both as an optical filter and as a linear polarizer, with the red arrow indicating that its transmission axis forms a 45° angle with the x-axis. P2 refers to an array of linear polarizers, consisting of four sub-linear polarizers with their transmission axes at angles of 0°, 45°, 90°, and 135° relative to the x-axis, respectively.
Figure 1. Optical layout of the LCTF-MPWIMI. The LCTF serves both as an optical filter and as a linear polarizer, with the red arrow indicating that its transmission axis forms a 45° angle with the x-axis. P2 refers to an array of linear polarizers, consisting of four sub-linear polarizers with their transmission axes at angles of 0°, 45°, 90°, and 135° relative to the x-axis, respectively.
Remotesensing 16 03591 g001
Figure 2. Mars atmospheric wind field detection with LCTF-MPWIMI: (a) single-field-of-view Limb; (b) dual-Field-of-view limb geometry.
Figure 2. Mars atmospheric wind field detection with LCTF-MPWIMI: (a) single-field-of-view Limb; (b) dual-Field-of-view limb geometry.
Remotesensing 16 03591 g002
Figure 3. The limb profiles of [Oi] 557.7 nm dayglow intensity observed with UVIS on 28 April 2019 (green dots) [10].
Figure 3. The limb profiles of [Oi] 557.7 nm dayglow intensity observed with UVIS on 28 April 2019 (green dots) [10].
Remotesensing 16 03591 g003
Figure 4. Wind velocity error variations with OPD and SNR.
Figure 4. Wind velocity error variations with OPD and SNR.
Remotesensing 16 03591 g004
Figure 5. Emissions line visibility with OPD and atmospheric temperature.
Figure 5. Emissions line visibility with OPD and atmospheric temperature.
Remotesensing 16 03591 g005
Figure 6. Simulated four normalized zero-wind interferograms of 557.7 nm airglow. The phase steps are 0°, 90°, 180°, and 270°, respectively. From the center to the edge of the images, the incident angle varies from 0° to 9.3°. The simulated atmospheric temperature is 150 K.
Figure 6. Simulated four normalized zero-wind interferograms of 557.7 nm airglow. The phase steps are 0°, 90°, 180°, and 270°, respectively. From the center to the edge of the images, the incident angle varies from 0° to 9.3°. The simulated atmospheric temperature is 150 K.
Remotesensing 16 03591 g006
Figure 7. Simulated four normalized zero wind interferograms of 630.0 nm airglow. The phase steps are 0°, 90°, 180°, and 270°, respectively. From the center to the edge of the images, the incident angle varies from 0° to 9.3°. The simulated atmospheric temperature is 150 K.
Figure 7. Simulated four normalized zero wind interferograms of 630.0 nm airglow. The phase steps are 0°, 90°, 180°, and 270°, respectively. From the center to the edge of the images, the incident angle varies from 0° to 9.3°. The simulated atmospheric temperature is 150 K.
Remotesensing 16 03591 g007
Figure 8. Typical wind speed and temperature data from the Mars climate database [19]: (a) typical Martian atmospheric wind speed map; (b) typical Martian atmospheric temperature map.
Figure 8. Typical wind speed and temperature data from the Mars climate database [19]: (a) typical Martian atmospheric wind speed map; (b) typical Martian atmospheric temperature map.
Remotesensing 16 03591 g008
Figure 9. Four-phase stepping wind imaging interferograms for the 557.7 nm airglow spectral lines (SNR = 300).
Figure 9. Four-phase stepping wind imaging interferograms for the 557.7 nm airglow spectral lines (SNR = 300).
Remotesensing 16 03591 g009
Figure 10. Four-phase stepping wind imaging interferograms for the 630.0 nm airglow spectral lines (SNR = 115).
Figure 10. Four-phase stepping wind imaging interferograms for the 630.0 nm airglow spectral lines (SNR = 115).
Remotesensing 16 03591 g010
Figure 11. Retrieval of Martian atmospheric wind speed using 557.7 nm interferograms: (a) retrieved wind speed map; (b) wind speed error map.
Figure 11. Retrieval of Martian atmospheric wind speed using 557.7 nm interferograms: (a) retrieved wind speed map; (b) wind speed error map.
Remotesensing 16 03591 g011
Figure 12. Retrieval of Martian atmospheric temperature using two spectral lines: (a) retrieved temperature map from single spectral line; (b) single spectral line temperature error map; (c) retrieved temperature map from dual-spectral line; (d) dual-spectral line temperature error map.
Figure 12. Retrieval of Martian atmospheric temperature using two spectral lines: (a) retrieved temperature map from single spectral line; (b) single spectral line temperature error map; (c) retrieved temperature map from dual-spectral line; (d) dual-spectral line temperature error map.
Remotesensing 16 03591 g012
Figure 13. Typical wind speed and temperature profiles from the Mars Climate Database [19], along with their gradients with respect to height, at a solar longitude of Ls = 250°, local time of 12:00, and a Martian longitude and latitude of 0°: (a) horizontal wind speed profile; (b) calculated horizontal wind speed gradient; (c) temperature profile; (d) calculated temperature gradient.
Figure 13. Typical wind speed and temperature profiles from the Mars Climate Database [19], along with their gradients with respect to height, at a solar longitude of Ls = 250°, local time of 12:00, and a Martian longitude and latitude of 0°: (a) horizontal wind speed profile; (b) calculated horizontal wind speed gradient; (c) temperature profile; (d) calculated temperature gradient.
Remotesensing 16 03591 g013
Table 1. Atmospheric sensing metrics design for the LCTF-MPWIMI instrument.
Table 1. Atmospheric sensing metrics design for the LCTF-MPWIMI instrument.
ParametersValue
The detected range of atmospheric altitude60–180 km
Vertical resolution2 km
Wind speed uncertainty5 m/s
Temperature uncertainty5 K
Mean satellite height420 km
Orbit inclination70°
Table 2. Related parameters for calculation of the SNR.
Table 2. Related parameters for calculation of the SNR.
SymbolsMeaningValue
cVelocity of light3 × 108 m/s
λ 0 Reference wavelength557.7 nm/630.0 nm
UInstrument visibility0.8
VEmission line visibilityEquation (6)
E0Integrated emission rate peak and its altitude174 kR for 557.7 nm
dayglow @ 82 km
4.8 kR for 630.0 nm
dayglow @ 150 km
AAperture area3.84 cm2
Ω b i n The solid angle subtended by each bin on the detector1.44 × 10−6 sr
tOptical system transmittance0.15
η CCD quantum efficiency0.9
δtIntegration time557.7 nm 3 s
630.0.0 nm 20 s
NThe number of pixels in a bin8 × 8
DsDark current per pixel per second of CCD3 electrons
ηRReadout noise of CCD14 electrons rms
Table 3. Optimized combination results of arm glass.
Table 3. Optimized combination results of arm glass.
ParametersGlass 1Glass 2
GlassH-ZlaF2AH-K8
Thickness (mm)70.7259.44
Refractive index @ 557.7 nm1.80561.5175
Refractive index @ 630.0 nm1.79941.5142
Coefficient of thermal expansion (10−7/K)5887
Temperature coefficient of refractive index (10−6/°C)3.62.2
Table 4. Comparative evaluation of simulated temperature retrieval results.
Table 4. Comparative evaluation of simulated temperature retrieval results.
SNR of the 557.7 nm Spectral Line InterferogramSNR of the 630.0 nm Spectral Line Interferogram Minimum Single-Wavelength Temperature Error RMS (K)Dual-Wavelength Interferogram Visibility Product Method for Temperature Error RMS (K)
60609.57.2
1151155.03.8
1601153.63.3
1602302.01.6
3201151.82.8
3202301.81.6
3203201.81.4
Disclaimer/Publisher’s Note: The statements, opinions and data contained in all publications are solely those of the individual author(s) and contributor(s) and not of MDPI and/or the editor(s). MDPI and/or the editor(s) disclaim responsibility for any injury to people or property resulting from any ideas, methods, instructions or products referred to in the content.

Share and Cite

MDPI and ACS Style

Wang, Y.; Zhang, B.; Zhang, C.; Guo, S.; Yan, T.; He, Y.; Ward, W. Dual-Wavelength Interferometric Detection Technology for Wind and Temperature Fields in the Martian Middle and Upper Atmosphere Based on LCTF. Remote Sens. 2024, 16, 3591. https://doi.org/10.3390/rs16193591

AMA Style

Wang Y, Zhang B, Zhang C, Guo S, Yan T, He Y, Ward W. Dual-Wavelength Interferometric Detection Technology for Wind and Temperature Fields in the Martian Middle and Upper Atmosphere Based on LCTF. Remote Sensing. 2024; 16(19):3591. https://doi.org/10.3390/rs16193591

Chicago/Turabian Style

Wang, Yanqiang, Biyun Zhang, Chunmin Zhang, Shiping Guo, Tingyu Yan, Yifan He, and William Ward. 2024. "Dual-Wavelength Interferometric Detection Technology for Wind and Temperature Fields in the Martian Middle and Upper Atmosphere Based on LCTF" Remote Sensing 16, no. 19: 3591. https://doi.org/10.3390/rs16193591

APA Style

Wang, Y., Zhang, B., Zhang, C., Guo, S., Yan, T., He, Y., & Ward, W. (2024). Dual-Wavelength Interferometric Detection Technology for Wind and Temperature Fields in the Martian Middle and Upper Atmosphere Based on LCTF. Remote Sensing, 16(19), 3591. https://doi.org/10.3390/rs16193591

Note that from the first issue of 2016, this journal uses article numbers instead of page numbers. See further details here.

Article Metrics

Back to TopTop