Trophic Niche Plasticity and Differentiation Facilitate Non-Native Fish Invasion and Drive Competition with Native Fish in Erhai, a Plateau Lake
Abstract
1. Introduction
2. Materials and Methods
2.1. Fish Sampling
2.2. Stable Isotope Sampling
2.3. Environmental Variables
2.4. Data Analysis
2.4.1. Index of Relative Importance (IRI)
2.4.2. Lipid Correction of Stable Isotope Values
2.4.3. Niche Width and Niche Overlap
2.4.4. Individual Fitness
2.5. Statistical Analyses
3. Results
3.1. Fish Community Composition in Lake Erhai
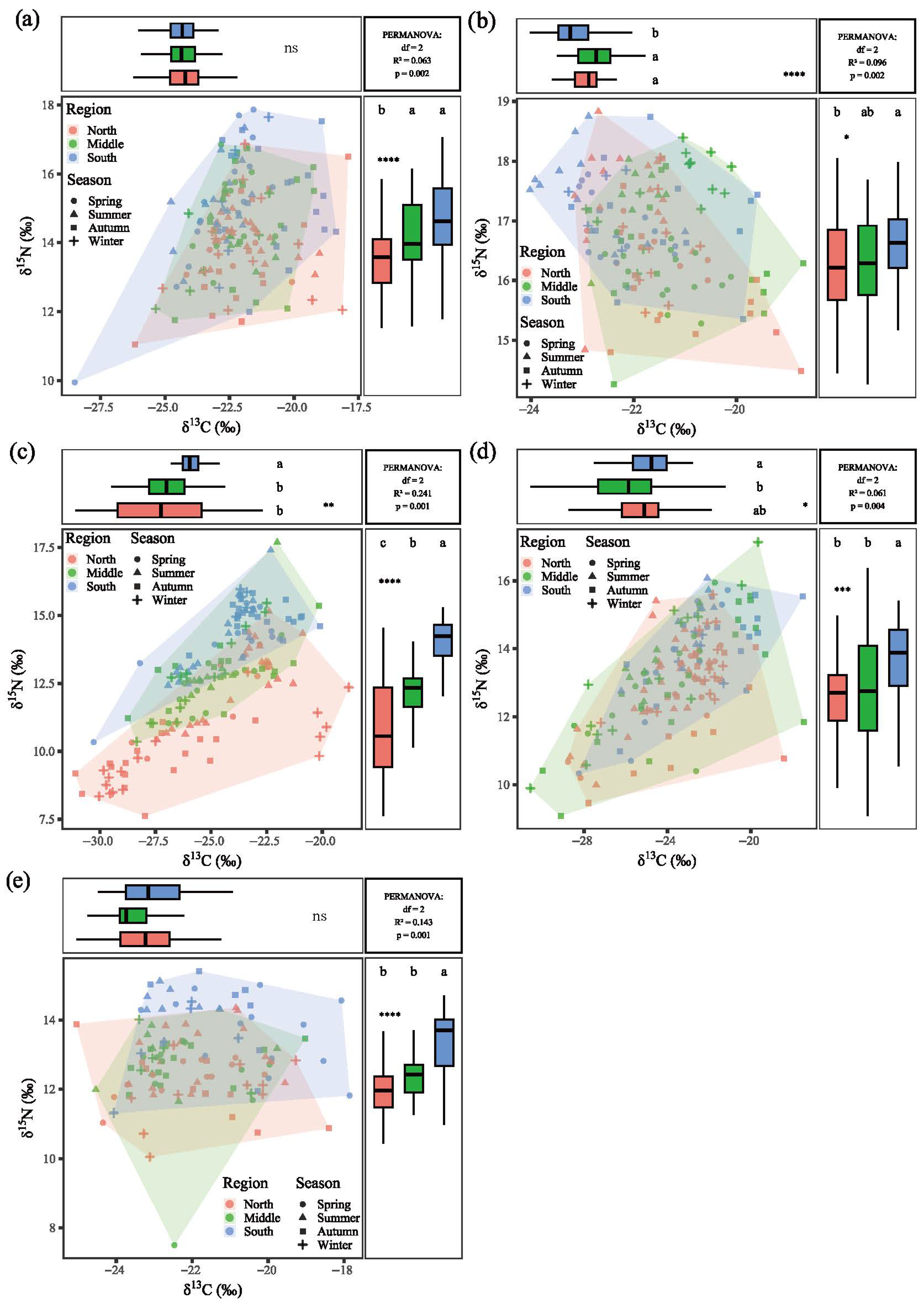
3.2. Isotopic Composition of Non-Native and Native Fishes
3.3. Niche Width and Niche Overlap of Native and Non-Native Fishes
3.4. Contrasting Trophic Strategies of Native and Non-Native Fishes
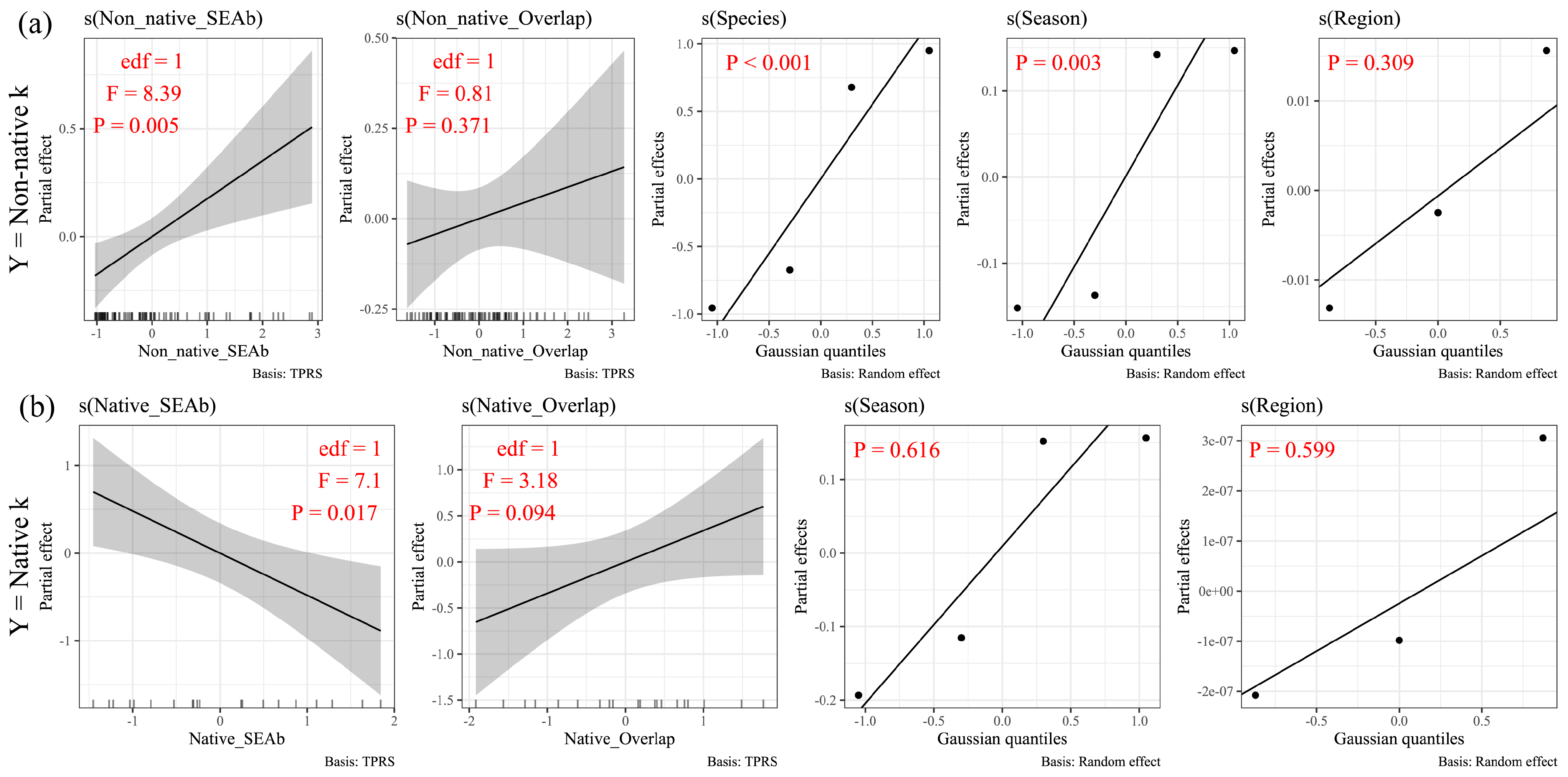
3.5. Effects of Non-Native Trophic Characteristics and Environment Factors on Native Fish Trophic Niche and Fitness
4. Discussion
5. Conclusions
Author Contributions
Funding
Institutional Review Board Statement
Informed Consent Statement
Data Availability Statement
Conflicts of Interest
Appendix A


| Order | Family | Specie | Abs_Abu | Rel_Abu | Abs_Bio | Rel_Bio | Freq | IRI |
|---|---|---|---|---|---|---|---|---|
| Cypriniformes | Cyprinidae | * Cyprinus chilia | 114 | 0% | 28,854.57 | 3% | 80% | 277.60 |
| * Cyprinus longipeatoralis | 21 | 0% | 1365.35 | 0% | 37% | 7.55 | ||
| * Cyprinus barbatus | 2 | 0% | 699.57 | 0% | 7% | 0.55 | ||
| Cyprinus carpio | 34 | 0% | 22,374.02 | 2% | 70% | 178.19 | ||
| Hypophthalmichthys molitrix | 442 | 1% | 293,928.32 | 32% | 100% | 3342.97 | ||
| Aristichthys nobilis | 120 | 0% | 115,895.55 | 13% | 83% | 1086.38 | ||
| Ctenopharyngodon Idella | 1 | 0% | 825.00 | 0% | 3% | 0.31 | ||
| * Carassius auratus | 1956 | 5% | 212,326.03 | 23% | 100% | 2851.20 | ||
| * Schizothorax lissolabiatus | 4 | 0% | 680.22 | 0% | 13% | 1.14 | ||
| * Schizothorax yunnanensis | 2 | 0% | 179.35 | 0% | 7% | 0.17 | ||
| * Schizothorax griseus | 31 | 0% | 3485.67 | 0% | 57% | 26.36 | ||
| Hemiculter leucisculus | 3258 | 9% | 81,978.57 | 9% | 100% | 1768.06 | ||
| Pseudorasbora parva | 2904 | 8% | 12,044.66 | 1% | 100% | 906.33 | ||
| Abbottina rivularis | 13 | 0% | 143.19 | 0% | 17% | 0.84 | ||
| Rhodeus sinensis | 78 | 0% | 190.62 | 0% | 63% | 14.49 | ||
| Rhodeus ocellatus | 113 | 0% | 189.22 | 0% | 50% | 16.10 | ||
| Acheilognathus chankaensis | 850 | 2% | 5906.77 | 1% | 87% | 252.56 | ||
| Cobitidae | * Misgurnus anguillicaudatus | 113 | 0% | 1278.94 | 0% | 93% | 41.21 | |
| Perciformes | Odontobutidae | Micropercops swinhonis | 362 | 1% | 184.25 | 0% | 97% | 95.24 |
| Gobiidae | Rhinogobius giurinus | 20,727 | 55% | 23,858.02 | 3% | 100% | 5787.36 | |
| Rhinogobius cliffordpopei | 624 | 2% | 368.82 | 0% | 100% | 170.40 | ||
| Siluriformes | Siluridae | Silurus asotus | 5 | 0% | 2510.98 | 0% | 17% | 4.81 |
| Bagridae | Tachysurus fulvidraco | 1475 | 4% | 78,401.73 | 9% | 100% | 1253.48 | |
| Salmoniformes | Osmeridae | Hypomesus nipponensis | 3076 | 8% | 22,348.90 | 2% | 100% | 1065.25 |
| Salangidae | Neosalanx taihuensis | 1186 | 3% | 1347.43 | 0% | 97% | 319.93 |
References
- Leclerc, C.; Frossard, V.; Sharaf, N.; Bazin, S.; Bruel, R.; Sentis, A. Climate impacts on lake food-webs are mediated by biological invasions. Glob. Change Biol. 2025, 31, e70144. [Google Scholar] [CrossRef]
- Britton, J.R.; Lynch, A.J.; Bardal, H.; Bradbeer, S.J.; Coetzee, J.A.; Coughlan, N.E.; Dalu, T.; Tricarico, E.; Gallardo, B.; Lintermans, M.; et al. Preventing and controlling nonnative species invasions to bend the curve of global freshwater biodiversity loss. Environ. Rev. 2023, 31, 310–326. [Google Scholar] [CrossRef]
- Wainright, C.A.; Muhlfeld, C.C.; Elser, J.J.; Bourret, S.L.; Devlin, S.P. Species invasion progressively disrupts the trophic structure of native food webs. Proc. Natl. Acad. Sci. USA 2021, 118, e2102179118. [Google Scholar] [CrossRef] [PubMed]
- Pennuto, C.M.; Cudney, K.A.; Janik, C.E. Fish invasion alters ecosystem function in a small heterotrophic stream. Biol. Invasions 2018, 20, 1033–1047. [Google Scholar] [CrossRef]
- Su, G.; Mertel, A.; Brosse, S.; Calabrese, J.M. Species invasiveness and community invasibility of North American freshwater fish fauna revealed via trait-based analysis. Nat. Commun. 2023, 14, 2332. [Google Scholar] [CrossRef] [PubMed]
- Wang, J.; Ding, C.; Heino, J.; Ding, L.; Chen, J.; He, D.; Tao, J. Analysing spatio-temporal patterns of non-native fish in a biodiversity hotspot across decades. Divers. Distrib. 2023, 29, 1492–1507. [Google Scholar] [CrossRef]
- Ding, C.; Jiang, X.; Xie, Z.; Brosse, S. Seventy-five years of biodiversity decline of fish assemblages in Chinese isolated plateau lakes: Widespread introductions and extirpations of narrow endemics lead to regional loss of dissimilarity. Divers. Distrib. 2017, 23, 171–184. [Google Scholar] [CrossRef]
- Yin, C.; Chen, Y.; Guo, L.; Ni, L. Fish assemblage shift after Japanese smelt (Hypomesus nipponensis mcallister, 1963) invasion in Lake Erhai, a subtropical plateau lake in China. Water 2021, 13, 1800. [Google Scholar] [CrossRef]
- Bøhn, T.; Amundsen, P.-A.; Sparrow, A. Competitive exclusion after invasion? Biol. Invasions 2008, 10, 359–368. [Google Scholar] [CrossRef]
- Balzani, P.; Vizzini, S.; Santini, G.; Masoni, A.; Ciofi, C.; Ricevuto, E.; Chelazzi, G. Stable isotope analysis of trophic niche in two co-occurring native and invasive terrapins, Emys orbicularis and Trachemys scripta elegans. Biol. Invasions 2016, 18, 3611–3621. [Google Scholar] [CrossRef]
- Cucherousset, J.; Olden, J.D. Ecological impacts of nonnative freshwater fishes. Fisheries 2011, 36, 215–230. [Google Scholar] [CrossRef]
- Gargano, M.; Colosimo, G.; Gratton, P.; Marta, S.; Brilli, M.; Giustini, F.; Sevilla, C.; Gentile, G. Nitrogen and carbon stable isotope analysis sheds light on trophic competition between two syntopic land iguana species from Galápagos. Sci. Rep. 2022, 12, 16897. [Google Scholar] [CrossRef]
- García, K.; Sanpera, C.; Jover, L.; Palazón, S.; Gosálbez, J.; Górski, K.; Melero, Y.; García, K.; Sanpera, C.; Jover, L.; et al. High trophic niche overlap between a native and invasive mink does not drive trophic displacement of the native mink during an invasion process. Animals 2020, 10, 1387. [Google Scholar] [CrossRef] [PubMed]
- Ludovisi, A.; Goretti, E.; Pallottini, M.; Lucentini, L.; Pizzirani, C.; Vizzini, S.; Mancinelli, G. Stable isotope analysis reveals trophic segregation between the invasive zebra mussel Dreissena polymorpha and the native duck mussel Anodonta anatina in Lake Trasimeno (Italy). Hydrobiologia 2022, 849, 2091–2108. [Google Scholar] [CrossRef]
- Eloranta, A.P.; Helland, I.P.; Sandlund, O.T.; Hesthagen, T.; Ugedal, O.; Finstad, A.G. Community structure influences species’ abundance along environmental gradients. J. Anim. Ecol. 2016, 85, 273–282. [Google Scholar] [CrossRef] [PubMed]
- Clement, T.A.; Murry, B.A.; Uzarski, D.G. Fish community size structure of small lakes: The role of lake size, biodiversity and disturbance. J. Freshw. Ecol. 2015, 30, 557–568. [Google Scholar] [CrossRef]
- Zhang, Y.; Britton, J.R.; Huang, D.; He, Y.; Li, Y.; Chen, W.; Li, J. Coexistence mechanisms and individual trophic niche variation between functionally analogous non-native and native carp species. Sci. Rep. 2024, 14, 27352. [Google Scholar] [CrossRef]
- Godoy, O.; Levine, J.M. Phenology effects on invasion success: Insights from coupling field experiments to coexistence theory. Ecology 2014, 95, 726–736. [Google Scholar] [CrossRef]
- Vanessa, D.S.; Davide, C.; Ilaria, B.; Chiara, B.; Stefano, B.; Mattia, I.; Silvia, Z.; Pietro, V. Non-native fish assemblages display potential competitive advantages in two protected small and shallow lakes of Northern Italy. Glob. Ecol. Conserv. 2022, 35, e02082. [Google Scholar] [CrossRef]
- Tran, T.N.Q.; Jackson, M.C.; Sheath, D.; Verreycken, H.; Britton, J.R. Patterns of trophic niche divergence between invasive and native fishes in wild communities are predictable from mesocosm studies. J. Anim. Ecol. 2015, 84, 1071–1080. [Google Scholar] [CrossRef]
- Xie, D.-F.; Li, M.-J.; Tan, J.-B.; Price, M.; Xiao, Q.-Y.; Zhou, S.-D.; Yu, Y.; He, X.-J. Phylogeography and genetic effects of habitat fragmentation on endemic Urophysa (Ranunculaceae) in Yungui Plateau and adjacent regions. PLoS ONE 2017, 12, e0186378. [Google Scholar] [CrossRef]
- Ge, Y.; Gu, X.; Zeng, Q.; Mao, Z.; Chen, H.; Yang, H. Risk screening of non-native freshwater fishes in Yunnan Province, China. Manag. Biol. Invasions 2024, 15, 73–90. [Google Scholar] [CrossRef]
- Shi, L.; Xiang, T.; Dong, X.; Xu, C.; Wang, H.; Jeppesen, E.; Xie, P. Homogenization of fish assemblages in an endemic biodiversity hot spot: Evidence from 70-year data from the Yun-gui Plateau, China. Freshw. Biol. 2024, 69, 1537–1552. [Google Scholar] [CrossRef]
- Jiang, Z.; Brosse, S.; Jiang, X.; Zhang, E. Measuring ecosystem degradation through half a century of fish species introductions and extirpations in a large isolated lake. Ecol. Indic. 2015, 58, 104–112. [Google Scholar] [CrossRef]
- Liu, C.; He, D.; Chen, Y.; Olden, J.D. Species Invasions Threaten the Antiquity of China’s Freshwater Fish Fauna. Divers. Distrib. 2017, 23, 556–566. [Google Scholar] [CrossRef]
- Zhang, L.; Xu, K.; Wang, S.; Wang, S.; Li, Y.; Li, Q.; Meng, Z. Characteristics of dissolved organic nitrogen in overlying water of typical lakes of Yunnan Plateau, China. Ecol. Indic. 2018, 84, 727–737. [Google Scholar] [CrossRef]
- Guo, Z.; Liu, J.; Lek, S.; Li, Z.; Zhu, F.; Tang, J.; Cucherousset, J. Age, growth and population dynamics of two congeneric and invasive gobies, Rhinogobius giurinus and R. cliffordpopei (Actinopterygii, Gobiidae) in a plateau lake, southwestern China. Hydrobiologia 2016, 763, 69–79. [Google Scholar] [CrossRef]
- Wang, T.; Jakovlić, I.; Huang, D.; Wang, J.; Shen, J. Reproductive strategy of the invasive sharpbelly, Hemiculter leucisculus (Basilewsky 1855), in Erhai Lake, China. J. Appl. Ichthyol. 2016, 32, 324–331. [Google Scholar] [CrossRef]
- Tang, J.; Ye, S.; Li, W.; Liu, J.; Zhang, T.; Guo, Z.; Zhu, F.; Li, Z. Status and historical changes in the fish community in Erhai Lake. Chin. J. Oceanol. Limnol. 2013, 31, 712–723. [Google Scholar] [CrossRef]
- Zhang, H.; Liang, Z.C.; Kuang, C.Y.; Zhou, T.; Liao, C.S.; Yuan, J.; Guo, C.B.; Liu, J.S. Spatiotemporal distribution characteristics of fishery resources in Lake Erhai based on hydroacoustic and catch survey. Acta Hydrobiol. Sin. 2024, 48, 2029–2041. (In Chinese) [Google Scholar]
- Zheng, L.; An, Z.; Chen, X.; Liu, H. Changes in water environment in Erhai Lake and its influencing factors. Water 2021, 13, 1362. [Google Scholar] [CrossRef]
- Rice, E.W.; Baird, R.B.; Eaton, A.D. Standard Methods for the Examination of Water and Wastewater, 23rd ed.; American Water Works Association: Washington, DC, USA, 2017; ISBN 978-0-87553-287-5. [Google Scholar]
- Zhao, W. Aquatic Biology, 2nd ed.; China Agriculture Press: Beijing, China, 2016; ISBN 978-7-109-20948-0. [Google Scholar]
- Zhou, C.; Gui, H.; Zhou, K. Larval key to families of Ephemeroptera from China (insecta). J. Nanjing Norm. Univ. (Nat. Sci. Ed.) 2003, 26, 65–68. [Google Scholar]
- Ji, X.; Zhou, T.; Chen, X.; Yang, L.; Ye, J.; Huang, Z.; Yuan, J.; Li, W.; Liao, C.; Guo, C.; et al. Abundance of non-native fish species varies among subtropical reservoirs with different water quality, depths, and ages. Sustainability 2025, 17, 1688. [Google Scholar] [CrossRef]
- Kiljunen, M.; Grey, J.; Sinisalo, T.; Harrod, C.; Immonen, H.; Jones, R.I. A revised model for lipid-normalizing δ13C values from aquatic organisms, with implications for isotope mixing models. J. Appl. Ecol. 2006, 43, 1213–1222. [Google Scholar] [CrossRef]
- Hoffman, J.C.; Sierszen, M.E.; Cotter, A.M. Fish tissue lipid-C:N relationships for correcting δ13C values and estimating lipid content in aquatic food-web studies. Rapid Commun. Mass Spectrom. 2015, 29, 2069–2077. [Google Scholar] [CrossRef]
- Jackson, A.L.; Inger, R.; Parnell, A.C.; Bearhop, S. Comparing isotopic niche widths among and within communities: SIBER—Stable Isotope Bayesian Ellipses in R. J. Anim. Ecol. 2011, 80, 595–602. [Google Scholar] [CrossRef]
- Swanson, H.K.; Lysy, M.; Power, M.; Stasko, A.D.; Johnson, J.D.; Reist, J.D. A new probabilistic method for quantifying N-dimensional ecological niches and niche overlap. Ecology 2015, 96, 318–324. [Google Scholar] [CrossRef]
- Lysy, M.; Stasko, A.D.; Swanson, H.K. nicheROVER: Niche Region and Niche Overlap Metrics for Multidimensional Ecological Niches 2014, R Package, Version 1.1.2; The R Foundation: Vienna, Austria, 2014. [Google Scholar] [CrossRef]
- Jackson, A.L. SIBER: Stable Isotope Bayesian Ellipses in R. R Package; Version 2.1.9; The R Foundation: Vienna, Austria, 2023. [Google Scholar] [CrossRef]
- Froese, R. Cube law, condition factor and weight–length relationships: History, meta-analysis and recommendations. J. Appl. Ichthyol. 2006, 22, 241–253. [Google Scholar] [CrossRef]
- Barton, K. MuMIn: Multi-Model Inference. R Package; Version 1.48.11; The R Foundation: Vienna, Austria, 2025. [Google Scholar] [CrossRef]
- Lai, J.; Zou, Y.; Zhang, J.; Peres-Neto, P.R. Generalizing hierarchical and variation partitioning in multiple regression and canonical analyses using the rdacca.hp R package. Methods Ecol. Evol. 2022, 13, 782–788. [Google Scholar] [CrossRef]
- Grömping, U. Relative importance for linear regression in R: The Package relaimpo. J. Stat. Softw. 2006, 17, 1–27. [Google Scholar] [CrossRef]
- Quintana, Y.; Keppeler, F.W.; Winemiller, K.O. Does invasion by armored catfish shift trophic ecology of native fishes? evidence from stable isotope analysis. Ecology 2023, 104, e4024. [Google Scholar] [CrossRef] [PubMed]
- Kingsbury, K.M.; Gillanders, B.M.; Booth, D.J.; Nagelkerken, I. Trophic niche segregation allows range-extending coral reef fishes to co-exist with temperate species under climate change. Glob. Change Biol. 2020, 26, 721–733. [Google Scholar] [CrossRef] [PubMed]
- Juncos, R.; Milano, D.; Macchi, P.J.; Vigliano, P.H. Niche segregation facilitates coexistence between native and introduced fishes in a deep Patagonian Lake. Hydrobiologia 2015, 747, 53–67. [Google Scholar] [CrossRef]
- Yang, L.; Liao, C.; Ji, X.; Chen, X.; Guo, M.; Zhang, G.; Neves, M.P.; Wang, Y.; Zhang, H.; Guo, C.; et al. Trophic niche variation driven by water level fluctuations facilitates the co-occurrence of invasive tilapia species in a subtropical reservoir in China. J. Fish Biol. 2024, 106, 1071–1082. [Google Scholar] [CrossRef]
- Haubrock, P.J.; Balzani, P.; Matsuzaki, S.-I.S.; Tarkan, A.S.; Kourantidou, M.; Haase, P. Spatio-temporal niche plasticity of a freshwater invader as a harbinger of impact variability. Sci. Total Environ. 2021, 777, 145947. [Google Scholar] [CrossRef]
- Rolla, M.; Consuegra, S.; Garcia de Leaniz, C. Trophic plasticity of the highly invasive topmouth gudgeon (Pseudorasbora parva) inferred from stable isotope analysis. Front. Ecol. Evol. 2020, 8, 212. [Google Scholar] [CrossRef]
- Svanbäck, R.; Bolnick, D.I. Intraspecific competition drives increased resource use diversity within a natural population. Proc. R. Soc. B Biol. Sci. 2006, 274, 839–844. [Google Scholar] [CrossRef]
- González, K.; Rivara, P.; Docmac, F.; Gomez−Uchida, D.; Harrod, C. Habitat-based variation in the trophic ecology of the world’s highest-altitude self-sustaining population of invasive rainbow trout. Knowl. Manag. Aquat. Ec. 2024, 425, 15. [Google Scholar] [CrossRef]
- Nocita, A.; La Sala, G.; Busatto, T.; Santini, G.; Balzani, P. Population structure and dietary plasticity of four invasive populations of the topmouth gudgeon Pseudorasbora parva. Int. Rev. Hydrobiol. 2022, 107, 167–178. [Google Scholar] [CrossRef]
- Garcia, F.; Olden, J.D.; Sturbois, A.; Cucherousset, J. Patterns and drivers of fish trophic trajectories over time. Ecology 2025, 106, e70201. [Google Scholar] [CrossRef]
- Correa, S.B.; Winemiller, K.O. Niche partitioning among frugivorous fishes in response to fluctuating resources in the Amazonian floodplain forest. Ecology 2014, 95, 210–224. [Google Scholar] [CrossRef] [PubMed]
- Lasci, J.D.; Hobson, K.A.; Neff, B.D. Potential effects of introduced salmonids on native lake trout Salvelinus namaycush in Lake Huron: Evaluating niche overlap using stable isotopes. Can. J. Fish. Aquat. Sci. 2025, 82, 1–13. [Google Scholar] [CrossRef]
- Liao, C.; Neves, M.P.; Correa, S.B.; Qin, X.; Xiong, M.; Guo, C.; Li, W.; Yuan, J.; Guo, C.; Liu, J. Trophic niche interactions among native and non-native fish species vary spatially in one of the world’s largest reservoirs. Aquat. Sci. 2025, 87, 46. [Google Scholar] [CrossRef]
- Cusa, M.; Berge, J.; Varpe, Ø. Seasonal shifts in feeding patterns: Individual and population realized specialization in a high Arctic fish. Ecol. Evol. 2019, 9, 11112–11121. [Google Scholar] [CrossRef]
- Davidson, A.M.; Jennions, M.; Nicotra, A.B. Do invasive species show higher phenotypic plasticity than native species and, if so, is it adaptive? A meta-analysis. Ecol. Lett. 2011, 14, 419–431. [Google Scholar] [CrossRef]
- Lande, R. Adaptation to an extraordinary environment by evolution of phenotypic plasticity and genetic assimilation. J. Evol. Biol. 2009, 22, 1435–1446. [Google Scholar] [CrossRef]
- Merilä, J.; Hendry, A.P. Climate change, adaptation, and phenotypic plasticity: The problem and the evidence. Evol. Appl. 2014, 7, 1–14. [Google Scholar] [CrossRef]
- Sakai, A.K.; Allendorf, F.W.; Holt, J.S.; Lodge, D.M.; Molofsky, J.; With, K.A.; Baughman, S.; Cabin, R.J.; Cohen, J.E.; Ellstrand, N.C.; et al. The population biology of invasive species. Annu. Rev. Ecol. Syst. 2001, 32, 305–332. [Google Scholar] [CrossRef]
- Bahamonde, P.A.; Chiang, G.; Mancilla, G.; Contador, T.; Quezada-Romegialli, C.; Munkittrick, K.R.; Harrod, C. Ecological variation in invasive brown trout (Salmo trutta) within a remote coastal river catchment in Northern Patagonia complicates estimates of invasion impact. J. Fish Biol. 2024, 104, 139–154. [Google Scholar] [CrossRef]
- Comte, L.; Cucherousset, J.; Olden, J.D. Global test of Eltonian niche conservatism of nonnative freshwater fish species between their native and introduced ranges. Ecography 2017, 40, 384–392. [Google Scholar] [CrossRef]
- Spurgeon, J.J.; Paukert, C.P.; Healy, B.D.; Kelley, C.A.; Whiting, D.P. Can translocated native fishes retain their trophic niche when confronted with a resident invasive? Ecol. Freshw. Fish 2015, 24, 456–466. [Google Scholar] [CrossRef]
- Larocque, S.M.; Johnson, T.B.; Fisk, A.T. Trophic niche overlap and abundance reveal potential impact of interspecific interactions on a reintroduced fish. Can. J. Fish. Aquat. Sci. 2021, 78, 765–774. [Google Scholar] [CrossRef]
- Dominguez Almela, V.; South, J.; Britton, J.R. Predicting the competitive interactions and trophic niche consequences of a globally invasive fish with threatened native species. J. Anim. Ecol. 2021, 90, 2651–2662. [Google Scholar] [CrossRef] [PubMed]
- Cicala, D.; Polgar, G.; Mor, J.R.; Piscia, R.; Brignone, S.; Zaupa, S.; Volta, P. Trophic niches, trophic positions, and niche overlaps between non-native and native fish species in a Subalpine Lake. Water 2020, 12, 3475. [Google Scholar] [CrossRef]
- Neves, M.P.; Delariva, R.L.; Perkins, D.M.; Fialho, C.B.; Kratina, P. Trophic plasticity of omnivorous fishes in natural and human-dominated landscapes. Limnol. Oceanogr. 2024, 69, 189–202. [Google Scholar] [CrossRef]
- Myers, N.; Mittermeier, R.A.; Mittermeier, C.G.; Da Fonseca, G.A.B.; Kent, J. Biodiversity hotspots for conservation priorities. Nature 2000, 403, 853–858. [Google Scholar] [CrossRef]
- Bellard, C.; Leclerc, C.; Leroy, B.; Bakkenes, M.; Veloz, S.; Thuiller, W.; Courchamp, F. Vulnerability of biodiversity hotspots to global change. Glob. Ecol. Biogeogr. 2014, 23, 1376–1386. [Google Scholar] [CrossRef]
- Xu, M.; Li, S.; Liu, C.; Tedesco, P.A.; Dick, J.T.A.; Fang, M.; Wei, H.; Yu, F.; Shu, L.; Wang, X.; et al. Global freshwater fish invasion linked to the presence of closely related species. Nat. Commun. 2024, 15, 1411. [Google Scholar] [CrossRef]
- Chang, C.; Todd, P.A. Reduced predation pressure as a potential driver of prey diversity and abundance in complex habitats. npj Biodiversity 2023, 2, 1–5. [Google Scholar] [CrossRef]
- Granot, I.; Shenkar, N.; Belmaker, J. Habitat niche breadth predicts invasiveness in solitary ascidians. Ecol. Evol. 2017, 7, 7838–7847. [Google Scholar] [CrossRef]
- Liu, C.; Wolter, C.; Courchamp, F.; Roura-Pascual, N.; Jeschke, J.M. Biological invasions reveal how niche change affects the transferability of species distribution models. Ecology 2022, 103, e3719. [Google Scholar] [CrossRef]





| Analysis | Species | Group | R2 | F | p |
|---|---|---|---|---|---|
| PERMANOVA | Five species | Species | 0.377 | 115.280 | <0.001 *** |
| Native species | Region | 0.143 | 9.731 | <0.001 *** | |
| Non-native species | Region | 0.059 | 20.202 | <0.001 *** | |
| PERMDISP | Five species | Species | 35.775 | <0.001 *** | |
| Native species | Region | 1.176 | 0.324 | ||
| Non-native species | Region | 13.115 | <0.001 *** |
| Non-Native | Native | W | p | |
|---|---|---|---|---|
| SEAb | 4.81 ± 0.48 | 2.72 ± 0.32 | 997 | 0.165 |
| Overlap | 24.43 ± 1.57 | 37.32 ± 4.21 | 10,288 | 0.047 |
Disclaimer/Publisher’s Note: The statements, opinions and data contained in all publications are solely those of the individual author(s) and contributor(s) and not of MDPI and/or the editor(s). MDPI and/or the editor(s) disclaim responsibility for any injury to people or property resulting from any ideas, methods, instructions or products referred to in the content. |
© 2026 by the authors. Licensee MDPI, Basel, Switzerland. This article is an open access article distributed under the terms and conditions of the Creative Commons Attribution (CC BY) license.
Share and Cite
Zhou, T.; Liao, C.; Guo, C.; Liu, J. Trophic Niche Plasticity and Differentiation Facilitate Non-Native Fish Invasion and Drive Competition with Native Fish in Erhai, a Plateau Lake. Sustainability 2026, 18, 1996. https://doi.org/10.3390/su18041996
Zhou T, Liao C, Guo C, Liu J. Trophic Niche Plasticity and Differentiation Facilitate Non-Native Fish Invasion and Drive Competition with Native Fish in Erhai, a Plateau Lake. Sustainability. 2026; 18(4):1996. https://doi.org/10.3390/su18041996
Chicago/Turabian StyleZhou, Ting, Chuansong Liao, Chuanbo Guo, and Jiashou Liu. 2026. "Trophic Niche Plasticity and Differentiation Facilitate Non-Native Fish Invasion and Drive Competition with Native Fish in Erhai, a Plateau Lake" Sustainability 18, no. 4: 1996. https://doi.org/10.3390/su18041996
APA StyleZhou, T., Liao, C., Guo, C., & Liu, J. (2026). Trophic Niche Plasticity and Differentiation Facilitate Non-Native Fish Invasion and Drive Competition with Native Fish in Erhai, a Plateau Lake. Sustainability, 18(4), 1996. https://doi.org/10.3390/su18041996

