Next Article in Journal
Design and Implementation of a Distributed IoT System for Monitoring of Gases Emitted by Vehicles That Use Biofuels
Previous Article in Journal
Heterogeneous and Interactive Effects of Multi-Governmental Green Investment on Carbon Emission Reduction: Application of Hierarchical Linear Modeling
 
 
Font Type:
Arial Georgia Verdana
Font Size:
Aa Aa Aa
Line Spacing:
Column Width:
Background:
Review

Nature-Positive Agriculture—A Way Forward Towards Resilient Agrifood Systems

1
Alliance of Bioversity International and CIAT, Nairobi P.O. Box 823-00621, Kenya
2
Alliance of Bioversity International and CIAT, Hanoi 100000, Vietnam
3
International Maize and Wheat Improvement Center (CIMMYT), Mexico City 56237, Mexico
4
International Institute of Tropical Agriculture, Dar es Salaam 34441, Tanzania
*
Author to whom correspondence should be addressed.
Sustainability 2025, 17(3), 1151; https://doi.org/10.3390/su17031151
Submission received: 25 November 2024 / Revised: 30 December 2024 / Accepted: 10 January 2025 / Published: 31 January 2025
(This article belongs to the Section Sustainability, Biodiversity and Conservation)

Abstract

Current food production systems rely heavily on resource-poor small-scale farmers in the global south. Concomitantly, the agrifood systems are exacerbated by various a/biotic challenges, including low-input agriculture and climate crisis. The recent global food crisis further escalates the production and consumption challenges in the global market. With these challenges, coordinated efforts to address the world’s agrifood systems challenges have never been more urgent than now. This includes the implementation of deeply interconnected activities of food, land, and water systems and relationships among producers and consumers that operate across political boundaries. Nature-positive agriculture represents interventions both at the farm and landscape level that include a systems approach for the management of diverse issues across the land-water-food nexus. In the present article, we focus on the history of traditional farming and how it evolved into today’s nature-positive agriculture, including its limitations and opportunities. The review also explains the most impactful indicators for successful nature-positive agriculture, including sustainable management of soil, crops, seeds, pests, and mixed farming systems, including forages and livestock. Finally, the review explains the dynamics of nature-positive agriculture in the context of small-scale farming systems and how multilateral organizations like the CGIAR are converting this into transformative actions and impact. To address the climate crisis, CGIAR established the paradigm of nature-positive solutions as part of its research and development efforts aimed at transforming food, land, and water systems into more resilient and sustainable pathways.

1. Introduction

There is no doubt that the production and consumption of global food systems heavily rely on nature and its assets, including land and ecosystem services. The current conventional production systems greatly rely on land use expansion and high input use that puts immense pressure on nature, soil, water, climate, and indeed on our producing communities. For instance, since the green revolution, global food production has improved threefold while inputs used in farming have increased nine times [1]. However, many species have become extinct as a result of the heavy use of agrochemicals, which has contributed largely to biodiversity loss. Over time, for efficiency gains, improved management practices and better genetics were embedded in the global production systems. While high input use increases farm productivity simultaneously, it is responsible for the degradation of natural systems, including forests [2]. The current production systems are also responsible for a considerable amount of greenhouse gas emissions; in addition to environmental footprints, conventional farming systems bring other diverse challenges globally, such as total biodiversity loss (one million species are at risk of extinction), land degradation (approximately 1.9 billion hectares), climate change (average surface temperature has increased by about 1.2 °C), and food and nutritional insecurity (828 million people were undernourished in 2021) [3]. For small-scale farming systems, these challenges are further looped with other societal challenges, such as inequality and economic inviability, and thus threats to health, well-being, and livelihoods. These challenges inspired us to review novel approaches that can balance the environmental and societal benefits besides meeting food demands to feed the global population of 9.7 billion projected by 2050.
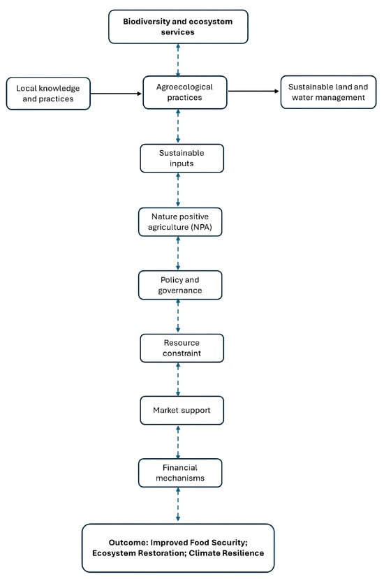
Nature-positive agriculture (NPA) refers to an approach to building integrated ecosystem services for increasing resilience and providing multiple benefits to nature and society3 (Figure 1). Working with NPA means it enhances the sustainable and regenerative agrifood system practices to create net-positive gains for various components such as biodiversity, soil, crops, land, and water and restore the natural systems [3,4]. Sustainable agriculture aims to maintain environmental balance and resource conservation, while regenerative agriculture focuses on restoring and improving ecosystems, soil health, and biodiversity beyond their original state. NPA is a step towards developing and implementing regenerative farming and agroecological solutions that are sustainable, easily adaptable, and economically viable. Furthermore, regenerative agriculture provides evidence-based and cost-efficient farming models by encouraging the economical use of resources while contributing to biodiversity preservation and the ecosystem at large. Improving soil fertility/production capacity, water and nutrient management, controlling pest and disease infestations, and climate regulations are among the many ecosystem services that ensure safe and resilient production systems. NPA is a multifunctionality ecosystem-based approach to restoring natural farming practices (emphasizes nature by avoiding synthetic chemicals and promoting soil fertility through natural processes, often with minimal external interventions) framed around five concepts on using natural resources for farming, providing societal benefits, improving economic benefits, environmental benefits, and net gain of biodiversity [5]. NPA is gaining attraction globally, with examples found in various regions, including Europe and the EU’s Farm-to-Fork Strategy emphasizes sustainable practices that enhance biodiversity and ecosystem services; Latin America’s agroforestry systems are increasingly used to integrate crops and trees, promoting biodiversity and sustainable land use; Sub-Saharan Africa’s regenerative agriculture practices are being adopted to improve food security while restoring degraded land; and Asia’s innovations in rice cultivation, such as System of Rice Intensification (SRI), aim to increase yields while minimizing environmental impact, all having the goal to create resilient agrifood systems that support both human and environmental health. NPA also contributes to achieving Sustainable Development Goals (SDGs) of Ending Poverty (SDG1), Zero Hunger (SDG2), and Good Health and Well-Being (SDG3), which further need direct implementation focus on SDG15 to Protect, Restore, and Promote Sustainable Use of Terrestrial Ecosystems.
NPA works based on knowledge and evidence gained from the Indigenous community and is applied to adapt to the local needs and agroecologies. NPA also recognizes the importance of systems thinking, including soil, water, crops, and livestock, while integrating solutions more broadly to achieve production that meets food demands, protects other ecosystem services, and reduces reliance on external inputs. The reduction in external inputs, including agrochemicals and mechanized farming systems, enables small-scale farmers to save on costs while protecting the environment from negative impacts. When compared to many high-input, resource-intensive monoculture farming production systems, NPA frequently produces much higher total farm yields with superior nutritional qualities of agricultural outputs.
Moreover, NPA follows a community-driven approach with interconnected components of agrifood systems, including biodiversity, environment, ecosystem services and livelihoods of small-scale farmers. NPA involves diverse stakeholders in building mutual understanding and agreeing on the approach of identifying, mapping, and aggregating the resources on the ground. While NPA focuses on solutions through the co-design of farms/resources that deliver a range of livelihood, social equity, and ecological co-benefits to the communities, these solutions are evidence-based and can be implemented and delivered at scale to communities. Expanding and transforming our concept of food systems by implementing a nature-positive agrifood systems approach can support/improve production and farmers’ livelihoods through community-level participation and scaling to the landscape level.
Therefore, this review focuses on the literature analysis concept of nature-positive agrifood systems by identifying different production, environmental, and social components while ensuring the comparability and compatibility of innovative and adaptive farming solutions. We also review various nature-positive practices in their current state and potential applications, including co-creation, co-design, and benefit assessments.

2. History

The concept of NPA has evolved over time, integrating traditional practices with modern scientific insights. NPA (traditional or natural farming) dates back to the 1930s, when it only focused on anthropology, ethnobotany, ecology, and agronomy. Pre-20th-century traditional practices, including indigenous and local farming communities, have practiced methods that promote biodiversity and sustainable land use for centuries, such as agroforestry systems and crop rotation methods. Integrating traditional practices with modern scientific insights means combining time-tested, locally adapted farming methods with data-driven research and technological advancements to create more sustainable and resilient agricultural systems. Traditional practices, such as crop rotation, agroforestry, and soil conservation, are often deeply attuned to local ecosystems and cultural contexts, while modern science brings tools like precision agriculture, climate modeling, and soil science to optimize and validate these methods. The two can complement each other by enhancing local knowledge with scientific insights, but their compatibility depends on careful adaptation, cultural sensitivity, and ensuring that modern technology supports rather than replaces traditional wisdom. This integration helps develop farming systems that not only sustain but actively regenerate ecosystems and increase food security.
During the 1940s–1960s, the time of the green revolution, high-yield crop varieties, synthetic fertilizers, and pesticides were introduced, aiming to increase food production. While this increased yields significantly, it often led to environmental degradation and biodiversity loss. In the 1970s, the sustainable agriculture movement emerged in response to these negative impacts, including those of industrial agriculture. This period saw increased awareness of organic farming practices with other ecosystem services. In the 1980s, farming communities started to value the need for and importance of other practices, including nature-based, agroecological practices, to develop sustainable agrifood systems. Organic certification standards in various countries were established during the 1990s, promoting practices that align with NPA principles, such as reduced external/chemical inputs and overcoming biodiversity loss. Recognizing Indigenous knowledge of NPA served as the foundation of the transition from traditional agriculture to a more sustainable approach. This includes knowledge of complex farming practices, adaptability to environmental stresses, and access to locally identified resources without modern farming technologies—equipment, fertilizers, etc.
In the last decades of the 20th century, many NGOs played a crucial role in identifying the need to combat rural poverty and reversing the degradation of natural resources globally [6]. By the beginning of the 21st century, many researchers globally aimed at increasing the options for community-led participatory approaches for resource mapping and technology development and dissemination, including a focus on diversity, synergy, and understanding of social and political aspects of agrifood systems. From the 2000s–2010s, the adoption of integrated pest management (IPM), including biological control practices and regenerative agriculture, also gained attraction to improve and sustainable management of crop and soil health, carbon sequestration, etc., globally by organizations like the USDA, FAO, and EPA to promote sustainable pest control practices. Focusing on autonomy, the current agrifood systems are more driven as a movement for NPA and agroecological practices by many research institutions, including CGIAR, development NGOs and other stakeholders. Today’s agrifood systems fully recognize the idea of NPA as the foundational principle to fully produce and consume food locally, as well as manage soil, land, water, and agrobiodiversity in a sustainable way. The focus is on the interdisciplinary and integrated approach of various components developed on collaborative research and evidence-based tools, keeping in mind the insufficiency of current approaches and guided by long-term consideration of ecosystem services. This integrated approach of NPA goes beyond the level of interventions and innovations in complex value chains with the systems thinking lens of agrifood systems. NPA interventions are designed to handle the current and unpredictable challenges of global food systems focused on food demand, resilience of the environment, livelihood, and economics of small-scale farmers. This follows a systematic application with complementary entry points on farmer’s typology, production systems, nutrition value, nutrient recycling, reversing soil degradation, climate crisis, and other social and biophysical aspects reflected with stakeholders. The multidisciplinary models are both interconnected in some respects but also uniquely positioned and interdependent to tackle issues of food and nutrition security, water and climate change, and biodiversity loss to achieve the SDGs.

3. Limitations and Opportunities

NPA is expected to focus on the humanitarian challenges of agrifoods systems. This includes feeding 9.7 billion people on the planet by 2050 with the onset of multiple crises (e.g., COVID-19 and the Ukraine–Russia war). Over the years, the agrifood systems have followed the strategies of producing more food per unit area. For instance, short-term production systems influence major agricultural practices but undermine major environmental and social crises. The green revolution played a crucial role in food production systems but kept away the issue of large-scale hunger and sustainability [7]. Furthermore, the productivity in agrifood systems is closely linked to the overexploitation of natural resources (land degradation, diversity of crops, livestock, and water issues), which disables political and economic situations. So, the question is, can any paradigm approach alone be enough to produce and solve the multiple crises of 21st-century agrifood systems?
Many paradigm approaches have failed to fully address the issues of sustainability over the years. Extensive agricultural expansion is required to feed the population in developing countries, as well as deal with environmental, social, and political issues. However, NPA was developed to transform agrifood systems design to achieve autonomy and resilience while addressing global challenges of production and the way of consumption of foods. NPA also brings ambitious strategies for ensuring diverse commodity production while protecting the integrity and sustainable persistence of agrifood systems and supporting small-scale farming systems seeking to solve the issues of the global crisis.

4. Components for NPA

Small-scale farmers, particularly from the global south, are the major contributors to the world’s food supply chain. Farming systems in the region, particularly in Sub-Saharan Africa (SSA) and Latin America, are highly diverse in terms of soil biodiversity, cropping systems and management practices, often characterized by limited inputs, land areas and resource accessibility. NPA plays a crucial role in promoting the synergies between all these different components in small-scale farming systems and investigates strategies for sustainable food production and maintaining the resilience of agricultural ecosystems.

4.1. Soil Biodiversity

A wide range of soil biodiversity, from microbiome to macrofauna, supports and maintains ecological functions. The importance of soil as a non-renewable resource and its functions as a sustainable resource is increasingly recognized among agricultural practitioners. This is because the soil harbors diverse communities of organisms (soil biota) crucial for its functioning [8,9]. The soil biota is generally classified into four groups according to the size of the individuals: microorganisms (or microflora), microfauna, mesofauna, and macrofauna (Figure 2). Soil biotas interact in a soil food web (based on the degradation of roots and dead organic material), where each trophic layer is food for the next trophic layer [10]. These interactions result in several ecosystem services such as nutrient cycling, water filtration, pest control, carbon storage, soil stabilization, climate regulation, and other ecosystem services. Therefore, the stability of the performance of an ecological function is dependent on the stability of the soil food web, which increases with an increasing number of interactions between the organisms [10]. For example, when predators have an increasing choice in their food, the chance that they will predate on a specific species until its extinction decreases [11]. This section takes a closer look at the key roles of soil biota in enhancing the functioning and productivity of agricultural ecosystems.

4.2. Nutrient Cycling

Soil biota, particularly microorganisms, plays a direct role in the cycling of key plant nutrients, including carbon (C), nitrogen (N), phosphorus (P), and other essential nutrients, thereby enhancing the transformation of these nutrients in forms that make them available to plants [12]. Contemporary, the carbon cycle is largely debated because of its relations with the theory of climate change [13,14]. The carbon cycle starts when atmospheric carbon dioxide (CO2) is fixed into organic form through the process of photosynthesis. Although plants are well known for performing this process, there are also a range of microbial organisms, such as algae, cyanobacteria, and some other forms of bacteria capable of photosynthesis.1 Soil biota then participates actively in the decomposition and transformation of organic matter through diverse metabolic pathways, contributing to the stabilization of organic carbon and carbon storage and turnover (Figure 3). In this process, soil biota promotes plant growth and consequently C inputs to the soil by enabling plants to access nutrients and/or by protecting plants from adverse biotic (e.g., pathogens) and abiotic (e.g., drought stress) conditions [15,16]. Recent research suggests that microbes may be a major source of organic carbon, with the contribution of microbial necrotic mass to soil organic carbon as high as 50–80% [17,18,19,20]. Therefore, understanding the processes, mechanisms, and driving factors of soil microbial carbon cycling is crucial for understanding the functionality of terrestrial carbon sinks and effectively addressing climate change.
Nitrogen is another nutrient of which its availability is largely mediated by soil microorganisms. Although N is very abundant in the atmosphere, only when it is converted from dinitrogen gas into ammonia (NH3) does it become available to primary producers, such as plants. The nitrogen cycle thus relies heavily on the soil biota, including the free-living cyanobacteria and various genera of bacteria and actinomycetes, or symbiotic microbes, such as rhizobium, which form root nodules in legumes [21]. The major transformations of nitrogen are nitrogen fixation, nitrification, denitrification, anammox, and ammonification (Figure 4). These processes result in the transformation of N into different chemical forms that determine whether N can be taken up by plants, remains in the soil, or is at risk of being lost to the environment through leaching or in the gaseous form [22]. In addition, soil biota has been proven to be, by themselves, an important temporal storage pool for N [23]. A high number of new pathways and ecological processes involved in N cycling have been discovered in recent years, suggesting that the N cycle is more complex than believed in the past [24,25,26].
Phosphorous is another nutrient vital for life on this planet, with an important edaphic phase reliant on the soil biota, generally for the decomposition stages of the cycle. The organisms involved include bacteria and fungi living in the bulk soil and the rhizosphere, as well as mycorrhizal fungi, which supply P to the plant [27]. The biological transformations of P in the soil are very important in the availability of P to plants. Nevertheless, the mismanagement or application of excessive amounts of inorganic waste can have negative environmental impacts, including eutrophication of surface waters, which can ultimately reduce oxygen content in the water.

4.3. Waste Recycling

Soil biota contributes to the breakdown and decomposition of dead animals and plants, which would otherwise cause pollution, harm the ecosystem, and endangered species, and hinder the natural processes that keep our planet in equilibrium. On agricultural lands, various organisms play a role in recycling nutrients and breaking down waste, contributing to the regeneration of fertile soil and the purification of air and water. Organic waste recycling is facilitated by soil organisms collectively known as saprotrophs, consisting mainly of bacteria (primary decomposers of dead animals) and fungi (primary decomposers of dead plant materials. Other soil invertebrates, such as millipedes and collembola, also take part in the decomposition of organic wastes, although they can partially digest the wide range of compounds that fungi and bacteria are capable of digesting [11]. Microbial decomposition of natural waste also renders organic compounds and minerals bioavailable for growing crops, effectively aiding in overall crop production.

4.4. Enhancement of Sustainable Agriculture

Agricultural intensification, characterized by high input use (fertilizer, pesticides, specialty seeds, labor, machinery, etc.), has often been conceptualized with a focus on increasing productivity per unit area to feed the ever-increasing human population [28]. However, it has also been criticized because of associated environmental problems, such as low pH, low biodiversity friendliness, increase in erosion processes and land degradation, and pollution of water bodies [29,30,31]. Ecological intensification (defined as the management of organisms) to enhance ecosystem services is considered to provide a means to reduce the negative impacts of agricultural intensification without compromising crop yields [32].
Apart from nutrient and waste cycling functions discussed above, at scales relevant for fields, there is also a well-developed literature documenting other benefits of increasing and maintaining soil biodiversity, such as increased soil stability and resilience to abiotic stresses caused by both natural phenomena (storms, fires, erosion) or anthropogenic (tillage, excessive application of pesticides and fertilizers) [33,34]. Soils high in biodiversity have a higher gene pool reservoir for harnessing their different functional capabilities, including the ability to bounce back after the shocks. There is also evidence that soil microbial diversity confers protection against soil-borne disease. A healthy soil community has a diverse food web that helps to keep pests and diseases under control through competition, predation, and parasitism [35].
Soil structure (the arrangement of the elemental particles of the soil) has a close relationship with the movement of soil biota, water, and gases in and out of the soil—and the range of functions, services and benefits associated with this. The soil structure is mediated by soil biota (meso and macrofauna) as they burrow through and root and fungal hyphae as they grow through the soil. Soils with good soil structure are less prone to water logging, do not dry quickly and have maximum resistance and resilience against physical degradation [12,36]. Soil fauna’s effects on nutrient and water use efficiencies are also apparent, although the effects may be indirect, as they affect soil structure [37].

4.5. Crop and Seed Systems

The transition to NPA has been increasingly recognized as a viable strategy to mitigate the environmental impacts of conventional farming [38]. Crop breeding and seed systems are among the components of NPA that are characterized by diverse portfolios driving productivity sustainability of agrifood systems, including the resilience of our ecosystem [39]. Particularly in the Global South, crops serve as a fundamental source of food, income, and livelihood. Small-scale farming systems often include traditional crop and seed varieties that are adapted to the local context. However, management of those crop and seed varieties plays a crucial role in improving soil biodiversity and health and, indeed, the tolerance to biotic and abiotic stresses. Thus, from the researchers’ point of view, it is essential to develop crop varieties and seed systems with high resistance to pests and soil-borne diseases, better capability to withstand stress conditions including drought and salinity and indeed adaptation to local environment. On-farm plant breeding involves farmers actively selecting and improving plant varieties based on local conditions and needs, promoting genetic diversity and resilience. Unlike the traditional genetic vision of researchers, which often focuses on high-yield, uniform traits through conventional breeding or biotechnology, on-farm breeding emphasizes adaptability, disease resistance, and environmental compatibility. However, the genetic approach in research can be limited by its focus on specific traits and standardized production, often overlooking the importance of local biodiversity, ecological context, and farmer knowledge in developing sustainable, resilient crops. This narrow genetic focus can sometimes neglect the broader agroecological systems in which plants are grown, potentially undermining long-term sustainability and adaptability. Other desired traits include high yield potential, providing nutritional value of crops, and livelihood security for small-scale farmers. However, it’s important to use traditional knowledge and a participatory approach for local context assessment and to develop varieties that can be adapted to wider agroecological situations. Overcoming the contradiction between wide adaptation and local evolutionary processes in plant breeding requires recognizing that local adaptation and co-evolution should be managed by farmers and their communities, not by commercial seed markets. While global seed companies focus on optimizing crops for broad, market-driven conditions, this often undermines the local genetic diversity and resilience that farmers rely on. To reconcile these approaches, participatory breeding, decentralized seed systems, and agroecological practices can help preserve local knowledge and adaptation while offering a compromise that allows for limited market involvement without compromising crop resilience and ecological sustainability. However, for this balance to be realized, farmers’ seed sovereignty must be protected from corporate control.
Furthermore, the preservation of seed systems that are the carriers of crop genetic diversity directly influencing the agrifood production systems is essential for maintaining resilient agricultural systems in the face of changing environmental conditions and evolving pests and diseases [40]. While small-scale farmers always rely on timely access to quality crop seeds, it is countered by a number of challenges, including shortage of seeds, limited access to improved seed systems, and, importantly, the threat of the eradication of traditional seed systems. Thus, it is important to strengthen the diversity and traditional seed varieties for the continuous production of staple and economically important crops in a small-scale context. Agrobiodiverse seed systems, which encompass a wide array of locally adapted and diverse crop varieties, serve as a crucial resource for ensuring food security, nutrition security, and safeguarding genetic resources for future generations [41]. These seed systems not only contribute to the resilience of farming communities but also play a vital role in preserving traditional knowledge and promoting cultural heritage related to farming practices. Moreover, the inclusion of innovative crop and seed varieties, community seed banks and participatory approaches towards breeding initiatives along with nature-positive practices improve the sustainability and resilience of the overall agrifood systems. Local community organizations, such as seed producer groups and community seed banks, can serve as quality seed hubs to meet the demand for diverse seed systems [3,42]. For the sustainability of these initiatives, governments should harmonize current policies towards seed production. We also call upon policymakers, researchers, farmers, and consumers to collectively work towards the adoption of NPA. By harnessing the power of crop and seed systems and traditional knowledge, we can cultivate a more resilient, diverse, and sustainable food system that not only meets the needs of the present but also safeguards the future for generations to come.

4.6. Pests’ Management

Pests (including insects, nematodes, and weeds) represent one of the most important challenges in crop production and are responsible for crop losses, estimated to be between 17 and 23% for major food crops [43]. Pest management, which is predominantly done through the use of synthetic pesticides, costs billions of dollars globally and is one of the most important expenses in agriculture. However, beyond the financial aspects, the massive use of pesticides has harmful impacts on the environment, animals and human health. These negative impacts, which include contamination of soil and groundwater, biodiversity loss, residue accumulation in food, disruption of ecosystem services, etc., have been widely discussed during these last decades [44,45,46].
The Integrated Management of Pests (IPM) is a holistic approach introduced in the 20th century based on using various pest control methods to optimize the management of all agricultural pest populations while promoting environmental sustainability, economic viability, and human health. It was seen globally as the solution to minimize the reliance on the use of synthetic pesticides [47,48]. Even if the implementation of IPM achieved success with a significant reduction in pesticides in specific cases (in Asia with a significant reduction in the use of pesticides in rice farming), the adoption of IPM at a global level and the abusive use of pesticides remain a challenge nowadays, with IPM being more of an integrated management of pesticides [47]. Various factors could have contributed to the lack of broad uptake of IPM, starting with the confusing definition of IPM and its principles, the non-inclusion of the pesticide reduction objective in the principles of IPM, and the complexity associated with a successful implementation of IPM (there is a need to have an expanded knowledge of pasts’ physiology and resources for their monitoring). Another aspect is the lack of economic incentives for alternative pest management strategies, with the use of pesticides being a cheap and effective (in killing pests) strategy within the reach of farmers. In addition, IPM is generally implemented at a field level, while the management of some pests requires measures at a landscape level. Furthermore, the lack of long-term programs and policies to support the implementation of IPM (with adoption declining after the end of programs and incentives) is one of the factors contributing to the low level of adoption by farmers, even in developed economies [48,49].
With the increase in the awareness of the general population of the issues associated with the use of pesticides, the ineffectiveness of the implementation of IPM, and the potential negative impact of climate change on pest population, there has been a call for a change in the global strategy of pest management. Many alternative pest control managements have been proposed, including agricultural practices (for example, crop rotation to disrupt pest life cycles and reduce their populations), biological control (using natural enemies of pests, such as predators, parasites, and pathogens, to control their populations) or the use of other non-synthetic products used as a replacement of chemicals (microbial biopesticides, botanicals or biostimulants) [50,51,52]. These alternatives have generated a good deal of interest on a small scale, with, for example, the adoption of Bacillus thuringiensis-based biopesticides in Brazil or the adoption of push-polyculture in sub-Saharan Africa [53,54]. However, widespread adoption of these technologies and practices is still yet to be achieved. It was reported that despite considerable efforts in research and development on non-chemical alternatives for herbicides, farmers are reluctant to adopt them for several reasons, some of which are a lack of motivation or incentives, costs, time, and risks associated with the use of these “new” practices/technologies and lack of long-term perspectives [55].
Some authors have suggested a redefinition of IPM principles, while others (re)introduced new concepts such as holistic pest management, ecological-based pest management, bio-based integrated pests management, climate-smart pest management or the agroecological management of pests [56,57,58,59,60]. These approaches and IPM share the objective of designing a cropping system that prevents or minimizes pest attacks, controls tactics based on ecological processes and the use of non-synthetic chemical management methods (microorganisms, cultural practices, mechanical control). However, the present use of pesticides in crop protection and management practices that are adverse to the environment is a symptom of the current agrifood system, and any sustainable change will require a transformation of the way food is produced. In terms of crop protection, this transition of the agrifood system would require going from a conventional pest- and crop-centric, bottom–up approach to a more holistic, system-centric, top–down scheme with ecosystem-wide goals. This transition will need to start from a field level, and crops and varietal diversity will need to be considered, which will improve genetic variability while enhancing the resilience of the ecosystem. Farmers’ knowledge of local conditions can favor this process, offering insights that can guide the development of more adaptable and context-specific varieties and pest management strategies. Participative approaches integrating farmers’ knowledge of local biodiversity have the potential to reduce crop losses while limiting the use of chemicals [48].
One of the pillars of NPA implies sustainable management of the existing food production system with biodiversity as a basis for ecosystem services. In terms of pest management, the objective of an NPA would be to implement crop-system diversification and landscape management to maintain a functional balance so that production systems can tolerate pests and diseases or reduce the magnitude of pest outbreaks [61]. At a field level, this means incorporating strategies such as using diverse cultivars, rotation, intercropping or agroforestry, which significantly contribute to pests and diseases management. At the agroecosystem level, this means managing agricultural landscapes in such a manner that this would provide ecosystem services that allow the decrease of pests’ population and pressure and minimize the use of pesticides. At a landscape level, ecosystem services can promote the development of pests’ natural enemies, such as predators and parasitoids (birds, snakes, ladybugs, wasps, and entomopathogenic fungi), which can help in pest management (Figure 5).
Non-crop vegetation introduced or unmanaged vegetation already present can provide ecosystem services for the biological control of pests. Depending on the context, these services can include repelling pests, attracting natural enemies of pests and providing them with food sources and favorable conditions for their reproduction. Other ecosystem services facilitated by unmanaged and non-crop vegetations include providing other prey to crop pests’ natural enemies during off-season, which can help sustain their presence in the landscape. In comparison with monoculture landscapes, diversified landscapes can increase the richness of parasitoids with multi-species interaction, leading to a positive outcome in pest pressures. However, abundant and diverse natural enemies do not necessarily provide enhanced pest control since pest densities may also respond positively to these stimuli in a landscape and lead to ecosystem disservices [62,63]. There is still a need for evidence on the impact of landscape composition and management on pests’ control and crop performance [64,65,66]. Overall, pest management and the use of pesticides remain an important challenge for the future of agriculture with an increasing world population, which requires increasing productivity without deforestation and protecting biodiversity, soil, and water resources. There is no easy route for the reduction of pesticides, and a sustainable change will require a long-term commitment from governments, policymakers, and researchers.

4.7. Livestock-Based Systems

The livestock sector is an integral part of global agriculture, providing meat, dairy, and essential food, livelihoods, and economic opportunities. Globally, livestock uses approximately 3900 million hectares of land, which represents around 80% of all agricultural land, most of which is utilized by extensive, grazing-based ruminant systems [67]. In developing countries where small-scale farming is predominant, livestock plays a crucial role in food security and nutrition, providing essential functions such as food, income, and draft power, but it also has a significant environmental impact, contributing to greenhouse gas emissions, nitrogen emissions, land use, and soil degradation globally [68].
Livestock production has had a significant impact on global land use change historically and has led to both negative and positive effects on ecosystems. Livestock can contribute positively to soil health, grassland fertility, and even carbon sequestration in some cases, but there is ongoing debate about the feasibility of scaling up these benefits to achieve carbon-neutral farming [69].
On the other hand, livestock production is considered one of the drivers of land degradation and climate change, and a threat to food security, and has been accompanied by significant environmental challenges, including deforestation, biodiversity loss, greenhouse gas emissions and water pollution, which has raised concerns about its sustainability [70,71]. Overgrazing in pasture and rangelands has led to significant soil degradation, particularly in drylands, causing loss of soil organic carbon (SOC) on a global scale [72]. Livestock production is linked to biodiversity loss, high water usage, and environmental damage, including greenhouse gas emissions, deforestation, and land/soil degradation, especially in tropical regions. These issues highlight the negative environmental impacts associated with livestock farming practices and the urgent need for sustainable land management strategies in these areas [68].
NPA solutions in the livestock sector encompass a wide range of strategies aimed at minimizing the sector’s adverse environmental effects while promoting ecological restoration and conservation. These solutions involve both technological innovations and changes in management practices to create a more sustainable and harmonious relationship between livestock production and the environment. These include holistic approaches that emphasize the importance of biodiversity, soil health, and ecosystem resilience in agricultural production.
Livestock contributes significantly to nutrient cycling through manure production, with global manure production increasing over the years, providing essential nutrients like nitrogen (N), phosphorus (P), and potassium (K), as well as other secondary and micronutrients to soils. The application of manure to soils has increased, benefiting soil health by enhancing organic matter content, which in turn improves water infiltration rates, water holding capacity, and cation-exchange capacity. This process helps maintain soil fertility and promotes sustainable agricultural practices [73]. By integrating livestock into diverse farming systems, such as rotational grazing, cover cropping, and agroforestry, farmers can improve soil fertility, enhance carbon sequestration, and reduce the reliance on synthetic inputs, thereby contributing to nature-positive outcomes.
Well-managed livestock systems in grasslands can enhance carbon sequestration. The impact of livestock on carbon and nitrogen cycling varies based on factors like climate, soil type, grazing intensity, and whether animals are browsers or grazers. Grassland systems allocate significant carbon to roots, which contributes to higher soil organic carbon stocks. There are various strategies for reversing land degradation in grasslands and improving the health and sustainability of degraded grasslands, including reseeding with resilient grass–legume mixtures, maintaining proper stocking rates, targeted fertilization, adaptive grazing management, and strategic distribution of watering points [71].

4.8. Role of Forages in the Context of Mixed Crop–Tree–Livestock Systems

Forage-based systems are integral components of agricultural ecosystems, providing essential nutrition for livestock and contributing to the overall sustainability of food production. Forage crops play a critical role in supporting global agriculture and livestock production. These systems encompass the cultivation and management of plants, such as grasses, legumes, and other herbaceous species, specifically for the purpose of livestock feeding. Genetic improvement of tropical forages has focused on enhancing productivity, feed quality, and stress tolerance, with recent attention shifting towards bred forages that combine desirable traits and allow for better adaptation to specific constraints [72].
Livestock production in the global south occurs in various systems, with most of the meat, milk, and egg production happening in mixed crop–livestock systems that incorporate a wide range of cultivated forages, including grasses, legumes, trees, and shrub [73]. Integration of improved forages in livestock production systems offers various benefits, including sustainable intensification, increased efficiency, improved livelihoods, and environmental advantages such as enhanced soil health, reduced erosion, and decreased greenhouse gas (GHG) emissions [74,75]. Improved tropical forages have shown the ability to boost productivity while lowering livestock-related GHG emissions per unit product. Certain forage grasses like Urochloa and Megathyrsus can reduce soil-borne N2O emissions by up to 60% through biological nitrification inhibition, and supplementing cattle diets with forage legumes like Leucaena could potentially cut cattle enteric CH4 emissions by up to 67% compared to a grass-only diet [76,77,78].
Tree-based forage species also have multiple benefits in restoration efforts, emphasizing the importance of combining slow-growing indigenous trees with fast-growing native fodder species for successful outcomes [79]. Silvopastoral systems with improved forages have shown early positive effects on soil health, macrofauna diversity, and environmental benefits such as GHG emission mitigation and enhanced water use efficiency [80,81]. Mixed systems with a strong tree component are gaining recognition for their multiple environmental advantages, including increased soil quality, biodiversity, and overall sustainability.
Notenbaert et al. (2021) [68] described some key principles related to sustainable and nature-positive agriculture, particularly focusing on the role of forages in achieving these principles (Figure 6). Forages are highlighted as beneficial for nutrient cycling by utilizing resources efficiently, improving nutrient use efficiency, and reducing the need for external inputs like feeds, agrochemicals, and water. Secondly, by using high-quality forages and managing them effectively, farmers can reduce reliance on commercial supplements and concentrates, as well as decrease the need for off-farm manure or chemical fertilizers. This is achieved through practices such as symbiotic nitrogen fixation by forage legumes, using forages as green manure, and optimizing livestock productivity to enhance nutrient cycling on the farm. The third principle is the benefits of using forages as cover crops in agriculture. Forages help reduce the need for weeding and chemical weed control and can offer genetic tolerance against pests and diseases, potentially replacing chemical pest control methods. Fourth, forages contribute to decreased water requirements by improving soil structure, increasing water retention and infiltration, and reducing runoff. Using drought-tolerant and water-saving forages can lessen the reliance on irrigation compared to traditional forages grown in similar conditions.
Integrating cultivated forages into agricultural systems improves soil health in various ways. This integration enhances chemical soil health by stimulating nutrient cycling, increasing soil organic matter and carbon stocks, and promoting soil carbon sequestration. Physical soil properties benefit from improved soil aggregation, structure, aeration, and organic matter content. Below-ground biodiversity and biological activity increase through enhanced soil microbial diversity and the presence of rhizobia. Diverse pastures and tree-based forages are highlighted as methods to improve soil quality and climate change mitigation by sequestering carbon and inhibiting biological nitrification [68]. Increasing biodiversity across the landscape by enhancing land productivity with high-yielding forages can help conserve biodiversity and prevent further land conversion to agriculture. Introducing alternative forage species boosts species and genetic diversity compared to monocultures or degraded pastures, attracting a wider range of pollinators and below-ground fauna. Well-managed pastures promote the natural introduction of native plant species resilient to environmental conditions. Silvopastoral systems with shrubs and trees create complex habitats that support diverse wildlife and soil biota. Cultivated forages facilitate positive ecological interactions and synergies among soil, plant, and animal components, aligning with agroecological principles. For example, tree-based forage also contributes to carbon storage, offering climate mitigation benefits [68].
The adoption of NPA in the livestock sector is essential for addressing the environmental impacts associated with livestock production and advancing global sustainability efforts. By integrating regenerative agriculture practices, sustainable forage production, and advanced management technologies, the industry can minimize its ecological footprint, restore natural ecosystems, and contribute to a more balanced and harmonious relationship with nature. These approaches not only benefit the environment but also have the potential to improve the resilience and productivity of livestock systems while ensuring the well-being of both people and animals.
The transition to NPA in forage-based systems requires a comprehensive and holistic approach that considers ecological, social, and economic factors. Farmers can begin by diversifying forage crops, incorporating native species, and implementing rotational grazing practices to emulate natural ecosystems. Furthermore, reducing tillage, minimizing agrochemical use, and preserving natural habitats within forage production areas can help conserve soil structure and prevent erosion. Furthermore, sustainable forage practices can contribute to climate change mitigation, reduce environmental degradation, and support the long-term viability of agricultural landscapes.
NPA in forage-based systems prioritizes the restoration and enhancement of ecosystems, aiming to support biodiversity, improve soil health, and minimize environmental harm. By integrating these principles into forage production, farmers can contribute to the preservation of natural resources and the overall health of the environment. Improved forages like certain grasses, legumes, and shrubs/trees play a significant role in soil fertility management by reducing erosion, fixing nitrogen, supporting nutrient cycling, and enhancing water use efficiency and carbon sequestration. These forages can lead to increased organic carbon levels, particularly in deep layers, and integrating them into cropping systems can reduce soil loss and boost soil organic carbon by about 10%.
Overall, the use of improved forages in livestock systems can have substantial benefits for both agricultural productivity and environmental sustainability [74]. The transition to nature-positive solutions in forage-based systems requires a comprehensive and holistic approach that considers ecological, social, and economic factors. Farmers can begin by diversifying forage crops, incorporating native species, and implementing rotational grazing practices to emulate natural ecosystems. Furthermore, reducing tillage, minimizing agrochemical use, and preserving natural habitats within forage production areas can help conserve soil structure and prevent erosion. Moreover, sustainable forage practices can contribute to climate change mitigation, reduce environmental degradation, and support the long-term viability of agricultural landscapes.

4.9. Circular Economy and Market Linkages

Small-scale farming systems are characterized by limited land and other resources, which, apart from food production constraints, bring them many vulnerabilities, including socio-economic ones. Various other factors, such as the volatile market price of crops, timely labor availability, and limited access to financial services and credits, strongly impact the economics of small-scale farmers. Along with agrifood production systems, transitioning into diverse approaches such as circular bioeconomy and value chain models provides opportunities for small-scale farmers to address these challenges and sustainably drive the NPA interventions.
For instance, the adoption of circular economy approaches, including enhanced resource use efficiencies, waste reductions and management (on-farm and off-farm processing), and renewable energy production, promotes development in rural areas. This includes interconnecting soil nutrient loops, minimizing external input reliance and valorization of crop residues and other by-products. Co-designing precision agriculture with counting practices of water harvesting/watershed and agroecological techniques maximizes the input use efficiencies and thus yields limited land availabilities. Loop systems that are interconnected, such as crop–livestock, agroforestry systems, and aquaculture, enhance nutrient recycling and energy while reducing carbon emissions in the environment, contributing to climate mitigation efforts of agrifood systems. By-products of crop residues can be transformed into valuable resources by small-scale farmers. The practices are simple and easy to scale in rural areas without much effort and resources. This includes waste valorization methods of biogas generation, making compost, manure from livestock, and biochar as organic fertilizers or carrier materials for fertilizers that can be applied to optimize nutrient use efficiencies [82]. These value-added products and reductions in input costs improve the socio-economic viability of small-scale farmers in rural areas. Understanding and fostering models of circular bioeconomy strategies and community-based initiatives through NPA are essential to support environmental sustainability and promote regenerative agriculture while realizing the maximum potential of small-scale farming contexts. NPA interventions in small-scale farming systems targeting value chain strategies also strongly improve incomes, livelihoods, and sustainability efforts in rural areas. Value chain analysis maintains the flow of value-added crops and other products from field to market and stakeholder exchange. This includes understanding value chain dynamics in rural livelihoods, identifying and promoting opportunities, and reducing post-harvest losses in NPA systems. Enriched with traditional knowledge and a diverse portfolio of crops, these rural communities are always an integral part of food and nutrition security and have close ties to the ecosystem. Strengthening the bonds between market linkages (producers and consumers involving processors and distributors) and investing in the development of rural infrastructure certainly enhances market access and creates value-added opportunities for improving value shares. Furthermore, creating an enabling environment, strengthening policy support even at the institutional level and fostering community engagement add value to other NPA interventions and thus effectively contribute to food and nutritional security, alleviation of poverty in rural areas and ecosystem resilience.

5. NPA and CGIAR

To transform food, land, and water systems into a climate crisis, CGIAR set up the paradigm (Nature-Positive Solutions for Shifting Agrifood Systems to More Resilient and Sustainable Pathways) in the research and development initiatives. CGIAR started effectively embracing this paradigm in two cycles—the 1st cycle from 2022–2024 and the 2nd cycle from 2025–2030—globally in five countries, including Burkina Faso, Colombia, India, Kenya, and Vietnam. The paradigm focuses on various impact areas and promotes tools, technologies, farming practices, and policies targeted to achieve various SDGs for the transformation of agrifood systems. To operationalize, the paradigm deliberates highly diverse and specific research and evidence-based model designs involving different organizations and stakeholders needed for small-scale producers. The model follows systemic approaches transitioning to nature-based solutions and uses case tools that have synergies and complement each other.
This CGIAR initiative (https://www.cgiar.org/initiative/nature-positive-solutions/ (accessed on 23 November 2021)) begins with the scope of ambition calls for transformative changes more towards community-level participatory approach and broadening that at landscape level of agrifood systems. The initiative highly emphasizes co-creating and co-designing NPA for small-scale farming communities. The initiative creates an enabling environment among stakeholders, including at policy levels, which brings the interventions based on indigenous knowledge, identifying opportunities and experience while ensuring that future agrifood systems and ecosystem services are the net positive contributors to nature. The initiative also targets diverse farming practices and innovations with various agrifood system actors in a way that addresses the socio-ecological context. More specifically, the initiative focuses on interconnectivity between farm and landscape levels for various components that have the long-term impact of adopting diverse farming designs on various stakeholders. The initiative for operational scales is set up at a high institutional and socio-political level at the mainstream level, where design and test innovative practices are developed to enhance the business models and bring about behavioral changes for small-scale farmers to transition into NPA. There is no doubt that the paradigm focused on various ecosystem services but with goals that have interdisciplinary components and, at some point, share synergies, having a primary and secondary focus on five impact areas.
In order to match research efforts with global concerns and development objectives such as food security, poverty reduction, and environmental sustainability, CGIAR identifies these impact areas. The CGIAR defines impact areas in light of major global concerns like nutrition, climate change, and fair access to resources, which guarantee that research tackles practical issues. Also, farmers, legislators, and other stakeholders provide inputs that aid in defining impact areas that are pertinent and workable, guaranteeing alignment with community requirements. Moreover, CGIAR uses a multidisciplinary approach to define the impact areas in order to promote comprehensive solutions, acknowledging the interdependence of agricultural systems that frequently correspond with the SDGs, guaranteeing that the research conducted by CGIAR advances more general goals of world development. A primary focus of nature-positive agriculture is the improvement of the health and biodiversity impact areas of CGIAR while addressing the other impact areas.
Although various other paradigms of CGIAR work on similar indicators with equal or less focus, nature-positive select these key areas and indicators according to their capacity to measure advancement toward predetermined objectives with the SMART goals—specifically, measurable, realistic, pertinent, and time-bound. To assess the significance and influence of different factors, these indicators determine high, intermediate, and low focus for agrifood systems. High-focus indices are closely related to important objectives, like reducing poverty or ensuring food security; intermediate-focus indicators are significant, and low-focus indicators have a less direct impact on the primary goals and may be more supplementary. Since indicators are closely related to the impact areas, they accurately depict any modifications or advancements made in various regions, such as higher agricultural yields or improved farmer incomes. The choice for impact areas takes into account the accessibility of data for monitoring advancement that can be gathered, both quantitative and qualitative and their potential to evolve over time, enabling CGIAR to address emerging challenges or shifts in the agrifood systems. Thus, while nature-positive impact areas are strategic and focused on tackling significant global challenges, specific indicators are meticulously chosen to effectively gauge the progress that facilitates targeted research and allows for the evaluation of the effectiveness of various innovations in enhancing livelihoods and sustainability.
NPA emphasizes the shift towards sustainable solutions while addressing the many challenges of production systems in the face of climate change, sustainable management of soil, land and water resources, improvement of food and nutritional security, and ultimately reducing rural poverty by improving and integrating outcomes and actions. The operational starting point of NPA is to identify windows of opportunity with the key commodities and re-design the goal with new approaches. The paradigm follows the participatory approach at the community level and equitably supports local food and livelihoods through NPA by bringing a nexus of agrobiodiversity soil, crop, and water interventions in the agrifood systems concept. The focus is on conserving, managing, and reversing the loss of agrobiodiversity and natural resources. The diversification of crops and improving productivity through nature-positive interventions that are applicable in the local context, the approach applies to engage with small-scale farmers and other stakeholders. NPA promotes cost-efficiency models of restoration and recycling, i.e., land, soil, and water systems, to maximize the efficiency of ecosystem services and to generate income for small-scale farmers, thereby educating and attracting investments from a wide range of stakeholders. Creating an enabling environment for key stakeholders, the paradigm builds on the analysis of true food costs and value chains and validates scaling solutions involving women and youth. The aggregated farming systems concept of NPA in CGIAR involves the small-scale farmers taking a lead role in a participatory approach where communities come together for permaculture for the land management and farm designs that adopt arrangements observed in flourishing natural ecosystems. This includes a whole-systems thinking approach and a set of design principles derived using available resource mapping in reality as well as soil, rivers, forests, crops, and management practices (https://www.cgiar.org/news-events/news/initiatives-first-nature-positive-farms-are-a-community-effort-in-kenya/ (accessed on 16 October 2023)). Resource mapping followed the approach at two levels in different sites-landscape level where farm size is small and diversified and second level to aggregate farms at one place to ecologically harmonize the strategic components to an innovative framework for creating sustainable ways of living. Exclusively nature-positive builds on its major focus on agrobiodiversity (crops, trees and seed diversity, including in situ and ex situ conservation, management of biodiversity and natural resources, restoring degraded land (including deforestation), and water management.
The aggregation of farms is the practice that combines several farms or farmers to obtain benefits as a group, including better access to markets, pooled resources, and a stronger negotiating position. This idea is connected to different agricultural groups and methods in a few different ways where agricultural cooperatives, like farm aggregation, unite farmers to share expenses, pool resources, and enhance market access. Enhancing smallholder farmers’ economic viability is the ultimate goal. To become more competitive, farmers in producer organizations cooperate on production, marketing, and sales, much like in aggregated farms. In order to improve overall efficiency and profitability, both farm aggregation and value chain approaches stress the significance of cooperation among many stakeholders (farmers, processors, and distributors). Moreover, a lot of other initiatives for sustainable agriculture encourage farmers to work together to adopt eco-friendly methods, which can support aggregation efforts in a different way. However, we have the uniqueness of scale and scope where farm aggregation frequently focuses on forming larger units from smaller farms to exploit economies of scale, which might not be the primary purpose of cooperatives or producer groups. We also frequently emphasize the shared resources, including equipment, technology, and input, which lowers costs. In contrast, other organizations and cooperatives may concentrate on shared marketing and sales. Smallholder farmers can benefit from enhanced market access that can assist them in negotiating more favorable contracts and pricing with purchasers. Furthermore, our concept allows farmers to work together to tackle the obstacles by using aggregation as a buffer against environmental risks and market volatility. All things were considered, which makes our farm aggregation distinct from other agricultural organizations and methods due to its emphasis on forming larger, cooperative groups in order to optimize resources and market power. It is essential for bolstering resilience in agricultural systems, improving sustainability, and assisting smallholder farmers.

6. Small-Scale Agrifood Systems and NPA

NPA is configured as reservoirs between the ecosystem services and small-scale farming communities. One way NPA supports the adaptation of new interventions in in existing farming practices. Secondly, it brings communities together for a center role to learn and experiment with the sustenance of NPA practices. This includes community-led/based implementation of natural resource management, soil, water, and other ecosystem reservoirs. For instance, decentralized wetland systems in rural and semi-rural areas have been reported to empower local communities in managing wastewater from rural households and improving water use efficiency for small-scale farmers [83]. These low-cost NPA interventions offer small-scale farmers the advantage over many engineered manufacturing farming solutions. Wetlands restoration enables multiple ecosystem functions, including climate mitigation, tackling water and food security issues and biodiversity conservation [84]. Also, the interventions offered by the NPA have a much wider scope rather than just biodiversity and climate issues. The NPA solutions simultaneously address the social, economic, and other environmental challenges following human well-being, which are widely accepted by the research and development community. The cost-efficiency models have also enhanced the acceptance of various NPA interventions among small-scale farming communities around the globe. Nevertheless, the scaling and adaptability of these NPA interventions are governed by a number of factors, such as land use changes, climate disturbances, and resources, i.e., human, financial, etc.
There has also been growing interest in climate resilience food production systems, which can be tackled with the potential of NPA. Reduction in global GHG emissions has been crucial for climate mitigation strategies where our natural ecosystems serve both as a source and sink, abstracting its importance. Many land use activities, including agriculture and deforestation, accounted for 25% of total GHG emissions [85]. Reforestation can be relied on as one of the climate mitigation and adaptation strategies, taking into consideration high-diversity plantations instead of monocultures. Fast-growing monoculture plantations are the usual trend found in most tropical and semi-arid regions, where farmers reap significant harvest returns every few years. Over the years, these monoculture plantations and soils have become vulnerable to abiotic and biotic stresses, including pests and disease infestation.
On the other hand, diverse plantation systems, broadly the native species, always have long-term resilience to these stress conditions, contribute to cultural values, provide key benefits to Indigenous communities, and serve for cost efficiencies of NPA. This includes rejuvenating natural forests, agroforestry, and horticulture systems, targeting tropical and sub-tropical biodiversity hotspots, and finally, improving soil organic carbon in agricultural lands. Diverse systems also become easily and rapidly adapted to adapt, reducing exposure to immediate climate shocks. Many studies described the role of natural forests, NPA and wetlands in reducing erosion risks, securing water supplies, and enhancing crop yields in variable climates [86]. A biodiverse system uplifts the ecosystem services that help small-scale farming communities with diverse sources of income generation and sustain their livelihoods. However, NPA plays a crucial role in maintaining and sustaining these highly diverse and multifunctional ecosystems as they are designed for species/varieties to adapt to changes and empower the system.
Transitioning from small-scale agriculture to Nature-Positive Agriculture (NPA) involves integrating traditional knowledge with sustainable practices like agroecology and regenerative agriculture while addressing economic pressures and policy barriers. Smallholder farmers must have access to training, sustainable inputs, and financial support to adopt eco-friendly practices that prioritize biodiversity, soil health, and ecosystem services. However, the slow adoption of NPA is due to economic pressures favoring high-yield, input-intensive farming, lack of awareness, and inadequate policy frameworks. To overcome these, markets must value sustainability, governments should incentivize ecological farming through policy reforms, and infrastructure must be improved to support local markets and value chains. Collaboration between farmers, researchers, and institutions is key to scaling up successful solutions and ensuring long-term resilience in food systems.

7. Conclusions

NPA practices have the capability to address diverse issues of food and nutritional security while rebuilding ecosystems, improving soil and plant health, and lifting biodiversity. Small-scale farmers, particularly in the global south, have learned from past and conventional systems, which is the reason they are more focused on implementing NPA practices. However, other stakeholders, including policymakers, must contribute by prioritizing the exploitation of potential, supporting it with financial means, and creating incentives around NPA techniques. Consumers can support and promote the adoption of sustainable practices and raise awareness programs to put environmental stewardship and human health at the top. For NPA to thrive, markets must shift away from prioritizing short-term profits and high yields, which often drive harmful practices like monoculture and overuse of chemicals. Instead, markets should value ecosystem services, biodiversity, and climate resilience, incentivizing sustainable practices such as agroecology and local seed systems. This requires policy changes, including rethinking subsidies and supply chains, to support farmers’ sovereignty and promote long-term environmental and social benefits. To sum up, NPA has the full potential to produce food sustainably while taking care of communities and the ecosystem’s well-being. By embracing the collective efforts of NPA, it is possible to maximize resource use and increase outputs, thus creating highly stable, resilient, and regenerative agrifood systems that feed people and the environment.

Author Contributions

Conceptualization, M.K. and Y.G.; writing—original draft preparation, M.K., M.A., S.O., F.B., Y.G. and C.F.; writing—review and editing, M.K., M.A., S.O., F.B., Y.G. and C.F. All authors have read and agreed to the published version of the manuscript.

Funding

This research received no external funding.

Conflicts of Interest

The authors declare no conflicts of interest.

References

  1. Binswanger-Mkhize, H.P.; Savastano, S. Agricultural intensification: The status in six African countries. Food Policy 2016, 67, 26–40. [Google Scholar] [CrossRef] [PubMed]
  2. Claudia, M.; Viana, D.F.; Patrícia, A.; Jorge, R.; Paulo, P. Agricultural land systems importance for supporting food security and sustainable development goals: A systematic review. Sci. Total Environ. 2022, 806, 150718. [Google Scholar]
  3. FAO. Small Family Farmers Produce a Third of the World’s Food. 2021. Available online: https://www.fao.org/newsroom/detail/Small-family-farmers-produce-a-third-of-the-world-s-food/en (accessed on 23 April 2021).
  4. Diana, C.; Moreno, V.; Carolina, P.Q.H.; Olga, L.H.M. The water-energy-food nexus in biodiversity conservation: A systematic review around sustainability transitions of agricultural systems. Heliyon 2023, 9, e17016. [Google Scholar]
  5. Barbara, S.S.; Joan, G. What are Nature-based solutions (NBS)? Setting core ideas for concept clarification. Nat.-Based Solut. 2022, 2, 100009. [Google Scholar]
  6. Altieri, M.A.; Nicholls, C.I. The adaptation and mitigation potential of traditional agriculture in a changing climate. Clim. Change 2017, 140, 33–45. [Google Scholar] [CrossRef]
  7. Johnson, P.T.; Ostfeld, R.S.; Keesing, F. Frontiers in research on biodiversity and disease. Ecol. Lett. 2015, 18, 1119–1133. [Google Scholar] [CrossRef]
  8. Nair, P.K.R. Grand challenges in agroecology and land use systems. Front. Environ. Sci. 2014, 2, 1. [Google Scholar] [CrossRef]
  9. Giller, P.S. The diversity of soil communities, the ‘poor man’s tropical rainforest’. Biodivers. Conserv. 1996, 5, 135–168. [Google Scholar] [CrossRef]
  10. Jeffery, S.; Gardi, C.; Jones, A. European Atlas of Soil Biodiversity, European Commission, Publications Office of the European Union. 2010. Available online: https://op.europa.eu/en/publication-detail/-/publication/7161b2a1-f862-4c90-9100-557a62ecb908 (accessed on 27 August 2010).
  11. Scheu, S. Plants and generalist predators as links between the below-ground and above-ground system. Basic Appl. Ecol. 2001, 11, 3–13. [Google Scholar] [CrossRef]
  12. Quentin, V.; Auclerc, A.; Béguiristain, T.; Leyval, C. Assessment of derelict soil quality: Abiotic, biotic, and functional approaches. Sci. Total Environ. 2018, 613–614, 990–1002. [Google Scholar]
  13. Barrios, E. Soil biota, ecosystem services and land productivity. Ecol. Econ. 2007, 64, 269–285. [Google Scholar] [CrossRef]
  14. Lal, R. Soil carbon management and climate change. Carbon Manag. 2014, 4, 439–462. [Google Scholar] [CrossRef]
  15. Bonkowski, M. Protozoa and plant growth: The microbial loop in soil revisited. New Phytol. 2004, 162, 617–631. [Google Scholar] [CrossRef] [PubMed]
  16. Vicente-Vicente, J.L.; Fuss, S.; Song, C.; Lee, J.; Kim, M.; Lee, W.-K.; Son, Y. A Holistic View of Soils in Delivering Ecosystem Services in Forests: A Case Study in South Korea. Forests 2019, 10, 487. [Google Scholar] [CrossRef]
  17. Lynch, J. Resilience of the rhizosphere to anthropogenic disturbance. Biodegradation 2002, 13, 21–27. [Google Scholar] [CrossRef]
  18. Simpson, A.J.; Myrna, J.S.; Emma, S.; Brian, P.K. Microbially derived inputs to soil organic matter: Are current estimates too low? Sci. Technol. 2007, 41, 8070–8076. [Google Scholar] [CrossRef]
  19. Kallenbach, C.; Frey, S.; Grandy, A. Direct evidence for microbial-derived soil organic matter formation and its ecophysiological controls. Nat. Commun. 2016, 7, 13630. [Google Scholar] [CrossRef]
  20. Liang, C.; Wulf, A.; Johannes, L.; Matthias, K. Quantitative assessment of microbial necromass contribution to soil organic. Glob. Change Biol. 2019, 25, 3578–3590. [Google Scholar] [CrossRef]
  21. Griffiths, B.S.; Philippot, L. Insights into the resistance and resilience of the soil microbial community. FEMS Microbiol. Rev. 2013, 37, 2112–2129. [Google Scholar] [CrossRef]
  22. Zehr, J.; Bethany, D.J.; Steven, M.S.; Grieg, F.S. Nitrogenase gene diversity and microbial community structure: A cross-system comparison. Environ. Microbiol. 2003, 5, 539–554. [Google Scholar] [CrossRef]
  23. Shen, X.; Ma, J.; Li, Y.; Li, Y.; Xia, X. The Effects of Multiple Global Change Factors on Soil Nutrients across China: A Meta-Analysis. Int. J. Environ. Res. Public Health 2022, 19, 15230. [Google Scholar] [CrossRef] [PubMed]
  24. Kuypers, M.M.M.; Marchant, H.K.; Kartal, B. The microbial nitrogen-cycling network. Nature Rev. Microbiol. 2018, 16, 263–276. [Google Scholar] [CrossRef] [PubMed]
  25. Hestrin, R.; Hammer, E.C.; Mueller, C.W.; Lehmann, J. Synergies between mycorrhizal fungi and soil microbial communities increase plant nitrogen acquisition. Commun. Biol. 2019, 2, 233. [Google Scholar] [CrossRef]
  26. Zhang, L.; Xu, M.; Liu, Y.; Zhang, F.; Hodge, A.; Feng, G. Carbon and phosphorus exchange may enable cooperation between an arbuscular mycorrhizal fungus and a phosphate-solubilizing bacterium. New Phytol. 2016, 210, 1022–1032. [Google Scholar] [CrossRef]
  27. Bernhard, A. The Nitrogen Cycle: Processes, Players, and Human Impact. Nat. Educ. Knowl. 2010, 3, 25. [Google Scholar]
  28. Mullen, M.D. Encyclopedia of Soils in the Environment. 2005. Available online: https://www.scribd.com/document/386382484/Encyclopedia-of-Soils-in-the-Environment-pdf (accessed on 8 November 2005).
  29. Phalan, M.; Andrew, B.; Rhys, E.G.; Jörn, P.W.S. Minimizing the harm to biodiversity of producing more food globally. Food Policy 2011, 36, S62–S71. [Google Scholar] [CrossRef]
  30. Fischer, C.; Carsten, T.; Tscharntke, T. Small mammals in agricultural landscapes: Opposing responses to farming practices and landscape complexity. Biol. Conserv. 2011, 144, 1130–1136. [Google Scholar] [CrossRef]
  31. Zhou, J.; Guan, D.; Zhou, B.; Zhao, B.; Ma, M.; Qin, J.; Jiang, X.; Chen, S.; Cao, F.; Shen, D.; et al. Influence of 34-years of fertilization on bacterial communities in an intensively cultivated black soil in northeast China. Soil Biol. Biochem 2015, 90, 42–51. [Google Scholar] [CrossRef]
  32. Castellano-Hinojosa, A.; Strauss, S.L.; González-López, J.; Bedmar, E.J. Changes in the diversity and predicted functional composition of the bulk and rhizosphere soil bacterial microbiomes of tomato and common bean after inorganic N-fertilization. Rhizosphere 2021, 18, 100362. [Google Scholar] [CrossRef]
  33. Bommarco, R.; Kleijn, D.; Potts, S.G. Ecological intensification: Harnessing ecosystem services for food security. Trends Ecol. Evol. 2013, 28, 230–238. [Google Scholar] [CrossRef]
  34. Chapin, F.S., III; Zavaleta, E.S.; Eviner, V.T.; Naylor, R.L.; Vitousek, P.M.; Reynolds, H.L.; Hooper, D.U.; Lavorel, S.; Sala, O.E.; Hobbie, S.E.; et al. Consequences of changing biodiversity. Nature 2000, 405, 234–242. [Google Scholar] [CrossRef] [PubMed]
  35. Brussaard, S.L.; de Ruiter, P.C.; Brown, G.G. Soil Biodiversity for agricultural sustainability. Agric. Ecosyst. Environ. 2007, 121, 233–244. [Google Scholar] [CrossRef]
  36. Ong, C.K.; Corlett, J.E.; Singh, R.P.; Black, C.R. Above and below ground interactions in agroforestry systems. For. Ecol. Manag. 1991, 45, 45–57. [Google Scholar] [CrossRef]
  37. Mando, A.; Miedema, R. Termite-induced change in soil structure after mulching degraded (crusted) soil in the Sahel. Appl. Soil Ecol. 1997, 7, 241–249. [Google Scholar] [CrossRef]
  38. Adesemoye, A.O.; Kloepper, J.W. Plant–microbes interactions in enhanced fertilizer-use efficiency. Appl. Microbiol. Biotechnol. 2009, 85, 1–12. [Google Scholar] [CrossRef]
  39. Bless, A.; Davila, F.; Plant, R. A genealogy of sustainable agriculture narratives: Implications for the transformative potential of regenerative agriculture. Agric. Hum. Values 2023, 40, 1379–1397. [Google Scholar] [CrossRef]
  40. Wezel, A.; Casagrande, M.; Celette, F.; Jean-François, V.; Aurélie, F.; Joséphine, P. Agroecological practices for sustainable agriculture. A review. Agron. Sustain. Develop. 2014, 34, 1–25. [Google Scholar] [CrossRef]
  41. FAO. The State of Food and Agriculture 2019. Moving Forward on Food Loss and Waste Reduction. 2019. Available online: https://www.fao.org/3/i9654en/i9654en.pdf (accessed on 31 October 2019).
  42. Krellenberg, K.; Jordan, R.; Rehner, J.; Schwarz, A.; Infante, B.; Barth, K.; Perez, A. Adaptation to climate change in megacities of Latin America—Regional Learning Network of the research project Climate Adaptation Santiago (CAS). Available online: https://repositorio.cepal.org/server/api/core/bitstreams/52c7c6bd-ef62-400d-bbd5-51edb1f4b335/content (accessed on 28 February 2014).
  43. Bellon, M.R.; Hodson, D.P.; Hellin, J. Climate-smart agriculture? Questioning the links between adaptation and mitigation in the Peruvian Andes. Global Environ. Change 2019, 24, 106–114. [Google Scholar]
  44. Savary, S.; Laetitia, W.; Sarah, J.P.; Paul, E.; Neil, M.; Andy, N. The global burden of pathogens and pests on major food crops. Nat. Ecol. Evol. 2019, 3, 430–439. [Google Scholar] [CrossRef]
  45. Harman, G.; Khadka, R.; Doni, F.; Uphoff, N. Benefits to plant health and productivity from enhancing plant microbial symbionts. Front Plant Sci. 2021, 11, 610065. [Google Scholar] [CrossRef]
  46. Brown, C.D.; van Beinum, W. Pesticide transport via sub-surface drains in Europe. Environ. Pollut. 2009, 157, 3314–3324. [Google Scholar] [CrossRef] [PubMed]
  47. Tudi, M.; Daniel Ruan, H.; Wang, L.; Lyu, J.; Sadler, R.; Connell, D.; Chu, C.; Phung, D.T. Agriculture Development, Pesticide Application and Its Impact on the Environment. Int. J. Environ. Res. Public Health 2021, 18, 1112. [Google Scholar] [CrossRef] [PubMed]
  48. Ehler, L.E. Integrated pest management (IPM): Definition, historical development and implementation, and the other IPM. Pest Manag. Sci. 2007, 62, 787–789. [Google Scholar] [CrossRef]
  49. Pretty, J.; Bharucha, Z.P. Integrated pest management for sustainable intensification of agriculture in Asia and Africa. Insects 2015, 6, 152–182. [Google Scholar] [CrossRef]
  50. Malard, J.J.; Adamowski, J.F.; Dıaz, M.R.; Nassar, J.B.; Anandaraja, N.; Tuy, H.; Arevalo-Rodriguez, L.A.; Melgar-Quinonez, H.R. Agroecological food web modelling to evaluate and design organic and conventional agricultural systems. Ecol. Model. 2020, 421, 108961. [Google Scholar] [CrossRef]
  51. Lengai, G.M.W.; Muthomi, J.W.; Mbega, E.R. Phytochemical activity and role of botanical pesticides in pest management for sustainable agricultural crop production. Sci. Afr. 2020, 7, e00239. [Google Scholar] [CrossRef]
  52. Barea, J. Future challenges and perspectives for applying microbial biotechnology in sustainable agriculture based on a better understanding of plant-microbiome interactions. J. Soil Sci. Plant Nutr. 2015, 15, 261–282. [Google Scholar] [CrossRef]
  53. Pereira, R.V.; Filgueiras, C.C.; Dória, J.; Peñaflor, M.F.G.V.; Willett, D.S. The effects of biostimulants on induced plant defense. Front. Agron. 2021, 3, 1–9. [Google Scholar] [CrossRef]
  54. Placidi de Bortoli, C.; Luis Jurat-Fuentes, J. Mechanisms of resistance to commercially relevant entomopathogenic bacteria. Curr. Opin. Insect Sci. 2019, 33, 56–62. [Google Scholar] [CrossRef]
  55. Drinkwater, L.E.; Snapp, S.S. Advancing the science and practice of ecological nutrient management for smallholder farmers. Front. Sustain. Food Syst. 2022, 6, 921216. [Google Scholar] [CrossRef]
  56. Moss, S. Integrated weed management (IWM): Why are farmers reluctant to adopt non-chemical alternatives to herbicides? Pest Manag. Sci. 2019, 75, 1205–1211. [Google Scholar] [CrossRef] [PubMed]
  57. Crowder, D.W.; Jabbour, R. Relationships between biodiversity and biological control in agroecosystems: Current status and future challenges. Biol. Control. 2014, 75, 8–17. [Google Scholar] [CrossRef]
  58. Alwang, J.; Norton, G.; Larochelle, C. Obstacles to widespread diffusion of IPM in developing countries: Lessons from the field. J. Int. Pest Manage. 2019, 10, 10. [Google Scholar] [CrossRef]
  59. Grasswitz, T.R. Integrated Pest Management (IPM) for small-scale farms in developed economies: Challenges and opportunities. Insects 2019, 10, 179. [Google Scholar] [CrossRef]
  60. Mouden, S.; Sarmiento, K.F.; Klinkhamer, P.G.L.; Leiss, K.A. Integrated pest management in western flower thrips: Past, present and future. Pest Manage. Sci. 2017, 73, 813–822. [Google Scholar] [CrossRef]
  61. Heeb, L.; Jenner, E.; Cock, M.J.W. Climate-smart pest management: Building resilience of farms and landscapes to changing pest threats. J. Pest Sci. 2019, 92, 951–969. [Google Scholar] [CrossRef]
  62. Hodson, E.; Niggli, U.; Kitajima, K.; Lal, R.; Sadoff, C. Boost Nature Positive Production—A paper on Action Track 3. In A paper from the Scientific Group of the UN Food Systems Summit. 2021. Available online: https://sc-fss2021.org/wp-content/uploads/2021/04/Action_Track_3_paper_Boost_Nature_Positive_Production.pdf (accessed on 18 July 2021).
  63. Thies, C.; Roschewitz, I.; Tscharntke, T. The landscape context of cereal aphid-parasitoid interactions. Proc. Royal Soc. B Biol. Sci. 2005, 272, 203–210. [Google Scholar] [CrossRef]
  64. Zhang, W.; Ricketts, T.H.; Kremen, C.; Carney, K.; Swinton, S.M. Ecosystem services and dis-services to agriculture. Ecol. Econ. 2007, 64, 253–260. [Google Scholar] [CrossRef]
  65. Veres, A.; Petit, S.; Conord, C.; Lavigne, C. Does landscape composition affect pest abundance and their control by natural enemies? A review. Agric. Ecosys. Environ. 2013, 166, 110–117. [Google Scholar] [CrossRef]
  66. Deguine, J.P.; Aubertot, J.N.; Flor, R.J.; Lescourret, F.; Wyckhuys, K.A.G.; Ratnadass, A. Integrated pest management: Good intentions, hard realities. A review. Agron. Sustain. Dev. 2021, 41, 38. [Google Scholar] [CrossRef]
  67. Herrero, M.T.; Stefan, W.; Benjamin, H.; Rigolot, C.; Thornton, P.; Havlik, P.; de Boer, I.J.M.; Gerber, P.J. Livestock and the environment: What have we learned in the past decade? Annual Rev. Environ. Res. 2015, 40, 177–202. [Google Scholar] [CrossRef]
  68. Notenbaert, A.M.; Douxchamps, S.; Villegas, D.M.; Arango, J.; Paul, B.K.; Burkart, S.; Rao, I.; Kettle, C.J.; Rudel, T.; Vázquez, E.; et al. Tapping into the environmental co-benefits of improved tropical forages for an agroecological transformation of livestock production systems. Front. Sustain. Food Syst. 2021, 5, 742842. [Google Scholar] [CrossRef]
  69. Moran, D.; Blair, K.J. Review: Sustainable livestock systems: Anticipating demand-side challenges. Animal 2021, 15, 100288. [Google Scholar] [CrossRef] [PubMed]
  70. Vibart, R.; de Klein, C.; Jonker, A.; van der Weerden, T.; Bannink, A.; Bayat, A.R. Challenges and opportunities to capture dietary effects in on-farm greenhouse gas emissions models of ruminant systems. Sci. Total Environ. 2021, 769, 144989. [Google Scholar] [CrossRef]
  71. Paul, B.K.; Mutegi, J.K.; Wironen, M.B.; Wood, S.A.; Peters, M.; Nyawira, S.S.; Misiko, M.T.; Dutta, S.K.; Zingore, S.; Oberthür, T.; et al. Livestock solutions to regenerate soils and landscapes for sustainable agrifood systems transformation in Africa. Outlook Agric. 2023, 52, 103–115. [Google Scholar] [CrossRef]
  72. Sanderman, J.; Heng, T.; Fiske, G.J. Soil carbon debt of 12,000 years of human land use. Proc. Natl Acad. Sci. USA 2017, 114, 9575–9580. [Google Scholar] [CrossRef]
  73. FAO. The 10 Elements of Agroecology: Guiding the Transition to Sustainable Food and Agricultural Systems. 2018. Available online: https://www.fao.org/agroecology/overview/overview10elements/en/ (accessed on 2 December 2019).
  74. Paul, B.K.; Koge, J.; Maass, B.L.; Notenbaert, A.M.; Peters, M.; Groot, J.C.J.; Tittonell, P. Tropical forage technologies can deliver multiple benefits in sub-Saharan Africa. A Meta-Analysis. Agron. Sustain. Develop. 2020, 40, 22. [Google Scholar] [CrossRef]
  75. Jank, L.; Barrios, S.C.; Valle, C.B.; Simeaio, R.M.; Alves, G.F. The value of improved pastures to Brazilian beef production. Crop Past. Sci. 2014, 65, 1132–1137. [Google Scholar] [CrossRef]
  76. Byrnes, R.C.; Nùñez, J.; Arenas, L.; Rao, I.; Trujillo, C.; Alvarez, C.; Arango, J.; Rasche, F.; Chirinda, N. Biological nitrification inhibition by Brachiaria grasses mitigates soil nitrous oxide emissions from bovine urine patches. Soil Biol. Biochem. 2017, 107, 156–163. [Google Scholar] [CrossRef]
  77. Gaviria-Uribe, X.; Bolivar, D.M.; Rosenstock, T.S.; Molina-Botero, I.C.; Chirinda, N.; Barahona, R.; Arango, J. Nutritional quality, voluntary intake and enteric methane emissions of diets based on novel Cayman grass and its associations with two Leucaena shrub legumes. Front. Vet. Sci. 2020, 7, 579189. [Google Scholar] [CrossRef]
  78. Montoya-Flores, M.D.; Molina-Botero, I.C.; Arango, J.; Romano-Muñoz, J.L.; Solorio-Sánchez, F.J.; Aguilar-Pérez, C.F.; Ku-Vera, J.C. Effect of Dried Leaves of Leucaena leucocephala on Rumen Fermentation, Rumen Microbial Population, and Enteric Methane Production in Crossbred Heifers. Animals 2020, 10, 300. [Google Scholar] [CrossRef] [PubMed]
  79. Plumecocq, G.; Thomas, D.; Michel, D.; Marie-Benoît, M.; Jean-Pierre, S.; Olivier, T. The plurality of values in sustainable agriculture models: Diverse lock-in and coevolution patterns. Ecol. Soc. 2018, 23, 21. [Google Scholar] [CrossRef]
  80. Lira, M.A., Jr.; Fracetto, F.J.C.; Ferreira, J.D.S.; Silva, M.B.; Fracetto, G.G.M. Legume silvopastoral systems enhance soil organic matter quality in a subhumid tropical environment. Soil Sci. Soc. America J. 2020, 84, 1209–1218. [Google Scholar] [CrossRef]
  81. Vazquez, E.; Teutscherova, N.; Lojka, B.; Arango, J.; Pulleman, M. Pasture diversification affects soil macrofauna and soil biophysical properties in tropical (silvo) pastoral systems. Agric. Ecosyst. Environ. 2020, 302, 107083. [Google Scholar] [CrossRef]
  82. Chander, G.; Wani, S.P.; Gopalakrishnan, S.; Mahapatra, A.; Chaudhury, S.; Pawar, C.S.; Kaushal, M.; Kesava, A.V.R. Microbial consortium culture and vermi-composting technologies for recycling on-farm wastes and food production. Int. J. Recycl. Org. Waste Agric. 2018, 7, 99–108. [Google Scholar] [CrossRef]
  83. Shinichi, Y.; Mardani-korrani, H.; Kaida, R.; Ochiai, K.; Kobayashi, M.; Nagano, A.J.; Fujii, Y.; Akifumi, S.; Yuichi, A. Field multi-omics analysis reveals a close association between bacterial communities and mineral properties in the soybean rhizosphere. Sci. Rep. 2021, 11, 8878. [Google Scholar]
  84. Wang, Z.; Wang, T.; Zhang, X.; Wang, J.; Yang, Y.; Sun, Y.; Guo, X.; Wu, Q.; Nepovimova, E.; Watson, A.E.; et al. Biodiversity conservation in the context of climate change: Facing challenges and management strategies. Sci. Total Environ. 2024, 937, 173377. [Google Scholar] [CrossRef]
  85. IPCC. IPCC Special Report on Climate Change, Desertification, Land Degradation, Sustainable Land Management, Food Security, and Greenhouse Gas Fluxes in Terrestrial Ecosystems: Summary for Policymakers. 2019. Available online: https://www.naturebasedsolutionsinitiative.org/news/climate-change-and-land-an-ipcc-special-report-on-climate-change-desertification-land-degradation-sustainable-land-management-food-security-and-greenhouse-gas-fluxes-in-terrestrial-ecosystems/ (accessed on 18 November 2019).
  86. Van Zanten, H.H.; Van Ittersum, M.K.; De Boer, I.J. The role of farm animals in a circular food system. Glob. Food Sec. 2019, 21, 18–22. [Google Scholar] [CrossRef]
Figure 1. A conceptual framework diagram of NPA and its components.
Figure 1. A conceptual framework diagram of NPA and its components.
Sustainability 17 01151 g001
Figure 2. Diagram of the different groups of soil biodiversity classified by size. A diverse group of soil biota classified according to the size and functioning of individuals—Macrofauna (a—Coleopteres; b—Hemiptera; c—Chilopedes; d—Lombrics; e—Gasteropodes, etc.); Mesofauna (a—Springtails; b—Millipedes; c—Thrips; d—Mites; e—Proturans, etc.); Microfauna (a—Nematodes; b—Tardigrades; c—Rotiferes, etc.); and Microorganisms (a—Bacteria; b—Actinomycetes; c—Fungi; d—Algae; e—Protozoa, etc.).
Figure 2. Diagram of the different groups of soil biodiversity classified by size. A diverse group of soil biota classified according to the size and functioning of individuals—Macrofauna (a—Coleopteres; b—Hemiptera; c—Chilopedes; d—Lombrics; e—Gasteropodes, etc.); Mesofauna (a—Springtails; b—Millipedes; c—Thrips; d—Mites; e—Proturans, etc.); Microfauna (a—Nematodes; b—Tardigrades; c—Rotiferes, etc.); and Microorganisms (a—Bacteria; b—Actinomycetes; c—Fungi; d—Algae; e—Protozoa, etc.).
Sustainability 17 01151 g002
Figure 3. Carbon cycle in the soil via the microbial loop plants. Organic matter is broken down by microbes, which release carbon into the soil. Plants then take up the carbon and continue the cycle. The atmospheric carbon dioxide (CO2), after being fixed by plants and added to the soil through processes, such as (1) root exudation of low-molecular-weight simple carbon compounds or deposition of leaf and root, (2) is made bioavailable to microbial metabolic cycles and subsequently is either (3) respired to the atmosphere or (4) enters the stable carbon pool as microbial necromass.
Figure 3. Carbon cycle in the soil via the microbial loop plants. Organic matter is broken down by microbes, which release carbon into the soil. Plants then take up the carbon and continue the cycle. The atmospheric carbon dioxide (CO2), after being fixed by plants and added to the soil through processes, such as (1) root exudation of low-molecular-weight simple carbon compounds or deposition of leaf and root, (2) is made bioavailable to microbial metabolic cycles and subsequently is either (3) respired to the atmosphere or (4) enters the stable carbon pool as microbial necromass.
Sustainability 17 01151 g003
Figure 4. Major transformations in the nitrogen cycle. The major transformations in the nitrogen cycle are nitrogen fixation, where nitrogen gas (N2) is converted into a bio-available form, ammonia (NH3); nitrification-the process by which bacteria convert ammonia into nitrite (NO2) and subsequently nitrates (NO3), allowing plants to use nitrogen for growth; ammonification-the process by which decomposing organic tissues release inorganic nitrogen back into the ecosystem as ammonia; and denitrification-the process that converts nitrate to nitrogen gas.
Figure 4. Major transformations in the nitrogen cycle. The major transformations in the nitrogen cycle are nitrogen fixation, where nitrogen gas (N2) is converted into a bio-available form, ammonia (NH3); nitrification-the process by which bacteria convert ammonia into nitrite (NO2) and subsequently nitrates (NO3), allowing plants to use nitrogen for growth; ammonification-the process by which decomposing organic tissues release inorganic nitrogen back into the ecosystem as ammonia; and denitrification-the process that converts nitrate to nitrogen gas.
Sustainability 17 01151 g004
Figure 5. The balance between ecosystem services and disservices for pest control at a landscape level. At the landscape level, there are different ecological services (in a positive way) and disservices (in a negative way) that an ecosystem with unmanaged habitats can provide in the management of pest populations. Ecosystem services create conditions that inhibit pest development. This can be achieved through different mechanisms that negatively impact pests (for example, chemical repelling or physical barrier to the movement of pests) or favor their natural enemies (by, for example, creating a beneficial environment through the provision of food and natural habitats). Conversely, ecosystem disservices for pest management arise when the landscape characteristics promote pest development and impede the proliferation of their natural enemies. The situation in a specific agricultural landscape will depend on the balance of these two processes. Understanding the interplay between ecosystem services and disservices is important for the development of nature-positive pest management strategies.
Figure 5. The balance between ecosystem services and disservices for pest control at a landscape level. At the landscape level, there are different ecological services (in a positive way) and disservices (in a negative way) that an ecosystem with unmanaged habitats can provide in the management of pest populations. Ecosystem services create conditions that inhibit pest development. This can be achieved through different mechanisms that negatively impact pests (for example, chemical repelling or physical barrier to the movement of pests) or favor their natural enemies (by, for example, creating a beneficial environment through the provision of food and natural habitats). Conversely, ecosystem disservices for pest management arise when the landscape characteristics promote pest development and impede the proliferation of their natural enemies. The situation in a specific agricultural landscape will depend on the balance of these two processes. Understanding the interplay between ecosystem services and disservices is important for the development of nature-positive pest management strategies.
Sustainability 17 01151 g005
Figure 6. Productivity and environmental co-benefits of tropical forage technologies [68]. The integration of forages in mixed crop–tree–livestock systems highlights the positive impacts on both livelihoods and the environment. The figure describes the concept of sustainable intensification of forage-based systems, which involves combining genetic, ecological, and socio-economic processes to enhance system efficiency. This approach has the potential to improve livelihoods and yield various environmental benefits, such as improved soil health, reduced soil erosion, decreased greenhouse gas (GHG) emissions, and better adaptation to climate variability.
Figure 6. Productivity and environmental co-benefits of tropical forage technologies [68]. The integration of forages in mixed crop–tree–livestock systems highlights the positive impacts on both livelihoods and the environment. The figure describes the concept of sustainable intensification of forage-based systems, which involves combining genetic, ecological, and socio-economic processes to enhance system efficiency. This approach has the potential to improve livelihoods and yield various environmental benefits, such as improved soil health, reduced soil erosion, decreased greenhouse gas (GHG) emissions, and better adaptation to climate variability.
Sustainability 17 01151 g006
Disclaimer/Publisher’s Note: The statements, opinions and data contained in all publications are solely those of the individual author(s) and contributor(s) and not of MDPI and/or the editor(s). MDPI and/or the editor(s) disclaim responsibility for any injury to people or property resulting from any ideas, methods, instructions or products referred to in the content.

Share and Cite

MDPI and ACS Style

Kaushal, M.; Atieno, M.; Odjo, S.; Baijukya, F.; Gebrehawaryat, Y.; Fadda, C. Nature-Positive Agriculture—A Way Forward Towards Resilient Agrifood Systems. Sustainability 2025, 17, 1151. https://doi.org/10.3390/su17031151

AMA Style

Kaushal M, Atieno M, Odjo S, Baijukya F, Gebrehawaryat Y, Fadda C. Nature-Positive Agriculture—A Way Forward Towards Resilient Agrifood Systems. Sustainability. 2025; 17(3):1151. https://doi.org/10.3390/su17031151

Chicago/Turabian Style

Kaushal, Manoj, Mary Atieno, Sylvanus Odjo, Frederick Baijukya, Yosef Gebrehawaryat, and Carlo Fadda. 2025. "Nature-Positive Agriculture—A Way Forward Towards Resilient Agrifood Systems" Sustainability 17, no. 3: 1151. https://doi.org/10.3390/su17031151

APA Style

Kaushal, M., Atieno, M., Odjo, S., Baijukya, F., Gebrehawaryat, Y., & Fadda, C. (2025). Nature-Positive Agriculture—A Way Forward Towards Resilient Agrifood Systems. Sustainability, 17(3), 1151. https://doi.org/10.3390/su17031151

Note that from the first issue of 2016, this journal uses article numbers instead of page numbers. See further details here.

Article Metrics

Back to TopTop