Abstract
The demand for reliable Environmental Product Declarations (EPDs) of asphalt mixtures is growing, particularly as they are increasingly used in public road construction tenders across Europe. However, the reliability and comparability of EPDs remain limited due to two main challenges: (i) significant variability in dataset selection for key materials such as bitumen and aggregates, and (ii) uncertainty regarding the influence of operational factors, including aggregate moisture, mixing temperature, and transportation. The objective of this research is to assess the influence of dataset selection and operational parameters on the environmental performance of an asphalt mixture, focusing on improving the reliability of EPDs. Within this research, a Life Cycle Assessment (LCA) was conducted using a cradle-to-gate approach (A1–A3), including modules C1–C4 and D, in compliance with EN 15804:2019+A2:2020. Primary data were collected from an asphalt plant in Lithuania, while secondary data were obtained from the Ecoinvent database. The sensitivity analyses were performed to investigate the variation of data set choices and key operational factors that influence the environmental impact. The assessment was carried out using the Simapro 9.6 software and the EF 3.1 impact assessment method. The results indicate significant sensitivity to dataset selection, particularly for bitumen and dolomite production, leading to environmental impact variations of up to 41.8% and 35.3%, respectively. Among operational factors, reducing aggregate moisture from 5% to 3% by sheltering stockpiles helps achieve the highest environmental impact reduction (3.2% under the Aggregate Single Score), while lowering mixing temperatures to 130 °C resulted in a 1.6% decrease. Transportation mode selection contributed to emission variations between 1.8% and 6.7%, with long-distance aggregate transport increasing emissions by up to 14.6%. The research findings underscore the critical need for harmonizing dataset selection and optimizing operational processes to improve asphalt sustainability. Standardizing datasets is essential for ensuring fair and transparent EPD generation for asphalt mixtures, particularly when used in road construction tenders, as seen in several European countries. Future research should explore the integration of reclaimed asphalt (RA) and assess its potential environmental benefits.
1. Introduction
1.1. Background
The growing attention on climate change by governments, companies, and organizations is leading towards the adoption of methodologies to assess and communicate the environmental performance of products and processes. At both European and international levels, several initiatives have emerged in recent years to promote more sustainable practices [1,2]. Assessing the environmental sustainability of a product or a process is increasingly in demand, and the Life Cycle Assessment (LCA) is a valuable methodology for this purpose. Standardized by the ISO 14040 [3], LCA can be used to account for the impacts of a product and process throughout its life cycle, from the extraction of virgin material to the end-of-life, considering the use, maintenance, and its recycling potential.
LCA is applied across a wide range of sectors and plays a pivotal role in product development, policy-making, eco-labelling, and communication with stakeholders. One key application of LCA is the Environmental Product Declaration (EPD), a document that provides transparent and third-party verified results on the environmental performance of a product. EPD is a communication tool for consumers and manufacturers, including a summary of the results of the LCA of a product. Standardized by ISO 14025 [4], EPDs are classified as “Type III environmental declarations”, often considered transparent, detailed, and reliable compared to the other types of declaration [5]. This is due to the quantifiable environmental data provided using pre-set categories. In fact, based on LCA methodology, an EPD usually includes information about selected impact categories (i.e., acidification, global warming potential) or other indicators, such as resource use (i.e., energy).
While EPDs are not yet mandatory at the European level, they are particularly meaningful in critical sectors, such as construction or consumer goods. In the first case, they can be used to compare materials and select the one with the lowest impacts, while in the second case, they can be used to push consumers towards more sustainable choices. In the Netherlands, for example, the emissions calculated through an LCA and declared in an EPD have been monetarized in an Environmental Cost Indicator, allowing the environmental performance of products to play an important role in the tendering process of construction projects [6]. The monetarization is done considering shadow costs, which are the highest prevention cost per unit of emission control for the government. EPDs are becoming more and more important to prioritize the use of sustainable materials in Green Public Procurement (GPP) [7].
At the European level, using EPDs is part of the efforts to reduce carbon footprints and promote sustainable practices, mainly in the construction sector [5,8], where EPDs are standardized by EN 15804:2012+A2:2019 [9]. Their implementation in government practices depends on national and regional regulations, but more and more countries ask for environmental performance information for new buildings and civil engineering works. Hence, EPDs are included as part of public procurement criteria, especially for high-impact sectors like construction and infrastructure. In fact, under the umbrella of the Construction Products Regulation (CPR), tailored by the European Union, manufacturers are pushed to provide environmental performance information for their construction products [10]. This is particularly true for buildings: for instance, in France, the RE2020 regulation requires LCAs for new buildings [11] or in Sweden, the EPDs are used to communicate the mandatory impacts of construction materials [12]. Additionally, EPDs can also be applied to certification systems, like LEED (Leadership in Energy and Environmental Design) [13] and BREEAM (Building Research Establishment Environmental Assessment Method) [14], where using EPD-certified materials helps builders and developers earn extra credits toward achieving higher certification levels. These certifications, which emphasize resource conservation, energy efficiency, and less environmental impact, are widely accepted as benchmarks for green building. By offering validated environmental data, materials with EPDs help achieve these objectives and are essential to the construction project’s overall sustainability.
Also in the road pavement sector, the use of EPDs aligns with broader trends in the construction sector, becoming increasingly significant, especially in Europe and the USA. For instance, an increasing trend in EPDs was registered in the US with the Buy Clean Act [15]. It promotes procurement policies that encourage the purchase of construction materials and products with reduced environmental impacts, mandating the use of EPDs for a range of construction materials, including asphalt [8,16].
This increasing interest in EPDs led to the publication of several Product Category Rules (PCRs) and complementary PCRs. PCRs are documents that provide detailed information on system boundaries, data sources, and indicators that the practitioner shall use when doing an LCA [17,18]. EPDs of construction products shall follow the core PCR given by EN 15804 [9]. Nevertheless, PCRs are often defined at the regional level, with a consequent inconsistency and difficulty in comparing EPDs [8,19,20]. Some PCRs are not detailed enough to ensure the comparability of EPDs, so the harmonization between PCRs and c-PCRs is essential.
The selection of datasets for the LCA calculation is another crucial component of EPDs, since it has an impact on the outcomes [21]. The database of LCA software includes a wealth of information about materials, energy flows, and processes. They serve as the study’s foundation, and choosing them could be challenging and affect the results. Furthermore, the openness and dependability of EPDs as a tool for decision-making might be compromised by the use of inconsistent datasets across various EPDs, which can also make it challenging to compare similar products. The use of regionally relevant, high-quality, harmonized datasets is crucial to reducing these problems. This guarantees that the environmental performance information in EPDs appropriately captures the state of supply chains and production today. To mitigate these issues, it is essential to use harmonized and high-quality datasets that are regionally specific. This ensures that the environmental performance data in EPDs accurately reflects the current realities of production and supply chains.
Moreover, to enhance sustainability in the asphalt industry, it is important not only to provide documents that prove the environmental performance of conglomerates, but also to investigate the potential optimizations to adopt. Operational aspects can significantly influence the environmental behavior: mixing temperatures, content of recycled aggregates, percentage of moisture, and distances from quarry to plant are all parameters affecting the emissions into the atmosphere. In the literature, several studies report the existence of these critical parameters [22,23]. The use of recycled materials is the most investigated option: the use of non-virgin aggregates (i.e., Reclaimed Asphalt (RA)) is often linked to fewer impacts [24,25]. Concerning the transport distances, the relevance of reducing the distances between quarry/refineries and plants as much as possible has been proven for Germany, the UK, and Italy [26], but no sensitivity analysis has been conducted to show the influence of different modes. The quantity of energy required at the plant is crucial during the assessment of environmental performance. It is mainly dependent on the mixing temperature and on the moisture of aggregates [27,28]. One of the solutions for reducing temperature is transitioning from an HMA to a WMA [29,30,31], estimating energy savings in a wide range of percentages. Zaumanis (2010) records 5 to 18% energy savings [32], Middleton and Forfylow (2009) up to 24% [33], and Praticò and Perri (2024) [34] up to 40%. A reduced moisture content means less energy required to heat and dry the aggregates, up to 37% [27].
This state-of-the-art review has highlighted the following points:
- The number of EPDs is steadily increasing, making it crucial to establish clear guidelines for more coherent and reliable results, enhancing credibility across sectors. This is mainly due to the current attention to environmental problems.
- Specific Green Public Procurement (GPP) policies can promote the use of EPDs, driving the adoption of environmental performance standards in procurement processes.
- It is important to provide shared tools and guidelines to ensure comparability among EPDs, to ensure consistency and transparency in environmental assessments across different countries.
- Assessing and comparing possible improvements of operational aspects can be beneficial towards more sustainable practices.
- The current comparison of improvements due to the use of recycled materials, lower mixing temperature, and moisture content is usually expressed only in terms of CO2eq.
Although EPDs are increasingly used in construction procurement and regulation, their comparability and reliability remain limited because (i) LCI dataset selection varies across databases and PCRs, and (ii) plant-level operational parameters (e.g., aggregate moisture, mixing temperature, transport mode) are often treated as fixed defaults. This study fills that gap by systematically quantifying the relative influence of dataset choice and operational parameters on asphalt mixture LCA results and by providing recommendations to improve EPD harmonization and reporting.
1.2. Goal and Objectives
The main goal of this research is to assess the influence of key factors, including dataset selection and operational parameters, on the environmental performance of asphalt mixtures, with a specific focus on improving the accuracy and reliability of EPDs. A conventional asphalt mixture, containing virgin aggregates and typically used for base layer applications in Lithuania, was selected as the reference point for a sensitivity analysis with two objectives. The first objective assesses how the choice of datasets for road construction materials, mainly in bitumen binder and aggregate production, influences environmental outcomes. The second objective concerns evaluating key operational factors, including moisture content, temperature reduction, and transportation distances and modes between quarries and mixing plants to identify possible optimization measures for reducing environmental impacts. The conceptual flow chart of the framework is presented in Figure 1.
Figure 1.
Conceptual flow chart of the framework.
2. Methods
The LCA methodology is explained in this chapter, including assumptions, considerations, inputs, and outputs used in the analysis presented in this manuscript. This chapter is structured similarly to a standard LCA, which consists of four parts: the goal and scope definition, the life cycle inventory, and the life cycle impact assessment.
2.1. Goal and Scope of LCA
The goal is to determine the environmental impact of 1 ton of asphalt mixture and analyze the differences subjected to the selection of different datasets and manufacturing. The intended audience is researchers and LCA practitioners, as well as road engineers and agencies that may be interested in applying the results of this research.
The scope consists of the main methodological steps: declared unit, system boundaries, assumptions, and limitations.
2.1.1. Declared Unit
This LCA covers 1 metric ton (1000 kg) of asphalt mixture, which is used to construct flexible road pavement, manufactured at the stationary batch plant.
2.1.2. System Boundaries
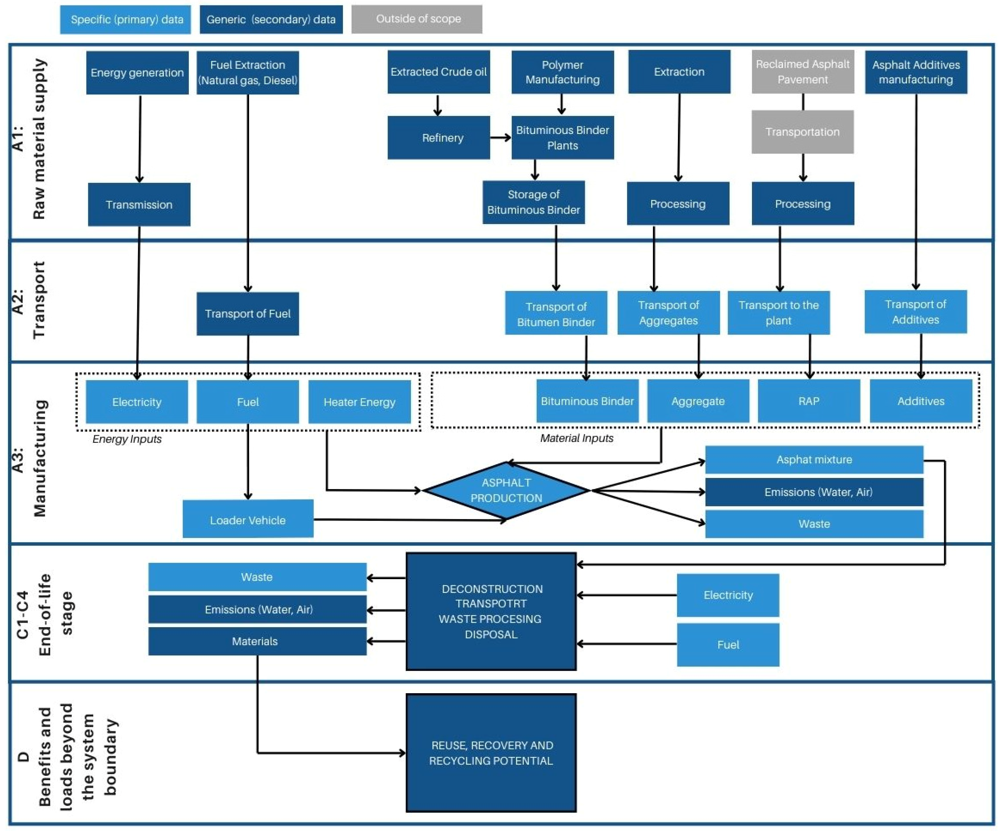
The system boundaries outline the type of EPD and are defined according to EN 15804:2012+A2:2019, covering time and geography aspects as well as the necessity that “all construction products and materials shall declare modules A1–A3, modules C1–C4 and module D” [9] as a minimum. The analysis was carried out based on primary data gathered in 2022 and is subject to the geography of Lithuania (the northeast part of Europe). The system diagram of Cradle-to-Gate with modules C1–C4 and D of asphalt production is presented in Figure 2.
Figure 2.
System diagram illustrating the cradle-to-gate (A1–A3) system boundaries, extended with end-of-life (C1–C4) and potential benefits beyond the system boundary (module D) considered in the Life Cycle Assessment of asphalt mixture production.
2.1.3. Assumptions and Limitations
The reference asphalt mixture composition is designed to be an asphalt base layer. Such mixtures usually are composed of 15–80% of reclaimed asphalt (RA). However, this research focuses on the sensitivity analysis of the Life Cycle Inventory decisions, so for simplification, RA content was withdrawn from the asphalt mixture composition.
Due to the use of bitumen instead of tar, asphalt producers have an economical motivation to recycle as much site-won asphalt as possible, so commonly, no site-won asphalt is landfilled or incinerated in modulus C4.
2.2. Life Cycle Inventory
Life Cycle Inventory (LCI) analysis systematically compiles and quantifies all inputs and outputs associated with the material and energy flows throughout a product’s life cycle. LCI consists of data collection and system modelling. In LCA, the required data primarily includes inputs from natural systems (e.g., raw materials) and the technosphere (i.e., electrical energy), and outputs in the form of emissions to air, soil, and water, as well as waste generated within the technosphere. Given that direct measurements of emissions and primary data collection are often impractical, LCI databases such as Ecoinvent are frequently utilized to provide reliable secondary data.
In this research, the primary data have been collected from a specific asphalt plant; however, datasets from the Ecoinvent database were used for background information. When initiating the modelling of asphalt mixture production from the ground up, several challenges emerge, particularly concerning the selection of appropriate materials available from databases. In general, LCAs are iterative processes that involve data collection, impact assessment, and result interpretation. However, selecting the precise dataset for each process is a substantial task that requires additional analysis to ensure the accuracy and reliability of the LCA results. A key focus of the initial phase of the research is to examine the impact that material selection has on the accuracy and reliability of asphalt mixture modelling.
2.2.1. Product Stage (A1–A3)
Module A1—Raw material supply. In order to determine the dataset selection impact on the final results, the analysis was carried out for reference asphalt mixture AC (Ref.AC), which consists of a complex blend of components, including aggregates, bituminous binder, filler, and various additives. A specific reference asphalt mixture composition is presented in Table 1. The overall composition of the mixture was held constant throughout the analysis process, while the specific attribute considered in the dataset varied according to the different scenarios.
Table 1.
Main components and attributes of the reference asphalt mixture case study.
In the production of asphalt mixtures, the material that contributes the most to environmental emissions is typically the bituminous binder, commonly referred to as asphalt cement or bitumen [35]. While performing an LCA for EPDs, practitioners usually select the dataset provided by Eurobitume [36] to assess the environmental burden of bitumen [37,38,39]. However, most recent researchers have instead used the following dataset, “pitch | petroleum refinery operation” [40], while others have used the Ecoinvent dataset “bitumen adhesive compound, hot” of the Ecoinvent database [41]. The “pitch|petroleum refinery operation” dataset in Ecoinvent may be suitable for evaluating the environmental impact of bitumen. This dataset covers the entire process of petroleum refining, including the production of bitumen as a co-product. However, it is important to note that this dataset provides a general representation of petroleum refinery operations. The specific environmental impacts of bitumen production can vary depending on factors such as the type of crude oil used, the refinery process, and the location of the refinery. On the other hand, “bitumen adhesive compound, hot” provides valuable information on the production of a specific bitumen-based product; it does not capture the entire lifecycle of road bitumen, including its extraction, refining, and application in road construction. The primary purpose of this dataset is to assess the environmental impact of hot bitumen adhesive compounds used in specific applications, such as roofing or waterproofing. Hence, further investigation is needed to determine the dataset selection criteria and their impact on the environmental assessment of bituminous mixtures.
Likewise, the coarse aggregates compose the largest mass portion in the mix. Performing the LCA, it is usually known as the aggregate type of the mixture. Mixtures can be manufactured from crushed gravel, basalt (granite), dolomite rock (sedimentary carbonate rock that contains a high percentage (50%) of the mineral dolomite), or limestone, and each of them has a specific dataset in the Ecoinvent. However, usually the virgin aggregates required to produce an asphalt mixture are modelled as “gravel, crushed | gravel production, crushed” of the Ecoinvent database [40,42,43]. De Bortoli’s [43] analysis highlighted the significant sensitivity of environmental impacts related to the type of aggregate rock used in road construction. This sensitivity arises from the fact that different rock types, due to their unique properties such as density, hardness, and extraction processes, can lead to varying degrees of environmental impacts, including resource depletion, energy consumption, and emissions. Therefore, reaching a consensus on the selection of aggregate types is crucial for improving the accuracy and relevance of LCAs.
It is well known that the application of local materials is more environmentally sustainable, so special attention should be paid to dolomite production. Dolomite deposits in Lithuania and the Baltic States are an important source of mineral resources [44,45], used in both the construction industry and agriculture. Dolomite is a carbonate mineral composed of calcium and magnesium carbonates, formed through geological processes. Dolomite is primarily used in the production of crushed stone (aggregate) for construction purposes, such as road building and concrete production [46,47]. It is also used to a lesser extent in the production of dolomite powder [6], which is typically used as filler in asphalt mixture production in Lithuania. The application of dolomite aggregates for asphalt mixture production is highly beneficial due to their good compressive strength and durability. Dolomite aggregates are commonly used in asphalt mixtures applied in base layers of pavement. Their chemical composition also contributes to improved binding with bitumen, which is essential for long-lasting pavement performance. However, dolomite is slightly more susceptible to polishing compared to harder aggregates like granite, which is why mixtures with dolomite are not a common practice for surface layers in high-traffic roads [44,46,47].
In this research, the modelling of A1–A3 modules is composed of four stages varying between (1) bitumen alternatives, (2) coarse aggregates alternatives, (3) asphalt production inwards, and (4) transportation alternatives. The scenarios of the case study are described in Figure 3.
Figure 3.
Scenarios of the case study.
Module A2—Transportation to the plant. The information about raw materials delivery to the manufacturing site was carried out knowing from where the materials are bought and where they are produced. The transportation distances were calculated using Google Maps. Road transport is the main transport mode for raw materials. The EURO5 trucks have been assumed for raw materials supply. The transportation is assumed to be one-way trips.
The transportation distances of raw materials were kept constant over the analysis and are presented in Table 2.
Table 2.
Transportation distances of the baseline scenario.
Module A3—Manufacturing. Hot mix asphalt is manufactured in a purpose-built plant where controlled amounts of aggregates of various sizes, previously blended and graded to meet a required specification, are dried and heated before being mixed with a measured quantity of hot bitumen in a pugmill (batch plant). Heat is used to remove moisture from the aggregate and to obtain sufficient fluidity of the bitumen to enhance mixing and workability. In life cycle phase A3, all processes that occur during the production of the asphalt mixture at the mixing plant must be considered. These are: the energy consumption at the plant (mixer, drying, bitumen tanks, loader), the water use (dedusting, offices, cleaning), use of consumables (such as lubricants, grease, filters, tires, among others), and waste generation.
Following a similar procedure as for the previous life cycle modules, the data required is gathered and then scaled to the declared unit, usually by dividing the amount used in a year by the total production of the year. EPDs are required to be based on at least 12 months of data, to ensure that the environmental impact data is comprehensive and representative.
The modelled asphalt mixing batch type plant is located in Lithuania. This specific plant runs on natural gas, for drying and heating the aggregates and electricity for the mixer, and bitumen tanks. Additionally, the diesel consumption of a loader that feeds the materials to the plant must be considered as well. The consumption and distribution of energy are presented in Table 3 and are validated for 1 ton of the representative asphalt mixture.
Table 3.
Energy consumption during the production of one ton of asphalt mixture.
To determine the energy consumption of the specific mixture, the thermal energy model [40] was used and is presented in Equation (1). This model has been used in several other studies as well [48,49]. The thermal model allows us to calculate the thermal energy required to bring the materials to the production temperature, considering the moisture content in the aggregates, as well as the reclaimed asphalt. The model includes a casing losses factor (CL), which is related to the heat emitted (lost) from the plant to the surroundings [50]. The CL is needed to account for all the heat losses and inefficiencies of the mixing plant, since the thermal model is only able to provide energy consumption in an idealized situation.
In this study, several factors have been changed as part of the different scenarios analyzed (see Figure 3). The moisture content of aggregates varied from 5% to 3% (3.1), the temperature of the asphalt mixture from 160 °C to 130 °C (3.2), and the casing losses from 20.25% to 15% (3.3) to study the influence of these parameters on the environmental performance of the asphalt mixture, while the other parameters used in the equation are presented in Table 4.
Table 4.
Parameters considered in the thermal energy model (Equation (1)) for the base line scenario.
The information on the consumption of consumables and water, as well as the waste generated at the plant, was obtained from the operators of the plant for the production year 2022. The type and number of consumables were obtained from the purchasing information of the plant, and the type and amount of waste generated at the plant were taken from the annual waste report for the production year 2022.
2.2.2. End of Life Stage (C1–C4)
In LCA, the term “End of Life (EoL)” refers to the final stage of a product’s life cycle, covering all processes that occur once the product reaches the end of its useful life. This stage includes various activities such as disassembly, reuse, recycling, energy recovery, and landfilling. The EoL stage is critical for evaluating the environmental impacts and benefits associated with the disposal and recovery of materials and energy.
The EoL stage is generally represented by Module C. This represents the impacts associated with the disposal and treatment of a product after its service life, including processes like waste collection, sorting, and crushing. In this study, the processes encountered in module C are listed below:
- C1 Deconstruction—Milling and sweeping of asphalt pavement in road section—12.16 MJ/t;
- C2 Transport—average transportation distances from pavement in road section to the site-won asphalt recycling facility at the asphalt plant—87.5 tkm;
- C3 Waste processing—operation of front loader and excavator, crushing and screening machinery—7.51 MJ/t;
- C4 Disposal—it is assumed that no quantity of site-won asphalt is going to be landfilled or incinerated.
2.2.3. Benefits and Loads Beyond the System Boundaries (D)
Module D is slightly less straightforward than all the others. It comprises possible benefits and loads beyond the system boundaries. Annex D of the EN 15804 standard provides guidance on how to calculate the environmental impact in this module. In the case of asphalt mixtures, only the burdens and benefits related to the export of secondary materials can be considered. No secondary fuels, nor energy from waste incineration, nor energy from landfill storage can be exported from asphalt mixtures, at least currently.
Taking the latter into consideration, the equation presented in EN 15804 for the export of secondary materials (Equation D6 in Annex D of the standard) needs to be interpreted for the case of asphalt mixtures. For the purpose of this study, and as a proposition for consensus, the equation of the EN 15804 can be interpreted as seen in Equation (2).
Module D = 56% × (100% − x%) × (EMR,after EoW out − (A1 + A2) × Qout/Qsub)
First, it is necessary to explain the coefficient EMR,after EoW out. Following the definition of EN 15804, these are the emissions produced after the material has reached the end-of-waste status (EoW). For the purpose of this study, as a proposition for consensus as well, this EoW is achieved after the material has been crushed and sieved in life cycle module C3, meaning that the coefficient is 0, since after this point, no other emissions are expected before the material can be reused. It can also be argued that at this point, the reclaimed asphalt gains commercial value, since it can be used and sold as reclaimed asphalt for direct use in asphalt mixtures.
Then, in Equation (2), the 56% is chosen since statistically, such a percentage of reclaimed asphalt mixtures is reused in new hot or warm asphalt mixtures in Europe [51]. The remaining 44% is used for the construction of unbound granular layers, such as foundation layers and/or frost protection layers. Then, “x” is the amount of reclaimed asphalt already present in the asphalt mixture. This amount needs to be discounted to avoid double-counting the benefits of the secondary material. Modules A1 and A2 are identified as the modules that benefit from using reclaimed asphalt in the future, since using reclaimed asphalt will avoid extracting new materials and transporting them to the mixing plant. Finally, the quotient that appears at the end of Equation (2) refers to the performance of the secondary material. In this case, since to date it is too difficult to estimate the quality of reclaimed asphalt compared to neat aggregates, the quotient is considered to have a value of 1.
It would also be possible to consider the remaining 44% that statistically is used in unbound granular layers; however, the quotient could not be considered 1. Therefore, it becomes difficult to interpret the equation in this case. Additionally, the results would probably amount to a very small sum; thus, for the purpose of this study, it is considered negligible.
2.3. Life Cycle Impact Assessment
Life cycle Impact Assessment (LCIA) is a critical phase of the core Product Category Rules (PCR) for Type III environmental declarations for any construction product and construction service of EN 15804:2012+A2:2019.
To assess the potential impacts on the environment of the asphalt mixture and the different scenarios, the EN 15804+A2 method has been used, which was revised in 2019 and aligns with the Environmental Footprint EF 3.1 method. The calculation was caried out using the LCA software Simapro 9.6 and the Ecoinvent 3.9.1 database (Ecoinvent 3—allocation, cut-off). Normalization and weighting were based on the EF 3.1 calculation method to aggregate results across multiple impact categories, facilitating the interpretation of outcomes and generating a single score that simplifies the comparison of environmental performance.
Environmental impact categories, as well as normalization and weighting factors, are presented in Table 5.
Table 5.
Environmental impact categories and normalization/weighting factors.
3. Results
3.1. Discussion of Global Warming Potential Indicator for Modules A1–A3
The environmental burdens are always expressed in terms of Global Warming (CO2eq), with other impact categories often disregarded [28]. Figure 4a,b outlines various materials and processes relevant to asphalt mixture production, focusing on their Global Warming Potential (GWP) and comparative percentages against a baseline scenario. Baseline Scenario (REF) has a GWP of 68.08 kg CO2 eq., which is the reference for all comparisons. Just by selecting different bitumen datasets, GWP may increase from 3.4% to 41.8%. Pitch production (1.2) and Bitumen Adhesive Compound production (1.3) were significantly higher in terms of GWP than the Eurobitumen dataset (without infrastructure—REF).
Figure 4.
(a) The Global warming potential (GWP) indicator of the Climate change category of A1–A3 modules, and (b) the comparison with baseline scenario (REF).
As can be seen in Figure 4a, asphalt mixtures with coarse aggregates from Basalt (2.1) and Limestone (2.3) exhibit GWPs of 65.64 kg CO2 eq. and 62.82 kg CO2 eq., respectively. These values are lower than the baseline GWP associated with Gravel production (REF), corresponding to reductions of 3.58% and 7.73%. This indicates that the use of Basalt and Limestone as aggregates in asphalt mixtures can reduce the environmental impact compared to asphalt mixtures with crushed gravel aggregates. On the other hand, the asphalt mixture with coarse aggregates from Dolomite production (2.2) has a higher environmental impact, with a GWP of 92.01 kg CO2 eq. and an increase of 35.2% compared to the baseline. This warns to have a closer look at Dolomite production processes, since the environmental impact can vary depending on various factors, including the extraction method, processing techniques, and transportation distances.
Analyzing the production phase (3.1–3.3), it can be seen that the biggest reduction in GWP (6.97%) has been achieved by reducing the moisture content from 5% (REF) to 3% (3.1) in the aggregates compared to the baseline scenario (REF) with 5% moisture content. Lowering the asphalt mixture temperature from 160 °C (REF) to 130 °C (3.2) resulted in a 3.54% reduction of GWP, which shows better environmental performance than the baseline, though not as considerable mitigation of aggregate moisture. Additionally, the results show that the casing loss factor (CL) changes from 20.25% (REF) to 15% (3.3), leading to only a slight reduction of 1.42%. Although this is a marginal improvement related to plant isolation for the decrease in energy emission to the surrounding environment [50], results indicate that changes in the moisture content and mixture mixing temperature are more beneficial in reducing GWP.
The transportation influence on the GWP was evaluated by changing the type of transportation when the materials supply is organized only by roads (4.1), or by road and by train (4.2). Some aggregate types used to produce asphalt mixtures in Lithuania, such as basalt or granite, are shipped from Scandinavia. This transportation scenario (4.3), which involves Sea-Rail-Road, was modelled to assess the environmental impact of long-distance multimodal transport. This approach (4.3) accounts for emissions generated during sea freight, rail transport, and road delivery, offering a comprehensive understanding of the carbon footprint associated with importing these materials compared to local sourcing. Analyzing results showed that transporting materials primarily by road (4.1) can result in a 9.5% increase in GWP. On the other hand, incorporating rail transport as the dominant mode (4.2) can lead to a 2.0% decrease in GWP. However, long-distance material supply chains, utilizing a combination of sea, rail, and road transport (4.3), may increase GWP by 6.5%, reflecting the environmental influence associated with extended logistics and multimodal transportation
3.2. Discussion on Holistic Environmental Indicators Comparison for Modules A1–A3
This section presents the holistic comparison between all the environmental indicators of the twelve data input selection alternatives, which are illustrated in Figure 5. Figure 5a shows the relative differences in environmental impacts estimated for a reference asphalt mixture using reference bitumen (Eurobitume without infrastructure) compared to several asphalt binder alternatives. These alternatives include (1.1) Eurobitume with infrastructure, (1.2) Pitch production, and (1.3) Bitumen adhesive compound production. Analyzing the trend of the blue line (1.1) in Figure 5a can show that the difference between “Eurobitume without infrastructure” and “Eurobitume with infrastructure” changes from 0.3% to 13.4% overall impact categories, with the exception of the SQP (Land use) indicator, which is determined to be 83.5% bigger, and ADP-MM (Resource use, minerals and metals), which is 29.4% bigger. The environmental comparison between “Pitch production” (1.2) and “Bitumen adhesive compound production” (1.3) shows similar environmental impacts as their trendlines are close. However, “Pitch production” shows a slightly lower overall environmental impact, an average of 6.5% less than “Bitumen adhesive compound production”. When comparing “Eurobitume without infrastructure” and “Bitumen adhesive compound production” (1.3), considerable differences were observed in specific impact categories. For example, “Bitumen adhesive compound production” led to much higher values in categories such as ETP-fw (Ecotoxicity, freshwater), ODP (Ozone depletion), and POCP (Photochemical ozone formation), and a lower value in IRP (Ionizing radiation) with the reduction reaching up to 81.2%. Overall, “Bitumen adhesive compound production” resulted in a more than 50.3% higher environmental impact compared to the “Eurobitume without infrastructure” alternative. This comparison highlights the variation in environmental burdens between bitumen production processes, emphasizing the importance of dataset selection, which will significantly affect the final result of LCA.

Figure 5.
The environmental impact of A1–A3 modules over the relative difference in comparison with the reference scenario based on (a) bitumen selection alternative (1.1–1.3); (b) aggregate type selection alternative (2.1–2.3); (c) asphalt production variable alternative (3.1–3.3); (d) transportation variable alternative (4.1–4.3).
Figure 5b shows the relative differences in environmental impacts estimated for a reference asphalt mixture using the reference aggregate type (gravel, crushed gravel production) compared to several aggregate type alternatives. These alternatives include (2.1) Basalt quarry operation, (2.2) Dolomite production, and (2.3) Limestone production. When comparing “gravel, crushed gravel production” and “Basalt quarry operation” (2.1), a six times bigger environmental impact difference was observed in the SQP (Land use) impact category. Overall, “Basalt quarry operation” resulted in a more than 37.3% higher environmental impact compared to the “gravel, crushed gravel production” alternative. The analysis of the environmental impact between the reference aggregate type and “dolomite production” (2.2) reveals a notable trend, with substantial increases observed in several impact categories. These include Particulate Matter (PM), Eutrophication (freshwater) (EP-F), Human Toxicity (non-cancer) (HTP-nc), Ionizing Radiation (IRP), and Abiotic Depletion of Mineral Resources (ADP-MM). The overall environmental impact difference exceeds 107%, emphasizing the significant contribution of dolomite production in these specific environmental burdens compared to the reference aggregate. When analyzing the Ecoinvent database description, it is stated that “datasets correspond to the technology used in Europe for limestone mining” with the “primary data that were collected on fertilizer production for the year 2011”. However, comparison results show that “limestone production” (2.3) is noticeably lower in terms of environmental impact from “dolomite production” and is even 7.6% less than “crushed gravel production”. It is important to note that the specific environmental impacts of dolomite production can vary depending on factors such as the mining method, the processing techniques, and the location of the mine. Considering the fact that dolomite rocks are a dominant aggregate type for asphalt and concrete production in the Baltic states, it is necessary to highlight, revise, and renew the “dolomite production” dataset in the Ecoinvent database. Until then, LCA practitioners are recommended to use EPDs from local dolomite producers.
Figure 5c illustrates the effects of reducing aggregate moisture by 2% (3.1), lowering asphalt mixing temperature by 30 °C (3.2), and improving plant insulation by 5.25% (3.3) on the environmental impact of producing the reference asphalt mixture, with initial inputs provided in Table 2. The greatest reduction of impacts was observed from reducing aggregate moisture, leading to an approximately 2.2% overall decrease in environmental impact indicators, with significant reductions noted particularly in GWP and ODP. In contrast, lowering the asphalt mixing temperature resulted in only a 1.1% reduction across the environmental impact indicators.
Figure 5d shows the influence of the transport mode on all the environmental impact categories. The transition from a multimodal road-rail transport system (REF) to a road-dominant mode (4.1) resulted in an overall increase of more than 9.1% across the environmental impact indicators. Notable differences were observed for ETP-fw, HTP-nc, SQP, and ADP-MM. A more complex influence was detected when comparing the baseline (REF) scenario with the rail-dominant transport mode (4.2). Significant decreases were observed for GWP-T, ETP-fw, HTP-nc, SQP, ODP, ADP-F, and ADP-MM. However, increases were noted for AP, EP-M, EP-T, and POCP. The overall conclusion suggests that evaluating only the GWP is insufficient; a comprehensive assessment of the full spectrum of environmental indicators is necessary. Furthermore, understanding the influence of individual indicators can be challenging, which underscores the need for an aggregate single score to provide a holistic evaluation of the overall environmental burden.
The environmental impact contribution to the Aggregate Single Score (ASS) based on the EF 3.1 method is presented in Figure 6, where comparison for each scenario is shown in part (a) and the relative difference compared with the baseline scenario (REF) is shown in part (b). The baseline scenario (REF) has an ASS of 7.7 mPt, which serves as the reference point for all comparisons. A similar trend was observed when analyzing the GWP-T results, as shown in Figure 4. However, it is important to emphasize the scenario involving Dolomite production (2.2), which demonstrates the highest overall impact based on ASS, reaching 13.3 mPt—an increase of 74.0% compared to the REF. Figure 6a highlights that particulate matter (PM) contributes the most to the environmental burden in scenario 2.2, compared to all other scenarios. This suggests that the “Dolomite production” dataset in EcoInvent may potentially overestimate the environmental impact of dolomite aggregate production.

Figure 6.
The environmental impact contribution to the single score: (a) comparison for each scenario; (b) relative difference.
In addition, “Pitch production” and “Bitumen adhesive compound production” resulted in ASS increases of 20.5% and 25.3%, respectively, compared to the baseline scenario. For transportation scenarios, using road transport (4.1) is expected to lead to a 6.7% increase in ASS, while rail-dominant transport (4.2) may result in a smaller increase of 1.8%. As expected, the greatest environmental impact from transportation is associated with long-distance multimodal transport (4.3), where shipping aggregates from Scandinavia to Lithuania increases the overall environmental impact based on ASS by up to 14.6%.
The findings presented in Figure 6 emphasize that small operational adjustments during asphalt production, such as reducing aggregate moisture (3.1) or lowering mixing temperatures (3.2), offer limited improvements when compared to the choice of materials (1.1–2.3) and transportation logistics (4.1–4.3). As shown in Figure 6b, a 3% reduction in aggregate moisture (3.1) resulted in only a 3.2% reduction in ASS, demonstrating a limited effect on the overall environmental burden. In contrast, variations in the bitumen dataset (3.2) can lead to a much more significant impact, potentially increasing the environmental burden by over 6.4 times, indicating the critical role of accurate and consistent dataset selection.
As mentioned in the introduction, the primary objective of EPDs is to accurately communicate the environmental impacts of manufacturing processes. Therefore, it is crucial for LCA practitioners to ensure consistency in dataset inputs. Variations in dataset selection can lead to substantial differences in environmental impact calculations, making it essential for LCA models to use standardized and representative data. Failure to do so may lead to misleading conclusions about the true environmental effects of production processes and material choices. This analysis underscores the need for careful consideration of both material and transport choices in the lifecycle of asphalt mixtures, as well as the importance of harmonized dataset usage to enable fair and accurate environmental impact assessments.
4. Conclusions
Evaluating asphalt mixture environmental performance in a proper way is fundamental for providing reliable results, which could lead to an Environmental Product Declaration (EPD). The development of reliable and transparent EPD generation is paramount for the expanding application of EPDs in the tendering of road construction projects. This research focuses on the sensitivity analysis of key factors affecting the accuracy and reliability of EPDs for asphalt mixtures. The objectives of this paper are: (1) to determine how the choice of datasets for asphalt mixture materials influences environmental outcomes, (2) to evaluate key operational factors to identify possible optimization measures for reducing environmental impacts. To identify the parameters to be considered within a sensitivity analysis, a ‘cradle-to-gate’ (A1 to A3) approach was conducted. Additionally, modules C1–C4 and module D, considering all the impact categories for EPDs, were included since these were deemed appropriate to ensure compliance EN 15804:2012+A2:2019 standard.
Concerning the first objective, hence the influence of dataset selection, the analysis shows that LCA, and consequently EPDs, is highly sensitive to variations in input data at module A1. The following conclusions can be drawn:
- The sensitivity analysis of the bitumen production dataset showed that the total environmental impact of the life cycle of the asphalt mixture can vary significantly (from 3.4% to 41.8% over GWP-T), according to the choice made by the practitioner when selecting the Life Cycle Inventory input. Considering the high sensitivity of bitumen production, the dataset is crucial to agree on common bitumen binder production inputs on a European level, so that EPDs of asphalt mixtures could be compared internationally for the tendering process. To be on the conservative side, it is recommended to use “bitumen adhesive compound, hot” for the environmental evaluation of bitumen production at LCA Stage A1.
- The sensitivity analysis of the aggregate production dataset showed that LCA practitioners must be careful when evaluating specific aggregate types. The selection of the dolomite production dataset was identified as the factor with the most pronounced influence, leading to a 35.3% increase in GWP-T relative to the baseline scenario. Since dolomite rocks are a dominant local aggregate type for asphalt and concrete production in the Baltic states, and considering that “Dolomite production” in the Ecoinvent database refers to fertilizer production instead of limestone, it is necessary to highlight, revise, and renew the “dolomite production” dataset in the Ecoinvent database. Until then, LCA practitioners are recommended to use EPD data from local dolomite producers.
Concerning the second objective, the influence of operational factors on module A2 and A3, the research produced these main results:
- During the LCA analysis of asphalt mixtures produced in the specific asphalt plant, the production-related inputs such as moisture of aggregates, mixing temperature, or casting losses are known and fixed. This sensitivity analysis was carried out to demonstrate the potential environmental effects of the procurer’s investments on the plant facility. It was determined that aggregate shedding, followed by a reduction in moisture from 5% to 3%, has the biggest decrease in environmental impact, which can lead to 3.2% lower total emissions under the aggregated single score (ASS). The production of warm mix asphalt, where the temperature is decreased from 160 °C to 130 °C, may result in 1.6% lower total emissions under the ASS. The influence of fuel type was out of the study scope, so this conclusion refers to the natural gas consumption of the batch plant.
- Sensitivity analysis of transport mode selection may lead to 1.8–6.7% variation in total emissions under the ASS. This indicates that producers may influence the material supply chain by looking for ways for more sustainable transportation. It should be highlighted that transportation mode and distance decisions are equivalent to production facility characteristics.
- In Lithuania and the other Baltic States, granite (basalt) aggregates are not locally available and must be imported from Scandinavia or other countries to meet the performance requirements of asphalt wearing and binder layers. However, this analysis has shown that long-distance transportation may increase the total impacts by 14.6% of ASS. While these imports are unavoidable for high-quality surface layers, environmental performance can still be improved by (i) prioritizing local sourcing of aggregates (dolomite and gravel) in the base and binder layers, (ii) integrating recycled asphalt and aggregates to reduce virgin granite demand, and (iii) optimizing transport logistics.
This study primarily focuses on conventional asphalt mixtures with virgin aggregates. The impact of incorporating reclaimed asphalt and the durability of materials on the reference service life was not within the scope of this research. Future research should consider the environmental benefits and challenges of using reclaimed asphalt (RA) and local materials. While local sourcing can reduce transportation emissions, it is crucial to balance this with the long-term performance and durability of the materials. Additionally, the impact of layer durability and renewal on the overall environmental footprint should be investigated by performing a cradle-to-grave approach. The analyses carried out in this paper highlight the importance of harmonizing the selection of data inputs and increasing practitioners’ awareness to produce EPDs. At the same time, the analyses also show the importance of optimizing operational aspects and evaluating which ones have a higher or lower impact.
Advancing sustainability in the asphalt industry requires two key approaches: first, the agreement on and standardization of datasets to ensure comparable and transparent EPDs; and second, the implementation of operational improvements to enhance sustainable performance. The combination of reliable, comparable EPDs and continuous operational improvements demonstrates a shared commitment to consistently integrating sustainability into asphalt industry practices
Author Contributions
Conceptualization, R.K. and G.B.; methodology, R.K., N.C., and G.B.; validation, R.K., N.C., and G.B.; formal analysis, R.K. and G.B.; investigation, R.K., N.C., and G.B.; resources, R.K.; writing—original draft preparation, R.K. and G.B.; writing—review and editing, N.C. and D.L.P.; visualization, R.K.; supervision, R.K. All authors have read and agreed to the published version of the manuscript.
Funding
This research received no external funding.
Institutional Review Board Statement
Not applicable.
Informed Consent Statement
Not applicable.
Data Availability Statement
The raw data supporting the conclusions of this article will be made available by the authors on request.
Acknowledgments
The authors would like to acknowledge and thank Zigmantas Perveneckas for his technical support during this research.
Conflicts of Interest
Author Nicolás Carreño was employed by VINCI Construction Shared Services GmbH. The remaining authors declare that the research was conducted in the absence of any commercial or financial relationships that could be construed as a potential conflict of interest.
References
- Cordella, M.; Sala, S. The European Green Deal in the global sustainability context. In Assessing Progress Towards Sustainability; Elsevier: Amsterdam, The Netherlands, 2022; pp. 73–90. [Google Scholar]
- European Commission. The European Green Deal COM(2019) 640 Final 2019, 24; European Commission: Brussels, Belgium, 2019.
- ISO 14040; Environmental Management—Life Cycle Assessment—Principles and Framework. International Organization for Standardization: Geneva, Switzerland, 2006.
- ISO 14025; Environmental Labels and Declarations—Type III Environmental Declarations—Principles and Procedures. International Organization for Standardization: Geneva, Switzerland, 2006.
- Galindro, B.M.; Welling, S.; Bey, N.; Olsen, S.I.; Soares, S.R.; Ryding, S.O. Making use of life cycle assessment and environmental product declarations: A survey with practitioners. J. Ind. Ecol. 2020, 24, 965–975. [Google Scholar] [CrossRef]
- Geber, R.; Kocserha, I.; Gömze, L.A. Influence of Composition and Grain Size Distribution on the Properties of Limestone and Dolomite Asphalt Fillers. Mater. Sci. Forum 2012, 729, 344–349. [Google Scholar] [CrossRef]
- Garbarino, E.; Rodriguez Quintero, R.; Donatello, S.; Wolf, O. Revision of green public procurement criteria for road design, construction and maintenance. In Procurement Practice Guidance Document; European Commission: Brussels, Belgium, 2016. [Google Scholar]
- Rangelov, M.; Dylla, H.; Mukherjee, A.; Sivaneswaran, N. Use of environmental product declarations (EPDs) of pavement materials in the United States of America (U.S.A.) to ensure environmental impact reductions. J. Clean. Prod. 2021, 283, 24619. [Google Scholar] [CrossRef]
- EN 15804:2012+A2:2019; Sustainability of Construction Works—Environmental Product Declarations—Core Rules for the Product Category of Construction Products. UNE: Brussels, Belgium, 2019.
- EU Regulation 2024/3110; Regulation (EU) No 2024/3110 of the European Parliament and of the Council of 27 November 2024 Laying Down Harmonised Rules for the Marketing of Counstruction Products and Repealing Regulation (EU) No 305/2011. European Parliament and of the Council: Brussels, Belgium, 2024.
- MTE RE 2020; Reglementation Environnementale des Batiments Neufs (Guide RE 2020). Eco-Construire por le Confort de Tous. Ministères Aménagement du Territoire Transition Écologique: Paris, France, 2024.
- Strömberg, L.; Wendel, M.; Lindgren, Å.; Berglund, M. Digitalization of Epds for Asphalt—Experience from Sweden and Input from Norway. In Proceedings of the 7th Eurasphalt and Eurobitume Congress, Virtual, 15–17 June 2021; pp. 1–8. [Google Scholar]
- LEED v4.1, Building Design and Construction. USGBC: Washington, DC, USA, 2025.
- BREEAM. BREEAM Infrastructure: Projects. International; BRE Global: Watford, UK, 2022. [Google Scholar]
- Hasanbeigi, A. Federal Buy Clean Policy Impact on Construction Materials in the US; American Council for an Energy Efficient Economy: Washington, DC, USA, 2021. [Google Scholar]
- Kadefors, A.; Lingegård, S.; Uppenberg, S.; Alkan-Olsson, J.; Balian, D. Designing and implementing procurement requirements for carbon reduction in infrastructure construction–international overview and experiences. J. Environ. Plan. Manag. 2021, 64, 611–634. [Google Scholar] [CrossRef]
- Biswas, W.K.; Alhorr, Y.; Lawania, K.K.; Sarker, P.K.; Elsarrag, E. Life cycle assessment for environmental product declaration of concrete in the Gulf States. Sustain. Cities Soc. 2017, 35, 36–46. [Google Scholar] [CrossRef]
- Dias, A.M.A.; Dias, A.M.P.G.; Silvestre, J.D.; de Brito, J. Comparison of the environmental and structural performance of solid and glued laminated timber products based on EPDs. Structures 2020, 26, 128–138. [Google Scholar] [CrossRef]
- Cruz Juarez, R.I.; Finnegan, S. The environmental impact of cement production in Europe: A holistic review of existing EPDs. Clean. Environ. Syst. 2021, 3, 100053. [Google Scholar] [CrossRef]
- Moins, B.; Hernando, D.; Buyle, M.; Bergh, W.V.D.; Audenaert, A. Reviewing the variability in product category rules for asphalt pavements—A quantitative evaluation of methodological framework differences for environmental product declarations. J. Clean. Prod. 2024, 436, 19. [Google Scholar] [CrossRef]
- Modahl, I.S.; Askham, C.; Lyng, K.A.; Skjerve-Nielssen, C.; Nereng, G. Comparison of two versions of an EPD, using generic and specific data for the foreground system, and some methodological implications. Int. J. Life Cycle Assess. 2013, 18, 241–251. [Google Scholar] [CrossRef]
- Gettu, N.; Buttlar, W.G. Critical Parameters Affecting the Carbon Footprint of Asphalt Mixes. In RILEM Bookseries; Springer Nature: Cham, Switzerland, 2024; Volume 48, pp. 374–383. [Google Scholar]
- Riekstins, A.; Haritonovs, V.; Straupe, V.; Izaks, R.; Merijs-Meri, R.; Zicans, J. Comparative environmental and economic assessment of a road pavement containing multiple sustainable materials and technologies. Constr. Build. Mater. 2024, 432, 136522. [Google Scholar] [CrossRef]
- Covilla-Varela, E.; Turbay, E.; Polo-Mendoza, R.; Martínez-Arguelles, G.; Cantero-Durango, J. Recycled Concrete Aggregates (RCA)-based asphalt mixtures: A performance-related evaluation with sustainability-criteria verification. Constr. Build. Mater. 2023, 403, 133203. [Google Scholar] [CrossRef]
- Martinho, F.C.G.; Silva, H.M.R.D.; Oliveira, J.R.M.; Moura, C.F.N.; Loureiro, C.D.A.; Silvestre, J.D.; Rodrigues, M.M.M. Mechanical and Environmental Performance of Asphalt Concrete with High Amounts of Recycled Concrete Aggregates (RCA) for Use in Surface Courses of Pavements. Sustainability 2024, 16, 248. [Google Scholar] [CrossRef]
- Buttitta, G.; Giancontieri, G.; Parry, T.; Lo Presti, D. Modelling the Environmental and Economic Life Cycle Performance of Maximizing Asphalt Recycling on Road Pavement Surfaces in Europe. Sustainability 2023, 15, 14546. [Google Scholar] [CrossRef]
- Androjić, I.; Alduk, Z.D.; Dimter, S.; Rukavina, T. Analysis of impact of aggregate moisture content on energy demand during the production of hot mix asphalt (HMA). J. Clean. Prod. 2020, 244, 118868. [Google Scholar] [CrossRef]
- Thives, L.P.; Ghisi, E. Asphalt mixtures emission and energy consumption: A review. Renew. Sustain. Energy Rev. 2017, 72, 473–484. [Google Scholar] [CrossRef]
- Anderson, R.M.; Baumgardner, G.; May, R.; Reinke, G. Engineering Properties, Emissions, and Field Performance of Warm Mix Asphalt Technologies; Interim Report; Asphalt Institute: Lexington, KY, USA, 2008. [Google Scholar]
- Giani, M.I.; Dotelli, G.; Brandini, N.; Zampori, L. Comparative life cycle assessment of asphalt pavements using reclaimed asphalt, warm mix technology and cold in-place recycling. Resour. Conserv. Recycl. 2015, 104, 224–238. [Google Scholar] [CrossRef]
- Vidal, R.; Moliner, E.; Martínez, G.; Rubio, M.C. Life cycle assessment of hot mix asphalt and zeolite-based warm mix asphalt with reclaimed asphalt pavement. Resour. Conserv. Recycl. 2013, 74, 101–114. [Google Scholar] [CrossRef]
- Zaumanis, M. Warm Mix Asphalt Investigation; Riga Technical University: Riga, Latvia, 2010. [Google Scholar]
- Middleton, B.; Forfylow, R.W. Evaluation of Warm-Mix Asphalt Produced with the Double Barrel Green Process. Transp. Res. Rec. J. Transp. Res. Board 2009, 2126, 19–26. [Google Scholar] [CrossRef]
- Praticò, F.G.; Perri, G. A Study on Warm Mix Asphalt Sustainability. In Proceedings of the 10th International Conference on Maintenance and Rehabilitation of Pavements (MAIREPAV 2024), Guimarães, Portugal, 24–26 July 2024; pp. 284–292. [Google Scholar]
- Anthonissen, J.; Braet, J.; Bergh, W.V.D. Life cycle assessment of bituminous pavements produced at various temperatures in the Belgium context. Transp. Res. Part D Transp. Environ. 2015, 41, 306–317. [Google Scholar] [CrossRef]
- Eurobitume. The Eurobitume Life-Cycle Inventory for Bitumen Version 3.1; Eurobitume: Brussels, Belgium, 2020. [Google Scholar]
- Jullien, A.; Dauvergne, M.; Cerezo, V. Environmental assessment of road construction and maintenance policies using LCA. Transp. Res. Part D Transp. Environ. 2014, 29, 56–65. [Google Scholar] [CrossRef]
- Santos, J.; Bryce, J.; Flintsch, G.; Ferreira, A.; Diefenderfer, B. A life cycle assessment of in-place recycling and conventional pavement construction and maintenance practices. Struct. Infrastruct. Eng. 2015, 11, 1199–1217. [Google Scholar] [CrossRef]
- Moretti, L.; Mandrone, V.; D’Andrea, A.; Caro, S. Evaluation of the environmental and human health impact of road construction activities. J. Clean. Prod. 2018, 172, 1004–1013. [Google Scholar] [CrossRef]
- Santos, J.; Bressi, S.; Cerezo, V.; Lo Presti, D.; Dauvergne, M. Life cycle assessment of low temperature asphalt mixtures for road pavement surfaces: A comparative analysis. Resour. Conserv. Recycl. 2018, 138, 283–297. [Google Scholar] [CrossRef]
- DN-PAV-03077; Complementary Product Category Rules for Bituminous Mixtures (c-PCR Bituminous Mixtures). Transport Infrastructure Ireland: Dublin, Ireland, 2024.
- Schwarz, A.; Overmars, L.; Bizarro, D.G.; Keijzer, E.; Kuling, L.; van Horssen, A. LCA Achtergrondrapport voor Brancherepresentatieve Nederlandse Asfaltmengsels; TNO 2020 R10987; TNO: Utrecht, The Netherlands, 2020. [Google Scholar]
- de Bortoli, A. Understanding the environmental impacts of virgin aggregates: Critical literature review and primary comprehensive life cycle assessments. J. Clean. Prod. 2023, 415, 137629. [Google Scholar] [CrossRef]
- Haritonovs, V.; Tihonovs, J.; Smirnovs, J. High Modulus Asphalt Concrete with Dolomite Aggregates. Transp. Res. Procedia 2016, 14, 3485–3492. [Google Scholar] [CrossRef]
- Agrawal, Y.; Gupta, T.; Siddique, S.; Sharma, R.K. Potential of dolomite industrial waste as construction material: A review. Innov. Infrastruct. Solut. 2021, 6, 205. [Google Scholar] [CrossRef]
- Šernas, O.; Vorobjovas, V.; Šneideraitiene, L.; Vaitkus, A. Evaluation of Asphalt Mix with Dolomite Aggregates for Wearing Layer. Transp. Res. Procedia 2016, 14, 732–737. [Google Scholar] [CrossRef]
- Vorobjovas, V.; Šernas, O.; Žilionienė, D.; Šneideraitienė, L.; Filotenkovas, V. Evaluation of high-quality dolomite aggregate for asphalt wearing course. In Proceedings of the 10th International Conference on Environmental Engineering, ICEE 2017, Vilnius, Lithuania, 27–28 April 2017; pp. 27–28. [Google Scholar] [CrossRef]
- Lima, M.S.S.; Hajibabaei, M.; Hesarkazzazi, S.; Sitzenfrei, R.; Buttgereit, A.; Queiroz, C.; Tautschnig, A.; Gschösser, F. Environmental potentials of asphalt materials applied to urban roads: Case study of the city of Münster. Sustainability 2020, 12, 6113. [Google Scholar] [CrossRef]
- Siverio Lima, M.S.; Hajibabaei, M.; Hesarkazzazi, S.; Sitzenfrei, R.; Buttgereit, A.; Queiroz, C.; Haritonovs, V.; Gschösser, F. Determining the environmental potentials of urban pavements by applying the cradle-to-cradle lca approach for a road network of a midscale German city. Sustainability 2021, 13, 12487. [Google Scholar] [CrossRef]
- West, R.; Rodezno, C.; Julian, G.; Prowell, B.; Frank, B.; Osborn, L.V.; Kreich, T. Field Performance of Warm Mix Asphalt Technologies; Transportation Research Board: Washington, DC, USA, 2014. [Google Scholar]
- EAPA. Asphalt in Figures 2022; European Asphalt Pavement Association: Brussels, Belgium, 2022. [Google Scholar]
Disclaimer/Publisher’s Note: The statements, opinions and data contained in all publications are solely those of the individual author(s) and contributor(s) and not of MDPI and/or the editor(s). MDPI and/or the editor(s) disclaim responsibility for any injury to people or property resulting from any ideas, methods, instructions or products referred to in the content. |
© 2025 by the authors. Licensee MDPI, Basel, Switzerland. This article is an open access article distributed under the terms and conditions of the Creative Commons Attribution (CC BY) license (https://creativecommons.org/licenses/by/4.0/).







