Past Experience and Willingness to Pay: A Comparative Examination of Destination Loyalty in Two National Parks, China
Abstract
:1. Introduction
- (1)
- Which past experience (frequency of visits or experience with other destinations visited) best predicts AS and OS?
- (2)
- Which park’s entrance fee is more reasonable and acceptable?
- (3)
- Can the magnitudes and signs that represent the relationship between any two variables in a SEM be cross validated by the two samples?
- (4)
- Are the magnitudes and signs that represent the relationship between any two variables comparable across models?
2. Literature Review
2.1. Past Experience, Satisfaction, and Destination Loyalty
2.2. Motivation, Satisfaction, and Loyalty
2.3. Satisfaction and Willingness to Pay
2.4. Attribute Satisfaction and Overall Satisfaction
3. Methods
3.1. Questionnaire and Measures
3.2. Data Collection
3.3. Data Analysis
4. Results
4.1. Response Rate
4.2. Socio-Demographic Characteristics and Trip Information
4.3. EFA for Factors
4.4. CFA for Measurement Model
4.5. Structural Model
4.5.1. Second-Order Model
4.5.2. First-Order Factor Models
5. Discussion and Conclusions
5.1. Research Limits and Future Research Needs
5.2. Research Implications
Author Contributions
Funding
Institutional Review Board Statement
Informed Consent Statement
Data Availability Statement
Acknowledgments
Conflicts of Interest
Appendix A. Survey Questionnaire
| Items | Strongly Disagree | Mildly Disagree | Neutral | Mildly Agree | Strongly Agree |
| M1. Close to nature | 1 | 2 | 3 | 4 | 5 |
| M2. Nature observation | 1 | 2 | 3 | 4 | 5 |
| M3. Fitness | 1 | 2 | 3 | 4 | 5 |
| M4. Adjust life | 1 | 2 | 3 | 4 | 5 |
| M5. Increase family affinity | 1 | 2 | 3 | 4 | 5 |
| M6. Seek adventurous experience | 1 | 2 | 3 | 4 | 5 |
| M7. Experience new things | 1 | 2 | 3 | 4 | 5 |
| M8. Experience local customs and culture | 1 | 2 | 3 | 4 | 5 |
| M9. Understand the park’s history | 1 | 2 | 3 | 4 | 5 |
| M10. Be away from daily lives | 1 | 2 | 3 | 4 | 5 |
| M11. Rest and relax | 1 | 2 | 3 | 4 | 5 |
| M12. Mental and physical health | 1 | 2 | 3 | 4 | 5 |
| M13. Make new friends | 1 | 2 | 3 | 4 | 5 |
| M14. Expand social interaction | 1 | 2 | 3 | 4 | 5 |
| Items | Strongly Disagree | Mildly Disagree | Neutral | Mildly Agree | Strongly Agree |
| I1. Cultural resources | 1 | 2 | 3 | 4 | 5 |
| I2. Forest environment | 1 | 2 | 3 | 4 | 5 |
| I3. Wildlife | 1 | 2 | 3 | 4 | 5 |
| I4. Natural scenery | 1 | 2 | 3 | 4 | 5 |
| I5. Service quality | 1 | 2 | 3 | 4 | 5 |
| I6. Entrance fee | 1 | 2 | 3 | 4 | 5 |
| I7. Visual quality | 1 | 2 | 3 | 4 | 5 |
| I8. Overall atmosphere | 1 | 2 | 3 | 4 | 5 |
| I9. Signages | 1 | 2 | 3 | 4 | 5 |
| I10. Number of recreational sites | 1 | 2 | 3 | 4 | 5 |
| I11. Safety and security | 1 | 2 | 3 | 4 | 5 |
| I12. Shopping | 1 | 2 | 3 | 4 | 5 |
| I13. Food quality and sanitation | 1 | 2 | 3 | 4 | 5 |
| I14. Tourism order | 1 | 2 | 3 | 4 | 5 |
| Items | Strongly Disagree | Mildly Disagree | Neutral | Mildly Agree | Strongly Agree |
| I1. Cultural resources | 1 | 2 | 3 | 4 | 5 |
| I2. Forest environment | 1 | 2 | 3 | 4 | 5 |
| I3. Wildlife | 1 | 2 | 3 | 4 | 5 |
| I4. Natural scenery | 1 | 2 | 3 | 4 | 5 |
| I5. Service quality | 1 | 2 | 3 | 4 | 5 |
| I6. Entrance fee | 1 | 2 | 3 | 4 | 5 |
| I7. Visual quality | 1 | 2 | 3 | 4 | 5 |
| I8. Overall atmosphere | 1 | 2 | 3 | 4 | 5 |
| I9. Signages | 1 | 2 | 3 | 4 | 5 |
| I10. Number of recreational sites | 1 | 2 | 3 | 4 | 5 |
| I11. Safety and security | 1 | 2 | 3 | 4 | 5 |
| I12. Shopping | 1 | 2 | 3 | 4 | 5 |
| I13. Food quality and sanitation | 1 | 2 | 3 | 4 | 5 |
| I14. Tourism order | 1 | 2 | 3 | 4 | 5 |
| Items | Very Dissatisfied | Somewhat Dissatisfied | Neutral | Somewhat Satisfied | Very Satisfied |
| S1. Cultural resources | 1 | 2 | 3 | 4 | 5 |
| S2. Forest environment | 1 | 2 | 3 | 4 | 5 |
| S3. Wildlife | 1 | 2 | 3 | 4 | 5 |
| S4. Natural scenery | 1 | 2 | 3 | 4 | 5 |
| S5. Service quality | 1 | 2 | 3 | 4 | 5 |
| S6. Entrance fee | 1 | 2 | 3 | 4 | 5 |
| S7. Visual quality | 1 | 2 | 3 | 4 | 5 |
| S8. Overall atmosphere | 1 | 2 | 3 | 4 | 5 |
| S9. Signages | 1 | 2 | 3 | 4 | 5 |
| S10. Number of recreational sites | 1 | 2 | 3 | 4 | 5 |
| S11. Safety and security | 1 | 2 | 3 | 4 | 5 |
| S12. Shopping | 1 | 2 | 3 | 4 | 5 |
| S13. Food quality and sanitation | 1 | 2 | 3 | 4 | 5 |
| S14. Tourism order | 1 | 2 | 3 | 4 | 5 |
| OS. Overall satisfaction | 1 | 2 | 3 | 4 | 5 |
| Items | Strongly Disagree | Mildly Disagree | Neutral | Mildly Agree | Strongly Agree |
| L1. Will visit again | 1 | 2 | 3 | 4 | 5 |
| L2. Will recommend to family/others | 1 | 2 | 3 | 4 | 5 |
| L3. Will say positively about the park | 1 | 2 | 3 | 4 | 5 |
Appendix B. Descriptive Analysis for Lushan and Zhangjiajie
| N | Mean | SD | Skewness | Kurtosis |
|---|---|---|---|---|
| 515 | 3.61 | 0.89 | −0.508 | 0.093 |
| Item | N | Mean | SD | Skewness | Kurtosis |
|---|---|---|---|---|---|
| M1. Close to nature | 515 | 3.84 | 1.07 | −0.982 | 0.464 |
| M2. Nature observation | 515 | 3.58 | 1.03 | −0.636 | −0.170 |
| M3. Fitness | 515 | 4.00 | 0.97 | −0.931 | 0.577 |
| M4. Adjust life | 515 | 3.97 | 0.90 | −0.775 | 0.663 |
| M5. Increase family affinity | 515 | 3.84 | 0.97 | −0.771 | 0.369 |
| M6. Seek adventurous experience | 515 | 3.31 | 1.12 | −0.229 | −0.573 |
| M7. Experiencing new things | 515 | 3.63 | 1.01 | −0.539 | −0.028 |
| M8. Experience local customs and culture | 515 | 3.42 | 1.09 | −0.346 | −0.391 |
| M9. Understand the park’s history | 515 | 3.60 | 1.00 | −0.296 | −0.340 |
| M10. Be away from daily lives | 515 | 3.62 | 1.03 | −0.513 | −0.137 |
| M11. Rest and relaxation | 515 | 3.74 | 1.03 | −0.601 | −0.027 |
| M12. Mental and physical health | 515 | 3.63 | 0.97 | −0.355 | −0.250 |
| M13. Make new friends | 515 | 3.51 | 1.00 | −0.295 | −0.226 |
| M14. Expand social interaction | 515 | 3.18 | 0.98 | −0.065 | −0.028 |
| Item | N | Mean | SD | Skewness | Kurtosis |
|---|---|---|---|---|---|
| S1. Cultural resources | 515 | 3.92 | 0.77 | −0.431 | 0.091 |
| S2. Forest environment | 515 | 4.10 | 0.76 | −0.635 | 0.400 |
| S3. Wildlife | 515 | 3.71 | 0.86 | −0.413 | −0.036 |
| S4. Natural scenery | 515 | 4.10 | 0.70 | −0.622 | 0.894 |
| S5. Service quality | 515 | 3.29 | 1.08 | −0.276 | −0.569 |
| S6. Entrance fee | 515 | 3.66 | 0.98 | −0.351 | −0.620 |
| S7. Visual quality | 515 | 3.47 | 0.93 | −0.112 | −0.347 |
| S8. Overall atmosphere | 515 | 3.78 | 0.87 | −0.390 | −0.292 |
| S9. Signages | 515 | 3.51 | 0.93 | −0.154 | −0.549 |
| S10. Number of recreational sites | 515 | 3.83 | 0.86 | −0.547 | −0.019 |
| S11. Safety and security | 515 | 3.51 | 1.02 | −0.455 | −0.242 |
| S12. Shopping | 515 | 3.52 | 0.95 | −0.204 | −0.180 |
| S13. Food quality and sanitation | 515 | 3.46 | 0.94 | −0.268 | −0.463 |
| S14. Tourism order | 515 | 3.49 | 0.92 | −0.342 | 0.016 |
| Item | N | Mean | SD | Skewness | Kurtosis |
|---|---|---|---|---|---|
| L1. Will visit again | 515 | 3.64 | 0.909 | −0.545 | 0.092 |
| L2. Will recommend to family/others | 515 | 3.84 | 0.796 | −0.640 | 0.714 |
| L3. Will say positively about the area | 515 | 3.75 | 0.862 | −0.527 | −0.270 |
| N | Mean | SD | Skewness | Kurtosis |
|---|---|---|---|---|
| 560 | 3.78 | 0.79 | −0.573 | 0.638 |
| Item | N | Mean | SD | Skewness | Kurtosis |
|---|---|---|---|---|---|
| M1. Close to nature | 560 | 4.38 | 0.85 | −1.526 | 2.555 |
| M2. Nature observation | 560 | 4.36 | 0.83 | −1.474 | 2.638 |
| M3. Fitness | 560 | 4.00 | 1.01 | −0.943 | 0.515 |
| M4. Adjust life | 560 | 4.26 | 0.85 | −1.128 | 1.359 |
| M5. Increase family affinity | 560 | 4.00 | 1.04 | −0.841 | 0.007 |
| M6. Seek adventurous experience | 560 | 3.74 | 1.08 | −0.555 | −0.331 |
| M7. Experiencing new things | 560 | 3.91 | 0.98 | −0.632 | −0.119 |
| M8. Experience local customs and culture | 560 | 3.83 | 1.01 | −0.473 | −0.469 |
| M9. Understand the park’s history | 560 | 3.74 | 1.01 | −0.380 | −0.519 |
| M10. Be away from daily lives | 560 | 4.00 | 0.99 | −0.888 | 0.367 |
| M11. Rest and relaxation | 560 | 4.28 | 0.86 | −1.290 | 1.905 |
| M12. Mental and physical health | 560 | 3.92 | 0.91 | −0.494 | −0.251 |
| M13. Make new friends | 560 | 3.44 | 1.08 | −0.173 | −0.572 |
| M14. Expand social interaction | 560 | 3.64 | 1.05 | −0.378 | −0.531 |
| Item | N | Mean | SD | Skewness | Kurtosis |
|---|---|---|---|---|---|
| S1. Cultural resources | 560 | 3.76 | 0.83 | −0.188 | −0.469 |
| S2. Forest environment | 560 | 4.23 | 0.74 | −0.766 | 0.485 |
| S3. Wildlife | 560 | 3.87 | 0.99 | −0.809 | 0.253 |
| S4. Natural scenery | 560 | 4.30 | 0.71 | −0.747 | 0.165 |
| S5. Service quality | 560 | 3.68 | 0.95 | −0.370 | −0.239 |
| S6. Entrance fee | 560 | 3.49 | 10.00 | −0.035 | −0.870 |
| S7. Visual quality | 560 | 3.79 | 0.87 | −0.205 | −0.500 |
| S8. Overall atmosphere | 560 | 4.14 | 0.77 | −0.693 | 0.308 |
| S9. Signages | 560 | 3.74 | 0.94 | −0.573 | 0.131 |
| S10. Number of recreational sites | 560 | 3.90 | 0.83 | −0.457 | −0.018 |
| S11. Safety and security | 560 | 3.85 | 0.87 | −0.487 | 0.005 |
| S12. Shopping | 560 | 3.47 | 10.03 | −0.269 | −0.459 |
| S13. Food quality and sanitation | 560 | 3.58 | 0.94 | −0.169 | −0.308 |
| S14. Tourism order | 560 | 3.72 | 0.94 | −0.373 | −0.225 |
| Item | N | Mean | SD | Skewness | Kurtosis |
|---|---|---|---|---|---|
| L1. Will visit again | 560 | 3.64 | 0.909 | −0.300 | −0.542 |
| L2. Will recommend to family/others | 560 | 3.84 | 0.796 | −0.685 | 0.490 |
| L3. Will say positively about the area | 560 | 3.75 | 0.862 | −0.554 | 0.074 |
Appendix C. Expectancy-Disconfirmation Analysis

| Unstandardized Coefficients | Standardized Coefficients | t | Sig. | Collinearity Statistics | |||
|---|---|---|---|---|---|---|---|
| B | Std. Error | Beta | Tolerance | VIF | |||
| Constant | 30.857 | 0.040 | 960.060 | 0.000 | |||
| SE1 | −0.081 | 0.043 | −0.092 | −10.894 | 0.059 | 0.730 | 10.370 |
| SE2 | 0.110 | 0.049 | 0.112 | 20.263 | 0.024 | 0.708 | 10.412 |
| SE3 | 0.010 | 0.038 | 0.013 | 0.268 | 0.789 | 0.748 | 10.337 |
| SE4 | 0.011 | 0.049 | 0.011 | 0.224 | 0.823 | 0.721 | 10.387 |
| SE5 | 0.054 | 0.037 | 0.076 | 10.474 | 0.141 | 0.645 | 10.549 |
| SE6 | 0.047 | 0.033 | 0.073 | 10.420 | 0.156 | 0.656 | 10.524 |
| SE7 | −0.011 | 0.040 | −0.014 | −0.283 | 0.778 | 0.678 | 10.476 |
| SE8 | −0.039 | 0.045 | −0.042 | −0.854 | 0.393 | 0.709 | 10.410 |
| SE9 | −0.020 | 0.038 | −0.026 | −0.534 | 0.593 | 0.749 | 10.334 |
| SE10 | −0.002 | 0.038 | −0.003 | −0.063 | 0.949 | 0.774 | 10.291 |
| SE11 | 0.004 | 0.041 | 0.005 | 0.098 | 0.922 | 0.617 | 10.620 |
| SE12 | 0.043 | 0.035 | 0.069 | 10.232 | 0.218 | 0.559 | 10.787 |
| SE13 | −0.002 | 0.041 | −0.003 | −0.043 | 0.966 | 0.485 | 20.063 |
| SE14 | 0.068 | 0.042 | 0.091 | 10.632 | 0.103 | 0.557 | 10.794 |
References
- Li, J. Impact of tourists’ perceived value on brand loyalty: A case study of Xixi National Wetland Park. Asia Pac. J. Tour. Res. 2021, 26, 262–276. [Google Scholar] [CrossRef]
- Chen, J.S.; Gursoy, D. Cross-cultural comparison of the information sources used by first-time and repeat travelers and its marketing implications. Hosp. Manag. 2000, 19, 191–203. [Google Scholar] [CrossRef]
- Chi, C.G. An examination of destination loyalty: Differences between first-time and repeat visitors. J. Hosp. Tour. Res. 2012, 36, 3–24. [Google Scholar] [CrossRef]
- Coskun, G. Investigating the relationship between values, satisfaction and intention to return: The case of Clemson International Food Festival. J. Tour. Manag. Res. 2018, 3, 1–13. [Google Scholar] [CrossRef]
- Deng, J.; Andrada, R.; Pierskalla, C. Visitors’ and residents’ perceptions of urban forests for leisure in Washington D.C. Urban For. Urban Green. 2017, 28, 1–11. [Google Scholar] [CrossRef]
- Petrick, J.F.; Sirakaya, E. Segmenting cruisers by loyalty. Ann. Tour. Res. 2004, 31, 472–475. [Google Scholar] [CrossRef]
- Yuksel, A. Managing customer satisfaction and retention: A case of tourist destinations, Turkey. J. Vacat. Mark. 2001, 7, 153–168. [Google Scholar] [CrossRef]
- Yoon, Y.; Usyal, M. An examination of the effects of motivation and satisfaction on destination loyalty: A structural model. Tour. Manag. 2005, 26, 45–56. [Google Scholar] [CrossRef]
- LaTour, S.A.; Peat, N.C. Conceptual and methodological issues in consumer satisfaction research. Adv. Consum. Res. 1979, 6, 431–437. [Google Scholar]
- Tanford, S. Antecedents and outcomes of hospitality loyalty: A meta-analysis. Cornell Hosp. Q. 2016, 57, 122–137. [Google Scholar] [CrossRef]
- Baker, D.A.; Crompton, J.L. Quality, satisfaction and behavioral intentions. Ann. Tour. Res. 2000, 27, 785–804. [Google Scholar] [CrossRef]
- Bigne, J.E.; Andreu, L.; Gnoth, J. The theme park experience: An analysis of pleasure, arousal and satisfaction. Tour. Manag. 2005, 26, 833–844. [Google Scholar] [CrossRef]
- Demirgüneş, B.K. Relative importance of perceived value, satisfaction and perceived risk on willingness to pay more. Int. Rev. Manag. Mark. 2015, 5, 211–220. [Google Scholar]
- Lopez-Mosquera, N.; Sanchez, M. Cognitive and affective determinants of satisfaction, willingness to pay, and loyalty in suburban parks. Urban For. Urban Green. 2014, 13, 375–384. [Google Scholar] [CrossRef]
- Tang Bohu Entertainment. Four Destinations That Charge the Most, but Value for Money. Available online: https://www.163.com/dy/article/FT98M7640544P4TT.html (accessed on 12 July 2021).
- Chi, C.G.; Qu, H. Examining the structural relationships of destination image, tourist satisfaction and destination loyalty: An integrated approach. Tour. Manag. 2008, 29, 624–636. [Google Scholar] [CrossRef]
- Tang, Y. Travel motivation, destination image and visitor satisfaction of international tourists after the 2008 Wenchuan earthquake: A structural modelling approach. Asia Pac. J. Tour. Res. 2014, 19, 1260–1277. [Google Scholar] [CrossRef]
- Li, X.; Cheng, C.K.; Kim, H.; Petrick, J.F. A systematic comparison of first-time and repeat visitors via a two-phase online survey. Tour. Manag. 2008, 29, 278–293. [Google Scholar] [CrossRef]
- Kozak, M.; Bigne, E.; Andreu, L. Satisfaction and destination loyalty: A comparison between non-repeat and repeat tourists. J. Qual. Assur. Hosp. Tour. 2004, 5, 43–59. [Google Scholar] [CrossRef]
- Mohr, K.; Backman, K.F.; Gahan, L.W.; Backman, S.J. An investigation of festival motivations and event satisfaction by visitor type. Fest. Manag. Event Tour. 1993, 1, 89–97. [Google Scholar] [CrossRef]
- Huang, S.; Hsu, C.H.C. Effects of travel motivation, past experience, perceived constraints, and attitude on revisit intention. J. Travel Res. 2009, 48, 29–44. [Google Scholar] [CrossRef]
- Yuan, J.; Morrison, A.M.; Cai, L.; Linton, S. A model of wine tourist behaviour: A festival approach. Int. J. Tour. Res. 2008, 10, 207–219. [Google Scholar] [CrossRef]
- Anwar, S.A.; Sohail, M.S. Festival tourism in the United Arab Emirates: First-time versus repeat visitor perceptions. J. Vacat. Mark. 2004, 10, 161–170. [Google Scholar] [CrossRef] [Green Version]
- McKercher, B.; Wong, D.Y.Y. Understanding tourism behaviour: Examining the combined effects of prior visitation history and destination status. J. Travel Res. 2004, 43, 171–179. [Google Scholar] [CrossRef]
- Campo, S.; Garau-Vadell, J.B.; Martinez-Ruiz, M.P. Factors Influencing Repeat Visits to a Destination: The Influence of Group Composition. Tour. Manag. 2010, 31, 862–870. [Google Scholar] [CrossRef]
- Sarra, A.; Di Zio, S.; Cappucci, M. A quantitative valuation of tourist experience in Lisbon. Ann. Tour. Res. 2015, 53, 1–16. [Google Scholar] [CrossRef]
- Zeinali, B.; Jafarpour, M. Does visitors’ demographics, status, length of stay, and travel party affect loyalty indicators? A case of visitors to El-Golu Park, Iran. Eur. J. Hosp. Tour. Res. 2015, 3, 24–40. [Google Scholar]
- Wang, B.; Wu, C. A Systematic Comparison of First-Time and Repeat Visitors’ Satisfaction with a Destination. Available online: https://ieeexplore.ieee.org/document/4680205 (accessed on 20 June 2021).
- Andersson, T.D. The tourist in the experience economy. Scand. J. Hosp. Tour. 2007, 7, 46–58. [Google Scholar] [CrossRef]
- Choo, H.; Petrick, J.F. Comparison between first-timers and repeaters for relationship marketing implications. Int. J. Tour. Res. 2012, 14, 298–302. [Google Scholar] [CrossRef]
- Liu, C.; Lin, W.; Wang, Y. Relationship between self-congruity and destination loyalty: Differences between first-time and repeat visitors. J. Destin. Mark. Manag. 2012, 1, 118–123. [Google Scholar] [CrossRef]
- Lv, X.; Li, C.; McCabe, S. Expanding theory of tourists’ destination loyalty: The role of sensory impressions. Tour. Manag. 2020, 77, 104026. [Google Scholar] [CrossRef]
- Lee, J.; Lee, C.; Yoon, Y. Investigating differences in antecedents to value between first-time and repeat festival-goers. J. Travel Tour. Mark. 2009, 26, 688–702. [Google Scholar] [CrossRef]
- Pereda, M.H. Repeat Visitors of a Tourist Destination. Available online: https://www.semanticscholar.org/paper/REPEAT-VISITORS-OF-A-TOURIST-DESTINATION-Pereda/b34bb0c71a26efc6e49c0f46adadda07d692e96f (accessed on 20 June 2021).
- Brida, J.G.; Pulina, M.; Riano, E.; Zapata-Aguirre, S. Cruise visitors’ intention to return as land tourists and to recommend a visited destination. Anatolia Int. J. Tour. Hosp. Res. 2012, 23, 395–412. [Google Scholar] [CrossRef]
- George, R. Tourist’s perceptions of safety and security while visiting Cape Town. Tour. Manag. 2003, 24, 575–585. [Google Scholar] [CrossRef]
- Sonmez, S.F.; Graefe, A.R. Determining future travel behaviour from past travel experience and perceptions of risk and safety. J. Travel Res. 1998, 37, 171–177. [Google Scholar] [CrossRef]
- Crompton, J.L. Structure of vacation destination choice sets. Ann. Tour. Res. 1992, 19, 420–434. [Google Scholar] [CrossRef]
- Hong, S.-k.; Lee, S.-W.; Lee, S.; Jang, H. Selecting revisited destinations. Ann. Tour. Res. 2009, 36, 268–294. [Google Scholar] [CrossRef]
- Milman, A.; Pizam, A. The role of awareness and familiarity with a destination: The central Florida case. J. Travel Res. 1995, 33, 21–27. [Google Scholar] [CrossRef]
- Weaver, P.A.; Weber, K.; McCleary, K.W. Destination evaluation: The role of pervious travel experience and trip characteristics. J. Travel Res. 2007, 45, 333–344. [Google Scholar] [CrossRef]
- Iso-Ahola, S.E. Toward a social psychological theory of tourism motivation: A rejoinder. Ann. Tour. Res. 1982, 9, 256–262. [Google Scholar] [CrossRef]
- Virden, R.J.; Knopf, R.C. Activities, experiences, and environmental settings: A case study of recreation opportunity spectrum relationships. Leis. Sci. 1989, 11, 159–176. [Google Scholar] [CrossRef]
- Moutinho, L. Consumer behaviour in tourism. Eur. J. Mark. 1987, 21, 3–44. [Google Scholar] [CrossRef]
- Mill, R.; Morrison, A. The Tourism System: An Introductory Text, 3rd ed.; Dendall/Hunt Publishing Company: Dubuque, IA, USA, 1998; ISBN 0787233277. [Google Scholar]
- Cole, S.; Crompton, J. A conceptualization of the relationships between service quality and visitor satisfaction, and their links to destination selection. Leis. Stud. 2003, 22, 65–80. [Google Scholar] [CrossRef]
- Albayrak, T.; Caber, M. Examining the relationship between tourist motivation and satisfaction by two competing methods. Tour. Manag. 2018, 69, 201–213. [Google Scholar] [CrossRef]
- Hosany, S.; Buzova, D.; Sanz-Blas, S. The influence of place attachment, ad-evoked positive affect, and motivation on inten-tion to visit: Imagination proclivity as a moderator. J. Travel Res. 2020, 59, 477–495. [Google Scholar] [CrossRef] [Green Version]
- Barbeitos, I.M.; Oom do Valle, P.; Guerreiro, M.; Mendes, J. Visitors’ motivations, satisfaction and loyalty towards Castro Marim Medieval Fair. J. Spat. Organ. Dyn. 2014, 2, 89–104. [Google Scholar]
- Langgat, J.; Marzuki, K.M.; Fabeil, N.F.; Dahnil, I. Visitor motivation, expectation and satisfaction of local cultural event in Sabah, A case study of Tamu Besar Kota Belud. Int. J. Cult. Tour. Res. 2012, 5, 48–59. [Google Scholar]
- Battour, M.M.; Battor, M.M.; Ismail, M. The mediating role of tourist satisfaction: A study of Muslim tourists in Malaysia. J. Travel Tour. Mark. 2012, 29, 279–297. [Google Scholar] [CrossRef]
- Homburg, C.; Koschate, N.; Hoyer, W.D. Do satisfied customers really pay more? A study of the relationship between customer satisfaction and willingness to pay. J. Mark. 2005, 69, 84–96. [Google Scholar] [CrossRef]
- Baral, N.; Stern, M.J.; Bhattarai, R. Contingent valuation of ecotourism in Annapurna conservation area, Nepal: Implications for sustainable park finance and local development. Ecol. Econ. 2008, 66, 218–227. [Google Scholar] [CrossRef]
- Disegna, M.; Osti, L. Tourists’ expenditure behaviour: The influence of satisfaction and the dependence of spending categories. Tour. Econ. 2016, 22, 5–30. [Google Scholar] [CrossRef]
- Zhang, L.; Qu, H.; Ma, J. Examining the relationship of exhibition attendees’ satisfaction and expenditure: The case of two major exhibitions in China. J. Conv. Event Tour. 2010, 11, 100–118. [Google Scholar] [CrossRef]
- Dean, A.; Morgan, D.; Tang, T.E. Service quality and customers’ willingness to pay more for travel services. J. Travel Tour. Mark. 2002, 12, 95–110. [Google Scholar] [CrossRef]
- Parasuraman, A.; Berry, L.L.; Zeithaml, V.A. Refinement and reassessment of the SERVQUAL scale. J. Retail. 1991, 67, 420–450. [Google Scholar]
- Anderson, E.W.; Fornell, C.; Lehmann, D.R. Customer satisfaction, market share, and profitability: Findings from Sweden. J. Mark. 1994, 58, 53–66. [Google Scholar] [CrossRef]
- Oliver, R.L. Cognitive, affective, and attribute bases of the satisfaction response. J. Consum. Res. 1993, 20, 418–430. [Google Scholar] [CrossRef]
- Spreng, R.A.; Mackenzie, S.B.; Olshavsky, R.W. A Reexamination of the Determinants of Consumer Satisfaction. J. Mark. 1996, 60, 15–32. [Google Scholar] [CrossRef]
- Pinto, P.; Silva, J.A.; Mendes, J.; Guerreiro, M. Tourist Satisfaction and Destination Loyalty intention: A Structural and Categorical Analysis. Int. J. Bus. Sci. Appl. Manag. 2006, 1, 25–44. [Google Scholar]
- Yüksel, A.; Yüksel, F. The expectancy-disconfirmation paradigm: A critique. J. Hosp. Tour. Res. 2001, 25, 107–131. [Google Scholar] [CrossRef]
- Driver, B.L. Item Pool for Scales Designed to Quantify the Psychological Outcomes Desired and Expected from Recreation Participation; USDA Forest Service Rocky Mountain Forest & Range Experiment Station: Fort Collins, CO, USA, 1977. [Google Scholar]
- Arana, J.E.; Leon, C.J. Correcting for scale perception bias in tourism satisfaction surveys. J. Travel Res. 2013, 52, 772–788. [Google Scholar] [CrossRef]
- Park, S.; Hahn, S.; Lee, T.; Jun, M. Two factor model of consumer satisfaction: International tourism research. Tour. Manag. 2018, 67, 82–88. [Google Scholar] [CrossRef]
- Baloglu, S.; Pekcan, A.; Chen, S.L.; Santos, J. The relationship between destination performance, overall satisfaction, and behavioural intention for distinct segments. J. Qual. Assu. Hosp. Tour. 2003, 4, 149–165. [Google Scholar] [CrossRef] [Green Version]
- Bigne, J.E.; Sanchez, M.I.; Sanchez, J. Tourism image, evaluation variables and after-purchase behaviour: Inter-relationship. Tour. Manag. 2001, 22, 607–616. [Google Scholar] [CrossRef]
- Raggiotto, F.; Scarpi, D. This must be the place: A destination-loyalty model for extreme sporting events. Tour. Manag. 2021, 83, 104254. [Google Scholar] [CrossRef]
- Oppermann, M. Tourism destination loyalty. J. Travel Res. 2000, 39, 78–84. [Google Scholar] [CrossRef]
- Luo, Y.; Deng, J. The New Environmental Paradigm and nature-based tourism motivation. J. Travel Res. 2008, 46, 392–402. [Google Scholar] [CrossRef]
- Wu, C.; Deng, J.; Li, S. Economic evaluation for recreation benefits of Zhangjiajie National Forest Park. Sci. Silvae Sin. 1992, 28, 423–430. [Google Scholar]
- Parsons, E.C.M.; Warburton, C.A.; Woods-Ballard, A.; Hughes, A.; Johnston, P.; Bates, H.; Luck, M. Whale-watching tourists in West Scotland. J. Ecotour. 2003, 2, 93–113. [Google Scholar] [CrossRef]
- Schafer, J.L. Multiple imputation: A primer. Stat. Methods Med. Res. 1999, 8, 3–15. [Google Scholar] [CrossRef] [PubMed]
- Veen, R.V.D.; Song, H. Impact of the perceived image of celebrity endorsers on tourists’ intentions to visit. J. Travel Res. 2013, 53, 211–224. [Google Scholar] [CrossRef]
- Kline, R.B. Principles and Practice of Structural Equation Modeling, 2nd ed.; Guilford Press: New York, NY, USA, 2005; ISBN 1572306904. [Google Scholar]
- Song, Z.; Xing, L.; Chathoth, P.K. The effects of festival impacts on support intentions based on residents’ ratings of festival performance and satisfaction: A new integrative approach. J. Sustain. Tour. 2015, 23, 316–337. [Google Scholar] [CrossRef]
- Comrey, A.; Lee, H. A First Course in Factor Analysis, 2nd ed.; Lawrence Erlbaum Associates: Hillsdale, NJ, USA, 1992; ISBN 0805810625. [Google Scholar]
- Hair, J.F.; Black, W.C.; Babin, B.J.; Anderson, R.E. Multivariate Data Analysis, 7th ed.; Prentice Hall: Upper Saddle River, NJ, USA, 2010; ISBN 0138132631. [Google Scholar]
- Deng, J.; Walker, G.J.; Swinnerton, G. Comparison of environmental values and attitudes between Chinese in Canada and Anglo-Canadians. Environ. Behav. 2006, 38, 22–47. [Google Scholar] [CrossRef]
- Hasegawa, T.; Gudykunst, W.B. Silence in Japan and the United States. J. Cross Cult. Psychol. 1998, 29, 668–685. [Google Scholar] [CrossRef]
- Nunnally, J.C. Psychometric Theory, 3rd ed.; McGraw-Hill: New York, NY, USA, 1994; ISBN 007047849X. [Google Scholar]
- Anderson, J.C.; Gerbing, D.W. Structural equation modeling in practice: A review and recommended two-step approach. Psychol. Bull. 1988, 103, 411–423. [Google Scholar] [CrossRef]
- Fornell, C.; Larcker, D.F. Evaluating structural equation models with unobserved variables and measurement error. J. Mark. Res. 1981, 18, 39–50. [Google Scholar] [CrossRef]
- Wheaton, B.; Muthén, B.; Alwin, D.F.; Summers, G.F. Assessing reliability and stability in panel models. In Sociological Methodology, 1st ed.; Heise, D.R., Ed.; Jossey-Bass: San Francisco, CA, USA, 1977; pp. 84–136. ISBN 978087589286. [Google Scholar]
- MacCallum, R.C.; Browne, M.W.; Sugawara, H.M. Power analysis and determination of sample size for covariance structure modeling. Psychol. Methods 1996, 1, 130–149. [Google Scholar] [CrossRef]
- Hooper, D.; Coughlan, J.; Mullen, M.R. Structural equation modelling: Guidelines for determining model fit. Electron. J. Bus. Res. Methods 2008, 6, 53–60. [Google Scholar]
- Bollen, K.A. Structural Equations with Latent Variables; Wiley: New York, NY, USA, 1989; ISBN 978-0-471-01171-2. [Google Scholar]
- Hsu, C.H.C.; Cai, L.A.; Li, M. Expectation, motivation, and attitude: A tourist behavioral model. J. Travel Res. 2010, 49, 282–296. [Google Scholar] [CrossRef]
- Kim, H.; Ku, B.; Kim, J.Y.; Park, Y.J.; Park, Y.B. Confirmatory and exploratory factor analysis for validating the Phlegm Pattern Questionnaire for healthy subjects. Evid. Based Complement. Alternat. Med. 2016, 2016, 2696019. [Google Scholar] [CrossRef]
- Marques, C.; da Silva, R.V.; Antova, S. Image, satisfaction, destination and product post-visit behaviours: How do they relate in emerging destinations? Tour. Manag. 2021, 85, 104293. [Google Scholar] [CrossRef]
- Schofield, P.; Thompson, K. Visitor motivation, satisfaction and behavioural intention: The 2005 Naadam Festival, Ulaanbaatar. Int. J. Tour. Res. 2007, 9, 329–344. [Google Scholar] [CrossRef]
- Shang, X.; Luo, F.; Shi, D. Research on the influence of forest park tourism image on tourist behaviour intention based on tourist satisfaction--Take Zhangjiajie national forest park as an example. J. Cent. South Univ. For. Techol. (Soc. Sci.) 2017, 11, 58–62. [Google Scholar]
- Oliver, R.L. A cognitive model of the antecedents and consequences of satisfaction decisions. J. Mark. Res. 1980, 17, 460–469. [Google Scholar] [CrossRef]
- Festinger, L. A theory of social comparison processes. Hum. Relat. 1954, 7, 117–140. [Google Scholar] [CrossRef]
- Ball, R.; Chernova, K. Absolute income, relative income, and happiness. Soc. Indic. Res. 2008, 88, 497–529. [Google Scholar] [CrossRef]
- Huang, J.; Wu, S.; Deng, S. Relative income, relative assets, and happiness in urban China. Soc. Indic. Res. 2016, 126, 971–985. [Google Scholar] [CrossRef]
- Knight, J.; Song, L.; Gunatilaka, R. Subjective well-being and its determinants in rural China. China Econ. Rev. 2009, 20, 635–649. [Google Scholar] [CrossRef] [Green Version]
- Oshio, T.; Nozaki, K.; Kobayashi, M. Relative income and happiness in Asia: Evidence from nationwide surveys in China, Japan, and Korea. Soc. Indic. Res. 2010, 104, 351–367. [Google Scholar] [CrossRef] [Green Version]
- Woodruff, R.B.; Cadotte, E.R.; Jenkins, R.L. Modeling consumer satisfaction processes using experience-based norms. J. Mark. Res. 1983, 20, 296–304. [Google Scholar] [CrossRef]
- Halstead, D. The use of comparison standards in customer satisfaction research and management: A review and proposed typology. J. Mark. Theory Pract. 1999, 7, 13–26. [Google Scholar] [CrossRef]
- Koufteros, X.; Babbar, S.; Kaighobadi, M. A paradigm for examining second-order factor models employing structural equation modeling. Int. J. Prod. Econ. 2009, 120, 633–652. [Google Scholar] [CrossRef]
- Chinese News. Critique on Ticket Economy: Entrance Fee for Scenic Areas over ¥100 Is too Much. Available online: https://baike.baidu.com/reference/4944404/df2fJDDSrEmXholLVGlO9J5ja6VghOeO4csZl_4r9I6oCbKLbR9o4D_8-rebX1oQLD35FHp8ETQQktm_Wtcd2SN-wVcKeMlISFhJSMl2ues (accessed on 20 June 2021).






| Code | Factor (Proportion): Scale Name & Items | Factor | ||
|---|---|---|---|---|
| 1 | 2 | 3 | ||
| Factor 1 | Fitness and relaxation (L_MO3) | |||
| M3 | Fitness | 0.701 | 0.092 | 0.358 |
| M4 | Adjust life | 0.681 | 0.182 | 0.316 |
| M10 | Be away from daily lives | 0.761 | 0.216 | 0.033 |
| M11 | Rest and relaxation | 0.780 | 0.114 | 0.070 |
| M12 | Mental and physical health | 0.637 | 0.268 | 0.034 |
| Factor 2 | Authentic experience (L_MO2) | |||
| M6 | Seek adventurous experience | 0.175 | 0.697 | −0.055 |
| M7 | Experience new things | 0.286 | 0.694 | 0.101 |
| M8 | Experience local customs and culture | 0.123 | 0.779 | 0.230 |
| M9 | Understand the park’s history | 0.191 | 0.698 | 0.223 |
| Factor 3 | Nature affinity (L_MO1) | |||
| M1 | Close to nature | 0.137 | 0.103 | 0.789 |
| M2 | Nature observation | 0.183 | 0.183 | 0.740 |
| Eigenvalues | 5.49 | 1.65 | 1.29 | |
| % of variance | 36.62 | 10.97 | 8.87 | |
| Cumulative % | - | 47.59 | 56.15 | |
| Standardized Cronbach’s a | 0.83 | 0.77 | 0.71 | |
| Code | Factor (Proportion): Scale Name & Items | Factor | ||
|---|---|---|---|---|
| 1 | 2 | 3 | ||
| Factor 6 | Nature affinity and relaxation (Z_MO1) | |||
| M1 | Close to nature | 0.817 | 0.139 | 0.052 |
| M2 | Nature observation | 0.830 | 0.190 | 0.072 |
| M4 | Adjust life | 0.792 | 0.171 | 0.203 |
| M10 | Be away from daily lives | 0.644 | 0.235 | 0.217 |
| M11 | Rest and relaxation | 0.774 | 0.163 | 0.205 |
| Factor 2 | Authentic experience (Z_MO2) | |||
| M7 | Experience new things | 0.255 | 0.663 | 0.200 |
| M8 | Experience local customs and culture | 0.330 | 0.787 | 0.067 |
| M9 | Understand the park’s history | 0.182 | 0.834 | 0.112 |
| Factor 1 | Fitness and wellbeing (Z_MO3) | |||
| M3 | Fitness | 0.320 | 0.121 | 0.767 |
| M6 | Seek adventurous experience | 0.082 | 0.188 | 0.794 |
| M12 | Mental and physical health | 0.318 | 0.331 | 0.573 |
| Eigenvalues | 5.86 | 1.83 | 1.06 | |
| % of variance | 41.87 | 13.04 | 7.54 | |
| Cumulative % | - | 54.91 | 62.45 | |
| Standardized Cronbach’s a | 0.87 | 0.81 | 0.74 | |
| Code | Factor (Proportion): Scale Name & Items | Factor | ||
|---|---|---|---|---|
| 1 | 2 | 3 | ||
| Factor 1 | Park management (L_SA3) | |||
| S7 | Visual quality | 0.682 | 0.282 | 0.217 |
| S8 | Overall atmosphere | 0.622 | −0.158 | 0.496 |
| S9 | Signages | 0.642 | 0.286 | 0.285 |
| S11 | Safety and security | 0.768 | 0.208 | 0.091 |
| S12 | Shopping | 0.586 | 0.565 | 0.056 |
| S13 | Food quality and sanitation | 0.704 | 0.382 | 0.060 |
| S14 | Tourism order | 0.736 | 0.139 | 0.114 |
| Factor 2 | Service quality (L_SA2) | |||
| S3 | Wildlife | 0.095 | 0.795 | 0.260 |
| S5 | Service quality | 0.392 | 0.643 | 0.176 |
| S6 | Entrance fee | 0.317 | 0.718 | 0.149 |
| Factor 3 | Tourism resources (L_SA1) | |||
| S1 | Cultural resources | 0.217 | 0.130 | 0.773 |
| S2 | Forest environment | 0.141 | 0.178 | 0.816 |
| S4 | Natural scenery | 0.083 | 0.372 | 0.603 |
| Eigenvalues | 6.23 | 1.34 | 1.14 | |
| % of variance | 44.50 | 9.60 | 8.17 | |
| Cumulative % | - | 54.09 | 62.25 | |
| Standardized Cronbach’s a | 0.87 | 0.77 | 0.71 | |
| Code | Factor (Proportion): Scale Name & Items | Factor | |
|---|---|---|---|
| 1 | 2 | ||
| Factor 1 | Service quality & Park management (Z_SA2) | ||
| S5 | Service quality | 0.640 | 0.321 |
| S9 | Signages | 0.586 | 0.274 |
| S10 | Number of recreation sites | 0.615 | 0.282 |
| S11 | Safety and security | 0.659 | 0.292 |
| S12 | Shopping | 0.803 | 0.116 |
| S13 | Food quality and sanitation | 0.784 | 0.124 |
| S14 | Tourism order | 0.768 | 0.202 |
| Factor 2 | Tourism resources (Z_SA1) | ||
| S1 | Cultural resources | 0.306 | 0.597 |
| S2 | Forest environment | 0.164 | 0.855 |
| S3 | Wildlife | 0.278 | 0.620 |
| S4 | Natural scenery | 0.139 | 0.808 |
| Eigenvalues | 6.20 | 1.34 | |
| % of variance | 44.31 | 9.54 | |
| Cumulative % | - | 53.85 | |
| Standardized Cronbach’s a | 0.86 | 0.77 | |
| Composite Reliability | Average Variance Extracted | Maximum Shared Variance | |
|---|---|---|---|
| Motivation | |||
| Fitness and relaxation | 0.83 | 0.49 | 0.08–0.39 |
| Authentic experience | 0.78 | 0.47 | 0.09–0.39 |
| Nature affinity | 0.72 | 0.57 | 0.00–0.18 |
| Attribute satisfaction | |||
| Tourism resources | 0.73 | 0.49 | 0.05–0.39 |
| Service quality | 0.76 | 0.51 | 0.00–0.64 |
| Park management | 0.87 | 0.49 | 0.01–0.64 |
| Loyalty | 0.86 | 0.68 | 0.00–0.43 |
| Composite Reliability | Average Variance Extracted | Maximum Shared Variance | |
|---|---|---|---|
| Motivation | |||
| Nature affinity and relaxation | 0.87 | 0.58 | 0.12–0.35 |
| Authentic experience | 0.82 | 0.61 | 0.11–0.36 |
| Fitness and wellbeing | 0.75 | 0.50 | 0.00–0.18 |
| Attribute satisfaction | |||
| Tourism resources | 0.80 | 0.49 | 0.15–0.40 |
| Service quality & park management | 0.87 | 0.48 | 0.12–0.40 |
| Loyalty | 0.88 | 0.72 | 0.09–0.40 |
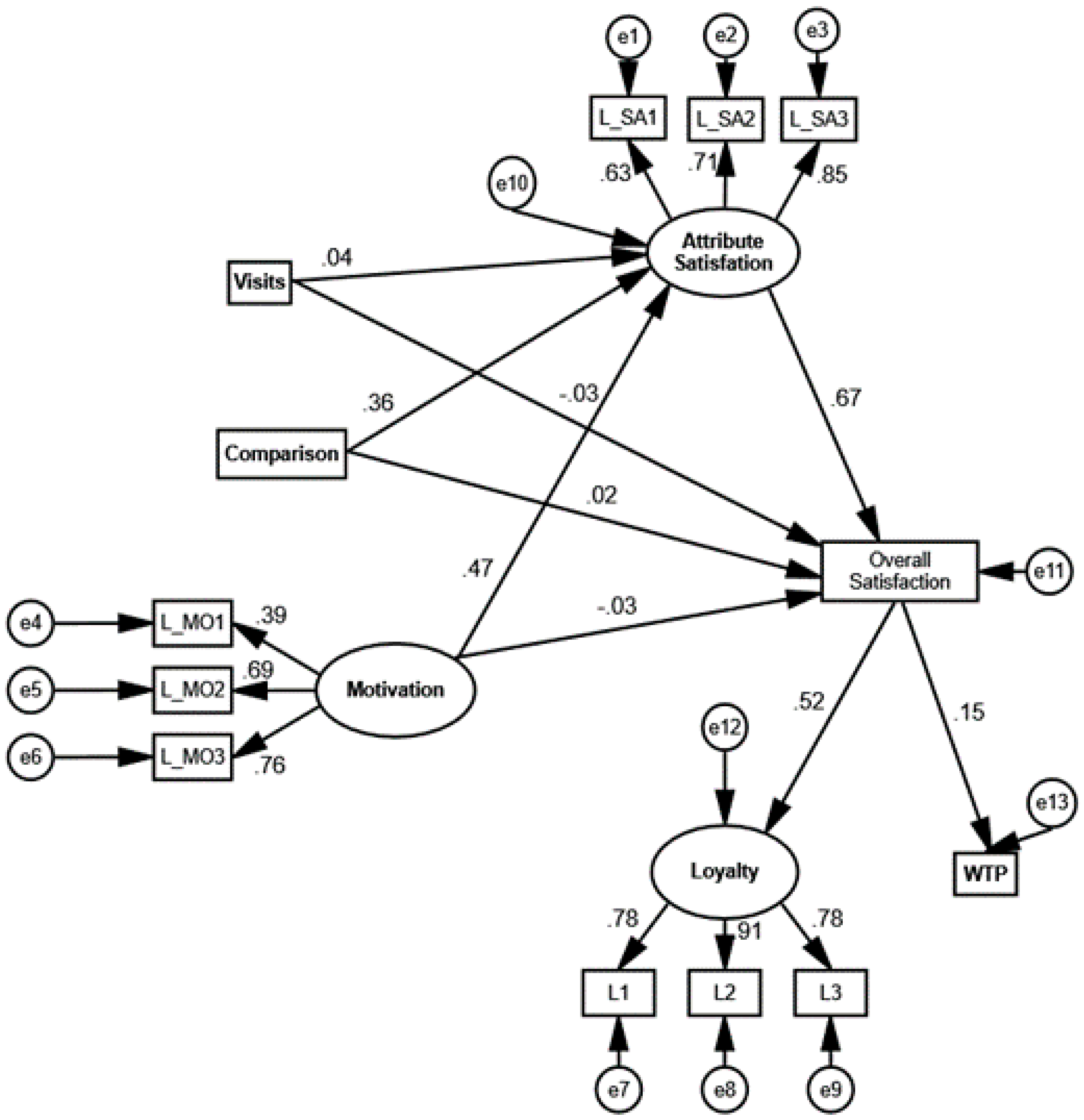
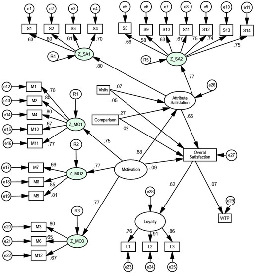
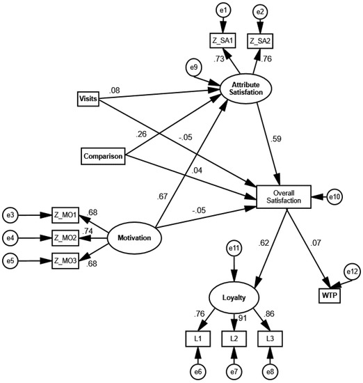
| Hypotheses | Path | Standardized Coefficients | Hypothesis Supported or Not | ||
|---|---|---|---|---|---|
| Lushan | Zhangjiajie | Lushan | Zhangjiajie | ||
| H1 | Motivation → AS | 0.45 * | 0.68 * | Yes | Yes |
| H2 | Motivation → OS | −0.1 | −0.09 | Yes | Yes |
| H3 | Frequency of visits → AS | 0.05 | 0.07 | No | No |
| H4 | Frequency of visits → OS | −0.04 | −0.05 | No | No |
| H5 | Destination comparison → AS | 0.36 * | 0.27 * | Yes | Yes |
| H6 | Destination comparison → OS | 0.03 | 0.02 | No | No |
| H7 | AS → OS | 0.65 * | 0.65 * | Yes | Yes |
| H8 | OS → Loyalty | 0.52 * | 0.62 * | Yes | Yes |
| H9 | OS → WTP | 0.15 * | 0.07 | Yes | No |
| Model Fit Indices | df | RMSEA | IFI | CFI | ||
|---|---|---|---|---|---|---|
| Second-order model | 1639.42 (1326.92) | 424 (367) | 3.87 (3.62) | 0.075 (0.068) | 0.82 (0.87) | 0.82 (0.87) |
| First-order model | 412.12 (233.80) | 60 (49) | 6.87 (4.77) | 0.11 (0.082) | 0.85 (0.92) | 0.85 (0.92) |
Publisher’s Note: MDPI stays neutral with regard to jurisdictional claims in published maps and institutional affiliations. |
© 2021 by the authors. Licensee MDPI, Basel, Switzerland. This article is an open access article distributed under the terms and conditions of the Creative Commons Attribution (CC BY) license (https://creativecommons.org/licenses/by/4.0/).
Share and Cite
Yuan, J.; Li, J.; Deng, J.; Arbogast, D. Past Experience and Willingness to Pay: A Comparative Examination of Destination Loyalty in Two National Parks, China. Sustainability 2021, 13, 8774. https://doi.org/10.3390/su13168774
Yuan J, Li J, Deng J, Arbogast D. Past Experience and Willingness to Pay: A Comparative Examination of Destination Loyalty in Two National Parks, China. Sustainability. 2021; 13(16):8774. https://doi.org/10.3390/su13168774
Chicago/Turabian StyleYuan, Jianqiong, Jingjing Li, Jinyang Deng, and Douglas Arbogast. 2021. "Past Experience and Willingness to Pay: A Comparative Examination of Destination Loyalty in Two National Parks, China" Sustainability 13, no. 16: 8774. https://doi.org/10.3390/su13168774
APA StyleYuan, J., Li, J., Deng, J., & Arbogast, D. (2021). Past Experience and Willingness to Pay: A Comparative Examination of Destination Loyalty in Two National Parks, China. Sustainability, 13(16), 8774. https://doi.org/10.3390/su13168774
